Sign in to use this feature.

Years

Between: -

Subjects

remove_circle_outline
remove_circle_outline
remove_circle_outline
remove_circle_outline
remove_circle_outline
remove_circle_outline
remove_circle_outline
remove_circle_outline
remove_circle_outline

Journals

Article Types

Countries / Regions

Search Results (28)

Search Parameters:
Keywords = polyethyleneimine shell

Order results
Result details
Results per page
Select all
Export citation of selected articles as:
16 pages, 4123 KB  
Article
Dynamic Ultra-Fast Sorption/Desorption of Indigo Carmine onto/from Versatile Core-Shell Composite Microparticles
by Florin Bucatariu, Larisa-Maria Petrila, Timeea-Anastasia Ciobanu, Marius-Mihai Zaharia and Marcela Mihai
Appl. Sci. 2025, 15(19), 10725; https://doi.org/10.3390/app151910725 - 5 Oct 2025
Viewed by 634
Abstract
The direct deposition of highly concentrated polyelectrolyte complexes based on poly(ethyleneimine) (PEI) and poly(sodium methacrylate) (PMANa) onto inorganic sand microparticles (F100 and F200) resulted in the formation of versatile core-shell composites with fast removal properties in dynamic conditions toward anionic charged pollutants. Herein, [...] Read more.
The direct deposition of highly concentrated polyelectrolyte complexes based on poly(ethyleneimine) (PEI) and poly(sodium methacrylate) (PMANa) onto inorganic sand microparticles (F100 and F200) resulted in the formation of versatile core-shell composites with fast removal properties in dynamic conditions toward anionic charged pollutants. Herein, in situ-generated nonstoichiometric PEI/PMANa polyelectrolyte complexes were directly precipitated as a soft organic shell onto solid sand microparticles at a 5% mass ratio (organic/inorganic part = 5%, w/w%). The sorption of an anionic model pollutant (Indigo Carmine (IC)) onto the composite particles in dynamic conditions depended on the inorganic core size, the flow rate, the bed type (fixed or fluidized) and the initial dye concentration. The maximum sorption capacity, after 10 cycles of sorption/desorption of IC onto F100@P5% and F200@P5%, was between 16 and 18 mg IC/mL composite. The newly synthesized core-shell composites could immobilize IC at a high flow rate (8 mL/min), either from concentrated (CIC = 60 mg/L) or very diluted (CIC = 0.2 mg/L) IC aqueous solution, demonstrating that this type of material could be promising in water treatment or efficient in solid-phase extraction (concentration factor of 2000). Full article
(This article belongs to the Special Issue Water Pollution and Wastewater Treatment Chemistry)
Show Figures

Figure 1

13 pages, 3262 KB  
Article
Bio-Inspired PG/PEI Co-Deposition for Interfacial Modification of HMX/F2602
by Ningxin Ma, Wenzheng Xu, Xiaolong Chang and Shuying Lan
Polymers 2025, 17(12), 1702; https://doi.org/10.3390/polym17121702 - 19 Jun 2025
Cited by 1 | Viewed by 940
Abstract
The issue of interfacial inhomogeneity in energetic materials remains a significant challenge. In this study, fluoroelastomer F2602 was applied to HMX crystals using a water suspension granulation technique, followed by a bio-inspired coating formed via the crosslinking polymerization of polyethyleneimine (PEI) and pyrogallol [...] Read more.
The issue of interfacial inhomogeneity in energetic materials remains a significant challenge. In this study, fluoroelastomer F2602 was applied to HMX crystals using a water suspension granulation technique, followed by a bio-inspired coating formed via the crosslinking polymerization of polyethyleneimine (PEI) and pyrogallol (PG) on the HMX/F2602 composite. This process resulted in the formation of an HMX/F2602/PEI-PG microcapsule structure. Various characterization techniques confirmed that the chemical structure and polycrystalline morphology of the crystals were preserved throughout the coating process, maintaining the characteristic β-HMX morphology. The introduction of the PG–PEI shell significantly improved the coating coverage and minimized the exposure of crystal surfaces. Furthermore, compared to HMX/F2602, the HMX/F2602/PEI-PG composite exhibited notably enhanced thermal stability and reduced mechanical sensitivity. These improvements are attributed to the advantageous effects of the microcapsule structure formed by the bio-inspired coating on the material’s properties. Full article
(This article belongs to the Section Polymer Chemistry)
Show Figures

Figure 1

13 pages, 2323 KB  
Article
Silica-Based Composite Sorbents for Heavy Metal Ions Removal from Aqueous Solutions
by Ramona Ciobanu, Florin Bucatariu, Marcela Mihai and Carmen Teodosiu
Polymers 2024, 16(21), 3048; https://doi.org/10.3390/polym16213048 - 30 Oct 2024
Cited by 6 | Viewed by 3034
Abstract
Weak polyelectrolyte chains are versatile polymeric materials due to the large number of functional groups that can be used in different environmental applications. Herein, one weak polycation (polyethyleneimine, PEI) and two polyanions (poly(acrylic acid), PAA, and poly(sodium methacrylate), PMAA) were directly deposited through [...] Read more.
Weak polyelectrolyte chains are versatile polymeric materials due to the large number of functional groups that can be used in different environmental applications. Herein, one weak polycation (polyethyleneimine, PEI) and two polyanions (poly(acrylic acid), PAA, and poly(sodium methacrylate), PMAA) were directly deposited through precipitation of an inter-polyelectrolyte coacervate onto the silica surface (IS), followed by glutaraldehyde (GA) crosslinking and extraction of polyanions chains. Four core–shell composites based on silica were synthesized and tested for adsorption of lead (Pb2+) and nickel (Ni2+) as model pollutants in batch sorption experiments on the laboratory scale. The sorbed/desorbed amounts depended on the crosslinking degree of the composite shell, as well as on the type of anionic polyelectrolyte. After multiple loading/release cycles of the heavy metal ions, the maximum sorption capacities were situated between 5–10 mg Pb2+/g composite and 1–6 mg Ni2+/g composite. The strong crosslinked composites (r = 1.0) exhibited higher amounts of heavy metal ions (Me2+) sorbed than the less crosslinked ones, with less PEI on the surface but with more flexible chains being more efficient than more PEI with less flexible chains. Core–shell composites based on silica and weak polyelectrolytes could act as sorbent materials, which may be used in water or wastewater treatment. Full article
(This article belongs to the Special Issue Advanced Polymer Materials for Water and Wastewater Treatment)
Show Figures

Figure 1

15 pages, 2602 KB  
Article
A Novel Approach for the Synthesis of Responsive Core–Shell Nanogels with a Poly(N-Isopropylacrylamide) Core and a Controlled Polyamine Shell
by Anna Harsányi, Attila Kardos, Pinchu Xavier, Richard A. Campbell and Imre Varga
Polymers 2024, 16(18), 2584; https://doi.org/10.3390/polym16182584 - 13 Sep 2024
Cited by 2 | Viewed by 1898
Abstract
Microgel particles can play a key role, e.g., in drug delivery systems, tissue engineering, advanced (bio)sensors or (bio)catalysis. Amine-functionalized microgels are particularly interesting in many applications since they can provide pH responsiveness, chemical functionalities for, e.g., bioconjugation, unique binding characteristics for pollutants and [...] Read more.
Microgel particles can play a key role, e.g., in drug delivery systems, tissue engineering, advanced (bio)sensors or (bio)catalysis. Amine-functionalized microgels are particularly interesting in many applications since they can provide pH responsiveness, chemical functionalities for, e.g., bioconjugation, unique binding characteristics for pollutants and interactions with cell surfaces. Since the incorporation of amine functionalities in controlled amounts with predefined architectures is still a challenge, here, we present a novel method for the synthesis of responsive core–shell nanogels (dh < 100 nm) with a poly(N-isopropylacrylamide) (pNIPAm) core and a polyamine shell. To achieve this goal, a surface-functionalized pNIPAm nanogel was first prepared in a semi-batch precipitation polymerization reaction. Surface functionalization was achieved by adding acrylic acid to the reaction mixture in the final stage of the precipitation polymerization. Under these conditions, the carboxyl functionalities were confined to the outer shell of the nanogel particles, preserving the core’s temperature-responsive behavior and providing reactive functionalities on the nanogel surface. The polyamine shell was prepared by the chemical coupling of polyethyleneimine to the nanogel’s carboxyl functionalities using a water-soluble carbodiimide (EDC) to facilitate the coupling reaction. The efficiency of the coupling was assessed by varying the EDC concentration and reaction temperature. The molecular weight of PEI was also varied in a wide range (Mw = 0.6 to 750 kDa), and we found that it had a profound effect on how many polyamine repeat units could be immobilized in the nanogel shell. The swelling and the electrophoretic mobility of the prepared core–shell nanogels were also studied as a function of pH and temperature, demonstrating the successful formation of the polyamine shell on the nanogel core and its effect on the nanogel characteristics. This study provides a general framework for the controlled synthesis of core–shell nanogels with tunable surface properties, which can be applied in many potential applications. Full article
(This article belongs to the Special Issue Smart and Bio-Medical Polymers)
Show Figures

Graphical abstract

16 pages, 4092 KB  
Article
Polyethylenimine Grafted onto Nano-NiFe2O4@SiO2 for the Removal of CrO42−, Ni2+, and Pb2+ Ions from Aqueous Solutions
by Mehdi Khalaj, Seyed-Mola Khatami, Mehdi Kalhor, Maryam Zarandi, Eric Tobechukwu Anthony and Axel Klein
Molecules 2024, 29(1), 125; https://doi.org/10.3390/molecules29010125 - 24 Dec 2023
Cited by 9 | Viewed by 2390
Abstract
Polyethyleneimine (PEI) has been reported to have good potential for the adsorption of metal ions. In this work, PEI was covalently bound to NiFe2O4@SiO2 nanoparticles to form the new adsorbent NiFe2O4@SiO2–PEI. The [...] Read more.
Polyethyleneimine (PEI) has been reported to have good potential for the adsorption of metal ions. In this work, PEI was covalently bound to NiFe2O4@SiO2 nanoparticles to form the new adsorbent NiFe2O4@SiO2–PEI. The material allowed for magnetic separation and was characterized via powder X-ray diffraction (PXRD), showing the pattern of the NiFe2O4 core and an amorphous shell. Field emission scanning electron microscopy (FE-SEM) showed irregular shaped particles with sizes ranging from 50 to 100 nm, and energy-dispersive X-ray spectroscopy (EDX) showed high C and N contents of 36 and 39%, respectively. This large amount of PEI in the materials was confirmed by thermogravimetry–differential thermal analysis (TGA-DTA), showing a mass loss of about 80%. Fourier-transform IR spectroscopy (FT-IR) showed characteristic resonances of PEI dominating the spectrum. The adsorption of CrO42−, Ni2+, and Pb2+ ions from aqueous solutions was studied at different pH, temperatures, metal ion concentrations, and adsorbent dosages. The maximum adsorption capacities of 149.3, 156.7, and 161.3 mg/g were obtained for CrO42−, Ni2+, and Pb2+, respectively, under optimum conditions using 0.075 g of the adsorbent material at a 250 mg/L ion concentration, pH = 6.5, and room temperature. Full article
(This article belongs to the Section Analytical Chemistry)
Show Figures

Figure 1

17 pages, 1962 KB  
Article
Removal of Diclofenac and Heavy Metal Ions from Aqueous Media Using Composite Sorbents in Dynamic Conditions
by Daniela Fighir, Carmen Paduraru, Ramona Ciobanu, Florin Bucatariu, Oana Plavan, Andreea Gherghel, George Barjoveanu, Marcela Mihai and Carmen Teodosiu
Nanomaterials 2024, 14(1), 33; https://doi.org/10.3390/nano14010033 - 21 Dec 2023
Cited by 4 | Viewed by 1915
Abstract
Pharmaceuticals and heavy metals pose significant risks to human health and aquatic ecosystems, necessitating their removal from water and wastewater. A promising alternative for this purpose involves their removal by adsorption on composite sorbents prepared using a conventional layer-by-layer (LbL) method or an [...] Read more.
Pharmaceuticals and heavy metals pose significant risks to human health and aquatic ecosystems, necessitating their removal from water and wastewater. A promising alternative for this purpose involves their removal by adsorption on composite sorbents prepared using a conventional layer-by-layer (LbL) method or an innovative coacervate direct deposition approach. In this study, four novel composite materials based on a silica core (IS) and a polyelectrolyte coacervate shell were used for the investigation of dynamic adsorption of three heavy metals (lead, nickel and cadmium) and an organic drug model (diclofenac sodium salt, DCF-Na). The four types of composite sorbents were tested for the first time in dynamic conditions (columns with continuous flow), and the column conditions were similar to those used in wastewater treatment plants. The influence of the polyanion nature (poly(acrylic acid) (PAA) vs. poly(sodium methacrylate) (PMAA)), maintaining a constant poly(ethyleneimine) (PEI), and the cross-linking degree (r = 0.1 and r = 1.0) of PEI chains on the immobilization of these pollutants (inorganic vs. organic) on the same type of composite was also studied. The experiments involved both single- and multi-component aqueous solutions. The kinetics of the dynamic adsorption process were examined using two non-linear models: the Thomas and Yoon–Nelson models. The tested sorbents demonstrated good adsorption capacities with affinities for the metal ions in the following order: Pb2+ > Cd2+ > Ni2+. An increase in the initial diclofenac sodium concentration led to an enhanced adsorption capacity of the IS/(PEI-PAA)c-r1 sorbent. The calculated sorption capacities were in good agreement with the adsorption capacity predicted by the Thomas and Yoon–Nelson models. The substantial affinity observed between DCF-Na and a column containing composite microparticles saturated with heavy metal ions was explained. Full article
Show Figures

Figure 1

17 pages, 1899 KB  
Article
Intravenous Injection of PEI-Decorated Iron Oxide Nanoparticles Impacts NF-kappaB Protein Expression in Immunologically Stressed Mice
by Claudia Schwarz, Julia Göring, Cordula Grüttner and Ingrid Hilger
Nanomaterials 2023, 13(24), 3166; https://doi.org/10.3390/nano13243166 - 18 Dec 2023
Cited by 2 | Viewed by 2407
Abstract
Nanoparticle-based formulations are considered valuable tools for diagnostic and treatment purposes. The surface decoration of nanoparticles with polyethyleneimine (PEI) is often used to enhance their targeting and functional properties. Here, we aimed at addressing the long-term fate in vivo and the potential “off-target” [...] Read more.
Nanoparticle-based formulations are considered valuable tools for diagnostic and treatment purposes. The surface decoration of nanoparticles with polyethyleneimine (PEI) is often used to enhance their targeting and functional properties. Here, we aimed at addressing the long-term fate in vivo and the potential “off-target” effects of PEI decorated iron oxide nanoparticles (PEI-MNPs) in individuals with low-grade and persistent systemic inflammation. For this purpose, we synthesized PEI-MNPs (core–shell method, PEI coating under high pressure homogenization). Further on, we induced a low-grade and persistent inflammation in mice through regular subcutaneous injection of pathogen-associated molecular patterns (PAMPs, from zymosan). PEI-MNPs were injected intravenously. Up to 7 weeks thereafter, the blood parameters were determined via automated fluorescence flow cytometry, animals were euthanized, and the organs analyzed for iron contents (atomic absorption spectrometry) and for expression of NF-κB associated proteins (p65, IκBα, p105/50, p100/52, COX-2, Bcl-2, SDS-PAGE and Western blotting). We observed that the PEI-MNPs had a diameter of 136 nm and a zeta-potential 56.9 mV. After injection in mice, the blood parameters were modified and the iron levels were increased in different organs. Moreover, the liver of animals showed an increased protein expression of canonical NF-κB signaling pathway members early after PEI-MNP application, whereas at the later post-observation time, members of the non-canonical signaling pathway were prominent. We conclude that the synergistic effect between PEI-MNPs and the low-grade and persistent inflammatory state is mainly due to the hepatocytes sensing infection (PAMPs), to immune responses resulting from the intracellular metabolism of the uptaken PEI-MNPs, or to hepatocyte and immune cell communications. Therefore, we suggest a careful assessment of the safety and toxicity of PEI-MNP-based carriers for gene therapy, chemotherapy, and other medical applications not only in healthy individuals but also in those suffering from chronic inflammation. Full article
Show Figures

Figure 1

16 pages, 3315 KB  
Article
Novel Synthesis of Carbon Dots from Coconut Wastes and Its Potential as Water Disinfectant
by Subramani Krishnaraj Rajkishore, Krishnagounder Padmanaban Devadharshini, Ponnuraj Sathya Moorthy, Vanniya Sreeramulu Reddy Kiran Kalyan, Rajkishore Sunitha, Mohan Prasanthrajan, Muthunalliappan Maheswari, Kizhaeral Sevathapandian Subramanian, Nalliappan Sakthivel and Ruben Sakrabani
Sustainability 2023, 15(14), 10924; https://doi.org/10.3390/su151410924 - 12 Jul 2023
Cited by 15 | Viewed by 7013
Abstract
This paper presents a facile and effective method for the large-scale production of carbon dots (CDs) from diverse coconut wastes (fronds, husk and shell). On comparing two different methods, namely (i) hydrothermal carbonization and (ii) novel sequential synthesis processes (pyrolysis followed by sonication), [...] Read more.
This paper presents a facile and effective method for the large-scale production of carbon dots (CDs) from diverse coconut wastes (fronds, husk and shell). On comparing two different methods, namely (i) hydrothermal carbonization and (ii) novel sequential synthesis processes (pyrolysis followed by sonication), the latter procedure recorded a higher recovery of CDs (14.0%) over the hydrothermal method (2.33%). Doping agents such as urea, polyethyleneimine (PEI) and hexamethylenetetramine (HMTA) were chosen at varying concentrations to synthesize surface-modified CDs (SMCDs) for enhanced antibacterial properties. Among these SMCDs, urea-doped CDs (1:1) @ 1000 ppm registered significantly higher cytotoxicity (20.6%) against Escherichia coli (E. coli). Subsequently, to assess the applicability of CDs as a disinfectant in water purification systems, two products, namely (i) CD-infused chitosan beads and (ii) pelletized CDs, were developed to ensure the immobilization of CDs. Studies with lab-scale prototypes have revealed that CDs infused chitosan beads reduced the colonies of E. coli from 5.41 × 102 CFU/mL (control group) to 2.16 × 102 CFU/mL, in comparison with pelletized CDs that decreased to 3.30 × 102 CFU/mL. The biosafety of CDs was assessed against Eisenia fetida for 21 days, and the observations revealed no mortality, even at 2000 ppm. Overall, this research demonstrated that a waste biomass can be effectively transformed into a novel water disinfectant. Furthermore, this scientific endeavor opens up research avenues to evolve advanced water purifiers using low-cost and eco-friendly nanomaterials. Full article
Show Figures

Graphical abstract

17 pages, 4177 KB  
Article
Surface Functionalization of Calcium Phosphate Nanoparticles via Click Chemistry: Covalent Attachment of Proteins and Ultrasmall Gold Nanoparticles
by Kathrin Kostka and Matthias Epple
Chemistry 2023, 5(2), 1060-1076; https://doi.org/10.3390/chemistry5020072 - 7 May 2023
Cited by 7 | Viewed by 4186
Abstract
Calcium phosphate nanoparticles (60 nm) were stabilized with either polyethyleneimine (PEI; polycationic electrolyte) or carboxymethylcellulose (CMC; polyanionic electrolyte). Next, a silica shell was added and terminated with either azide or alkyne groups via siloxane coupling chemistry. The particles were covalently functionalized by copper-catalyzed [...] Read more.
Calcium phosphate nanoparticles (60 nm) were stabilized with either polyethyleneimine (PEI; polycationic electrolyte) or carboxymethylcellulose (CMC; polyanionic electrolyte). Next, a silica shell was added and terminated with either azide or alkyne groups via siloxane coupling chemistry. The particles were covalently functionalized by copper-catalyzed azide-alkyne cycloaddition (CuAAC; click chemistry) with proteins or gold nanoparticles that carried the complementary group, i.e., either alkyne or azide. The model proteins hemoglobin and bovine serum albumin (BSA) were attached as well as ultrasmall gold nanoparticles (2 nm). The number of protein molecules and gold nanoparticles attached to each calcium phosphate nanoparticle was quantitatively determined by extensive fluorescent labelling and UV–Vis spectroscopy on positively (PEI) or negatively (CMC) charged calcium phosphate nanoparticles, respectively. Depending on the cargo and the nanoparticle charge, this number was in the range of several hundreds to thousands. The functionalized calcium phosphate particles were well dispersible in water as shown by dynamic light scattering and internally amorphous as shown by X-ray powder diffraction. They were easily taken up by HeLa cells and not cytotoxic. This demonstrates that the covalent surface functionalization of calcium phosphate nanoparticles is a versatile method to create transporters with firmly attached cargo molecules into cells. Full article
(This article belongs to the Special Issue Commemorating 150 Years of Justus von Liebig’s Legacy)
Show Figures

Figure 1

17 pages, 4399 KB  
Article
Sand/Polyethyleneimine Composites with Enhanced Sorption/Desorption Properties toward Pollutants
by Florin Bucatariu, Larisa-Maria Petrila, Marius-Mihai Zaharia, Frank Simon and Marcela Mihai
Water 2022, 14(23), 3928; https://doi.org/10.3390/w14233928 - 2 Dec 2022
Cited by 3 | Viewed by 2790
Abstract
The direct deposition of polyethyleneimine (PEI), a weak polycation with a large content of amino groups, onto sand fractions with different sizes (F70, F100, F200, and F355), resulted in versatile core-shell sorbents for water cleaning. Herein, PEI and the weak polyanion poly(acrylic acid) [...] Read more.
The direct deposition of polyethyleneimine (PEI), a weak polycation with a large content of amino groups, onto sand fractions with different sizes (F70, F100, F200, and F355), resulted in versatile core-shell sorbents for water cleaning. Herein, PEI and the weak polyanion poly(acrylic acid) (PAA) were directly precipitated as an nonstoichiometric polyelectrolyte complex ([PEI]:[PAA] = 2:1) onto a sand surface followed by cross-linking with glutaraldehyde (GA) at three molar ratios ([CHO]:[amine] = 1:10; 1:5; 1:1 = r). Non-crosslinked polyelectrolyte chains were washed out in strongly basic (pH 14) and acidic (pH 0) media. The sand/PEI-GA composites were evaluated to determine the organic shell stability using swelling experiments and X-ray photoelectron spectroscopy. The sorbed/desorbed amount of two model pollutants (copper ions and bromocresol green) in column experiments depended on the sand fraction size and cross-linking degree of the PEI shell. The maximum recorded values, after five loading/release cycles of pollutant species onto F70/PEI-GAr, F100/PEI-GAr, F200/PEI-GAr, and F355/PEI-GAr, were situated between the 0.7–5.5 mg Cu2+/mL column and 3.7–15 mg BCG/mL column. Sand/PEI-GAr composites could act as promising sorbents, low-cost and eco-friendly, which could be applied for water purification procedures. Full article
(This article belongs to the Special Issue Sustainable Wastewater Management in the Context of Circular Economy)
Show Figures

Graphical abstract

17 pages, 3364 KB  
Article
Layer-by-Layer Surface Modification of Alendronate-Loaded Polyester Microparticles—Enabling Protein Immobilization
by Tomasz Urbaniak and Witold Musiał
Polymers 2022, 14(22), 4943; https://doi.org/10.3390/polym14224943 - 15 Nov 2022
Cited by 3 | Viewed by 2814
Abstract
The highly inert surface of polyester micro- and nano- drug carriers is a challenging substrate for further modification. The presence of surface moieties suitable for macromolecule coupling is crucial in the development of targeted drug delivery systems. Among available methods of surface activation, [...] Read more.
The highly inert surface of polyester micro- and nano- drug carriers is a challenging substrate for further modification. The presence of surface moieties suitable for macromolecule coupling is crucial in the development of targeted drug delivery systems. Among available methods of surface activation, those based on adsorption of charged macromolecules may be carried out in mild conditions. In this work, alendronate-loaded microcores of three polyesters: poly-ε-caprolactone (PCL), poly(l-lactide-co-ε-caprolactone) (PLA-co-PCL) and poly(lactic-co-glycolic acid) (PLGA) were coated with three polyelectrolyte shells composed of chitosan/heparin (CHIT/HEP), polyallylamine/heparin (PAH/HEP), and polyethyleneimine/heparin (PEI/HEP) via the layer-by-layer method. Subsequently, the feasibility of model protein immobilization on obtained shells was assessed. Electrokinetic potential measurements confirmed the possibility of deposition of all investigated coating variants, and a positive correlation between initial core ζ potential and intensity of charge alterations after deposition of subsequent layers was identified. PEI/HEP assembly was stable in physiological-like conditions, while PAH/HEP multilayers disassembled in presence of phosphate ions, and CHIT/HEP shell showed limited stability in pH 7.4. Fluorescence assays of fluorescein tagged lysozyme surface coupled via ethylcarbodiimide hydrochloride/N-Hydroxysuccinimide (EDC/NHS) click reaction with all shell variants indicated satisfying reaction efficiency. Poly-ε-caprolactone cores coated with CHIT/HEP tetralayer were selected as suitable for model IgG surface immobilization. Antibodies immobilized on the shell surface exhibited a moderate degree of affinity to fluorescent IgG binding protein. Full article
(This article belongs to the Special Issue Function of Polymers in Encapsulation Process II)
Show Figures

Graphical abstract

20 pages, 4406 KB  
Article
Combined Magnetic Hyperthermia and Photothermia with Polyelectrolyte/Gold-Coated Magnetic Nanorods
by Marina Lázaro, Pablo Lupiáñez, José L. Arias, María P. Carrasco-Jiménez, Ángel V. Delgado and Guillermo R. Iglesias
Polymers 2022, 14(22), 4913; https://doi.org/10.3390/polym14224913 - 14 Nov 2022
Cited by 16 | Viewed by 4237
Abstract
Magnetite nanorods (MNRs) are synthesized based on the use of hematite nanoparticles of the desired geometry and dimensions as templates. The nanorods are shown to be highly monodisperse, with a 5:1 axial ratio, and with a 275 nm long semiaxis. The MNRs are [...] Read more.
Magnetite nanorods (MNRs) are synthesized based on the use of hematite nanoparticles of the desired geometry and dimensions as templates. The nanorods are shown to be highly monodisperse, with a 5:1 axial ratio, and with a 275 nm long semiaxis. The MNRs are intended to be employed as magnetic hyperthermia and photothermia agents, and as drug vehicles. To achieve a better control of their photothermia response, the particles are coated with a layer of gold, after applying a branched polyethyleneimine (PEI, 2 kDa molecular weight) shell. Magnetic hyperthermia is performed by application of alternating magnetic fields with frequencies in the range 118–210 kHz and amplitudes up to 22 kA/m. Photothermia is carried out by subjecting the particles to a near-infrared (850 nm) laser, and three monochromatic lasers in the visible spectrum with wavelengths 480 nm, 505 nm, and 638 nm. Best results are obtained with the 505 nm laser, because of the proximity between this wavelength and that of the plasmon resonance. A so-called dual therapy is also tested, and the heating of the samples is found to be faster than with either method separately, so the strengths of the individual fields can be reduced. Due to toxicity concerns with PEI coatings, viability of human hepatoblastoma HepG2 cells was tested after contact with nanorod suspensions up to 500 µg/mL in concentration. It was found that the cell viability was indistinguishable from control systems, so the particles can be considered non-cytotoxic in vitro. Finally, the release of the antitumor drug doxorubicin is investigated for the first time in the presence of the two external fields, and of their combination, with a clear improvement in the rate of drug release in the latter case. Full article
(This article belongs to the Special Issue Multifunctional Smart Polymers and Polymeric Composites)
Show Figures

Figure 1

17 pages, 6468 KB  
Article
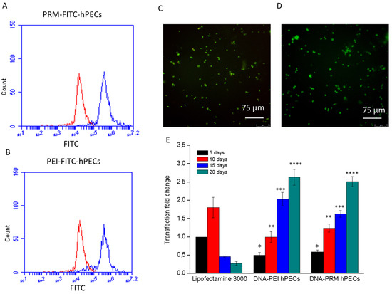
Hybrid Polyelectrolyte Nanocomplexes for Non-Viral Gene Delivery with Favorable Efficacy and Safety Profile
by Gabriele Maiorano, Clara Guido, Annamaria Russo, Andrea Giglio, Loris Rizzello, Mariangela Testini, Barbara Cortese, Stefania D’Amone, Giuseppe Gigli and Ilaria Elena Palamà
Pharmaceutics 2022, 14(7), 1310; https://doi.org/10.3390/pharmaceutics14071310 - 21 Jun 2022
Cited by 7 | Viewed by 2548
Abstract
The development of nanovectors for precise gene therapy is increasingly focusing on avoiding uncontrolled inflammation while still being able to effectively act on the target sites. Herein, we explore the use of non-viral hybrid polyelectrolyte nanocomplexes (hPECs) for gene delivery, which display good [...] Read more.
The development of nanovectors for precise gene therapy is increasingly focusing on avoiding uncontrolled inflammation while still being able to effectively act on the target sites. Herein, we explore the use of non-viral hybrid polyelectrolyte nanocomplexes (hPECs) for gene delivery, which display good transfection efficacy coupled with non-inflammatory properties. Monodisperse hPECs were produced through a layer-by-layer self-assembling of biocompatible and biodegradable polymers. The resulting nanocomplexes had an inner core characterized by an EGFP-encoding plasmid DNA (pDNA) complexed with linear polyethyleneimine or protamine (PEI or PRM) stabilized with lecithin and poly(vinyl alcohol) (PVA) and an outer layer consisting of medium-molecular-weight chitosan (CH) combined with tripolyphosphate (TPP). PEI- and PRM-hPECs were able to efficiently protect the genetic cargo from nucleases and to perform a stimuli-responsive release of pDNA overtime, thus guaranteeing optimal transfection efficiency. Importantly, hPECs revealed a highly cytocompatible and a non-inflammatory profile in vitro. These results were further supported by evidence of the weak and unspecific interactions of serum proteins with both hPECs, thus confirming the antifouling properties of their outer shell. Therefore, these hPECs represent promising candidates for the development of effective, safe nanotools for gene delivery. Full article
Show Figures

Figure 1

14 pages, 26561 KB  
Article
Fe3O4@PDA@PEI Core-Shell Microspheres as a Novel Magnetic Sorbent for the Rapid and Broad-Spectrum Separation of Bacteria in Liquid Phase
by Yueqi Zhang, Bin Du, Yuting Wu, Zhiwei Liu, Jiang Wang, Jianjie Xu, Zhaoyang Tong, Xihui Mu and Bing Liu
Materials 2022, 15(6), 2039; https://doi.org/10.3390/ma15062039 - 10 Mar 2022
Cited by 22 | Viewed by 4188
Abstract
Bacterial infection is a significant cause of morbidity and mortality to humans worldwide. Thus, a method for nonspecific, sensitive, and rapid enrichment of such bacteria is essential for bacteria detection and treatment. This study demonstrates a self-made core-shell Fe3O4@Polydopamine@Polyethyleneimine [...] Read more.
Bacterial infection is a significant cause of morbidity and mortality to humans worldwide. Thus, a method for nonspecific, sensitive, and rapid enrichment of such bacteria is essential for bacteria detection and treatment. This study demonstrates a self-made core-shell Fe3O4@Polydopamine@Polyethyleneimine magnetic beads (Fe3O4@PDA@PEI MBs) with a high density positive charge-based magnetic separation scheme for the broad-spectrum rapid enrichment of microorganisms in the liquid phase. MBs with a high-density positive charge have a strong electrostatic attraction to most microorganisms in nature. Our scheme is as follows: (1) wrapping dopamine (DA) on the iron oxide through self-polymerization and wrapping PEI on the outermost shell layer in a mode of crosslinking with the PDA; (2) subsequently, the Fe3O4@PDA@PEI MBs were used to concentrate microorganisms from the sample solution; (3) performing magnetic separation and calculating the adsorption efficiency. The as-prepared Fe3O4@PDA@PEI MBs composite was carefully characterized by zeta potential analysis, Value stream-mapping (VSM), transmission electron microscopy (TEM), and Fourier transforms infrared spectrometry (FT-IR). In this study, both gram-positive and gram-negative bacteria could be captured in three minutes through electrostatic interaction. Furthermore, the adsorption efficiency on gram-negative (>98%) is higher than that on gram-positive (>95%), allowing for a simple, rapid assay to enrich organisms in resource-limited settings. Full article
(This article belongs to the Topic Advances in Biomaterials)
Show Figures

Figure 1

14 pages, 4611 KB  
Article
Preparation of Multilayered Core–Shell Fe3O4-SnO2-C Nanoparticles via Polymeric/Silane–Amino Functionalization
by Jae Uk Hur, Gye Seok An and Sung-Churl Choi
Nanomaterials 2021, 11(11), 2877; https://doi.org/10.3390/nano11112877 - 28 Oct 2021
Cited by 4 | Viewed by 2835
Abstract
Multilayered core–shell Fe3O4-SnO2-C nanoparticles were prepared via surface treatment and carbonization at atmospheric pressure. Fe3O4-SnO2 nanoparticles were prepared by the carboxylation of the pivotal particles (Fe3O4) with an [...] Read more.
Multilayered core–shell Fe3O4-SnO2-C nanoparticles were prepared via surface treatment and carbonization at atmospheric pressure. Fe3O4-SnO2 nanoparticles were prepared by the carboxylation of the pivotal particles (Fe3O4) with an anionic surfactant to immobilize SnO2 nanoparticles. A method was proposed to externally surround hydrophilic carbon with amine-forming materials, polyethyleneimine (PEI), and (3-Aminopropyl) triethoxysilane (APTES). The synthesis strategy was based on the electrostatic bonding of the introduced amine group with the hydroxyl group on the carbon precursor and the carbonization of the coating layer by the catalytic reaction of sulfuric acid. Full article
(This article belongs to the Special Issue Metal Oxide Core-Shell Nanoparticles)
Show Figures

Figure 1

Back to TopTop