Sign in to use this feature.

Years

Between: -

Subjects

remove_circle_outline
remove_circle_outline
remove_circle_outline
remove_circle_outline
remove_circle_outline

Journals

Article Types

Countries / Regions

Search Results (61)

Search Parameters:
Keywords = pixel offset tracking

Order results
Result details
Results per page
Select all
Export citation of selected articles as:
25 pages, 7878 KB  
Article
JOTGLNet: A Guided Learning Network with Joint Offset Tracking for Multiscale Deformation Monitoring
by Jun Ni, Siyuan Bao, Xichao Liu, Sen Du, Dapeng Tao and Yibing Zhan
Remote Sens. 2025, 17(19), 3340; https://doi.org/10.3390/rs17193340 - 30 Sep 2025
Abstract
Ground deformation monitoring in mining areas is essential for hazard prevention and environmental protection. Although interferometric synthetic aperture radar (InSAR) provides detailed phase information for accurate deformation measurement, its performance is often compromised in regions experiencing rapid subsidence and strong noise, where phase [...] Read more.
Ground deformation monitoring in mining areas is essential for hazard prevention and environmental protection. Although interferometric synthetic aperture radar (InSAR) provides detailed phase information for accurate deformation measurement, its performance is often compromised in regions experiencing rapid subsidence and strong noise, where phase aliasing and coherence loss lead to significant inaccuracies. To overcome these limitations, this paper proposes JOTGLNet, a guided learning network with joint offset tracking, for multiscale deformation monitoring. This method integrates pixel offset tracking (OT), which robustly captures large-gradient displacements, with interferometric phase data that offers high sensitivity in coherent regions. A dual-path deep learning architecture was designed where the interferometric phase serves as the primary branch and OT features act as complementary information, enhancing the network’s ability to handle varying deformation rates and coherence conditions. Additionally, a novel shape perception loss combining morphological similarity measurement and error learning was introduced to improve geometric fidelity and reduce unbalanced errors across deformation regions. The model was trained on 4000 simulated samples reflecting diverse real-world scenarios and validated on 1100 test samples with a maximum deformation up to 12.6 m, achieving an average prediction error of less than 0.15 m—outperforming state-of-the-art methods whose errors exceeded 0.19 m. Additionally, experiments on five real monitoring datasets further confirmed the superiority and consistency of the proposed approach. Full article
Show Figures

Graphical abstract

25 pages, 11479 KB  
Article
Improved Pixel Offset Tracking Method Based on Corner Point Variation in Large-Gradient Landslide Deformation Monitoring
by Dingyi Zhou, Zhifang Zhao and Fei Zhao
Remote Sens. 2025, 17(19), 3292; https://doi.org/10.3390/rs17193292 - 25 Sep 2025
Abstract
Aiming at the problems of feature matching difficulty and limited extension application in the existing pixel offset tracking method for large-gradient landslides, this paper proposes an improved pixel offset tracking method based on corner point variation. Taking the Jinshajiang Baige landslide as the [...] Read more.
Aiming at the problems of feature matching difficulty and limited extension application in the existing pixel offset tracking method for large-gradient landslides, this paper proposes an improved pixel offset tracking method based on corner point variation. Taking the Jinshajiang Baige landslide as the research object, the method’s effectiveness is verified using sentinel data. Through a series of experiments, the results show that (1) the use of VV (Vertical-Vertical) and VH (Vertical-Horizontal) polarisation information combined with the mean value calculation method can improve the accuracy and credibility of the circling of the landslide monitoring range, make up for the limitations of the single polarisation information, and capture the landslide range more comprehensively, which provides essential information for landslide monitoring. (2) The choice of scale factor has an essential influence on the results of corner detection, in which the best corner effect is obtained when the scale factor R is 2, which provides an essential reference basis for practical application. (3) By comparing traditional normalized and adaptive window cross-correlation methods with the proposed approach in calculating landslide offset distances, the proposed method shows superior matching accuracy and sliding direction estimation. (4) Analysis of pixels P1, P2, and P3 confirms the method’s high accuracy and reliability in landslide displacement assessment, demonstrating its advantage in tracking pixel offsets in large-gradient scenarios. Therefore, the proposed method offers an effective solution for large-gradient landslide monitoring, overcoming limitations of feature matching and limited applicability. It is expected to provide more reliable technical support for geological disaster management. Full article
Show Figures

Graphical abstract

17 pages, 7864 KB  
Article
Three-Dimensional Monitoring of Zelongnong Glacier, China, with the PO-MSBAS Technique
by Xinyi Zhai, Chaoying Zhao, Bin Li, Wenpei Wang and Xiaojie Liu
Remote Sens. 2024, 16(23), 4462; https://doi.org/10.3390/rs16234462 - 28 Nov 2024
Viewed by 950
Abstract
High-precision monitoring of glacier motion provides crucial information for a thorough understanding of the dynamic characteristics and development patterns of glaciers, which serves as a scientific basis for the prevention and management of glacier-related disasters. Zelongnong Glacier, located in Tibet, China, has experienced [...] Read more.
High-precision monitoring of glacier motion provides crucial information for a thorough understanding of the dynamic characteristics and development patterns of glaciers, which serves as a scientific basis for the prevention and management of glacier-related disasters. Zelongnong Glacier, located in Tibet, China, has experienced glacier surges, collapse, and hazard chains four times in the last 70 years. On 10 September 2020, a major glacier hazard chain occurred in this region. To reveal the influencing factors of the glacier motion, we monitor the Zelongnong Glacier motions with 65 scenes of TerraSAR/PAZ images from 2022 to 2023, where the Pixel Offset Multidimensional Small Baseline Subset (PO-MSBAS) method is employed for three-dimensional time series inversion. As the registration window size directly affects the matching success rate, deformation accuracy, and signal-to-noise ratio (SNR) during the offset tracking processing, we adopt a variable window-weighted cross-correlation strategy. The strategy balances the advantages of different window sizes, effectively reducing noise while preserving certain details in the offset results. The standard deviation in stable areas is also significantly lower than that obtained using smaller window sizes in conventional methods. The results reveal that the velocity of the southern glacier tributary was larger than the one in the northern tributary. Specifically, the maximum velocity in the northern tributary reached 45.07 m/year in the horizontal direction and −7.45 m/year in the vertical direction, whereas in the southern tributary, the maximum velocity was 50.15 m/year horizontally and 50.66 m/year vertically. The southern tributary underwent two bends before merging with the mainstream, leading to a more complex motion pattern. Lastly, correlation reveals that the Zelongnong Glacier was affected by the combined influence of temperature and precipitation with a common period of around 90 days. Full article
(This article belongs to the Section Engineering Remote Sensing)
Show Figures

Graphical abstract

17 pages, 18667 KB  
Article
Enhanced Wide-Area Glacier Velocity Monitoring in Svalbard via Synthetic Aperture Radar Offset Tracking Noise Suppression
by Honglei Yang, Songxue Zhao, Zeping Wang, Ao Yan and Zhenhan Shi
Appl. Sci. 2024, 14(23), 10834; https://doi.org/10.3390/app142310834 - 22 Nov 2024
Viewed by 1083
Abstract
Glacier movement is an important indicator of climate change, reflecting the quality and state changes in glacier migration and mass balance in the context of global warming. Although accurately estimating glacier surface flow velocity is crucial for various applications, achieving this is challenging [...] Read more.
Glacier movement is an important indicator of climate change, reflecting the quality and state changes in glacier migration and mass balance in the context of global warming. Although accurately estimating glacier surface flow velocity is crucial for various applications, achieving this is challenging due to factors such as low temporal correlation and high noise effects. This paper presents the pixel offset tracking (POT) technology based on Synthetic Aperture Radar (SAR) data for glacier velocity monitoring, with enhanced cross-correlation matching window and noise suppression approaches. In particular, a noise suppression optimization method and a matching window optimization index suitable for wide-area glacier velocity monitoring are proposed. The inter-annual wide-area two-dimensional plane flow velocity of glaciers in the Svalbard archipelago was obtained by using a total of seven Sentinel-1 data sets from two orbits covering the entire Svalbard archipelago in 2021. The results indicate that 25 large glaciers in Svalbard destabilized in 2021, with a peak flow velocity of 6.18 m/day. At the same time, the influence of climate, topography, and other factors on glacier surface velocity is discussed. The wide-area glacier velocity monitoring method and its application demonstrated in this paper will serve as a valuable reference for studying glacier migration in the Arctic Svalbard archipelago and for other large-scale wide-area deformation monitoring efforts. Full article
(This article belongs to the Special Issue Latest Advances in Radar Remote Sensing Technologies)
Show Figures

Figure 1

16 pages, 10376 KB  
Article
Machine Vision-Based Real-Time Monitoring of Bridge Incremental Launching Method
by Haibo Xie, Qianyu Liao, Lei Liao and Yanghang Qiu
Sensors 2024, 24(22), 7385; https://doi.org/10.3390/s24227385 - 20 Nov 2024
Cited by 1 | Viewed by 1363
Abstract
With the wide application of the incremental launching method in bridges, the demand for real-time monitoring of launching displacement during bridge incremental launching construction has emerged. In this paper, we propose a machine vision-based real-time monitoring method for the forward displacement and lateral [...] Read more.
With the wide application of the incremental launching method in bridges, the demand for real-time monitoring of launching displacement during bridge incremental launching construction has emerged. In this paper, we propose a machine vision-based real-time monitoring method for the forward displacement and lateral offset of bridge incremental launching in which the linear shape of the bottom surface of the girder is a straight line. The method designs a kind of cross target, and realizes efficient detection, recognition, and tracking of multiple targets during the dynamic process of beam incremental launching by training a YOLOv5 target detection model and a DeepSORT multi-target tracking model. Then, based on the convex packet detection and K-means clustering algorithm, the pixel coordinates of the center point of each target are calculated, and the position change of the beam is monitored according to the change in the center-point coordinates of the targets. The feasibility and effectiveness of the proposed method are verified by comparing the accuracy of the total station and the method through laboratory simulation tests and on-site real-bridge testing. Full article
(This article belongs to the Section Intelligent Sensors)
Show Figures

Figure 1

15 pages, 3797 KB  
Technical Note
Estimation of IFOV Inter-Channel Deviation for Microwave Radiation Imager Onboard FY-3G Satellite
by Pengjuan Yao, Shengli Wu, Yang Guo, Jian Shang, Kesong Dong, Weiwei Xu and Jiachen Wang
Remote Sens. 2024, 16(19), 3571; https://doi.org/10.3390/rs16193571 - 25 Sep 2024
Viewed by 1098
Abstract
The Microwave Radiation Imager (MWRI) onboard the FengYun satellite plays a crucial role in global change monitoring and numerical weather prediction. Estimating and correcting geolocation errors are important to retrieving accurate geophysical variables. However, the instantaneous field of view (IFOV) inter-channel deviation, which [...] Read more.
The Microwave Radiation Imager (MWRI) onboard the FengYun satellite plays a crucial role in global change monitoring and numerical weather prediction. Estimating and correcting geolocation errors are important to retrieving accurate geophysical variables. However, the instantaneous field of view (IFOV) inter-channel deviation, which is mainly caused by the structure mounting error and measurement error of feedhorns, is less studied. In this present study, we constructed a general theoretical model to automatically estimate the IFOV inter-channel deviations suitable for conical-scanning instruments. The model can automatically detect the along-track and across-track vectors that pass through the land–sea boundary points and are perpendicular to the actual coastlines. Regarding the midpoints of the vectors as the brightness temperature (Tb) inflection points, the IFOV inter-channel deviation is the pixel offset or distance of the maximum gradients of the Tb near the inflection points for each channel relative to the 89-GHz V-pol channel. We tested the model’s operational performance using the FY-3G/MWRI-Rainfall Mission (MWRI-RM) observations. Considering that parameter uploading adjusted the IFOV inter-channel deviations, the model’s validity was verified by comparing the adjustments calculated by the model with the theoretical changes caused by parameter uploading. The result shows that the differences between them for all window channels are less than 100 m, indicating the model’s effectiveness in evaluating the IFOV inter-channel deviation for the MWRI-RM. Furthermore, the estimated on-orbit IFOV inter-channel deviations for the MWRI-RM show that all channel deviations are less than 1 km, meeting the instrument’s design requirement of 2 km. We believe this study will provide a foundation for IFOV inter-channel registration of passive microwave payloads and spatial matching of multiple payloads. Full article
Show Figures

Graphical abstract

23 pages, 10879 KB  
Article
Reconstruction of Coal Mining Subsidence Field by Fusion of SAR and UAV LiDAR Deformation Data
by Bin Yang, Weibing Du, Youfeng Zou, Hebing Zhang, Huabin Chai, Wei Wang, Xiangyang Song and Wenzhi Zhang
Remote Sens. 2024, 16(18), 3383; https://doi.org/10.3390/rs16183383 - 12 Sep 2024
Cited by 2 | Viewed by 1916
Abstract
The geological environment damage caused by coal mining subsidence has become an important factor affecting the sustainable development of mining areas. Reconstruction of the Coal Mining Subsidence Field (CMSF) is the key to preventing geological disasters, and the needs of CMSF reconstruction cannot [...] Read more.
The geological environment damage caused by coal mining subsidence has become an important factor affecting the sustainable development of mining areas. Reconstruction of the Coal Mining Subsidence Field (CMSF) is the key to preventing geological disasters, and the needs of CMSF reconstruction cannot be met by solely relying on a single remote sensing technology. The combination of Unmanned Aerial Vehicle (UAV) and Synthetic Aperture Radar (SAR) has complementary advantages; however, the data fusion strategy by refining the SAR deformation field through UAV still needs to be updated constantly. This paper proposed a Prior Weighting (PW) method based on Satellite Aerial (SA) heterogeneous remote sensing. The method can be used to fuse SAR and UAV Light Detection and Ranging (LiDAR) data for ground subsidence parameter inversion. Firstly, the subsidence boundary of Differential Interferometric SAR (DInSAR) combined with the large gradient subsidence of Pixel Offset Tracking (POT) was developed to initialize the SAR preliminary CMSF. Secondly, the SAR preliminary CMSF was refined by UAV LiDAR data; the weights of SAR and UAV LiDAR data are 0.4 and 0.6 iteratively. After the data fusion, the subsidence field was reconstructed. The results showed that the overall CMSF accuracy improved from ±144 mm to ±51 mm. The relative errors of the surface subsidence factor and main influence angle tangent calculated by the physical model and in situ measured data are 1.3% and 1.7%. It shows that the proposed SAR/UAV fusion method has significant advantages in the reconstruction of CMSF, and the PW method contributes to the prevention and control of mining subsidence. Full article
Show Figures

Figure 1

14 pages, 10646 KB  
Article
Efficient Depth Measurement for Live Control of Laser Drilling Process with Optical Coherence Tomography
by Jinhan Zhao, Chaoliang Zhang, Yaoyu Ding, Libing Bai and Yuhua Cheng
Photonics 2024, 11(8), 743; https://doi.org/10.3390/photonics11080743 - 8 Aug 2024
Cited by 1 | Viewed by 2100
Abstract
Laser drilling is widely used for fabricating holes in the semiconductor industry due to high throughput and a small heat-affected zone. However, it produces varying depths owing to uncertain external conditions and requires live control at the rate of a few tens of [...] Read more.
Laser drilling is widely used for fabricating holes in the semiconductor industry due to high throughput and a small heat-affected zone. However, it produces varying depths owing to uncertain external conditions and requires live control at the rate of a few tens of kHz to handle the fast material removal rate. Optical coherent tomography is capable of in situ acquiring a raw interferogram at a high rate (>80 kHz), but the depth extraction is slow due to the involved heavy Fast Fourier Transform (FFT). To address this, an efficient depth-tracking algorithm is proposed to save the FFT. It searches the depth in the raw interferogram locally with a known last depth given the two truths that only one depth exists and the adjacent depths do not change significantly. The proposed algorithm was proven to expedite the measuring rate six times with sub-pixel tracking precision. To further secure the rate against the interrupting of the system, the tracking process is parallelly implemented in a field-programmable gate array. The closed-loop control tests were conducted on probe cards with depth variations introduced by offsetting laser focus. The proposed method maintained a uniform depth, with variations reduced by 80% compared to traditional methods. Full article
(This article belongs to the Special Issue Advances and Applications of Laser Measurements)
Show Figures

Figure 1

17 pages, 11358 KB  
Article
Fiduciary-Free Frame Alignment for Robust Time-Lapse Drift Correction Estimation in Multi-Sample Cell Microscopy
by Stefan Baar, Masahiro Kuragano, Naoki Nishishita, Kiyotaka Tokuraku and Shinya Watanabe
J. Imaging 2024, 10(8), 181; https://doi.org/10.3390/jimaging10080181 - 29 Jul 2024
Viewed by 2214
Abstract
When analyzing microscopic time-lapse observations, frame alignment is an essential task to visually understand the morphological and translation dynamics of cells and tissue. While in traditional single-sample microscopy, the region of interest (RoI) is fixed, multi-sample microscopy often uses a single microscope that [...] Read more.
When analyzing microscopic time-lapse observations, frame alignment is an essential task to visually understand the morphological and translation dynamics of cells and tissue. While in traditional single-sample microscopy, the region of interest (RoI) is fixed, multi-sample microscopy often uses a single microscope that scans multiple samples over a long period of time by laterally relocating the sample stage. Hence, the relocation of the optics induces a statistical RoI offset and can introduce jitter as well as drift, which results in a misaligned RoI for each sample’s time-lapse observation (stage drift). We introduce a robust approach to automatically align all frames within a time-lapse observation and compensate for frame drift. In this study, we present a sub-pixel precise alignment approach based on recurrent all-pairs field transforms (RAFT); a deep network architecture for optical flow. We show that the RAFT model pre-trained on the Sintel dataset performed with near perfect precision for registration tasks on a set of ten contextually unrelated time-lapse observations containing 250 frames each. Our approach is robust for elastically undistorted and translation displaced (x,y) microscopic time-lapse observations and was tested on multiple samples with varying cell density, obtained using different devices. The approach only performed well for registration and not for tracking of the individual image components like cells and contaminants. We provide an open-source command-line application that corrects for stage drift and jitter. Full article
Show Figures

Figure 1

23 pages, 38535 KB  
Article
Mapping Annual Tidal Flat Loss and Gain in the Micro-Tidal Area Integrating Dual Full-Time Series Spectral Indices
by Jiayi Luo, Wenting Cao, Xuecao Li, Yuyu Zhou, Shuangyan He, Zhaoyuan Zhang, Dongling Li and Huaguo Zhang
Remote Sens. 2024, 16(8), 1402; https://doi.org/10.3390/rs16081402 - 16 Apr 2024
Viewed by 3086
Abstract
Tracking long-term tidal flat dynamics is crucial for coastal restoration decision making. Accurately capturing the loss and gain of tidal flats due to human-induced disturbances is challenging in the micro-tidal areas. In this study, we developed an automated method for mapping the annual [...] Read more.
Tracking long-term tidal flat dynamics is crucial for coastal restoration decision making. Accurately capturing the loss and gain of tidal flats due to human-induced disturbances is challenging in the micro-tidal areas. In this study, we developed an automated method for mapping the annual tidal flat changes in the micro-tidal areas under intense human activities, by integrating spectral harmonization, time series segmentation from dual spectral indices, and the tide-independent hierarchical classification strategy. Our method has two key novelties. First, we adopt flexible temporal segments for each pixel based on the dual full-time series spectral indices, instead of solely using a fixed period window, to help obtain more reliable inundation frequency features. Second, a tide-independent hierarchical classification strategy based on the inundation features and the Otsu algorithm capture the tidal flat changes well. Our method performed well in Guangdong, Hong Kong, and Macao (GHKM), a typical area with micro-tidal range and intense human activities, with overall accuracies of 89% and 92% for conversion types and turning years, respectively. The tidal flats in GHKM decreased by 24% from 1986 to 2021, resulting from the loss of 504.45 km2, partially offset by an accretion of 179.88 km2. Further, 70.9% of the total loss was in the Great Bay Area, concentrated in 1991–1998 and 2001–2016. The historical trajectories of tidal flat loss were driven by various policies implemented by the national, provincial, and local governments. Our method is promising for extension to other micro-tidal areas to provide more scientific support for coastal resource management and restoration. Full article
Show Figures

Figure 1

18 pages, 34143 KB  
Article
Derivation of 3D Coseismic Displacement Field from Integrated Azimuth and LOS Displacements for the 2018 Hualien Earthquake
by Li-Chieh J. Lin, Ray Y. Chuang, Chih-Heng Lu, Kuo-En Ching and Chien-Liang Chen
Remote Sens. 2024, 16(7), 1159; https://doi.org/10.3390/rs16071159 - 27 Mar 2024
Cited by 1 | Viewed by 1741
Abstract
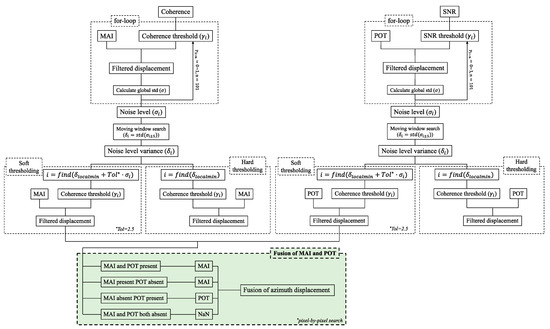
A 3D surface deformation field for an earthquake can aid in understanding fault behaviors and earthquake mechanisms. However, SAR-based 3D surface deformation estimates are often limited by insufficient observations and hampered by various error sources. In this study, we demonstrate the derivation of [...] Read more.
A 3D surface deformation field for an earthquake can aid in understanding fault behaviors and earthquake mechanisms. However, SAR-based 3D surface deformation estimates are often limited by insufficient observations and hampered by various error sources. In this study, we demonstrate the derivation of a 3D coseismic displacement field from different InSAR processing algorithms. The azimuth displacements from Multiple Aperture Interferometry (MAI) and Pixel Offset Tracking (POT) were integrated to ensure reliable displacements at low coherent areas. The 3D displacement field was inverted pixel-by-pixel by Line-of-Sight (LOS) displacement and integrated azimuth displacement. The results showed that MAI and POT could compensate for the weaknesses of each algorithm. Also, pixels with less than three sets of observations showed higher noise levels. Such noisy pixels were removed by a denoising criterion proposed herein. For the vertical direction, the proportion of pixels inverted with two sets of azimuth and one set of LOS displacements was 26.1%. After denoising, the proportion dropped to 2.4% due to the insufficiency of LOS displacements. This shows that the viewing angle influences the overall performance of 3D surface displacement inversion. Implementing various displacement vectors should reduce such limitations. Full article
Show Figures

Graphical abstract

17 pages, 6661 KB  
Article
Coseismic Slip Distribution and Coulomb Stress Change of the 2023 MW 7.8 Pazarcik and MW 7.5 Elbistan Earthquakes in Turkey
by Xiaofeng Dai, Xin Liu, Rui Liu, Menghao Song, Guangbin Zhu, Xiaotao Chang and Jinyun Guo
Remote Sens. 2024, 16(2), 240; https://doi.org/10.3390/rs16020240 - 8 Jan 2024
Cited by 14 | Viewed by 3423
Abstract
On 6 February 2023, the MW 7.8 Pazarcik and the MW 7.5 Elbistan earthquakes occurred in southeastern Turkey, close to the Syrian border, causing many deaths and a great deal of property destruction. The Pazarcik earthquake mainly damaged the East Anatolian [...] Read more.
On 6 February 2023, the MW 7.8 Pazarcik and the MW 7.5 Elbistan earthquakes occurred in southeastern Turkey, close to the Syrian border, causing many deaths and a great deal of property destruction. The Pazarcik earthquake mainly damaged the East Anatolian Fault Zone (EAFZ). The Elbistan earthquake mainly damaged the Cardak fault (CF) and the Doğanşehir fault (DF). In this study, Sentinel-1A ascending (ASC) and descending (DES) orbit image data and pixel offset tracking (POT) were used to derive surface deformation fields in the range and azimuth directions induced by the Pazarcik and Elbistan earthquakes (hereinafter referred to as the Turkey double earthquakes). Utilizing GPS coordinate sequence data, we computed the three-dimensional surface deformation resulting from the Turkey double earthquakes. The surface deformation InSAR and GPS results were combined to invert the coseismic slip distribution of the EAFZ, CF, and DF using a layered earth model. The results show that the coseismic ruptures of the Turkey double earthquakes were dominated by left-lateral strike-slips. The maximum slip was 7.76 m on the EAFZ and about 8.2 m on the CF. Both the earthquakes ruptured the surface. The Coulomb failure stress (CFS) was computed based on the fault slip distribution and the geometric parameters of all the active faults within 300 km of the MW 7.8 Pazarcik earthquake’s epicenter. The CFS change resulting from the Pazarcik earthquake suggests that the subsequent Elbistan earthquake was triggered by the Pazarcik earthquake. The Antakya fault experienced an increase in CFS of 8.4 bars during this double-earthquake event. Therefore, the MW 6.3 Uzunbağ earthquake on 20 February 2023 was jointly influenced by the Turkey double earthquakes. Through stress analysis of all the active faults within 300 km of the MW 7.8 Pazarcik earthquake’s epicenter, the Ecemis segment, Camliyayla fault, Aadag fault, Ayvali fault, and Pula segment were all found to be under stress loading. Particularly, the Ayvali fault and Pula segment exhibited conspicuous stress loading, signaling a higher risk of future seismic activity. Full article
(This article belongs to the Special Issue Remote Sensing in Space Geodesy and Cartography Methods II)
Show Figures

Figure 1

17 pages, 21454 KB  
Article
Research on the Surface Deformation, Fault Rupture, and Coseismic Geohazard of the 2022 Luding Mw 6.8 Earthquake
by Yiling Lu, Yinghui Yang, Li Zeng, Wanfu Xu, Jiawei Song and Xiaoyun Li
Sensors 2023, 23(24), 9875; https://doi.org/10.3390/s23249875 - 16 Dec 2023
Cited by 3 | Viewed by 1638
Abstract
An Mw 6.8 earthquake occurred in Luding County, Ganzi Tibetan Autonomous Prefecture, Sichuan Province, on 5 September 2022. This seismic event triggered numerous coseismic geohazards in the seismic zone. In this study, the ascending- and descending-track synthetic aperture radar (SAR) images observed by [...] Read more.
An Mw 6.8 earthquake occurred in Luding County, Ganzi Tibetan Autonomous Prefecture, Sichuan Province, on 5 September 2022. This seismic event triggered numerous coseismic geohazards in the seismic zone. In this study, the ascending- and descending-track synthetic aperture radar (SAR) images observed by the Sentinel-1A satellite are utilized to extract the coseismic surface deformation of the Luding earthquake. Subsequently, a faulting model is estimated based on the elastic dislocation theory, under the constraint of the InSAR observation. Additionally, the POT technique was employed to detect coseismic geohazards. High-spatial-resolution optical remote sensing images served to validate the reliability of the detection results. The coseismic interferometric synthetic aperture radar (InSAR) deformation field indicated a maximum deformation of ~190 mm and ~140 mm along the ascending and descending tracks, respectively. The estimated best-fitting faulting model suggests that the optimal seismogenic fault strike and dip angles are 169.3° and 70°, respectively. The fault slip predominantly exhibits left-lateral strike-slip characteristics and is concentrated at depths of 3–12 km. The estimated maximum fault slip was 2.67 m, occurring at a depth of 7 km. The pixel offset tracking (POT) result derived from the pre- and post-earthquake SAR images found a total of 245 medium- to large-scale coseismic geohazards, with a verification rate from optical images exceeding 64%. The distribution of these geohazards is notably dense within the significant fault rupture segment. Geohazards on the fault hanging wall are densely packed, whereas landslides along the Dadu River’s fault footwall are also notably frequent. Full article
(This article belongs to the Section Remote Sensors)
Show Figures

Figure 1

17 pages, 12382 KB  
Article
Analysis of Mass Wasting Processes in the Slumgullion Landslide Using Multi-Track Time-Series UAVSAR Images
by Jiehua Cai, Changcheng Wang and Lu Zhang
Remote Sens. 2023, 15(19), 4746; https://doi.org/10.3390/rs15194746 - 28 Sep 2023
Cited by 2 | Viewed by 2060
Abstract
The Slumgullion landslide is a large translational debris slide whose currently active part has likely been sliding for approximately 300 years. Its permanent motion and evolutionary processes have attracted the attention of many researchers. In order to study its mass wasting processes and [...] Read more.
The Slumgullion landslide is a large translational debris slide whose currently active part has likely been sliding for approximately 300 years. Its permanent motion and evolutionary processes have attracted the attention of many researchers. In order to study its mass wasting processes and evolution trend, the spatial–temporal displacement of the Slumgullion landslide was retrieved using an adaptive pixel offset tracking (POT) method with multi-track Uninhabited Aerial Vehicle Synthetic Aperture Radar (UAVSAR) images. Based on three-dimensional displacement and slope information, we then revealed the spatial–temporal distribution of surface mass depletion or accumulation in the landslide, which provides a new perspective to analyze the evolutionary processes of landslides. The results indicate that the Slumgullion landslide had a spatially variable displacement, with a maximum displacement of 35 m. The novel findings of this study mainly include two parts. First, we found that the surface mass accumulated in the toe of the landslide and depleted in the top and middle area during the interval, which could increase the resisting force and decrease the driving force of the Slumgullion landslide. This result is compelling evidence which indicates the Slumgullion landslide should eventually tend to be stable. Second, we found that the distribution of geological structures can well explain some of the unique mass wasting in the Slumgullion landslide. The larger local mass depletion in the landslide neck area verifies that the sharp velocity increase in this region is not only caused by the reduction in width but is also significantly affected by the local normal faults. In summary, this study provides an insight into the relation between the landslide motion, mass volume change, and geological structure. The results demonstrate the great potential of multi-track airborne SAR for displacement monitoring and evolutionary analysis of landslides. Full article
Show Figures

Figure 1

16 pages, 13759 KB  
Technical Note
Optimal Pair Selection Applied to Sentinel-2 Images for Mapping Ground Deformation Using Pixel Offset Tracking: A Case Study of the 2022 Menyuan Earthquake (Mw 6.9), China
by Xiaowen Wang, Siqi Wu, Jiaxin Cai and Guoxiang Liu
Remote Sens. 2023, 15(19), 4735; https://doi.org/10.3390/rs15194735 - 27 Sep 2023
Cited by 3 | Viewed by 2226
Abstract
Pixel Offset Tracking (POT) for optical imagery is a widely used method for extracting large-scale ground deformation. However, the influence of imaging parameters on the measurement accuracy of POT is still unclear. In this study, based on 16 pairs of Sentinel-2 images covering [...] Read more.
Pixel Offset Tracking (POT) for optical imagery is a widely used method for extracting large-scale ground deformation. However, the influence of imaging parameters on the measurement accuracy of POT is still unclear. In this study, based on 16 pairs of Sentinel-2 images covering the period before and after the Ms6.9 Menyuan earthquake in 2022, we quantitatively assessed the effects of imaging bands, time intervals between image pairs, and differences in solar zenith angles on the measurement accuracy of optical POT. The results showed that the quality of ground deformation extracted using the near-infrared band was superior to other bands. The accuracy of optical POT measurements exhibited a negative correlation with both the time interval between image pairs and the differences in solar zenith angles. The maximum difference in optical POT measurement accuracy for the near-infrared band between image pairs with different time intervals (5/10/15 days) reached 30.3%, while the maximum difference in deformation measurement accuracy for pairs with different solar zenith angle differences was 30.56%. Utilizing the optimal POT image pair, the accuracy of co-seismic deformation measurement for the Menyuan earthquake improved by 48.3% compared to the worst image pair. The maximum co-seismic horizontal displacement caused by the earthquake was estimated to be 3.00 ± 0.51 m. Full article
Show Figures

Figure 1

Back to TopTop