Sign in to use this feature.

Years

Between: -

Subjects

remove_circle_outline
remove_circle_outline
remove_circle_outline
remove_circle_outline
remove_circle_outline
remove_circle_outline
remove_circle_outline
remove_circle_outline
remove_circle_outline

Journals

Article Types

Countries / Regions

Search Results (109)

Search Parameters:
Keywords = pine cones

Order results
Result details
Results per page
Select all
Export citation of selected articles as:
23 pages, 10014 KB  
Article
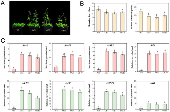
Identification and Expression Analysis of MADS-Box Gene Family in Pinus koraiensis and Overexpression of PkMADS9 Promoting Early Flowering in Transgenic Arabidopsis
by Xue Luan, Minghui Zhao, Wenjing Gu, Yan Li, Luping Jiang, Shuanglin Song, Haiyang Yu, Yanming Zhang, Xiaona Pei and Xiyang Zhao
Plants 2026, 15(4), 657; https://doi.org/10.3390/plants15040657 - 21 Feb 2026
Viewed by 341
Abstract
Korean pine (Pinus koraiensis) is a vital woody oil tree species native to Northeast Asia, with its pine nuts serving as the primary global source of edible pine nuts globally due to their rich nutritional content. Currently, seed yield from Korean [...] Read more.
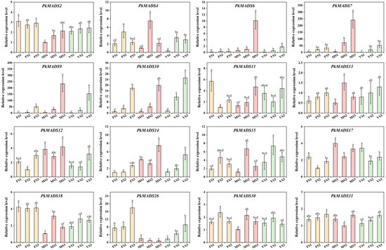
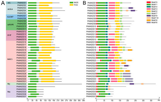
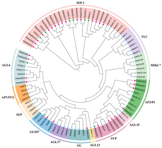
Korean pine (Pinus koraiensis) is a vital woody oil tree species native to Northeast Asia, with its pine nuts serving as the primary global source of edible pine nuts globally due to their rich nutritional content. Currently, seed yield from Korean pine is low and unstable, failing to meet the market demand. The limited number of female cones is the primary factor restricting its yield. MADS-box family members are crucial in regulating the initiation, differentiation, and morphogenesis of floral organs. However, systematic identification and characterization of MADS-box proteins in Korean pine have not been reported. This study utilized transcriptome data from reproductive and vegetative buds during the flower bud differentiation stage of Korean pine to comprehensively identify MADS-box family members through bioinformatics analysis and molecular biology approaches. A total of 37 PkMADS-box genes were identified, including 6 type I and 31 type II (MIKC) genes, which were classified into 8 subfamilies. The physicochemical properties, conserved domains, conserved motifs, protein structures, gene expression profiles, and protein–protein interaction networks of these genes were analyzed. Key genes associated with physiological differentiation (flower induction) and sexual organogenesis were identified based on expression patterns during flower bud differentiation and flower organ development. Among these, PkMADS4 and PkMADS26 are likely involved in positively regulating flower induction, while PkMADS9 plays a role in the morphological differentiation of sexual organs in a dose-dependent manner and overexpression of PkMADS9 promoting early flowering in transgenic Arabidopsis. These genes were also identified as key candidates for regulating reproductive phase changes and strobilus development. This study provides a theoretical foundation for further investigation of MADS-box genes in reproduction and offers insights into genetic improvements aimed at enhancing the seed yield of Korean pine. Full article
(This article belongs to the Special Issue Genomics and Transcriptomics for Plant Development and Improvement)
Show Figures

Figure 1

19 pages, 4479 KB  
Article
Pine Resin as a Natural Polymer Binder in Pine Cone-Reinforced Lightweight Concrete
by Celal Kistak, Araz Muhammed Hassan, Ayse Bicer and Nevin Celik
Polymers 2026, 18(3), 364; https://doi.org/10.3390/polym18030364 - 29 Jan 2026
Viewed by 392
Abstract
The aim of this study is to investigate the potential applications of pine cones as plant-based waste material in the construction industry. In order to achieve this target, the pine cone particles (PCP) are mixed with cement to create new lightweight concretes. Furthermore, [...] Read more.
The aim of this study is to investigate the potential applications of pine cones as plant-based waste material in the construction industry. In order to achieve this target, the pine cone particles (PCP) are mixed with cement to create new lightweight concretes. Furthermore, pine tree resin (PTR), acting as a natural bio-polymer binder, is incorporated into selected samples to ascertain its potential as a binder. The pine cones are cut into particles of 2–4 cm, 0–2 cm, and ground into a powder. A series of critical tests is conducted on the novel produced samples, including thermal conductivity, specific heat, density, compressive strength, water absorption rate, and drying rate. The experiments show that thermal conductivity, specific heat capacity, and thermal expansion coefficient decrease as the weight ratio and size of PCP increase. The presence of PTR increases porosity, further decreasing thermal conductivity, specific heat, and thermal expansion coefficients for the majority of samples. The compressive strength values decrease with the presence of PTR and PCP. Regarding durability, the water absorption ratios remain below the critical 30% threshold, making the material suitable for internal applications or external facades protected by coating/plaster or as external coverings. Full article
(This article belongs to the Special Issue Application of Polymers in Cementitious Materials)
Show Figures

Figure 1

13 pages, 2152 KB  
Article
Cone Calorimeter Reveals Flammability Dynamics of Tree Litter and Mixed Fuels in Central Yunnan
by Xilong Zhu, Shiying Xu, Weike Li, Sazal Ahmed, Junwen Liu, Mingxing Liu, Xiangxiang Yan, Weili Kou, Qiuyang Du, Shaobin Yang and Qiuhua Wang
Fire 2026, 9(1), 36; https://doi.org/10.3390/fire9010036 - 13 Jan 2026
Viewed by 516
Abstract
The characteristics of litter combustion have a significant impact on the spread of surface fires in the central Yunnan Province, a high-risk forest fire zone. The burning behavior of individual and mixed-species litter samples from five dominant tree species (Pinus yunnanensis Franch., [...] Read more.
The characteristics of litter combustion have a significant impact on the spread of surface fires in the central Yunnan Province, a high-risk forest fire zone. The burning behavior of individual and mixed-species litter samples from five dominant tree species (Pinus yunnanensis Franch., Keteleeria evelyniana Mast., Quercus variabilis Blume., Quercus aliena var. acutiserrata, and Alnus nepalensis D. Don.) was assessed in this study using cone calorimeter tests. Fern fronds and fine branches were included in additional tests to evaluate their effects on specific combustion parameters, such as Fire Performance Index (FPI), Flame Duration (FD), Time to Ignition (TTI), Mass Loss Rate (MLR), Residual Mass Fraction (RMF), Peak Heat Release Rate (PHRR), and Total Heat Release (THR). There were remarkable differences in the burning properties of the three types of litter (broadleaf, pine needles, and short pine needles). The THR and PHRR values of P. yunnanensis were the highest, whereas the PHRR of the other species varied very little. Short pine needle litter showed incomplete combustion and a long flame duration. When measured against pure pine needle litter, mixtures of P. yunnanensis and broadleaf litter showed lower PHRR. When set side by side to pure pine needle litter, P. yunnanensis and broadleaf litter showed lower PHRR. THR rose when fine branches were included, underlining the significance of fine woody fuels in fire behavior. The insertion of ferns increases the percentage of unburned biomass, prolongs TTI, and dramatically reduces PHRR. Full article
Show Figures

Figure 1

27 pages, 2756 KB  
Article
Pine Bark as a Lignocellulosic Resource for Polyurethane Production: An Evaluation
by Alexander Arshanitsa, Matiss Pals, Alexandra Vjalikova, Laima Vevere, Oskars Bikovens and Lilija Jashina
Polymers 2026, 18(1), 96; https://doi.org/10.3390/polym18010096 - 29 Dec 2025
Viewed by 517
Abstract
This study explores the potential of pine bark—a highly accessible and underexploited by-product of forestry and food processing—as a renewable raw material for rigid polyurethane (PUR) foam production. Under optimal extraction conditions, water-soluble extractives rich in carbohydrates were isolated from biomass with a [...] Read more.
This study explores the potential of pine bark—a highly accessible and underexploited by-product of forestry and food processing—as a renewable raw material for rigid polyurethane (PUR) foam production. Under optimal extraction conditions, water-soluble extractives rich in carbohydrates were isolated from biomass with a yield of 25% and subsequently condensed with propylene carbonate (PC) to produce bio-based polyols. The polyols synthesized at a PC/OH molar ratio ranging from 1 to 5 were incorporated into rigid PUR foam formulations as substitutes for commercial polyether polyols. The foams containing bio-polyols synthesized at a PC/OH ratio of 3 demonstrated the highest compressive strength and thermal insulation performance, exceeding those of the reference material by 30% and 9%, respectively, and exhibited enhanced thermo-oxidative stability. Incorporation of extracted bark up to 10 wt% as a filler in the PUR matrix led to a decrease in mechanical properties to the level of the reference foam and a 19% reduction in thermal insulation capacity, without affecting the closed-cell content. Cone calorimetry revealed that both filled and unfilled bio-polyol-based PUR foams exhibited lower degradation rate, heat release rate, and total smoke release compared with the reference material, indicating reduced flammability and a lower tendency toward fire propagation. Full article
Show Figures

Graphical abstract

15 pages, 3405 KB  
Article
The Use of Coniferous Tree Cone Biomass as an Energy Source and a Reducing Agent in the Recycling of Metals from Oxide Secondary Raw Materials
by Szymon Ptak, Jerzy Łabaj, Tomasz Matuła, Albert Smalcerz, Leszek Blacha, Adrian Smagór and Róbert Findorák
Energies 2025, 18(23), 6183; https://doi.org/10.3390/en18236183 - 25 Nov 2025
Viewed by 473
Abstract
The challenges faced by the metallurgical industry implicate that actions aimed at reducing negative impacts on the environment are becoming extremely important. This is justified both in the search for economically competitive methods of producing basic construction materials, consistent with the circular economy [...] Read more.
The challenges faced by the metallurgical industry implicate that actions aimed at reducing negative impacts on the environment are becoming extremely important. This is justified both in the search for economically competitive methods of producing basic construction materials, consistent with the circular economy policy, and in improving the efficiency of metal production technology. An essential aspect of biomass use is the introduction of an energy source that naturally reduces the energy supplied to the reactor, thereby reducing the carbon footprint of the metal produced. In this case, the research undertaken aims to determine the possibility of using a bioreductant that will allow for the reduction or elimination of the fossil raw material, which is coal, thus reducing the costs associated with ETS and ETS II (European Union Emissions Trading System). This paper presents the results of research on the reduction process of oxide metal-bearing raw material, the chemical composition of which is similar to slags from the copper industry. The effects of slag reduction time on the degrees of copper and lead removal were examined. The process was carried out at 1300 °C, with the constant addition of a reducing agent, in the form of crushed pine cones. After processing for 1 h, the copper content in the waste slag was 1.30 wt%, whereas extending the process to 5 h reduced the copper content to 0.15 wt%. For lead, at the exact reduction times, the element’s contents in the slag after processing were 1.92 wt% and 0.79 wt%, respectively. The results of the studied process showed that, in the first stage of the slag reduction process, intensive reduction of copper and lead oxides occurs. Research was also conducted to characterize the biomaterial during the high-temperature process. Results show high degrees of removal for basic metals at the following levels: 99% for Cu and 72% for Pb. The waste slag is characterized by low metal content, which allows for safe storage or use in other sectors of the economy. This type of biomaterial is, therefore, recommended for research in large-scale laboratories or on a semi-industrial scale, particularly in relation to the gas phase formed and its possible impacts on the structural elements of industrial installations. It should be noted that there is a lack of data in the literature on the use of forest biomass in the form of pine cones as an alternative to coke as a reducing agent for use in pyrometallurgical processes. Full article
Show Figures

Figure 1

31 pages, 3751 KB  
Review
Global Perspectives on the Medicinal Potential of Pines (Pinus spp.)
by Dan Munteanu, Gabriel Murariu, Mariana Lupoae, Lucian Dinca, Danut Chira and Andy-Stefan Popa
Forests 2025, 16(12), 1772; https://doi.org/10.3390/f16121772 - 25 Nov 2025
Cited by 5 | Viewed by 2024
Abstract
Pines are edifying woody species for forest habitats, having crucial importance for ecosystems in both cold (boreal or mountainous) and warm (Mediterranean and tropical) areas. Pine trees include about 120 species, many of which have had an important ornamental role. Despite their ecological [...] Read more.
Pines are edifying woody species for forest habitats, having crucial importance for ecosystems in both cold (boreal or mountainous) and warm (Mediterranean and tropical) areas. Pine trees include about 120 species, many of which have had an important ornamental role. Despite their ecological importance, many pine forests are threatened by increasing deforestation and habitat degradation, leading to progressive declines in species distribution and genetic diversity worldwide. Humans have used pine wood since the Stone Age, gradually discovering their outstanding medical properties. This review synthesizes global knowledge on the medicinal potential of pines. Using a comprehensive literature survey of major international scientific databases, we evaluated documented traditional and modern medical applications across all regions where pines naturally occur. The vast majority (86) of pine species were described as having medicinal properties, and the uses of the main pine species in representative regions of all continents supporting forest vegetation were examined. Various organs or secretions (needles, branches, bark, buds, cones, seeds, pollen, roots, wood, sap, resin, pitch, etc.) have been used to prevent or treat numerous diseases or to strengthen the organism. Their reported therapeutic activities include antioxidant, antimutagenic, antitumor, antimicrobial, skin-protective, antinociceptive, anti-inflammatory, neuroprotective, antiallergenic, laxative, circulatory-enhancing, antihypertensive, anti-atherosclerotic, anti-aging, and antithrombotic effects. Given the remarkable phytochemical diversity and broad pharmacological value of these species, the conservation of pine genetic resources and natural habitats is urgent. Protecting these species is essential not only for maintaining ecosystem resilience but also for preserving their substantial pharmaceutical and industrial potential. Full article
Show Figures

Figure 1

17 pages, 1060 KB  
Article
Phytochemical Screening and Biological Activity of Female and Male Cones from Pinus nigra subsp. laricio (Poir.) Maire
by Mary Fucile, Carmine Lupia, Martina Armentano, Mariangela Marrelli, Ekaterina Kozuharova, Giancarlo Statti and Filomena Conforti
Antioxidants 2025, 14(11), 1368; https://doi.org/10.3390/antiox14111368 - 18 Nov 2025
Viewed by 922
Abstract
The Corsican pine (Pinus nigra subsp. laricio (Poir.) Maire), a subspecies of black pine endemic to southern Italy, is widely known for the quality of its valuable timber, and the parts of the plant that are not used for this purpose are [...] Read more.
The Corsican pine (Pinus nigra subsp. laricio (Poir.) Maire), a subspecies of black pine endemic to southern Italy, is widely known for the quality of its valuable timber, and the parts of the plant that are not used for this purpose are considered unusable production waste. In this study, we investigated the phytochemical profile and a series of biological activities of extracts from the female and male pine cones. The extracts were prepared by maceration with ethanol and subsequently fractionated using liquid-liquid separation. The total phenolic and flavonoid content, antioxidant potential (DPPH and β-carotene bleaching tests), anti-inflammatory activity (nitric oxide inhibition in RAW 264.7 cells), and enzymatic inhibition against pancreatic lipase and α-amylase were determined. The female cones showed a higher crude extract yield and total phenolic content (76.4 mg GAE/g) than the male cones, while the latter were richer in flavonoids. The extracts from the female cones showed higher antioxidant and pancreatic lipase inhibitory activities. On the contrary, extracts from male cones showed greater activity against α-amylase, with the dichloromethane fraction proving to be the most potent (IC50 = 35.28 ± 3.08 µg/mL). The hexane fraction of female cones also showed significant anti-inflammatory activity (IC50 = 107.50 ± 15.22 µg/mL). Our results reveal that the pine cones of Pinus nigra subsp. laricio (Poir.) Maire are a rich source of bioactive compounds. These results provide the first scientific evidence of the potential of extracts from this still poorly studied part of the plant for further investigation of their antioxidant and anti-inflammatory capabilities. Full article
Show Figures

Figure 1

14 pages, 1811 KB  
Article
Overwintering Ecology and Novel Trapping Strategies for Sustainable Management of the Common Pistachio Psyllid (Agonoscena pistaciae) in Pistachio Orchards
by Bülent Laz
Insects 2025, 16(11), 1150; https://doi.org/10.3390/insects16111150 - 10 Nov 2025
Viewed by 778
Abstract
The pistachio psyllid (Agonoscena pistaciae) is a significant pest in pistachio (Pistacia vera) orchards, leading to serious economic losses. Understanding its overwintering behaviour is essential for developing effective pest control strategies. This study aimed to identify the overwintering habitats [...] Read more.
The pistachio psyllid (Agonoscena pistaciae) is a significant pest in pistachio (Pistacia vera) orchards, leading to serious economic losses. Understanding its overwintering behaviour is essential for developing effective pest control strategies. This study aimed to identify the overwintering habitats of A. pistaciae and to explore an alternative nature-based trapping method to managing its population. Field surveys were conducted over two years (2020–2022) in five key pistachio-growing regions of southern Türkiye. Our findings suggest that the A. pistaciae primarily overwinters in the mature cones of Turkish pine (Pinus brutia) and Mediterranean cypress (Cupressus sempervirens), as well as on the semi-evergreen leaves of oak trees (Quercus brantii, and Q. infectoria). Based on these observations, we developed cone-based overwintering traps and deployed them in pistachio orchards. These traps captured ten times more psyllids than those that were naturally overwintering in cones, which highlights their potential as a pest management tool. This study provides the first evidence of A. pistaciae overwintering in conifer cones and suggests that cone-based traps could serve as a practical and eco-friendly alternative to chemical control methods. Implementing this strategy in pistachio orchards may help reduce psyllid populations while preserving the ecological balance. Full article
Show Figures

Figure 1

19 pages, 1068 KB  
Article
Liposomal Encapsulation of Pine Green Cone Essential Oil: The Influence of the Carrier on the Enhancement of Anti-Inflammatory Activity
by Snježana Mirković, Vanja Tadić, Marina Tomović, Anica Petrović, Marijana Andjić, Jovana Bradić, Sanja Perać, Aleksandar Radojković, Jelena Jovanović and Ana Žugić
Pharmaceutics 2025, 17(9), 1182; https://doi.org/10.3390/pharmaceutics17091182 - 11 Sep 2025
Viewed by 1228
Abstract
Background/Objectives: This study aimed to investigate the traditionally claimed anti-inflammatory effect of essential oil (EO) derived from pine green cones per se and after encapsulation into liposomes, which is expected to enhance its bioactivity and stability. Methods: The chemical profiling of EO [...] Read more.
Background/Objectives: This study aimed to investigate the traditionally claimed anti-inflammatory effect of essential oil (EO) derived from pine green cones per se and after encapsulation into liposomes, which is expected to enhance its bioactivity and stability. Methods: The chemical profiling of EO was conducted using GC/GC-MS. The physico-chemical characterization of the liposomal formulation (LEO) included encapsulation efficiency, FTIR spectroscopy, and AFM imaging. Additionally, parameters such as mean particle diameter, polydispersity index, zeta potential, pH, and electrical conductivity were evaluated and reassessed after 30 days and 1 year to determine formulation stability. The in vivo anti-inflammatory effect of the EO and LEO was examined using a carrageenan-induced rat paw edema model. Results: The Pinus halepensis EO contained 14 components, mainly, α-pinene, myrcene, and (E)-caryophyllene. Encapsulation efficiency was 97.35%. AFM analyses confirmed the nanoscale dimensions and spherical shape of liposomes, while FTIR indicated successful encapsulation through overlapping functional groups. The droplet size of blank liposomes (L) ranged from 197.4 to 217 nm, while adding the EO decreased the droplet size and electrical conductivity. The polydispersity index (PDI) remained below 0.2. The zeta potential of the liposomes was between −35.61 and −49.43 mV, while the pH value was in the range of 4.35 to 5.01. These results indicate satisfactory stability across repeated measurements. Administration of LEO significantly inhibited paw edema relative to the controls, with a percentage inhibition of approximately 69%, which does not significantly differ from the effect of hydrocortisone, which was used as a positive control. Conclusions: This is the first study to report liposomal encapsulation and in vivo anti-inflammatory activity of an EO derived specifically from green cones of P. halepensis. Our findings demonstrate that EO-loaded liposomes exhibited favorable physico-chemical properties and notable anti-inflammatory activity, comparable to that of hydrocortisone. These results support their potential application in the development of effective topical anti-inflammatory formulations. Full article
(This article belongs to the Special Issue Natural Bioactive Compounds in Micro- and Nanocarriers)
Show Figures

Figure 1

13 pages, 869 KB  
Article
Non-Target Effects of Beta-Cypermethrin on Baryscapus dioryctriae and Ecological Risk Assessment
by Jing Li, Tongtong Zuo, Sicheng Fei, Yuequ Chen, Xiangyu Zhang, Qi Chen, Liwen Song and Kaipeng Zhang
Insects 2025, 16(9), 948; https://doi.org/10.3390/insects16090948 - 10 Sep 2025
Viewed by 859
Abstract
Beta-cypermethrin is widely applied in Korean pine (Pinus koraiensis Siebold & Zucc.) seed orchards to control cone- and seed-infesting moths (e.g., Dioryctria spp.), yet its Wsublethal risks to non-target beneficial arthropods remain insufficiently characterized. Here, we systematically evaluated the ecological and physiological [...] Read more.
Beta-cypermethrin is widely applied in Korean pine (Pinus koraiensis Siebold & Zucc.) seed orchards to control cone- and seed-infesting moths (e.g., Dioryctria spp.), yet its Wsublethal risks to non-target beneficial arthropods remain insufficiently characterized. Here, we systematically evaluated the ecological and physiological consequences of beta-cypermethrin exposure on the key parasitoid wasp Baryscapus dioryctriae Yang & Song, an important biological control agent in P. koraiensis forests. Adult wasps were exposed to LC30 and LC50 residue concentrations, and sublethal effects were quantified across reproductive, developmental, and biochemical endpoints over two generations. Sublethal exposure resulted in significant reductions in parasitism rates and offspring emergence, as well as altered developmental durations and adult longevity in both F0 and F1 generations. Enzymatic assays revealed time-dependent activation of detoxification enzymes (GST, CarE, AChE) alongside suppression of antioxidant defenses (CAT strongly; SOD early with partial recovery; POD biphasic), consistent with a sustained oxidative-stress burden. LC-MS/MS residue analysis further confirmed the accumulation and slow clearance of both beta-cypermethrin and its metabolite 3-phenoxybenzoic acid (PBA) within parasitoid tissues. These findings collectively demonstrate that even non-lethal concentrations of beta-cypermethrin can undermine the ecological fitness and persistence of B. dioryctriae, posing a tangible threat to the sustainability of biological control services. To safeguard beneficial parasitoids, integrated pest management strategies must incorporate selective insecticide use and exposure mitigation, especially in forest habitats where biological control is indispensable. Full article
(This article belongs to the Section Insect Pest and Vector Management)
Show Figures

Figure 1

26 pages, 2097 KB  
Article
Use of Larch, Spruce and Pine Cones as Unconventional Sorbents for Removal of Reactive Black 5 and Basic Red 46 Dyes from Aqueous Solutions
by Tomasz Jóźwiak, Urszula Filipkowska, Anna Nowicka and Natalia Baranowska
Molecules 2025, 30(17), 3614; https://doi.org/10.3390/molecules30173614 - 4 Sep 2025
Cited by 2 | Viewed by 1464
Abstract
This study investigated the sorption properties of the biomass of larch (LaC), pine (PiC) and spruce cones (SpC) in relation to the anionic dye Reactive Black 5 (RB5) and cationic Basic Red 46 (BR46). The scope of the study included the properties of [...] Read more.
This study investigated the sorption properties of the biomass of larch (LaC), pine (PiC) and spruce cones (SpC) in relation to the anionic dye Reactive Black 5 (RB5) and cationic Basic Red 46 (BR46). The scope of the study included the properties of the sorbents (FTIR, SSA, fiber content, elemental analysis C, N, H, pHPZC), the effect of pH on the sorption efficiency of the dyes, the sorption kinetics (pseudo-first-order model, second-order model, intraparticle diffusion model) and the maximum sorption capacity of the sorbents (Langmuir 1 and 2 models, Freundlich). The sorption efficiency of RB5 on the sorbents tested was highest at pH 2 and BR46 at pH 6. The pHPZC values determined for LaC, PiC and SpC were 6.86, 7.02 and 7.19, respectively. The sorption equilibrium time depended mainly on the initial dye concentration and ranged from 150 to 180 min for RB5 and from 120 to 210 min for BR46. The sorption capacities (Qmax) of LaC, PiC and SpC for RB5 were 1.05 mg/g, 1.12 mg/g and 1.61 mg/g, respectively, and for BR46 were 70.53 mg/g, 76.60 mg/g and 96.44 mg/g, respectively. The most efficient sorbent for both dyes was SpC, which was partly related to the high lignin content of the material. Full article
Show Figures

Figure 1

15 pages, 6769 KB  
Article
Pine Cones in Plantations as Refuge and Substrate of Lichens and Bryophytes in the Tropical Andes
by Ángel Benítez
Diversity 2025, 17(8), 548; https://doi.org/10.3390/d17080548 - 1 Aug 2025
Viewed by 1308
Abstract
Deforestation driven by plantations, such as Pinus patula Schiede ex Schltdl. et Cham., is a major cause of biodiversity and functional loss in tropical ecosystems. We assessed the diversity and composition of lichens and bryophytes in four size categories of pine cones, small [...] Read more.
Deforestation driven by plantations, such as Pinus patula Schiede ex Schltdl. et Cham., is a major cause of biodiversity and functional loss in tropical ecosystems. We assessed the diversity and composition of lichens and bryophytes in four size categories of pine cones, small (3–5 cm), medium (5.1–8 cm), large (8.1–10 cm), and very large (10.1–13 cm), with a total of 150 pine cones examined, where the occurrence and cover of lichen and bryophyte species were recorded. Identification keys based on morpho-anatomical features were used to identify lichens and bryophytes. In addition, for lichens, secondary metabolites were tested using spot reactions with potassium hydroxide, commercial bleach, and Lugol’s solution, and by examining the specimens under ultraviolet light. To evaluate the effect of pine cone size on species richness, the Kruskal–Wallis test was conducted, and species composition among cones sizes was compared using multivariate analysis. A total of 48 taxa were recorded on cones, including 41 lichens and 7 bryophytes. A total of 39 species were found on very large cones, 37 species on large cones, 35 species on medium cones, and 24 species on small cones. This is comparable to the diversity found in epiphytic communities of pine plantations. Species composition was influenced by pine cone size, differing from small in comparison with very large ones. The PERMANOVA analyses revealed that lichen and bryophyte composition varied significantly among the pine cone categories, explaining 21% of the variance. Very large cones with specific characteristics harbored different communities than those on small pine cones. The presence of lichen and bryophyte species on the pine cones from managed Ecuadorian P. patula plantations may serve as refugia for the conservation of biodiversity. Pine cones and their scales (which range from 102 to 210 per cone) may facilitate colonization of new areas by dispersal agents such as birds and rodents. The scales often harbor lichen and bryophyte propagules as well as intact thalli, which can be effectively dispersed, when the cones are moved. The prolonged presence of pine cones in the environment further enhances their role as possible dispersal substrates over extended periods. To our knowledge, this is the first study worldwide to examine pine cones as substrates for lichens and bryophytes, providing novel insights into their potential role as microhabitats within P. patula plantations and forest landscapes across both temperate and tropical zones. Full article
(This article belongs to the Section Microbial Diversity and Culture Collections)
Show Figures

Figure 1

23 pages, 4150 KB  
Article
Optimized Coagulation Flocculation of Drinking Water Using Pine cone-Based Bio-Coagulants: A Comparative Study of Different Extracts
by Ouiem Baatache, Abderrezzaq Benalia, Kerroum Derbal, Amel Khalfaoui and Antonio Pizzi
Water 2025, 17(12), 1793; https://doi.org/10.3390/w17121793 - 15 Jun 2025
Cited by 4 | Viewed by 2706
Abstract
High turbidity in raw water poses a major challenge to drinking water quality and requires effective, sustainable treatment solutions. This work investigates the reduction in turbidity in raw water and the enhancement of overall drinking water quality through the coagulation–flocculation process. The performance [...] Read more.
High turbidity in raw water poses a major challenge to drinking water quality and requires effective, sustainable treatment solutions. This work investigates the reduction in turbidity in raw water and the enhancement of overall drinking water quality through the coagulation–flocculation process. The performance of Pine cone extract as a bio-coagulant was evaluated using four different solvent-based extractions (PC-H2O, PC-HCl, PC-NaCl, and PC-NaOH). The effects of key operational parameters were analyzed, and jar tests were carried out to enhance the coagulation–flocculation process by identifying the optimal conditions. Experimental design was further refined using RSM based on a BBD, incorporating three factors: initial pH, coagulant dosage, and settling time, with turbidity removal efficiency as the response variable. Statistical analysis confirmed that initial pH, coagulant dosage, and settling time significantly influenced turbidity reduction at a confidence level of p-value < 0.05 for all four solvents. Among the extracts tested, PC-HCl demonstrated the highest turbidity removal efficiency. The optimal conditions achieving 78.57% turbidity reduction were a pH of 8.5, a coagulant dosage of 100 mL/L, and a settling time of 120 min. These findings highlight the significant potential of Pine cone extract as an effective, sustainable, and eco-friendly organic coagulant for raw water treatment. Full article
(This article belongs to the Section Wastewater Treatment and Reuse)
Show Figures

Figure 1

20 pages, 3320 KB  
Article
Pyrolysis Kinetics of Pine Waste Based on Ensemble Learning
by Alok Dhaundiyal and Laszlo Toth
Energies 2025, 18(10), 2556; https://doi.org/10.3390/en18102556 - 15 May 2025
Cited by 1 | Viewed by 882
Abstract
This article aimed to incorporate the coordinated construction of classifiers to develop a model for predicting the pyrolysis of loose biomass. For the purposes of application, the ground form of pine cone was used to perform the thermogravimetric analysis at heating rates of [...] Read more.
This article aimed to incorporate the coordinated construction of classifiers to develop a model for predicting the pyrolysis of loose biomass. For the purposes of application, the ground form of pine cone was used to perform the thermogravimetric analysis at heating rates of 5, 10, and 15 °C∙min−1. The supervised machine learning technique was considered to estimate the kinetic parameters associated with the thermal decomposition of the material. Here, the integral as well as differential form of the isoconversional method was used along with the Kissinger method for the maximum reaction rate determination. Python (version 3.13.2), along with PyCharm (2024.3.3) as an integrated development environment (IDE), was used to develop code for the given problem. The TG model obtained through the boosting technique provided the best fitting for the experimental dataset of raw pine cone, with the root squared error varying from ±1.82 × 10−3 to ±1.84 × 10−3, whereas it was in the range of ±1.78 × 10−3 to ±1.83 × 10−3 for processed pine cone. Similarly, the activation energies derived through the trained models of Friedman, OFW, and KAS were 176 kJ-mol−1, 151.60 kJ-mol−1, and 142.04 kJ-mol−1, respectively, for raw pine cone. It was seen that the boosting technique did not provide a reasonable fit if the number of features was increased in the kinetic models. This happened owing to an inability to maintain a tradeoff between variance and bias. Moreover, the multiclassification in pyrolysis kinetics through the proposed scheme was not able to capture the distribution pattern of target values of the differential method. With the increase in the heating rates, the noise level in the predicted model was also relatively increased. Full article
(This article belongs to the Section K: State-of-the-Art Energy Related Technologies)
Show Figures

Figure 1

10 pages, 2040 KB  
Article
A New Threat to Conifer Cones: Cydia kamijoi (Oku, 1968) (Lepidoptera, Tortricidae), a New Record for China, Based on Morphological and DNA Barcoding Analyses
by Niya Jia, Fang Niu, Xiaomei Wang, Defu Chi and Jia Yu
Insects 2025, 16(5), 485; https://doi.org/10.3390/insects16050485 - 2 May 2025
Cited by 1 | Viewed by 1756
Abstract
Cydia kamijoi (Oku, 1968) (Lepidoptera, Tortricidae) is a pest of conifer cones. It was first found in Hokkaido, Japan and was considered to be an endemic species of Hokkaido, which was rarely reported. Here, we report C. kamijoi in China for the first [...] Read more.
Cydia kamijoi (Oku, 1968) (Lepidoptera, Tortricidae) is a pest of conifer cones. It was first found in Hokkaido, Japan and was considered to be an endemic species of Hokkaido, which was rarely reported. Here, we report C. kamijoi in China for the first time, whose larvae feed on Pinus koraiensis pine cones. Descriptions of the larval and adult morphology of C. kamijoi, along with the COI DNA barcoding data available and the phylogenetic analysis are provided for this species for the first time. The emergence of C. kamijoi has severely threatened the health of P. koraiensis cones. This work may have important implications for the pest control of P. koraiensis cones in Northeast China. Full article
(This article belongs to the Section Insect Systematics, Phylogeny and Evolution)
Show Figures

Figure 1

Back to TopTop