Sign in to use this feature.

Years

Between: -

Subjects

remove_circle_outline
remove_circle_outline
remove_circle_outline
remove_circle_outline
remove_circle_outline

Journals

Article Types

Countries / Regions

Search Results (81)

Search Parameters:
Keywords = phylogeny and phylogenomics

Order results
Result details
Results per page
Select all
Export citation of selected articles as:
13 pages, 2897 KB  
Article
Ancient Origins and Global Diversity of Plague: Genomic Evidence for Deep Eurasian Reservoirs and Recurrent Emergence
by Subhajeet Dutta, Aditya Upadhyay, Swamy R. Adapa, Gregory O’Corry-Crowe, Sucheta Tripathy and Rays H. Y. Jiang
Pathogens 2025, 14(8), 797; https://doi.org/10.3390/pathogens14080797 - 9 Aug 2025
Viewed by 3780
Abstract
Yersinia pestis, the causative agent of plague, has triggered multiple pandemics throughout human history, yet its long-term evolutionary patterns and reservoir dynamics remain poorly understood. Here, we present a global phylogenomic analysis of ancient and modern Y. pestis strains spanning from the [...] Read more.
Yersinia pestis, the causative agent of plague, has triggered multiple pandemics throughout human history, yet its long-term evolutionary patterns and reservoir dynamics remain poorly understood. Here, we present a global phylogenomic analysis of ancient and modern Y. pestis strains spanning from the Neolithic and Bronze Age to the present day. We show that pandemic-causing lineages did not arise from a single ancestral strain but instead emerged independently along deep branches of the Y. pestis phylogeny. Pandemic-associated Y. pestis strains were recovered exclusively from human remains and display clear local temporal divergence, indicating evolution driven by human transmission during outbreaks. These findings support the hypothesis that plague emergence is driven by complex, regionally rooted reservoirs, with recurrent spillovers into human populations across millennia. Our work highlights the need to view plague not as a series of isolated outbreaks but as a long-standing zoonotic threat shaped by deep evolutionary history, host ecology, and human societal structures. Full article
Show Figures

Figure 1

28 pages, 2127 KB  
Article
Description of Silvibacterium acidisoli sp. nov. and Edaphobacter albus sp. nov. and a Proposal for Taxonomic Rearrangements Within the Family Acidobacteriaceae Based on Comparative Genome Analysis
by Lihong Qiu and Lixiang Cao
Taxonomy 2025, 5(3), 40; https://doi.org/10.3390/taxonomy5030040 - 8 Aug 2025
Viewed by 904
Abstract
Acidobacteriota are difficult to cultivate but pervasively and copiously distributed across nearly all ecosystems, especially soils, such as agricultural, peat, arctic tundra and metal-contaminated soils. Most of the currently available isolates are affiliated with the family Acidobacteriaceae. However, the current taxonomic structure [...] Read more.
Acidobacteriota are difficult to cultivate but pervasively and copiously distributed across nearly all ecosystems, especially soils, such as agricultural, peat, arctic tundra and metal-contaminated soils. Most of the currently available isolates are affiliated with the family Acidobacteriaceae. However, the current taxonomic structure of Acidobacteriaceae was established based mainly on 16S rRNA gene phylogeny, and several described genera appear to be polyphyletic or taxonomically unresolved. To resolve these issues, genome sequence analyses (18 genomes sequenced in this study and 49 genomes obtained from the NCBI database) along with phenotypic data analysis were used in this study. Phylogenomic analysis and the overall genome relatedness indices (OGRIs)—average nucleotide identity (ANI), average amino acid identity (AAI), percentage of conserved proteins (POCP)—were performed on 67 Acidobacteriota genomes. As a result, proposals for 13 novel combinations are made. Firstly, to resolve the polyphyly of the genus Granulicella, it is suggested that G. aggregans TPB6028T, G. arctica MP5ACTX2T, G. pectinivorans DSM 21001T, G. rosea TPO1014T, G. sapmiensis S6CTX5AT, G. sibirica AF10T and G. tundricola MP5ACTX9T be reclassified to Edaphobacter genus. Secondly, Bryocella elongata is a deep phylogenetic branching pattern of Granulicella elongata comb. nov. Thirdly, due to their deeply phylogenetic branching and low ANI and AAI values, two novel genera, Alloterriglobus gen. nov. and Rhizacidiphilus gen. nov., are proposed, respectively, which encompass Alloterriglobus saanensis comb. nov., Rhizacidiphilus albidus comb. nov. and Rhizacidiphilus tenax comb. nov. Fourthly, Alloacidobacterium dinghuense 4Y35T is placed into genus Pseudacidobacterium. Lastly, based on the phenotypic and genomic data, merging the Terracidiphilus into Occallatibacter genus is proposed. In addition, we describe two novel isolates from forest soil designated ZG23-2T and 4G125T, which are phylogenetically located within this family. Full article
Show Figures

Figure 1

32 pages, 18526 KB  
Article
Phylogenomic, Morphological, and Phylogenetic Evidence Reveals Five New Species and Two New Host Records of Nectriaceae (Hypocreales) from China
by Qi Fan, Pingping Su, Jiachen Xiao, Fangwei Lou, Xiaoyuan Huang, Zhuliang Yang, Baozheng Chen, Peihong Shen and Yuanbing Wang
Biology 2025, 14(7), 871; https://doi.org/10.3390/biology14070871 - 17 Jul 2025
Viewed by 1027
Abstract
Fusarioid fungi, members of the Nectriaceae within the Hypocreales (Ascomycota), exhibit diverse ecological roles and possess complex phylogenetic relationships, including endophytic, saprophytic, and pathogenic lifestyles. Among them, the genera Fusarium and Neocosmospora are particularly significant in agriculture and medicine. However, the [...] Read more.
Fusarioid fungi, members of the Nectriaceae within the Hypocreales (Ascomycota), exhibit diverse ecological roles and possess complex phylogenetic relationships, including endophytic, saprophytic, and pathogenic lifestyles. Among them, the genera Fusarium and Neocosmospora are particularly significant in agriculture and medicine. However, the boundaries between their species remain taxonomically contentious. In this study, 22 representative isolates from plant, fungal, and insect hosts were subjected to a polyphasic taxonomic approach that integrated morphological characterization, multilocus phylogenetic analyses, and phylogenomic analysis based on 4,941 single-copy orthologous genes. Consequently, five new species (F. dracaenophilum, F. puerense, F. wenshanense, N. alboflava, and N. fungicola) were described, and F. qiannanense and N. solani were recorded from new host species. The resulting phylogenomic tree topology was highly congruent with the multilocus phylogeny, providing robust support for the taxonomic distinction between Fusarium and Neocosmospora. This study provides new insights into the taxonomy of fusarioid fungi and has important implications for plant disease management, biodiversity conservation, and the study of fungal evolution. Full article
(This article belongs to the Section Microbiology)
Show Figures

Figure 1

19 pages, 3730 KB  
Article
Phylogenomic Analyses Reveal Species Relationships and Phylogenetic Incongruence with New Member Detected in Allium Subgenus Cyathophora
by Kun Chen, Zi-Jun Tang, Yuan Wang, Jin-Bo Tan, Song-Dong Zhou, Xing-Jin He and Deng-Feng Xie
Plants 2025, 14(13), 2083; https://doi.org/10.3390/plants14132083 - 7 Jul 2025
Viewed by 887
Abstract
Species characterized by undetermined clade affiliations, limited research coverage, and deficient systematic investigation serve as enigmatic entities in plant and animal taxonomy, yet hold critical significance for exploring phylogenetic relationships and evolutionary trajectories. Subgenus Cyathophora (Allium, Amayllidaceae), a small taxon comprising [...] Read more.
Species characterized by undetermined clade affiliations, limited research coverage, and deficient systematic investigation serve as enigmatic entities in plant and animal taxonomy, yet hold critical significance for exploring phylogenetic relationships and evolutionary trajectories. Subgenus Cyathophora (Allium, Amayllidaceae), a small taxon comprising approximately five species distributed in the Qinghai–Tibet Plateau (QTP) and adjacent regions might contain an enigmatic species that has long remained unexplored. In this study, we collected data on species from subgenus Cyathophora and its close relatives in subgenus Rhizirideum, as well as the enigmatic species Allium siphonanthum. Combining phylogenomic datasets and morphological evidence, we investigated species relationships and the underlying mechanism of phylogenetic discordance. A total of 1662 single-copy genes (SCGs) and 150 plastid loci were filtered and used for phylogenetic analyses based on concatenated and coalescent-based methods. Furthermore, to systematically evaluate phylogenetic discordance and decipher its underlying drivers, we implemented integrative analyses using multiple approaches, such as coalescent simulation, Quartet Sampling (QS), and MSCquartets. Our phylogenetic analyses robustly resolve A. siphonanthum as a member of subg. Cyathophora, forming a sister clade with A. spicatum. This relationship was further corroborated by their shared morphological characteristics. Despite the robust phylogenies inferred, extensive phylogenetic conflicts were detected not only among gene trees but also between SCGs and plastid-derived species trees. These significant phylogenetic incongruences in subg. Cyathophora predominantly stem from incomplete lineage sorting (ILS) and reticulate evolutionary processes, with historical hybridization events likely correlated with the past orogenic dynamics and paleoclimatic oscillations in the QTP and adjacent regions. Our findings not only provide new insights into the phylogeny of subg. Cyathophora but also significantly enhance our understanding of the evolution of species in this subgenus. Full article
(This article belongs to the Special Issue Plant Taxonomy, Phylogeny, and Evolution)
Show Figures

Figure 1

17 pages, 1997 KB  
Article
Phylogenomic Inference Suggests Differential Deep Time Phylogenetic Signals from Nuclear and Organellar Genomes in Gymnosperms
by Yu-En Lin, Chung-Shien Wu, Yu-Wei Wu and Shu-Miaw Chaw
Plants 2025, 14(9), 1335; https://doi.org/10.3390/plants14091335 - 28 Apr 2025
Viewed by 2110
Abstract
The living gymnosperms include about 1200 species in five major groups: cycads, ginkgo, gnetophytes, Pinaceae (conifers I), and cupressophytes (conifers II). Molecular phylogenetic studies have yet to reach a unanimously agreed-upon relationship among them. Moreover, cytonuclear phylogenetic incongruence has been repeatedly observed in [...] Read more.
The living gymnosperms include about 1200 species in five major groups: cycads, ginkgo, gnetophytes, Pinaceae (conifers I), and cupressophytes (conifers II). Molecular phylogenetic studies have yet to reach a unanimously agreed-upon relationship among them. Moreover, cytonuclear phylogenetic incongruence has been repeatedly observed in gymnosperms. We collated a comprehensive dataset from available genomes of 17 gymnosperms across the five major groups and added our own high-quality assembly of a species from Podocarpaceae (the second largest conifer family) to increase sampling width. We used these data to infer reconciled nuclear species phylogenies using two separate methods to ensure the robustness of our conclusions. We also reconstructed organelle phylogenomic trees from 42 mitochondrial and 82 plastid genes from 38 and 289 gymnosperm species across the five major groups, respectively. Our nuclear phylogeny consistently recovers the Ginkgo–cycads clade as the first lineage split from other gymnosperm clades and the Pinaceae as sister to gnetophytes (the Gnepines hypothesis). In contrast, the mitochondrial tree places cycads as the earliest lineage in gymnosperms and gnetophytes as sister to cupressophytes (the Gnecup hypothesis) while the plastomic tree supports the Ginkgo–cycads clade and gnetophytes as the sister to cupressophytes. We also examined the effect of mitochondrial RNA editing sites on the gymnosperm phylogeny by manipulating the nucleotide and amino acid sequences at these sites. Only complete removal of editing sites has an effect on phylogenetic inference, leading to a closer congruence between mitogenomic and nuclear phylogenies. This suggests that RNA editing sites carry a phylogenetic signal with distinct evolutionary traits. Full article
(This article belongs to the Special Issue Taxonomy, Phylogeny and Distribution of Vascular Plants)
Show Figures

Figure 1

17 pages, 2444 KB  
Article
Integrative Description of Temnothorax siculus sp. n.: A New Ant Species from Sicily, Italy (Hymenoptera, Formicidae)
by Enrico Schifani, Antonio Alicata, Matthew M. Prebus and Sándor Csősz
Diversity 2025, 17(4), 294; https://doi.org/10.3390/d17040294 - 19 Apr 2025
Cited by 1 | Viewed by 1314
Abstract
The mostly Holarctic genus Temnothorax (Hymenoptera, Formicidae) is the most diverse ant genus in temperate regions. The Mediterranean, a biodiversity hotspot of rare ant species, hosts over 150 Temnothorax taxa, including several short-range endemics. Over the last few years, phylogenomic reconstructions and integrative [...] Read more.
The mostly Holarctic genus Temnothorax (Hymenoptera, Formicidae) is the most diverse ant genus in temperate regions. The Mediterranean, a biodiversity hotspot of rare ant species, hosts over 150 Temnothorax taxa, including several short-range endemics. Over the last few years, phylogenomic reconstructions and integrative taxonomy have significantly improved the understanding of global Temnothorax diversity, but much taxonomic work is still needed in the Mediterranean region. Here, we present the integrative description of a new species of the genus, discovered in the central Mediterranean island of Sicily: Temnothorax siculus sp. n. is defined and compared to congeneric species integrating morphometrics and phylogenomics. It is a ground-nesting, lowland species, of which workers were regularly observed foraging on bushes and small trees. In the global phylogeny, covering all the main lineages of the region, it belongs to the Palearctic clade and is related to the tuberum and unifasciatus complexes. Morphological separation from other Sicilian Temnothorax species can generally be achieved on qualitative characters, but we also provide morphometric discriminant functions to separate it from T. apenninicus and especially T. unifasciatus. Temnothorax siculus has been rarely collected but appears to be widespread in Sicily, and may occur in neighboring regions. Full article
(This article belongs to the Special Issue Systematics, Evolution and Diversity in Ants)
Show Figures

Figure 1

13 pages, 6996 KB  
Article
Decoding the Mitochondrial Genome of the Tiger Shrimp: Comparative Genomics and Phylogenetic Placement Within Caridean Shrimps
by Zhengfei Wang, Weijie Jiang, Jingxue Ye, Huiwen Wu, Yan Wang and Fei Xiong
Genes 2025, 16(4), 457; https://doi.org/10.3390/genes16040457 - 16 Apr 2025
Cited by 1 | Viewed by 898
Abstract
Background/Objectives: Freshwater shrimps of the family Atyidae, particularly the hyperdiverse genus Caridina, are keystone decomposers in tropical aquatic ecosystems and valuable aquaculture resources. However, their evolutionary relationships remain unresolved due to conflicting morphological and molecular evidence. Here, we sequenced and characterized the complete [...] Read more.
Background/Objectives: Freshwater shrimps of the family Atyidae, particularly the hyperdiverse genus Caridina, are keystone decomposers in tropical aquatic ecosystems and valuable aquaculture resources. However, their evolutionary relationships remain unresolved due to conflicting morphological and molecular evidence. Here, we sequenced and characterized the complete mitochondrial genome of Caridina mariae (Tiger Shrimp), aiming to (1) elucidate its genomic architecture, and (2) reconstruct a robust phylogeny of Caridea using 155 decapod species to address long-standing taxonomic uncertainties. Methods: Muscle tissue from wild-caught C. mariae (voucher ID: KIZ-2023-001, Guangdong, China) was subjected to Illumina NovaSeq 6000 sequencing (150 bp paired-end). The mitogenome was assembled using MITObim v1.9, annotated via MITOS2, and validated by PCR. Phylogenetic analyses employed 13 protein-coding genes under Bayesian inference (MrBayes v3.2.7; 106 generations, ESS > 200) and maximum likelihood (RAxML v8.2.12; 1000 bootstraps), with Harpiosquilla harpax as the outgroup. The best-fit substitution model (MtZoa + F + I + G4) was selected via jModelTest v2.1.10. Results: The 15,581 bp circular mitogenome encodes 37 genes (13 PCGs, 22 tRNAs, and 2 rRNAs) and an A + T-rich control region (86.7%). Notably, trnS1 lacks the dihydrouracil arm—a rare structural deviation in Decapoda. The 13 PCGs exhibit moderate nucleotide skew (AT = 0.030; GC = −0.214), while nad5, nad4, and nad6 show significant GC-skew. Phylogenomic analyses strongly support (PP = 1.0; BS = 95) a novel sister-group relationship between Halocaridinidae and Typhlatyinae, contradicting prior morphology-based classifications. The monophyly of Penaeoidea, Astacidea, and Caridea was confirmed, but Eryonoidea and Crangonoidea formed an unexpected clade. Conclusions: This study provides the first mitogenomic framework for C. mariae, revealing both conserved features (e.g., PCG content) and lineage-specific innovations (e.g., tRNA truncation). The resolved phylogeny challenges traditional Caridea classifications and highlights convergent adaptation in freshwater lineages. These findings offer molecular tools for the conservation prioritization of threatened Caridina species and underscore the utility of mitogenomics in decapod systematics. Full article
Show Figures

Figure 1

24 pages, 6971 KB  
Article
Uncovering the Evolutionary History in Lineage of Caribbean Octocorals: Phylogenomics Reveals Unrecognized Diversity in Eunicea
by Adriana Sarmiento, Iván Calixto-Botía, Tatiana Julio-Rodríguez, Andrea M. Quattrini and Juan A. Sánchez
Diversity 2025, 17(3), 173; https://doi.org/10.3390/d17030173 - 27 Feb 2025
Viewed by 1681
Abstract
The evolutionary history of the Caribbean candelabrum octocorals from the genus Eunicea (Plexauridae: Octocorallia) remains unknown despite their high diversity and abundance in reef environments. Understanding the evolutionary relationships between and within the Eunicea species is critical to accurately measuring the group diversity. [...] Read more.
The evolutionary history of the Caribbean candelabrum octocorals from the genus Eunicea (Plexauridae: Octocorallia) remains unknown despite their high diversity and abundance in reef environments. Understanding the evolutionary relationships between and within the Eunicea species is critical to accurately measuring the group diversity. Furthermore, this group has a high potential for cryptic diversity and new species, particularly given the rich morphological variability. Conventional molecular markers, however, have not provided a precise positioning for the species inside the genus. Here, we provide the first phylogenomic reconstruction of these candelabrum octocorals employing NextRAD, a reduced-representation sequencing technique, to generate thousands of SNPs. We include 15 morphospecies sampled between valid and new species throughout the Caribbean. At large, the phylogeny is well supported and resolved. In total, 13 species-level clades are discernible, including two lineages with demonstrated genetic and morphological variation that are considered and described as two new species, Eunicea criptica sp. nov. and E. colombiensis sp. nov., both previously assigned as E. clavigera and the second as the “thick morphotype”, thereby increasing the diversity of the group. Understanding the magnitude of species diversity within Eunicea is essential for directing conservation initiatives and clarifying the biological processes in reef ecosystems. Full article
(This article belongs to the Section Marine Diversity)
Show Figures

Graphical abstract

11 pages, 1330 KB  
Article
Phylogeny and Specific Determination of Gloydius halys-intermedius Complex Based on Complete Mitochondrial Genes
by Lijie Jin, Zuyao Xia, Ning Liu, Shengyue Hou, Chuandong Lv, Lianyou Tang, Shuguang Feng, Jingsong Shi and Ming Bai
Genes 2025, 16(3), 276; https://doi.org/10.3390/genes16030276 - 25 Feb 2025
Viewed by 859
Abstract
Background: The phylogenetic resolution within the Gloydius halys-intermedius Complex remains debatable due to the following reasons: loci selection in previous studies varied between authors; limited dataset (1−5 mitochondrial or nuclear gene fragments); lack of sampling density; and nodal supports at specific nodes [...] Read more.
Background: The phylogenetic resolution within the Gloydius halys-intermedius Complex remains debatable due to the following reasons: loci selection in previous studies varied between authors; limited dataset (1−5 mitochondrial or nuclear gene fragments); lack of sampling density; and nodal supports at specific nodes remain weak, specifically within Gloydius cognatus, G. halys, and G. stejnegeri. Objectives: To revise the taxonomic and phylogenetic relationships within the G. halys-intermedius Complex, we reconstructed the molecular phylogeny and performed species delimitation based on the complete mitochondrial genomes. Methods: In this study, twelve nomenclatural groups of Gloydius species were involved in the computation of Bayesian phylogenomic inference, five of the twelve nomenclature groups were newly sequenced, while the rest were acquired from the National Center for Biotechnology Information (NCBI). The Bayesian phylogenomic inference was constructed based on 13 mitochondrial protein-coding genes. Species delimitation was performed by two distance-based methods (ABGD and ASAP) and two tree-based methods (GMYC and bPTP). Results: This research resolved the systematic relationship within the G. intermedius Complex with the support of mitogenome-based phylogenomics, while indicating cryptic diversity within the Gloydius halys-intermedius Complex: G. intermedius samples from South Korea show as paraphyletic to the cluster of the samples from northeastern China. Species delimitation results based on four models resemble each other, supporting Gloydius caucasicus, G. cognatus, G. halys, and G. stejnegeri, each representing full species. The species delimitation results of this research also resemble the nomenclatural species based on previous morphometrical results. This research indicates that species delimitation efforts based on the phylogenomic approach would likely resolve complex evolutionary relationships. Full article
Show Figures

Figure 1

44 pages, 4504 KB  
Review
Nuclear Phylogenomics of Angiosperms and Evolutionary Implications
by Lin Zhang, Chien-Hsun Huang, Guojin Zhang, Caifei Zhang, Yiyong Zhao, Jie Huang, Jing Guo, Lin Cheng, Taikui Zhang and Hong Ma
Diversity 2025, 17(2), 136; https://doi.org/10.3390/d17020136 - 17 Feb 2025
Cited by 6 | Viewed by 3343
Abstract
Angiosperms are the largest group of land plants with ~375,000 species, which are classified into ~416 families and ~13,000 genera; they exhibit tremendous morphological and physiological diversities and are important members of diverse terrestrial and aquatic ecosystems. Angiosperms have attracted continuous efforts to [...] Read more.
Angiosperms are the largest group of land plants with ~375,000 species, which are classified into ~416 families and ~13,000 genera; they exhibit tremendous morphological and physiological diversities and are important members of diverse terrestrial and aquatic ecosystems. Angiosperms have attracted continuous efforts to describe and understand these diversities in a framework of interrelationships—the phylogeny, which provides strong support for angiosperm classifications and relies on morphological, anatomical, and increasing molecular markers. Today, great advances in sequencing technology have led to the generation of tens of thousands of gene sequences for individual species, facilitating angiosperm phylogenetic reconstruction with high resolution at both deep and shallow levels. In this review, we present recent insights into angiosperm phylogeny based on relatively large numbers of nuclear genes, encompassing the ordinal scale of early-divergent and backbone branches, eudicots and their major subclades, asterids and rosids, as well as monocots. We further delve into intra-order cases such as Caryophyllales (Eudicots) and Alismatales (Monocots), along with intra-family relationships for some of the largest families (e.g., Asteraceae, Orchidaceae, Fabaceae, and Poaceae) and those with economic importance (such as Brassicaceae, Solanaceae, Cucurbitaceae, and Rosaceae). Furthermore, we briefly highlight the importance of nuclear phylogeny in addressing key evolutionary questions, including the origin and divergence of angiosperms, the evolution of morphological and other characters, gene duplication and other aspects of gene family evolution. Finally, we discuss possible future trends of angiosperm phylogenomics. Full article
(This article belongs to the Special Issue Phylogeny, Ages, Molecules and Fossils of Land Plants)
Show Figures

Figure 1

18 pages, 2655 KB  
Article
Phylogenomic Analyses of the Hemagglutinin-Neuraminidase (HN) Gene in Human Parainfluenza Virus Type 4 Isolates in Japan
by Kanako Otani, Ryusuke Kimura, Norika Nagasawa, Yuriko Hayashi, Suguru Ohmiya, Oshi Watanabe, Irona Khandaker, Hirokazu Kimura and Hidekazu Nishimura
Microorganisms 2025, 13(2), 384; https://doi.org/10.3390/microorganisms13020384 - 10 Feb 2025
Viewed by 1666
Abstract
To better understand the phylogenomics of the hemagglutinin-neuraminidase (HN) gene and HN protein in human parainfluenza virus type 4 (HPIV4), we performed phylogenomic analyses using various bioinformatics methods. The main bioinformatics analyses included a time-scaled phylogeny, genetic distance assessments, and three-dimensional [...] Read more.
To better understand the phylogenomics of the hemagglutinin-neuraminidase (HN) gene and HN protein in human parainfluenza virus type 4 (HPIV4), we performed phylogenomic analyses using various bioinformatics methods. The main bioinformatics analyses included a time-scaled phylogeny, genetic distance assessments, and three-dimensional (3D) structure mapping of the HN protein with conformational epitope and selective pressure analyses. The time-scaled phylogenetic tree indicated that the most recent common ancestor of the HN gene emerged approximately 100 years ago. Additionally, the tree revealed two distinct clusters corresponding to HPIV4a and HPIV4b. The divergence times for the most recent common ancestors of the HN gene in HPIV4a and HPIV4b strains were estimated to be around 1993 and 1986, respectively. The evolutionary rates of the gene varied significantly between clusters, ranging from approximately 1.2 × 10−3 to 8.7 × 10−4 substitutions per site per year. Genetic distances within each cluster were relatively short (less than 0.04). Phylodynamic analyses demonstrated an increase in the genome population size around the year 2000. Structural analyses revealed that the active sites of the HN protein were located at the protein’s head. Furthermore, the most conformational epitopes were located in adjacent active sites of the protein. These results suggested that reinfection may be unlikely to occur in the case of most HPIV4. Together, the HN gene and protein of HPIV4 strains isolated in Japan have undergone unique evolutionary changes. In addition, antibodies targeting the conformational epitopes of the HPIV4 HN protein may contribute to protection against the virus. Full article
(This article belongs to the Section Public Health Microbiology)
Show Figures

Figure 1

19 pages, 2564 KB  
Article
Genome Structure, Evolution, and Host Shift of Nosema
by Xiao Xiong, Christopher J. Geden, Yongjun Tan, Ying Zhang, Dapeng Zhang, John H. Werren and Xu Wang
Biology 2024, 13(11), 952; https://doi.org/10.3390/biology13110952 - 19 Nov 2024
Cited by 1 | Viewed by 1507
Abstract
Nosema is a diverse fungal genus of unicellular, obligate symbionts infecting various arthropods. We performed comparative genomic analyses of seven Nosema species that infect bees, wasps, moths, butterflies, and amphipods. As intracellular parasites, these species exhibit significant genome reduction, retaining only about half [...] Read more.
Nosema is a diverse fungal genus of unicellular, obligate symbionts infecting various arthropods. We performed comparative genomic analyses of seven Nosema species that infect bees, wasps, moths, butterflies, and amphipods. As intracellular parasites, these species exhibit significant genome reduction, retaining only about half of the genes found in free-living yeast genomes. Notably, genes related to oxidative phosphorylation are entirely absent (p < 0.001), and those associated with endocytosis are significantly diminished compared to other pathways (p < 0.05). All seven Nosema genomes display significantly lower G-C content compared to their microsporidian outgroup. Species-specific 5~12 bp motifs were identified immediately upstream of start codons for coding genes in all species (p ≤ 1.6 × 10−72). Our RNA-seq data from Nosema muscidifuracis showed that this motif is enriched in highly expressed genes but depleted in lowly expressed ones (p < 0.05), suggesting it functions as a cis-regulatory element in gene expression. We also discovered diverse telomeric repeats within the genus. Phylogenomic analyses revealed two major Nosema clades and incongruency between the Nosema species tree and their hosts’ phylogeny, indicating potential host switch events (100% bootstrap values). This study advances the understanding of genomic architecture, gene regulation, and evolution of Nosema, offering valuable insights for developing strategies to control these microbial pathogens. Full article
(This article belongs to the Special Issue Advances in Evolutionary Ecology of Host–Parasite Interactions)
Show Figures

Figure 1

21 pages, 5367 KB  
Article
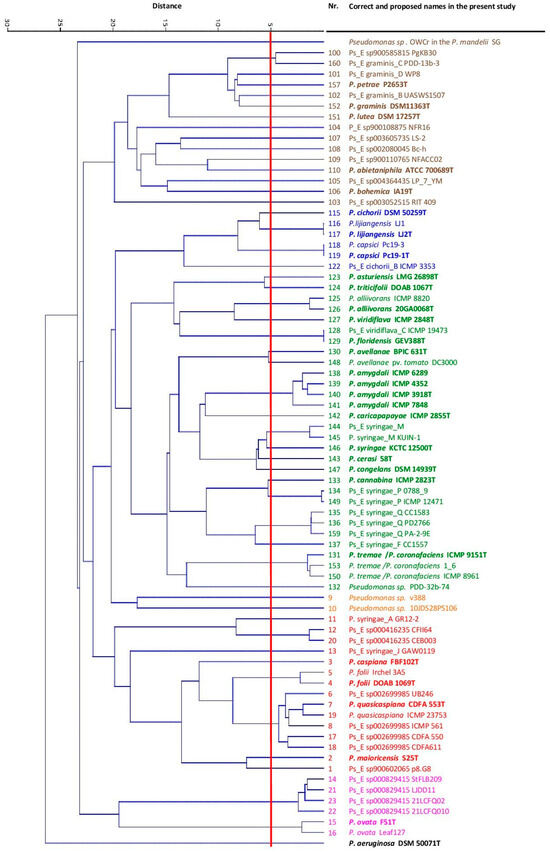
Genome-Based Taxonomy of Species in the Pseudomonas syringae and Pseudomonas lutea Phylogenetic Groups and Proposal of Pseudomonas maioricensis sp. nov., Isolated from Agricultural Soil
by Magdalena Mulet, Margarita Gomila, Antonio Busquets, David Sánchez, Jorge Lalucat and Elena García-Valdés
Microorganisms 2024, 12(3), 460; https://doi.org/10.3390/microorganisms12030460 - 24 Feb 2024
Cited by 6 | Viewed by 2988
Abstract
Species in the phylogenetic group Pseudomonas syringae are considered the most relevant plant pathogenic bacteria, but their taxonomy is still controversial. Twenty named species are validated in the current taxonomy of this group and in recent years many strains have been genome-sequenced, putative [...] Read more.
Species in the phylogenetic group Pseudomonas syringae are considered the most relevant plant pathogenic bacteria, but their taxonomy is still controversial. Twenty named species are validated in the current taxonomy of this group and in recent years many strains have been genome-sequenced, putative new species have been proposed and an update in the taxonomy is needed. A taxonomic study based on the core-genome phylogeny, genomic indices (ANI and GGDC) and gene content (phyletic pattern and Jaccard index) have been applied to clarify the taxonomy of the group. A phylogenomic analysis demonstrates that at least 50 phylogenomic species can be delineated within the group and that many strains whose genomes have been deposited in the databases are not correctly classified at the species level. Other species names, like “Pseudomonas coronafaciens”, have been proposed but are not validated yet. One of the putative new species is taxonomically described, and the name Pseudomonas maioricensis sp. nov. is proposed. The taxonomies of Pseudomonas avellanae and Pseudomonas viridiflava are discussed in detail as case studies. Correct strain identification is a prerequisite for many studies, and therefore, criteria are given to facilitate identification. Full article
(This article belongs to the Section Environmental Microbiology)
Show Figures

Figure 1

13 pages, 6732 KB  
Article
Chloroplast Genomes and Phylogenetic Analysis of Three Carthamus (Asteraceae) Species
by Tiange Yang, Saimire Aishan, Jiale Zhu, Yonghua Qin, Jiao Liu, Hong Liu, Jun Tie, Jiangqing Wang and Rui Qin
Int. J. Mol. Sci. 2023, 24(21), 15634; https://doi.org/10.3390/ijms242115634 - 26 Oct 2023
Cited by 10 | Viewed by 2885
Abstract
The genus Carthamus Linnaeus, which belongs to the tribe Cardueae in the Asteraceae family, originated in the Mediterranean region and consists of approximately 20 species worldwide. Understanding the phylogeny of the Carthamus is crucial for the cultivation of C. tinctorius. Although chloroplast [...] Read more.
The genus Carthamus Linnaeus, which belongs to the tribe Cardueae in the Asteraceae family, originated in the Mediterranean region and consists of approximately 20 species worldwide. Understanding the phylogeny of the Carthamus is crucial for the cultivation of C. tinctorius. Although chloroplast genomes are widely used for species identification and evolutionary studies, there have been limited investigations on the chloroplast genomes of Carthamus species. In this study, we assembled the chloroplast genomes of C. persicus, C. tinctorius × C. persicus, and C. lanatus and combined them with the five chloroplast genomes of C. tinctorius for comparative genomic analysis. The sizes of the chloroplast genomes of C. lanatus, C. persicus, and C. tinctorius × C. persicus were 152,602 bp, 153,177 bp, and 153,177 bp, respectively. Comparative analysis showed that the chloroplast genome structures of the four Carthamus species were highly conserved. Additionally, the phylogenomic analysis demonstrated that the plastid genome and angiosperms353 dataset significantly improved the phylogenetic support of Carthamus species. This analysis supported Carthamus as a monophyletic taxon and its internal division into the sect. Carthamus and sect. Atractylis. The Carthamus was closely related to Carduncellus, Femeniasia, Phonus, and Centaurea. In conclusion, this study not only expands our understanding of the cp genomes of Carthamus species but also provides support for more comprehensive phylogenetic studies of Carthamus. Full article
(This article belongs to the Section Molecular Plant Sciences)
Show Figures

Figure 1

18 pages, 4912 KB  
Article
Phenotypic and Genomic Characterization of Streptomyces pakalii sp. nov., a Novel Species with Anti-Biofilm and Anti-Quorum Sensing Activity in ESKAPE Bacteria
by Michelle Chávez-Hernández, Jossue Ortiz-Álvarez, Jesús Morales-Jiménez, Lourdes Villa-Tanaca and César Hernández-Rodríguez
Microorganisms 2023, 11(10), 2551; https://doi.org/10.3390/microorganisms11102551 - 13 Oct 2023
Cited by 1 | Viewed by 3389
Abstract
The increasing number of infections caused by antimicrobial multi-resistant microorganisms has led to the search for new microorganisms capable of producing novel antibiotics. This work proposes Streptomyces pakalii sp. nov. as a new member of the Streptomycetaceae family. The strain ENCB-J15 was isolated [...] Read more.
The increasing number of infections caused by antimicrobial multi-resistant microorganisms has led to the search for new microorganisms capable of producing novel antibiotics. This work proposes Streptomyces pakalii sp. nov. as a new member of the Streptomycetaceae family. The strain ENCB-J15 was isolated from the jungle soil in Palenque National Park, Chiapas, Mexico. The strain formed pale brown, dry, tough, and buried colonies in the agar with no diffusible pigment in GAE (glucose–asparagine–yeast extract) medium. Scanning electron micrographs showed typical mycelium with long chains of smooth and oval-shaped spores (3–10 m). The strain grew in all of the International Streptomyces Project (ISP)’s media at 28–37 °C with a pH of 6–9 and 0–10% NaCl. S. pakalii ENCB-J15 assimilated diverse carbon as well as organic and inorganic nitrogen sources. The strain also exhibited significant inhibitory activity against the prodigiosin synthesis of Serratia marcescens and the inhibition of the formation and destruction of biofilms of ESKAPE strains of Acinetobacter baumannii and Klebsiella pneumoniae. The draft genome sequencing of ENCB-J15 revealed a 7.6 Mb genome with a high G + C content (71.6%), 6833 total genes, and 6746 genes encoding putative proteins. A total of 26 accessory clusters of proteins associated with carbon sources and amino acid catabolism, DNA modification, and the antibiotic biosynthetic process were annotated. The 16S rRNA gene phylogeny, core-proteome phylogenomic tree, and virtual genome fingerprints support that S. pakalii ENCB-J15 is a new species related to Streptomyces badius and Streptomyces globisporus. Similarly, its average nucleotide identity (ANI) (96.4%), average amino acid identity (AAI) (96.06%), and virtual DNA–DNA hybridization (67.3%) provide evidence to recognize it as a new species. Comparative genomics revealed that S. pakalli and its closest related species maintain a well-conserved genomic synteny. This work proposes Streptomyces pakalii sp. nov. as a novel species that expresses anti-biofilm and anti-quorum sensing activities. Full article
(This article belongs to the Section Biofilm)
Show Figures

Figure 1

Back to TopTop