Genome Structure, Evolution, and Host Shift of Nosema
Simple Summary
Abstract
1. Introduction
2. Materials and Methods
2.1. Source of Genome Data
2.2. Telomeric Repeat Identification
2.3. Functional and Pathway Annotation of Nosema Muscidifuracis Proteins
2.4. Motif Discovery in 5′ Regulatory Regions in Nosema Muscidifuracis Genome
2.5. Phylogenetic Analyses
2.6. GC Content Evolution and Codon Usage Bias
3. Results
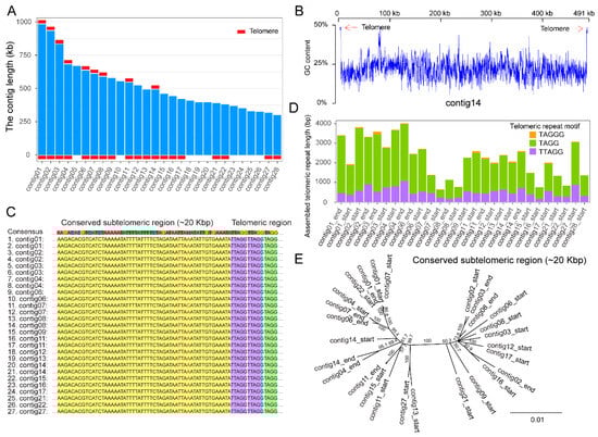
3.1. Telomeric Repeat Motif (TRM) Characterization Revealed a Canonical TTAGG Motif and a Novel Composite TAGG/TTAGG Telomere
3.1.1. TTAGG Is Likely to Be the Ancestral Form of TRM in Nosema and Microsporidian Species
3.1.2. A Novel Composition 4 bp/5 bp Form of TRM in N. muscidifuracis
3.1.3. Two Major Types of Highly Conserved Subtelomeric Regions in N. muscidifuracis
3.2. Extensive Genome Reduction in Nosema Highlights Loss of Mitochondrial Genes and Metabolic Pathways
3.2.1. Retention of Certain Essential Biological Pathways Despite Severe Genome Reduction
3.2.2. Significant Gene Loss in Oxidative Phosphorylation Pathway Coincides with the Absence of Mitochondrial Genes and the Organelle
3.2.3. Significant Reduction in the Endocytosis Pathways
3.3. A Conserved Regulatory Motif Upstream of Nosema Protein-Coding Genes
3.3.1. Discovery of a Highly Over-Represented 12 bp Motif in N. muscidifuracis
3.3.2. Positive Association of the Presence of TTTTTTTACCCC Motif with Gene Expression
3.3.3. Conservation of CCC-Containing Motif in Nosema and Microsporidian Species
3.4. Phylogenomic Analysis of Microsporidian Genomes Revealed Nosema Host Switch Events
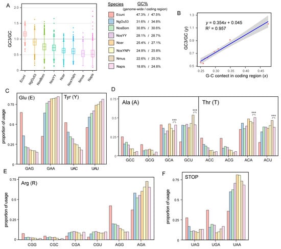
3.5. Evolution of GENOME-Wide G-C Content and Codon Usage Bias
3.5.1. Potential Directional Shift from GC-Rich to AT-Rich Genomes in Nosema Evolution
3.5.2. Significant Codon Bias in A-T Rich Nosema Genomes
3.5.3. Species-Specific Usage Preference of Degenerative Codons
3.5.4. CpG Avoidance in Arginine Encoding Codons
3.5.5. Usage Bias of STOP Codons in Nosema Species Compared to Encephalitozoon
4. Discussion
4.1. Discovery of Host Shift Events in Nosema Species
4.2. CCC-Containing Motifs Are Conserved in Multiple Nosema Species
4.3. Association Between CCC-Containing Motifs and Active Transcription Suggests a Direct Role in Gene Regulation
4.4. Evolution of CCC-Containing Motifs in Relation to Genome-Wide G-C Content in Nosema Species
4.5. Insights into Telomere Evolution in Nosema and Microsporadia
4.6. Directional AT-Rich Evolution of Nosema Genomes
4.7. Systematic Analysis of Codon Usage Revealed Common and Species-Specific Patterns in Nosema
4.8. Implications of Severe Genome Reduction and Lack of Mitochondria in Nosema
5. Conclusions
Supplementary Materials
Author Contributions
Funding
Institutional Review Board Statement
Informed Consent Statement
Data Availability Statement
Acknowledgments
Conflicts of Interest
References
- Tamim El Jarkass, H.; Reinke, A.W. The ins and outs of host-microsporidia interactions during invasion, proliferation and exit. Cell. Microbiol. 2020, 22, e13247. [Google Scholar] [CrossRef] [PubMed]
- Khalaf, A.; Francis, O.; Blaxter, M.L. Genome evolution in intracellular parasites: Microsporidia and Apicomplexa. J. Eukaryot. Microbiol. 2024, 71, e13033. [Google Scholar] [CrossRef] [PubMed]
- Park, E.; Poulin, R. Revisiting the phylogeny of microsporidia. Int. J. Parasitol. 2021, 51, 855–864. [Google Scholar] [CrossRef] [PubMed]
- Han, B.; Weiss, L.M. Microsporidia: Obligate Intracellular Pathogens Within the Fungal Kingdom. Microbiol. Spectr. 2017, 5, 1–17. [Google Scholar] [CrossRef]
- Jespersen, N.; Monrroy, L.; Barandun, J. Impact of Genome Reduction in Microsporidia. In Microsporidia: Current Advances in Biology; Weiss, L.M., Reinke, A.W., Eds.; Springer International Publishing: Cham, Switzerland, 2022; pp. 1–42. [Google Scholar] [CrossRef]
- Williams, B.A.P.; Williams, T.A.; Trew, J. Comparative Genomics of Microsporidia. In Microsporidia: Current Advances in Biology; Weiss, L.M., Reinke, A.W., Eds.; Springer International Publishing: Cham, Switzerland, 2022; pp. 43–69. [Google Scholar] [CrossRef]
- Zarsky, V.; Karnkowska, A.; Boscaro, V.; Trznadel, M.; Whelan, T.A.; Hiltunen-Thoren, M.; Onut-Brannstrom, I.; Abbott, C.L.; Fast, N.M.; Burki, F.; et al. Contrasting outcomes of genome reduction in mikrocytids and microsporidians. BMC Biol. 2023, 21, 137. [Google Scholar] [CrossRef]
- Katinka, M.D.; Duprat, S.; Cornillot, E.; Metenier, G.; Thomarat, F.; Prensier, G.; Barbe, V.; Peyretaillade, E.; Brottier, P.; Wincker, P. Genome sequence and gene compaction of the eukaryote parasite Encephalitozoon cuniculi. Nature 2001, 414, 450–453. [Google Scholar] [CrossRef]
- Keeling, P.J.; Corradi, N.; Morrison, H.G.; Haag, K.L.; Ebert, D.; Weiss, L.M.; Akiyoshi, D.E.; Tzipori, S. The reduced genome of the parasitic microsporidian Enterocytozoon bieneusi lacks genes for core carbon metabolism. Genome Biol. Evol. 2010, 2, 304–309. [Google Scholar] [CrossRef]
- Williams, B.A.; Lee, R.C.; Becnel, J.J.; Weiss, L.M.; Fast, N.M.; Keeling, P.J. Genome sequence surveys of Brachiola algerae and Edhazardia aedis reveal microsporidia with low gene densities. BMC Genom. 2008, 9, 200. [Google Scholar] [CrossRef]
- Didier, E.S.; Snowden, K.F.; Shadduck, J.A. Biology of microsporidian species infecting mammals. Adv. Parasitol. 1998, 40, 283–320. [Google Scholar] [CrossRef]
- Becnel, J.J.; Andreadis, T.G. Microsporidia in insects. In The Microsporidia and Microsporidiosis; Wiley: Hoboken, NJ, USA, 1999; pp. 447–501. [Google Scholar]
- Antúnez, K.; Martín-Hernández, R.; Prieto, L.; Meana, A.; Zunino, P.; Higes, M. Immune suppression in the honey bee (Apis mellifera) following infection by Nosema ceranae (Microsporidia). Environ. Microbiol. 2009, 11, 2284–2290. [Google Scholar] [CrossRef]
- Dussaubat, C.; Brunet, J.-L.; Higes, M.; Colbourne, J.K.; Lopez, J.; Choi, J.-H.; Martin-Hernandez, R.; Botias, C.; Cousin, M.; McDonnell, C. Gut pathology and responses to the microsporidium Nosema ceranae in the honey bee Apis mellifera. PLoS ONE 2012, 7, e37017. [Google Scholar] [CrossRef] [PubMed]
- Costa, C.; Tanner, G.; Lodesani, M.; Maistrello, L.; Neumann, P. Negative correlation between Nosema ceranae spore loads and deformed wing virus infection levels in adult honey bee workers. J. Invertebr. Pathol. 2011, 108, 224–225. [Google Scholar] [CrossRef] [PubMed]
- Martín-Hernández, R.; Meana, A.; Prieto, L.; Salvador, A.M.; Garrido-Bailón, E.; Higes, M. Outcome of colonization of Apis mellifera by Nosema ceranae. Appl. Environ. Microbiol. 2007, 73, 6331–6338. [Google Scholar] [CrossRef] [PubMed]
- Botías, C.; Martín-Hernández, R.; Barrios, L.; Meana, A.; Higes, M. Nosema spp. infection and its negative effects on honey bees (Apis mellifera iberiensis) at the colony level. Vet. Res. 2013, 44, 1–15. [Google Scholar] [CrossRef]
- Higes, M.; Martín-Hernández, R.; Botías, C.; Bailón, E.G.; González-Porto, A.V.; Barrios, L.; Del Nozal, M.J.; Bernal, J.L.; Jiménez, J.J.; Palencia, P.G. How natural infection by Nosema ceranae causes honeybee colony collapse. Environ. Microbiol. 2008, 10, 2659–2669. [Google Scholar] [CrossRef]
- Pan, G.; Xu, J.; Li, T.; Xia, Q.; Liu, S.-L.; Zhang, G.; Li, S.; Li, C.; Liu, H.; Yang, L. Comparative genomics of parasitic silkworm microsporidia reveal an association between genome expansion and host adaptation. BMC Genom. 2013, 14, 186. [Google Scholar] [CrossRef]
- Zchori-Fein, E.; Geden, C.J.; Rutz, D.A. Microsporidioses of Muscidifurax raptor (Hymenoptera: Pteromalidae) and other pteromalid parasitoids of muscoid flies. J. Invertebr. Pathol. 1992, 60, 292–298. [Google Scholar] [CrossRef]
- Geden, C.J.; Long, S.J.; Rutz, D.A.; Becnel, J.J. Nosema Disease of the Parasitoid Muscidifurax raptor (Hymenoptera: Pteromalidae): Prevalence, Patterns of Transmission, Management, and Impact. Biol. Control 1995, 5, 607–614. [Google Scholar] [CrossRef]
- Cormier, A.; Chebbi, M.A.; Giraud, I.; Wattier, R.; Teixeira, M.; Gilbert, C.; Rigaud, T.; Cordaux, R. Comparative genomics of strictly vertically transmitted, feminizing microsporidia endosymbionts of amphipod crustaceans. Genome Biol. Evol. 2021, 13, evaa245. [Google Scholar] [CrossRef]
- Li, T.; Pan, G.-Q.; Vossbrinck, C.R.; Xu, J.-S.; Li, C.-F.; Chen, J.; Long, M.-X.; Yang, M.; Xu, X.-F.; Xu, C. SilkPathDB: A comprehensive resource for the study of silkworm pathogens. Database 2017, 2017, bax001. [Google Scholar] [CrossRef]
- Xu, J.; He, Q.; Ma, Z.; Li, T.; Zhang, X.; Debrunner-Vossbrinck, B.A.; Zhou, Z.; Vossbrinck, C.R. The genome of Nosema sp. isolate YNPr: A comparative analysis of genome evolution within the Nosema/Vairimorpha clade. PLoS ONE 2016, 11, e0162336. [Google Scholar] [CrossRef] [PubMed]
- Cornman, R.S.; Chen, Y.P.; Schatz, M.C.; Street, C.; Zhao, Y.; Desany, B.; Egholm, M.; Hutchison, S.; Pettis, J.S.; Lipkin, W.I. Genomic analyses of the microsporidian Nosema ceranae, an emergent pathogen of honey bees. PLoS Pathog. 2009, 5, e1000466. [Google Scholar] [CrossRef] [PubMed]
- Pelin, A.; Selman, M.; Aris-Brosou, S.; Farinelli, L.; Corradi, N. Genome analyses suggest the presence of polyploidy and recent human-driven expansions in eight global populations of the honeybee pathogen N osema ceranae. Environ. Microbiol. 2015, 17, 4443–4458. [Google Scholar] [CrossRef] [PubMed]
- Huang, Q.; Wu, Z.H.; Li, W.F.; Guo, R.; Xu, J.S.; Dang, X.Q.; Ma, Z.G.; Chen, Y.P.; Evans, J.D. Genome and evolutionary analysis of Nosema ceranae: A microsporidian parasite of honey bees. Front. Microbiol. 2021, 12, 1303. [Google Scholar] [CrossRef]
- Chen, Y.p.; Pettis, J.S.; Zhao, Y.; Liu, X.; Tallon, L.J.; Sadzewicz, L.D.; Li, R.; Zheng, H.; Huang, S.; Zhang, X.; et al. Genome sequencing and comparative genomics of honey bee microsporidia, Nosema apis reveal novel insights into host-parasite interactions. BMC Genom. 2013, 14, 451. [Google Scholar] [CrossRef]
- Xiong, X.; Geden, C.J.; Bergstralh, D.T.; White, R.L.; Werren, J.H.; Wang, X. New insights into the genome and transmission of the microsporidian pathogen Nosema muscidifuracis. Front. Microbiol. 2023, 14, 1152586. [Google Scholar] [CrossRef]
- Peyretaillade, E.; Gonçalves, O.; Terrat, S.; Dugat-Bony, E.; Wincker, P.; Cornman, R.S.; Evans, J.D.; Delbac, F.; Peyret, P. Identification of transcriptional signals in Encephalitozoon cuniculi widespread among Microsporidia phylum: Support for accurate structural genome annotation. BMC Genom. 2009, 10, 607. [Google Scholar] [CrossRef]
- Zhou, Y.; Wang, Y.; Xiong, X.; Appel, A.G.; Zhang, C.; Wang, X. Profiles of telomeric repeats in Insecta reveal diverse forms of telomeric motifs in Hymenopterans. Life Sci. Alliance 2022, 5, e202101163. [Google Scholar] [CrossRef]
- Salazar, A.N.; Gorter de Vries, A.R.; van den Broek, M.; Wijsman, M.; de la Torre Cortés, P.; Brickwedde, A.; Brouwers, N.; Daran, J.G.; Abeel, T. Nanopore sequencing enables near-complete de novo assembly of Saccharomyces cerevisiae reference strain CEN.PK113-7D. FEMS Yeast Res. 2017, 17, fox074. [Google Scholar] [CrossRef]
- Kanehisa, M.; Sato, Y. KEGG Mapper for inferring cellular functions from protein sequences. Protein Sci. 2020, 29, 28–35. [Google Scholar] [CrossRef]
- Kanehisa, M.; Furumichi, M.; Sato, Y.; Kawashima, M.; Ishiguro-Watanabe, M. KEGG for taxonomy-based analysis of pathways and genomes. Nucleic Acids Res. 2022, 51, D587–D592. [Google Scholar] [CrossRef] [PubMed]
- Suzuki, S.; Kakuta, M.; Ishida, T.; Akiyama, Y. GHOSTX: An improved sequence homology search algorithm using a query suffix array and a database suffix array. PLoS ONE 2014, 9, e103833. [Google Scholar] [CrossRef] [PubMed]
- Kanehisa, M.; Goto, S.; Sato, Y.; Kawashima, M.; Furumichi, M.; Tanabe, M. Data, information, knowledge and principle: Back to metabolism in KEGG. Nucleic Acids Res. 2014, 42, D199–D205. [Google Scholar] [CrossRef]
- Kanehisa, M.; Sato, Y.; Morishima, K. BlastKOALA and GhostKOALA: KEGG Tools for Functional Characterization of Genome and Metagenome Sequences. J. Mol. Biol. 2016, 428, 726–731. [Google Scholar] [CrossRef] [PubMed]
- Corradi, N.; Gangaeva, A.; Keeling, P.J. Comparative profiling of overlapping transcription in the compacted genomes of microsporidia Antonospora locustae and Encephalitozoon cuniculi. Genomics 2008, 91, 388–393. [Google Scholar] [CrossRef]
- Gill, E.E.; Becnel, J.J.; Fast, N.M. ESTs from the microsporidian Edhazardia aedis. BMC Genom. 2008, 9, 296. [Google Scholar] [CrossRef]
- Bailey, T.L.; Williams, N.; Misleh, C.; Li, W.W. MEME: Discovering and analyzing DNA and protein sequence motifs. Nucleic Acids Res. 2006, 34, W369–W373. [Google Scholar] [CrossRef]
- Kriventseva, E.V.; Kuznetsov, D.; Tegenfeldt, F.; Manni, M.; Dias, R.; Simão, F.A.; Zdobnov, E.M. OrthoDB v10: Sampling the diversity of animal, plant, fungal, protist, bacterial and viral genomes for evolutionary and functional annotations of orthologs. Nucleic Acids Res. 2018, 47, D807–D811. [Google Scholar] [CrossRef]
- Shen, W.; Ren, H. TaxonKit: A practical and efficient NCBI taxonomy toolkit. J. Genet. Genom. 2021, 48, 844–850. [Google Scholar] [CrossRef]
- Katoh, K.; Standley, D.M. MAFFT: Iterative refinement and additional methods. In Multiple Sequence Alignment Methods; Springer: Berlin/Heidelberg, Germany, 2014; pp. 131–146. [Google Scholar]
- Stamatakis, A. RAxML version 8: A tool for phylogenetic analysis and post-analysis of large phylogenies. Bioinformatics 2014, 30, 1312–1313. [Google Scholar] [CrossRef]
- Ramirez, S.R.; Nieh, J.C.; Quental, T.B.; Roubik, D.W.; Imperatriz-Fonseca, V.L.; Pierce, N.E. A molecular phylogeny of the stingless bee genus Melipona (Hymenoptera: Apidae). Mol. Phylogenet. Evol. 2010, 56, 519–525. [Google Scholar] [CrossRef] [PubMed]
- Peters, R.S.; Krogmann, L.; Mayer, C.; Donath, A.; Gunkel, S.; Meusemann, K.; Kozlov, A.; Podsiadlowski, L.; Petersen, M.; Lanfear, R.; et al. Evolutionary History of the Hymenoptera. Curr. Biol. 2017, 27, 1013–1018. [Google Scholar] [CrossRef] [PubMed]
- Kawahara, A.Y.; Plotkin, D.; Espeland, M.; Meusemann, K.; Toussaint, E.F.A.; Donath, A.; Gimnich, F.; Frandsen, P.B.; Zwick, A.; Dos Reis, M.; et al. Phylogenomics reveals the evolutionary timing and pattern of butterflies and moths. Proc. Natl. Acad. Sci. USA 2019, 116, 22657–22663. [Google Scholar] [CrossRef] [PubMed]
- Skojec, C.; Earl, C.; Couch, C.D.; Masonick, P.; Kawahara, A.Y. Phylogeny and divergence time estimation of Io moths and relatives (Lepidoptera: Saturniidae: Automeris). PeerJ 2024, 12, e17365. [Google Scholar] [CrossRef]
- Thomas, G.W.C.; Dohmen, E.; Hughes, D.S.T.; Murali, S.C.; Poelchau, M.; Glastad, K.; Anstead, C.A.; Ayoub, N.A.; Batterham, P.; Bellair, M.; et al. Gene content evolution in the arthropods. Genome Biol. 2020, 21, 15. [Google Scholar] [CrossRef]
- Peden, J.F. Analysis of codon usage. Ph.D. Thesis, University of Nottingham, Nottingham, UK, 2000. [Google Scholar]
- Pagel, M.; Meade, A.; Barker, D. Bayesian estimation of ancestral character states on phylogenies. Syst. Biol. 2004, 53, 673–684. [Google Scholar] [CrossRef]
- Goffeau, A.; Barrell, B.G.; Bussey, H.; Davis, R.W.; Dujon, B.; Feldmann, H.; Galibert, F.; Hoheisel, J.D.; Jacq, C.; Johnston, M. Life with 6000 genes. Science 1996, 274, 546–567. [Google Scholar] [CrossRef]
- Eldarov, M.A.; Beletsky, A.V.; Tanashchuk, T.N.; Kishkovskaya, S.A.; Ravin, N.V.; Mardanov, A.V. Whole-genome analysis of three yeast strains used for production of sherry-like wines revealed genetic traits specific to flor yeasts. Front. Microbiol. 2018, 9, 965. [Google Scholar] [CrossRef]
- Hacker, C.; Sendra, K.; Keisham, P.; Filipescu, T.; Lucocq, J.; Salimi, F.; Ferguson, S.; Bhella, D.; MacNeill, S.A.; Embley, M.; et al. Biogenesis, inheritance, and 3D ultrastructure of the microsporidian mitosome. Life Sci. Alliance 2024, 7, e202201635. [Google Scholar] [CrossRef]
- Grover, R.; Burse, S.A.; Shankrit, S.; Aggarwal, A.; Kirty, K.; Narta, K.; Srivastav, R.; Ray, A.K.; Malik, G.; Vats, A.; et al. Myg1 exonuclease couples the nuclear and mitochondrial translational programs through RNA processing. Nucleic Acids Res. 2019, 47, 5852–5866. [Google Scholar] [CrossRef]
- Luallen, R.J.; Reinke, A.W.; Tong, L.; Botts, M.R.; Felix, M.A.; Troemel, E.R. Discovery of a Natural Microsporidian Pathogen with a Broad Tissue Tropism in Caenorhabditis elegans. PLoS Pathog. 2016, 12, e1005724. [Google Scholar] [CrossRef] [PubMed]
- Chen, L.; Gao, X.; Li, R.; Zhang, L.; Huang, R.; Wang, L.; Song, Y.; Xing, Z.; Liu, T.; Nie, X.; et al. Complete genome of a unicellular parasite (Antonospora locustae) and transcriptional interactions with its host locust. Microb. Genom. 2020, 6, mgen000421. [Google Scholar] [CrossRef] [PubMed]
- De Vienne, D.M.; Refrégier, G.; López-Villavicencio, M.; Tellier, A.; Hood, M.E.; Giraud, T. Cospeciation vs host-shift speciation: Methods for testing, evidence from natural associations and relation to coevolution. New Phytol. 2013, 198, 347–385. [Google Scholar] [CrossRef] [PubMed]
- Quiles, A.; Bacela-Spychalska, K.; Teixeira, M.; Lambin, N.; Grabowski, M.; Rigaud, T.; Wattier, R.A. Microsporidian infections in the species complex Gammarus roeselii (Amphipoda) over its geographical range: Evidence for both host–parasite co-diversification and recent host shifts. Parasites Vectors 2019, 12, 327. [Google Scholar] [CrossRef]
- Quiles, A.; Wattier, R.A.; Bacela-Spychalska, K.; Grabowski, M.; Rigaud, T. Dictyocoela microsporidia diversity and co-diversification with their host, a gammarid species complex (Crustacea, Amphipoda) with an old history of divergence and high endemic diversity. BMC Evol. Biol. 2020, 20, 149. [Google Scholar] [CrossRef]
- Pilosof, S.; Morand, S.; Krasnov, B.R.; Nunn, C.L. Potential parasite transmission in multi-host networks based on parasite sharing. PLoS ONE 2015, 10, e0117909. [Google Scholar] [CrossRef]
- Peska, V.; Garcia, S. Origin, diversity, and evolution of telomere sequences in plants. Front. Plant Sci. 2020, 11, 117. [Google Scholar] [CrossRef]
- Vitkova, M.; Kral, J.; Traut, W.; Zrzavy, J.; Marec, F. The evolutionary origin of insect telomeric repeats, (TTAGG)n. Chromosome Res. 2005, 13, 145–156. [Google Scholar] [CrossRef]
- Storck, R. Nucleotide Composition of Nucleic Acids of Fungi II. Deoxyribonucleic Acids. J. Bacteriol. 1966, 91, 227–230. [Google Scholar] [CrossRef]
- Grantham, R.; Gautier, C.; Gouy, M.; Mercier, R.; Pave, A. Codon catalog usage and the genome hypothesis. Nucleic Acids Res. 1980, 8, 197. [Google Scholar] [CrossRef]
- Powell, J.R.; Moriyama, E.N. Evolution of codon usage bias in Drosophila. Proc. Natl. Acad. Sci. USA 1997, 94, 7784–7790. [Google Scholar] [CrossRef] [PubMed]
- Sharp, P.M.; Emery, L.R.; Zeng, K. Forces that influence the evolution of codon bias. Philos. Trans. R. Soc. B Biol. Sci. 2010, 365, 1203–1212. [Google Scholar] [CrossRef] [PubMed]
- Copilas-Ciocianu, D.; Borko, S.; Fiser, C. The late blooming amphipods: Global change promoted post-Jurassic ecological radiation despite Palaeozoic origin. Mol. Phylogenet. Evol. 2020, 143, 106664. [Google Scholar] [CrossRef] [PubMed]
- Dean, P.; Hirt, R.P.; Embley, T.M. Microsporidia: Why Make Nucleotides if You Can Steal Them? PLoS Pathog. 2016, 12, e1005870. [Google Scholar] [CrossRef]
- Karnkowska, A.; Vacek, V.; Zubáčová, Z.; Treitli, S.C.; Petrželková, R.; Eme, L.; Novák, L.; Žárský, V.; Barlow, L.D.; Herman, E.K.; et al. A Eukaryote without a Mitochondrial Organelle. Curr. Biol. 2016, 26, 1274–1284. [Google Scholar] [CrossRef]
- Williams, B.A.; Hirt, R.P.; Lucocq, J.M.; Embley, T.M. A mitochondrial remnant in the microsporidian Trachipleistophora hominis. Nature 2002, 418, 865–869. [Google Scholar] [CrossRef]
- Tsaousis, A.D.; Kunji, E.R.; Goldberg, A.V.; Lucocq, J.M.; Hirt, R.P.; Embley, T.M. A novel route for ATP acquisition by the remnant mitochondria of Encephalitozoon cuniculi. Nature 2008, 453, 553–556. [Google Scholar] [CrossRef]
- Yahalomi, D.; Atkinson, S.D.; Neuhof, M.; Chang, E.S.; Philippe, H.; Cartwright, P.; Bartholomew, J.L.; Huchon, D. A cnidarian parasite of salmon (Myxozoa: Henneguya) lacks a mitochondrial genome. Proc. Natl. Acad. Sci. USA 2020, 117, 5358–5363. [Google Scholar] [CrossRef]
- Peyretaillade, E.; Broussolle, V.; Peyret, P.; Méténier, G.; Gouy, M.; Vivares, C.P. Microsporidia, amitochondrial protists, possess a 70-kDa heat shock protein gene of mitochondrial evolutionary origin. Mol. Biol. Evol. 1998, 15, 683–689. [Google Scholar] [CrossRef]
- Hirt, R.P.; Healy, B.; Vossbrinck, C.R.; Canning, E.U.; Embley, T.M. A mitochondrial Hsp70 orthologue in Vairimorpha necatrix: Molecular evidence that microsporidia once contained mitochondria. Curr. Biol. 1997, 7, 995–998. [Google Scholar] [CrossRef]
- Germot, A.; Philippe, H.; Le Guyader, H. Evidence for loss of mitochondria in Microsporidia from a mitochondrial-type HSP70 in Nosema locustae. Mol. Biochem. Parasitol. 1997, 87, 159–168. [Google Scholar] [CrossRef] [PubMed]
- Timofeev, S.; Tokarev, Y.; Dolgikh, V. Energy metabolism and its evolution in Microsporidia and allied taxa. Parasitol. Res. 2020, 119, 1433–1441. [Google Scholar] [CrossRef] [PubMed]
- McCutcheon, J.P.; Moran, N.A. Extreme genome reduction in symbiotic bacteria. Nat. Rev. Microbiol. 2011, 10, 13–26. [Google Scholar] [CrossRef] [PubMed]
- Williams, B.A.; Slamovits, C.H.; Patron, N.J.; Fast, N.M.; Keeling, P.J. A high frequency of overlapping gene expression in compacted eukaryotic genomes. Proc. Natl. Acad. Sci. USA 2005, 102, 10936–10941. [Google Scholar] [CrossRef]
- Corradi, N.; Pombert, J.-F.; Farinelli, L.; Didier, E.S.; Keeling, P.J. The complete sequence of the smallest known nuclear genome from the microsporidian Encephalitozoon intestinalis. Nat. Commun. 2010, 1, 77. [Google Scholar] [CrossRef]
- Khalaf, A.; Lawniczak, M.K.N.; Blaxter, M.L.; Jaron, K.S. Polyploidy is widespread in Microsporidia. Microbiol. Spectr. 2024, 12, e0366923. [Google Scholar] [CrossRef]
- Keeling, P.J.; Fast, N.M. Microsporidia: Biology and evolution of highly reduced intracellular parasites. Annu. Rev. Microbiol. 2002, 56, 93–116. [Google Scholar] [CrossRef]
- Szumowski, S.C.; Estes, K.A.; Popovich, J.J.; Botts, M.R.; Sek, G.; Troemel, E.R. Small GTPases promote actin coat formation on microsporidian pathogens traversing the apical membrane of Caenorhabditis elegans intestinal cells. Cell. Microbiol. 2016, 18, 30–45. [Google Scholar] [CrossRef]
- Szumowski, S.C.; Troemel, E.R. Microsporidia-host interactions. Curr. Opin. Microbiol. 2015, 26, 10–16. [Google Scholar] [CrossRef]
- Horta, M.F.; Andrade, L.O.; Martins-Duarte, E.S.; Castro-Gomes, T. Cell invasion by intracellular parasites—The many roads to infection. J. Cell Sci. 2020, 133, jcs232488. [Google Scholar] [CrossRef]





Disclaimer/Publisher’s Note: The statements, opinions and data contained in all publications are solely those of the individual author(s) and contributor(s) and not of MDPI and/or the editor(s). MDPI and/or the editor(s) disclaim responsibility for any injury to people or property resulting from any ideas, methods, instructions or products referred to in the content. |
© 2024 by the authors. Licensee MDPI, Basel, Switzerland. This article is an open access article distributed under the terms and conditions of the Creative Commons Attribution (CC BY) license (https://creativecommons.org/licenses/by/4.0/).
Share and Cite
Xiong, X.; Geden, C.J.; Tan, Y.; Zhang, Y.; Zhang, D.; Werren, J.H.; Wang, X. Genome Structure, Evolution, and Host Shift of Nosema. Biology 2024, 13, 952. https://doi.org/10.3390/biology13110952
Xiong X, Geden CJ, Tan Y, Zhang Y, Zhang D, Werren JH, Wang X. Genome Structure, Evolution, and Host Shift of Nosema. Biology. 2024; 13(11):952. https://doi.org/10.3390/biology13110952
Chicago/Turabian StyleXiong, Xiao, Christopher J. Geden, Yongjun Tan, Ying Zhang, Dapeng Zhang, John H. Werren, and Xu Wang. 2024. "Genome Structure, Evolution, and Host Shift of Nosema" Biology 13, no. 11: 952. https://doi.org/10.3390/biology13110952
APA StyleXiong, X., Geden, C. J., Tan, Y., Zhang, Y., Zhang, D., Werren, J. H., & Wang, X. (2024). Genome Structure, Evolution, and Host Shift of Nosema. Biology, 13(11), 952. https://doi.org/10.3390/biology13110952

