Sign in to use this feature.

Years

Between: -

Subjects

remove_circle_outline
remove_circle_outline
remove_circle_outline
remove_circle_outline
remove_circle_outline
remove_circle_outline
remove_circle_outline

Journals

Article Types

Countries / Regions

Search Results (20)

Search Parameters:
Keywords = pheromone matrix

Order results
Result details
Results per page
Select all
Export citation of selected articles as:
22 pages, 4783 KB  
Article
Underwater Target Search Path Planning Based on Sound Speed Profile Clustering and Improved Ant Colony Optimization
by Wenjun Wang, Yuhao Liu, Wenbin Xiao and Longquan Shang
J. Mar. Sci. Eng. 2025, 13(10), 1983; https://doi.org/10.3390/jmse13101983 - 16 Oct 2025
Viewed by 364
Abstract
To address the problems of low efficiency and poor real-time performance in underwater acoustic modeling, as well as the requirement of maximizing search coverage for underwater target search path planning, this paper proposed an efficient path planning method based on Sound Speed Profile [...] Read more.
To address the problems of low efficiency and poor real-time performance in underwater acoustic modeling, as well as the requirement of maximizing search coverage for underwater target search path planning, this paper proposed an efficient path planning method based on Sound Speed Profile (SSP) clustering. Firstly, the SSPs were dimensionally reduced via Empirical Orthogonal Function (EOF) decomposition, and the sea area was divided into 10 acoustic sub-areas using K-means clustering after fusing geographic coordinates and terrain information, thereby constructing a block-wise sound field model. Secondly, with the active sonar equation as the core, sonar parameters such as the noise level and target strength were solved, respectively, to generate a spatial distribution matrix of search distances. Finally, an Improved Ant Colony Optimization (IACO) algorithm was modified by dynamically setting the pheromone evaporation rate and improving the heuristic information for search path optimization. Numerical experiments showed that clustering significantly improves the efficiency of sound field modeling, reducing the time consumption of the transmission loss calculation from 24.74 h to 10.84 min. The IACO increased the average search coverage from 47.96% to 86.01%, with an improvement of 79.34%. The performance of IACO is superior to those of the compared algorithms, providing support for efficient underwater target search. Full article
Show Figures

Figure 1

14 pages, 1623 KB  
Article
Mating Disruption of Helicoverpa armigera (Lepidoptera: Noctuidae) Using Yeast-Derived Pheromones in Cotton Fields
by Dimitris Raptopoulos, Petri-Christina Betsi, Neoklis Manikas, Irina Borodina and Maria Konstantopoulou
Insects 2025, 16(5), 523; https://doi.org/10.3390/insects16050523 - 15 May 2025
Cited by 1 | Viewed by 3445
Abstract
The use of insect sex pheromones as an alternative technology for pest control in agriculture and forestry offers a promising solution. The development of a novel technology for the biological production of pheromones through yeast fermentation significantly lowers production costs, enabling the adoption [...] Read more.
The use of insect sex pheromones as an alternative technology for pest control in agriculture and forestry offers a promising solution. The development of a novel technology for the biological production of pheromones through yeast fermentation significantly lowers production costs, enabling the adoption of sustainable pest control practices in field crops, a strategy previously reserved for high-value crops. Over three years of monitoring and mating disruption trials in Greek cotton fields, focusing on the cotton bollworm Helicoverpa armigera (Hübner) (Lepidoptera: Noctuidae), it was confirmed that yeast-derived pheromones exhibit equal efficacy compared to their chemically synthesized counterparts. For the mating disruption of H. armigera, a biodegradable, flowable, and paraffin-based matrix was developed. The matrix adheres to plants, protects the labile pheromone molecules (Z)-11-hexadecenal and (Z)-9-hexadecenal, and controls their gradual release into the environment. These biodegradable polymer blobs act as non-retrievable dispensers and can be deployed manually or via unmanned aerial vehicles (UAVs), ensuring efficient and accurate application. This precise, time-efficient, and economically sound technology aligns with European Commission initiatives, such as the Green Deal’s Farm to Fork Strategy and the Biodiversity Strategy, contributing to food sustainability while respecting biodiversity. Full article
(This article belongs to the Special Issue Natural Metabolites as Biocontrol Agents of Insect Pests)
Show Figures

Figure 1

35 pages, 6933 KB  
Article
Matrix-Based ACO for Solving Parametric Problems Using Heterogeneous Reconfigurable Computers and SIMD Accelerators
by Vladimir Sudakov and Yuri Titov
Mathematics 2025, 13(8), 1284; https://doi.org/10.3390/math13081284 - 14 Apr 2025
Viewed by 901
Abstract
This paper presents a new matrix representation of ant colony optimization (ACO) for solving parametric problems. This representation allows us to perform calculations using matrix processors and single-instruction multiple-data (SIMD) calculators. To solve the problem of stagnation of the method without a priori [...] Read more.
This paper presents a new matrix representation of ant colony optimization (ACO) for solving parametric problems. This representation allows us to perform calculations using matrix processors and single-instruction multiple-data (SIMD) calculators. To solve the problem of stagnation of the method without a priori information about the system, a new probabilistic formula for choosing the parameter value is proposed, based on the additive convolution of the number of pheromone weights and the number of visits to the vertex. The method can be performed as parallel calculations, which accelerates the process of determining the solution. However, the high speed of determining the solution should be correlated with the high speed of calculating the objective function, which can be difficult when using complex analytical and simulation models. Software has been developed in Python 3.12 and C/C++ 20 to study the proposed changes to the method. With parallel calculations, it is possible to separate the matrix modification of the method into SIMD and multiple-instruction multiple-data (MIMD) components and perform calculations on the appropriate equipment. According to the results of this research, when solving the problem of optimizing benchmark functions of various dimensions, it was possible to accelerate the method by more than 12 times on matrix SIMD central processing unit (CPU) accelerators. When calculating on the graphics processing unit (GPU), the acceleration was about six times due to the difficulties of implementing a pseudo-random number stream. The developed modifications were used to determine the optimal values of the SARIMA parameters when forecasting the volume of transportation by airlines of the Russian Federation. Mathematical dependencies of the acceleration factors on the algorithm parameters and the number of components were also determined, which allows us to estimate the possibilities of accelerating the algorithm by using a reconfigurable heterogeneous computer. Full article
(This article belongs to the Special Issue Optimization Algorithms, Distributed Computing and Intelligence)
Show Figures

Figure 1

27 pages, 2039 KB  
Article
A Quick Pheromone Matrix Adaptation Ant Colony Optimization for Dynamic Customers in the Vehicle Routing Problem
by Yuxin Liu, Zhitian Wang and Jin Liu
J. Mar. Sci. Eng. 2024, 12(7), 1167; https://doi.org/10.3390/jmse12071167 - 11 Jul 2024
Cited by 5 | Viewed by 3965
Abstract
The path planning problem is an important issue in maritime search and rescue. This paper models the path planning problem as a dynamic vehicle routing problem. It first designs a dynamic generator that transforms the existing benchmark sets for the static vehicle routing [...] Read more.
The path planning problem is an important issue in maritime search and rescue. This paper models the path planning problem as a dynamic vehicle routing problem. It first designs a dynamic generator that transforms the existing benchmark sets for the static vehicle routing problem into dynamic scenarios. Subsequently, it proposes an effective Dynamic Ant Colony Optimization (DACO) algorithm, whose novelty lies in that it dynamically adjusts the pheromone matrix to efficiently handle customers’ changes. Moreover, DACO incorporates simulated annealing to increase population diversity and employs a local search operator that is dedicated to route modification for continuous performance maximization of the route. The experimental results demonstrated that the proposed DACO outperformed existing approaches in generating better routes across various benchmark sets. Specifically, DACO achieved significant improvements in the route cost, serviced customer quantity, and adherence to time window requirements. These results highlight the superiority of DACO in the dynamic vehicle routing problem, providing an effective solution for similar problems. Full article
Show Figures

Figure 1

19 pages, 3179 KB  
Review
An Overview of the Factors Involved in Biofilm Production by the Enterococcus Genus
by Pavel Șchiopu, Dan Alexandru Toc, Ioana Alina Colosi, Carmen Costache, Giuseppe Ruospo, George Berar, Ștefan-Gabriel Gălbău, Alexandra Cristina Ghilea, Alexandru Botan, Adrian-Gabriel Pană, Vlad Sever Neculicioiu and Doina Adina Todea
Int. J. Mol. Sci. 2023, 24(14), 11577; https://doi.org/10.3390/ijms241411577 - 18 Jul 2023
Cited by 60 | Viewed by 6866
Abstract
Enterococcus species are known for their ability to form biofilms, which contributes to their survival in extreme environments and involvement in persistent bacterial infections, especially in the case of multi-drug-resistant strains. This review aims to provide a comprehensive understanding of the mechanisms underlying [...] Read more.
Enterococcus species are known for their ability to form biofilms, which contributes to their survival in extreme environments and involvement in persistent bacterial infections, especially in the case of multi-drug-resistant strains. This review aims to provide a comprehensive understanding of the mechanisms underlying biofilm formation in clinically important species such as Enterococcus faecalis and the less studied but increasingly multi-drug-resistant Enterococcus faecium, and explores potential strategies for their eradication. Biofilm formation in Enterococcus involves a complex interplay of genes and virulence factors, including gelatinase, cytolysin, Secreted antigen A, pili, microbial surface components that recognize adhesive matrix molecules (MSCRAMMs), and DNA release. Quorum sensing, a process of intercellular communication, mediated by peptide pheromones such as Cob, Ccf, and Cpd, plays a crucial role in coordinating biofilm development by targeting gene expression and regulation. Additionally, the regulation of extracellular DNA (eDNA) release has emerged as a fundamental component in biofilm formation. In E. faecalis, the autolysin N-acetylglucosaminidase and proteases such as gelatinase and serin protease are key players in this process, influencing biofilm development and virulence. Targeting eDNA may offer a promising avenue for intervention in biofilm-producing E. faecalis infections. Overall, gaining insights into the intricate mechanisms of biofilm formation in Enterococcus may provide directions for anti-biofilm therapeutic research, with the purpose of reducing the burden of Enterococcus-associated infections. Full article
(This article belongs to the Special Issue Molecular Mechanism of Biofilm Infections and the Combat Strategies)
Show Figures

Figure 1

17 pages, 675 KB  
Article
An Improved Three-Way K-Means Algorithm by Optimizing Cluster Centers
by Qihang Guo, Zhenyu Yin and Pingxin Wang
Symmetry 2022, 14(9), 1821; https://doi.org/10.3390/sym14091821 - 2 Sep 2022
Cited by 9 | Viewed by 2749
Abstract
Most of data set can be represented in an asymmetric matrix. How to mine the uncertain information from the matrix is the primary task of data processing. As a typical unsupervised learning method, three-way k-means clustering algorithm uses core region and fringe region [...] Read more.
Most of data set can be represented in an asymmetric matrix. How to mine the uncertain information from the matrix is the primary task of data processing. As a typical unsupervised learning method, three-way k-means clustering algorithm uses core region and fringe region to represent clusters, which can effectively deal with the problem of inaccurate decision-making caused by inaccurate information or insufficient data. However, same with k-means algorithm, three-way k-means also has the problems that the clustering results are dependent on the random selection of clustering centers and easy to fall into the problem of local optimization. In order to solve this problem, this paper presents an improved three-way k-means algorithm by integrating ant colony algorithm and three-way k-means. Through using the random probability selection strategy and the positive and negative feedback mechanism of pheromone in ant colony algorithm, the sensitivity of the three k-means clustering algorithms to the initial clustering center is optimized through continuous updating iterations, so as to avoid the clustering results easily falling into local optimization. Dynamically adjust the weights of the core domain and the boundary domain to avoid the influence of artificially set parameters on the clustering results. The experiments on UCI data sets show that the proposed algorithm can improve the performances of three-way k-means clustering results and is effective in revealing cluster structures. Full article
(This article belongs to the Special Issue Recent Advances in Granular Computing for Intelligent Data Analysis)
Show Figures

Figure 1

28 pages, 3393 KB  
Article
Identification and Characterization of the Larval Settlement Pheromone Protein Components in Adult Shells of Crassostrea gigas: A Novel Function of Shell Matrix Proteins
by Mary Grace Sedanza, Asami Yoshida, Hee-Jin Kim, Kenichi Yamaguchi, Kiyoshi Osatomi and Cyril Glenn Satuito
Int. J. Mol. Sci. 2022, 23(17), 9816; https://doi.org/10.3390/ijms23179816 - 29 Aug 2022
Cited by 4 | Viewed by 3400
Abstract
The global decline of natural oyster populations emphasizes the need to improve our understanding of their biology. Understanding the role of chemical cues from conspecifics on how oysters occupy appropriate substrata is crucial to learning about their evolution, population dynamics, and chemical communication. [...] Read more.
The global decline of natural oyster populations emphasizes the need to improve our understanding of their biology. Understanding the role of chemical cues from conspecifics on how oysters occupy appropriate substrata is crucial to learning about their evolution, population dynamics, and chemical communication. Here, a novel role of a macromolecular assembly of shell matrix proteins which act as Crassostrea gigas Settlement Pheromone Protein Components in adult shells is demonstrated as the biological cue responsible for gregarious settlement on conspecifics. A bioassay-guided fractionation approach aided by biochemical and molecular analyses reveals that Gigasin-6 isoform X1 and/or X2 isolated from adult shells is the major inducing cue for larval settlement and may also play a role in postlarva–larva settlement interactions. Other isolated Stains-all-stainable acidic proteins may function as a co-factor and a scaffold/structural framework for other matrix proteins to anchor within this assembly and provide protection. Notably, conspecific cue-mediated larval settlement induction in C. gigas presents a complex system that requires an interplay of different glycans, disulfide bonds, amino acid groups, and phosphorylation crosstalk for recognition. These results may find application in the development of oyster aquacultures which could help recover declining marine species and as targets of anti-fouling agents. Full article
(This article belongs to the Special Issue Glycan–Receptor Interaction 3.0)
Show Figures

Figure 1

22 pages, 2573 KB  
Article
A New Fast Ant Colony Optimization Algorithm: The Saltatory Evolution Ant Colony Optimization Algorithm
by Shugang Li, Yanfang Wei, Xin Liu, He Zhu and Zhaoxu Yu
Mathematics 2022, 10(6), 925; https://doi.org/10.3390/math10060925 - 14 Mar 2022
Cited by 54 | Viewed by 8468
Abstract
Various studies have shown that the ant colony optimization (ACO) algorithm has a good performance in approximating complex combinatorial optimization problems such as traveling salesman problem (TSP) for real-world applications. However, disadvantages such as long running time and easy stagnation still restrict its [...] Read more.
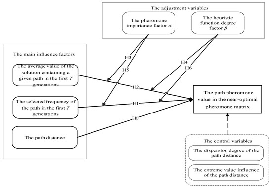
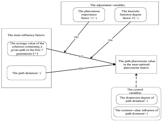
Various studies have shown that the ant colony optimization (ACO) algorithm has a good performance in approximating complex combinatorial optimization problems such as traveling salesman problem (TSP) for real-world applications. However, disadvantages such as long running time and easy stagnation still restrict its further wide application in many fields. In this study, a saltatory evolution ant colony optimization (SEACO) algorithm is proposed to increase the optimization speed. Different from the past research, this study innovatively starts from the perspective of near-optimal path identification and refines the domain knowledge of near-optimal path identification by quantitative analysis model using the pheromone matrix evolution data of the traditional ACO algorithm. Based on the domain knowledge, a near-optimal path prediction model is built to predict the evolutionary trend of the path pheromone matrix so as to fundamentally save the running time. Extensive experiment results on a traveling salesman problem library (TSPLIB) database demonstrate that the solution quality of the SEACO algorithm is better than that of the ACO algorithm, and it is more suitable for large-scale data sets within the specified time window. This means it can provide a promising direction to deal with the problem about slow optimization speed and low accuracy of the ACO algorithm. Full article
(This article belongs to the Section E1: Mathematics and Computer Science)
Show Figures

Figure 1

11 pages, 705 KB  
Article
Sensitive Ant Algorithm for Edge Detection in Medical Images
by Cristina Ticala, Camelia-M. Pintea and Oliviu Matei
Appl. Sci. 2021, 11(23), 11303; https://doi.org/10.3390/app112311303 - 29 Nov 2021
Cited by 9 | Viewed by 2851
Abstract
Nowadays, reliable medical diagnostics from computed tomography (CT) and X-rays can be obtained by using a large number of image edge detection methods. One technique with a high potential to improve the edge detection of images is ant colony optimization (ACO). In order [...] Read more.
Nowadays, reliable medical diagnostics from computed tomography (CT) and X-rays can be obtained by using a large number of image edge detection methods. One technique with a high potential to improve the edge detection of images is ant colony optimization (ACO). In order to increase both the quality and the stability of image edge detection, a vector called pheromone sensitivity level, PSL, was used within ACO. Each ant in the algorithm has one assigned element from PSL, representing the ant’s sensibility to the artificial pheromone. A matrix of artificial pheromone with the edge information of the image is built during the process. Demi-contractions in terms of the mathematical admissible perturbation are also used in order to obtain feasible results. In order to enhance the edge results, post-processing with the DeNoise convolutional neural network (DnCNN) was performed. When compared with Canny edge detection and similar techniques, the sensitive ACO model was found to obtain overall better results for the tested medical images; it outperformed the Canny edge detector by 37.76%. Full article
(This article belongs to the Topic Applied Metaheuristic Computing)
Show Figures

Figure 1

13 pages, 363 KB  
Article
Ant Colony Optimization with Warm-Up
by Mattia Neroni
Algorithms 2021, 14(10), 295; https://doi.org/10.3390/a14100295 - 12 Oct 2021
Cited by 12 | Viewed by 3569
Abstract
The Ant Colony Optimization (ACO) is a probabilistic technique inspired by the behavior of ants for solving computational problems that may be reduced to finding the best path through a graph. Some species of ants deposit pheromone on the ground to mark some [...] Read more.
The Ant Colony Optimization (ACO) is a probabilistic technique inspired by the behavior of ants for solving computational problems that may be reduced to finding the best path through a graph. Some species of ants deposit pheromone on the ground to mark some favorable paths that should be used by other members of the colony. Ant colony optimization implements a similar mechanism for solving optimization problems. In this paper a warm-up procedure for the ACO is proposed. During the warm-up, the pheromone matrix is initialized to provide an efficient new starting point for the algorithm, so that it can obtain the same (or better) results with fewer iterations. The warm-up is based exclusively on the graph, which, in most applications, is given and does not need to be recalculated every time before executing the algorithm. In this way, it can be made only once, and it speeds up the algorithm every time it is used from then on. The proposed solution is validated on a set of traveling salesman problem instances, and in the simulation of a real industrial application for the routing of pickers in a manual warehouse. During the validation, it is compared with other ACO adopting a pheromone initialization technique, and the results show that, in most cases, the adoption of the proposed warm-up allows the ACO to obtain the same or better results with fewer iterations. Full article
(This article belongs to the Special Issue Metaheuristics)
Show Figures

Figure 1

14 pages, 1488 KB  
Article
Development of Monitoring and Mating Disruption against the Chilean Leafroller Proeulia auraria (Lepidoptera: Tortricidae) in Orchards
by M. Fernanda Flores, Jan Bergmann, Carolina Ballesteros, Diego Arraztio and Tomislav Curkovic
Insects 2021, 12(7), 625; https://doi.org/10.3390/insects12070625 - 9 Jul 2021
Cited by 5 | Viewed by 4247
Abstract
The leafroller Proeulia auraria (Clarke) (Lepidoptera: Tortricidae) is a native, polyphagous, and growing pest of several fruit crops in Chile; it also has quarantine importance to several markets, thus tools for management are needed. Using synthetic pheromone compounds, we conducted field trials to [...] Read more.
The leafroller Proeulia auraria (Clarke) (Lepidoptera: Tortricidae) is a native, polyphagous, and growing pest of several fruit crops in Chile; it also has quarantine importance to several markets, thus tools for management are needed. Using synthetic pheromone compounds, we conducted field trials to optimize the blend for monitoring, and to determine the activity period of rubber septa aged under field conditions. We concluded that septa loaded with 200 μg of E11-14:OAc + 60 μg E11-14:OH allowed for efficient trap captures for up to 10 weeks. Using this blend, we studied the phenology of adult males in vineyards, apple, and blueberry orchards, identifying two long flight cycles per season, lasting from September to May and suggesting 2–3 generations during the season. No or low adult activity was observed during January and between late May and late August. Furthermore, mating disruption (MD) field trials showed that application of 250 pheromone point sources using the dispenser wax matrix SPLAT (Specialized Pheromone and Lure Application Technology, 10.5% pheromone) with a total of 78 g/ha of the blend described above resulted in trap shutdown immediately after application, and mating disruption >99% in all orchards for at least 5 months. We concluded that MD is feasible for P. auraria, needing now the development of a commercial product and the strategy (and protocols) necessary to control this pest in conventional and organic orchards in Chile. As far as we know, this is the first report on MD development against a South American tortricid pest. Full article
(This article belongs to the Special Issue From Insect Pheromones to Mating Disruption: Theory and Practice)
Show Figures

Figure 1

10 pages, 608 KB  
Article
Comparison of New Kairomone-Based Lures for Cydia pomonella (Lepidoptera: Tortricidae) in Italy and USA
by Michele Preti, Alan L. Knight, Riccardo Favaro, Esteban Basoalto, Marco Tasin and Sergio Angeli
Insects 2021, 12(1), 72; https://doi.org/10.3390/insects12010072 - 15 Jan 2021
Cited by 18 | Viewed by 3976
Abstract
Studies were conducted during the period 2019/2020 to evaluate the effectiveness of four lures for codling moth (Cydia pomonella L.) in pome fruits in Italy and the USA. Multi-component blends of sex pheromone ((E,E)-8,10-dodecadien-1-ol, PH), pear ester (( [...] Read more.
Studies were conducted during the period 2019/2020 to evaluate the effectiveness of four lures for codling moth (Cydia pomonella L.) in pome fruits in Italy and the USA. Multi-component blends of sex pheromone ((E,E)-8,10-dodecadien-1-ol, PH), pear ester ((E,Z)-2,4-ethyl decadienoate, PE), (E)-4,8-dimethyl-1,3,7-nonatriene (DMNT), and pyranoid linalool oxide (6-ethenyl-2,2,6-trimethyloxan-3-ol, LOX) were loaded in either a halobutyl elastomer septum or a PVC matrix and always used in combination with acetic acid (AA) loaded in a closed membrane co-lure. Total moth capture was significantly greater with the PVC than the septum lure loaded with PH/PE + AA in both countries. Female capture in the USA study was significantly greater for 8 weeks in traps baited with the PE/DMNT/LOX blend + AA co-lure than with other lures and adding PH to this blend in a PVC lure significantly reduced female capture. In contrast, female capture in Italy did not differ among lures and counts were similar in both apple and pear crops treated with or without mating disruption. These results suggest that the effectiveness of ‘female removal’ strategies to manage codling moth may be geographically limited and further comparisons are needed in other production regions and in walnut. Full article
(This article belongs to the Special Issue Conservation Biological Control in IPM and Organic Systems)
Show Figures

Graphical abstract

10 pages, 286 KB  
Article
Improving Ant Collaborative Filtering on Sparsity via Dimension Reduction
by Xiaofeng Liao, Xiangjun Li, Qingyong Xu, Hu Wu and Yongji Wang
Appl. Sci. 2020, 10(20), 7245; https://doi.org/10.3390/app10207245 - 16 Oct 2020
Cited by 5 | Viewed by 2338
Abstract
Recommender systems should be able to handle highly sparse training data that continues to change over time. Among the many solutions, Ant Colony Optimization, as a kind of optimization algorithm modeled on the actions of an ant colony, enjoys the favorable characteristic of [...] Read more.
Recommender systems should be able to handle highly sparse training data that continues to change over time. Among the many solutions, Ant Colony Optimization, as a kind of optimization algorithm modeled on the actions of an ant colony, enjoys the favorable characteristic of being optimal, which has not been easily achieved by other kinds of algorithms. A recent work adopting genetic optimization proposes a collaborative filtering scheme: Ant Collaborative Filtering (ACF), which models the pheromone of ants for a recommender system in two ways: (1) use the pheromone exchange to model the ratings given by users with respect to items; (2) use the evaporation of existing pheromone to model the evolution of users’ preference change over time. This mechanism helps to identify the users and the items most related, even in the case of sparsity, and can capture the drift of user preferences over time. However, it reveals that many users share the same preference over items, which means it is not necessary to initialize each user with a unique type of pheromone, as was done with the ACF. Regarding the sparsity problem, this work takes one step further to improve the Ant Collaborative Filtering’s performance by adding a clustering step in the initialization phase to reduce the dimension of the rate matrix, which leads to the results that K<<#users, where K is the number of clusters, which stands for the maximum number of types of pheromone carried by all users. We call this revised version the Improved Ant Collaborative Filtering (IACF). Experiments are conducted on larger datasets, compared with the previous work, based on three typical recommender systems: (1) movie recommendations, (2) music recommendations, and (3) book recommendations. For movie recommendation, a larger dataset, MoviesLens 10M, was used, instead of MoviesLens 1M. For book recommendation and music recommendation, we used a new dataset that has a much larger size of samples from Douban and NetEase. The results illustrate that our IACF algorithm can better deal with practical recommendation scenarios that handle sparse dataset. Full article
Show Figures

Figure 1

26 pages, 1788 KB  
Article
Hybrid Algorithm Based on Ant Colony Optimization and Simulated Annealing Applied to the Dynamic Traveling Salesman Problem
by Petr Stodola, Karel Michenka, Jan Nohel and Marian Rybanský
Entropy 2020, 22(8), 884; https://doi.org/10.3390/e22080884 - 12 Aug 2020
Cited by 58 | Viewed by 7730
Abstract
The dynamic traveling salesman problem (DTSP) falls under the category of combinatorial dynamic optimization problems. The DTSP is composed of a primary TSP sub-problem and a series of TSP iterations; each iteration is created by changing the previous iteration. In this article, a [...] Read more.
The dynamic traveling salesman problem (DTSP) falls under the category of combinatorial dynamic optimization problems. The DTSP is composed of a primary TSP sub-problem and a series of TSP iterations; each iteration is created by changing the previous iteration. In this article, a novel hybrid metaheuristic algorithm is proposed for the DTSP. This algorithm combines two metaheuristic principles, specifically ant colony optimization (ACO) and simulated annealing (SA). Moreover, the algorithm exploits knowledge about the dynamic changes by transferring the information gathered in previous iterations in the form of a pheromone matrix. The significance of the hybridization, as well as the use of knowledge about the dynamic environment, is examined and validated on benchmark instances including small, medium, and large DTSP problems. The results are compared to the four other state-of-the-art metaheuristic approaches with the conclusion that they are significantly outperformed by the proposed algorithm. Furthermore, the behavior of the algorithm is analyzed from various points of view (including, for example, convergence speed to local optimum, progress of population diversity during optimization, and time dependence and computational complexity). Full article
Show Figures

Figure 1

13 pages, 608 KB  
Article
Admissible Perturbation of Demicontractive Operators within Ant Algorithms for Medical Images Edge Detection
by Cristina Ticala, Ioana Zelina and Camelia-M. Pintea
Mathematics 2020, 8(6), 1040; https://doi.org/10.3390/math8061040 - 26 Jun 2020
Cited by 12 | Viewed by 3113
Abstract
Nowadays, demicontractive operators in terms of admissible perturbation are used to solve difficult tasks. The current research uses several demicontractive operators in order to enhance the quality of the edge detection results when using ant-based algorithms. Two new operators are introduced, χ -operator [...] Read more.
Nowadays, demicontractive operators in terms of admissible perturbation are used to solve difficult tasks. The current research uses several demicontractive operators in order to enhance the quality of the edge detection results when using ant-based algorithms. Two new operators are introduced, χ -operator and K H -operator, the latter one is a Krasnoselskij admissible perturbation of a demicontractive operator. In order to test the efficiency of the new operators, a comparison is made with a trigonometric operator. Ant Colony Optimization (ACO) is the solver chosen for the images edge detection problem. Demicontractive operators in terms of admissible perturbation are used during the construction phase of the matrix of ants artificial pheromone, namely the edge information of an image. The conclusions of statistical analysis on the results shows a positive influence of proposed operators for image edge detection of medical images. Full article
(This article belongs to the Special Issue Computational Intelligence)
Show Figures

Figure 1

Back to TopTop