Sign in to use this feature.

Years

Between: -

Subjects

remove_circle_outline
remove_circle_outline
remove_circle_outline
remove_circle_outline
remove_circle_outline
remove_circle_outline
remove_circle_outline
remove_circle_outline
remove_circle_outline

Journals

remove_circle_outline
remove_circle_outline
remove_circle_outline
remove_circle_outline
remove_circle_outline
remove_circle_outline

Article Types

Countries / Regions

remove_circle_outline
remove_circle_outline
remove_circle_outline

Search Results (644)

Search Parameters:
Keywords = phage-display

Order results
Result details
Results per page
Select all
Export citation of selected articles as:
15 pages, 12077 KB  
Article
Development of a Human IgG1 Monoclonal Antibody Targeting Transferrin Receptor 1 for Antitumor Drug Delivery
by Tingting Ji, Zhaoyun Zong, Ningyuan Gong, Minghui Yan and Shiyu Chen
Antibodies 2026, 15(2), 34; https://doi.org/10.3390/antib15020034 - 13 Apr 2026
Viewed by 198
Abstract
Background: Transferrin receptor protein 1 (TfR1) plays a central role in cellular iron uptake and is frequently overexpressed in malignant tumor cells, rendering it an attractive target for tumor-directed therapy and drug delivery. Methods: A fully human single-chain variable fragment (scFv) [...] Read more.
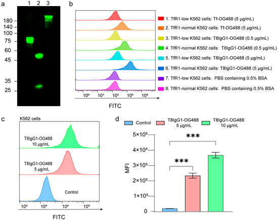
Background: Transferrin receptor protein 1 (TfR1) plays a central role in cellular iron uptake and is frequently overexpressed in malignant tumor cells, rendering it an attractive target for tumor-directed therapy and drug delivery. Methods: A fully human single-chain variable fragment (scFv) antibody targeting TfR1, termed T8scFv, was isolated from a human scFv phage display library through three rounds of stringent biopanning and subsequently reformatted into a full-length IgG1 antibody (T8IgG1). Binding kinetics were characterized using Octet biolayer interferometry (BLI), while cellular binding and internalization were assessed by flow cytometry and immunofluorescence microscopy, respectively. T8IgG1 was further conjugated to DT3C, a recombinant truncated diphtheria toxin fusion protein, to evaluate its internalization-dependent cytotoxicity in vitro. Results: T8scFv exhibited nanomolar affinity for TfR1 (KD = 214 ± 1 nM), which was substantially enhanced following conversion to the IgG1 format (T8IgG1, KD = 18.5 ± 0.1 nM). T8IgG1 specifically recognized TfR1 on the surface of tumor cells and underwent efficient TfR1-mediated internalization. The T8IgG1-DT3C complex significantly reduced cell viability and induced apoptosis in K562 cells in vitro. Conclusions: These findings indicate that T8IgG1 is a moderate-affinity, internalizing anti-TfR1 antibody and highlight its potential as a promising candidate for TfR1-based targeted antitumor drug delivery systems. Full article
Show Figures

Graphical abstract

13 pages, 1362 KB  
Article
Mimotope Peptides of Salmonella Typhi AgVi Are Recognized by Anti-Vi Antigen Sera, Anti-Mimotope Peptides, and Human Sera
by Armando Navarro-Ocaña, Armando Navarro-Cid del Prado, Ricardo Ernesto Ahumada-Cota and Ulises Hernández-Chiñas
Microbiol. Res. 2026, 17(4), 79; https://doi.org/10.3390/microbiolres17040079 - 10 Apr 2026
Viewed by 160
Abstract
Intestinal infections caused by Salmonella enterica serovar Typhi (S. Typhi) remain a global health concern, making preventive strategies and diagnostic tools essential. This study aimed to identify mimotope peptides of the Vi antigen using phage display and assess their recognition by [...] Read more.
Intestinal infections caused by Salmonella enterica serovar Typhi (S. Typhi) remain a global health concern, making preventive strategies and diagnostic tools essential. This study aimed to identify mimotope peptides of the Vi antigen using phage display and assess their recognition by rabbit and 46 human sera, as well as their potential for diagnosis and immunogen design. Rabbits were immunized with the Vi antigen (AgVi) from S. Typhi ATCC 6539, and sera-derived IgG was used for phage biopanning. DNA sequences from selected phagotopes were synthesized as Salmonella mimotope peptides (SMPs), either linear or KLH-conjugated. Their reactivity was tested with ELISAs against AgVi and SMPs, using both rabbit sera and 46 human serum samples. Ten phagotopes were identified, with a consensus motif (D/G–A/V–x–P–x–x–G–x–x–x–x–x), suggesting α-helix structures. Immunization with KLH-conjugated peptides generated specific antibodies, particularly SMPVi/5 and SMPVi/10, which recognized AgVi and their respective peptides. Competitive inhibition assays confirmed that SMPVi/5 reduced the anti-AgVi binding in a dose-dependent manner. In human sera, AgVi recognition occurred in 52% of samples, while SMPVi/5 and SMPVi/10 were recognized in 45%. Overall, SMPVi/5 demonstrated immunogenicity and functional mimicry, supporting its use as a synthetic reagent for serological assays and as a candidate for immunogen design. Full article
Show Figures

Figure 1

19 pages, 15696 KB  
Article
From Phage Display to Yeast Secretion: Developing Fc-Fused Nanobodies Against Influenza Virus
by Mei Wang, Shujun Li, Yong Li, Xiaomei Xia, Yan Zhang, Ning Cao, Yuanfang Li, Yijia Liu, Sheng Zhang, Lilin Zhang and Jinhai Huang
Cells 2026, 15(8), 655; https://doi.org/10.3390/cells15080655 - 8 Apr 2026
Viewed by 404
Abstract
Avian influenza infections cause substantial economic losses in the poultry industry and raise public health concerns due to viral adaptation and cross-species transmission. The frequent antigenic drift of influenza viruses further complicates the prevention and treatment of avian respiratory infections. In this study, [...] Read more.
Avian influenza infections cause substantial economic losses in the poultry industry and raise public health concerns due to viral adaptation and cross-species transmission. The frequent antigenic drift of influenza viruses further complicates the prevention and treatment of avian respiratory infections. In this study, we generated high-affinity heavy-chain variable domain (VHH) nanobodies from naïve alpaca/camelid VHH libraries using phage display combined with H9N2 influenza A virus (IAV)-infected Madin-Darby Canine Kidney (MDCK) cells. Based on binding affinity and neutralization potential, we identified seven hemagglutinin (HA)-specific and two neuraminidase (NA)-specific VHHs. Molecular docking predicted the interaction sites of HA-specific VHHs (L1-2, L1-4, A5) and NA-specific VHHs (L1-3, L2-2), providing mechanistic insights. Notably, the three HA-specific VHHs (L1-2, L1-4, A5) showed cross-reactivity to representative HA subtypes (H1, H3, and influenza B), indicating recognition of conserved epitopes across divergent influenza strains. For the first time, these camelid nanobodies were fused to the chicken IgY Fc domain, and the expression cassette was integrated into the Saccharomyces cerevisiae genome, achieving a secretion yield of 15–20 mg/L of VHH-Fc antibodies. Experimental validation confirmed that the three HA-specific VHHs-Fc constructs effectively blocked viral infection, while the two NA-specific VHH-Fc constructs (L1-3, L2-2) inhibited NA activity, demonstrating the functional efficacy of the yeast-secreted VHH–IgY Fc platform. This novel IgY Fc fusion approach offers a scalable platform with enhanced stability, extended circulation potential, and applicability in poultry. Full article
Show Figures

Graphical abstract

22 pages, 3206 KB  
Article
Characterization of Klebsiella Phages Isolated Against a Clinical Host with High Genome and Proteome Identity but Variable Tail Fibers
by Jessica M. Lewis, Daniel K. Arens, Nathan R. Zuniga and Julianne H. Grose
Viruses 2026, 18(4), 430; https://doi.org/10.3390/v18040430 - 1 Apr 2026
Viewed by 360
Abstract
The rate at which bacteria are gaining resistance to antibiotics is outpacing the discovery of new drugs. The rise of superbugs such as Carbapenem-resistant and Extended-Spectrum Beta-Lactamase Producing Enterobacteriaceae are leading to infections that are resistant to our last lines of defense. One [...] Read more.
The rate at which bacteria are gaining resistance to antibiotics is outpacing the discovery of new drugs. The rise of superbugs such as Carbapenem-resistant and Extended-Spectrum Beta-Lactamase Producing Enterobacteriaceae are leading to infections that are resistant to our last lines of defense. One of the most prolific genera of these bacteria is Klebsiella, which causes one third of Gram-negative infections. The need for alternative and companion treatments has never been greater. Bacteriophages are bacteria-infecting viruses with high specificity to their host. They show great promise as a potential treatment for antibiotic-resistant infections. Here, we describe the characterization of five closely related bacteriophages (ValerieMcCarty01–05) isolated against an antibiotic-resistant clinical strain of Klebsiella oxytoca, which is an emerging antimicrobial-resistant threat within the Klebsiella genus. These phages demonstrate high similarity at both the genomic and proteomic levels and share homology with other T4-like Enterobacterales phage. Two phages were further characterized through a mass spectrometry analysis of purified virions, identifying peptide spectrum matches for 40 proteins which appear to be virion proteins. In addition, the peptide spectrum matches for 39 hypothetical proteins suggest they are indeed proteins. Amino acid alignment revealed that the tail fibers display more variability than most of their genome, suggesting possible adaptive tail fiber gene shuffling. Despite this variability, these phages maintained broad but high specificity for Klebsiella species in this paper, including K. oxytoca, K. pneumoniae and K. aerogenes and several clinical Klebsiella isolates, with infectivity differences seen only in efficiency. This specificity for Klebsiella is consistent with the genus to which they belong (the Jiaodavirus, which contains only Klebsiella phages) and suggests they may be involved in the evolution of Klebsiella and be useful therapeutics. Full article
(This article belongs to the Special Issue Bacteriophage Diversity, 2nd Edition)
Show Figures

Figure 1

36 pages, 9313 KB  
Article
Development of Bispecific Antibody Targeting Human IL-17A and IL-6
by Beata Pamuła, Martyna Banach, Marta Mikońska, Karolina Korytkowska, Krzysztof Lacek, Oliwia Śniadała, Małgorzata Marczak, Krzysztof Flis, Aleksandra Sowińska, Damian Kołakowski, Jerzy Pieczykolan, Beata Zygmunt, Maciej Wieczorek and Olga Abramczyk
Antibodies 2026, 15(2), 29; https://doi.org/10.3390/antib15020029 - 30 Mar 2026
Viewed by 536
Abstract
Background/Objectives: Antibodies are a rapidly expanding field in drug discovery, but their monospecificity limits therapeutic applications, particularly in complex inflammatory diseases. Multispecific therapeutics, which combine variable regions targeting two or more antigens, offer potential advantages such as enhanced efficacy, broader target modulation, [...] Read more.
Background/Objectives: Antibodies are a rapidly expanding field in drug discovery, but their monospecificity limits therapeutic applications, particularly in complex inflammatory diseases. Multispecific therapeutics, which combine variable regions targeting two or more antigens, offer potential advantages such as enhanced efficacy, broader target modulation, and reduced side effects. This study aimed to identify and characterize bispecific, VHH-based antibodies simultaneously targeting IL-6 and IL-17A—two key cytokines involved in autoimmune and chronic inflammatory conditions. Methods: A phage display screening was conducted using llama-derived VHH libraries to select binders against human IL-6 and IL-17A. Binding affinities of individual VHHs and assembled bispecific constructs were assessed using Bio-Layer Interferometry (BLI). Functional activity was evaluated using reporter cell lines responsive to IL-6 and IL-17A signaling. Biophysical and quality assessments of selected VHHs and bispecific antibodies were performed using the Uncle screening platform and LabChip capillary electrophoresis. Results: Several high-affinity VHH binders were identified for both IL-6 and IL-17A, and incorporated into bispecific antibody formats. The bispecific candidates exhibited simultaneous inhibition of both cytokine pathways in functional reporter assays. Biophysical characterization confirmed good stability and purity profiles for selected molecules. Conclusions: This study demonstrates the feasibility of generating stable, functional bispecific VHH-based antibodies targeting IL-6 and IL-17A. These constructs show potential as therapeutic agents for treating autoimmune and chronic inflammatory diseases by modulating multiple signaling pathways simultaneously. Full article
(This article belongs to the Section Antibody Discovery and Engineering)
Show Figures

Figure 1

22 pages, 2563 KB  
Review
Linker Engineering in Stapled Peptides for Enhanced Membrane Permeability: Screening and Optimization Strategies
by Min Zhao, Baojian Li, Ying Gao, Rui Zhang, Subinur Ahmattohti, Jie Li and Xinbo Shi
Int. J. Mol. Sci. 2026, 27(7), 3077; https://doi.org/10.3390/ijms27073077 - 27 Mar 2026
Viewed by 423
Abstract
The optimization of membrane permeability is a pivotal approach for mitigating late-stage failures in peptide drug development. By leveraging linker chemical diversity, stapled peptides utilize linker engineering to precisely modulate key physicochemical parameters—such as lipophilicity and conformational constraints—to overcome the desolvation energy penalty. [...] Read more.
The optimization of membrane permeability is a pivotal approach for mitigating late-stage failures in peptide drug development. By leveraging linker chemical diversity, stapled peptides utilize linker engineering to precisely modulate key physicochemical parameters—such as lipophilicity and conformational constraints—to overcome the desolvation energy penalty. This review systematically evaluates linker-based strategies for enhancing the permeability of stapled peptides, categorized into two primary dimensions: (1) high-throughput screening (HTS) compatibility, focusing on the integration of functionalized linkers into mRNA display, phage display, and DNA-encoded libraries (DELs) to identify lead scaffolds with inherent permeability potential during early discovery; and (2) post-screening structural refinement, covering rational design strategies including intramolecular hydrogen-bond (IMHB) shielding, “chameleonic” adaptations, and stimuli-responsive reversible stapling. Furthermore, we analyze the paradigm shift in assessment methodologies from qualitative imaging to quantitative cytosolic delivery assays, which have deepened our understanding of mechanisms such as the charge/lipophilicity threshold balance and metabolism-driven trapping. Overall, linker engineering provides a robust technical roadmap for developing the next generation of cell-permeable stapled peptide therapeutics. Full article
(This article belongs to the Special Issue New Progress in Peptide Drugs)
Show Figures

Graphical abstract

29 pages, 4040 KB  
Article
Identification and Expression of Immunogenic Mimotopes of C. hepaticus Using an E. coli-Based Surface Display System
by Chaitanya Gottapu, Lekshmi K. Edison, Roshen N. Neelawala, Varsha Bommineni, Gary D. Butcher, Bikash Sahay and Subhashinie Kariyawasam
Vaccines 2026, 14(4), 298; https://doi.org/10.3390/vaccines14040298 - 26 Mar 2026
Viewed by 463
Abstract
Background/Objectives: Spotty liver disease (SLD), caused by Campylobacter hepaticus, is an emerging disease that leads to substantial production losses in the egg industry. The shift toward antibiotic-free and cage-free production systems has further intensified the impact of SLD. The current control [...] Read more.
Background/Objectives: Spotty liver disease (SLD), caused by Campylobacter hepaticus, is an emerging disease that leads to substantial production losses in the egg industry. The shift toward antibiotic-free and cage-free production systems has further intensified the impact of SLD. The current control measures largely rely on autogenous killed vaccines; however, their use is constrained by the slow and fastidious growth of C. hepaticus and inconsistent efficacy. To overcome these limitations, this study aimed to identify immunogenic mimotopes as vaccine candidates and express them on the surface of an avian pathogenic Escherichia coli (APEC) vector. Methods: To identify immunogenic mimotopes, Ph.D.-12 phage display peptide library was screened using the hyperimmune serum raised against killed whole-cell C. hepaticus in specific pathogen-free chickens. Subsequently, the outer membrane protein C (OmpC) of E. coli was used as a scaffold for constructing a surface display library. A single restriction site, PstI, located in the seventh external loop of OmpC, was strategically utilized to insert each 12-amino-acid mimotope with a six-histidine (6xHis) tag sequence at its N-terminus, generating ompC + mimotope fusion constructs. These constructs were cloned into the inducible expression vector pTrc and electroporated into an E. coli DH5α ∆ompC strain, which lacked ompC. The surface expression of the mimotopes was confirmed in vitro. The verified ompC + mimotope constructs were subsequently subcloned into the pYA3422 constitutive expression vector and electroporated into the APEC PSUO78 ∆aroAasd vaccine vector strain. A chicken vaccination–challenge trial was conducted using nine groups of chickens, including an unvaccinated challenged control and an unvaccinated–unchallenged negative control. Each experimental group received a mixture of two recombinant E. coli strains carrying different mimotopes at a dose of 1 × 109 CFU, which were administered orally twice at 16 and 18 weeks of age. Results: Fourteen immunogenic mimotopes corresponding to 13 different C. hepaticus proteins were identified as potential vaccine candidates. The expression of these mimotopes on the surface of the E. coli was successfully demonstrated using the OmpC-mediated surface display system. Of the 14 mimotopes tested, two flagellar-related peptides and one major outer membrane protein (MOMP)-derived peptide elicited significant immune responses and conferred protection against the C. hepaticus challenge. Conclusions: We successfully developed a functional E. coli surface display system that was capable of expressing 12-amino-acid mimotopes of C. hepaticus, providing a robust platform for evaluating vaccine candidates against SLD. Immunogenicity and efficacy studies in chickens demonstrated that three identified mimotopes conferred protection against C. hepaticus colonization of the bile and liver. Future in vivo investigations are necessary to develop and evaluate the immunogenicity and protective efficacy of a multivalent mimotope vaccine consisting of three identified mimotopes against both C. hepaticus and APEC, utilizing the ΔaroA Δasd APEC PSU078 strain as the vaccine vector. Full article
(This article belongs to the Special Issue Bacterial Vaccines in Veterinary Science)
Show Figures

Figure 1

22 pages, 2235 KB  
Article
A Rabbit-Derived Single-Domain Antibody Fused to the Streptococcus zooepidemicus Zag Protein Engineered for SARS-CoV-2 Neutralization and Extended Half-Life
by Isa Moutinho, Rafaela Marimon, Rúben D. M. Silva, Célia Fernandes, Lurdes Gano, João D. G. Correia, João Gonçalves, Luís Tavares and Frederico Aires-da-Silva
Biologics 2026, 6(2), 10; https://doi.org/10.3390/biologics6020010 - 26 Mar 2026
Viewed by 415
Abstract
Background/Objectives: The continuous emergence of immune-evasive SARS-CoV-2 variants underscores the need for adaptable and accessible therapeutics that complement vaccination. Single-domain antibodies (sdAbs) offer advantages in size, stability, and production costs compared to conventional monoclonal antibodies, but their clinical utility is limited by [...] Read more.
Background/Objectives: The continuous emergence of immune-evasive SARS-CoV-2 variants underscores the need for adaptable and accessible therapeutics that complement vaccination. Single-domain antibodies (sdAbs) offer advantages in size, stability, and production costs compared to conventional monoclonal antibodies, but their clinical utility is limited by rapid clearance. This study aimed to develop a rabbit-derived sdAb with broad SARS-CoV-2 neutralization capacity and improved pharmacokinetic properties. Methods: A rabbit-derived variable light-chain (VL) sdAb library was constructed and subjected to phage display selection to identify high-affinity binders. Candidate sdAbs were characterized for cross-variant binding and neutralization. The lead sdAb, B3, was fused to the albumin-binding domain (ABD) of the Streptococcus zooepidemicus Zag protein to enhance in vivo half-life. Expression, albumin-binding capacity, and in vitro neutralization were assessed, followed by biodistribution studies in mice. Results: The selected sdAb, B3, showed strong binding and cross-variant neutralization against multiple SARS-CoV-2 lineages, including Delta and Omicron. Fusion to ABD(Zag) preserved neutralization potency, increased expression yields ~5-fold, and enabled cross-species albumin binding. In vivo, B3-ABD(Zag) exhibited markedly extended blood retention, showing a 21.2-fold increase at 24 h post-injection (5.30 vs. 0.25% I.A./g), and reduced renal uptake by 40% compared with unmodified B3. Conclusions: Rabbit-derived VL sdAbs fused to ABD(Zag) provide a promising platform for next-generation SARS-CoV-2 biologics. The enhanced pharmacokinetic profile of B3-ABD(Zag) supports its potential as a scalable therapeutic modality and highlights the broader utility of this approach for future emerging infectious threats. Full article
(This article belongs to the Section Monoclonal Antibodies)
Show Figures

Figure 1

20 pages, 2287 KB  
Article
Lambda Phage-Based Antibody-Stimulating Platform Targeting EGFRvIII
by Meredith Bush, Manoj Rajaure, Calla Gentilucci, Phuoc Le, Xintian Li and Sankar Adhya
Vaccines 2026, 14(3), 282; https://doi.org/10.3390/vaccines14030282 - 23 Mar 2026
Viewed by 699
Abstract
Background/Objectives: Bacteriophage-based display has been utilized for a variety of purposes, such as to assemble protein libraries and conduct biopanning. We have created a modified lambda (λ) bacteriophage platform, ideal for the display and delivery of proteins. Our system utilizes counter-selection recombineering for [...] Read more.
Background/Objectives: Bacteriophage-based display has been utilized for a variety of purposes, such as to assemble protein libraries and conduct biopanning. We have created a modified lambda (λ) bacteriophage platform, ideal for the display and delivery of proteins. Our system utilizes counter-selection recombineering for versatile modification, temperature-sensitive induction for timely lysate production, and an arabinose-inducible mechanism for high-titer, stable yield. Here, we investigated the ability of this specialized λ phage display platform to stimulate highly specific antibodies in mice against the displayed cancer-variant cell-surface receptor EGFRvIII, demonstrating its potential in cancer immunotherapy and broader vaccine development. Methods: λ display immunogenicity was explored by generating fusion proteins between the λ head protein D and a 13-mer peptide from the N terminus of glioblastoma variant cell-surface receptor, EGFRvIII. The 13-mer peptide was fused to either the N or C terminus of the λD protein while λ remained a dormant lysogen in the bacterial host chromosome. Recombinant phage lysates were then generated with ~420 displayed fusion proteins per phage particle. Mice were injected with purified recombinant λ phage without an adjuvant via both intraperitoneal and intramuscular routes, and sera harvested at various timepoints were profiled for immunogenicity. Results: Analysis of serum samples by ELISA and Western blotting demonstrated the ability of the λD~EGFRvIII phage display, especially in the C-terminal fusion construction, to elicit a robust anti-EGFRvIII humoral response by either injection route. Notably, the antibody response was highly specific to EGFRvIII without exhibiting cross-reactivity to wild-type EGFR. Conclusions: The data generated in this study demonstrate the λ system’s immunotherapeutic potential as a high-titer, stable, self-adjuvanting vector for the stimulation of robust antibody titers with defined specificity. Full article
(This article belongs to the Section Vaccination Against Cancer and Chronic Diseases)
Show Figures

Figure 1

20 pages, 3752 KB  
Article
Exploring the Antibacterial Properties of a Newly Isolated Microviridae Phage Against Multidrug-Resistant Escherichia coli
by Yoana Kizheva, Maria Pandova, Zoltan Urshev, Yoana Gladicheva, Tsvetelina Paunova-Krasteva, Sergei Ivanov and Petya Hristova
Pathogens 2026, 15(3), 330; https://doi.org/10.3390/pathogens15030330 - 19 Mar 2026
Viewed by 425
Abstract
In response to the alarming rise in antimicrobial resistance, bacteriophages have re-emerged as a promising alternative to conventional antibiotic therapy. The main objective of this paper was to characterize a newly isolated phage (vB_SEC_3) in the context of its suitability for phage therapy [...] Read more.
In response to the alarming rise in antimicrobial resistance, bacteriophages have re-emerged as a promising alternative to conventional antibiotic therapy. The main objective of this paper was to characterize a newly isolated phage (vB_SEC_3) in the context of its suitability for phage therapy against MDR E. coli, which is considered a priority pathogen. The phage was characterized at the morphological, genomic, and biological levels relevant to phage therapy. TEM analyses revealed a non-enveloped icosahedral capsid lacking tail structure. Phylogenetic and tANI analyses placed the phage within the α3 phages (genus Alphatrevirus) of the less-studied family Microviridae and revealed <95% similarity to its closest relatives, suggesting vB_SEC_3 is a putative novel species within this genus. The genome (6085 bp, GC content 45.3%) displayed the conserved organization typical for these phages, including overlapping genes. No known genes associated with lysogeny, antibiotic resistance, or virulence were detected. Briefly, vB_SEC_3 was able to effectively lyse two MDR strains of E. coli (S1 and B5, EOP 0.735 and 0.961, respectively). Tolerance to a wide pH range (4–10.5) and to temperatures up to 80 °C was established. Six-month storage of the crude lysate at 4 °C resulted in a slight decrease (<0.16 log10 PFU/mL) in phage titer. This study provides additional insights into the biology and diversity of Microviridae phages and offers a basis for future investigations into their potential relevance in the context of combating MDR bacteria. Full article
(This article belongs to the Special Issue Current Progress on Bacterial Antimicrobial Resistance)
Show Figures

Figure 1

19 pages, 2030 KB  
Article
Ralstonia solanacearum Species Complex Resists Bacteriophage and/or Antibiotic by Reducing Virulence and Expressing Resistance Genes
by Zheng Zhang, Yijie Chen, Shuyan Liu, Guiping Tang, Yuting Duan, Qingwen He, Wei Xiao and Shiying Zhang
Agriculture 2026, 16(5), 595; https://doi.org/10.3390/agriculture16050595 - 5 Mar 2026
Viewed by 484
Abstract
The Ralstonia solanacearum species complex (RSSC) is a globally significant plant pathogenic bacterium. Given the lack of effective chemical controls, phage therapy has emerged as a promising biocontrol alternative. While combining phages with antibiotics can counteract phage resistance, RSSC may still evolve concurrent [...] Read more.
The Ralstonia solanacearum species complex (RSSC) is a globally significant plant pathogenic bacterium. Given the lack of effective chemical controls, phage therapy has emerged as a promising biocontrol alternative. While combining phages with antibiotics can counteract phage resistance, RSSC may still evolve concurrent resistance to both agents. However, the fitness consequences and underlying mechanisms of such resistance remain unclear. In this study, a novel RSSC phage was isolated to experimentally investigate the trade-offs between resistance and virulence in evolved strains. Compared to the wild-type, phage-resistant, antibiotic-resistant, and dual-resistant mutants showed no significant differences in growth rate, exopolysaccharide and lipopolysaccharide production. However, their motility, soil survival, and biofilm formation were significantly impaired, with the most severe decline observed in the dual-resistant mutants. Furthermore, phage-resistant strains exhibited enhanced antibiotic resistance, while antibiotic-resistant strains displayed cross-resistance. The antibiotic resistance gene blaOXA-249 was upregulated only in antibiotic-resistant strains. In phage-resistant bacteria, the abortive infection system was activated. A reduction in bacterial cell numbers post-infection indicated that phage resistance limits phage propagation via a “suicidal” mechanism. These findings reveal that resistance evolution in RSSC carries substantial fitness costs and highlight phage steering as a novel strategy for designing phage agents. Full article
(This article belongs to the Special Issue Biological Control of Plant Diseases by Beneficial Microbes)
Show Figures

Graphical abstract

19 pages, 3142 KB  
Article
Cattle Immunization with T7 Phage-Displayed Whole-Tick Antigens Reduces Amblyomma americanum Feeding Efficiency and Blocks Larval Tick Hatching
by Moiz Ashraf Ansari, Alex Kiarie Gaithuma, Thu-Thuy Nguyen, William Tae Heung Kim, Emily Bencosme-Cuevas, Jacquie Berry, Jennifer Fridley, Kimberly Lohmeyer, Marie-Eve Koziol and Albert Mulenga
Pathogens 2026, 15(3), 281; https://doi.org/10.3390/pathogens15030281 - 5 Mar 2026
Viewed by 956
Abstract
This study demonstrates the feasibility of using a T7 phage display platform to deliver a library of tick antigens as a vaccine to disrupt tick feeding in cattle. Cattle were vaccinated at three-week intervals via intradermal and intramuscular routes with a cocktail of [...] Read more.
This study demonstrates the feasibility of using a T7 phage display platform to deliver a library of tick antigens as a vaccine to disrupt tick feeding in cattle. Cattle were vaccinated at three-week intervals via intradermal and intramuscular routes with a cocktail of male and female Amblyomma americanum T7 phage display cDNA libraries, with and without adjuvant. ELISA and Western blot analyses confirmed that vaccinated cattle mounted immune responses directed against phage-displayed tick proteins rather than the T7 phage backbone. Vaccine-induced antibodies recognized both native tick salivary gland proteins and selected recombinant salivary proteins, indicating effective antigen presentation and biologically relevant immunity with binding to native tick saliva proteins. The adjuvanted formulation elicited significantly stronger immune responses than phage-only immunization. Immunized cattle exhibited robust immune memory, evidenced by a pronounced anamnestic response following tick infestation. This immunity translated into measurable anti-tick effects, including reduced tick feeding efficiency and blood ingestion. Tick reproductive success was severely compromised, with larval hatching declining from 54% in ticks fed on control cattle to 4% in ticks fed on immunized cattle. This study establishes a practical and scalable T7 phage-displayed whole-tick antigen platform capable of inducing durable anti-tick immunity in cattle. Full article
Show Figures

Graphical abstract

17 pages, 2405 KB  
Article
A High-Affinity Nanobody Selectively Recognizing KPC-2/KPC-3: Biochemical and Structural Insights
by Emna Hamdi, Oussema Khamessi, Alessandra Piccirilli, Sayda Dhaouadi, Sinda Zarrouk, Fabrizia Brisdelli, Hafedh Dabbek, Mohamed Hedi Saihi, Balkiss Bouhaouala-Zahar, Rahma Ben Abderrazek and Mariagrazia Perilli
Biomolecules 2026, 16(3), 369; https://doi.org/10.3390/biom16030369 - 28 Feb 2026
Viewed by 527
Abstract
Carbapenemase-producing bacteria, particularly those expressing the KPC-3 variant, pose a critical global health threat due to their resistance to nearly all β-lactam antibiotics, including carbapenems. Rapid and reliable detection tools are urgently needed to improve infection control and guide patient management. Nanobodies (VHHs) [...] Read more.
Carbapenemase-producing bacteria, particularly those expressing the KPC-3 variant, pose a critical global health threat due to their resistance to nearly all β-lactam antibiotics, including carbapenems. Rapid and reliable detection tools are urgently needed to improve infection control and guide patient management. Nanobodies (VHHs) present a promising alternative to conventional antibodies thanks to their high stability, small size, and capacity to access cryptic epitopes. Here, we report the generation and characterization of a nanobody specifically targeting KPC-3. An immune VHH phage display library was constructed, with over 90% of clones containing correctly sized inserts. After three rounds of biopanning, high-specificity binders were identified by ELISA screening. Sequencing identified a nanobody with hallmark VHH features, which was expressed and validated by ELISA and Western blot. Although kinetic assays showed no inhibition of KPC-3 enzymatic activity, interestingly, the nanobody demonstrated high-binding recognition of both KPC-2 and KPC-3 in periplasmic extracts from clinical strains. Structural modeling further supported these results, highlighting favorable interaction surfaces. This study provides the first evidence of a nanobody raised against KPC-3 that recognizes a conserved epitope shared by KPC-3 and KPC-2, underscoring its promising use as a molecular tool for detecting KPC variants and establishing a basis for future affinity maturation toward therapeutic applications. Full article
(This article belongs to the Section Molecular Biology)
Show Figures

Figure 1

13 pages, 1539 KB  
Article
Camelid-Derived Nanobodies Targeting Human Epidermal Growth Factor Receptor: Screening, Expression, and Functional Validation
by Yunfeng Liu, Qiting Huang, Dongna Zhang, Yingjun Wang, Shuaiying Zhao, Jianchuan Wen, Yingying Kong and Jianfeng Xu
Antibodies 2026, 15(2), 19; https://doi.org/10.3390/antib15020019 - 24 Feb 2026
Viewed by 626
Abstract
Objectives: The epidermal growth factor receptor (EGFR) is a clinically relevant membrane receptor that is frequently overexpressed or dysregulated in multiple types of cancer, making it an important target for antibody-based strategies. Nanobodies, derived from camelid heavy-chain antibodies, possess favorable properties such as [...] Read more.
Objectives: The epidermal growth factor receptor (EGFR) is a clinically relevant membrane receptor that is frequently overexpressed or dysregulated in multiple types of cancer, making it an important target for antibody-based strategies. Nanobodies, derived from camelid heavy-chain antibodies, possess favorable properties such as small size, high stability, and strong antigen-binding capacity. This study aimed to generate EGFR-specific nanobodies and to systematically characterize their binding properties and initial functional activity. Methodology: Bactrian camels were immunized with a whole-cell antigen prepared from 293F cells transiently transfected to express full-length human EGFR. A high-diversity phage display nanobody library was constructed from peripheral blood lymphocytes. After two rounds of biopanning against EGFR, positive clones were screened and selected. The identified nanobodies were recombinantly expressed in Escherichia coli and purified. Binding specificity, epitope relationships, and kinetic parameters were evaluated using high-performance liquid chromatography (HPLC), bio-layer interferometry (Octet), and flow cytometry. The effect of selected nanobodies on EGF-induced cell proliferation was evaluated using a CCK-8 assay. Results: Two EGFR-specific nanobodies, Nb2H4 and Nb2B6, were successfully isolated. Both nanobodies exhibited specific binding to EGFR and recognized distinct, non-competing epitopes. Kinetic analyses revealed favorable binding affinities, and flow cytometry confirmed their ability to recognize EGFR in its native cellular context. In addition, Nb2H4 significantly suppressed EGF-induced proliferation in an EGFR-overexpression cell model, indicating preliminary functional activity. Conclusions: This study reports on the successful generation and in vitro characterization of EGFR-targeting nanobodies based on the extracellular domain of EGFR. The identified nanobodies provide useful molecular tools for epitope mapping, structural studies, and the further exploration of EGFR-directed antibody engineering strategies. Full article
Show Figures

Figure 1

16 pages, 5250 KB  
Article
Discovery of Anti-SARS-CoV-2 XBB.1.5 and JN.1 Variant-Specific Monoclonal Single-Domain Antibodies from a Synthetic Library
by Isamu Tsuji, Kumiko Okada, Benjamin Kroppen, Tetsufumi Katta, Kaori Yamamura, Takeshi Nishihama, Ayako Miura, Hansjörg Götzke, Eric Crampon and Andrea Bertolotti-Ciarlet
Antibodies 2026, 15(2), 18; https://doi.org/10.3390/antib15020018 - 24 Feb 2026
Viewed by 926
Abstract
Background/Objectives: The SARS-CoV-2 virus frequently undergoes mutations to evade the human immune system. Vaccines for new strains are developed each season, and an identification test confirming the specific strain is essential for vaccine quality control, as stated by the U.S. Food and Drug [...] Read more.
Background/Objectives: The SARS-CoV-2 virus frequently undergoes mutations to evade the human immune system. Vaccines for new strains are developed each season, and an identification test confirming the specific strain is essential for vaccine quality control, as stated by the U.S. Food and Drug Administration. However, a shorter timeline of antibody discovery was required to adjust vaccine development schedules. Therefore, anti-SARS-CoV-2 strain-specific, single-domain antibodies (sdAbs) for SARS-CoV-2 vaccines were discovered using alpaca synthetic libraries without animal immunization. Methods: A synthetic sdAb library was developed based on conserved alpaca sdAb frameworks, with a degree of freedom in the three complementarity-determining regions. Specific and high-affinity sdAb clones were selected from the library by one ribosomal display round, followed by two phage display selections using a biotinylated strain-specific SARS-CoV-2 receptor-binding domain (RBD) of the spike protein as bait and non-biotinylated RBD variants to block. The sdAbs clones were applied to the identification test using Western blotting. The binding epitopes were determined by hydrogen–deuterium exchange mass spectrometry. Results: Five clones of XBB.1.5 and two clones of JN.1-specific sdAbs were discovered. Anti-JN.1 sdAb clone 1B9 detected JN.1 vaccine products but no other previously produced vaccine strains, Wuhan, BA.5 and XBB.1.5, by WB for vaccine identification test. Four binding epitopes for anti-JN.1 sdAb clone 1B9 were identified, including the L455S mutation, a critical amino acid to evade neutralizing antibodies for the JN.1 strain. Conclusions: Anti-XBB.1.5 and JN.1-specific sdAbs were discovered from a synthetic single-domain antibody library within 8–9 weeks, and these sdAbs were applied to vaccine identification testing. Full article
(This article belongs to the Section Antibody Discovery and Engineering)
Show Figures

Graphical abstract

Back to TopTop