Sign in to use this feature.

Years

Between: -

Subjects

remove_circle_outline
remove_circle_outline
remove_circle_outline
remove_circle_outline
remove_circle_outline
remove_circle_outline
remove_circle_outline
remove_circle_outline
remove_circle_outline

Journals

Article Types

Countries / Regions

remove_circle_outline
remove_circle_outline
remove_circle_outline
remove_circle_outline

Search Results (273)

Search Parameters:
Keywords = peroxynitrite

Order results
Result details
Results per page
Select all
Export citation of selected articles as:
23 pages, 2330 KB  
Article
Effect of Beetroot Nitrate Supplementation on Nitric Oxide Pathways and Oxy-Inflammatory Biomarkers in Amateur Triathletes: A Randomized Cross-Over Pilot Study
by Simona Mrakic-Sposta, Alessandra Vezzoli, Mattia Parenza, Marcello Magno, Gennaro D’Angelo, Fabrizio Nannipieri, Santina Battaglia, Linda Solfanelli, Edoardo Tacconi, Cinzia Dellanoce, Michela Montorsi and Lorenza Pratali
Nutrients 2026, 18(8), 1215; https://doi.org/10.3390/nu18081215 (registering DOI) - 12 Apr 2026
Abstract
Background/Objectives: Nitric oxide (NO) is a key mediator of vascular, metabolic, and redox pathways, influencing exercise performance. Beetroot, a natural source of inorganic nitrate, increases NO bioavailability and may modulate oxidative stress and inflammation, though data in endurance athletes remain limited. The aim [...] Read more.
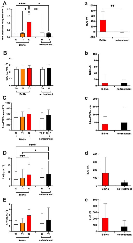
Background/Objectives: Nitric oxide (NO) is a key mediator of vascular, metabolic, and redox pathways, influencing exercise performance. Beetroot, a natural source of inorganic nitrate, increases NO bioavailability and may modulate oxidative stress and inflammation, though data in endurance athletes remain limited. The aim of this study was to assess the effects of a novel beetroot-based nitrate supplement (B-bNs) on NO metabolism, oxidative stress, and inflammation in non-professional triathletes. Methods: This was a randomized 2 × 2 cross-over pilot study with two 7-day periods (B-bNs vs. No treatment), separated by a 15-day washout (4 visits: Day 1, 7, 22 and 28). Samples were collected at baseline (T0), 2 h post-first dose (T1), and after 7 days (T2) for the supplementation period (B-bNs) and at T0 and T2 for the “no treatment” period. The following biomarkers from plasma and urine were evaluated: NO pathway (NO metabolites (NOx), nitrite (NO2), inducible nitric oxide synthase (iNOS), peroxynitrite, 3-nitrotyrosine (3-NT)), oxidative stress (reactive oxygen species (ROS) production, 8-isoprostane, superoxide dismutase (SOD) activity), and cytokines (IL-6, IL-10). A total of 10 male triathletes (mean age 48.1 ± 9.8 years and BMI 23.9 ± 2.2 kg/m2) participated in this study. Results: No adverse events were reported. After 7 days of supplementation (T2 vs. T0), significant increases in NOx in plasma and urine (about +155%), iNOS (+56%), peroxynitrite (+60%), 3-NT (+8.6%), ROS (+413%) and IL-6 (+73%) were recorded. These values resulted significantly higher compared to “no treatment” (all p = 0.002), with no significant differences for 3-NT, SOD, 8-isoprostane, IL-6, and IL-10. Conclusions: Beetroot-based nitrate supplementation may enhance the NO-related pathway in non-professional endurance athletes with nitric-peroxydation activation, occurring without evidence of lipid oxidative damage. Larger placebo-controlled trials with standardized diet/training and performance outcomes are needed to determine the functional significance of these preliminary findings. This study was registered in the ISRCTN registry (ISRCTN10885376). Full article
Show Figures

Figure 1

26 pages, 2273 KB  
Review
Life-Course Regulation of Health and Disease by Nitric Oxide: Mechanistic Insights
by Chien-Ning Hsu and You-Lin Tain
Antioxidants 2026, 15(4), 439; https://doi.org/10.3390/antiox15040439 - 1 Apr 2026
Viewed by 468
Abstract
Nitric oxide (NO) functions as a master integrative regulator of cardiovascular–kidney–metabolic (CKM) homeostasis, yet it displays a profound Janus face, defined by concentration- and context-dependent roles in both health and disease. This narrative review examines NO signaling from a life-course perspective, beginning with [...] Read more.
Nitric oxide (NO) functions as a master integrative regulator of cardiovascular–kidney–metabolic (CKM) homeostasis, yet it displays a profound Janus face, defined by concentration- and context-dependent roles in both health and disease. This narrative review examines NO signaling from a life-course perspective, beginning with fetal programming, during which the NO–asymmetric dimethylarginine (ADMA) axis orchestrates placental development and nephron endowment. Perturbations during this critical window—such as maternal ADMA elevation—can imprint a maladaptive trajectory toward adult-onset hypertension and chronic kidney disease. In adulthood, this initially silent dysregulation of NO signaling is amplified by Western dietary patterns and environmental pollutants, culminating in the clinical manifestation of the CKM triad. This pathological transition is driven by eNOS uncoupling and ADMA accumulation, which shift redox balance toward peroxynitrite formation and precipitate mitochondrial bioenergetic failure. Moreover, while constitutive NO production is essential for vascular homeostasis, pathological induction of inducible NOS generates excessive NO fluxes that promote insulin resistance and tissue injury. With advancing age, a progressive loss of NO resilience further exacerbates multi-organ vulnerability. To mitigate the cumulative burden of CKM disease, this review highlights developmental reprogramming strategies—such as perinatal L-citrulline supplementation and ADMA-lowering interventions—as interventions to restore physiological NO signaling. Integrating such early-life strategies with contemporary pharmacological therapies offers a coherent framework for maintaining NO bioavailability and extending health span across the life course. Full article
Show Figures

Graphical abstract

22 pages, 3682 KB  
Article
Molecular Hydrogen Modulates the Baroreflex Activity and Reduces the Vascular Adrenoreceptor Sensitivity to Phenylephrine and Lung Inflammation in Rats with Pulmonary Hypertension
by Marina Artemieva, Larisa Kozaeva, Tatyana Kuropatkina, Khaidar Gufranov, Dmitrii Atiakshin, Natalia Medvedeva and Oleg Medvedev
Biomedicines 2026, 14(3), 494; https://doi.org/10.3390/biomedicines14030494 - 24 Feb 2026
Viewed by 511
Abstract
Background/Objectives: Molecular hydrogen (H2), a natural antioxidant, can selectively reduce hydroxyl radicals and peroxynitrite without affecting signaling molecules such as H2O2 and NO. In addition, H2 can inhibit the synthesis of inflammatory cytokines. Human and animal studies [...] Read more.
Background/Objectives: Molecular hydrogen (H2), a natural antioxidant, can selectively reduce hydroxyl radicals and peroxynitrite without affecting signaling molecules such as H2O2 and NO. In addition, H2 can inhibit the synthesis of inflammatory cytokines. Human and animal studies have shown that the inhalation of H2 has a hypotensive effect. In this context, the aim of the present work was to study the effect of H2 on the baroreflex regulation of blood pressure in rats with experimental monocrotaline-induced pulmonary hypertension (MCT) in vivo and the effects of H2 on the reactivity of isolated rat aorta with MCT pulmonary hypertension to α1-adrenoceptor agonists in vitro. Methods: Experiments were performed on male Wistar rats with MCT pulmonary hypertension; animals were placed in plastic chambers aerated with atmospheric air at a rate of 4 L/min with O2 and CO2 control. Cages with the rats of the MCT-H2 and Control-H2 groups were ventilated with air containing 4% H2 twice daily for 2 h each. The MCT-Air and Control-Air groups breathed only atmospheric air. The duration of the experiment was 21 days. On day 20, blood pressure and heart rate (HR) were measured in awake animals and the baroreflex response to phenylephrine (PE) and nitroprusside (NP) was tested. In in vitro experiments, we studied the effect of adding H2 to the perfusion solution on the responsiveness of isolated aortic preparations from MCT and control rats to the α1-adrenoceptor agonist PE and the vasodilators NP and Acetylcholine. Results: When the effect of H2 on the baroreflex response to NP (4.5 μg/kg) was examined in awake rats, the increase in HR was 73.1 ± 16.7 beats/min in the MCT-Air group and 48.1 ± 10.2 beats/min in the MCT-H2 group (p < 0.01). In the Control-H2 and Control-Air groups, there was a trend towards a lower HR in the Control-H2 group, but the differences were not significant. No differences in HR response to PE administration were found between any of the experimental groups. Experiments on isolated aortic preparations from MCT rats showed that the addition of H2 to the perfusion medium resulted in a 30% reduction in the maximal response to PE compared with the MCT group without hydrogen (p < 0.01), and the potency of PE (EC50) decreased threefold (p < 0.05). There was a decrease in tryptase secretion, indicating an anti-inflammatory effect of H2. Conclusions. The results demonstrate that H2 inhalation was associated with an attenuated heart rate response to nitroprusside-induced hypotension and reduced vascular reactivity to phenylephrine in rats with pulmonary hypertension. Full article
Show Figures

Figure 1

22 pages, 3070 KB  
Article
Time-Resolved Oxygen Dynamics Reveals Redox-Selective Apoptosis Induced by Cold Atmospheric Plasma in HT-29 Colorectal Cancer Cells
by Hamideh Mohammadi, Kamal Hajisharifi, Esmaeil Heydari, Hassan Mehdian, Sara Emadi, Yuri Akishev, Svetlana A. Ermolaeva, Augusto Stancampiano and Eric Robert
Antioxidants 2026, 15(2), 209; https://doi.org/10.3390/antiox15020209 - 4 Feb 2026
Viewed by 667
Abstract
Cold atmospheric plasma (CAP) has emerged as a promising anticancer approach because of its ability to selectively eliminate malignant cells. Among the proposed mechanisms of this selectivity, the Bauer theory emphasizes the synergistic action of plasma-derived hydrogen peroxide (H2O2) [...] Read more.
Cold atmospheric plasma (CAP) has emerged as a promising anticancer approach because of its ability to selectively eliminate malignant cells. Among the proposed mechanisms of this selectivity, the Bauer theory emphasizes the synergistic action of plasma-derived hydrogen peroxide (H2O2) and nitrite (NO2), leading to the transient generation of primary singlet oxygen (1O2). This early event inactivates membrane-bound catalase, allowing tumor cell-derived H2O2 and peroxynitrite to initiate a self-amplifying cycle that produces secondary 1O2, as a hallmark of CAP selectivity. To test this hypothesis, in this work, we monitored extracellular dissolved oxygen (DO) dynamics in HT-29 colorectal cancer cells treated with an argon plasma jet using time-resolved phosphorescence lifetime spectroscopy. Temporal variations in DO likely reflect the cumulative effect of rapid 1O2 production and its reactions with cells. A delayed surge in extracellular 1O2 was observed specifically in dying cancer cells within the 10–20 min window predicted by the model. Intracellular ROS imaging confirmed a strong correlation between intracellular ROS, extracellular 1O2 dynamics, and viability loss. Together, these results provide mechanistic validation of Bauer’s redox model and suggest that early oxygen dynamics after CAP exposure can serve as predictive markers for treatment efficacy in plasma or photodynamic therapies. Full article
Show Figures

Figure 1

17 pages, 2850 KB  
Article
Involvement of Non-Muscle Myosin Light Chain Kinase Nitration in Molecular Regulation of Inflammation-Induced Endothelial Cell Barrier Dysfunction
by Haifei Xu, Jin H. Song, Joseph B. Mascarenhas, Libia A. Garcia, Susannah Patarroyo-White, Annie Hernandez, Carrie L. Kempf, Paul R. Langlais, Donna D. Zhang and Joe G. N. Garcia
Cells 2026, 15(3), 261; https://doi.org/10.3390/cells15030261 - 29 Jan 2026
Viewed by 619
Abstract
Endothelial cell (EC) barrier integrity is tightly regulated by the activity of the non-muscle myosin light chain kinase (nmMLCK) under diverse pathological inflammatory conditions (pneumonia, sepsis) and exposure to mechanical stress. Inflammatory stimuli, including lipopolysaccharide (LPS), cytokines, and damage-associated molecular patterns (DAMPs), increase [...] Read more.
Endothelial cell (EC) barrier integrity is tightly regulated by the activity of the non-muscle myosin light chain kinase (nmMLCK) under diverse pathological inflammatory conditions (pneumonia, sepsis) and exposure to mechanical stress. Inflammatory stimuli, including lipopolysaccharide (LPS), cytokines, and damage-associated molecular patterns (DAMPs), increase EC permeability through nmMLCK-dependent EC paracellular gap formation. However, the exact mechanisms by which nmMLCK regulates vascular barrier dysfunction in acute lung injury (ALI) remain incompletely understood. We hypothesized that inflammation-induced ROS results in the peroxynitrite-mediated nitration of nmMLCK that contributes to EC barrier disruption. Human lung EC exposure to either the peroxynitrite donor, SIN-1, or to LPS, triggered significant nmMLCK nitration, which was abolished by the oxidant scavenger, MnTMPyP. Mass spectrometry of SIN-1-treated nmMLCK identified multiple nitrated tyrosines. Nitration of Y1410 proved a critical PTM as site-directed substitution with alanine (Y1410A) abolished both SIN-1- and LPS-induced nmMLCK nitration. nmMLCK nitration disrupts wild-type nmMLCK interaction with Kindlin-2, a cytoskeletal regulator of vascular barrier stability, whereas EC transfected with the Y1410A nmMLCK mutant exhibited preserved Kindlin-2 binding, reflected by alterations in trans-EC electrical resistance (TEER). Consistent with these observations, LPS-challenged murine lungs displayed enhanced nmMLCK nitration and diminished nmMLCK-Kindlin-2 association. Functionally, SIN-1 markedly impaired EC barrier integrity (TEER), which was not observed in ECs expressing the Y1410A mutant. Together, these findings suggest that nmMLCK nitration at Y1410 is a critical molecular mechanism contributing to vascular leakage, highlighting this modification as a potential therapeutic target to reduce inflammation-induced vascular permeability. Given nmMLCK’s established role in barrier regulation, we hypothesized that LPS-induced peroxynitrite formation may promote the nitration of nmMLCK tyrosine residues: a PTM that potentially contribute to nmMLCK’s regulation of EC barrier integrity. Full article
(This article belongs to the Section Cell Signaling)
Show Figures

Figure 1

20 pages, 1545 KB  
Article
Hops (Humulus lupulus) Extract Enhances Redox Resilience and Attenuates Quinolinic Acid-Induced Excitotoxic Damage in the Brain
by Daniela Ramírez Ortega, Erick R. Hernández Pérez, Montserrat Gutiérrez Magdaleno, Karla F. Meza-Sosa, Lucia Pineda Calderas, María José Álvarez Silva, Gustavo I. Vázquez Cervantes, Dinora F. González Esquivel, Wendy Leslie González Alfonso, Javier Angel Navarro Cossio, Paulina Ovalle Rodríguez, Itamar Flores, Alelí Salazar, Saul Gómez-Manzo, Benjamín Pineda and Verónica Pérez de la Cruz
Nutrients 2026, 18(1), 152; https://doi.org/10.3390/nu18010152 - 2 Jan 2026
Cited by 2 | Viewed by 950
Abstract
Background: Humulus lupulus (Hops) possesses a diverse array of bioactive compounds with reported antioxidant, anti-inflammatory, antibacterial, and neuroprotective properties. However, most studies have focused on isolated components, whose purification is costly and yields limited quantities. Objective: In this study, we aimed to evaluate [...] Read more.
Background: Humulus lupulus (Hops) possesses a diverse array of bioactive compounds with reported antioxidant, anti-inflammatory, antibacterial, and neuroprotective properties. However, most studies have focused on isolated components, whose purification is costly and yields limited quantities. Objective: In this study, we aimed to evaluate whether a complete Hops extract could exert antioxidant and neuroprotective effects. Methods: First, the ability of Hops extract’s free radical scavenging capacity against superoxide, hydroxyl radical, and peroxynitrite was discovered using combinatorial chemical assays. Moreover, the used Hops extract prevented both DNA and protein degradation induced by hydroxyl radicals. Next, rats were orally administered with three different doses of Hops extract (10, 15, and 20 mg/kg/day) for 7 consecutive days. Results: Ex vivo analyses of brain tissues revealed that Hops pre-treatment attenuated FeSO4-induced lipid peroxidation, increased the GSH/GSSG ratio and downregulated both glutathione peroxidase and reductase activities. Additionally, the expression of the nuclear factor erythroid 2-related factor (Nrf2) gene was significantly elevated in the striatum of Hops-treated animals. To further explore neuroprotection, we evaluated the effect of Hops (15 mg/kg/day) in an in vivo model of excitotoxicity induced by quinolinic acid (QUIN). Pre-treatment with the Hops extract reduced QUIN-induced circling behavior, increased the translocation of NRF2 to the nucleus and decreased apoptosis in the striatum. Conclusion: These findings suggest that the whole Hops extract enhances redox resilience in the brain and confers protection against oxidative and excitotoxic insults. Full article
(This article belongs to the Section Nutrition and Metabolism)
Show Figures

Figure 1

21 pages, 1198 KB  
Article
pH-Dependent Reactivity, Radical Pathways, and Nitrosamine Byproduct Formation in Peroxynitrite-Mediated Advanced Oxidation Processes
by Zhe Chen, Dandan Rao, Jian Zhang and Bo Sun
Water 2026, 18(1), 97; https://doi.org/10.3390/w18010097 - 31 Dec 2025
Viewed by 721
Abstract
Peroxynitrite (ONOOH/ONOO) is increasingly recognized as a key intermediate in advanced oxidation processes (AOPs), yet its role in water treatment remains insufficiently defined. This study provides mechanistic insights into peroxynitrite-mediated AOPs through competition kinetics method, demonstrating that both decomposition and pollutant [...] Read more.
Peroxynitrite (ONOOH/ONOO) is increasingly recognized as a key intermediate in advanced oxidation processes (AOPs), yet its role in water treatment remains insufficiently defined. This study provides mechanistic insights into peroxynitrite-mediated AOPs through competition kinetics method, demonstrating that both decomposition and pollutant degradation are strongly pH-dependent, with ONOOH dominating stability and radical pathways across pH 5.0−9.0, while its decay rate decreases from 1.2 s−1 to 0.0022 s−1. The interplay of HO and diverse reactive nitrogen species (RNS, including reactive nitrogen radicals and peroxynitrite) dictates pollutant-specific degradation efficiencies, with RNS showing a unique reliance in degrading bisphenol A—contributing up to 66.7% at pH 8.0. Buffer chemistry further modulates these pathways: bicarbonate accelerates peroxynitrite decay via CO2 and CO3•−-mediated acceleration (resulting in a 361.9% increase at pH 9.0), while borate promotes reactive nitrogen radical formation but suppresses HO contributions. Importantly, peroxynitrite was shown to facilitate N-nitrosodimethylamine formation in the presence of dimethylamine, with yields maximized under alkaline conditions and attenuated by bicarbonate. These quantitative findings underscore the critical roles of pH and buffer chemistry in optimizing peroxynitrite-based water treatment while mitigating byproduct risks. Full article
(This article belongs to the Special Issue Novel Advanced Oxidation Technology for Water Treatment)
Show Figures

Graphical abstract

22 pages, 2591 KB  
Article
Novel Adamantane–Sclareol Hybrids Exploit ROS Vulnerability to Overcome Multidrug-Resistance in Glioblastoma Cells
by Ema Lupšić, Pavle Stojković, Marija Grozdanić, Nataša Terzić-Jovanović, Milica Pajović, Fani Koutsougianni, Dimitra Alexopoulou, Igor M. Opsenica, Milica Pešić and Ana Podolski-Renić
Molecules 2025, 30(24), 4756; https://doi.org/10.3390/molecules30244756 - 12 Dec 2025
Cited by 1 | Viewed by 703
Abstract
Multidrug resistance (MDR) presents a significant challenge in the treatment of glioblastoma. We evaluated six novel adamantane–sclareol hybrids that integrate a natural labdane diterpene scaffold with an adamantane moiety to address this issue. Compounds 2, 5, and 6 demonstrated the ability [...] Read more.
Multidrug resistance (MDR) presents a significant challenge in the treatment of glioblastoma. We evaluated six novel adamantane–sclareol hybrids that integrate a natural labdane diterpene scaffold with an adamantane moiety to address this issue. Compounds 2, 5, and 6 demonstrated the ability to bypass P-glycoprotein (P-gp)-mediated resistance in resistant U87-TxR cells and induced collateral sensitivity, with compound 2 exhibiting the highest selectivity for glioblastoma compared to normal glial cells. Mechanistic studies revealed that compounds 2 and 5 selectively triggered early apoptosis in MDR cells, significantly elevated levels of H2O2 and peroxynitrite, and disrupted mitochondrial membrane potential. Additionally, these compounds altered the expression of key genes involved in glutathione (GSH) and thioredoxin (Trx) antioxidant defense systems and increased ASK1 protein levels, indicating the activation of ROS-driven apoptotic signaling. Both compounds inhibited P-gp function, leading to enhanced intracellular accumulation of rhodamine 123 (Rho 123) and synergistically sensitized U87-TxR cells to paclitaxel (PTX). A preliminary Rag1 xenograft study demonstrated that compound 5 effectively suppressed tumor growth without causing significant weight loss. Collectively, these findings position adamantane–sclareol hybrids, particularly compounds 2 and 5, as promising strategies that exploit an MDR-associated reactive oxygen species (ROS) vulnerability, combining selective cytotoxicity, redox disruption, and P-gp modulation to eliminate resistant glioblastoma cells and enhance the efficacy of chemotherapeutics. Full article
Show Figures

Graphical abstract

18 pages, 2470 KB  
Article
6-O-trans-feruloyl Catalpol, a Natural Antioxidant from the Stem Bark of Catalpa ovata, Accelerates Liver Regeneration In Vivo via Activation of Hepatocyte Proliferation Signaling Pathways
by Jiyoung Park, Yun-Seo Kil, Ho Jin Yi, Eun Kyoung Seo and Hyun Ae Woo
Antioxidants 2025, 14(10), 1210; https://doi.org/10.3390/antiox14101210 - 6 Oct 2025
Viewed by 1187
Abstract
Background: Liver regeneration is a complex process involving multiple signaling pathways that coordinate hepatocyte proliferation, survival, and tissue repair. Natural compounds like silymarin, ursolic acid, quercetin, and resveratrol have shown regenerative potential, though their precise molecular mechanisms remain unclear. 6-O-trans-feruloyl catalpol [...] Read more.
Background: Liver regeneration is a complex process involving multiple signaling pathways that coordinate hepatocyte proliferation, survival, and tissue repair. Natural compounds like silymarin, ursolic acid, quercetin, and resveratrol have shown regenerative potential, though their precise molecular mechanisms remain unclear. 6-O-trans-feruloyl catalpol (6FC), a major bioactive compound from Catalpa ovata, exhibits anti-inflammatory and potential antioxidant effects via regulation of NF-κB signaling and redox-sensitive pathways such as Akt and MAPK, which are critical for cell survival and proliferation. Moreover, 6FC exhibits peroxynitrite-scavenging activity, suggesting its potential antioxidant properties that may protect hepatocytes from oxidative damage during regeneration. However, the role of 6FC in liver regeneration has not been elucidated, positioning it as a promising natural therapeutic candidate for hepatic repair. Purpose: This study aimed to determine whether 6FC promotes hepatocyte proliferation and liver regeneration in vivo using a 2/3 PHx mouse model, and to validate its proliferative effects in vitro with HGF-stimulated Hep3B cells. Methods: A 2/3 PHx liver regeneration model was used to evaluate 6FC-mediated liver regeneration. Histological and molecular analyses assessed hepatocyte proliferation and signaling activation. HGF-stimulated Hep3B cells were also used to examine 6FC proliferative effects in vitro. Results: 6FC significantly promoted liver regeneration by restoring the liver-to-body weight ratio and reducing serum ALT and AST levels without inducing excessive immune responses. Mechanistic studies revealed that 6FC activates Akt and MAPK pathways, increases the expression of critical growth factors, and upregulates cell cycle regulators. These effects were also observed in HGF-stimulated Hep3B cells, suggesting that 6FC may enhance hepatocyte proliferation without triggering excessive immune responses. Conclusions: 6FC accelerates hepatocyte proliferation and promotes liver regeneration by activating key redox-sensitive signaling pathways, highlighting its potential as a natural antioxidant-based therapeutic agent. Full article
(This article belongs to the Special Issue Antioxidant and Protective Effects of Plant Extracts—2nd Edition)
Show Figures

Figure 1

13 pages, 621 KB  
Article
5-Hydroxymethylfurfural: A Particularly Harmful Molecule Inducing Toxic Lipids and Proteins?
by Joachim Greilberger, Georg Feigl, Matthias Greilberger, Simona Bystrianska and Michaela Greilberger
Molecules 2025, 30(19), 3897; https://doi.org/10.3390/molecules30193897 - 26 Sep 2025
Cited by 2 | Viewed by 2383
Abstract
Introduction: 5-HMF is a molecule found in carbohydrate-rich foods that is associated not only with cancer and anaphylactic reactions, but also with anti-oxidant properties. Questions arose as to whether 5-HMF exhibited a catalytic effect in relation to lipid peroxidation and lipoprotein oxidation in [...] Read more.
Introduction: 5-HMF is a molecule found in carbohydrate-rich foods that is associated not only with cancer and anaphylactic reactions, but also with anti-oxidant properties. Questions arose as to whether 5-HMF exhibited a catalytic effect in relation to lipid peroxidation and lipoprotein oxidation in presence of metals and/or radicals. Methods: Peroxynitrite (ONOO)-induced chemiluminescence and ONOO nitration of tyrosine residues on BSA using anti-nitro-tyrosine-antibodies were used to measure the protection of 5-HMF against peroxides or nitration compared to vitamin C (VitC). The reductive potential of 5-HMF or VitC on Cu2+ or Fe3 was estimated using the bicinchoninic acid (BCA) or Fenton-complex method. Human plasma was used to measure the generation of malondialdehyde (MDA), 4-hydroxynonenal (HNE), and total thiols after Fe2+/H2O2 oxidation in the presence of different concentrations of 5-HMF or VitC. Finally, Cu2+ oxidation of LDL after 4 h was carried out with 5-HMF or VitC, measuring the concentration of MDA in LDL with the thiobarbituric assay (TBARS). Results: VitC was 4-fold more effective than 5-HMF in scavenging ONOO to nearly 91.5% at 4 mM, with the exception of 0.16 mM, where the reduction of ONOO by VitC was 3.3-fold weaker compared to 0.16 mM 5-HMF. VitC or 5-HMF at a concentration of 6 mM inhibited the nitration of tyrosine residues on BSA to nearly 90% with a similar course. While 5-HMF reduced free Fe3+ in presence of phenanthroline, forming Fe2+ (phenantroleine)3 [Fe2+(phe)3] or complexed Cu2+(BCA)4 to Cu+(BCA)4 weakly, VitC was 7- to 19-fold effective in doing so over all the used concentrations (0–25 mM). A Fe2+—H2O2 solution mixed with human plasma showed a 6–10 times higher optical density (OD) of MDA or HNE in the presence of 5-HMF compared to VitC. The level of thiols was significantly decreased in the presence of higher VitC levels (1 mM: 198.4 ± 7.7 µM; 2 mM: 160.0 ± 13.4 µM) compared to equal 5-HMF amounts (2562 ± 7.8 µM or 242.4 ± 2.5 µM), whereas the usage of lower levels at 0.25 µM 5-HMF resulted in a significant decrease in thiols (272.4 ± 4.0 µM) compared to VitC (312.3 ± 19.7 µM). Both VitC and 5-HMF accelerated copper-mediated oxidation of LDL equally: while the TBARS levels from 4 h oxidized LDL reached 137.7 ± 12.3 nmol/mg, it was 1.7-fold higher using 6 mM VitC (259.9 ± 10.4 nmol/mg) or 6 mM 5-HMF (239.3 ± 10.2 nmol/mg). Conclusions: 5-HMF appeared to have more pro-oxidative potential compared to VitC by causing lipid peroxidation as well as protein oxidation. Full article
Show Figures

Figure 1

20 pages, 3120 KB  
Article
Identification of Plasma-Generated Reactive Species in Water and Their DNA-Damaging Effects on Plasmid and Lymphocyte DNA
by Stanislav Kyzek, Sára Pišteková, Ivana Kyzeková, Andrea Ševčovičová, Dušan Kováčik, Anna Zahoranová and Eliška Gálová
Int. J. Mol. Sci. 2025, 26(19), 9385; https://doi.org/10.3390/ijms26199385 - 25 Sep 2025
Cited by 3 | Viewed by 1199
Abstract
Non-thermal plasma has attracted strong interest in medicine and agriculture due to its ability to generate reactive oxygen and nitrogen species (RONS). These species can stimulate wound healing and seed germination, but at higher levels they induce DNA damage—useful in cancer therapy but [...] Read more.
Non-thermal plasma has attracted strong interest in medicine and agriculture due to its ability to generate reactive oxygen and nitrogen species (RONS). These species can stimulate wound healing and seed germination, but at higher levels they induce DNA damage—useful in cancer therapy but harmful when healthy cells must be preserved. Direct study of DNA damage in cells is difficult because of repair processes and protective barriers. To address this, we applied a dual-model system combining plasmid DNA and human lymphocytes exposed to plasma from the RPS40 device. Using selective scavengers, we identified hydroxyl radicals, ozone, and reactive nitrogen species as key mediators of DNA strand breaks and structural changes. Our results support a mechanistic model in which long-lived plasma-derived species (NOx, ozone, acids) dissolve in water and subsequently generate short-lived radicals such as hydroxyl radicals and peroxynitrite. These reactive molecules then directly attack DNA. This integrated approach—linking plasmid and cellular assays with scavenger-based identification of RONS—offers a novel and cost-effective method for dissecting plasma–DNA interactions. The findings provide mechanistic insight into how plasma-activated water damages DNA, guiding the safer and more effective application of plasma technologies in biomedical and agricultural contexts. Full article
(This article belongs to the Section Physical Chemistry and Chemical Physics)
Show Figures

Figure 1

11 pages, 499 KB  
Article
High Salivary 3-Nitrotyrosine Levels in Periodontitis
by Leonardo Lorente, Esther Hernández Marrero, Pedro Abreu González, Angel Daniel Lorente Martín, Agustín F. González-Rivero, María José Marrero González, Carmen Hernández Marrero, Olga Hernández Marrero, Alejandro Jiménez and Cándido Manuel Hernández Padilla
J. Clin. Med. 2025, 14(19), 6785; https://doi.org/10.3390/jcm14196785 - 25 Sep 2025
Cited by 3 | Viewed by 703
Abstract
Background: Tyrosine, a non-essential amino acid involved in protein biosynthesis, can undergo oxidative modification upon exposure to reactive species like the peroxynitrite radical (ONOO), resulting in the formation of 3-nitrotyrosine (3-NT). High concentrations of 3-NT have been found in the periodontal [...] Read more.
Background: Tyrosine, a non-essential amino acid involved in protein biosynthesis, can undergo oxidative modification upon exposure to reactive species like the peroxynitrite radical (ONOO), resulting in the formation of 3-nitrotyrosine (3-NT). High concentrations of 3-NT have been found in the periodontal tissues of rats with periodontitis and in one study involving twelve patients with periodontitis; further, a correlation between 3-NT concentrations in periodontal tissues and clinical indices of periodontitis was found in 24 patients with periodontitis. The objectives of our study were to compare salivary 3-NT concentrations in subjects with and without periodontitis, to determine whether an association exists between salivary 3-NT concentrations and periodontitis, and to evaluate the potential of salivary 3-NT concentrations for the diagnosis of periodontitis. Material and Methods: This prospective study involved the measurement of salivary 3-NT concentrations in individuals diagnosed with periodontitis—defined by the presence of periodontal tissue loss—and in individuals without periodontitis, characterized by either periodontal health or localized gingivitis affecting fewer than 30% of sites. A total of 66 participants without periodontitis and 60 with periodontitis were included. To identify variables independently linked to periodontitis, multivariate logistic regression was applied. Additionally, a receiver operating characteristic (ROC) analysis was carried out to assess the ability of salivary 3-NT levels to discriminate between the two groups. Results: Multivariate logistic regression analysis showed that the variables independently associated with periodontitis were salivary 3-NT concentrations > 4.25 ng/mL (OR = 3.22; 95% CI = 1.180–8.789; p value = 0.02), age (years) (OR = 1.12; 95% CI = 1.064–1.168; p value < 0.001), and being a never smoker (OR = 0.36; 95% CI = 0.129–0.989; p value = 0.048). The area under the curve (AUC) of salivary 3-NT concentrations for the diagnosis of periodontitis was 62% (95% CI = 53–70%; p value = 0.02). Conclusions: Our findings showed that salivary 3-NT concentrations were higher in subjects with periodontitis than in those without, that there is an association between high salivary 3-NT concentrations and periodontitis, and that salivary 3-NT concentrations may be useful for diagnosing periodontitis. Full article
(This article belongs to the Section Dentistry, Oral Surgery and Oral Medicine)
Show Figures

Figure 1

15 pages, 2017 KB  
Article
Antioxidant Effects of Carnosine-Enriched Chicken Meat Consumption in Athletes: Modulation of SOD Activity and Superoxide Levels—A Randomized Control Trial
by Nikolina Kolobarić, Leon Perić, Zrinka Mihaljević, Petar Šušnjara, Alina Boris, Ines Drenjančević, Ivana Jukić and Ana Stupin
Antioxidants 2025, 14(9), 1069; https://doi.org/10.3390/antiox14091069 - 30 Aug 2025
Cited by 1 | Viewed by 1475
Abstract
Dipeptide carnosine has gained attention for its antioxidant and anti-inflammatory effects demonstrated in preclinical studies, but evidence from human trials remains limited. This study investigated whether dietary carnosine delivered through enriched chicken meat can modulate redox status in competitive athletes. This randomized controlled [...] Read more.
Dipeptide carnosine has gained attention for its antioxidant and anti-inflammatory effects demonstrated in preclinical studies, but evidence from human trials remains limited. This study investigated whether dietary carnosine delivered through enriched chicken meat can modulate redox status in competitive athletes. This randomized controlled trial involved 35 male competitive athletes who were assigned to either a control group (N = 16; CTRL) consuming regular chicken meat (410 mg/day) or a carnosine group (N = 19; CAR) receiving carnosine-enriched chicken meat (590 mg/day) for 21 days. Blood sample collection, cells isolation and anthropometric measurements were performed before and after the intervention to assess antioxidant enzyme activity, intracellular reactive oxygen species production, 8-iso Prostaglandin F2α (8-iso PGF 2α) concentration, and cell adhesion molecules serum concentrations. Results were expressed as mean ± standard deviation (SD). Group comparisons were conducted using parametric and non-parametric tests, ANCOVA was applied to assess post-intervention differences adjusted for baseline values, while a two-way ANOVA was performed to determine the significance of interactions between time and treatment for each parameter, significance set at p < 0.05. CAR group showed a significant reduction in serum 8-iso PGF 2α and increased SOD activity compared to baseline and the CTRL group. Intracellular hydrogen peroxide and peroxynitrite production increased, while superoxide anion production decreased in the CAR group. Carnosine-enriched chicken meat consumption significantly reduced lipid peroxidation, increased serum enzyme activity, and decreased superoxide anion production in competitive athletes. While further research is needed to elucidate the mechanisms and key factors behind it, the observed changes indicate that carnosine-enriched chicken meat consumption affects SOD activity consequently producing an antioxidative effect. Full article
(This article belongs to the Section Health Outcomes of Antioxidants and Oxidative Stress)
Show Figures

Graphical abstract

18 pages, 1181 KB  
Article
Reactive Oxygen and Nitrogen Species in Myocardial Infarction: Mechanistic Insights and Clinical Correlations
by Hussein M. Ismail, Sameh A. Ahmed, Ahmed M. Alsaedi, Waleed H. Almaramhy, Man K. Alraddadi, Muhannad S. Albadrani, Ibraheam M. Alhejaily, Faisal A. Mohammad, Anas M. Ghaith and Ali A. Youssef
Med. Sci. 2025, 13(3), 152; https://doi.org/10.3390/medsci13030152 - 24 Aug 2025
Cited by 4 | Viewed by 1248
Abstract
Background/Objectives: Myocardial infarction (MI) remains a leading cause of morbidity and mortality worldwide, driven largely by underlying coronary artery disease (CAD). Reactive oxygen species (ROS) and reactive nitrogen species (RNS) play pivotal mechanistic roles in endothelial dysfunction, atherosclerotic plaque progression, and subsequent cardiac [...] Read more.
Background/Objectives: Myocardial infarction (MI) remains a leading cause of morbidity and mortality worldwide, driven largely by underlying coronary artery disease (CAD). Reactive oxygen species (ROS) and reactive nitrogen species (RNS) play pivotal mechanistic roles in endothelial dysfunction, atherosclerotic plaque progression, and subsequent cardiac injury. Excessive production of these reactive species disrupts cellular redox balance, promotes mitochondrial dysfunction, and accelerates vascular inflammation, ultimately contributing to plaque rupture and MI. This study aimed to investigate the mechanistic associations and clinical correlations of individual ROS and RNS markers in patients with MI. Methods: We conducted a case–control study including 86 patients with MI and 60 age- and sex-matched controls without cardiovascular disease, recruited from the Medina Cardiac Center in Saudi Arabia. The MI cohort was subdivided into ST-elevation MI (STEMI, n = 62) and non-ST-elevation MI (NSTEMI, n = 24) to explore potential differences in oxidative and nitrosative stress profiles. Serum levels of multiple ROS (including hydrogen peroxide, hydroxyl radical, and superoxide anion) and RNS (including nitric oxide and peroxynitrite) were quantified using validated fluorescence-based assays. Clinical and biochemical parameters, including lipid profiles, troponin, and left ventricular ejection fraction, were also assessed. Results: Most ROS and RNS markers were significantly elevated in MI patients compared to controls (p < 0.05), except for nitrogen dioxide. Moderate to strong positive correlations were observed between ROS/RNS levels and serum total cholesterol and LDL-cholesterol (p < 0.001). In contrast, weak or non-significant correlations were found between ROS/RNS markers and serum troponin or left ventricular ejection fraction. Both STEMI and NSTEMI subgroups demonstrated significantly higher oxidative and nitrosative stress levels compared to controls, with distinct patterns between the subtypes. Conclusions: This study underscores a mechanistic link between elevated ROS/RNS levels and myocardial infarction, supporting the importance of targeting oxidative and nitrosative pathways as potential therapeutic strategies. Full article
(This article belongs to the Section Cardiovascular Disease)
Show Figures

Figure 1

24 pages, 5689 KB  
Article
Impaired Renal Function Due to Reductive Stress Is Associated with Excessive Consumption of Hibiscus sabdariffa Linnaeus
by Linaloe Manzano-Pech, María Elena Soto, Vicente Castrejón-Tellez, Verónica Guarner-Lans, Alan Axel Pérez-Flores, Sara Caballero-Chacón, Raúl Martínez-Memije, María Esther Rubio-Ruiz, Félix Leao Rodríguez-Fierros, Juan Carlos Torres-Narváez, Luz Ibarra-Lara and Israel Pérez-Torres
Antioxidants 2025, 14(8), 984; https://doi.org/10.3390/antiox14080984 - 11 Aug 2025
Cited by 2 | Viewed by 1553
Abstract
Reductive stress (RS) results from the overactivity of the enzymatic and non-enzymatic antioxidant systems and from excess antioxidant agents that neutralize reactive oxygen species. Hibiscus sabdariffa Linnaeus (HSL) is a natural source of antioxidant molecules that can overload the antioxidant system. Twenty-one Wistar [...] Read more.
Reductive stress (RS) results from the overactivity of the enzymatic and non-enzymatic antioxidant systems and from excess antioxidant agents that neutralize reactive oxygen species. Hibiscus sabdariffa Linnaeus (HSL) is a natural source of antioxidant molecules that can overload the antioxidant system. Twenty-one Wistar rats were divided into three groups: group 1 (G) G1: rats that consumed a 6% HSL infusion for one month (HSL + 6%), G2: rats that consumed a 6% HSL infusion for one month and were then given natural water for another month (HSL ± 6%), and G3: rats with natural drinking water. Renal vascular resistance (RVR) was evaluated through their responses to norepinephrine (Ne), acetylcholine (Ach), super oxide (O2), hydrogen peroxide (H2O2), and peroxynitrite (ONOO). The activity of antioxidant enzymes and oxidative stress markers was evaluated. RVR was increased by Ne and H2O2 (p = 0.03), but it was decreased by Ach, O2, and ONOO (p = 0.01). The reduced glutathione / oxidized glutathione (GSH/GSSG) ratio and nitrates/nitrites ratio, the total antioxidant capacity, the activities of superoxide dismutase, catalase, peroxidases, glutathione peroxidase, glutathione reductase, glucose-6-phosphate, and the expression of phosphorylated NrF2 were increased (p ≤ 0.04). However, the thiol groups, adenochrome, and glutathione-S-transferase were decreased (p = 0.01) in G1 vs. G2 and G3. The excessive consumption of antioxidants provided by a 6% HSL infusion results in RS contributing to a decrease in ROS. Full article
(This article belongs to the Section Health Outcomes of Antioxidants and Oxidative Stress)
Show Figures

Figure 1

Back to TopTop