Sign in to use this feature.

Years

Between: -

Subjects

remove_circle_outline
remove_circle_outline
remove_circle_outline
remove_circle_outline
remove_circle_outline
remove_circle_outline

Journals

Article Types

Countries / Regions

Search Results (10)

Search Parameters:
Keywords = penalties for earliness and tardiness

Order results
Result details
Results per page
Select all
Export citation of selected articles as:
29 pages, 1833 KB  
Article
An Improved Marriage in Honey-Bee Optimization Algorithm for Minimizing Earliness/Tardiness Penalties in Single-Machine Scheduling with a Restrictive Common Due Date
by Pedro Palominos, Mauricio Mazo, Guillermo Fuertes and Miguel Alfaro
Mathematics 2025, 13(3), 418; https://doi.org/10.3390/math13030418 - 27 Jan 2025
Cited by 2 | Viewed by 1034
Abstract
This study evaluates the efficiency of a swarm intelligence algorithm called marriage in honey-bee optimization (MBO) in solving the single-machine weighted earliness/tardiness problem, a type of NP-hard combinatorial optimization problem. The goal is to find the optimal sequence for completing a set of [...] Read more.
This study evaluates the efficiency of a swarm intelligence algorithm called marriage in honey-bee optimization (MBO) in solving the single-machine weighted earliness/tardiness problem, a type of NP-hard combinatorial optimization problem. The goal is to find the optimal sequence for completing a set of tasks on a single machine, minimizing the total penalty incurred for tasks being completed too early or too late compared to their deadlines. To achieve this goal, the study adapts the MBO metaheuristic by introducing modifications to optimize the objective function and produce high-quality solutions within reasonable execution times. The novelty of this work lies in the application of MBO to the single-machine weighted earliness/tardiness problem, an approach previously unexplored in this context. MBO was evaluated using the test problem set from Biskup and Feldmann. It achieved an average improvement of 1.03% across 280 problems, surpassing upper bounds in 141 cases (50.35%) and matching or exceeding them in 193 cases (68.93%). In the most constrained problems (h = 0.2 and h = 0.4), the method achieved an average improvement of 3.77%, while for h = 0.6 and h = 0.8, the average error was 1.72%. Compared to other metaheuristics, MBO demonstrated competitiveness, with a maximum error of 1.12%. Overall, MBO exhibited strong competitiveness, delivering significant improvements and high efficiency in the problems studied. Full article
Show Figures

Figure 1

19 pages, 337 KB  
Article
Study on Single-Machine Common/Slack Due-Window Assignment Scheduling with Delivery Times, Variable Processing Times and Outsourcing
by Bing Bai, Cai-Min Wei, Hong-Yu He and Ji-Bo Wang
Mathematics 2024, 12(18), 2883; https://doi.org/10.3390/math12182883 - 15 Sep 2024
Cited by 9 | Viewed by 1212
Abstract
Single-machine due-window assignment scheduling with delivery times and variable processing times is investigated, where the variable processing time of a job means that the processing time is a function of its position in a sequence and its resource allocation. Currently, there are multiple [...] Read more.
Single-machine due-window assignment scheduling with delivery times and variable processing times is investigated, where the variable processing time of a job means that the processing time is a function of its position in a sequence and its resource allocation. Currently, there are multiple optimization objectives for the due-window assignment problem, and there is a small amount of research on optimization problems where the window starting time, the rejected cost and the optimal scheduling are jointly required. The goal of this paper is to minimize the weighed sum of scheduling cost, resource consumption cost and outsourcing measure under the optional job outsourcing (rejection). Under two resource allocation models (i.e., linear and convex resource allocation models), the scheduling cost is the weighted sum of the number of early–tardy jobs, earliness–tardiness penalties and due-window starting time and size, where the weights are positional-dependent. The main contributions of this paper include the study and data simulation of single-machine scheduling with learning effects, delivery times and outsourcing cost. For the weighed sum of scheduling cost, resource consumption cost and outsourcing measure, we prove the polynomial solvability of the problem. Under the common and slack due-window assignments, through the theoretical analysis of the optimal solution, we reveal that four problems can be solved in O(n6) time, where n is the number of jobs. Full article
(This article belongs to the Special Issue Systems Engineering, Control, and Automation, 2nd Edition)
Show Figures

Figure 1

27 pages, 3994 KB  
Article
Efficient Multi-Objective Optimization on Dynamic Flexible Job Shop Scheduling Using Deep Reinforcement Learning Approach
by Zufa Wu, Hongbo Fan, Yimeng Sun and Manyu Peng
Processes 2023, 11(7), 2018; https://doi.org/10.3390/pr11072018 - 6 Jul 2023
Cited by 28 | Viewed by 4996
Abstract
Previous research focuses on approaches of deep reinforcement learning (DRL) to optimize diverse types of the single-objective dynamic flexible job shop scheduling problem (DFJSP), e.g., energy consumption, earliness and tardiness penalty and machine utilization rate, which gain many improvements in terms of objective [...] Read more.
Previous research focuses on approaches of deep reinforcement learning (DRL) to optimize diverse types of the single-objective dynamic flexible job shop scheduling problem (DFJSP), e.g., energy consumption, earliness and tardiness penalty and machine utilization rate, which gain many improvements in terms of objective metrics in comparison with metaheuristic algorithms such as GA (genetic algorithm) and dispatching rules such as MRT (most remaining time first). However, single-objective optimization in the job shop floor cannot satisfy the requirements of modern smart manufacturing systems, and the multiple-objective DFJSP has become mainstream and the core of intelligent workshops. A complex production environment in a real-world factory causes scheduling entities to have sophisticated characteristics, e.g., a job’s non-uniform processing time, uncertainty of the operation number and restraint of the due time, avoidance of the single machine’s prolonged slack time as well as overweight load, which make a method of the combination of dispatching rules in DRL brought up to adapt to the manufacturing environment at different rescheduling points and accumulate maximum rewards for a global optimum. In our work, we apply the structure of a dual layer DDQN (DLDDQN) to solve the DFJSP in real time with new job arrivals, and two objectives are optimized simultaneously, i.e., the minimization of the delay time sum and makespan. The framework includes two layers (agents): the higher one is named as a goal selector, which utilizes DDQN as a function approximator for selecting one reward form from six proposed ones that embody the two optimization objectives, while the lower one, called an actuator, utilizes DDQN to decide on an optimal rule that has a maximum Q value. The generated benchmark instances trained in our framework converged perfectly, and the comparative experiments validated the superiority and generality of the proposed DLDDQN. Full article
Show Figures

Figure 1

11 pages, 282 KB  
Article
Resource Allocation Scheduling with Position-Dependent Weights and Generalized Earliness–Tardiness Cost
by Yi-Chun Wang, Si-Han Wang and Ji-Bo Wang
Mathematics 2023, 11(1), 222; https://doi.org/10.3390/math11010222 - 2 Jan 2023
Cited by 11 | Viewed by 1875
Abstract
Under just-in-time production, this paper studies a single machine common due-window (denoted by CONW) assignment scheduling problem with position-dependent weights and resource allocations. A job’s actual processing time can be determined by the resource assigned to the job. A resource allocation model is [...] Read more.
Under just-in-time production, this paper studies a single machine common due-window (denoted by CONW) assignment scheduling problem with position-dependent weights and resource allocations. A job’s actual processing time can be determined by the resource assigned to the job. A resource allocation model is divided into linear and convex resource allocations. Under the linear and convex resource allocation models, our goal is to find an optimal due-window location, job sequence and resource allocation. We prove that the weighted sum of scheduling cost (including general earliness–tardiness penalties with positional-dependent weights) and resource consumption cost minimization is polynomially solvable. In addition, under the convex resource allocation, we show that scheduling (resp. resource consumption) cost minimization is solvable in polynomial time subject to the resource consumption (resp. scheduling) cost being bounded. Full article
(This article belongs to the Special Issue Industrial Mathematics in Management and Engineering)
25 pages, 4106 KB  
Article
Hierarchical Reinforcement Learning for Multi-Objective Real-Time Flexible Scheduling in a Smart Shop Floor
by Jingru Chang, Dong Yu, Zheng Zhou, Wuwei He and Lipeng Zhang
Machines 2022, 10(12), 1195; https://doi.org/10.3390/machines10121195 - 9 Dec 2022
Cited by 30 | Viewed by 5239
Abstract
With the development of intelligent manufacturing, machine tools are considered the “mothership” of the equipment manufacturing industry, and the associated processing workshops are becoming more high-end, flexible, intelligent, and green. As the core of manufacturing management in a smart shop floor, research into [...] Read more.
With the development of intelligent manufacturing, machine tools are considered the “mothership” of the equipment manufacturing industry, and the associated processing workshops are becoming more high-end, flexible, intelligent, and green. As the core of manufacturing management in a smart shop floor, research into the multi-objective dynamic flexible job shop scheduling problem (MODFJSP) focuses on optimizing scheduling decisions in real time according to changes in the production environment. In this paper, hierarchical reinforcement learning (HRL) is proposed to solve the MODFJSP considering random job arrival, with a focus on achieving the two practical goals of minimizing penalties for earliness and tardiness and reducing total machine load. A two-layer hierarchical architecture is proposed, namely the combination of a double deep Q-network (DDQN) and a dueling DDQN (DDDQN), and state features, actions, and external and internal rewards are designed. Meanwhile, a personal computer-based interaction feature is designed to integrate subjective decision information into the real-time optimization of HRL to obtain a satisfactory compromise. In addition, the proposed HRL framework is applied to multi-objective real-time flexible scheduling in a smart gear production workshop, and the experimental results show that the proposed HRL algorithm outperforms other reinforcement learning (RL) algorithms, metaheuristics, and heuristics in terms of solution quality and generalization and has the added benefit of real-time characteristics. Full article
(This article belongs to the Section Advanced Manufacturing)
Show Figures

Figure 1

19 pages, 2856 KB  
Article
Flexible Job Shop Scheduling Problem with Fuzzy Times and Due-Windows: Minimizing Weighted Tardiness and Earliness Using Genetic Algorithms
by Emiro Antonio Campo, Jose Alejandro Cano, Rodrigo Gómez-Montoya, Elkin Rodríguez-Velásquez and Pablo Cortés
Algorithms 2022, 15(10), 334; https://doi.org/10.3390/a15100334 - 20 Sep 2022
Cited by 14 | Viewed by 3492
Abstract
The current requirements of many manufacturing companies, such as the fashion, textile, and clothing industries, involve the production of multiple products with different processing routes and products with short life cycles, which prevents obtaining deterministic setup and processing times. Likewise, several industries present [...] Read more.
The current requirements of many manufacturing companies, such as the fashion, textile, and clothing industries, involve the production of multiple products with different processing routes and products with short life cycles, which prevents obtaining deterministic setup and processing times. Likewise, several industries present restrictions when changing from one reference to another in the production system, incurring variable and sequence-dependent setup times. Therefore, this article aims to solve the flexible job shop scheduling problem (FJSSP) considering due windows, sequence-dependent setup times, and uncertainty in processing and setup times. A genetic algorithm is proposed to solve the FJSSP by integrating fuzzy logic to minimize the weighted penalties for tardiness/earliness. The proposed algorithm is implemented in a real-world case study of a fabric finishing production system, and it is compared with four heuristics adapted to the FJSSP such as earliest due date, critical reason, shortest processing time, and Monte Carlo simulation. Results show that the performance of the proposed algorithm provides efficient and satisfactory solutions concerning the objective function and computing time since it overperforms (more than 30%) the heuristics used as benchmarks. Full article
Show Figures

Figure 1

20 pages, 3082 KB  
Article
Deep Reinforcement Learning for Dynamic Flexible Job Shop Scheduling with Random Job Arrival
by Jingru Chang, Dong Yu, Yi Hu, Wuwei He and Haoyu Yu
Processes 2022, 10(4), 760; https://doi.org/10.3390/pr10040760 - 13 Apr 2022
Cited by 92 | Viewed by 11477
Abstract
The production process of a smart factory is complex and dynamic. As the core of manufacturing management, the research into the flexible job shop scheduling problem (FJSP) focuses on optimizing scheduling decisions in real time, according to the changes in the production environment. [...] Read more.
The production process of a smart factory is complex and dynamic. As the core of manufacturing management, the research into the flexible job shop scheduling problem (FJSP) focuses on optimizing scheduling decisions in real time, according to the changes in the production environment. In this paper, deep reinforcement learning (DRL) is proposed to solve the dynamic FJSP (DFJSP) with random job arrival, with the goal of minimizing penalties for earliness and tardiness. A double deep Q-networks (DDQN) architecture is proposed and state features, actions and rewards are designed. A soft ε-greedy behavior policy is designed according to the scale of the problem. The experimental results show that the proposed DRL is better than other reinforcement learning (RL) algorithms, heuristics and metaheuristics in terms of solution quality and generalization. In addition, the soft ε-greedy strategy reasonably balances exploration and exploitation, thereby improving the learning efficiency of the scheduling agent. The DRL method is adaptive to the dynamic changes of the production environment in a flexible job shop, which contributes to the establishment of a flexible scheduling system with self-learning, real-time optimization and intelligent decision-making. Full article
Show Figures

Figure 1

14 pages, 374 KB  
Article
The Due Date Assignment Scheduling Problem with Delivery Times and Truncated Sum-of-Processing-Times-Based Learning Effect
by Jin Qian and Yu Zhan
Mathematics 2021, 9(23), 3085; https://doi.org/10.3390/math9233085 - 30 Nov 2021
Cited by 17 | Viewed by 2154
Abstract
This paper considers a single-machine scheduling problem with past-sequence-dependent delivery times and the truncated sum-of-processing-times-based learning effect. The goal is to minimize the total costs that comprise the number of early jobs, the number of tardy jobs and due date. The due date [...] Read more.
This paper considers a single-machine scheduling problem with past-sequence-dependent delivery times and the truncated sum-of-processing-times-based learning effect. The goal is to minimize the total costs that comprise the number of early jobs, the number of tardy jobs and due date. The due date is a decision variable. There will be corresponding penalties for jobs that are not completed on time. Under the common due date, slack due date and different due date, we prove that these problems are polynomial time solvable. Three polynomial time algorithms are proposed to obtain the optimal sequence. Full article
(This article belongs to the Special Issue Applied Computing and Artificial Intelligence)
Show Figures

Figure 1

26 pages, 1661 KB  
Article
Modeling and Optimization for Multi-Objective Nonidentical Parallel Machining Line Scheduling with a Jumping Process Operation Constraint
by Guangyan Xu, Zailin Guan, Lei Yue, Jabir Mumtaz and Jun Liang
Symmetry 2021, 13(8), 1521; https://doi.org/10.3390/sym13081521 - 18 Aug 2021
Cited by 6 | Viewed by 2592
Abstract
This paper investigates the nonidentical parallel production line scheduling problem derived from an axle housing machining workshop of an axle manufacturer. The characteristics of axle housing machining lines are analyzed, and a nonidentical parallel line scheduling model with a jumping process operation (NPPLS-JP), [...] Read more.
This paper investigates the nonidentical parallel production line scheduling problem derived from an axle housing machining workshop of an axle manufacturer. The characteristics of axle housing machining lines are analyzed, and a nonidentical parallel line scheduling model with a jumping process operation (NPPLS-JP), which considers mixed model production, machine eligibility constraints, and fuzzy due dates, is established so as to minimize the makespan and earliness/tardiness penalty cost. While the physical structures of the parallel lines in the NPPLS-JP model are symmetric, the production capacities and process capabilities are asymmetric for different models. Different from the general parallel line scheduling problem, NPPLS-JP allows for a job to transfer to another production line to complete the subsequent operations (i.e., jumping process operations), and the transfer is unidirectional. The significance of the NPPLS-JP model is that it meets the demands of multivariety mixed model production and makes full use of the capacities of parallel production lines. Aiming to solve the NPPLS-JP problem, we propose a hybrid algorithm named the multi-objective grey wolf optimizer based on decomposition (MOGWO/D). This new algorithm combines the GWO with the multi-objective evolutionary algorithm based on decomposition (MOEA/D) to balance the exploration and exploitation abilities of the original MOEA/D. Furthermore, coding and decoding rules are developed according to the features of the NPPLS-JP problem. To evaluate the effectiveness of the proposed MOGWO/D algorithm, a set of instances with different job scales, job types, and production scenarios is designed, and the results are compared with those of three other famous multi-objective optimization algorithms. The experimental results show that the proposed MOGWO/D algorithm exhibits superiority in most instances. Full article
(This article belongs to the Special Issue Theoretical Computer Science and Discrete Mathematics)
Show Figures

Figure 1

17 pages, 2299 KB  
Article
Scenario Analysis–Based Decision and Coordination in Supply Chain Management with Production and Transportation Scheduling
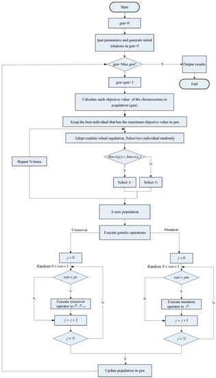
by Yang Jiang, Xiaoye Zhou and Qi Xu
Symmetry 2019, 11(2), 160; https://doi.org/10.3390/sym11020160 - 1 Feb 2019
Cited by 5 | Viewed by 3156
Abstract
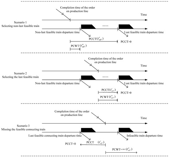
The production and rail transportation coordinating problem aims to determine a pre-operational timetable for a set of orders. The orders need to be manufactured on a dedicated production line and be delivered to their destination by the pre-planned trains considering traveling routes and [...] Read more.
The production and rail transportation coordinating problem aims to determine a pre-operational timetable for a set of orders. The orders need to be manufactured on a dedicated production line and be delivered to their destination by the pre-planned trains considering traveling routes and time. The connecting trains are an important and even unique chance for orders to reach their final destinations, and earliness and tardiness penalties in the connection and delivery process are closely related to the symmetry and harmony between production procedure decision and train-allocated choice. A scenario analysis method is adopted to reveal the relationships between production collection connecting time (PCCT) and production collection waiting time (PCWT) in the production process. In the delivery process, the relationships between production delivery connecting time (PDCT) and production delivery waiting time (PDWT) are mainly considered. An integrated scheduling coordination model is established to maximize the production connecting time (PCT) and production delivery time (PDT). The GA genetic algorithm is employed to solve this problem. The numerical results show that the coordinated schedule in our method can significantly reduce the number of missed connections when compared with considering delivery timeliness only through a delivery time window. Additionally, it is revealed that the quantitative performances of the delivery timeliness improved by the connecting quality (PCT) are much better than those from the view of the delivery time window (PDT). Full article
Show Figures

Figure 1

Back to TopTop