Sign in to use this feature.

Years

Between: -

Subjects

remove_circle_outline
remove_circle_outline
remove_circle_outline
remove_circle_outline
remove_circle_outline

Journals

Article Types

Countries / Regions

Search Results (48)

Search Parameters:
Keywords = pds gene knockout

Order results
Result details
Results per page
Select all
Export citation of selected articles as:
20 pages, 2403 KB  
Article
CRISPR/Cas9-Mediated pds Knockout in Potato Reveals Network-Level Transcriptomic Reorganization Beyond Pigment Loss
by Xianjun Lai, Yuxin Xiang, Siqi Liu, Yandan Zhang, Yizheng Zhang, Zihan Chen, Shifeng Liu and Lang Yan
Plants 2026, 15(1), 96; https://doi.org/10.3390/plants15010096 (registering DOI) - 28 Dec 2025
Abstract
Background: The phytoene desaturase gene is a classical visual marker for validating CRISPR/Cas9 genome editing in plants, as its loss of function produces a readily scorable albino phenotype. While the biochemical basis of pigment loss is well established, it remains unclear whether pds [...] Read more.
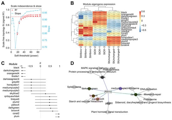
Background: The phytoene desaturase gene is a classical visual marker for validating CRISPR/Cas9 genome editing in plants, as its loss of function produces a readily scorable albino phenotype. While the biochemical basis of pigment loss is well established, it remains unclear whether pds knockout elicits transcriptomic changes extending beyond carotenoid biosynthesis. Resolving this question is essential for correctly interpreting pds-based editing outcomes and for assessing the robustness of phenotype-only screening approaches. Methods: A CRISPR/Cas9 editing platform targeting pds was established in diploid potato. Albino, non-albino edited, and wild-type tissues were subjected to RNA-seq profiling. Differential expression, functional enrichment, and weighted gene co-expression network analysis were integrated to resolve phenotype-associated transcriptional modules, and hierarchical regulatory layers underlying albinism. Results: CRISPR/Cas9-mediated disruption of pds in potato-generated stable albino phenotypes and revealed extensive transcriptomic reprogramming that was not limited to pigment loss. Albino tissues exhibited more than 9700 differentially expressed genes relative to both wild-type and non-albino edited tissues, whereas non-albino edits showed substantially fewer changes. Functional enrichment demonstrated pervasive suppression of photosynthesis and carbon metabolism alongside activation of secondary metabolism, stress responses, hormone signaling, and cell wall remodeling. WGCNA and cross-validation resolved these changes into distinct, phenotype-associated regulatory layers: MEorangered4 captured coordinated repression of starch and sucrose metabolism (r = −0.998), MEdarkgreen marked albino-linked activation of secondary metabolism and barrier biogenesis (r = 0.855; overlap with Albino Core set, OR = 23.65), while MEblack and MEgrey60 reflected downregulation of stress signaling, proteostasis, and hormone-integrative control and were enriched in transgenic–background-associated gene sets. Conclusions: pds knockout in potato is accompanied by broad transcriptomic changes beyond pigment biosynthesis, suggesting that albinism involves coordinated regulatory and metabolic adjustment under plastid dysfunction rather than pigment loss alone. These results refine the use of pds as a visual editing marker and provide a framework for linking localized genome edits to coordinated network-level transcriptional responses in plants. Full article
(This article belongs to the Section Plant Molecular Biology)
Show Figures

Figure 1

15 pages, 622 KB  
Review
Target Discovery in Head-and-Neck Squamous Cell Carcinoma: Genome-Wide CRISPR Screens Illuminate Therapeutic Resistance and Actionable Dependencies
by Vui King Vincent-Chong
Biomedicines 2025, 13(12), 3012; https://doi.org/10.3390/biomedicines13123012 - 8 Dec 2025
Viewed by 441
Abstract
Head-and-neck squamous cell carcinoma (HNSCC) remains a lethal malignancy with stagnant survival despite advances in surgery, radiotherapy, and systemic therapy. Beyond cetuximab and PD-1 inhibitors, there are only a few targeted options, which benefit only a minority of patients, underscoring the need for [...] Read more.
Head-and-neck squamous cell carcinoma (HNSCC) remains a lethal malignancy with stagnant survival despite advances in surgery, radiotherapy, and systemic therapy. Beyond cetuximab and PD-1 inhibitors, there are only a few targeted options, which benefit only a minority of patients, underscoring the need for new biomarkers and druggable dependencies. Genome-wide clustered regularly interspaced short palindromic repeats (CRISPR) Cas9 screening now enables systematic, high-specificity investigation of gene function to reveal determinants of tumor proliferation, survival, and therapy response. Compared with RNA interference, CRISPR provides cleaner on-target knockout and more interpretable phenotypes, allowing efficient discovery of essential genes and synthetic-lethal interactions. Although the Cancer Dependency Map profiled 89 OSCC/HNSCC lines to nominate baseline dependencies, drug-perturbed states critical for understanding platinum resistance remain underexplored. Only a handful of HNSCC studies have applied genome-wide CRISPR cas9 screening: two mapped core essential genes; two mapped cisplatin resistance and radiation resistance; and others uncovered synthetic-lethal targets, including vulnerabilities to mTOR inhibition, EGFR inhibition, glutamine metabolism inhibition, and host determinants of oncolytic HSV-1 efficacy. This review synthesizes these findings, highlights methodological considerations (library design, coverage, and treatment duration), and integrates complementary functional data to prioritize targets for rational combinations. This review also provides information on the TCGA database and in vivo CRISPR screening that can accelerate precision therapeutics for patients with HNSCC. Full article
Show Figures

Figure 1

19 pages, 13853 KB  
Article
Establishment of an In Vitro Culture and Genetic Transformation System of Callus in Japanese Apricot (Prunus mume Sieb. et Zucc.)
by Yin Wu, Pengyu Zhou, Ximeng Lin, Chengdong Ma, Siqi Guo, Zhaojun Ni, Faisal Hayat, Xiao Huang and Zhihong Gao
Forests 2025, 16(12), 1812; https://doi.org/10.3390/f16121812 - 3 Dec 2025
Viewed by 225
Abstract
Japanese apricot (Prunus mume Sieb. et Zucc.) is a dicotyledonous plant from the Rosaceae family that originated in China. Functional genomic studies in Japanese apricot are essential to elucidate the molecular mechanisms underlying key agronomic traits and to accelerate crop improvement. However, [...] Read more.
Japanese apricot (Prunus mume Sieb. et Zucc.) is a dicotyledonous plant from the Rosaceae family that originated in China. Functional genomic studies in Japanese apricot are essential to elucidate the molecular mechanisms underlying key agronomic traits and to accelerate crop improvement. However, the lack of an efficient genetic transformation system has hindered gene function analysis and impeded molecular breeding efforts. Agrobacterium rhizogenes-mediated transformation has emerged as a robust tool for functional gene validation and studying root-specific processes across diverse plant species, due to its simple protocol and rapid turnaround time. Notably, Agrobacterium-mediated transformation remains notoriously recalcitrant in Rosaceae species, particularly in Japanese apricot. Through screening of ten Japanese apricot varieties, we identified ‘Muguamei’ (MGM) as the optimal cultivar for tissue culture. Using its genotype, we established an Agrobacterium rhizogenes-mediated transformation system for Japanese apricot via an in vitro approach. The binary vector incorporated the RUBY reporter for visual selection and eYGFPuv for fluorescent validation of transformation events. Furthermore, CRISPR/Cas9-mediated knockout of PmPDS in ‘Muguamei’ calli generated albino phenotypes, confirming successful genome editing. Through optimization of antibiotics, the study achieved an 80% explant survival rate using Woody Plant Medium (WPM) supplemented with 6-BA (0.5 mg/L) and TDZ (0.05 mg/L). For in vitro micropropagation, we found that ‘Muguamei’ exhibited optimal shoot growth in the presence of 6-BA (0.06 mg/L) and TDZ (0.1 mg/L), and up to 8 bud proliferation lines could be reached under 4.0 mg/L 6-BA. During the rooting of micro shoots, ½MS medium performed better and reached the optimum root length (35.70 ± 4.56 mm) and number (6.00 ± 1.00) under IAA (0.5 mg/L) and IBA (0.4 mg/L). Leaf explants were cultured on WPM supplemented with TDZ (4.0 mg/L) and NAA (0.2 mg/L). 50 mg/L kanamycin concentrations were the suitable screening concentration. Full article
(This article belongs to the Section Genetics and Molecular Biology)
Show Figures

Figure 1

16 pages, 2641 KB  
Article
Synaptic Changes in Mice Lacking Alpha- and Gamma-Synucleins
by Anastasia M. Krayushkina, Olga Morozova, Anastasia Khizeva, Tamara A. Ivanova, Natalia Ninkina and Kirill Chaprov
Biomedicines 2025, 13(12), 2866; https://doi.org/10.3390/biomedicines13122866 - 25 Nov 2025
Viewed by 429
Abstract
Background: Alpha-synuclein is a key protein involved in the pathogenesis of Parkinson disease (PD). Its intermediate aggregated forms disturb the normal function of dopaminergic (DA) neurons. Furthermore, the loss of intraneuronal connections may precede nerve cell death in PD. Disturbance of presynaptic functions [...] Read more.
Background: Alpha-synuclein is a key protein involved in the pathogenesis of Parkinson disease (PD). Its intermediate aggregated forms disturb the normal function of dopaminergic (DA) neurons. Furthermore, the loss of intraneuronal connections may precede nerve cell death in PD. Disturbance of presynaptic functions of alpha-synuclein and its family members, beta- and gamma-synuclein, can apparently be the first step in nigrostriatal system dysfunction. Based on their structure homology and subcellular localization, the three synuclein proteins could have overlapping functions. This also indicates necessitates to study each protein in isolation. Methods: We have established a unique mouse line with conditional knockout (KO) of alpha-synuclein inactivation on the background of gamma-synuclein KO. Results: During the early phase of alpha-synuclein loss of function, mice demonstrate reduced explorer activity, decreased gene expression of Mao-B in the midbrain, and transiently increased levels of beta-synuclein protein in the striatum after alpha-synuclein inactivation, as results, metabolism of dopamine stays unscathed. These changes can be caused by specific regulation of Mao-B by alpha-synuclein or can be a physiological reaction aimed at restoring alpha-synuclein levels. No significant changes in gene expression patterns of dopamine-related enzymes in the midbrain or protein levels in the striatum and midbrain were observed. Conclusions: Our data suggest that sudden alpha-synuclein depletion leads to an increase in beta-synuclein levels, likely as functional replacement. This result supports that beta-synuclein can compensate the loss of alpha-synuclein. In general, this process may characterize synapse reconstruction in early alpha-synuclein dysfunction with gamma-synuclein absence and form the basis for replacement therapeutic strategies in PD. Full article
(This article belongs to the Section Neurobiology and Clinical Neuroscience)
Show Figures

Figure 1

22 pages, 8752 KB  
Article
B10 Promotes Polarization and Pro-Resolving Functions of Bone Marrow Derived Macrophages (BMDM) Through PD-1 Activation
by Takumi Memida, Guoqin Cao, Elaheh Dalir Abdolahinia, Sunniva Ruiz, Shengyuan Huang, Sahar Hassantash, Satoru Shindo, Motoki Okamoto, Shohei Yamashita, Shin Nakamura, Maiko Suzuki, Toshihisa Kawai and Xiaozhe Han
Cells 2025, 14(12), 860; https://doi.org/10.3390/cells14120860 - 7 Jun 2025
Cited by 1 | Viewed by 3204
Abstract
Regulatory B cells (B regs) are immune cells that help suppress excessive inflammatory responses by interacting with other immune components. Among them, B-10 cells are known for their strong immunoregulatory function. This study focused on how B-10 cells influence macrophage phenotype and function [...] Read more.
Regulatory B cells (B regs) are immune cells that help suppress excessive inflammatory responses by interacting with other immune components. Among them, B-10 cells are known for their strong immunoregulatory function. This study focused on how B-10 cells influence macrophage phenotype and function through the PD-1 signaling pathway. To investigate this, B-10 cells derived from mouse spleens were co-cultured with bone marrow-derived macrophages (BMDMs) from either wild-type (WT) or PD-1 knockout (PD-1 KO) mice, using both direct contact and Transwell setups. The findings indicated that direct co-culture with B-10 cells significantly promoted the polarization of macrophages towards the anti-inflammatory M2 type, characterized by increased expression of surface markers (F4/80+, CD206+, CD163+), higher levels of PD-1, and upregulation of M2-related genes (IL-1ra, IL-10, Arg-1, IL-6, and CCL1). These macrophages also exhibited enhanced phagocytic activity and greater secretion of specialized pro-resolving mediator (SPMs) like RvD2 and 15-epi LXA4. In contrast, these effects were reduced when B-10 cells were cultured indirectly or when PD-1 was absent. These findings suggest that B-10 cells promote anti-inflammatory macrophage activity primarily through PD-1 signaling, offering insights into potential therapeutic approaches for controlling inflammation. Full article
(This article belongs to the Special Issue Cellular and Molecular Mechanisms in Immune Regulation)
Show Figures

Figure 1

22 pages, 9261 KB  
Article
Oncolytic Vaccinia Virus Armed with GM-CSF and IL-7 Enhances Antitumor Immunity in Pancreatic Cancer
by Wenyi Yan, Yujing Xuan, Ruimin Wang, Ziyan Huan, Yu Guo, Huilin Dun, Lihua Xu, Ruxia Han, Xianlei Sun, Lingling Si, Nicholas Robert Lemoine, Yaohe Wang and Pengju Wang
Biomedicines 2025, 13(4), 882; https://doi.org/10.3390/biomedicines13040882 - 5 Apr 2025
Cited by 3 | Viewed by 1797 | Correction
Abstract
Objectives: Pancreatic cancer remains a therapeutic challenge due to its immunosuppressive microenvironment and treatment resistance. This study aimed to develop a novel recombinant oncolytic vaccinia virus (VVL-GL7) co-expressing granulocyte-macrophage colony-stimulating factor (GM-CSF) and interleukin-7 (IL-7), designed to enhance anti-tumor immunity and synergize with [...] Read more.
Objectives: Pancreatic cancer remains a therapeutic challenge due to its immunosuppressive microenvironment and treatment resistance. This study aimed to develop a novel recombinant oncolytic vaccinia virus (VVL-GL7) co-expressing granulocyte-macrophage colony-stimulating factor (GM-CSF) and interleukin-7 (IL-7), designed to enhance anti-tumor immunity and synergize with immune checkpoint inhibitors. Methods: VVL-GL7 was constructed through CRISPR/Cas9-mediated knockout of TK and A49 genes, combined with the simultaneous insertion of dual cytokine-encoding cassettes. Anti-tumor efficacy was evaluated in vitro and in vivo using C57BL/6 mouse and Syrian hamster pancreatic cancer models. Comprehensive immune profiling evaluated CD8+ T-cell and macrophage infiltration dynamics while simultaneously assessing memory T-cell differentiation patterns using flow cytometry. Preclinical combination studies of VVL-GL7 and the PD-1 immune checkpoint inhibitor were systematically evaluated in a syngeneic pancreatic cancer model. Results: VVL-GL7 exhibited potent oncolytic activity, inducing significant tumor regression in both preclinical models. VVL-GL7 therapy significantly augmented CD8+ T-cell and macrophage infiltration within the tumor microenvironment, while concomitantly driving memory T-cell differentiation. The synergistic effects of VVL-GL7 and the PD-1 blockade further improved therapeutic outcomes, resulting in significantly higher tumor remission rates compared to monotherapy and achieving complete tumor regression in pancreatic cancer models. Conclusions: VVL-GL7 reprograms the immunosuppressive tumor microenvironment and synergizes with anti-PD-1 antibodies to overcome resistance in pancreatic cancer. Full article
(This article belongs to the Special Issue Oncolytic Viruses and Combinatorial Immunotherapy for Cancer)
Show Figures

Figure 1

11 pages, 5030 KB  
Article
ABA and Pre-Harvest Sprouting Differences in Knockout Lines of OsPHS3 Encoding Carotenoid Isomerase via CRISPR/Cas9 in Rice
by Yu-Jin Jung, Jiyun Go, Jin-Young Kim, Hyo-Ju Lee, Jong-Hee Kim, Hye-Mi Lee, Yong-Gu Cho and Kwon-Kyoo Kang
Plants 2025, 14(3), 345; https://doi.org/10.3390/plants14030345 - 23 Jan 2025
Viewed by 1596
Abstract
We generated and characterized knockout mutant lines of the OsPHS3 gene using the CRISPR/Cas9 system. The knockout lines of the OsPHS3 gene showed that 1 bp and 7 bp deletion, early termination codons were used for protein production. Agronomic characteristics of knock-out lines [...] Read more.
We generated and characterized knockout mutant lines of the OsPHS3 gene using the CRISPR/Cas9 system. The knockout lines of the OsPHS3 gene showed that 1 bp and 7 bp deletion, early termination codons were used for protein production. Agronomic characteristics of knock-out lines were reduced in plant height, culm diameter, panicle length, seed size and weight, except for the number of tillers. In addition, we analyzed the expression levels of carotenoid biosynthesis genes by qRT-PCR. Among the genes encoding carotenoid metabolic pathway enzymes, the level of transcripts of PSY1, PSY2, PSY3, PDS and ZDS were higher in the KO lines than in the WT line. In contrast, transcription of the ε-LCY, β-LCY and ZEP1 genes were downregulated in the KO lines compared to the WT line. Also, the KO lines decreased carotenoid content and ABA amount compared to WT, while preharvest sprouts increased. These results suggested that they would certainly help explain the molecular mechanisms of PHS in other crops, such as wheat and barley, which are susceptible to PHS. Full article
(This article belongs to the Section Plant Genetics, Genomics and Biotechnology)
Show Figures

Figure 1

19 pages, 4700 KB  
Article
Altered Expression of Epigenetic and Transcriptional Regulators in ERβ Knockout Rat Ovaries During Postnatal Development
by Kevin Vo, Yashica Sharma, V. Praveen Chakravarthi, Ryan Mohamadi, Elizabeth S. Bahadursingh, Amelia Mohamadi, Vinesh Dahiya, Cinthia Y. Rosales, Grace J. Pei, Patrick E. Fields and M. A. Karim Rumi
Int. J. Mol. Sci. 2025, 26(2), 760; https://doi.org/10.3390/ijms26020760 - 17 Jan 2025
Viewed by 1302
Abstract
We analyzed the transcriptome data of wildtype and estrogen receptor β knockout (ErβKO) rat ovaries during the early postnatal period and detected remarkable changes in epigenetic regulators and transcription factors. Compared with postnatal day (PD) 4.5 ovaries, PD 6.5 wildtype [...] Read more.
We analyzed the transcriptome data of wildtype and estrogen receptor β knockout (ErβKO) rat ovaries during the early postnatal period and detected remarkable changes in epigenetic regulators and transcription factors. Compared with postnatal day (PD) 4.5 ovaries, PD 6.5 wildtype ovaries possessed 581 differentially expressed downstream transcripts (DEDTs), including 17 differentially expressed epigenetic regulators (DEERs) and 23 differentially expressed transcription factors (DETFs). Subsequently, compared with PD 6.5 ovaries, PD 8.5 wildtype ovaries showed 920 DEDTs, including 24 DEERs and 68 DETFs. The DEDTs, DEERs, and DETFs in wildtype ovaries represented the gene expression during primordial follicle activation and the gradual development of primary follicles of first-wave origin because the second-wave follicles remained dormant during this developmental period. When we compared the transcriptome data of age-matched ErβKO ovaries, we observed that PD 6.5 ErβKO ovaries had 744 DEDTs compared with PD 4.5 ovaries, including 46 DEERs and 55 DETFs. The loss of ERβ rapidly activated the primordial follicles of both first- and second-wave origin on PD 6.5 and showed a remarkable increase in DEDTs (744 vs. 581). However, compared with PD 6.5 ovaries, PD 8.5 ErβKO ovaries showed only 191 DEDTs, including 8 DEERs and 10 DETFs. This finding suggests that the PD 8.5 ErβKO ovaries did not undergo remarkable ovarian follicle activation greater than that had already occurred in PD 6.5 ErβKO ovaries. The results also showed that the numbers of DEERs and DETFs were associated with increased changes in DEDTs; the greater the number of DEERs or DETFs, the larger the number of DEDTs. In addition to the quantitative differences in DEERs and DETFs between the wildtype and ErβKO ovaries, the differentially expressed regulators showed distinct patterns. We identified that 17 transcripts were tied to follicle assembly, 6 to follicle activation, and 12 to steroidogenesis. Our observations indicate that a loss of ERβ dysregulates the epigenetic regulators and transcription factors in ErβKO ovaries, which disrupts the downstream genes in ovarian follicles and increases follicle activation. Further studies are required to clarify if ERβ directly or indirectly regulates DEDTs, including DEERs and DETFs, during the neonatal development of rat ovarian follicles. Full article
(This article belongs to the Collection Feature Papers in “Molecular Biology”)
Show Figures

Figure 1

16 pages, 3466 KB  
Article
Construction and Validation of CRISPR/Cas Vectors for Editing the PDS Gene in Banana (Musa spp.)
by Marcelly Santana Mascarenhas, Fernanda dos Santos Nascimento, Luana Maria Pacheco Schittino, Livia Batista Galinari, Lucymeire Souza Morais Lino, Andresa Priscila de Souza Ramos, Leandro Eugenio Cardamone Diniz, Tiago Antônio de Oliveira Mendes, Claudia Fortes Ferreira, Janay Almeida dos Santos-Serejo and Edson Perito Amorim
Curr. Issues Mol. Biol. 2024, 46(12), 14422-14437; https://doi.org/10.3390/cimb46120865 - 20 Dec 2024
Cited by 3 | Viewed by 3447
Abstract
Bananas and plantains are important staple food crops affected by biotic and abiotic stresses. The gene editing technique via Clustered Regularly Interspaced Short Palindromic Repeats associated with the Cas protein (CRISPR/Cas) has been used as an important tool for development of cultivars with [...] Read more.
Bananas and plantains are important staple food crops affected by biotic and abiotic stresses. The gene editing technique via Clustered Regularly Interspaced Short Palindromic Repeats associated with the Cas protein (CRISPR/Cas) has been used as an important tool for development of cultivars with high tolerance to stresses. This study sought to develop a protocol for the construction of vectors for gene knockout. Here we use the phytoene desaturase (PDS) gene as a case study in Prata-Anã banana by the nonhomologous end junction (NHEJ) method. PDS is a key gene in the carotenoid production pathway in plants and its knockout leads to easily visualized phenotypes such as dwarfism and albinism in plants. Agrobacterium-mediated transformation delivered CRISPR/Cas9 constructs containing gRNAs were inserted into embryogenic cell suspension cultures. This is the first study to provide an effective method/protocol for constructing gene knockout vectors, demonstrating gene editing potential in a Brazilian banana variety. The constitutive (CaMV 35S) and root-specific vectors were successfully assembled and confirmed in transformed Agrobacterium by DNA extraction and PCR. The specificity of transformation protocols makes it possible to use the CRISPR-Cas9 technique to develop Prata-Anã banana plants with enhanced tolerance/resistance to major biotic and abiotic factors. Full article
(This article belongs to the Special Issue Molecular Breeding and Genetics Research in Plants, 2nd Edition)
Show Figures

Figure 1

15 pages, 3266 KB  
Article
Loss of Glutathione-S-Transferase Theta 2 (GSTT2) Modulates the Tumor Microenvironment and Response to BCG Immunotherapy in a Murine Orthotopic Model of Bladder Cancer
by Mugdha V. Patwardhan, Toh Qin Kane, Edmund Chiong, Juwita Norasmara Rahmat and Ratha Mahendran
Int. J. Mol. Sci. 2024, 25(24), 13296; https://doi.org/10.3390/ijms252413296 - 11 Dec 2024
Cited by 2 | Viewed by 2324
Abstract
Loss of the glutathione-S-transferases Theta 2 (Gstt2) expression is associated with an improved response to intravesical Mycobacterium bovis, Bacillus Calmette-Guérin (BCG) immunotherapy for non-muscle-invasive bladder cancer (NMIBC) patients who receive fewer BCG instillations. To delineate the cause, Gstt2 knockout (KO) and wildtype [...] Read more.
Loss of the glutathione-S-transferases Theta 2 (Gstt2) expression is associated with an improved response to intravesical Mycobacterium bovis, Bacillus Calmette-Guérin (BCG) immunotherapy for non-muscle-invasive bladder cancer (NMIBC) patients who receive fewer BCG instillations. To delineate the cause, Gstt2 knockout (KO) and wildtype (WT) C57Bl/6J mice were implanted with tumors before treatment with BCG or saline. RNA was analyzed via single-cell RNA sequencing (scRNA-seq) and real-time polymerase chain reaction (RT-PCR). BCG induced PD-L1 expression in WT mice bladders, while pro-inflammatory TNF-α was upregulated in KO bladders. ScRNA-seq analysis showed that Gstt2 WT mice bladders had a higher proportion of matrix remodeling fibroblasts, M2 macrophages, and neuronal cells. In KO mice, distinct tumor cell types, activated fibroblasts, and M1 macrophages were enriched in the bladders. In WT bladders, the genes expressed supported tumorigenesis and immunosuppressive PD-L1 expression. In contrast, Gstt2 KO bladders expressed genes involved in inflammation, immune activation, and tumor suppression. An 11-gene signature (Hmga2, Peak 1, Kras, Slc2a1, Ankfn1, Ahnak, Cmss1, Fmo5, Gphn, Plec, Gstt2), derived from the scRNA-seq analysis predicted response in NMIBC patients (The Cancer Genome Atlas (TCGA) database). In conclusion, our results indicate that patients with WT Gstt2 may benefit from anti-PD-L1 checkpoint inhibition therapy. Full article
(This article belongs to the Section Biochemistry)
Show Figures

Figure 1

12 pages, 2114 KB  
Article
Regulation of TIR-1/SARM-1 by miR-71 Protects Dopaminergic Neurons in a C. elegans Model of LRRK2-Induced Parkinson’s Disease
by Devin Naidoo and Alexandre de Lencastre
Int. J. Mol. Sci. 2024, 25(16), 8795; https://doi.org/10.3390/ijms25168795 - 13 Aug 2024
Cited by 5 | Viewed by 2144
Abstract
Parkinson’s disease (PD) is a common neurodegenerative disorder characterized by symptoms such as bradykinesia, resting tremor, and rigidity, primarily driven by the degradation of dopaminergic (DA) neurons in the substantia nigra. A significant contributor to familial autosomal dominant PD cases is mutations in [...] Read more.
Parkinson’s disease (PD) is a common neurodegenerative disorder characterized by symptoms such as bradykinesia, resting tremor, and rigidity, primarily driven by the degradation of dopaminergic (DA) neurons in the substantia nigra. A significant contributor to familial autosomal dominant PD cases is mutations in the LRRK2 gene, making it a primary therapeutic target. This study explores the role of microRNAs (miRNAs) in regulating the proteomic stress responses associated with neurodegeneration in PD using C. elegans models. Our focus is on miR-71, a miRNA known to affect stress resistance and act as a pro-longevity factor in C. elegans. We investigated miR-71’s function in C. elegans models of PD, where mutant LRRK2 expression correlates with dopaminergic neuronal death. Our findings reveal that miR-71 overexpression rescues motility defects and slows dopaminergic neurodegeneration in these models, suggesting its critical role in mitigating the proteotoxic effects of mutant LRRK2. Conversely, miR-71 knockout exacerbates neuronal death caused by mutant LRRK2. Additionally, our data indicate that miR-71’s neuroprotective effect involves downregulating the toll receptor domain protein tir-1, implicating miR-71 repression of tir-1 as vital in the response to LRRK2-induced proteotoxicity. These insights into miR-71’s role in C. elegans models of PD not only enhance our understanding of molecular mechanisms in neurodegeneration but also pave the way for potential research into human neurodegenerative diseases, leveraging the conservation of miRNAs and their targets across species. Full article
(This article belongs to the Special Issue Role of MicroRNAs in Human Diseases)
Show Figures

Figure 1

18 pages, 3903 KB  
Article
Leucine-Rich Repeat Kinase-2 Controls the Differentiation and Maturation of Oligodendrocytes in Mice and Zebrafish
by Alice Filippini, Elena Cannone, Valentina Mazziotti, Giulia Carini, Veronica Mutti, Cosetta Ravelli, Massimo Gennarelli, Marco Schiavone and Isabella Russo
Biomolecules 2024, 14(7), 870; https://doi.org/10.3390/biom14070870 - 19 Jul 2024
Cited by 1 | Viewed by 2345
Abstract
Leucine-rich repeat kinase-2 (LRRK2), a gene mutated in familial and sporadic Parkinson’s disease (PD), controls multiple cellular processes important for GLIA physiology. Interestingly, emerging studies report that LRRK2 is highly expressed in oligodendrocyte precursor cells (OPCs) compared to the pathophysiology of [...] Read more.
Leucine-rich repeat kinase-2 (LRRK2), a gene mutated in familial and sporadic Parkinson’s disease (PD), controls multiple cellular processes important for GLIA physiology. Interestingly, emerging studies report that LRRK2 is highly expressed in oligodendrocyte precursor cells (OPCs) compared to the pathophysiology of other brain cells and oligodendrocytes (OLs) in PD. Altogether, these observations suggest crucial function(s) of LRRK2 in OPCs/Ols, which would be interesting to explore. In this study, we investigated the role of LRRK2 in OLs. We showed that LRRK2 knock-out (KO) OPC cultures displayed defects in the transition of OPCs into OLs, suggesting a role of LRRK2 in OL differentiation. Consistently, we found an alteration of myelin basic protein (MBP) striosomes in LRRK2 KO mouse brains and reduced levels of oligodendrocyte transcription factor 2 (Olig2) and Mbp in olig2:EGFP and mbp:RFP transgenic zebrafish embryos injected with lrrk2 morpholino (MO). Moreover, lrrk2 knock-down zebrafish exhibited a lower amount of nerve growth factor (Ngf) compared to control embryos, which represents a potent regulator of oligodendrogenesis and myelination. Overall, our findings indicate that LRRK2 controls OL differentiation, affecting the number of mature OLs. Full article
Show Figures

Figure 1

11 pages, 1922 KB  
Article
Phytoene Desaturase (PDS) Gene-Derived Markers Identify “A” and “B” Genomes in Banana (Musa spp.)
by Fernanda dos Santos Nascimento, Marcelly Santana Mascarenhas, Samantha Costa Boaventura, Carla Catharina Hora de Souza, Andresa Priscila de Souza Ramos, Anelita de Jesus Rocha, Julianna Matos da Silva Soares, Leandro Eugenio Cardamone Diniz, Tiago Antônio de Oliveira Mendes, Claudia Fortes Ferreira and Edson Perito Amorim
Horticulturae 2024, 10(3), 294; https://doi.org/10.3390/horticulturae10030294 - 19 Mar 2024
Cited by 3 | Viewed by 4357
Abstract
Phytoene desaturase (PDS) is a plant enzyme involved in carotenoid biosynthesis. The PDS gene has been used as a selective marker for genome editing in several plant species, including banana (Musa spp.). Its knockout promotes dwarfism and albinism, characteristics that are easily [...] Read more.
Phytoene desaturase (PDS) is a plant enzyme involved in carotenoid biosynthesis. The PDS gene has been used as a selective marker for genome editing in several plant species, including banana (Musa spp.). Its knockout promotes dwarfism and albinism, characteristics that are easily recognizable and highly favorable. In Musa spp., the A genome increases fruit production and quality, whereas the B genome is associated with tolerance to biotic and abiotic stresses. The objective of this study was to identify a molecular marker in the PDS gene to easily discriminate the A and B genomes of banana. A 2166 bp fragment for the “PDSMa” marker was identified as polymorphic for the A genome (identification accuracy of 99.33%), whereas ~332 and ~225 bp fragments were detected for the “PDSMb” marker with 100% accuracy using MedCalc software. In this study, we used genotypes with A and B genomes that are used in the genetic improvement of bananas and an accession with the BT genome. It was not possible to differentiate the accession with the BT genome from the others, suggesting that the markers do not have the capacity to separate the T genome from the A and B genomes. To the best of our knowledge, this is the first study to use the PDS gene to determine doses of the A genome and identify the B genome in Musa spp., which will aid in evaluating the genomic constitution of banana hybrids and accessions at the seedling stage and accelerating their classification in crop genetic improvement programs. Full article
(This article belongs to the Special Issue Developments in the Genetics and Breeding of Banana Species)
Show Figures

Figure 1

18 pages, 3815 KB  
Article
Loss of ERβ Disrupts Gene Regulation in Primordial and Primary Follicles
by Eun Bee Lee, V. Praveen Chakravarthi, Ryan Mohamadi, Vinesh Dahiya, Kevin Vo, Anamika Ratri, Patrick E. Fields, Courtney A. Marsh and M. A. Karim Rumi
Int. J. Mol. Sci. 2024, 25(6), 3202; https://doi.org/10.3390/ijms25063202 - 11 Mar 2024
Cited by 3 | Viewed by 2116
Abstract
Loss of ERβ increases primordial follicle growth activation (PFGA), leading to premature ovarian follicle reserve depletion. We determined the expression and gene regulatory functions of ERβ in dormant primordial follicles (PdFs) and activated primary follicles (PrFs) using mouse models. PdFs and PrFs were [...] Read more.
Loss of ERβ increases primordial follicle growth activation (PFGA), leading to premature ovarian follicle reserve depletion. We determined the expression and gene regulatory functions of ERβ in dormant primordial follicles (PdFs) and activated primary follicles (PrFs) using mouse models. PdFs and PrFs were isolated from 3-week-old Erβ knockout (Erβnull) mouse ovaries, and their transcriptomes were compared with those of control Erβfl/fl mice. We observed a significant (≥2-fold change; FDR p-value ≤ 0.05) deregulation of approximately 5% of genes (866 out of 16,940 genes, TPM ≥ 5) in Erβnull PdFs; ~60% (521 out of 866) of the differentially expressed genes (DEGs) were upregulated, and 40% were downregulated, indicating that ERβ has both transcriptional enhancing as well as repressing roles in dormant PdFs. Such deregulation of genes may make the Erβnull PdFs more susceptible to increased PFGA. When the PdFs undergo PFGA and form PrFs, many new genes are activated. During PFGA of Erβfl/fl follicles, we detected a differential expression of ~24% genes (4909 out of 20,743; ≥2-fold change; FDR p-value ≤ 0.05; TPM ≥ 5); 56% upregulated and 44% downregulated, indicating the gene enhancing and repressing roles of Erβ-activated PrFs. In contrast, we detected a differential expression of only 824 genes in Erβnull follicles during PFGA (≥2-fold change; FDR p-value ≤ 0.05; TPM ≥ 5). Moreover, most (~93%; 770 out of 824) of these DEGs in activated Erβnull PrFs were downregulated. Such deregulation of genes in Erβnull activated follicles may impair their inhibitory role on PFGA. Notably, in both Erβnull PdFs and PrFs, we detected a significant number of epigenetic regulators and transcription factors to be differentially expressed, which suggests that lack of ERβ either directly or indirectly deregulates the gene expression in PdFs and PrFs, leading to increased PFGA. Full article
(This article belongs to the Special Issue Developmental Biology: Computational and Experimental Approaches)
Show Figures

Figure 1

15 pages, 1443 KB  
Review
“Pass the Genetic Scalpel”: A Comprehensive Review of Clustered Regularly Interspaced Short Palindromic Repeats (CRISPR) in Urological Cancers
by Arthur Yim, Matthew Alberto, Marco Herold, Dixon Woon, Joseph Ischia and Damien Bolton
Soc. Int. Urol. J. 2024, 5(1), 16-30; https://doi.org/10.3390/siuj5010006 - 13 Feb 2024
Cited by 1 | Viewed by 2733
Abstract
Introduction: Urological cancers account for a significant portion of cancer diagnoses and mortality rates worldwide. The traditional treatment options of surgery and chemoradiation can have significant morbidity and become ineffective in refractory disease. The discovery of the CRISPR system has opened up [...] Read more.
Introduction: Urological cancers account for a significant portion of cancer diagnoses and mortality rates worldwide. The traditional treatment options of surgery and chemoradiation can have significant morbidity and become ineffective in refractory disease. The discovery of the CRISPR system has opened up new avenues for cancer research by targeting specific genes or mutations that play a role in cancer development and progression. In this review, we summarise the current state of research on CRISPR in urology and discuss its potential for improving the diagnosis and treatment of urological cancers. Methods: A comprehensive literature search was conducted on databases including PubMed, Embase, and Cochrane Library. The keywords included CRISPR and urology OR prostate OR renal OR bladder OR testicular cancer. Results: CRISPR has been used extensively in a preclinical setting to identify and target genes in prostate cancer, including AR, NANOG, ERβ, TP53, PTEN, and PD-1. Targeting PRRX2 and PTEN has also been shown to overcome enzalutamide and docetaxel resistance in vitro. In bladder cancer, CBP, p300, hTERT, lncRNA SNGH3, SMAD7e, and FOXA1 have been targeted, with HNRNPU knockout demonstrating tumour inhibition, increased apoptosis and enhanced cisplatin sensitivity both in vitro and in vivo. Renal cancer has seen CRISPR target VHL, TWIST1, PTEN, and CD70, with the first in-human clinical trial of Anti-CD70 CAR T cell therapy showing an excellent safety profile and durable oncological results. Lastly, testicular cancer modelling has utilised CRISPR to knockout FLNA, ASH2L, HMGB4, CD24, and VIRMA, with NAE1 found to be over-expressed in cisplatin-resistant germ cell colonies. Conclusions: CRISPR is a cutting-edge technology that has been used extensively in the pre-clinical setting to identify new genetic targets, enhance drug sensitivity, and inhibit cancer progression in animal models. Although CAR T cell therapy has shown promising results in RCC, CRISPR-based therapeutics are far from mainstream, with further studies needed across all urological malignancies. Full article
Show Figures

Figure 1

Back to TopTop