Loss of Glutathione-S-Transferase Theta 2 (GSTT2) Modulates the Tumor Microenvironment and Response to BCG Immunotherapy in a Murine Orthotopic Model of Bladder Cancer
Abstract
1. Introduction
2. Results
2.1. Tumor Growth Characteristics of the Orthotopic Model
2.2. Gstt2-Associated Gene Expression in the Bladder
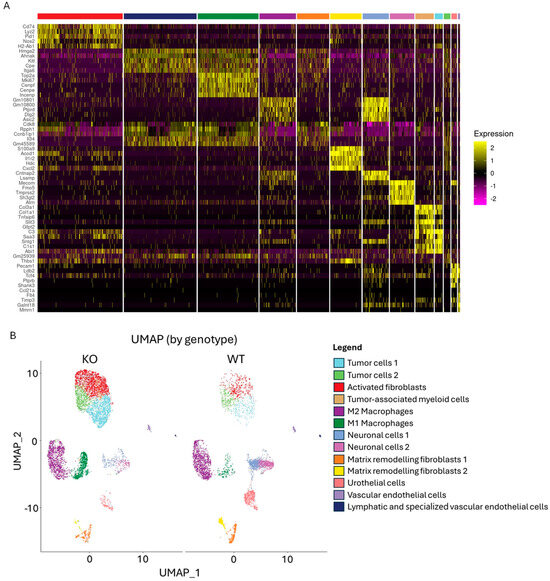
2.3. Single-Cell RNA Sequencing of Bladders from WT and KO Mice
2.4. Verification of Gene Expression in the Orthotopic Tumor Model
2.5. Evaluation of Genes in Human Samples
3. Discussion
4. Materials and Methods
4.1. In Vivo Study
4.2. Analysis of the Human TCGA Database
4.3. Statistical Analysis
5. Conclusions
Supplementary Materials
Author Contributions
Funding
Institutional Review Board Statement
Informed Consent Statement
Data Availability Statement
Acknowledgments
Conflicts of Interest
References
- Bray, F.; Laversanne, M.; Sung, H.; Ferlay, J.; Siegel, R.L.; Soerjomataram, I.; Jemal, A. Global cancer statistics 2022: GLOBOCAN estimates of incidence and mortality worldwide for 36 cancers in 185 countries. CA Cancer J. Clin. 2024, 74, 229–263. [Google Scholar] [CrossRef] [PubMed]
- Zhu, S.; Yu, W.; Yang, X.; Wu, C.; Cheng, F. Traditional Classification and Novel Subtyping Systems for Bladder Cancer. Front. Oncol. 2020, 10, 102. [Google Scholar] [CrossRef] [PubMed]
- Mossanen, M.; Gore, J.L. The burden of bladder cancer care: Direct and indirect costs. Curr. Opin. Urol. 2014, 24, 487–491. [Google Scholar] [CrossRef] [PubMed]
- Lenis, A.T.; Lec, P.M.; Chamie, K.; Mshs, M.D. Bladder Cancer: A Review. JAMA 2020, 324, 1980–1991. [Google Scholar] [CrossRef] [PubMed]
- Lamm, D.L.; Morales, A. A BCG success story: From prevention of tuberculosis to optimal bladder cancer treatment. Vaccine 2021, 39, 7308–7318. [Google Scholar] [CrossRef] [PubMed]
- Witjes, J.A. Management of BCG failures in superficial bladder cancer: A review. Eur. Urol. 2006, 49, 790–797. [Google Scholar] [CrossRef]
- Lima, L.; Oliveira, D.; Ferreira, J.A.; Tavares, A.; Cruz, R.; Medeiros, R.; Santos, L. The role of functional polymorphisms in immune response genes as biomarkers of bacille Calmette-Guerin (BCG) immunotherapy outcome in bladder cancer: Establishment of a predictive profile in a Southern Europe population. BJU Int. 2015, 116, 753–763. [Google Scholar] [CrossRef]
- Chiong, E.; Kesavan, A.; Mahendran, R.; Chan, Y.H.; Sng, J.H.; Lim, Y.K.; Kamaraj, R.; Tan, T.M.; Esuvaranathan, K. NRAMP1 and hGPX1 gene polymorphism and response to bacillus Calmette-Guerin therapy for bladder cancer. Eur. Urol. 2011, 59, 430–437. [Google Scholar] [CrossRef]
- Ahirwar, D.; Kesarwani, P.; Manchanda, P.K.; Mandhani, A.; Mittal, R.D. Anti- and proinflammatory cytokine gene polymorphism and genetic predisposition: Association with smoking, tumor stage and grade, and bacillus Calmette-Guerin immunotherapy in bladder cancer. Cancer Genet. Cytogenet. 2008, 184, 1–8. [Google Scholar] [CrossRef]
- Pichler, R.; Fritz, J.; Zavadil, C.; Schäfer, G.; Culig, Z.; Brunner, A. Tumor-infiltrating immune cell subpopulations influence the oncologic outcome after intravesical Bacillus Calmette-Guérin therapy in bladder cancer. Oncotarget 2016, 7, 39916–39930. [Google Scholar] [CrossRef]
- Kardoust Parizi, M.; Shariat, S.F.; Margulis, V.; Mori, K.; Lotan, Y. Value of tumour-infiltrating immune cells in predicting response to intravesical BCG in patients with non-muscle-invasive bladder cancer: A systematic review and meta-analysis. BJU Int. 2021, 127, 617–625. [Google Scholar] [CrossRef] [PubMed]
- Kamat, A.M.; Li, R.; O’Donnell, M.A.; Black, P.C.; Roupret, M.; Catto, J.W.; Comperat, E.; Ingersoll, M.A.; Witjes, W.P.; McConkey, D.J.; et al. Predicting Response to Intravesical Bacillus Calmette-Guerin Immunotherapy: Are We There Yet? A Systematic Review. Eur. Urol. 2018, 73, 738–748. [Google Scholar] [CrossRef] [PubMed]
- Rahmat, J.N.; Esuvaranathan, K.; Mahendran, R. Bacillus Calmette-Guérin induces rapid gene expression changes in human bladder cancer cell lines that may modulate its survival. Oncol. Lett. 2018, 15, 9231–9241. [Google Scholar] [CrossRef] [PubMed]
- Rahmat, J.N.; Tham, S.M.; Ong, T.L.; Lim, Y.K.; Patwardhan, M.V.; Nee Mani, L.R.; Kamaraj, R.; Chan, Y.H.; Chong, T.W.; Chiong, E.; et al. Glutathione-S-Transferase Theta 2 (GSTT2) Modulates the Response to Bacillus Calmette–Guérin Immunotherapy in Bladder Cancer Patients. Int. J. Mol. Sci. 2024, 25, 8947. [Google Scholar] [CrossRef] [PubMed]
- Zhao, Y.; Marotta, M.; Eichler, E.E.; Eng, C.; Tanaka, H. Linkage disequilibrium between two high-frequency deletion polymorphisms: Implications for association studies involving the glutathione-S transferase (GST) genes. PLoS Genet. 2009, 5, e1000472. [Google Scholar] [CrossRef] [PubMed]
- Matejcic, M.; Li, D.; Prescott, N.J.; Lewis, C.M.; Mathew, C.G.; Parker, M.I. Association of a deletion of GSTT2B with an altered risk of oesophageal squamous cell carcinoma in a South African population: A case-control study. PLoS ONE 2011, 6, e29366. [Google Scholar] [CrossRef]
- Banday, Z.Z.; Nandi, A.K. Arabidopsis thaliana GLUTATHIONE-S-TRANSFERASE THETA 2 interacts with RSI1/FLD to activate systemic acquired resistance. Mol. Plant Pathol. 2018, 19, 464–475. [Google Scholar] [CrossRef]
- Wagner, U.; Edwards, R.; Dixon, D.P.; Mauch, F. Probing the diversity of the Arabidopsis glutathione S-transferase gene family. Plant Mol. Biol. 2002, 49, 515–532. [Google Scholar] [CrossRef]
- Saranya Revathy, K.; Umasuthan, N.; Lee, Y.; Choi, C.Y.; Whang, I.; Lee, J. First molluscan theta-class Glutathione S-Transferase: Identification, cloning, characterization and transcriptional analysis post immune challenges. Comp. Biochem. Physiol. B Biochem. Mol. Biol. 2012, 162, 10–23. [Google Scholar] [CrossRef]
- Sandamalika, W.M.G.; Priyathilaka, T.T.; Lee, S.; Yang, H.; Lee, J. Immune and xenobiotic responses of glutathione S-Transferase theta (GST-theta) from marine invertebrate disk abalone (Haliotis discus discus): With molecular characterization and functional analysis. Fish. Shellfish. Immunol. 2019, 91, 159–171. [Google Scholar] [CrossRef]
- Tang, Z.; Li, C.; Kang, B. Gene Expression Profiling Interactive Analysis. Available online: http://gepia.cancer-pku.cn/index.html (accessed on 15 October 2024).
- Abdel-Hafiz, H.A.; Kailasam Mani, S.K.; Huang, W.; Gouin, K.H., 3rd; Chang, Y.; Xiao, T.; Ma, Q.; Li, Z.; Knott, S.R.V.; Theodorescu, D. Single-cell profiling of murine bladder cancer identifies sex-specific transcriptional signatures with prognostic relevance. iScience 2023, 26, 107703. [Google Scholar] [CrossRef] [PubMed]
- Lin, Y.H.; Chen, C.W.; Cheng, H.C.; Liu, C.J.; Chung, S.T.; Hsieh, M.C.; Tseng, P.L.; Tsai, W.H.; Wu, T.S.; Lai, M.D.; et al. Inhibition of lncRNA RPPH1 activity decreases tumor proliferation and metastasis through down-regulation of inflammation-related oncogenes. Am. J. Transl. Res. 2023, 15, 6701–6717. [Google Scholar] [PubMed]
- Liang, Z.X.; Liu, H.S.; Wang, F.W.; Xiong, L.; Zhou, C.; Hu, T.; He, X.W.; Wu, X.J.; Xie, D.; Wu, X.R.; et al. LncRNA RPPH1 promotes colorectal cancer metastasis by interacting with TUBB3 and by promoting exosomes-mediated macrophage M2 polarization. Cell Death Dis. 2019, 10, 829. [Google Scholar] [CrossRef] [PubMed]
- Wang, X.; Wang, J.; Zhao, J.; Wang, H.; Chen, J.; Wu, J. HMGA2 facilitates colorectal cancer progression via STAT3-mediated tumor-associated macrophage recruitment. Theranostics 2022, 12, 963–975. [Google Scholar] [CrossRef]
- Zhao, Z.; Xiao, S.; Yuan, X.; Yuan, J.; Zhang, C.; Li, H.; Su, J.; Wang, X.; Liu, Q. AHNAK as a Prognosis Factor Suppresses the Tumor Progression in Glioma. J. Cancer 2017, 8, 2924–2932. [Google Scholar] [CrossRef]
- Zhang, X.; Cheng, D.; Liu, Y.; Wu, Y.; He, Z. Gephyrin suppresses lung squamous cell carcinoma development by reducing mTOR pathway activation. Cancer Manag. Res. 2019, 11, 5333–5341. [Google Scholar] [CrossRef]
- Zhou, X.; Liao, W.J.; Liao, J.M.; Liao, P.; Lu, H. Ribosomal proteins: Functions beyond the ribosome. J. Mol. Cell Biol. 2015, 7, 92–104. [Google Scholar] [CrossRef]
- Zhou, J.; Mo, J.; Tan, C.; Xie, F.; Liang, J.; Huang, W. JUND Promotes Tumorigenesis via Specifically Binding on Enhancers of Multiple Oncogenes in Cervical Cancer. OncoTargets Ther. 2023, 16, 347–357. [Google Scholar]
- Zhang, D.; Pan, G.; Cheng, N.; Sun, L.; Zhou, X.; Li, C.; Zhao, J. JUND facilitates proliferation and angiogenesis of esophageal squamous cell carcinoma cell via MAPRE2 up-regulation. Tissue Cell 2023, 81, 102010. [Google Scholar] [CrossRef]
- Han, Y.; Liu, D.; Li, L. PD-1/PD-L1 pathway: Current researches in cancer. Am. J. Cancer Res. 2020, 10, 727–742. [Google Scholar]
- Tsai, T.F.; Lin, J.F.; Lin, Y.C.; Chou, K.Y.; Chen, H.E.; Ho, C.Y.; Chen, P.C.; Hwang, T.I. Cisplatin contributes to programmed death-ligand 1 expression in bladder cancer through ERK1/2-AP-1 signaling pathway. Biosci. Rep. 2019, 39, BSR20190362. [Google Scholar] [CrossRef] [PubMed]
- Lee, E.J.; Lee, S.J.; Kim, S.; Cho, S.C.; Choi, Y.H.; Kim, W.J.; Moon, S.K. Interleukin-5 enhances the migration and invasion of bladder cancer cells via ERK1/2-mediated MMP-9/NF-kappaB/AP-1 pathway: Involvement of the p21WAF1 expression. Cell. Signal. 2013, 25, 2025–2038. [Google Scholar] [CrossRef] [PubMed]
- Lim, C.J.; Nguyen, P.H.D.; Wasser, M.; Kumar, P.; Lee, Y.H.; Nasir, N.J.M.; Chua, C.; Lai, L.; Hazirah, S.N.; Loh, J.J.H.; et al. Immunological Hallmarks for Clinical Response to BCG in Bladder Cancer. Front. Immunol. 2020, 11, 615091. [Google Scholar] [CrossRef] [PubMed]
- Suriano, F.; Santini, D.; Perrone, G.; Amato, M.; Vincenzi, B.; Tonini, G.; Muda, A.; Boggia, S.; Buscarini, M.; Pantano, F. Tumor associated macrophages polarization dictates the efficacy of BCG instillation in non-muscle invasive urothelial bladder cancer. J. Exp. Clin. Cancer Res. 2013, 32, 87. [Google Scholar] [CrossRef]
- Li, J.; Liu, J.; Wang, H.; Ma, J.; Wang, Y.; Xu, W. Single-cell analyses EMP1 as a marker of the ratio of M1/M2 macrophages is associated with EMT, immune infiltration, and prognosis in bladder cancer. Bladder 2023, 10, e21200011. [Google Scholar] [CrossRef]
- Patel, O.; Roy, M.J.; Murphy, J.M.; Lucet, I.S. The PEAK family of pseudokinases, their role in cell signalling and cancer. FEBS J. 2020, 287, 4183–4197. [Google Scholar] [CrossRef]
- Kneussel, M.; Betz, H. Receptors, gephyrin and gephyrin-associated proteins: Novel insights into the assembly of inhibitory postsynaptic membrane specializations. J. Physiol. 2000, 525 Pt 1, 1–9. [Google Scholar] [CrossRef]
- Swart, G.W. ctivated leukocyte cell adhesion molecule (CD166/ALCAM): Developmental and mechanistic aspects of cell clustering and cell migration. Eur. J. Cell Biol. 2002, 81, 313–321. [Google Scholar] [CrossRef]
- Willrodt, A.H.; Salabarria, A.C.; Schineis, P.; Ignatova, D.; Hunter, M.C.; Vranova, M.; Golding-Ochsenbein, A.M.; Sigmund, E.; Romagna, A.; Strassberger, V.; et al. ALCAM Mediates DC Migration Through Afferent Lymphatics and Promotes Allospecific Immune Reactions. Front. Immunol. 2019, 10, 759. [Google Scholar] [CrossRef]
- Shin, J.S.; Park, J.H.; Kim, J.D.; Lee, J.M.; Kim, S.J. Induction of tumour necrosis factor-alpha (TNF-alpha) mRNA in bladders and spleens of mice after intravesical administration of bacillus Calmette-Guérin. Clin. Exp. Immunol. 1995, 100, 26–31. [Google Scholar] [CrossRef]
- Martinez-Lopez, M.F.; de Almeida, C.R.; Fontes, M.; Mendes, R.V.; Kaufmann, S.H.E.; Fior, R. Macrophages directly kill bladder cancer cells through TNF signaling as an early response to BCG therapy. Dis. Model. Mech. 2024, 17, dmm050693. [Google Scholar] [CrossRef] [PubMed]
- Shintani, Y.; Sawada, Y.; Inagaki, T.; Kohjimoto, Y.; Uekado, Y.; Shinka, T. Intravesical instillation therapy with bacillus Calmette-Guerin for superficial bladder cancer: Study of the mechanism of bacillus Calmette-Guerin immunotherapy. Int. J. Urol. 2007, 14, 140–146. [Google Scholar] [CrossRef] [PubMed]
- Yamada, H.; Matsumoto, S.; Matsumoto, T.; Yamada, T.; Yamashita, U. Enhancing effect of an inhibitor of nitric oxide synthesis on bacillus Calmette-Guerin-induced macrophage cytotoxicity against murine bladder cancer cell line MBT-2 in vitro. Jpn. J. Cancer Res. 2000, 91, 534–542. [Google Scholar] [CrossRef] [PubMed]
- Lee, J.M.; Kim, E.K.; Seo, H.; Jeon, I.; Chae, M.J.; Park, Y.J.; Song, B.; Kim, Y.S.; Kim, Y.J.; Ko, H.J.; et al. Serum amyloid A3 exacerbates cancer by enhancing the suppressive capacity of myeloid-derived suppressor cells via TLR2-dependent STAT3 activation. Eur. J. Immunol. 2014, 44, 1672–1684. [Google Scholar] [CrossRef] [PubMed]
- Xu, W.; Wu, Y.; Liu, W.; Anwaier, A.; Tian, X.; Su, J.; Huang, H.; Wei, G.; Qu, Y.; Zhang, H.; et al. Tumor-associated macrophage-derived chemokine CCL5 facilitates the progression and immunosuppressive tumor microenvironment of clear cell renal cell carcinoma. Int. J. Biol. Sci. 2022, 18, 4884–4900. [Google Scholar] [CrossRef] [PubMed]
- Sahai, E.; Astsaturov, I.; Cukierman, E.; DeNardo, D.G.; Egeblad, M.; Evans, R.M.; Fearon, D.; Greten, F.R.; Hingorani, S.R.; Hunter, T.; et al. A framework for advancing our understanding of cancer-associated fibroblasts. Nat. Rev. Cancer 2020, 20, 174–186. [Google Scholar] [CrossRef]
- Li, M.; Luan, F.; Zhao, Y.; Hao, H.; Zhou, Y.; Han, W.; Fu, X. Epithelial-mesenchymal transition: An emerging target in tissue fibrosis. Exp. Biol. Med. 2016, 241, 1–13. [Google Scholar] [CrossRef]
- de Groat, W.C.; Griffiths, D.; Yoshimura, N. Neural control of the lower urinary tract. Compr. Physiol. 2015, 5, 327–396. [Google Scholar] [CrossRef]
- Karpus, O.N.; Kiener, H.P.; Niederreiter, B.; Yilmaz-Elis, A.S.; van der Kaa, J.; Ramaglia, V.; Arens, R.; Smolen, J.S.; Botto, M.; Tak, P.P.; et al. CD55 deposited on synovial collagen fibers protects from immune complex-mediated arthritis. Arthritis Res. Ther. 2015, 17, 6. [Google Scholar] [CrossRef]
- Karpus, O.N.; Heutinck, K.M.; Wijnker, P.J.; Tak, P.P.; Hamann, J. Triggering of the dsRNA sensors TLR3, MDA5, and RIG-I induces CD55 expression in synovial fibroblasts. PLoS ONE 2012, 7, e35606. [Google Scholar] [CrossRef]
- Liu, X.; Das, A.M.; Seideman, J.; Griswold, D.; Afuh, C.N.; Kobayashi, T.; Abe, S.; Fang, Q.; Hashimoto, M.; Kim, H.; et al. The CC chemokine ligand 2 (CCL2) mediates fibroblast survival through IL-6. Am. J. Respir. Cell Mol. Biol. 2007, 37, 121–128. [Google Scholar] [CrossRef] [PubMed]
- Laragione, T.; Brenner, M.; Sherry, B.; Gulko, P.S. CXCL10 and its receptor CXCR3 regulate synovial fibroblast invasion in rheumatoid arthritis. Arthritis Rheum. 2011, 63, 3274–3283. [Google Scholar] [CrossRef] [PubMed]
- Yang, X.; Lin, Y.; Shi, Y.; Li, B.; Liu, W.; Yin, W.; Dang, Y.; Chu, Y.; Fan, J.; He, R. FAP Promotes Immunosuppression by Cancer-Associated Fibroblasts in the Tumor Microenvironment via STAT3-CCL2 Signaling. Cancer Res. 2016, 76, 4124–4135. [Google Scholar] [CrossRef] [PubMed]
- Zhu, H.; Chen, H.; Wang, J.; Zhou, L.; Liu, S. Collagen stiffness promoted non-muscle-invasive bladder cancer progression to muscle-invasive bladder cancer. OncoTargets Ther. 2019, 12, 3441–3457. [Google Scholar] [CrossRef] [PubMed]
- Kuczek, D.E.; Larsen, A.M.H.; Thorseth, M.L.; Carretta, M.; Kalvisa, A.; Siersbaek, M.S.; Simoes, A.M.C.; Roslind, A.; Engelholm, L.H.; Noessner, E.; et al. Collagen density regulates the activity of tumor-infiltrating T cells. J. Immunother. Cancer 2019, 7, 68. [Google Scholar] [CrossRef]
- Yang, F.; Lin, L.; Li, X.; Wen, R.; Zhang, X. Silencing of COL3A1 represses proliferation, migration, invasion, and immune escape of triple negative breast cancer cells via down-regulating PD-L1 expression. Cell Biol. Int. 2022, 46, 1959–1969. [Google Scholar] [CrossRef]
- Dinh, N.T.M.; Nguyen, T.M.; Park, M.K.; Lee, C.H. Y-Box Binding Protein 1: Unraveling the Multifaceted Role in Cancer Development and Therapeutic Potential. Int. J. Mol. Sci. 2024, 25, 717. [Google Scholar] [CrossRef]
- Shi, C.L.; Han, X.L.; Chen, J.C.; Pan, Q.F.; Gao, Y.C.; Guo, P.Y.; Min, X.L.; Gao, Y.J. Single-nucleus transcriptome unveils the role of ferroptosis in ischemic stroke. Heliyon 2024, 10, e32727. [Google Scholar] [CrossRef]
- Tian, Y.; Lu, J.; Hao, X.; Li, H.; Zhang, G.; Liu, X.; Li, X.; Zhao, C.; Kuang, W.; Chen, D.; et al. FTH1 Inhibits Ferroptosis Through Ferritinophagy in the 6-OHDA Model of Parkinson’s Disease. Neurotherapeutics 2020, 17, 1796–1812. [Google Scholar] [CrossRef]
- Adema, K.; Schon, M.A.; Nodine, M.D.; Kohlen, W. Lost in space: What single-cell RNA sequencing cannot tell you. Trends Plant Sci. 2024, 29, 1018–1028. [Google Scholar] [CrossRef]
- Tham, S.M.; Esuvaranathan, K.; Mahendran, R. A Murine Orthotopic Bladder Tumor Model and Tumor Detection System. J. Vis. Exp. JoVE 2017, 12, 55078. [Google Scholar] [CrossRef]
- Rahmat, J.N.; Esuvaranathan, K.; Mahendran, R. Bacillus Calmette-Guerin induces cellular reactive oxygen species and lipid peroxidation in cancer cells. Urology 2012, 79, 1411.e15–1411.e20. [Google Scholar] [CrossRef] [PubMed]
- Wu, T.; Hu, E.; Xu, S.; Chen, M.; Guo, P.; Dai, Z.; Feng, T.; Zhou, L.; Tang, W.; Zhan, L.; et al. clusterProfiler 4.0: A universal enrichment tool for interpreting omics data. Innovation 2021, 2, 100141. [Google Scholar] [CrossRef] [PubMed]
- Dann, E.; Henderson, N.C.; Teichmann, S.A.; Morgan, M.D.; Marioni, J.C. Differential abundance testing on single-cell data using k-nearest neighbor graphs. Nat. Biotechnol. 2022, 40, 245–253. [Google Scholar] [CrossRef]
- Tiberi, S.; Crowell, H.L.; Samartsidis, P.; Weber, L.M.; Robinson, M.D. distinct: A novel approach to differential distribution analyses. Ann. Appl. Stat. 2022, 17, 1681–1700. [Google Scholar] [CrossRef]





| Gene | Gstt2 WT | Gstt2 KO | ||
|---|---|---|---|---|
| Control (n = 13) | BCG-Treated (n = 11) | Control (n = 13) | BCG-Treated (n = 11) | |
| Hmga2 | 1.116 ± 1.092 | 1.962 ± 2.385 | 1.753 ± 1.803 | 1.817 ± 1.578 |
| Peak1 | 1.118 ± 0.939 | 1.655 ± 1.789 | 1.316 ± 1.009 | 1.505 ± 1.477 |
| Kras | 1.337 ± 1.141 | 1.395 ± 1.345 | 1.662 ± 1.289 | 1.417 ± 0.762 |
| Gsta4 | 1.015 ± 1.278 | 1.965 ± 2.838 | 0.431 ± 0.531 | 0.630 ± 0.537 |
| Slc2a1 | 0.798 ± 0.374 | 1.346 ± 1.453 | 1.126 ± 1.397 | 1.623 ± 1.612 |
| Mecom | 1.018 ± 0.834 | 1.206 ± 1.041 | 0.535 ± 0.669 | 0.515 ± 0.218 |
| Sh3gl2 | 1.146 ± 1.689 | 1.636 ± 1.905 | 0.565 ± 1.105 | 0.410 ± 0.275 |
| Ahnak | 1.535 ± 1.138 | 2.099 ± 2.171 | 1.128 ± 0.577 | 1.091 ± 0.445 |
| Cmss1 | 0.891 ± 0.241 | 1.027 ± 0.835 | 0.875 ± 0.477 | 0.834 ± 0.559 |
| Fmo5 | 1.514 ± 2.473 | 2.422 ± 3.572 | 0.654 ± 0.513 | 0.957 ± 0.757 |
| Gphn | 0.903 ± 0.369 | 2.525 ± 4.091 | 1.372 ± 1.077 | 2.049 ± 1.597 |
| Plec | 0.885 ± 0.432 | 5.124 ± 13.080 | 1.972 ± 1.894 | 3.254 ± 4.382 |
| Rpph1 | 8.373 ± 23.800 | 8.912 ± 18.820 | 29.290 ± 43.470 | 7.992 ± 7.489 |
Disclaimer/Publisher’s Note: The statements, opinions and data contained in all publications are solely those of the individual author(s) and contributor(s) and not of MDPI and/or the editor(s). MDPI and/or the editor(s) disclaim responsibility for any injury to people or property resulting from any ideas, methods, instructions or products referred to in the content. |
© 2024 by the authors. Licensee MDPI, Basel, Switzerland. This article is an open access article distributed under the terms and conditions of the Creative Commons Attribution (CC BY) license (https://creativecommons.org/licenses/by/4.0/).
Share and Cite
Patwardhan, M.V.; Kane, T.Q.; Chiong, E.; Rahmat, J.N.; Mahendran, R. Loss of Glutathione-S-Transferase Theta 2 (GSTT2) Modulates the Tumor Microenvironment and Response to BCG Immunotherapy in a Murine Orthotopic Model of Bladder Cancer. Int. J. Mol. Sci. 2024, 25, 13296. https://doi.org/10.3390/ijms252413296
Patwardhan MV, Kane TQ, Chiong E, Rahmat JN, Mahendran R. Loss of Glutathione-S-Transferase Theta 2 (GSTT2) Modulates the Tumor Microenvironment and Response to BCG Immunotherapy in a Murine Orthotopic Model of Bladder Cancer. International Journal of Molecular Sciences. 2024; 25(24):13296. https://doi.org/10.3390/ijms252413296
Chicago/Turabian StylePatwardhan, Mugdha V., Toh Qin Kane, Edmund Chiong, Juwita Norasmara Rahmat, and Ratha Mahendran. 2024. "Loss of Glutathione-S-Transferase Theta 2 (GSTT2) Modulates the Tumor Microenvironment and Response to BCG Immunotherapy in a Murine Orthotopic Model of Bladder Cancer" International Journal of Molecular Sciences 25, no. 24: 13296. https://doi.org/10.3390/ijms252413296
APA StylePatwardhan, M. V., Kane, T. Q., Chiong, E., Rahmat, J. N., & Mahendran, R. (2024). Loss of Glutathione-S-Transferase Theta 2 (GSTT2) Modulates the Tumor Microenvironment and Response to BCG Immunotherapy in a Murine Orthotopic Model of Bladder Cancer. International Journal of Molecular Sciences, 25(24), 13296. https://doi.org/10.3390/ijms252413296

