Sign in to use this feature.

Years

Between: -

Subjects

remove_circle_outline
remove_circle_outline
remove_circle_outline
remove_circle_outline
remove_circle_outline
remove_circle_outline
remove_circle_outline
remove_circle_outline
remove_circle_outline

Journals

remove_circle_outline
remove_circle_outline
remove_circle_outline
remove_circle_outline

Article Types

Countries / Regions

remove_circle_outline
remove_circle_outline
remove_circle_outline
remove_circle_outline
remove_circle_outline

Search Results (902)

Search Parameters:
Keywords = packet loss.

Order results
Result details
Results per page
Select all
Export citation of selected articles as:
16 pages, 2553 KB  
Article
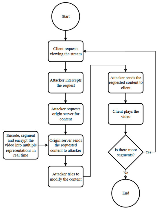
Evaluating AES-128 Segment Encryption in Live HTTP Streaming Under Content Tampering and Packet Loss
by Bzav Shorsh Sabir and Aree Ali Mohammed
Network 2026, 6(1), 4; https://doi.org/10.3390/network6010004 - 31 Dec 2025
Viewed by 177
Abstract
One of the main sources of entertainment is live video streaming platforms, which allow viewers to watch video streams in real time. However, because of the increasing demand for high quality content, the vulnerability of streaming systems against cyberattacks highlights how crucial it [...] Read more.
One of the main sources of entertainment is live video streaming platforms, which allow viewers to watch video streams in real time. However, because of the increasing demand for high quality content, the vulnerability of streaming systems against cyberattacks highlights how crucial it is to implement strong security mechanisms without sacrificing performance. Therefore, the safeguard of video streams against cyberthreats such as content tampering and interception is a top priority while still maintaining robustness against network fluctuations. Two distinct scenarios are proposed to test AES-128 encryption in securing HTTP live streaming segments against content tampering and resilience to packet loss. Results show that AES-128 encryption provides confidentiality and successfully prevents meaningful manipulation of the video content, confirming its reliability as segment encryption does not significantly alter packet loss-induced playback behavior compared to unencrypted streaming under the tested conditions, Performance analysis shows that AES-128 has no significant difference in data loss for up to 4% of network packet loss compared to unencrypted segments. Full article
Show Figures

Figure 1

12 pages, 467 KB  
Article
Optimal Control for Networked Control Systems with Stochastic Transmission Delay and Packet Dropouts
by Jingmei Liu, Boqun Tan and Xiaojian Mu
Electronics 2026, 15(1), 180; https://doi.org/10.3390/electronics15010180 - 30 Dec 2025
Viewed by 184
Abstract
This paper investigates an optimal decision-making and optimization framework for networked systems operating under the coupled effects of stochastic transmission delays, packet dropouts, and input delays, which is a critical unresolved challenge in data-driven intelligent systems deployed over shared communication networks. Such uncertainty-aware [...] Read more.
This paper investigates an optimal decision-making and optimization framework for networked systems operating under the coupled effects of stochastic transmission delays, packet dropouts, and input delays, which is a critical unresolved challenge in data-driven intelligent systems deployed over shared communication networks. Such uncertainty-aware optimization problems exhibit strong similarities to modern recommender and decision support systems, where multiple performance criteria must be balanced under dynamic and resource-constrained environments while addressing the disruptive impact of coupled network-induced uncertainties. By explicitly modeling stochastic transmission delays and packet losses in the sensor to controller channel, together with input delays in the actuation loop, the problem is formulated as a stochastic optimal control task with multi-stage decision coupling that captures the interdependency of communication uncertainties and system performance. An optimal feedback policy is derived based on a discrete time Riccati recursion explicitly quantifying and mitigating the cumulative impact of network-induced uncertainties on the expected performance cost, which is a capability lacking in existing frameworks that treat uncertainties separately. Numerical simulations using realistic traffic models validate the effectiveness of the proposed framework. The results demonstrate that the proposed decision optimization approach offers a principled foundation for uncertainty-aware optimization with potential applicability to data-driven recommender and intelligent decision systems where coupled uncertainties and multi-criteria trade-offs are pervasive. Full article
Show Figures

Figure 1

23 pages, 5039 KB  
Article
A3DSimVP: Enhancing SimVP-v2 with Audio and 3D Convolution
by Junfeng Yang, Mingrui Long, Hongjia Zhu, Limei Liu, Wenzhi Cao, Qin Li and Han Peng
Electronics 2026, 15(1), 112; https://doi.org/10.3390/electronics15010112 - 25 Dec 2025
Viewed by 208
Abstract
In modern high-demand applications, such as real-time video communication, cloud gaming, and high-definition live streaming, achieving both superior transmission speed and high visual fidelity is paramount. However, unstable networks and packet loss remain major bottlenecks, making accurate and low-latency video error concealment a [...] Read more.
In modern high-demand applications, such as real-time video communication, cloud gaming, and high-definition live streaming, achieving both superior transmission speed and high visual fidelity is paramount. However, unstable networks and packet loss remain major bottlenecks, making accurate and low-latency video error concealment a critical challenge. Traditional error control strategies, such as Forward Error Correction (FEC) and Automatic Repeat Request (ARQ), often introduce excessive latency or bandwidth overhead. Meanwhile, receiver-side concealment methods struggle under high motion or significant packet loss, motivating the exploration of predictive models. SimVP-v2, with its efficient convolutional architecture and Gated Spatiotemporal Attention (GSTA) mechanism, provides a strong baseline by reducing complexity and achieving competitive prediction performance. Despite its merits, SimVP-v2’s reliance on 2D convolutions for implicit temporal aggregation limits its capacity to capture complex motion trajectories and long-term dependencies. This often results in artifacts such as motion blur, detail loss, and accumulated errors. Furthermore, its single-modality design ignores the complementary contextual cues embedded in the audio stream. To overcome these issues, we propose A3DSimVP (Audio- and 3D-Enhanced SimVP-v2), which integrates explicit spatio-temporal modeling with multimodal feature fusion. Architecturally, we replace the 2D depthwise separable convolutions within the GSTA module with their 3D counterparts, introducing a redesigned GSTA-3D module that significantly improves motion coherence across frames. Additionally, an efficient audio–visual fusion strategy supplements visual features with contextual audio guidance, thereby enhancing the model’s robustness and perceptual realism. We validate the effectiveness of A3DSimVP’s improvements through extensive experiments on the KTH dataset. Our model achieves a PSNR of 27.35 dB, surpassing the 27.04 of the SimVP-v2 baseline. Concurrently, our improved A3DSimVP model reduces the loss metrics on the KTH dataset, achieving an MSE of 43.82 and an MAE of 385.73, both lower than the baseline. Crucially, our LPIPS metric is substantially lowered to 0.22. These data tangibly confirm that A3DSimVP significantly enhances both structural fidelity and perceptual quality while maintaining high predictive accuracy. Notably, A3DSimVP attains faster inference speeds than the baseline with only a marginal increase in computational overhead. These results establish A3DSimVP as an efficient and robust solution for latency-critical video applications. Full article
(This article belongs to the Special Issue Digital Intelligence Technology and Applications, 2nd Edition)
Show Figures

Figure 1

23 pages, 1218 KB  
Article
Energy-Efficient End-to-End Optimization for UAV-Assisted IoT Data Collection and LEO Satellite Offloading in SAGIN
by Tie Liu, Chenhua Sun, Yasheng Zhang and Wenyu Sun
Electronics 2026, 15(1), 24; https://doi.org/10.3390/electronics15010024 - 21 Dec 2025
Viewed by 212
Abstract
The rapid advancement of low-Earth-orbit (LEO) satellite constellations and unmanned aerial vehicles (UAVs) has positioned space–air–ground integrated networks as a key enabler of large-scale IoT services. However, ensuring reliable end-to-end operation remains challenging due to heterogeneous IoT–UAV link conditions and rapidly varying satellite [...] Read more.
The rapid advancement of low-Earth-orbit (LEO) satellite constellations and unmanned aerial vehicles (UAVs) has positioned space–air–ground integrated networks as a key enabler of large-scale IoT services. However, ensuring reliable end-to-end operation remains challenging due to heterogeneous IoT–UAV link conditions and rapidly varying satellite visibility. This work proposes a two-stage optimization framework that jointly minimizes UAV energy consumption during IoT data acquisition and ensures stable UAV–LEO offloading through a demand-aware satellite association strategy. The first stage combines gradient-based refinement with combinatorial path optimization, while the second stage triggers handover only when the remaining offloading demand cannot be met. Simulation results show that the framework reduces UAV energy consumption by over 20% and shortens flight distance by more than 30% in dense deployments. For satellite offloading, the demand-aware strategy requires only 2–3 handovers—versus 7–9 under greedy selection—and lowers packet loss from 0.47–0.60% to 0.13–0.20%. By improving both stages simultaneously, the framework achieves consistent end-to-end performance gains across varying IoT densities and constellation sizes, demonstrating its practicality for future SAGIN deployments. Full article
Show Figures

Figure 1

27 pages, 3290 KB  
Article
Intelligent Routing Optimization via GCN-Transformer Hybrid Encoder and Reinforcement Learning in Space–Air–Ground Integrated Networks
by Jinling Liu, Song Li, Xun Li, Fan Zhang and Jinghan Wang
Electronics 2026, 15(1), 14; https://doi.org/10.3390/electronics15010014 - 19 Dec 2025
Viewed by 329
Abstract
The Space–Air–Ground Integrated Network (SAGIN), a core architecture for 6G, faces formidable routing challenges stemming from its high-dynamic topological evolution and strong heterogeneous resource characteristics. Traditional protocols like OSPF suffer from excessive convergence latency due to frequent topology updates, while existing intelligent methods [...] Read more.
The Space–Air–Ground Integrated Network (SAGIN), a core architecture for 6G, faces formidable routing challenges stemming from its high-dynamic topological evolution and strong heterogeneous resource characteristics. Traditional protocols like OSPF suffer from excessive convergence latency due to frequent topology updates, while existing intelligent methods such as DQN remain confined to a passive reactive decision-making paradigm, failing to leverage spatiotemporal predictability of network dynamics. To address these gaps, this study proposes an adaptive routing algorithm (GCN-T-PPO) integrating a GCN-Transformer hybrid encoder, Particle Swarm Optimization (PSO), and Proximal Policy Optimization (PPO) with spatiotemporal attention. Specifically, the GCN-Transformer encoder captures spatial topological dependencies and long-term temporal traffic evolution, with PSO optimizing hyperparameters to enhance prediction accuracy. The PPO agent makes proactive routing decisions based on predicted network states (next K time steps) to adapt to both topological and traffic dynamics. Extensive simulations on real dataset-parameterized environments (CelesTrak TLE data, CAIDA 100G traffic statistics, CRAWDAD UAV mobility models) demonstrate that under 80% high load and bursty Pareto traffic, GCN-T-PPO reduces end-to-end latency by 42.4% and packet loss rate by 75.6%, while improving QoS satisfaction rate by 36.9% compared to DQN. It also outperforms SOTA baselines including OSPF, DDPG, D2-RMRL, and Graph-Mamba. Ablation studies validate the statistical significance (p < 0.05) of key components, confirming the synergistic gains from spatiotemporal joint modeling and proactive decision-making. This work advances SAGIN routing from passive response to active prediction, significantly enhancing network stability, resource utilization efficiency, and QoS guarantees, providing an innovative solution for 6G global seamless coverage and intelligent connectivity. Full article
Show Figures

Figure 1

32 pages, 5517 KB  
Article
Evaluation of Jamming Attacks on NR-V2X Systems: Simulation and Experimental Perspectives
by Antonio Santos da Silva, Kevin Herman Muraro Gularte, Giovanni Almeida Santos, Davi Salomão Soares Corrêa, Luís Felipe Oliveira de Melo, João Paulo Javidi da Costa, José Alfredo Ruiz Vargas, Daniel Alves da Silva and Tai Fei
Signals 2026, 7(1), 1; https://doi.org/10.3390/signals7010001 - 19 Dec 2025
Viewed by 481
Abstract
Autonomous vehicles (AVs) are transforming transportation by improving safety, efficiency, and intelligence through integrated sensing, computing, and communication technologies. However, their growing reliance on Vehicle-to-Everything (V2X) communication exposes them to cybersecurity vulnerabilities, particularly at the physical layer. Among these, jamming attacks represent a [...] Read more.
Autonomous vehicles (AVs) are transforming transportation by improving safety, efficiency, and intelligence through integrated sensing, computing, and communication technologies. However, their growing reliance on Vehicle-to-Everything (V2X) communication exposes them to cybersecurity vulnerabilities, particularly at the physical layer. Among these, jamming attacks represent a critical threat by disrupting wireless channels and compromising message delivery, severely impacting vehicle coordination and safety. This work investigates the robustness of New Radio (NR)-V2X-enabled vehicular systems under jamming conditions through a dual-methodology approach. First, two Cooperative Intelligent Transport System (C-ITS) scenarios standardized by 3GPP—Do Not Pass Warning (DNPW) and Intersection Movement Assist (IMA)—are implemented in the OMNeT++ simulation environment using Simu5G, Veins, and SUMO. The simulations incorporate four types of jamming strategies and evaluate their impact on key metrics such as packet loss, signal quality, inter-vehicle spacing, and collision risk. Second, a complementary laboratory experiment is conducted using AnaPico vector signal generators (a Keysight Technologies brand) and an Anritsu multi-channel spectrum receiver, replicating controlled wireless conditions to validate the degradation effects observed in the simulation. The findings reveal that jamming severely undermines communication reliability in NR-V2X systems, both in simulation and in practice. These findings highlight the urgent need for resilient NR-V2X protocols and countermeasures to ensure the integrity of cooperative autonomous systems in adversarial environments. Full article
Show Figures

Figure 1

17 pages, 38027 KB  
Article
Model-Driven Wireless Planning for Farm Monitoring: A Mixed-Integer Optimization Approach
by Gerardo Cortez, Milton Ruiz, Edwin García and Alexander Aguila
Eng 2025, 6(12), 369; https://doi.org/10.3390/eng6120369 - 17 Dec 2025
Viewed by 226
Abstract
This study presents an optimization-driven design of a wireless communications network to continuously transmit environmental variables—temperature, humidity, weight, and water usage—in poultry farms. The reference site is a four-shed facility in Quito, Ecuador (each shed 120m×12m) with a [...] Read more.
This study presents an optimization-driven design of a wireless communications network to continuously transmit environmental variables—temperature, humidity, weight, and water usage—in poultry farms. The reference site is a four-shed facility in Quito, Ecuador (each shed 120m×12m) with a data center located 200m from the sheds. Starting from a calibrated log-distance path-loss model, coverage is declared when the received power exceeds the receiver sensitivity of the selected technology. Gateway placement is cast as a mixed-integer optimization that minimizes deployment cost while meeting target coverage and per-gateway capacity; a capacity-aware greedy heuristic provides a robust fallback when exact solvers stall or instances become too large for interactive use. Sensing instruments are Tekon devices using the Tinymesh protocol (IEEE 802.15.4g), selected for low-power operation and suitability for elongated farm layouts. Model parameters and technology presets inform a pre-optimization sizing step—based on range and coverage probability—that seeds candidate gateway locations. The pipeline integrates MATLAB R2024b and LpSolve 5.5.2.0 for the optimization core, Radio Mobile for network-coverage simulations, and Wireshark for on-air packet analysis and verification. On the four-shed case, the algorithm identifies the number and positions of gateways that maximize coverage probability within capacity limits, reducing infrastructure while enabling continuous monitoring. The final layout derived from simulation was implemented onsite, and end-to-end tests confirmed correct operation and data delivery to the farm’s data center. By combining technology-aware modeling, optimization, and field validation, the work provides a practical blueprint to right-size wireless infrastructure for agricultural monitoring. Quantitatively, the optimization couples coverage with capacity and scales with the number of endpoints M and candidate sites N (binaries M+N+MN). On the four-shed case, the planner serves 72 environmental endpoints and 41 physical-variable endpoints while keeping the gateway count fixed and reducing the required link ports from 16 to 4 and from 16 to 6, respectively, corresponding to optimization gains of up to 82% and 70% versus dense baseline plans. Definitions and a measurement plan for packet delivery ratio (PDR), one-way latency, throughput, and energy per delivered sample are included; detailed long-term numerical results for these metrics are left for future work, since the present implementation was validated through short-term acceptance tests. Full article
(This article belongs to the Section Electrical and Electronic Engineering)
Show Figures

Figure 1

23 pages, 3582 KB  
Article
Compact Onboard Telemetry System for Real-Time Re-Entry Capsule Monitoring
by Nesrine Gaaliche, Christina Georgantopoulou, Ahmed M. Abdelrhman and Raouf Fathallah
Aerospace 2025, 12(12), 1105; https://doi.org/10.3390/aerospace12121105 - 14 Dec 2025
Viewed by 413
Abstract
This paper describes a compact low-cost telemetry system featuring ready-made sensors and an acquisition unit based on the ESP32, which makes use of the LoRa/Wi-Fi wireless standard for communication, and autonomous fallback logging to guarantee data recovery during communication loss. Ensuring safe atmospheric [...] Read more.
This paper describes a compact low-cost telemetry system featuring ready-made sensors and an acquisition unit based on the ESP32, which makes use of the LoRa/Wi-Fi wireless standard for communication, and autonomous fallback logging to guarantee data recovery during communication loss. Ensuring safe atmospheric re-entry requires reliable onboard monitoring of capsule conditions during descent. The system is intended for sub-orbital, low-cost educational capsules and experimental atmospheric descent missions rather than full orbital re-entry at hypersonic speeds, where the environmental loads and communication constraints differ significantly. The novelty of this work is the development of a fully self-contained telemetry system that ensures continuous monitoring and fallback logging without external infrastructure, bridging the gap in compact solutions for CubeSat-scale capsules. In contrast to existing approaches built around UAVs or radar, the proposed design is entirely self-contained, lightweight, and tailored to CubeSat-class and academic missions, where costs and infrastructure are limited. Ground test validation consisted of vertical drop tests, wind tunnel runs, and hardware-in-the-loop simulations. In addition, high-temperature thermal cycling tests were performed to assess system reliability under rapid temperature transitions between −20 °C and +110 °C, confirming stable operation and data integrity under thermal stress. Results showed over 95% real-time packet success with full data recovery in blackout events, while acceleration profiling confirmed resilience to peak decelerations of ~9 g. To complement telemetry, the TeleCapsNet dataset was introduced, facilitating a CNN recognition of descent states via 87% mean Average Precision, and an F1-score of 0.82, which attests to feasibility under constrained computational power. The novelty of this work is twofold: having reliable dual-path telemetry in real-time with full post-mission recovery and producing a scalable platform that explicitly addresses the lack of compact, infrastructure-independent proposals found in the existing literature. Results show an independent and cost-effective system for small re-entry capsule experimenters with reliable data integrity (without external infrastructure). Future work will explore AI systems deployment as a means to prolong the onboard autonomy, as well as to broaden the applicability of the presented approach into academic and low-resource re- entry investigations. Full article
Show Figures

Figure 1

19 pages, 5283 KB  
Article
Open Source System for Monitoring Wireless Outdoor Networks in Mining
by Paulo Roberto Tercio Zamperlini, Iuri da Silva Diniz, Érica Silva Pinto, Saulo Neves Matos, Luis Guilherme Uzeda Garcia and Alan Kardek Rêgo Segundo
Hardware 2025, 3(4), 16; https://doi.org/10.3390/hardware3040016 - 9 Dec 2025
Viewed by 295
Abstract
The S11D mining complex in Brazil, situated in Pará state, extracts 20 million tons of iron each quarter. Connecting via a standard 802.11b/g/n wireless network is crucial for mine operations across vast distances. A local team employs a network monitoring tool called the [...] Read more.
The S11D mining complex in Brazil, situated in Pará state, extracts 20 million tons of iron each quarter. Connecting via a standard 802.11b/g/n wireless network is crucial for mine operations across vast distances. A local team employs a network monitoring tool called the Ekahau Site Survey to guarantee the proper functioning of the network. However, due to the harsh terrain and the dangerous nature of S11D operations, this tool fails to gather data from all points of interest, resulting in interpolated maps that may not accurately represent the network’s overall quality. In this work, we propose a platform that can be attached to mobile machines during operations to automatically collect network parameters, such as channelization, RSSI, latency, packet loss, and bandwidth, without requiring human intervention. Using these network data, we generate an RSSI map using Kriging, which the local team can use. Comparison tests conducted in the laboratory and the field demonstrate that the platform performs similarly to Ekahau in capturing network parameters, ensuring its use in day-to-day operations for mapping. Full article
Show Figures

Figure 1

29 pages, 4247 KB  
Article
Zone-AGF: An O-RAN-Based Local Breakout and Handover Mechanism for Non-5G Capable Devices in Private 5G Networks
by Antoine Hitayezu, Jui-Tang Wang and Saffana Zyan Dini
Electronics 2025, 14(24), 4794; https://doi.org/10.3390/electronics14244794 - 5 Dec 2025
Viewed by 452
Abstract
The growing demand for ultra-reliable and low-latency communication (URLLC) in private 5G environments, such as smart campuses and industrial networks, has highlighted the limitations of conventional Wireline access gateway function (W-AGF) architectures that depend heavily on centralized 5G core (5GC) processing. This paper [...] Read more.
The growing demand for ultra-reliable and low-latency communication (URLLC) in private 5G environments, such as smart campuses and industrial networks, has highlighted the limitations of conventional Wireline access gateway function (W-AGF) architectures that depend heavily on centralized 5G core (5GC) processing. This paper introduces a novel Centralized Unit (CU)-based Zone-Access Gateway Function (Z-AGF) architecture designed to enhance handover performance and enable Local Breakout (LBO) within Non-Public Networks (NPNs) for non-5G capable (N5GC) devices. The proposed design integrates W-AGF functionalities with the Open Radio Access Network (O-RAN) framework, leveraging the F1 Application Protocol (F1AP) as the primary interface between Z-AGF and CU. By performing local breakout (LBO) locally at the Z-AGF, latency-sensitive traffic is processed closer to the edge, reducing the backhaul load and improving end-to-end latency, throughput, and jitter performance. The experimental results demonstrate that Z-AGF achieves up to 45.6% latency reduction, 69% packet loss improvement, 85.6% reduction of round-trip time (RTT) for local communications under LBO, effective local offloading with quantified throughput compared to conventional W-AGF implementations. This study provides a scalable and interoperable approach for integrating wireline and wireless domains, supporting low-latency, highly reliable services within the O-RAN ecosystem and accelerating the adoption of localized next-generation 5G services. Full article
(This article belongs to the Special Issue Wireless Sensor Network: Latest Advances and Prospects)
Show Figures

Figure 1

19 pages, 2836 KB  
Article
HL7 FHIR-Based Open-Source Framework for Real-Time Biomedical Signal Acquisition and IoMT Interoperability
by Felix-Constantin Adochiei, Florian-Alexandru Țoi, Ioana-Raluca Adochiei, Florin Ciprian Argatu, George Serițan and Gladiola-Gabriela Petroiu
Appl. Sci. 2025, 15(23), 12803; https://doi.org/10.3390/app152312803 - 3 Dec 2025
Viewed by 1604
Abstract
This study presents the design and validation of an open-source framework for biomedical signal acquisition and interoperable data exchange based on the Health Level Seven—Fast Healthcare Interoperability Resources (HL7 FHIR) standard. The proposed system enables secure, wireless transmission of physiological data from distributed [...] Read more.
This study presents the design and validation of an open-source framework for biomedical signal acquisition and interoperable data exchange based on the Health Level Seven—Fast Healthcare Interoperability Resources (HL7 FHIR) standard. The proposed system enables secure, wireless transmission of physiological data from distributed sensing nodes toward a locally hosted monitoring platform. The hardware architecture integrates ESP32-WROOM-32 microcontrollers for multi-parameter acquisition, the MQTT protocol for low-latency communication, and a Home Assistant (Nabu Casa, San Diego, CA, USA)–InfluxDB (InfluxData, San Francisco, CA, USA)–Grafana (Grafana Labs, New York, NY, USA) stack for real-time visualization. The novelty of this work lies in the full-stack implementation of HL7 FHIR Observations within a reproducible, open-source environment, ensuring semantic interoperability without reliance on proprietary middleware or cloud services. A case study involving multi-sensor acquisition of electrocardiographic (ECG), photoplethysmographic (PPG), temperature, and oxygen saturation signals was conducted to evaluate system performance. Validation results confirmed consistent end-to-end data flow, sub-second latency, zero packet loss, and accurate semantic preservation across all processing stages. These findings demonstrate the feasibility of implementing standardized, open, and scalable biomedical Internet of Medical Things (IoMT) systems using non-proprietary components. The proposed framework provides a reproducible foundation for future telemedicine and continuous patient-monitoring applications, aligning with FAIR data principles and the ongoing digital transformation of healthcare. Full article
(This article belongs to the Special Issue Evolutionary Computation in Biomedical Signal Processing)
Show Figures

Figure 1

24 pages, 3808 KB  
Article
CSOOC: Communication-State Driven Online–Offline Coordination Strategy for UAV Swarm Multi-Target Tracking
by Haoran Sun, Yicheng Yan, Guojie Liu, Ying Zhan and Xianfeng Li
Electronics 2025, 14(23), 4743; https://doi.org/10.3390/electronics14234743 - 2 Dec 2025
Viewed by 319
Abstract
Unmanned aerial vehicle (UAV) swarms have shown great potential in large-scale IoT (Internet of Things) and smart agriculture applications, particularly for cooperative monitoring and multi-target tracking in field environments. However, most existing coordination strategies assume ideal communication conditions, overlooking realistic network impairments such [...] Read more.
Unmanned aerial vehicle (UAV) swarms have shown great potential in large-scale IoT (Internet of Things) and smart agriculture applications, particularly for cooperative monitoring and multi-target tracking in field environments. However, most existing coordination strategies assume ideal communication conditions, overlooking realistic network impairments such as congestion, packet loss, and latency. These impairments disrupt the timely exchange of information between UAVs and the ground base station, leading to delayed or lost control signals. As a result, coordination quality deteriorates and tracking performance is severely degraded in real-world deployments. To address this gap, we propose CSOOC (Communication-State Driven Online–Offline Coordination with Congestion Control), a hybrid control architecture that integrates centralized learning-based decision-making with decentralized rule-based policies to adapt UAV behaviors according to real-time network states. CSOOC consists of three key components: (1) an online module that enables centralized coordination under reliable communication, (2) an offline profit-driven mobility strategy based on local Gaussian maps for autonomous target tracking during communication loss, and (3) a congestion control mechanism based on STAR(Stratified Transmission and RTS/CTS), which combines temporal transmission desynchronization and RTS/CTS handshaking to enhance uplink reliability. We establish a unified co-simulation paradigm that connects network communication with swarm control and swarm coordination behavior. Experiments demonstrate that CSOOC achieves an average observation rate of 39.7%, surpassing baseline algorithms by 4.4–11.13%, while simultaneously improving network stability through significantly higher packet delivery ratios under congested conditions. These results demonstrate that CSOOC effectively bridges the gap between algorithmic performance in simulation and practical UAV swarm operations in communication-constrained environments. Full article
Show Figures

Figure 1

23 pages, 4403 KB  
Article
A Distributed Adaptive Multipath Redundant Transmission Mechanism for High-Reliability Communication over Wide-Area Networks
by Zhenjun Tang, Jiali You and Yang Li
Electronics 2025, 14(23), 4735; https://doi.org/10.3390/electronics14234735 - 1 Dec 2025
Viewed by 332
Abstract
Mission-critical applications such as telemedicine demand extremely high communication reliability. Multipath redundant transmission ensures reliable packet delivery by concurrently forwarding replicated packets over multiple paths. However, fewer studies focus on implementing redundant transmission in a distributed manner by in-network nodes, which limits the [...] Read more.
Mission-critical applications such as telemedicine demand extremely high communication reliability. Multipath redundant transmission ensures reliable packet delivery by concurrently forwarding replicated packets over multiple paths. However, fewer studies focus on implementing redundant transmission in a distributed manner by in-network nodes, which limits the applicability and efficiency of such mechanisms in wide-area networks. This paper proposes a Distributed Adaptive Multipath Redundant Transmission (DAMR-T) mechanism, where intermediate nodes autonomously determine replica counts and make routing decisions based on local link conditions and a custom residual loss budget field in each packet. Simulations show that DAMR-T achieves reliability comparable to the source-side replication scheme while incurring the lowest redundant bandwidth overhead among all evaluated schemes. Specifically, it reduces redundant bandwidth radio by an average of 35.44% compared to the source-side replication scheme, with up to 56.1% in specific scenarios. It also achieves the lowest 95th percentile first-arrival delay across all baselines. Full article
(This article belongs to the Section Networks)
Show Figures

Figure 1

19 pages, 2192 KB  
Article
Path Optimization Algorithm for Airborne TSN Using Augmented Lagrangian and Bayesian Reliability Modelling
by Zhiming Zheng, Jizhou Lai, Jianfeng Miao, Chun Cheng, Chen Chen and Bo Gao
Aerospace 2025, 12(12), 1074; https://doi.org/10.3390/aerospace12121074 - 30 Nov 2025
Viewed by 276
Abstract
With the rapid development of the civil aviation industry, the reliability and real-time performance of airborne data transmission are becoming increasingly important. The traditional airborne network cannot meet the future flight requirements of the aircraft. To ensure the reliable and real-time transmission of [...] Read more.
With the rapid development of the civil aviation industry, the reliability and real-time performance of airborne data transmission are becoming increasingly important. The traditional airborne network cannot meet the future flight requirements of the aircraft. To ensure the reliable and real-time transmission of data, the time-sensitive network introduces the Frame Replication and Elimination for Reliability (FRER) mechanism. The standard FRER mechanism defines the methods of frame replication and elimination of redundant frames. However, the description of how the replicated frames are transmitted is not in-depth. The frame replication and elimination function at the source and destination nodes will also reduce the reliability and real-time performance of the network. In order to realize the application of the time-sensitive network in the airborne network, this article independently builds an airborne time-sensitive network test simulation platform. It carries out in-depth research on improving the reliability of the network. It puts forward a path-finding algorithm based on a time-sensitive network with the FRER mechanism in response to the problem of low reliability of the selected data transmission paths in the airborne network. The algorithm integrates the constraints of transmission link delay and packet loss rate. It performs link reliability calculation before selecting redundant paths to obtain non-overlapping data transmission paths. The experimental results show that, compared with the dynamic link redundancy selection algorithm, the path delay is reduced by 21.51%. Compared with the multilevel P-cycle cascading algorithm, the path delay is reduced by 19.70%. At a 120 Mbps data transmission rate, the packet loss rate is reduced by 18.67% compared with the dynamic link redundancy selection algorithm. It is also reduced by 24.00% compared with the multilevel P-cycle cascading algorithm. These results show that the proposed method improves the reliability of data transmission in the airborne network. Full article
(This article belongs to the Section Aeronautics)
Show Figures

Figure 1

24 pages, 412 KB  
Article
Fractional-Order Sliding Mode Control for Hidden Semi-Markov Jump Systems Under DoS Attacks and Uncertain Emission Probabilities
by Juan Wang and Shiguo Peng
Fractal Fract. 2025, 9(12), 776; https://doi.org/10.3390/fractalfract9120776 - 28 Nov 2025
Viewed by 422
Abstract
This paper addresses the stability analysis and control design for discrete-time hidden semi-Markov jump systems under the compounded challenges of denial-of-service (DoS) attacks and incomplete emission probabilities. Such conditions are prevalent in modern networked control systems, yet they pose significant hurdles for robust [...] Read more.
This paper addresses the stability analysis and control design for discrete-time hidden semi-Markov jump systems under the compounded challenges of denial-of-service (DoS) attacks and incomplete emission probabilities. Such conditions are prevalent in modern networked control systems, yet they pose significant hurdles for robust controller design. Existing control methods, typically based on integer-order dynamics, are inherently memoryless, struggling to effectively mitigate the long-term impact of mode observation uncertainties and intermittent cyberattacks. To overcome these challenges, we propose, for the first time, a fractional-order sliding mode control (FOSMC) strategy tailored for this class of systems. The core of our method is a novel sliding surface that leverages a discrete fractional-order sum to embed the system’s history—including observed modes and elapsed sojourn times—into the control logic. This memory-based approach enhances robustness against both mode observation uncertainties and adversarial packet losses. A corresponding FOSMC law is synthesized to ensure finite-time reachability of this surface. We derive sufficient conditions, formulated as linear matrix inequalities, to guarantee the mean-square stability of the resulting sliding mode dynamics.A numerical simulation validates the effectiveness of the proposed control scheme, demonstrating a convergence speed improvement ranging from 40% (under moderate attacks) to nearly 50% (under severe attacks) over its integer-order counterpart, conclusively validating its performance enhancement capability under compound uncertainties. Full article
Show Figures

Figure 1

Back to TopTop