Energy-Efficient End-to-End Optimization for UAV-Assisted IoT Data Collection and LEO Satellite Offloading in SAGIN
Abstract
1. Introduction
- A structured uplink framework is developed for data delivery in SAGIN environments. The framework separates the process of collecting data from IoT devices and the process of delivering the collected information to LEO satellites, and it formalizes the optimization objectives of both stages in a consistent manner.
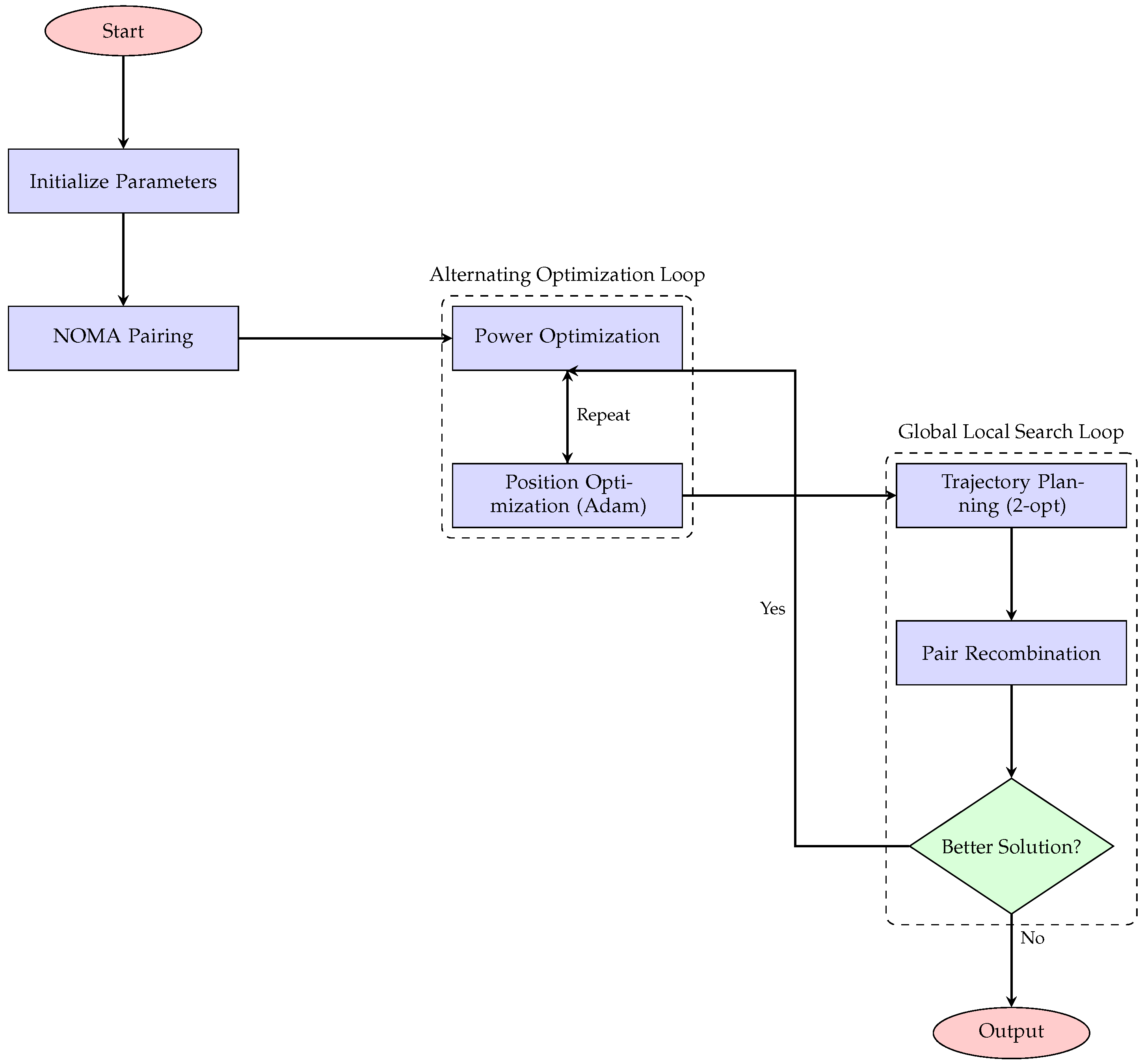
- An algorithm is developed for the data collection phase to improve energy efficiency by jointly optimizing multiple-access device pairing, transmission power, hovering positions, and the movement of UAVs. The continuous variables, such as hovering locations, are refined using gradient information through the Adam optimizer, while the visiting sequence of hovering points is improved by a 2-opt procedure that removes redundant detours in the trajectory. This combined approach reduces both flight distance and total energy consumption.
- A selection strategy driven by transmission demand is designed for the offloading phase to enhance the quality of uplink transmission under dynamic satellite visibility. The strategy maintains stable connectivity by triggering satellite switching only when residual transmission requirements are not met, thereby minimizing interruptions and packet loss.
- Extensive simulations are conducted to evaluate the proposed framework. The results show consistent gains in energy consumption, trajectory performance, and offloading stability over baseline methods, indicating that the two-phase design provides effective improvements when integrated into a complete uplink procedure.
2. Materials and Methods
2.1. Data Collection from IoT to UAV
2.2. Data Offloading from UAV to LEO
2.3. Problem Formulation
3. Algorithm Design
| Algorithm 1 UAV Data Collection and Energy Optimization |
|
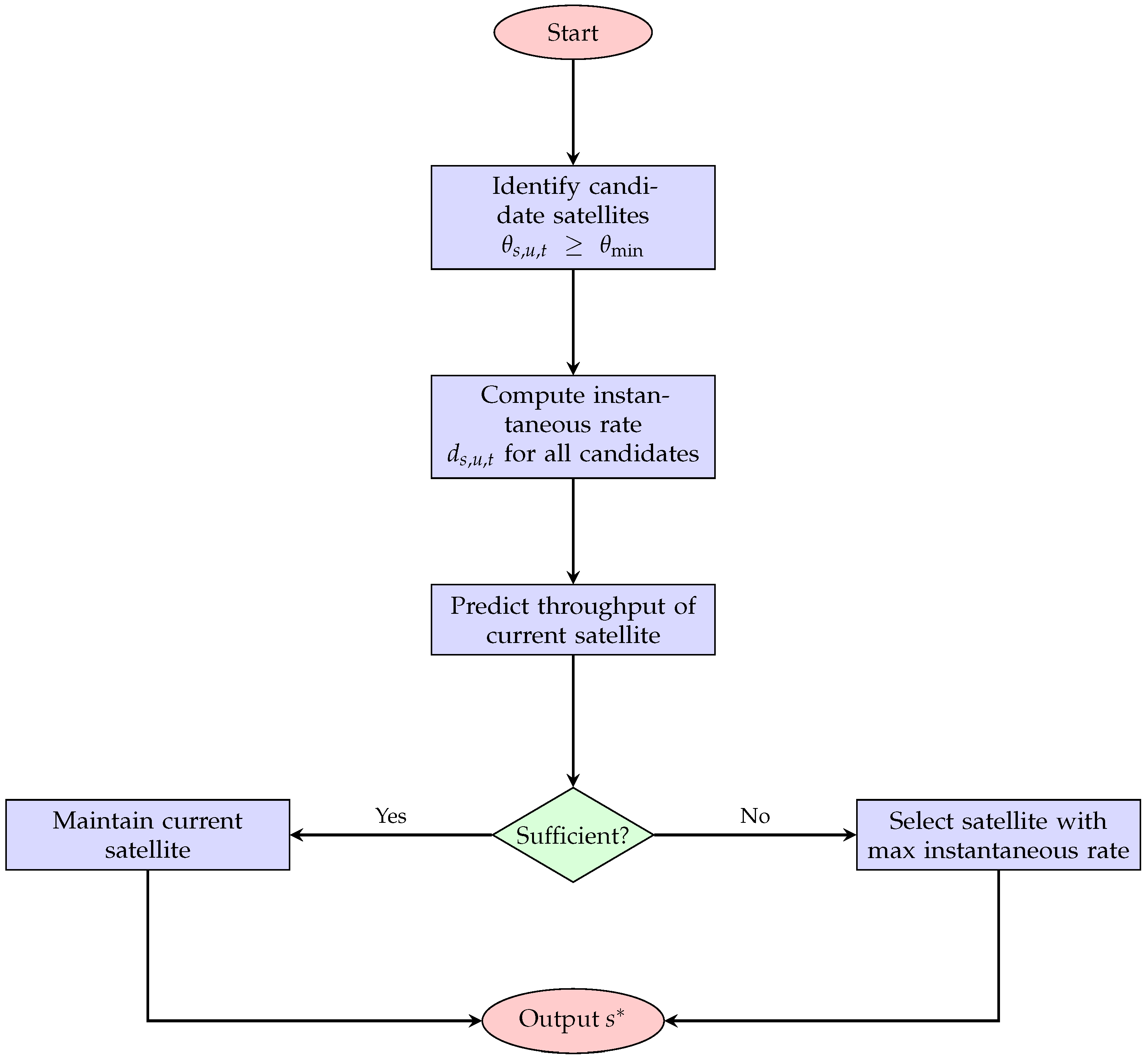
| Algorithm 2 Demand-Aware LEO Satellite Selection |
|
3.1. UAV Data Collection and Energy Optimization
3.2. LEO Satellite Selection Optimization
4. Simulation Results
- Random Pairing forms NOMA pairs without channel awareness.
- Fixed Hovering minimizes hovering duration but does not optimize flight paths.
- Basic Optimization performs pairing, power allocation, and position refinement but lacks trajectory planning.
- Greedy always associates with the satellite providing the highest instantaneous rate.
- Demand-Aware triggers handover only when the predicted throughput of the current link becomes insufficient to meet the remaining offloading demand.
4.1. Ground-to-Air Data Acquisition Performance
4.2. UAV–LEO Offloading Performance
4.3. End-to-End System Analysis
5. Discussion
6. Conclusions
Author Contributions
Funding
Data Availability Statement
Conflicts of Interest
Correction Statement
References
- Jia, Z.; Sheng, M.; Li, J.; Niyato, D.; Han, Z. LEO-satellite-assisted UAV: Joint trajectory and data collection for Internet of Remote Things in 6G aerial access networks. IEEE Internet Things J. 2020, 8, 9814–9826. [Google Scholar] [CrossRef]
- Xiao, Y.; Ye, Z.; Wu, M.; Li, H.; Xiao, M.; Alouini, M.-S.; Al-Hourani, A.; Cioni, S. Space-air-ground integrated wireless networks for 6G: Basics, key technologies and future trends. IEEE J. Sel. Areas Commun. 2024. [Google Scholar] [CrossRef]
- Duan, S.; Wang, D.; Ren, J.; Lyu, F.; Zhang, Y.; Wu, H.; Shen, X. Distributed artificial intelligence empowered by end-edge-cloud computing: A survey. IEEE Commun. Surv. Tutor. 2022, 25, 591–624. [Google Scholar] [CrossRef]
- Wei, Q.; Chen, Y.; Jia, Z.; Bai, W.; Pei, T.; Wu, Q. Energy-efficient caching and user selection for resource-limited SAGINs in emergency communications. IEEE Trans. Commun. 2024, 73, 4121–4136. [Google Scholar] [CrossRef]
- Pan, G.; Ye, J.; An, J.; Alouini, M.-S. Latency versus reliability in LEO mega-constellations: Terrestrial, aerial, or space relay? IEEE Trans. Mob. Comput. 2022, 22, 5330–5345. [Google Scholar] [CrossRef]
- Jia, Z.; Cui, C.; Dong, C.; Wu, Q.; Ling, Z.; Niyato, D.; Han, Z. Distributionally robust optimization for aerial multi-access edge computing via cooperation of UAVs and HAPs. IEEE Trans. Mob. Comput. 2025, 24, 10853–10867. [Google Scholar] [CrossRef]
- Mao, S.; He, S.; Wu, J. Joint UAV position optimization and resource scheduling in space-air-ground integrated networks with mixed cloud-edge computing. IEEE Syst. J. 2020, 15, 3992–4002. [Google Scholar] [CrossRef]
- Zhao, C.; Liu, J.; Sheng, M.; Teng, W.; Zheng, Y.; Li, J. Multi-UAV trajectory planning for energy-efficient content coverage: A decentralized learning-based approach. IEEE J. Sel. Areas Commun. 2021, 39, 3193–3207. [Google Scholar] [CrossRef]
- Mozaffari, M.; Saad, W.; Bennis, M.; Nam, Y.-H.; Debbah, M. A tutorial on UAVs for wireless networks: Applications, challenges, and open problems. IEEE Commun. Surv. Tutor. 2019, 21, 2334–2360. [Google Scholar] [CrossRef]
- Tao, Y.; Liu, L.; Liu, S.; Zhang, Z. A survey: Several technologies of non-orthogonal transmission for 5G. China Commun. 2015, 12, 1–15. [Google Scholar] [CrossRef]
- Fang, X.; Feng, W.; Wang, Y.; Chen, Y.; Ge, N.; Ding, Z.; Zhu, H. NOMA-based hybrid satellite-UAV-terrestrial networks for 6G maritime coverage. IEEE Trans. Wirel. Commun. 2022, 22, 138–152. [Google Scholar] [CrossRef]
- Jia, Z.; Cao, Y.; He, L.; Wu, Q.; Zhu, Q.; Niyato, D.; Han, Z. Service function chain dynamic scheduling in space-air-ground integrated networks. IEEE Trans. Veh. Technol. 2025, 74, 11235–11248. [Google Scholar] [CrossRef]
- Xiao, T.; Wang, W.; He, H. Energy-efficient data collection for UAV-assisted IoT: Joint trajectory and resource optimization. Chin. J. Aeronaut. 2022, 35, 95–105. [Google Scholar]
- Wang, B.; Jia, Z.; Cui, C.; Wu, Q. Joint UAV trajectory planning and LEO satellite selection for data offloading in space-air-ground integrated networks. arXiv 2025, arXiv:2506.12750. [Google Scholar]
- Citroni, R.; Di Paolo, F.; Livreri, P. A novel energy harvester for powering small UAVs: Performance analysis, model validation and flight results. Sensors 2019, 19, 1771. [Google Scholar] [CrossRef] [PubMed]
- Huang, C.; Chen, G.; Xiao, P.; Xiao, Y.; Han, Z.; Chambers, J.A. Joint offloading and resource allocation for hybrid cloud and edge computing in SAGINs: A decision assisted hybrid action space deep reinforcement learning approach. IEEE J. Sel. Areas Commun. 2024, 42, 1029–1043. [Google Scholar] [CrossRef]
- Jia, H.; Wang, Y.; Wu, W. Dynamic resource allocation for remote IoT data collection in SAGIN. IEEE Internet Things J. 2024, 11, 20575–20589. [Google Scholar] [CrossRef]
- de O. da Costa, P.R.; Rhuggenaath, J.; Zhang, Y.; Akcay, A. Learning 2-opt heuristics for the traveling salesman problem via deep reinforcement learning. In Proceedings of the 12th Asian Conference on Machine Learning, Bangkok, Thailand, 18–20 November 2020; pp. 465–480. [Google Scholar]
- Zhang, H.; Xi, S.; Jiang, H.; Shen, Q.; Shang, B.; Wang, J. Resource allocation and offloading strategy for UAV-assisted LEO satellite edge computing. Drones 2023, 7, 383. [Google Scholar] [CrossRef]
- Wang, Y.; Wu, X.; Farooq, J.; Chen, J. Coordinated UAV deployment and task offloading in UAV-assisted LEO satellite edge computing systems via proximal policy optimization. Authorea Prepr. 2025. [Google Scholar] [CrossRef]
- Seyedi, Y.; Rahimi, F. A trace-time framework for prediction of elevation angle over land mobile LEO satellites networks. Wirel. Pers. Commun. 2012, 62, 793–804. [Google Scholar] [CrossRef]









| Parameter | Value | Parameter | Value |
|---|---|---|---|
| K (IoT devices) | 20 | N (hover points) | 10 |
| (data size) | 10 MB | 1 MHz | |
| 5 W | 0.1 W | ||
| 100 W | 150 W | ||
| 10 m/s | 100 m | ||
| W | |||
| 0.8 | 100 m | ||
| Area size | m2 | (Adam) | 0.01 |
| (Adam) | 0.9 | (Adam) | 0.999 |
| J (max iterations) | 100 |
| Parameter | Value | Parameter | Value |
|---|---|---|---|
| 15∘ | 10 MHz | ||
| 10 W | 10 dBi | ||
| 30 dBi | W | ||
| 20 GHz | 6378 km | ||
| (LEO altitude) | 550 km | 7.29 rad/s | |
| Constellation | Starlink | Num. satellites | 200 |
| Acronym | Definition |
|---|---|
| SAGIN | Space–Air–Ground Integrated Network |
| UAV | Unmanned Aerial Vehicle |
| IoT | Internet of Things |
| LEO | Low Earth Orbit |
| NOMA | Non-Orthogonal Multiple Access |
| OFDMA | Orthogonal Frequency Division Multiple Access |
| SIC | Successive Interference Cancellation |
Disclaimer/Publisher’s Note: The statements, opinions and data contained in all publications are solely those of the individual author(s) and contributor(s) and not of MDPI and/or the editor(s). MDPI and/or the editor(s) disclaim responsibility for any injury to people or property resulting from any ideas, methods, instructions or products referred to in the content. |
© 2025 by the authors. Licensee MDPI, Basel, Switzerland. This article is an open access article distributed under the terms and conditions of the Creative Commons Attribution (CC BY) license.
Share and Cite
Liu, T.; Sun, C.; Zhang, Y.; Sun, W. Energy-Efficient End-to-End Optimization for UAV-Assisted IoT Data Collection and LEO Satellite Offloading in SAGIN. Electronics 2026, 15, 24. https://doi.org/10.3390/electronics15010024
Liu T, Sun C, Zhang Y, Sun W. Energy-Efficient End-to-End Optimization for UAV-Assisted IoT Data Collection and LEO Satellite Offloading in SAGIN. Electronics. 2026; 15(1):24. https://doi.org/10.3390/electronics15010024
Chicago/Turabian StyleLiu, Tie, Chenhua Sun, Yasheng Zhang, and Wenyu Sun. 2026. "Energy-Efficient End-to-End Optimization for UAV-Assisted IoT Data Collection and LEO Satellite Offloading in SAGIN" Electronics 15, no. 1: 24. https://doi.org/10.3390/electronics15010024
APA StyleLiu, T., Sun, C., Zhang, Y., & Sun, W. (2026). Energy-Efficient End-to-End Optimization for UAV-Assisted IoT Data Collection and LEO Satellite Offloading in SAGIN. Electronics, 15(1), 24. https://doi.org/10.3390/electronics15010024

