Sign in to use this feature.

Years

Between: -

Subjects

remove_circle_outline
remove_circle_outline
remove_circle_outline
remove_circle_outline
remove_circle_outline
remove_circle_outline
remove_circle_outline
remove_circle_outline
remove_circle_outline

Journals

remove_circle_outline
remove_circle_outline
remove_circle_outline
remove_circle_outline
remove_circle_outline
remove_circle_outline
remove_circle_outline
remove_circle_outline
remove_circle_outline
remove_circle_outline
remove_circle_outline
remove_circle_outline
remove_circle_outline
remove_circle_outline
remove_circle_outline
remove_circle_outline
remove_circle_outline
remove_circle_outline

Article Types

Countries / Regions

remove_circle_outline
remove_circle_outline
remove_circle_outline
remove_circle_outline
remove_circle_outline

Search Results (2,764)

Search Parameters:
Keywords = oxygen scavenger

Order results
Result details
Results per page
Select all
Export citation of selected articles as:
20 pages, 6718 KB  
Article
Genome Identification of GLP Family in Korean Pine and Study on the Function of GLP1-2-6/GLP1-2-21 in Somatic Embryo Maturation
by Shuoran Tang and Ling Yang
Plants 2026, 15(3), 476; https://doi.org/10.3390/plants15030476 (registering DOI) - 3 Feb 2026
Abstract
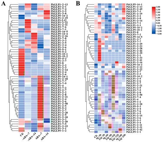
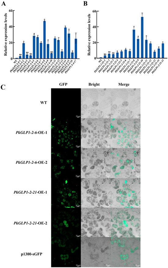
Based on prior transcriptome data, we established a core gene interaction network for Korean pine somatic embryo maturation and screened 18 core genes. These genes showed distinct differential expression in early somatic embryogenesis. In particular, PkGLP1-2-6 (Pkor04G01180) and PkGLP-1-2-21 (Pkor04G01200) were highly correlated [...] Read more.
Based on prior transcriptome data, we established a core gene interaction network for Korean pine somatic embryo maturation and screened 18 core genes. These genes showed distinct differential expression in early somatic embryogenesis. In particular, PkGLP1-2-6 (Pkor04G01180) and PkGLP-1-2-21 (Pkor04G01200) were highly correlated in the network and can be regarded as key genes mediating Korean pine somatic embryo maturation. A total of 92 members of the PkGLP gene family were identified in the Korean pine genome, which can be classified into 8 subfamilies based on evolutionary relationships. Both PkGLP1-2-6 and PkGLP1-2-21 were localized in the cell membrane and nucleus. By means of a stable genetic transformation system, transgenic Korean pine calli overexpressing PkGLP1-2-6 and PkGLP1-2-21 were successfully established. The results demonstrated that the overexpression of PkGLP1-2-6 and PkGLP1-2-21 could effectively promote somatic embryogenesis and enhance the yield of somatic embryos. In the presence of exogenous abscisic acid (ABA), the somatic embryo yield of the transgenic lines was significantly higher than that of the wild-type controls. Compared with the wild-type controls, the SOD activity in the cell lines overexpressing PkGLP1-2-6 and PkGLP1-2-21 was significantly increased, whereas the activities of POD and CAT were decreased, and the contents of H2O2 and superoxide anion (O2) were significantly reduced. These results indicate that PkGLP1-2-6 and PkGLP1-2-21 are actively involved in the reactive oxygen species (ROS) scavenging process during somatic embryogenesis of Korean pine. The overexpression of PkGLP1-2-6 and PkGLP1-2-21 contributes to enhancing the antioxidant capacity of cells, thereby increasing the yield of somatic embryos. Full article
(This article belongs to the Special Issue Sexual and Asexual Reproduction in Forest Plants—2nd Edition)
Show Figures

Figure 1

25 pages, 1640 KB  
Article
Design and Synthesis of Fused Derivatives of 7-Hydroxycoumarin (Umbelliferone) with the Flavonol Quercetin and the Flavone Luteolin- Analysis of Their Antioxidant and Physicochemical Properties
by Panagiotis Theodosis-Nobelos, Georgios Papagiouvannis, Maria Fesatidou, Gabriel Marc, Athina Geronikaki, Boris Lichitsky, Victor Kartsev, Andrey Komogortsev and Samvel Sirakanyan
Oxygen 2026, 6(1), 3; https://doi.org/10.3390/oxygen6010003 - 3 Feb 2026
Abstract
Oxidative stress seems to be part of many deranged processes in the organism, affecting multiple degenerative conditions at a cellular and tissue level. Coumarins and flavonoids comprise two main categories of naturally derived compounds with multiple effects and applications. Our aim in this [...] Read more.
Oxidative stress seems to be part of many deranged processes in the organism, affecting multiple degenerative conditions at a cellular and tissue level. Coumarins and flavonoids comprise two main categories of naturally derived compounds with multiple effects and applications. Our aim in this paper is the design of compounds with increased antioxidant activity with the conjugation of two moieties with highly antioxidant potency in the frame of one molecule. A series of novel derivatives, comprising fusion of 7-hydroxycoumarin (Umbelliferone) and Quercetin (flavonol) have been synthesized using classical organic chemistry methods. Additionally, one novel flavone derivative was prepared for comparison. The novel compounds were tested for their radical, reactive oxygen and nitrogen species (ROS and RNS) scavenging, their reductive activity, and their labile metal chelating potency, as well as with in silico tools. All of them were more active, in most cases, than reference molecules Trolox and vitamin C. The most active compound 2 reached IC50 of 4.03 and 43.75 μM for ABTS and DPPH, respectively (up to three times lower than that of Trolox). Compound 1 was of equal to vitamin C activity in H2O2 scavenging, whilst compound 3 was up to 6.4 times more active than Trolox in NO scavenging. Since our designed compounds seem to exhibit high antioxidant potential, scavenging reactive nitrogen and oxygen species, which are accumulated and promote the progression of inflammatory conditions, and have reductive and metal chelating abilities, they can be considered as potential candidates for protection in cases of oxidative stress derived toxicity. Full article
Show Figures

Figure 1

22 pages, 1834 KB  
Review
Therapeutic Effects of Vitamins in Endometriosis Patients: A Systematic Review of Randomized Controlled Trials
by Sophia Tsokkou, Alkis Matsas, Ioannis Konstantinidis, Evaggelia Karopoulou, Theodora Papamitsou and Eleni Stamoula
Int. J. Mol. Sci. 2026, 27(3), 1476; https://doi.org/10.3390/ijms27031476 - 2 Feb 2026
Abstract
Endometriosis is a chronic, estrogen-dependent inflammatory condition affecting approximately 10% of women of reproductive age worldwide. It is characterized by the presence of endometrial-like tissue outside the uterine cavity, which frequently results in dysmenorrhea, chronic pelvic pain, dyspareunia, and infertility. While hormonal medications [...] Read more.
Endometriosis is a chronic, estrogen-dependent inflammatory condition affecting approximately 10% of women of reproductive age worldwide. It is characterized by the presence of endometrial-like tissue outside the uterine cavity, which frequently results in dysmenorrhea, chronic pelvic pain, dyspareunia, and infertility. While hormonal medications and surgical procedures are common treatments, they are often constrained by adverse effects and high recurrence rates. The aim was to systematically identify, critically appraise, and synthesize randomized controlled trials evaluating vitamin D, C, and E supplementation in women with endometriosis, focusing on their effects on pelvic pain, dysmenorrhea, dyspareunia, quality of life, oxidative and inflammatory biomarkers, and fertility-related outcomes, and to highlight methodological gaps that can inform future research and integrated therapeutic strategies. Following PRISMA guidelines, seven eligible RCTs were identified from databases including PubMed, Scopus, and ScienceDirect. The quality of these studies was assessed using the Jadad Scoring System and Cochrane RoB 2 tool. High-dose supplementation of vitamin D (50,000 IU) was found to significantly reduce pelvic pain and improve biochemical markers such as hs-CRP and total antioxidant capacity (TAC). Vitamin D appears to modulate endometrial pathways by reducing active β-catenin protein activity, which may disrupt signaling associated with lesion invasion and survival. Additionally, combined Vitamin C and E therapy (typically 1000 mg/day of Vitamin C and 800 IU/day of Vitamin E) acts synergistically to scavenge free radicals. This intervention significantly decreased oxidative stress markers, including malondialdehyde (MDA) and reactive oxygen species (ROS). Patients reported significant improvements in symptoms, including a 43% reduction in daily pelvic pain and a 37% reduction in dysmenorrhea. Despite physiological improvements, there was no statistically significant increase in pregnancy rates observed across the trials. Vitamin supplementation with D, C, and E represents a safe, low-cost adjunct therapy that can effectively mitigate endometriosis-related oxidative stress and pelvic pain. While these vitamins show promise for symptom relief, further research with larger sample sizes is required to determine their long-term impact on fertility outcomes and lesion regression. Full article
(This article belongs to the Special Issue Macro- and Micronutrients in Health and Diseases)
Show Figures

Graphical abstract

22 pages, 2907 KB  
Article
C-Ring Structure-Dependent Redox Properties of Flavonoids Regulate the Expression of Bioactivity
by Taiki Fushimi, Kenta Aso, Takafumi Shimizu, Chie Hirahata, Kento Hiroki, Daichi Shinmura, Yasuyuki Fujii, Mitsugu Akagawa, Ali S. Abdelhameed, Vittorio Calabrese, Shu Taira, Yoshitomo Suhara and Naomi Osakabe
Antioxidants 2026, 15(2), 194; https://doi.org/10.3390/antiox15020194 - 2 Feb 2026
Abstract
(−)-Epicatechin (EC), taxifolin (Tax), and quercetin (Q) are flavonoids with different C-ring structures. We compared their physicochemical properties and biological activities. The comparison of their stability and redox properties was conducted at mildly acidic or neutral conditions mimicking the plant vacuole or gut, [...] Read more.
(−)-Epicatechin (EC), taxifolin (Tax), and quercetin (Q) are flavonoids with different C-ring structures. We compared their physicochemical properties and biological activities. The comparison of their stability and redox properties was conducted at mildly acidic or neutral conditions mimicking the plant vacuole or gut, and their sympathetic hyperactivation ability was examined using catecholamine (CA) excretion and blood flow. At pH 5, flavonoids were stable, but at pH 7, their retention rates decreased in the order EC > Q > Tax. LC-MS analysis detected brown oxidized oligomers in EC, while Tax and Q primarily yielded degradation products. All flavonoids exhibited O2•− scavenging activity after incubation at pH 5. At pH 7 after 45-min, EC and Tax promoted O2•−, while Q only scavenged O2•− after 24-hr incubation, EC’s properties decreased but Tax’s properties enhanced. Computational chemistry analysis indicated EC has higher reactivity compared to Tax and Q. EC caused a significant increase in CA excretion and blood flow, which were not observed with Tax or Q or 24-h cultured EC. These results suggest that the C-ring structure of flavonoids plays a crucial role in their stability and redox properties. Furthermore, reactive oxygen species generated by flavonoids in the gut may exert beneficial effects through sympathetic activation. Full article
(This article belongs to the Collection Advances in Antioxidant Ingredients from Natural Products)
Show Figures

Graphical abstract

19 pages, 5061 KB  
Article
Psoralen and Isopsoralen from Psoralea corylifolia Suppress NSCLC by Dual Mechanisms: STAT3 Inhibition and ROS Modulation
by Liwei Bi, Guangyi Chen, Wanfen Liu, Anastacio T. Cagabhion, Yu-Wei Chang, Zhengyuan Yao, Jing Feng, Yi Liu, Siyi Chen and Yung-Husan Chen
Pharmaceuticals 2026, 19(2), 257; https://doi.org/10.3390/ph19020257 - 1 Feb 2026
Viewed by 52
Abstract
Background: Non-small cell lung carcinoma (NSCLC) is the most prevalent form of lung cancer, and its progression is closely associated with constitutive activation of signal transducer and activator of transcription 3 (STAT3). This study used surface plasmon resonance (SPR) technology to develop a [...] Read more.
Background: Non-small cell lung carcinoma (NSCLC) is the most prevalent form of lung cancer, and its progression is closely associated with constitutive activation of signal transducer and activator of transcription 3 (STAT3). This study used surface plasmon resonance (SPR) technology to develop a STAT3-targeting recognition system and identify natural STAT3-targeting compounds from the traditional Chinese medicine Psoralea corylifolia and to evaluate their anti-NSCLC activities, with particular attention to reactive oxygen species (ROS) regulation. Methods: The SPR biosensor immobilized with STAT3 was used to screen and enrich STAT3-binding constituents of Psoralea corylifolia, and to determine ligand-STAT3 affinities. Molecular docking was performed to characterize interactions within the STAT3 SH2 domain. Functional effects were assessed in A549 cells using proliferation and scratch migration assays. Antioxidant capacity was evaluated via hydroxyl radical and superoxide anion scavenging assays, and intracellular ROS levels were measured in hydrogen peroxide (H2O2)-induced oxidative stress models in human umbilical vein endothelial cells (HUVECs) and A549 cells. Results: SPR analysis showed that psoralen and isopsoralen bind to STAT3, with equilibrium dissociation constants (KD) of 80.92 µM and 28.11 µM, respectively. Molecular docking further confirmed their interaction with the STAT3 SH2 domain. Both compounds inhibited A549 proliferation and reduced migration. Beyond direct STAT3 inhibition, both compounds demonstrated notable free radical scavenging activity. In a H2O2-induced oxidative stress model, pretreatment with psoralen or isopsoralen significantly reduced ROS levels in HUVECs, while increasing ROS accumulation in A549 lung cancer cells. Conclusions: This work identifies psoralen and isopsoralen as novel dual-function STAT3 inhibitors that exert anti-NSCLC effects through combined STAT3 suppression and context-dependent ROS modulation, and demonstrates the utility of SPR for screening bioactive natural products. Full article
(This article belongs to the Special Issue Natural Products with Anticancer Activity)
Show Figures

Figure 1

16 pages, 2611 KB  
Article
Insights into the Function of a Conserved Cys120 in Human Neuroglobin in Oxidative Stress Regulation of Breast Cancer Cells
by Shu-Qin Gao, Wen Shi, Si-Qi Xia, Zi-Lei He and Ying-Wu Lin
Biomolecules 2026, 16(2), 215; https://doi.org/10.3390/biom16020215 - 31 Jan 2026
Viewed by 175
Abstract
Human neuroglobin (Ngb) is a globin featuring a disulfide bond (Cys46–Cys55) and a redox-active cysteine residue (Cys120) and plays a dual role in cellular stress responses. In this study, we investigated how wild-type (WT) Ngb and its two mutants, C120S Ngb, in which [...] Read more.
Human neuroglobin (Ngb) is a globin featuring a disulfide bond (Cys46–Cys55) and a redox-active cysteine residue (Cys120) and plays a dual role in cellular stress responses. In this study, we investigated how wild-type (WT) Ngb and its two mutants, C120S Ngb, in which Cys120 is replaced by serine, and A15C Ngb, which contains an engineered Cys15–Cys120 disulfide bridge, modulate oxidative stress in triple-negative breast cancer (MDAMB231) and hormone receptor-positive breast cancer (MCF-7) cells. In both cell lines, WT Ngb enhanced cell survival under H2O2-induced oxidative stress by scavenging reactive oxygen species (ROS) through oxidation of Cys120. In contrast, the C120S and A15C mutants lost this protective capacity and instead promoted apoptosis. Mass spectrometry analysis confirmed the oxidation of Cys120 to sulfenic acid in WT Ngb, whereas both mutants exhibited impaired redox activity, leading to elevated ROS levels, lipid peroxidation, and activation of caspase-9/3. AO/EB staining further revealed that WT Ngb attenuated DNA damage, while the mutants exacerbated apoptosis in both MDAMB231 and MCF-7 cells. These results demonstrate that Cys120 acts as a critical redox switch, dictating whether Ngb exerts cytoprotective or pro-apoptotic effects across different breast cancer cell types. Our findings suggest that WT Ngb may help protect normal tissues during cancer therapy, whereas engineered Ngb mutants could be used to selectively sensitize both triple-negative and hormone receptor-positive breast cancer cells to oxidative damage, offering a novel redox-targeted therapeutic strategy. Full article
Show Figures

Graphical abstract

26 pages, 5584 KB  
Review
Molecular Mechanisms of NF-Y Transcription Factors in Horticultural Plant Development and Stress Responses: Recent Advances
by Mengxia Zhang, Dan Chen and Chunjuan Dong
Int. J. Mol. Sci. 2026, 27(3), 1443; https://doi.org/10.3390/ijms27031443 - 31 Jan 2026
Viewed by 98
Abstract
Nuclear Factor Y (NF-Y) transcription factors are evolutionarily conserved regulators that bind the CCAAT box, playing central roles in horticultural plant growth and adaptation. This review summarizes recent progress on NF-Ys in horticultural plants, focusing on their molecular mechanisms in development and stress [...] Read more.
Nuclear Factor Y (NF-Y) transcription factors are evolutionarily conserved regulators that bind the CCAAT box, playing central roles in horticultural plant growth and adaptation. This review summarizes recent progress on NF-Ys in horticultural plants, focusing on their molecular mechanisms in development and stress responses. For development, NF-Ys mediate phase transition, flowering regulation, embryogenesis, and organ development by integrating endogenous signals (gibberellic acid, GA; abscisic acid, ABA) and regulating downstream genes. For stress responses, they enhance tolerance to abiotic stresses (drought, salt, extreme temperatures) via regulating reactive oxygen species (ROS) scavenging, ABA biosynthesis, and stress networks, and mediate biotic stress resistance (e.g., pathogen infection) by activating defense pathways. This review also briefly covers species-specific genomic features (e.g., duplication-driven expansion) and structural traits (conserved core domains, variable termini) underpinning NF-Y specialization. Finally, it highlights key knowledge gaps (e.g., incomplete regulatory networks, limited translational application) and proposes future directions: deciphering NF-Y crosstalk, exploring combined stress responses, accelerating functional validation of uncharacterized NF-Y genes, and translating research into horticultural breeding. This work provides a holistic reference for understanding NF-Y function and improving horticultural plant yield, quality, and stress resilience. Full article
(This article belongs to the Special Issue Transcriptional Regulation in Plant Development: 3rd Edition)
Show Figures

Figure 1

14 pages, 1009 KB  
Article
Botryococcene Inhibits UV-B-Induced Photoaging by Scavenging Intracellular Reactive Oxygen Species
by Hiromi Kurokawa and Makoto M. Watanabe
Mar. Drugs 2026, 24(2), 57; https://doi.org/10.3390/md24020057 - 30 Jan 2026
Viewed by 82
Abstract
Sunlight exposure contributes to human health; however, excessive light exposure to skin, especially ultraviolet B (UV-B), can produce high amounts of reactive oxygen species (ROS) and induce inflammation. Some antioxidants, such as squalene, can prevent UV-B-induced inflammation. C34H58 botryococcene is [...] Read more.
Sunlight exposure contributes to human health; however, excessive light exposure to skin, especially ultraviolet B (UV-B), can produce high amounts of reactive oxygen species (ROS) and induce inflammation. Some antioxidants, such as squalene, can prevent UV-B-induced inflammation. C34H58 botryococcene is the most common triterpene hydrocarbon produced by green alga Botryococcus braunii; it is biosynthesized via a pathway similar to squalene and appears to have a similar chemical structure to squalene. However, there are no reports on the bioactivity of botryococcene. In this study, we evaluated that botryococcene can prevent the skin photoaging. Using ESR assay, botryococcene could not scavenge any ROS. However, treatment of epidermis cells with the botryococcene significantly suppressed intracellular ROS production by hydrogen peroxide (H2O2) and attenuated H2O2 cytotoxicity. Botryococcene enhanced the antioxidant enzymes in gastric cells, thus botryococcene may scavenge ROS indirectly, not directly. Moreover, botryococcene inhibited production of intracellular interleukin-1 and exhibited suppression of melanogenesis activity by UV-B irradiation. Addition of botryococcene-treated epidermal cells culture medium mitigated the increase in matrix metalloproteinase-1 production and the decrease in type I collagen production induced by UV-B irradiation in dermis cells. These results showed that botryococcene has anti-photoaging effects, including preventing wrinkles and blemishes on the skin. Full article
(This article belongs to the Special Issue Algae-Powered Skincare: Innovations in Marine-Derived Cosmeceuticals)
Show Figures

Figure 1

19 pages, 4708 KB  
Article
Integrated Physiological and Transcriptomic Analyses Reveal the Mechanism of Salt Acclimation-Induced Salinity Tolerance in Tomato Seedlings
by Nuo Fan, Ruiqing Li, Huixin Liu, Ke Zhang, Guan Pang, Xiaoying Liu, Lifei Yang, Jin Sun and Yu Wang
Horticulturae 2026, 12(2), 159; https://doi.org/10.3390/horticulturae12020159 - 30 Jan 2026
Viewed by 64
Abstract
Although salt acclimation is a recognized strategy for improving crop salt tolerance, its specific role in tomato (Solanum lycopersicum L.) remains unclear. This study investigated the effects of salt acclimation on enhancing salt tolerance in tomato seedlings through physiological and transcriptomic analyses. [...] Read more.
Although salt acclimation is a recognized strategy for improving crop salt tolerance, its specific role in tomato (Solanum lycopersicum L.) remains unclear. This study investigated the effects of salt acclimation on enhancing salt tolerance in tomato seedlings through physiological and transcriptomic analyses. Here, we found that T3 acclimation treatment (irrigation with 14 mL of 7.5 g L−1 NaCl solution per plant) effectively conferred enhanced salt tolerance in tomato seedlings, with plant height, stem diameter, leaf area, chlorophyll content, net photosynthetic rate, and soluble protein content increasing by 4.52, 5.13, 3.16, 10.78, 11.85, and 25.96%, respectively, compared with the control. T3 treatment also reduced oxidative damage and ionic stress, as evidenced by reduced electrolyte leakage, lower malondialdehyde content, and a decreased root Na+/K+ ratio, while simultaneously boosting antioxidant enzyme activities. Membership function analysis confirmed T3 as the optimal treatment, with a 9 d duration consistently benefiting multiple cultivars. Transcriptomic analysis revealed that salt acclimation upregulated genes associated with phenylpropanoid biosynthesis, lignin catabolic process, and peroxidase activity, suggesting that these pathways might mediate acclimation-induced salt tolerance through promoting lignin biosynthesis to reduce Na+/K+ ratio and enhancing reactive oxygen species’ scavenging capacity to maintain cellular homeostasis. Our results indicate that tomato seedlings acclimated with 14 mL of 7.5 g L−1 NaCl solution per plant for 9 d significantly improves salt tolerance through coordinated physiological adjustments and transcriptional reprogramming. Full article
Show Figures

Figure 1

31 pages, 8081 KB  
Review
Recent Advances in Polyoxometalates Targeting Proteins Associated with Alzheimer’s Disease: From Molecular Mechanisms to Therapeutic Applications
by Lijuan Zhang, Tinghao Lu, Ziqian Hua, Shiheng Peng, Haoming Du, Xiaoting Zhai, Zhiqiang Cai, Jiai Hua and Xiang Ma
Int. J. Mol. Sci. 2026, 27(3), 1257; https://doi.org/10.3390/ijms27031257 - 27 Jan 2026
Viewed by 137
Abstract
Polyoxometalates (POMs) exhibit significant potential for application in Alzheimer’s disease (AD) therapeutics owing to their inherent chemical and physical properties and structural tunability. Through transition metal substitution, functional modification, and the construction of POMs-based nanocomposites, POMs can precisely recognize and effectively modulate various [...] Read more.
Polyoxometalates (POMs) exhibit significant potential for application in Alzheimer’s disease (AD) therapeutics owing to their inherent chemical and physical properties and structural tunability. Through transition metal substitution, functional modification, and the construction of POMs-based nanocomposites, POMs can precisely recognize and effectively modulate various key pathogenic proteins involved in Alzheimer’s disease. They can also intervene in disease progression through multiple mechanisms, including inhibition of Aβ aggregation, disaggregation of amyloid-β (Aβ), scavenging of reactive oxygen species (ROS), hydrolytic activity, and modulation of enzyme function. In addition, due to their outstanding physicochemical properties, the application of POMs in phototherapy has emerged as a significant direction in AD treatment research. This review systematically summarizes recent advances from 2011 to 2025 in POMs targeting key pathogenic proteins in AD, comprehensively analyzes their specific mechanisms of action across different therapeutic contexts, highlights their significant advantages and broad potential in AD treatment, and provides new insights for the future structural design, functional optimization, and clinical translation of POMs. Full article
Show Figures

Figure 1

16 pages, 723 KB  
Article
Impact of Soil Nutrients on Chemical Composition and Antioxidant Activities of Dysphania ambrosioides Essential Oil in Southern Ecuador
by Susana Blacio, Katty Gadvay, Karen Rivas, Ana Guaman, Julio Parrales and James Calva
Plants 2026, 15(3), 373; https://doi.org/10.3390/plants15030373 - 25 Jan 2026
Viewed by 169
Abstract
Dysphania ambrosioides is a widely distributed species with a traditional use in folk medicine, but it exhibits marked chemical variability that limits its standardization. This study is the first to characterize the essential oil (EO) of three Ecuadorian populations—Arenillas (ARE), Pasaje (PAS) and [...] Read more.
Dysphania ambrosioides is a widely distributed species with a traditional use in folk medicine, but it exhibits marked chemical variability that limits its standardization. This study is the first to characterize the essential oil (EO) of three Ecuadorian populations—Arenillas (ARE), Pasaje (PAS) and Piñas (PIN)—using gas chromatography–mass spectrometry/flame ionization detection (GC-MS/FID), and to correlate its composition with edaphic properties and antioxidant activity. Chemical profiles revealed three distinct chemotypes: ARE (α-terpinene 65.35%, o-cymene 24.83% and ascaridole 3.30%), PAS (α-terpinene 56.31%, o-cymene 10.09% and ascaridole 10.84%) and PIN (α-terpinene 56.89%, o-cymene 17.07% and ascaridole 7.60%). The EO yield was low (0.030–0.064% w/w), coinciding with acidic and nutrient-poor soils. On the other hand, PAS, with its neutral soil and high nitrogen, produced the highest number of oxygenated compounds. Only PAS exhibited strong ABTS radical-scavenging activity (SC50 = 37.99 ± 1.01 µg/mL). In contrast, ARE showed weak activity (SC50 = 424 ± 1.01 µg/mL), while PIN showed moderate activity (SC50 = 112.26 ± 1.01 µg/mL), which was correlated with its high total phenol content (298.48 mg EAG/L). The 2,2-diphenyl-1-picrylhydrazyl (DPPH) activity was low in all samples. Principal component analysis (PCA) confirmed clear separation of the chemotypes, which was linked to edaphic factors such as pH, heavy metals (Cu, Fe and Mn) and organic matter. These findings suggest that edaphic conditions may modulate the chemical composition and antioxidant activity of D. ambrosioides, indicating a potential approach for the sustainable selection of plant material. Full article
Show Figures

Figure 1

20 pages, 2744 KB  
Article
Spermine: A Hemoglobin Modifier That Reduces Autoxidation and Regulates Oxygen Delivery
by Peilin Shu, Zongtang Chu, Guoxing You, Weidan Li, Yuzhi Chen, Huiqin Jin, Hong Zhou, Ying Wang and Lian Zhao
Int. J. Mol. Sci. 2026, 27(3), 1197; https://doi.org/10.3390/ijms27031197 - 25 Jan 2026
Viewed by 131
Abstract
One of the major factors currently hindering the development of hemoglobin-based oxygen carriers (HBOCs) is the autoxidation of hemoglobin to inactive methemoglobin (MetHb). The effects of spermine on the stability, aggregation, structure, and function of adult hemoglobin (HbA) were studied. The interaction of [...] Read more.
One of the major factors currently hindering the development of hemoglobin-based oxygen carriers (HBOCs) is the autoxidation of hemoglobin to inactive methemoglobin (MetHb). The effects of spermine on the stability, aggregation, structure, and function of adult hemoglobin (HbA) were studied. The interaction of spermine with HbA was elucidated by dynamic light scattering, colloid osmotic pressure measurements, thermal denaturation analysis, static light scattering, and oxygen dissociation assay. The antioxidant capacity of spermine was confirmed through UV–vis spectroscopic recordings, calculations of MetHb formation, and hydroxyl radical scavenging. The P50 value was determined by the oxygen dissociation curve to investigate the roles of spermine in increasing HbA’s oxygen affinity. The pH-dependent affinity between spermine and HbA was validated through surface plasmon resonance experiments. The transformation of HbA’s partial α-helix to a β-sheet structure induced by spermine was clarified using a microfluidic modulation spectrometer. The binding of spermine to βASP99, βGLU101, αTHR38, and αASN97 on HbA and the conformational shift in HbA towards the ‘R’ state were investigated via molecular docking and molecular dynamics simulations. In a word, spermine can enhance the oxygen affinity of HbA, effectively reduce autoxidation, and hold promise for applications in the research of HBOCs or hemoglobin modification. Full article
(This article belongs to the Section Molecular Biology)
Show Figures

Figure 1

16 pages, 1122 KB  
Review
The Multifaceted Functions of Plant Asparagine Synthetase: Regulatory Mechanisms and Functional Diversity in Growth and Defense
by Gang Qiao, Siyi Xiao, Jie Dong, Qiang Yang, Haiyan Che and Xianchao Sun
Plants 2026, 15(3), 362; https://doi.org/10.3390/plants15030362 - 24 Jan 2026
Viewed by 217
Abstract
Asparagine synthetase (AS) is a key enzyme in plant nitrogen metabolic network. Beyond its canonical role as a major nitrogen transport and storage molecule, asparagine also serves critical functions in plant immunity and tolerance to environmental stresses. This review systematically summarizes the characteristics [...] Read more.
Asparagine synthetase (AS) is a key enzyme in plant nitrogen metabolic network. Beyond its canonical role as a major nitrogen transport and storage molecule, asparagine also serves critical functions in plant immunity and tolerance to environmental stresses. This review systematically summarizes the characteristics of the core AS-mediated asparagine biosynthesis pathway and two other minor pathways in plants. It details the distribution of the AS gene family, protein structure, and evolutionary classification. The mechanisms governing AS expression are analyzed, revealing tissue-specific patterns and precise regulation by nitrogen availability, abiotic stresses, and exogenous hormones, mediated through an interactive network of cis-acting elements and transcription factors. Furthermore, the biological functions of AS are multifaceted: it influences plant biomass and nitrogen use efficiency by regulating nitrogen uptake, transport, and recycling during growth and development; it contributes to abiotic stress tolerance by synthesizing asparagine to maintain cellular osmotic balance and scavenge reactive oxygen species; and it indirectly enhances antibacterial and antiviral capacity by activating the SA signaling pathway and modulating programmed cell death. Current knowledge gaps remain regarding the crosstalk between AS-mediated signaling pathways, the upstream transcriptional regulatory network, and the balance between nitrogen utilization and disease resistance in crop breeding. Future research aimed at addressing these questions will provide a theoretical foundation and molecular targets for improving crop nitrogen use efficiency and breeding resistant cultivars. Full article
Show Figures

Figure 1

22 pages, 4221 KB  
Article
Polyphenolic Profile and Antioxidant and Aortic Endothelium Effect of Michay (Berberis congestiflora Gay) Collected in the Araucanía Region of Chile
by Fredi Cifuentes, Javier Palacios, Astrid Lavado, Javier Romero-Parra, Adrián Paredes and Mario J. Simirgiotis
Plants 2026, 15(3), 352; https://doi.org/10.3390/plants15030352 - 23 Jan 2026
Viewed by 142
Abstract
Berries are an excellent source of bioactive compounds, particularly polyphenols, and have been widely used in folk medicine by the Mapuche people of southern Chile. In this study, a hydroalcoholic extract of Berberis congestiflora Gay (BE) was analyzed to determine its phytochemical composition [...] Read more.
Berries are an excellent source of bioactive compounds, particularly polyphenols, and have been widely used in folk medicine by the Mapuche people of southern Chile. In this study, a hydroalcoholic extract of Berberis congestiflora Gay (BE) was analyzed to determine its phytochemical composition and to evaluate its antioxidant capacity, vasorelaxant effects in rat aortas, and inhibitory activity on enzymes related to chronic non-communicable diseases, including exploration of a possible vasodilatory mechanism in isolated rat aortas. Antioxidant activity was assessed using Oxygen Radical Absorbance Capacity (ORAC), DPPH (2,2-diphenyl-1-picrylhydrazyl), and ABTS (2,2-azinobis-(3-ethylbenzothiazolin-6-sulfonic acid)) radical scavenging assays, as well as ferric reducing antioxidant power (FRAP). Vascular responses to the Berberis extract were studied using isometric tension recordings in an ex vivo rat thoracic aortic ring model, and the chemical constituents of BE were identified for the first time by HPLC-DAD-MS. The extract itself produced a dose-dependent contraction at 100 and 1000 µg/mL and induced relaxation in phenylephrine-precontracted aortas at the same concentrations, with a maximum contraction of 71% and maximum relaxation of 70% at 1000 µg/mL. Mechanistically, the extract triggered calcium-mediated contraction primarily through calcium release from the sarcoplasmic reticulum and, to a lesser degree, via extracellular Ca2+ influx, while its relaxant effect depended on an intact endothelium and activation of the NO/cGMP pathway. In addition, the extract showed inhibitory activity against cholinesterase, glucosidase, and amylase, with IC50 values of 7.33 ± 0.32, 243.23 ± 0.3, and 27.21 ± 0.03 µg/mL, respectively, and docking studies were carried out for selected berry compounds. Overall, these findings indicate that these berries are a rich source of bioactive constituents with antioxidant properties and endothelium-dependent vasodilator effects, supporting their traditional use and highlighting their potential as enzyme inhibitors and as promising candidates for the development of phytotherapeutic products, particularly as supplements for chronic disease management. Full article
Show Figures

Figure 1

28 pages, 3376 KB  
Article
Perfluorocarbon Nanoemulsions for Simultaneous Delivery of Oxygen and Antioxidants During Machine Perfusion Supported Organ Preservation
by Smith Patel, Paromita Paul Pinky, Amit Chandra Das, Joshua S. Copus, Chip Aardema, Caitlin Crelli, Anneliese Troidle, Eric Lambert, Rebecca McCallin, Vidya Surti, Carrie DiMarzio, Varun Kopparthy and Jelena M. Janjic
Pharmaceutics 2026, 18(2), 143; https://doi.org/10.3390/pharmaceutics18020143 - 23 Jan 2026
Viewed by 511
Abstract
Background: Solid organ transplantation (SOT) is a life-saving treatment for patients with end-stage diseases and/or organ failure. However, access to healthy organs is often limited by challenges in organ preservation. Furthermore, upon transplantation, ischemia–reperfusion injury (IRI) can lead to increased organ rejection or [...] Read more.
Background: Solid organ transplantation (SOT) is a life-saving treatment for patients with end-stage diseases and/or organ failure. However, access to healthy organs is often limited by challenges in organ preservation. Furthermore, upon transplantation, ischemia–reperfusion injury (IRI) can lead to increased organ rejection or graft failures. The work presented aims to address both challenges using an innovative nanomedicine platform for simultaneous drug and oxygen delivery. In recent studies, resveratrol (RSV), a natural antioxidant, anti-inflammatory, and reactive oxygen species (ROS) scavenging agent, has been reported to protect against IRI by inhibiting ferroptosis. Here, we report the design, development, and scalable manufacturing of the first-in-class dual-function perfluorocarbon-nanoemulsion (PFC-NE) perfusate for simultaneous oxygen and antioxidant delivery, equipped with a near-infrared fluorescence (NIRF) reporter, longitudinal, non-invasive NIRF imaging of perfusate flow through organs/tissues during machine perfusion. Methods: A Quality-by-Design (QbD)-guided optimization was used to formulate a triphasic PFC-NE with 30% w/v perfluorooctyl bromide (PFOB). Drug-free perfluorocarbon nanoemulsions (DF-NEs) and RSV-loaded nanoemulsions (RSV-NEs) were produced at 250–1000 mL scales using M110S, LM20, and M110P microfluidizers. Colloidal attributes, fluorescence stability, drug loading, and RSV release were evaluated using DLS, NIRF imaging, and HPLC, respectively. PFC-NE oxygen loading and release kinetics were evaluated during perfusion through the BMI OrganBank® machine with the MEDOS HILITE® oxygenator and by controlled flow of oxygen. The in vitro antioxidant activity of RSV-NE was measured using the oxygen radical scavenging antioxidant capacity (ORAC) assay. The cytotoxicity and ferroptosis inhibition of RSV-NE were evaluated in RAW 264.7 macrophages. Results: PFC-NE batches maintained a consistent droplet size (90–110 nm) and low polydispersity index (<0.3) across all scales, with high reproducibility and >80% PFOB loading. Both DF-NE and RSV-NE maintained colloidal and fluorescence stability under centrifugation, serum exposure at body temperature, filtration, 3-month storage, and oxygenation. Furthermore, RSV-NE showed high drug loading and sustained release (63.37 ± 2.48% at day 5) compared with the rapid release observed in free RSV solution. In perfusion studies, the oxygenation capacity of PFC-NE consistently exceeded that of University of Wisconsin (UW) solution and demonstrated stable, linear gas responsiveness across flow rates and FiO2 (fraction of inspired oxygen) inputs. RSV-NE displayed strong antioxidant activity and concentration-dependent inhibition of free radicals. RSV-NE maintained higher cell viability and prevented RAS-selective lethal compound 3 (RSL3)-induced ferroptosis in murine macrophages (macrophage cell line RAW 264.7), compared to the free RSV solution. Morphological and functional protection against RSL3-induced ferroptosis was confirmed microscopically. Conclusions: This study establishes a robust and scalable PFC-NE platform integrating antioxidant and oxygen delivery, along with NIRF-based non-invasive live monitoring of organ perfusion during machine-supported preservation. These combined features position PFC-NE as a promising next-generation acellular perfusate for preventing IRI and improving graft viability during ex vivo machine perfusion. Full article
(This article belongs to the Special Issue Methods of Potentially Improving Drug Permeation and Bioavailability)
Show Figures

Graphical abstract

Back to TopTop