Sign in to use this feature.

Years

Between: -

Subjects

remove_circle_outline
remove_circle_outline
remove_circle_outline
remove_circle_outline
remove_circle_outline
remove_circle_outline
remove_circle_outline
remove_circle_outline
remove_circle_outline

Journals

remove_circle_outline
remove_circle_outline
remove_circle_outline
remove_circle_outline
remove_circle_outline
remove_circle_outline
remove_circle_outline
remove_circle_outline
remove_circle_outline
remove_circle_outline
remove_circle_outline
remove_circle_outline
remove_circle_outline
remove_circle_outline
remove_circle_outline

Article Types

Countries / Regions

remove_circle_outline
remove_circle_outline
remove_circle_outline
remove_circle_outline
remove_circle_outline

Search Results (1,186)

Search Parameters:
Keywords = obstructive lung diseases

Order results
Result details
Results per page
Select all
Export citation of selected articles as:
14 pages, 705 KB  
Article
Evaluating Changes in Physical Activity and Clinical Outcomes During Post-Hospitalisation Rehabilitation for Persons with COPD: A Prospective Observational Cohort Study
by Anna L. Stoustrup, Phillip K. Sperling, Lars P. Thomsen, Thorvaldur S. Palsson, Kristina K. Christensen, Jane Andreasen and Ulla M. Weinreich
Sensors 2026, 26(2), 384; https://doi.org/10.3390/s26020384 - 7 Jan 2026
Viewed by 112
Abstract
Physical activity often remains low after hospitalisation for acute exacerbation of Chronic Obstructive Pulmonary Disease (AECOPD). Although post-hospitalisation rehabilitation has shown to support recovery, its impact on daily activity levels in the early post-exacerbation phase is unclear. This study describes the changes in [...] Read more.
Physical activity often remains low after hospitalisation for acute exacerbation of Chronic Obstructive Pulmonary Disease (AECOPD). Although post-hospitalisation rehabilitation has shown to support recovery, its impact on daily activity levels in the early post-exacerbation phase is unclear. This study describes the changes in physical activity (PA) and clinical outcomes during an 8-week rehabilitation following hospitalisation for AECOPD. This prospective observational cohort study included patients recently discharged after AECOPD from Aalborg University Hospital, Denmark. Participants received municipality-delivered post-hospitalisation rehabilitation consisting of tailored physiotherapy and occupational therapy of individually determined frequency. PA was assessed using thigh-worn triaxial accelerometers measuring 24 h/day over 8 weeks. Clinical outcomes included lung function (FEV1% predicted), dyspnoea scores, health-related quality of life (EuroQol 5-dimension, 5-level (EQ-5D-5L); EuroQol visual analogue scale (EQ-VAS)), frailty (Clinical Frailty Scale (CFS)), functional status (Short Physical Performance Battery (SPPB)), and symptom burden (COPD Assessment Test (CAT); St. George’s Respiratory Questionnaire (SGRQ)). Changes from baseline to 8 weeks were analysed using linear mixed-effects models and bootstrap resampling. Forty-three participants with a mean age 73.4 years, 67.4% female, and moderate frailty (CFS 5.4 ± 1.3) were included. Physical activity remained largely unchanged. Gait speed and total SPPB declined, whereas self-perceived health improved (EQ-VAS Δ +7.8, p = 0.008). Lung function, dyspnoea, and health related quality of life scores showed no significant change. In this frail, recently admitted COPD population, physical activity did not increase during the rehabilitation period, and some functional parameters declined. The improvement in self-perceived health suggests a divergence between subjective and objective outcomes. These findings highlight the need for long-term, tailored, and flexible approaches to support recovery after AECOPD. Full article
Show Figures

Figure 1

14 pages, 584 KB  
Article
Cardiac Overload and Heart Failure Risk by NT-proBNP Levels in Older Adults with COPD Eligible for Single-Inhaler Triple Therapy: A Multicenter Longitudinal Study
by Riccardo Sarzani, Francesco Spannella, Giorgia Laureti, Piero Giordano, Federico Giulietti, Alessandro Gezzi, Pier-Valerio Mari, Angelo Coppola, Roberta Galeazzi, Yuri Rosati, Erilda Kamberi, Andrea Stronati, Alessia Resedi and Matteo Landolfo
J. Clin. Med. 2026, 15(1), 277; https://doi.org/10.3390/jcm15010277 - 30 Dec 2025
Viewed by 218
Abstract
Background: In common clinical practice, cardiac overload is still often overlooked in patients with chronic obstructive pulmonary disease (COPD) despite its substantial impact on clinical outcomes and mortality. This study aimed to assess the prevalence of cardiac overload and heart failure (HF) risk, [...] Read more.
Background: In common clinical practice, cardiac overload is still often overlooked in patients with chronic obstructive pulmonary disease (COPD) despite its substantial impact on clinical outcomes and mortality. This study aimed to assess the prevalence of cardiac overload and heart failure (HF) risk, using N-terminal pro-B-type natriuretic peptide (NT-proBNP), in older COPD patients eligible for single-inhaler triple therapy (SITT) and without history of overt HF. We also evaluated changes in NT-proBNP after 3 months of SITT. Methods: This multicenter observational study included 165 older outpatients with a recent moderate-to-severe acute exacerbation of COPD (AECOPD), categorized as ‘Group E’ according to the Global Initiative for Chronic Obstructive Lung Disease (GOLD). Patients were stratified for the presence of cardiac overload and HF risk using age- and comorbidity-adjusted NT-proBNP thresholds, as recommended by the 2023 Clinical Consensus Statement of the Heart Failure Association (HFA) of the European Society of Cardiology (ESC). NT-proBNP was measured at baseline and after three months of SITT (116 patients with available test at three months). Results: Mean age was 80.7 ± 9.7 years. Patients with NT-proBNP levels indicative of “HF likely” and “HF very high-risk” were 43.0% and 24.2%, respectively. After 3 months of SITT, NT-proBNP significantly decreased by 7.2% (95%CI 9.0–5.4%, p < 0.001), with the largest reductions observed in younger patients [11.0% (95% CI 14.1–7.2%) ≤ 76 years old, 8.4% (95% CI −11.3–5.5%) in 77–87 years old, −3.0% (95% CI −6.1–0.0%) in ≥88 years old, p for interaction = 0.007]. Conclusions: In real-life clinical practice, a substantial proportion of older patients with GOLD Group E COPD had elevated NT-proBNP, suggestive of cardiac overload and high risk of HF. The early identification of these patients may prompt further cardiologic evaluation and management. After SITT and before cardiology evaluation, a significant NT-proBNP reduction has been observed, suggesting potential cardiovascular benefit of SITT. Full article
Show Figures

Figure 1

18 pages, 4597 KB  
Article
A Combined Bioinformatics and Clinical Validation Study Identifies MDM2, FKBP5 and CTNNA1 as Diagnostic Gene Signatures for COPD in Peripheral Blood Mononuclear Cells
by Innokenty A. Savin, Aleksandra V. Sen’kova, Andrey V. Markov, Olga S. Kotova, Ilya S. Shpagin, Lyubov A. Shpagina, Valentin V. Vlassov and Marina A. Zenkova
Int. J. Mol. Sci. 2026, 27(1), 273; https://doi.org/10.3390/ijms27010273 - 26 Dec 2025
Viewed by 255
Abstract
Chronic obstructive pulmonary disease (COPD) is often diagnosed after significant lung damage has already occurred, highlighting a need for minimally invasive biomarkers for early detection of COPD development. This study aims to identify transcriptional biomarkers in peripheral blood mononuclear cells (PBMCs). A Weighted [...] Read more.
Chronic obstructive pulmonary disease (COPD) is often diagnosed after significant lung damage has already occurred, highlighting a need for minimally invasive biomarkers for early detection of COPD development. This study aims to identify transcriptional biomarkers in peripheral blood mononuclear cells (PBMCs). A Weighted Gene Co-Expression Network Analysis (WGCNA) was performed on the GSE146560 transcriptomic dataset. Hub genes were cross-validated using independent transcriptomic data (GSE94916), topology analysis of a COPD-related protein–protein interaction (PPI) network, and a text-mining approach. The top candidate genes were validated using RT-qPCR in a clinical cohort, consisting of 28 COPD patients and 13 healthy volunteers, and their diagnostic value was evaluated using receiver operating characteristic (ROC) analysis. WGCNA identified four gene modules significantly correlated with COPD, the functional annotation of which revealed their enrichment in immune and tissue remodeling pathways. Further analysis of the PPI network topology structure and gene expression revealed a hub gene signature that was significantly upregulated in PBMCs of COPD patients, including MDM2 (6.3-fold, p < 0.001), FKBP5 (7.0-fold, p < 0.001), and CTNNA1 (10.0-fold, p < 0.001). ROC analysis demonstrated high diagnostic accuracy for these genes, with AUC values of 0.849, p < 0.001, for MDM2, 0.957, p < 0.001, for FKBP5, and 0.958, p < 0.001, for CTNNA1. MDM2, FKBP5, and CTNNA1 represent promising, readily accessible PBMC biomarkers for COPD diagnosis. Full article
Show Figures

Figure 1

17 pages, 1036 KB  
Article
Subclinical Carotid Atherosclerosis Is Present from Early COPD Stages, Being in a Close Relationship with Systemic Inflammation
by Ioana Ciortea, Emanuela Vastag, Corneluța Fira-Mladinescu, Alexandru Florian Crisan, Norbert Wellmann, Ana Adriana Trusculescu, Nicoleta Sorina Bertici, Daniel Traila, Cristian Oancea and Ovidiu Fira-Mladinescu
J. Clin. Med. 2026, 15(1), 180; https://doi.org/10.3390/jcm15010180 - 26 Dec 2025
Viewed by 225
Abstract
Background: Several cohort studies have demonstrated a link between subclinical carotid atherosclerosis and obstructive chronic airflow limitation. These conditions exhibit common risk factors associated with unhealthy lifestyles, as well as analogous pathophysiological mechanisms, including chronic low-degree systemic inflammation. Purpose: The aim of this [...] Read more.
Background: Several cohort studies have demonstrated a link between subclinical carotid atherosclerosis and obstructive chronic airflow limitation. These conditions exhibit common risk factors associated with unhealthy lifestyles, as well as analogous pathophysiological mechanisms, including chronic low-degree systemic inflammation. Purpose: The aim of this study was to investigate the association between airflow obstruction and carotid intima–media thickness (c-IMT), together with the influence of inflammatory biomarkers on this relationship, in patients diagnosed with chronic obstructive pulmonary disease (COPD). Methods and Patients: This study is cross-sectional and includes 106 patients with stable COPD. All patients underwent evaluation through spirometry, carotid ultrasound, and assessment of inflammatory biomarkers, including C-reactive protein, fibrinogen, and erythrocyte sedimentation rate. The relationship between carotid subclinical atherosclerosis and the Global Initiative for Chronic Obstructive Lung Disease (GOLD) stage of COPD was assessed. Additionally, we compared patients with two positive biomarkers of inflammation with those who had no positive inflammatory biomarkers. Results: Significant statistical differences were observed in carotid intima–media thickness values associated with the severity of airflow obstruction, with measurements of 1.03 mm in COPD stage 1–2 GOLD, 1.07 mm in COPD GOLD 3, and 0.96 mm in GOLD 4 (p = 0.04). However, no direct correlation with forced expiratory volume in the first second (FEV1) was identified. The post hoc analysis revealed a notable increase in carotid wall thickness for the early stages of COPD. C-IMT demonstrated a significant association with inflammation parameters, muscle dysfunction, body composition, and lipid profile. The comparison of groups exhibiting two positive inflammatory biomarkers with those with no positive inflammatory markers revealed significant differences in age, c-IMT, exercise tolerance, and COPD symptoms. Conclusions: Subclinical carotid atherosclerosis is evident from the early stages of obstructive airflow limitation. Carotid intima–media thickness is significantly higher in patients with positive inflammatory biomarkers. Full article
(This article belongs to the Special Issue Advances in Pulmonary Disease Management and Innovation in Treatment)
Show Figures

Figure 1

22 pages, 885 KB  
Review
The Emerging Role of METTL3 in Lung Diseases
by Yishu Dong, Ying Liu, David Marciano, Adel Nefzi, Stephen M. Black and Ting Wang
Int. J. Mol. Sci. 2026, 27(1), 85; https://doi.org/10.3390/ijms27010085 - 21 Dec 2025
Viewed by 312
Abstract
N6-methyladenosine (m6A) represents the most abundant and tightly controlled modification within eukaryotic mRNA, critically influencing RNA metabolism and function. The m6A methyltransferase Like-3 (METTL3), responsible for the complex’s catalytic function, has emerged as a central epitranscriptomic regulator governing mRNA [...] Read more.
N6-methyladenosine (m6A) represents the most abundant and tightly controlled modification within eukaryotic mRNA, critically influencing RNA metabolism and function. The m6A methyltransferase Like-3 (METTL3), responsible for the complex’s catalytic function, has emerged as a central epitranscriptomic regulator governing mRNA stability, alternative splicing, nuclear export, and the efficiency of mRNA translation. Converging research shows that METTL3 is involved in the pathogenesis of numerous disorders via m6A-dependent, post-transcriptional regulation of gene programs controlling cell growth, migration, and immune pathways. Regarding pulmonary pathophysiology, METTL3-mediated m6A is tied to disease initiation and progression in conditions such as asthma, chronic obstructive pulmonary disease (COPD), idiopathic pulmonary fibrosis (IPF), lung infections, acute respiratory distress syndrome (ARDS). This review summarizes the contemporary evidence for METTL3’s roles and regulatory network in diverse pulmonary pathologies. We further highlight emerging strategies for targeting METTL3 as a potential therapeutic approach, underscoring its promise as a novel epitranscriptomic target. Beyond inflammatory and fibrotic disorders, we also summarize emerging evidence linking METTL3 to lung cancer and briefly outline other respiratory conditions (e.g., ILD, bronchiectasis, and secondary pulmonary hypertension), highlighting common translational themes and remaining gaps. Further studies are required to clarify the disease-specific and context-dependent actions of METTL3 and to advance the clinical translation of m6A-based therapies. Full article
(This article belongs to the Section Molecular Pathology, Diagnostics, and Therapeutics)
Show Figures

Figure 1

13 pages, 520 KB  
Article
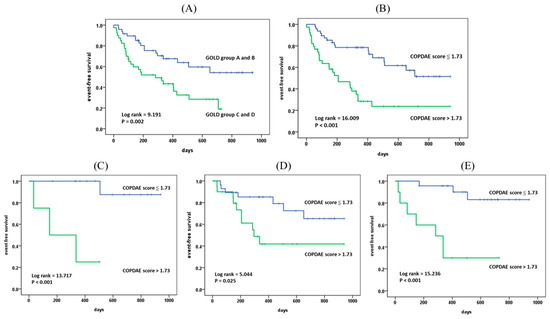
The Role of Tyrosine and C-Reactive Protein in COPD Exacerbations
by Ping-Chi Liu, Chao-Hung Wang, Wan-Chi Lin and Wei-Ke Kuo
J. Clin. Med. 2025, 14(24), 8933; https://doi.org/10.3390/jcm14248933 - 17 Dec 2025
Viewed by 260
Abstract
Background/Objectives: Chronic Obstructive Pulmonary Disease (COPD) exacerbations affect health and mortality, yet current risk assessments based on previous events have limitations and are less preventative. This study used metabolomics to assess if amino acid profiles are linked to higher COPD exacerbation risk, [...] Read more.
Background/Objectives: Chronic Obstructive Pulmonary Disease (COPD) exacerbations affect health and mortality, yet current risk assessments based on previous events have limitations and are less preventative. This study used metabolomics to assess if amino acid profiles are linked to higher COPD exacerbation risk, compared to an amino acid-based panel to standard risk stratification methods, and explored its clinical decision-making and prevention potential. Methods: This prospective cohort study measured plasma concentrations of 19 amino acids in 88 individuals with COPD using ultra-performance liquid chromatography. Participants were observed for 2.5 years to track occurrences of moderate and severe COPD exacerbations. Results: During follow-up, 44 participants (50%) had an exacerbation. Tyrosine and hsCRP were independently linked to exacerbations in multivariable analysis and formed the basis of the “COPDAE score.” This score independently predicted future exacerbations after adjusting for Global Initiative for Chronic Obstructive Lung Disease (GOLD) classifications. A COPDAE score above 1.73 correlated with lower event-free survival in several subgroups: GOLD group A (log-rank = 13.7, p < 0.001), groups A and B (log-rank = 5.0, p = 0.025), and groups A and C (log-rank = 15.2, p < 0.001). Conclusions: Tyrosine and hsCRP together form a biomarker panel to assess and stratify COPD exacerbation risk. This score can help identify stable patients at risk, even with mild symptoms or few prior events, enabling earlier, more personalized interventions. Full article
(This article belongs to the Section Respiratory Medicine)
Show Figures

Figure 1

13 pages, 1030 KB  
Article
Real-Life Characteristics of Patients with COPD and Discordant CAT-mMRC Questionnaires
by Andrea Portacci, Vitaliano Nicola Quaranta, Alessio Marinelli, Alessandro Capuano, Maria Rosaria Vulpi, Fabrizio Diaferia, Carla Santomasi, Mariafrancesca Grimaldi, Giovanni Sanasi, Marianna Cicchetti, Eustachio Ricciardi, Giulia Amoruso, Alfredo Vozza, Silvano Dragonieri and Giovanna Elisiana Carpagnano
J. Clin. Med. 2025, 14(24), 8771; https://doi.org/10.3390/jcm14248771 - 11 Dec 2025
Viewed by 351
Abstract
Background/Objective: The Global Initiative for Chronic Obstructive Lung Disease (GOLD) recommends using the COPD Assessment Test (CAT) and the modified Medical Research Council (mMRC) scale for symptom assessment. However, discordant results between these tools are common and may affect clinical phenotyping and [...] Read more.
Background/Objective: The Global Initiative for Chronic Obstructive Lung Disease (GOLD) recommends using the COPD Assessment Test (CAT) and the modified Medical Research Council (mMRC) scale for symptom assessment. However, discordant results between these tools are common and may affect clinical phenotyping and treatment decisions. This study aims to identify clinical, functional, and radiological characteristics associated with discordant CAT and mMRC scores in COPD and assess the stability of this classification over time. Methods: We retrospectively analyzed 222 COPD patients classified into GOLD A, B, E, or a newly defined discordant group (GOLDD), characterized by CAT ≥ 10 with mMRC < 2 or CAT < 10 with mMRC ≥ 2. Clinical, functional, laboratory, and imaging data were collected. Logistic regression identified predictors of GOLD classification. GOLD group changes were assessed at follow-up. Results: At baseline, 12.8% of patients belonged to the GOLDD group. Compared to GOLD A and B, these patients had lower occupational exposure and higher rates of chest HRCT findings such as consolidations and centrilobular nodules. Regression models confirmed these features and identified FEV1 and FVC as independent predictors. GOLD classification showed notable variability during follow-up. Conclusions: Patients with discordant CAT-mMRC scores display distinct clinical and radiologic traits not captured by standard GOLD categories. These results underscore the limitations of relying solely on symptom scores and support a more comprehensive, trait-based approach to COPD assessment and management. Full article
(This article belongs to the Section Respiratory Medicine)
Show Figures

Figure 1

26 pages, 5734 KB  
Article
AI-Based Quantitative HRCT for In-Hospital Adverse Outcomes and Exploratory Assessment of Reinfection in COVID-19
by Xin-Yi Feng, Fei-Yao Wang, Si-Yu Jiang, Li-Heng Wang, Xin-Yue Chen, Shi-Bo Tang, Fan Yang and Rui Li
Diagnostics 2025, 15(24), 3156; https://doi.org/10.3390/diagnostics15243156 - 11 Dec 2025
Viewed by 408
Abstract
Background/Objectives: Quantitative computed tomography (CT) metrics are widely used to assess pulmonary involvement and to predict short-term severity in coronavirus disease 2019 (COVID-19). However, it remains unclear whether baseline artificial intelligence (AI)-based quantitative high-resolution computed tomography (HRCT) metrics of pneumonia burden provide [...] Read more.
Background/Objectives: Quantitative computed tomography (CT) metrics are widely used to assess pulmonary involvement and to predict short-term severity in coronavirus disease 2019 (COVID-19). However, it remains unclear whether baseline artificial intelligence (AI)-based quantitative high-resolution computed tomography (HRCT) metrics of pneumonia burden provide incremental prognostic value for in-hospital composite adverse outcomes beyond routine clinical factors, or whether these imaging-derived markers carry any exploratory signal for long-term severe acute respiratory syndrome coronavirus 2 (SARS-CoV-2) reinfection among hospitalized patients. Most existing imaging studies have focused on diagnosis and acute-phase prognosis, leaving a specific knowledge gap regarding AI-based quantitative HRCT correlates of early deterioration and subsequent reinfection in this population. To evaluate whether combining deep learning-derived, quantitative, HRCT features and clinical factors improve prediction of in-hospital composite adverse events and to explore their association with long-term reinfection in patients with COVID-19 pneumonia. Methods: In this single-center retrospective study, we analyzed 236 reverse-transcription polymerase chain reaction (RT-PCR)-confirmed COVID-19 patients who underwent baseline HRCT. Median follow-up durations were 7.65 days for in-hospital outcomes and 611 days for long-term outcomes. A pre-trained, adaptive, artificial-intelligence-based, prototype model (Siemens Healthineers) was used for pneumonia analysis. Inflammatory lung lesions were automatically segmented, and multiple quantitative metrics were extracted, including opacity score, volume and percentage of opacities and high-attenuation opacities, and mean Hounsfield units (HU) of the total lung and opacity. Patients were stratified based on receiver operating characteristic (ROC)-derived optimal thresholds, and multivariable Cox regression was used to identify predictors of the composite adverse outcome (intensive care unit [ICU] admission or all-cause death) and SARS-CoV-2 reinfection, defined as a second RT-PCR-confirmed episode of COVID-19 occurring ≥90 days after initial infection. Results: The composite adverse outcome occurred in 38 of 236 patients (16.1%). Higher AI-derived opacity burden was significantly associated with poorer outcomes; for example, opacity score cut-off of 5.5 yielded an area under the ROC curve (AUC) of 0.71 (95% confidence interval [CI] 0.62–0.79), and similar performance was observed for the volume and percentage of opacities and high-attenuation opacities (AUCs up to 0.71; all p < 0.05). After adjustment for age and comorbidities, selected HRCT metrics—including opacity score, percentage of opacities, and mean HU of the total lung (cut-off −662.38 HU; AUC 0.64, 95% CI 0.54–0.74)—remained independently associated with adverse events. Individual predictors demonstrated modest discriminatory ability, with C-indices of 0.59 for age, 0.57 for chronic obstructive pulmonary disease (COPD), 0.62 for opacity score, 0.63 for percentage of opacities, and 0.63 for mean total-lung HU, whereas a combined model integrating clinical and imaging variables improved prediction performance (C-index = 0.68, 95% CI: 0.57–0.80). During long-term follow-up, RT-PCR–confirmed reinfection occurred in 18 of 193 patients (9.3%). Higher baseline CT-derived metrics—particularly opacity score and both volume and percentage of high-attenuation opacities (percentage cut-off = 4.94%, AUC 0.69, 95% CI 0.60–0.79)—showed exploratory associations with SARS-CoV-2 reinfection. However, this analysis was constrained by the very small number of events (n = 18) and wide confidence intervals, indicating substantial statistical uncertainty. In this context, individual predictors again showed only modest C-indices (e.g., 0.62 for procalcitonin [PCT], 0.66 for opacity score, 0.66 for the volume and 0.64 for the percentage of high-attenuation opacities), whereas the combined model achieved an apparent C-index of 0.73 (95% CI 0.64–0.83), suggesting moderate discrimination in this underpowered exploratory reinfection sample that requires confirmation in external cohorts. Conclusions: Fully automated, deep learning-derived, quantitative HRCT parameters provide useful prognostic information for early in-hospital deterioration beyond routine clinical factors and offer preliminary, hypothesis-generating insights into long-term reinfection risk. The reinfection-related findings, however, require external validation and should be interpreted with caution given the small number of events and limited precision. In both settings, combining AI-based imaging and clinical variables yields better risk stratification than either modality alone. Full article
Show Figures

Figure 1

13 pages, 270 KB  
Article
Asthma-Associated COPD Etiotype: Clinical Features and Inflammatory Patterns in Biological Samples
by Camyla Fernandez de Farias, José Baddini-Martinez, Ana Luisa Godoy Fernandes, Maria Marta Amorim, Michel Dracoulakis, Maria Amélia Santos, Lilian Ballini Caetano and Fernando Sergio Leitão Filho
J. Pers. Med. 2025, 15(12), 615; https://doi.org/10.3390/jpm15120615 - 10 Dec 2025
Viewed by 317
Abstract
Background: The Global Initiative for Chronic Obstructive Lung Disease (GOLD) recognizes asthma as a potential causal pathway for chronic obstructive pulmonary disease, referred to as the COPD-A etiotype. However, the clinical and inflammatory characteristics of this phenotype remain poorly defined. Objectives: [...] Read more.
Background: The Global Initiative for Chronic Obstructive Lung Disease (GOLD) recognizes asthma as a potential causal pathway for chronic obstructive pulmonary disease, referred to as the COPD-A etiotype. However, the clinical and inflammatory characteristics of this phenotype remain poorly defined. Objectives: This study aimed to characterize clinical traits and cytokine profiles in stable asthmatics exhibiting persistent airflow limitation compatible with COPD-A. Methods: In this cross-sectional study, 94 stable asthmatic patients (71.3% female; age = 54.0 ± 15.6 years) without relevant smoking or environmental exposures were evaluated. COPD-A was defined by a post-bronchodilator FEV1/FVC ratio < 0.70. Asthma control (ACQ, ACT), quality of life (AQLQ), and lung function were assessed. Levels of IL-5, IL-8, IL-13, IL-17A, IL-17F, IL-25, IL-33, and TNF were quantified in nasal lavage, induced sputum, and blood samples. Results: Among the participants, 42 (44.7%) fulfilled COPD-A criteria. Compared with non-COPD-A subjects, those with COPD-A were older (60.5 vs. 48.7 years; p < 0.001) and had longer disease duration (39.8 vs. 30.1 years; p < 0.001), lower post-bronchodilator FEV1% predicted (68.1 vs. 87.1%; p < 0.001), and poorer asthma control (ACQ = 1.00 vs. 0.64; p = 0.003). Cytokine levels were comparable between groups except for higher IL-8 concentrations in induced sputum of COPD-A subjects (7.66 vs. 2.51 pg/mL; p = 0.024). Sputum IL-8 ≥ 3.096 pg/mL independently predicted COPD-A (aOR = 12.82; p = 0.023). Conclusions: Over 40% of non-smoking asthmatics exhibited persistent airflow limitation consistent with COPD-A. Elevated sputum IL-8 levels may be a potential biomarker of this etiotype. Full article
Show Figures

Graphical abstract

10 pages, 505 KB  
Article
Positive Airway Pressure Therapies and Oxygen Therapy in Obstructive Sleep Apnea (OSA): 5-Year Survival
by Juan Sebastian Hernández Puentes, Alirio Rodrigo Bastidas, Eduardo Andres Tuta Quintero, Juan David Acosta Otero, Valeria Leyton Franco, Juan Diego Castro Córdoba, Lina María López Nuñez, Isabella Lenhardt Guaqueta, Alejandra Mora Vega, Paola Stefanny Martínez Sáenz, Charbel Kamil Faizal Gomez, María Catalina Vaca Espinosa, Cristian Felipe Cardona Molina, Gabriela Diaz Romero and Avril Johanna Rubio Noel
J. Clin. Med. 2025, 14(24), 8647; https://doi.org/10.3390/jcm14248647 - 6 Dec 2025
Viewed by 743
Abstract
Background: Obstructive sleep apnea (OSA) is a highly prevalent disorder associated with increased morbidity and mortality. Continuous positive airway pressure (CPAP) remains the first-line therapy, but its long-term effectiveness is limited by suboptimal adherence, with only 50–60% of patients achieving the recommended use. [...] Read more.
Background: Obstructive sleep apnea (OSA) is a highly prevalent disorder associated with increased morbidity and mortality. Continuous positive airway pressure (CPAP) remains the first-line therapy, but its long-term effectiveness is limited by suboptimal adherence, with only 50–60% of patients achieving the recommended use. Evidence on adherence with alternative modalities, such as bilevel positive airway pressure (BiPAP) or oxygen therapy, is even more limited. Furthermore, few studies have directly compared these treatments with each other, particularly in relation to survival outcomes. Objective: Evaluate 5-year survival in patients with OSA treated with CPAP, BIPAP, or oxygen therapy. Methods: A retrospective cohort study with survival analysis was conducted in subjects with OSA followed at a tertiary-level institution in Colombia between January 2005 and December 2021. Results: Among 3039 patients with OSA (mean age 59.6 years; 59.8% male), the five-year mortality rate was 5.8%. Deceased patients presented a higher prevalence of comorbidities, including hypertension, diabetes, and cardiovascular disease (all p < 0.001). Adherence to CPAP was significantly lower in deceased patients. Survival analysis showed the highest five-year survival among adherent CPAP/Auto-CPAP users (95.6%), followed by non-adherent CPAP (95%) and adherent BiPAP users (94.1%). Lower survival was observed in non-adherent BiPAP users (91.7%) and oxygen therapy patients (80.6%). In multivariable analysis, treatment type, older age, congestive heart failure, chronic lung disease, and metastatic cancer were independently associated with increased mortality risk. Conclusions: Five-year survival in patients with obstructive sleep apnea was significantly associated with the treatment modality and adherence level. Full article
Show Figures

Figure 1

14 pages, 845 KB  
Article
Exacerbations and Lung Function in Polish Patients with Chronic Obstructive Pulmonary Disease Treated with ICS/LABA: 2-Year Prospective, Observational Study
by Piotr W. Boros, Rafał Pawliczak and Tomasz Dębowski
J. Clin. Med. 2025, 14(23), 8544; https://doi.org/10.3390/jcm14238544 - 2 Dec 2025
Viewed by 431
Abstract
Background/Objectives: To assess the frequency of exacerbations of chronic obstructive pulmonary disease (COPD) and their association with lung function in patients treated with ICS/LABA in everyday medical practice in Poland, we conducted a prospective observational study. Methods: Patients diagnosed with COPD for at [...] Read more.
Background/Objectives: To assess the frequency of exacerbations of chronic obstructive pulmonary disease (COPD) and their association with lung function in patients treated with ICS/LABA in everyday medical practice in Poland, we conducted a prospective observational study. Methods: Patients diagnosed with COPD for at least 12 months before enrolment and ambulatory treatment with ICS/LABA for at least 6 months before study entry were followed up for 2 years after the initial visit. At four subsequent visits, data on pulmonary function, exacerbations, and symptoms were collected. The severity of airflow limitation was assessed using the %pred. (GOLD) and z-scores (ATS/ERS 2022). Results: At each visit, approximately 80% of the patients had an mMRC ≥ 2 and CAT score ≥ 10. In 330 patients defined as ‘decliners’, a decrease in FEV1 greater than 100 mL was observed. At the initial visit, 76.5% of patients reported exacerbation of COPD in the 12-month period preceding study entry. At each subsequent visit, fewer exacerbating patients reported hospitalization (from 27.7% at Visit 2 to 18.4% at Visit 4). Regression analysis revealed that the presence of comorbidities and higher mMRC values (OR = 1.556 [CI:1.099–2.203], p = 0.013 and OR = 2.656 [CI:2.163; 3.262], p < 0.001, respectively) were independent factors associated with COPD exacerbations. Conclusions: During the 2-year period, pulmonary function and patient-related outcomes, such as severity of dyspnea measured by mMRC score and CAT, were generally stable throughout the study. Symptoms and comorbidities, but not lung function, were associated with the risk of exacerbation. Full article
(This article belongs to the Section Respiratory Medicine)
Show Figures

Figure 1

14 pages, 1977 KB  
Article
Correlation Between Body Plethysmography and Impulse Oscillometry Across Obstructive and Restrictive Lung Diseases: Evidence from an Adult Pilot Study Cohort
by Eugenia Corina Budin, Ioan Vladimir, Ruxandra Mioara Râjnoveanu, Dragoș Huțanu, Mara Andreea Vultur, Corina Mărginean, Sofia Teodora Muntean, Edith Simona Ianoși, Gabriela Jimborean and Ovidiu Simion Cotoi
Diagnostics 2025, 15(23), 3055; https://doi.org/10.3390/diagnostics15233055 - 29 Nov 2025
Viewed by 545
Abstract
Background/Objectives: Despite the complementary insights provided by body plethysmography and impulse oscillometry, direct comparisons across obstructive and restrictive lung diseases remain limited. The aim of this study was to evaluate correlations between plethysmographic and oscillometric parameters, with a particular focus on hyperinflation [...] Read more.
Background/Objectives: Despite the complementary insights provided by body plethysmography and impulse oscillometry, direct comparisons across obstructive and restrictive lung diseases remain limited. The aim of this study was to evaluate correlations between plethysmographic and oscillometric parameters, with a particular focus on hyperinflation and small airway dysfunction. Methods: We retrospectively analyzed 69 adult patients (35 obstructive, 34 restrictive) hospitalized in the Pulmonology Department of Mureș Clinical Hospital. All patients underwent body plethysmography (sRaw, Rtot, FRC, RV, TLC, RV/TLC) and impulse oscillometry (R5, R20, R5-20, X5, Fres, AX). Non-parametric tests were used to compare groups, and associations were assessed using Spearman’s correlation. Results: Higher airway resistance (sRaw 124 vs. 62, p < 0.001; R5 0.55 vs. 0.38, p < 0.01) and greater hyperinflation (RV 124 vs. 99, p < 0.001) were observed in patients with obstructed airways. Impulse oscillometry reactance markers (X5, Fres, AX) significantly differentiated obstructive from restrictive pathophysiology (p < 0.02). In the obstructive group, sRaw correlated with R5 (p = 0.01) and R5-20 (r = 0.58, p < 0.001), while AX correlated with RV (r = 0.59, p < 0.001). Restrictive patients revealed negative correlations between AX and static volumes (RV, TLC, RV/TLC; all p < 0.05). DLCO was higher in obstructive patients (75 vs. 62, p = 0.01). Conclusions: Our study demonstrates that body plethysmography and impulse oscillometry provide complementary information on respiratory mechanics and that the results obtained with the two methods correlate significantly, especially in obstructive diseases. Full article
(This article belongs to the Section Clinical Diagnosis and Prognosis)
Show Figures

Figure 1

16 pages, 1265 KB  
Article
CaNO and eCO Might Be Potential Non-Invasive Biomarkers for Disease Severity and Exacerbations in Interstitial Lung Disease
by Yuling Zhang, Faping Wang, Min Zhu, Yali Zhang, Linrui Xu, Liangyuan Li, Ping Li, Qibing Xie, Xiaoyan Lv, Jianqun Yu, Yuben Moodley, Huajing Wan, Hui Mao and Fengming Luo
J. Clin. Med. 2025, 14(23), 8469; https://doi.org/10.3390/jcm14238469 - 28 Nov 2025
Viewed by 516
Abstract
Background: Interstitial lung diseases (ILDs) often progress quickly and are associated with a poor prognosis. New noninvasive biomarkers to assist in the classification and prognostication of ILD are needed. Exhaled nitric oxide (FeNO), Cavity nitric oxide (CaNO), and carbon monoxide (eCO) are biomarkers [...] Read more.
Background: Interstitial lung diseases (ILDs) often progress quickly and are associated with a poor prognosis. New noninvasive biomarkers to assist in the classification and prognostication of ILD are needed. Exhaled nitric oxide (FeNO), Cavity nitric oxide (CaNO), and carbon monoxide (eCO) are biomarkers of airway inflammation, widely used in respiratory inflammatory diseases such as asthma and chronic obstructive pulmonary disease (COPD). However, their value in ILD remains unclear. Objective: To evaluate the potential diagnostic and prognostic value of FeNO, CaNO, and eCO in ILD, and explore their integration into clinical practice. Methods: A total of 237 patients were recruited for the study, including 14 with idiopathic pulmonary fibrosis (IPF), 46 with interstitial pneumonia with autoimmune features (IPAF), 19 with mixed connective tissue disease–associated ILD (MCTD-ILD), 65 with polymyositis/dermatomyositis-associated ILD (PM/DM-ILD), 17 with rheumatoid arthritis-associated ILD (RA-ILD), 7 with systemic lupus erythematosus-associated ILD (SLE-ILD), 19 with Sjögren’s syndrome-associated ILD (SS-ILD), and 50 with systemic sclerosis-associated ILD (SSc-ILD). Multiple-flow FeNO and eCO analyses were performed in this population. The associations of these biomarkers with pulmonary function, acute exacerbations, and radiologic fibrosis classification were evaluated. Results: Patients with IPF exhibited significantly higher levels of FeNO at 50 mL/s (FeNO50) compared to those with connective tissue disease-associated ILD (CTD-ILD) and IPAF. Both CaNO and eCO were negatively correlated with pulmonary function parameters, particularly forced vital capacity (FVC) and diffusing capacity of the lung for carbon monoxide (DLCO). Receiver operating characteristic (ROC) curve analysis indicated that CaNO is a reliable biomarker for acute exacerbation, with an area under the ROC curve (AUC) of 0.8887, and a cutoff value of 6.35. Additionally, CaNO > 6.35 was associated with a relative risk (RR) of 12.87 for acute exacerbation (AE) compared to CaNO ≤ 6.35. Moreover, both CaNO and eCO levels were significantly higher in the fibrotic ILD group compared to the non-fibrotic group, with ROC analysis indicating AUCs of 0.7173 for CaNO and 0.6875 for eCO. Conclusions: FeNO, CaNO, and eCO can provide strong support for the early diagnosis and monitoring of ILD, especially with CaNO playing a crucial role in predicting acute exacerbations. Integrating these biomarkers into clinical practice can help doctors more accurately assess the progression of ILD and develop personalized treatment plans, ultimately improving the prognosis of ILD patients. Future research is needed to validate the effectiveness of these biomarkers in clinical management, facilitating their integration as standard tools for clinical monitoring. Full article
(This article belongs to the Section Respiratory Medicine)
Show Figures

Figure 1

16 pages, 15295 KB  
Article
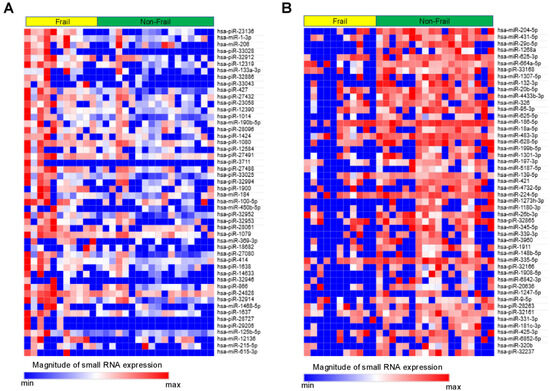
Small RNA Profiles of Serum-Derived Extracellular Vesicles in the Comorbid Condition of Frailty and Obstructive Pulmonary Disease: An Observational, Cross-Sectional Study
by Keiko Doi, Tsunahiko Hirano, Naoomi Tominaga, Kenji Watanabe, Keiji Oishi, Ayumi Fukatsu-Chikumoto, Tasuku Yamamoto, Yuichi Ohteru, Kazuki Hamada, Yoriyuki Murata, Maki Asami-Noyama, Nobutaka Edakuni, Tomoyuki Kakugawa, Yoichi Mizukami and Kazuto Matsunaga
Biomolecules 2025, 15(12), 1663; https://doi.org/10.3390/biom15121663 - 28 Nov 2025
Viewed by 446
Abstract
Frailty is increasingly recognized as a systemic complication in patients with obstructive pulmonary diseases (OPDs), yet its molecular basis remains unclear. Extracellular vesicles (EVs), which transport small RNAs, may offer mechanistic insight into this comorbidity. This study investigated the association between serum-derived EV [...] Read more.
Frailty is increasingly recognized as a systemic complication in patients with obstructive pulmonary diseases (OPDs), yet its molecular basis remains unclear. Extracellular vesicles (EVs), which transport small RNAs, may offer mechanistic insight into this comorbidity. This study investigated the association between serum-derived EV small RNAs and frailty in OPD. Sixty-eight patients with OPD were enrolled, and EVs isolated from 29 patients (13 with chronic obstructive pulmonary disease [COPD], four with COPD and asthma, and 12 with asthma; median age 72 years) were analyzed. Based on the Kihon Checklist, patients were classified as frail (n = 11) or non-frail (n = 18). Small RNA sequencing and differential expression analyses were conducted, followed by age-adjusted correlation with physical factors and Ingenuity Pathway Analysis (IPA). A total of 108 small RNAs were differentially expressed between frail and non-frail groups (p < 0.05, fold change < 0.8 or >1.2). IPA linked these RNAs to lung fibrosis and transforming growth factor-beta (TGF-β) signaling pathways. Eleven small RNAs correlated with lower limb strength, and three—miR-125b-5p, miR-369-3p, and miR-615-3p—emerged as key candidates associated with frailty. These findings suggest that EV-derived small RNAs may contribute to frailty development in OPD through TGF-β–related molecular mechanisms. Full article
(This article belongs to the Special Issue Molecular Pathology, Diagnostics, and Therapeutics of Lung Disease)
Show Figures

Graphical abstract

28 pages, 2201 KB  
Review
Targeting Regulated Cell Death Pathways in COPD: Mechanisms and Therapeutic Strategies
by Hao Fu, Qian Huang and Jungang Xie
Cells 2025, 14(23), 1874; https://doi.org/10.3390/cells14231874 - 26 Nov 2025
Viewed by 1059
Abstract
Chronic obstructive pulmonary disease (COPD) is a progressive lung disease defined by persistent airflow limitation, chronic inflammation, and ongoing airway remodeling, and poses a substantial global health challenge. Despite its clinical significance, the underlying cellular mechanisms remain poorly defined. Regulated cell death (RCD) [...] Read more.
Chronic obstructive pulmonary disease (COPD) is a progressive lung disease defined by persistent airflow limitation, chronic inflammation, and ongoing airway remodeling, and poses a substantial global health challenge. Despite its clinical significance, the underlying cellular mechanisms remain poorly defined. Regulated cell death (RCD) incorporates various kinds of cell death that are typically regulated by specific molecular pathways. Numerous new kinds of RCD have been identified outside of the traditional apoptotic pathway, like necroptosis, pyroptosis, ferroptosis, autophagy, cuproptosis, and parthanatos. To date, there is growing evidence indicating that these pathways participate in the regulation of COPD development. However, their specific roles and therapeutic relevance remain poorly understood. In this review, we discuss a summary of the molecular mechanisms by which RCD pathways influence the onset and advancement of COPD. Additionally, the therapeutic benefits of agents that target these cell death pathways in COPD treatment were described. By integrating current insights, this review aims to broaden our knowledge of the pathophysiology of COPD and offer novel approaches to treatment. Full article
Show Figures

Figure 1

Back to TopTop