Sign in to use this feature.

Years

Between: -

Subjects

remove_circle_outline
remove_circle_outline
remove_circle_outline
remove_circle_outline
remove_circle_outline
remove_circle_outline
remove_circle_outline
remove_circle_outline
remove_circle_outline

Journals

remove_circle_outline
remove_circle_outline
remove_circle_outline
remove_circle_outline
remove_circle_outline
remove_circle_outline
remove_circle_outline
remove_circle_outline
remove_circle_outline
remove_circle_outline
remove_circle_outline
remove_circle_outline
remove_circle_outline
remove_circle_outline
remove_circle_outline
remove_circle_outline
remove_circle_outline

Article Types

Countries / Regions

remove_circle_outline
remove_circle_outline
remove_circle_outline
remove_circle_outline
remove_circle_outline
remove_circle_outline

Search Results (2,102)

Search Parameters:
Keywords = nutrient deficiency

Order results
Result details
Results per page
Select all
Export citation of selected articles as:
27 pages, 4119 KB  
Article
Effects of Dietary Protein on Weight Gain, Biochemical Parameters, and Gut Microbiota in Late-Gestation Grazing Mongolian Mares
by Yuanyi Liu, Xuejiao Wang, Qianqian He, Gen Wang, Zhenyou Wu, Qi Liu, Ming Du, Yiping Zhao, Gerelchimeg Bou, Dongyi Bai, Manglai Dugarjaviin and Xinzhuang Zhang
Agriculture 2026, 16(9), 936; https://doi.org/10.3390/agriculture16090936 (registering DOI) - 23 Apr 2026
Abstract
Severe winter nutritional deficiencies may impair reproductive performance in Mongolian mares, yet optimal protein requirements during late gestation remain undefined. This study aimed to determine the effects of varying protein levels in complementary feed on gestational performance, physiology, and gut health. Seventeen late-gestating [...] Read more.
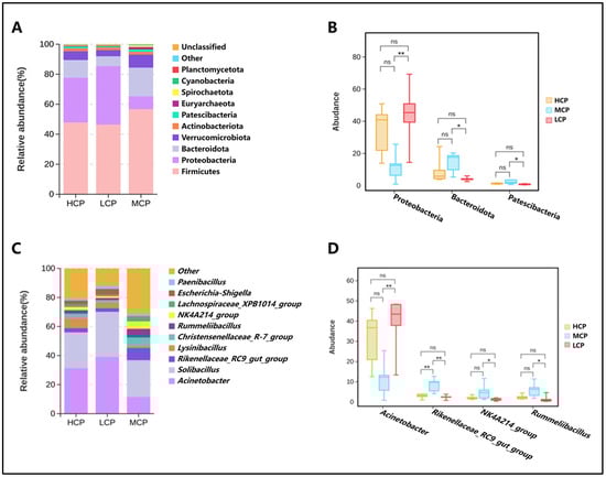
Severe winter nutritional deficiencies may impair reproductive performance in Mongolian mares, yet optimal protein requirements during late gestation remain undefined. This study aimed to determine the effects of varying protein levels in complementary feed on gestational performance, physiology, and gut health. Seventeen late-gestating mares were assigned to three isocaloric diets differing in crude protein (CP)—high (HCP, 13.25%), medium (MCP, 12.04%), and low (LCP, 10.85%)—for 40 days. Statistical analysis was conducted using one-way ANOVA followed by Tukey’s HSD post hoc test. Mares fed the MCP diet tended to show more favorable growth performance and nutrient digestibility relative to the HCP group (p < 0.05). Blood analysis suggested that MCP mares had comparatively lower serum creatinine and creatine kinase concentrations, along with higher antioxidant capacity (catalase) and interleukin-1β levels (p < 0.001). Fecal microbiota sequencing showed that MCP was associated with comparatively higher microbial diversity, while HCP was characterized by enrichment of Proteobacteria, and LCP by enrichment of Bacteroidetes. Metabolomics identified 533 differential metabolites linked to protein metabolism. The MCP diet may help balance immune function, antioxidant status, and microbial homeostasis. These findings suggest that a complementary feed containing 12.04% CP may be associated with favorable effects on maternal health-related indicators in late-gestating Mongolian mares during winter. Full article
(This article belongs to the Section Farm Animal Production)
Show Figures

Figure 1

17 pages, 4175 KB  
Article
Marine Water-Quality Characteristics in Surface and Bottom Waters West of Jeju Island, Korea, in the Northern East China Sea During Summer 2025: Implications for Sustainable Marine Monitoring
by Hwisu Cheon and Huiho Jeong
Sustainability 2026, 18(9), 4213; https://doi.org/10.3390/su18094213 - 23 Apr 2026
Abstract
Surface and bottom water samples collected at 20 sampling points west of Jeju Island, Korea, in the northern East China Sea in July 2025 were analyzed using Temperature–Salinity diagrams and multivariate analyses to characterize water-quality features. A thermocline and halocline were observed within [...] Read more.
Surface and bottom water samples collected at 20 sampling points west of Jeju Island, Korea, in the northern East China Sea in July 2025 were analyzed using Temperature–Salinity diagrams and multivariate analyses to characterize water-quality features. A thermocline and halocline were observed within the upper 40 m throughout the study area, together with a west-to-east salinity gradient. In surface waters, Changjiang Diluted Water (CDW) was identified in the western and central parts of the study area, whereas the Taiwan Warm Current was identified in the eastern part. In contrast, bottom-water masses were not distinctly separated, and Yellow Sea Cold Water and Kuroshio-origin Water overlapped in the central part of the study area. Multivariate analyses showed that the southwestern part of the study area was characterized by potential CDW influence in surface water. The results highlight layer-specific clustering patterns, with surface water clustering mainly in relation to water-mass characteristics, whereas bottom waters clustered primarily along a water-depth gradient. CDW may also transport nutrient-imbalanced water characterized by excess nitrogen and relative phosphorus deficiency. This study delineates the summer extent of CDW influence west of Jeju Island and provides a basis for distinguishing potentially CDW-influenced zones in the study area under summer hydrographic conditions. These findings provide an observation-based basis for sustainable marine monitoring in the northern East China Sea, with implications for assessing nutrient imbalance and contaminant transport under summer hydrographic conditions. Full article
16 pages, 344 KB  
Article
Nutrient Intake and Physical Activity of School-Aged Children with Trisomy 21 Living in Manitoba, Canada
by Maria S. Baranowski, Carla G. Taylor, Nancy Hansen and Shahin Shooshtari
Nutrients 2026, 18(9), 1330; https://doi.org/10.3390/nu18091330 - 23 Apr 2026
Abstract
Background: Children and adults with Trisomy 21 are more likely to develop nutrition-related conditions and diseases. The nutrition-related health of Canadians with Trisomy 21 is unknown. We aimed to determine the nutrient intake and physical activity of school-aged children with Trisomy 21 in [...] Read more.
Background: Children and adults with Trisomy 21 are more likely to develop nutrition-related conditions and diseases. The nutrition-related health of Canadians with Trisomy 21 is unknown. We aimed to determine the nutrient intake and physical activity of school-aged children with Trisomy 21 in Manitoba, Canada. Methods: Mothers of 14 school-aged children (n = 7 female, average age 9 years old) with Trisomy 21 completed a 24 h dietary recall and a survey that included questions about their children’s nutrition and physical activity. Nutrient intake analysis was conducted to compare food and beverage consumption with dietary guidelines and nutrient recommendations. Data were analyzed descriptively. Results: Most children with T21 included in this study consumed an adequate average intake of daily protein, carbohydrate, and iron; an inadequate average intake of daily dietary fibre and calcium; and an excessive average daily intake of added sugars and saturated fat. Notably, all children consumed inadequate vitamin D and excessive sodium. Most children consumed a dietary supplement (10/14), engaged in moderate-intensity physical activity (10/14), and were active for more than 60 min per day (12/14). Conclusions: Most children with Trisomy 21 included in this study met daily physical activity recommendations. However, despite a variety of foods reportedly consumed across all food groups, nutrient intake among school-aged children with Trisomy 21 included in this study was mixed, as both deficiencies and excessive amounts of some nutrients were observed. There is a need to improve the nutrient intake of children with Trisomy 21 to reduce their risk of developing nutrition-related conditions and diseases. Full article
(This article belongs to the Special Issue Nutrition in Children's Growth and Development: 2nd Edition)
Show Figures

Figure 1

19 pages, 3381 KB  
Article
Functional Characterization of the VvPHT1 Gene and Its Promoter in Vicia villosa
by Shuqin Tang, Linlin Mao, Ruili Zhu, Moli Zheng, Shaojun Qiu, Dali Song and Jingwen Sun
Agronomy 2026, 16(8), 824; https://doi.org/10.3390/agronomy16080824 - 17 Apr 2026
Viewed by 160
Abstract
Phosphorus deficiency in the environment induces phosphate (Pi) starvation responses of plants, in which the phosphate transporter is one of the most critical functional genes in this response mechanism. As a prevalent green manure crop in China, Vicia villosa plays a critical role [...] Read more.
Phosphorus deficiency in the environment induces phosphate (Pi) starvation responses of plants, in which the phosphate transporter is one of the most critical functional genes in this response mechanism. As a prevalent green manure crop in China, Vicia villosa plays a critical role in sustainable agricultural systems, and the expression of its phosphate transporter gene (VvPHT1) is modulated by soil phosphorus availability, highlighting its key adaptive function in nutrient acquisition and utilization under low-Pi conditions. Functional studies of this gene and its promoter contribute to exploring the molecular mechanisms of the tolerance of green manure crops to low phosphorus stress and to improving phosphorus-efficient V. villosa varieties. In this study, analysis of the VvPHT1 promoter sequence revealed a 1524 bp region containing multiple root-specific cis-regulatory elements, including five NODCON2GM, one NODCON1GM, six OSE2ROOTNODULE, one OSE1ROOTNODULE, and fifteen ROOTMOTIFTAPOX1 motifs. Histochemical GUS staining of transgenic Arabidopsis (Arabidopsis thaliana (L.) Heynh.) showed that the VvPHT1 promoter directed root-specific expression of the GUS reporter gene. A fusion expression vector pCAMBIA1300-VvPHT1--GFP was constructed and transformed into tobacco (Nicotiana tabacum L.) cells for subcellular localization analysis, indicating that the protein encoded by VvPHT1 was localized to the plasma membrane. To quantify its expression, VvPHT1 transcript levels in VvPHT1-overexpressing Arabidopsis (OEPHT1) lines were analyzed by quantitative real-time PCR (qRT-PCR) under different phosphorus supply conditions. The results demonstrated that under low-Pi conditions, the expression of VvPHT1 was significantly upregulated in the OEPHT1 lines compared to those of normal-Pi conditions. Furthermore, under low-Pi treatment, the OEPHT1 lines showed significantly increased fresh weight, primary root length, phosphorus content, and chlorophyll content compared to the wild-type Arabidopsis (WT), while no such differences were observed under normal-Pi conditions. In conclusion, the VvPHT1 promoter exhibits root-specific activity, and the VvPHT1 gene encodes a plasma-membrane-localized phosphate transporter that is strongly induced by phosphorus deficiency. Its overexpression enhances phosphorus uptake and plant growth under low-Pi conditions, suggesting that VvPHT1 likely functions as a high-affinity phosphate transporter involved in the adaptation to phosphorus starvation. Full article
(This article belongs to the Section Crop Breeding and Genetics)
Show Figures

Figure 1

16 pages, 1138 KB  
Article
Kinetic Parameters of Phosphorus Uptake as a Function of Cationic Metal Supply in Cotton
by Elcio Ferreira Santos, Ana Beatriz Pires Silva, Moacir de Souza Silva, Silvana de Paula Quintão Scalon and José Lavres
Plants 2026, 15(8), 1215; https://doi.org/10.3390/plants15081215 - 15 Apr 2026
Viewed by 340
Abstract
Phosphorus (P) availability is currently a limiting factor for agricultural production, especially in tropical soils, and its interaction with cationic micronutrients can significantly affect physiological efficiency and nutrient uptake by plants. Therefore, this study aimed to evaluate the uptake kinetic parameters described by [...] Read more.
Phosphorus (P) availability is currently a limiting factor for agricultural production, especially in tropical soils, and its interaction with cationic micronutrients can significantly affect physiological efficiency and nutrient uptake by plants. Therefore, this study aimed to evaluate the uptake kinetic parameters described by the Michaelis–Menten model (Vmax, Km, and Cmin) for P as a function of the supply of Cu, Fe, Mn, and Zn, as well as the kinetic parameters of Cu, Fe, Mn, and Zn as a function of P supply in cotton (Gossypium hirsutum L.). The experiment was conducted in a greenhouse at the experimental unit of CENA, in Piracicaba, São Paulo, Brazil, using individual pots. Phosphorus concentration and accumulation were reduced only under Fe and Zn deficiency, with reductions of up to 60% in the shoots and 85% in the roots. Zn deficiency caused a drastic reduction in P uptake capacity, with Vmax decreasing from 590 to 50.85 µmol g−1 h−1 (approximately a 12-fold reduction), accompanied by an increase in Cmin (from 269 to 1508 µmol L−1). In terms of micronutrient kinetics, P omission reduced plant growth and affected only Fe and Zn uptake. For Fe, Km increased from 12.82 to 27.31 µmol L−1 and Cmin from 1.03 to 20.51 µmol L−1. For Zn, and Vmax decreased from 0.16 to 0.02 µmol g−1 h−1 (approximately 8-fold), while Cmin increased from 0.08 to 1.56 µmol L−1. These results demonstrate a strong interaction between P, Fe, and Zn, highlighting their regulatory roles in nutrient uptake and providing mechanistic insights into plant nutritional efficiency. Full article
Show Figures

Figure 1

15 pages, 1016 KB  
Article
Stem Electrical Conductivity of Broccoli (Brassica oleracea L. var. italica Plenk) Under Nitrogen and Phosphorus Fertilizer Deficiency
by Jeong Yeon Kim, Su Kyeong Shin, Ye Eun Lee and Jin Hee Park
Agronomy 2026, 16(8), 778; https://doi.org/10.3390/agronomy16080778 - 9 Apr 2026
Viewed by 339
Abstract
Nitrogen (N) and phosphorus (P) are essential nutrients that play critical roles in plant physiological processes and the accumulation of N and P in broccoli head was significantly correlated with yield. Therefore, there is a need for a rapid, non-destructive diagnosis of crop [...] Read more.
Nitrogen (N) and phosphorus (P) are essential nutrients that play critical roles in plant physiological processes and the accumulation of N and P in broccoli head was significantly correlated with yield. Therefore, there is a need for a rapid, non-destructive diagnosis of crop status by detecting deficiencies in essential nutrients. This study evaluated the effects of N and P deficiency on field grown broccoli (Brassica oleracea L. var. italica Plenk) using a plant-induced electrical signal (PIES) sensor, in which needle electrodes are inserted into the stem to measure electrical conductivity reflecting plant water and ion status. Four treatments were established, including the control (N100P100) with sufficient N and P supply, N deficiency (N0P100), P deficiency (N100P0), and combined N–P deficiency (N0P0). For sufficient supply, urea and fused phosphate (FP) were applied at rates of 122 kg N ha−1 and 71 kg P ha−1, respectively. Soil, stem, and leaf nutrient contents, growth parameters, and stress related indicators were analyzed and their relationship with PIES values were evaluated. PIES was highest in control (N100P100) and lowest under N–P deficiency (N0P0). Higher PIES values were observed during the vegetative stage, whereas values declined during the reproductive stage, reflecting changes in physiological activity. Growth parameters such as shoot and root weight and stem diameter were generally superior in the control (N100P100) treatment, while leaf calcium (Ca), magnesium (Mg), and potassium (K) concentrations showed no significant differences among treatments. Total N content in leaves was higher in N fertilized treatments (control and P deficiency). Photosynthesis-related parameters, including soil plant analysis development (SPAD), Fv/Fm, and chlorophyll content, were lowest under N–P deficiency, which was reflected in the PIES. Principal component analysis (PCA) showed that the PIES was closely associated with growth and photosynthetic parameters and clearly distinguished N sufficient treatments (control and P deficiency) from N deficient treatments (N0P100, N0P0). Overall, these findings suggest that PIES monitoring can serve as a sensitive physiological indicator of nutrient stress and may be applied as an early diagnostic tool before visible growth inhibition occurs in broccoli cultivation. Full article
Show Figures

Figure 1

21 pages, 3297 KB  
Article
Impact of Bacillus cereus Supplementation in Feed and Biofloc Water on Growth Performance, Immune Responses, and Intestinal Microbiota of Pacific whiteleg shrimp (Litopenaeus vannamei)
by Shenwan Ding, Wenqiao Cai, Yaohai Xu, Cai Jin, Xiangrui Ma, Liang Rao, Yang Gao, Haidong Li and Zhangjie Chu
Fishes 2026, 11(4), 222; https://doi.org/10.3390/fishes11040222 - 9 Apr 2026
Viewed by 369
Abstract
This study investigated the effects of dietary Bacillus cereus, administered alone or in combination with biofloc technology, on the growth performance, immune response, disease resistance, and intestinal microbiota of Litopenaeus vannamei. Shrimp fed diets supplemented with B. cereus, either directly [...] Read more.
This study investigated the effects of dietary Bacillus cereus, administered alone or in combination with biofloc technology, on the growth performance, immune response, disease resistance, and intestinal microbiota of Litopenaeus vannamei. Shrimp fed diets supplemented with B. cereus, either directly or via biofloc systems, exhibited significantly increased final body weight and specific growth rate, together with a reduced feed conversion ratio compared with the control group. The expression levels of key hepatopancreatic immune-related genes, including lysozyme, prophenoloxidase, superoxide dismutase, Toll, immune deficiency, and Relish, were significantly upregulated in probiotic-associated treatments. Following challenge with Vibrio parahaemolyticus, cumulative mortality was markedly lower in all treatments involving B. cereus or biofloc compared with the control. Although alpha diversity indices were not significantly affected, beta diversity analysis demonstrated that supplementation frequency and delivery mode altered intestinal microbial community structure. The phyla Bacteroidota, Firmicutes, and Proteobacteria predominated across treatments, while members of Marinilabiliaceae and Shewanellaceae were enriched under probiotic-associated conditions, suggesting enhanced nutrient transformation potential. Co-occurrence network analysis further revealed increased microbial network complexity and positive interactions in probiotic and biofloc treatments, indicating improved community stability. These findings demonstrate that the synergistic application of B. cereus and biofloc technology enhances growth performance, immune capacity, and intestinal microbial resilience in intensive shrimp culture, and that supplementation strategy plays a critical role in optimizing probiotic efficacy. Full article
(This article belongs to the Special Issue Green Sustainable Aquaculture and Environmental Control)
Show Figures

Figure 1

23 pages, 4041 KB  
Article
Detection of Phosphorus Deficiency Using Hyperspectral Imaging for Early Characterization of Asymptomatic Growth and Photosynthetic Symptoms in Maize
by Sutee Kiddee, Chalongrat Daengngam, Surachet Wongarrayapanich, Jing Yi Lau, Acga Cheng and Lompong Klinnawee
Agronomy 2026, 16(8), 772; https://doi.org/10.3390/agronomy16080772 - 8 Apr 2026
Viewed by 1432
Abstract
Phosphorus (P) deficiency severely limits maize growth and yield, yet early detection remains challenging, as visible symptoms appear only after prolonged starvation. This study evaluated the capability of hyperspectral imaging (HSI) combined with machine learning to detect P deficiency in maize seedlings at [...] Read more.
Phosphorus (P) deficiency severely limits maize growth and yield, yet early detection remains challenging, as visible symptoms appear only after prolonged starvation. This study evaluated the capability of hyperspectral imaging (HSI) combined with machine learning to detect P deficiency in maize seedlings at both symptomatic and pre-symptomatic stages. Two greenhouse experiments were conducted: a long-term pot system under high and low P conditions and a short-term hydroponic experiment with three P concentrations of 500, 100, and 0 μmol/L phosphate (Pi). After long-term P deficiency, significant reductions in shoot biomass and Pi content were observed, while root biomass increased and nutrient profiles were altered. Hyperspectral signatures revealed distinct wavelength-specific differences across visible, red-edge, and near-infrared (NIR) regions, with P-deficient leaves showing lower reflectance in green and NIR regions but higher reflectance in the red band. A multilayer perceptron machine learning model achieved 99.65% accuracy in discriminating between P treatments. In the short-term experiment, P deficiency significantly reduced tissue Pi content within one week without affecting pigment composition or photosynthetic parameters. Despite the absence of visible symptoms, hyperspectral measurements detected subtle spectral changes, particularly in older leaves, enabling classification accuracies of 80.71–84.56% in the first week and 85.88–90.98% in the second week of P treatment. Conventional vegetation indices showed weak correlations with Pi content and failed to detect early P deficiency. These findings demonstrate that HSI combined with machine learning can effectively detect P deficiency before visible symptoms emerge, offering a non-destructive, rapid diagnostic tool for precision nutrient management in maize production systems. Full article
(This article belongs to the Special Issue Nutrient Enrichment and Crop Quality in Sustainable Agriculture)
Show Figures

Figure 1

22 pages, 609 KB  
Review
Periodontal Status of Patients with Celiac Disease and Non-Celiac Gluten Sensitivity: A Literature Review
by Thaleia Angelopoulou and Yiorgos A. Bobetsis
J. Clin. Med. 2026, 15(8), 2828; https://doi.org/10.3390/jcm15082828 - 8 Apr 2026
Viewed by 281
Abstract
Background/Objectives: Celiac disease (CD) is a chronic, immune-mediated enteropathy induced by dietary gluten exposure in genetically predisposed individuals. Along with non-celiac gluten sensitivity (NCGS), these disorders present with multiple intestinal and extra-intestinal symptoms leading to multisystemic involvement, with complications documented in the [...] Read more.
Background/Objectives: Celiac disease (CD) is a chronic, immune-mediated enteropathy induced by dietary gluten exposure in genetically predisposed individuals. Along with non-celiac gluten sensitivity (NCGS), these disorders present with multiple intestinal and extra-intestinal symptoms leading to multisystemic involvement, with complications documented in the oral cavity as well. Persistent immune activation and dysregulation, chronic inflammation, nutrient deficiencies, xerostomia, and microbial dysbiosis found in CD and NCGS constitute shared pathological findings, providing biological plausibility for an association with periodontitis. Methods: A narrative literature review was conducted based on a systematic search of four databases (PubMed, Scopus, Web of Science, Cochrane Library) and the gray literature through January 2026. A comprehensive set of clinical, radiographic, biochemical and immunological parameters was assessed. Two reviewers independently screened and selected studies, with disagreements resolved by consensus. Results: A total of 15 studies met the eligibility criteria and were included in the review. Available evidence, mainly derived from cross-sectional observational studies, remains limited, methodologically heterogeneous, and largely inconclusive. Across adult and pediatric populations, findings do not consistently demonstrate a clinically meaningful association between CD or NCGS and periodontal inflammation, irrespective of gluten-free diet (GFD) adherence. Observed differences, when reported, are modest and inconsistent, and can be mainly attributed to oral hygiene behaviors and dental visit patterns. Conclusions: Despite considerable biological plausibility linking gluten-related disorders with periodontal inflammation, current evidence does not support a definitive conclusion regarding the impact of CD or NCGS on periodontal health. Full article
(This article belongs to the Section Dentistry, Oral Surgery and Oral Medicine)
Show Figures

Figure 1

22 pages, 4159 KB  
Article
Effects of Macronutrient Deprivation on Spring Wheat Productivity
by Ernestas Petrauskas, Lina Skinulienė, Mantas Lukoševičius, Vytautas Petkus, Andrius Stankevičius and Ernestas Zaleckas
Plants 2026, 15(7), 1094; https://doi.org/10.3390/plants15071094 - 2 Apr 2026
Viewed by 452
Abstract
The aim of this study was to investigate how delayed fertilization with individual macronutrients (N, P, K, Ca, Mg, and S) affects the growth, yield components, biomass, and spectrophotometric indicators of spring wheat grown under controlled hydroponic conditions. Nutrient deprivation was initiated at [...] Read more.
The aim of this study was to investigate how delayed fertilization with individual macronutrients (N, P, K, Ca, Mg, and S) affects the growth, yield components, biomass, and spectrophotometric indicators of spring wheat grown under controlled hydroponic conditions. Nutrient deprivation was initiated at BBCH stage 23 and maintained for 21, 28, 35, or 133 days, corresponding to BBCH stages 30, 32, 37, and 99, respectively. In selected treatments, the complete nutrient solution was subsequently restored until harvest to evaluate recovery potential. N, P, and Ca deprivation exerted the strongest negative effects on biomass accumulation across all deprivation durations. Compared to the fully supplied control, biomass was reduced by 60% under N deprivation and by 44.5% under P deprivation after 21 days. After 35 days, calcium deprivation resulted in a 97.7% reduction in biomass. Following 133 days of deprivation, biomass was reduced by 98%, 96.8%, and 95.9% under N, calcium, and P deficiencies, respectively. Root mass followed a similar pattern: after 21 days, it decreased by 52.46% (N) and 36.44% (P); after 28 days—by 57.4% (N) and 52.7% (P); after 35 days—by 90.7% (Ca), 66% (N), and 59.1% (P); and after 133 days—by 95.1–90.1% (Ca, N, P). Magnesium deprivation caused substantial reductions in growth parameters, reflecting its central role in chlorophyll structure and photosynthetic efficiency. Sulfur deprivation resulted in moderate but consistent biomass suppression and spectral divergence, indicating its importance in protein synthesis and redox regulation. Short-term deficiencies allowed partial recovery of growth and productivity, whereas long-term deprivation induced pronounced morphological alterations linked to stress adaptation. These effects were further confirmed through in vivo spectral reflectance measurements compared to healthy control plants. Full article
(This article belongs to the Special Issue Nutrient Management for Better Crop Production)
Show Figures

Figure 1

6 pages, 186 KB  
Editorial
Special Issue “Regulatory Mechanism and Network of Abiotic Stress Response in Plants 2.0”
by Hye-Yeon Seok and Yong-Hwan Moon
Int. J. Mol. Sci. 2026, 27(7), 3215; https://doi.org/10.3390/ijms27073215 - 1 Apr 2026
Viewed by 454
Abstract
During their growth and development, plants are constantly exposed to a wide variety of environmental stresses, which can generally be divided into biotic (e.g., pathogen infection and herbivory) and abiotic stresses (e.g., drought, salinity, extreme temperatures, and nutrient deficiency) [...] Full article
28 pages, 1359 KB  
Review
Micronutrient Deficiencies in Obese Patients and Risk of Postoperative Fistula: A Forgotten Link in Bariatric and Metabolic Surgery
by Ludwig Alvarez-Cordova, Victoria Gonzalez, Facundo Saettone, María Sol Barry, Laura Verónica Godoy, Julieta Siman, Natalia Llobera, Melannie Toral-Noristz and Sebastián Chapela
Nutrients 2026, 18(7), 1131; https://doi.org/10.3390/nu18071131 - 31 Mar 2026
Viewed by 460
Abstract
Micronutrient deficiencies are commonly observed in patients with obesity and may persist or worsen following bariatric and metabolic surgery. Emerging evidence suggests that micronutrients play a fundamental role in tissue repair, collagen synthesis, immune function, and inflammatory regulation processes that are critical in [...] Read more.
Micronutrient deficiencies are commonly observed in patients with obesity and may persist or worsen following bariatric and metabolic surgery. Emerging evidence suggests that micronutrients play a fundamental role in tissue repair, collagen synthesis, immune function, and inflammatory regulation processes that are critical in postoperative healing. Therefore, deficiencies in these nutrients could be pivotal in understanding and preventing postoperative complications. However, the potential link between preoperative micronutrient status and the development of postoperative complications, such as anastomotic or gastric fistula, remains underexplored. This narrative review aims to investigate the correlation between specific micronutrient deficiencies (e.g., vitamin C, zinc, selenium, vitamin A, and iron) and the incidence of fistula after bariatric surgery. We will discuss the underlying biological mechanisms, clinical evidence, and possible preventive strategies, including preoperative screening and targeted supplementation. Our aim is to highlight the often-overlooked micronutrient deficiency as a risk factor in patients undergoing bariatric surgery, both in the pre- and postoperative periods, and to propose a more comprehensive approach to patient assessment and management. Full article
(This article belongs to the Special Issue Diet and Nutrition in Bariatric Interventions)
Show Figures

Figure 1

24 pages, 1275 KB  
Review
Declining Soil Sulphur: A Hidden Threat to Cereal Yield and Protein Quality
by Shahidul Islam, Simardeep Kaur, Vicky Solah, Babak Motesharezadeh and Wujun Ma
Agriculture 2026, 16(7), 756; https://doi.org/10.3390/agriculture16070756 - 29 Mar 2026
Viewed by 383
Abstract
Over the past five decades, cereal production has increased largely through fertilizer-driven yield gains to meet rising global food demand. Sulphur (S) is an essential macronutrient required for plant growth and development, although its role in crop production has often been underemphasized compared [...] Read more.
Over the past five decades, cereal production has increased largely through fertilizer-driven yield gains to meet rising global food demand. Sulphur (S) is an essential macronutrient required for plant growth and development, although its role in crop production has often been underemphasized compared with other major nutrients. Unintentional sulfur accumulation from atmospheric deposition has traditionally been sufficient for most crops, but recent trends indicate a steady decline in soil sulfur levels worldwide. This decline is largely attributable to reductions in atmospheric sulfur deposition, the widespread use of sulfur-free high-NPK fertilizers, and increased sulfur uptake by high-yielding crop varieties. Despite increasing yield losses associated with sulfur deficiency, sulfur fertilization remains inadequately adopted in many crop production systems. In cereals, sulfur deficiency not only reduces growth and yield but also alters the synthesis of sulfur-containing amino acids and storage proteins, thereby weakening grain processing, baking, and nutritional quality. Additionally, sulfur deficiency in cereal grains has emerged as a notable health concern. Nevertheless, sulfur fertilization alone may not effectively mitigate these challenges, as optimal sulfur uptake, distribution, and assimilation depend on precise synchronization with plant developmental stages through complex physiological processes. Further research on the genetic regulation of these physiological mechanisms is critical to enhancing sulfur use efficiency and sustaining cereal crop production systems in the coming years. Full article
(This article belongs to the Section Agricultural Soils)
Show Figures

Figure 1

17 pages, 18640 KB  
Article
Genome-Wide Evolutionary Analysis and Identification of SiMYB Genes Regulating Anthocyanin Accumulation Under Phosphorus-Deficient Conditions in Foxtail Millet
by Xiongwei Zhao, Jieru Zhang, Xiaoqi Wang, Jian Cui, Yixuan Liang, Mengqing Li and Yanhua Cao
Agronomy 2026, 16(7), 711; https://doi.org/10.3390/agronomy16070711 - 29 Mar 2026
Viewed by 315
Abstract
Phosphorus (P) deficiency severely limits the growth and yield of crop plants, and anthocyanin accumulation is a key adaptive physiological response to low-P stress. However, the role of MYB transcription factors in regulating anthocyanin biosynthesis under P-deficient conditions and the application of favorable [...] Read more.
Phosphorus (P) deficiency severely limits the growth and yield of crop plants, and anthocyanin accumulation is a key adaptive physiological response to low-P stress. However, the role of MYB transcription factors in regulating anthocyanin biosynthesis under P-deficient conditions and the application of favorable haplotypes in foxtail millet low-P tolerance breeding remain unclear. Here, we performed genome-wide identification of SiMYB genes, elucidated their evolutionary characteristics, and identified key members regulating anthocyanin accumulation under P deficiency to provide genetic resources and a theoretical basis for foxtail millet molecular breeding aimed at improving nutrient use efficiency. Specifically, a total of 229 SiMYB genes were identified in the foxtail millet genome and classified into three subgroups, with the R2R3-MYB subfamily accounting for 59.8%. Phylogenetic and synteny analyses across 15 plant species revealed diverse divergence times and complex relationships, with 29 R2R3-MYB genes showing conserved collinearity with rice and maize orthologs. Association analysis using 196 foxtail millet accessions showed that 38 single nucleotide polymorphisms (SNPs) from 16 SiMYB genes were significantly associated with leaf anthocyanin content under P deficiency (p < 0.001). Notably, the SiMYB169 gene exhibited differential tissue expression and was highly upregulated in the leaves of a P-tolerant genotype after 24 h of P deficiency treatment. Furthermore, accessions carrying the favorable G allele of SiMYB169 showed significantly higher anthocyanin accumulation under P deficiency (p < 0.01). Network prediction analysis found that SiMYB169 interacted with key genes and multiple transcription factors in the biosynthesis pathway of anthocyanin. These findings highlight SiMYB169 as an evolutionarily conserved regulator that modulated anthocyanin biosynthesis under P-deficient conditions. Full article
(This article belongs to the Section Plant-Crop Biology and Biochemistry)
Show Figures

Figure 1

15 pages, 684 KB  
Article
Odor-Free Lyophilized Trout (Oncorhynchus mykiss) Powder in Gluten-Free Pasta: Nutritional, Techno-Functional, Sensory and Digestibility Evaluation
by Özlem Emir Çoban, Hülya Gül, Mücahit Eroğlu, Tuba Okutan, İlhan Firat Kilinçer and Feray Çağiran Yilmaz
Foods 2026, 15(7), 1155; https://doi.org/10.3390/foods15071155 - 28 Mar 2026
Viewed by 404
Abstract
Gluten-free (GF) products developed for individuals with celiac disease and gluten sensitivity often suffer from low protein and mineral content. Fish proteins offer a promising solution to address these deficiencies; however, the characteristic “fishy odor” and related technological challenges limit consumer acceptance. This [...] Read more.
Gluten-free (GF) products developed for individuals with celiac disease and gluten sensitivity often suffer from low protein and mineral content. Fish proteins offer a promising solution to address these deficiencies; however, the characteristic “fishy odor” and related technological challenges limit consumer acceptance. This study aimed to develop an innovative GF pasta with improved nutritional density and acceptable sensory quality by incorporating deodorized and lyophilized trout powder. GF pasta formulations were prepared using buckwheat flour, xanthan gum, and 5% or 10% odorless trout powder. Vinegar pretreatment was applied to reduce fish odor, while lyophilization was chosen to minimize nutrient losses. The samples were analyzed for nutritional composition, techno-functional properties, in vitro digestibility, and sensory attributes. Results showed that trout powder significantly increased protein and ash content compared to the control (p < 0.05). A slight darkening was observed in color analysis due to fish pigments and buckwheat phenolics, but overall visual stability remained high. In vitro digestibility revealed enhanced protein digestibility (p < 0.05) and a slight reduction in starch digestibility. Sensory evaluation demonstrated that odor scores (8) at 10% trout inclusion remained close to the control, reversing the commonly reported decline in acceptance with increasing fish content. These findings indicate that combining vinegar pretreatment with lyophilization enables the incorporation of fish proteins into GF pasta without sensory disadvantages, while simultaneously improving nutritional quality. Full article
(This article belongs to the Section Grain)
Show Figures

Figure 1

Back to TopTop