Sign in to use this feature.

Years

Between: -

Subjects

remove_circle_outline
remove_circle_outline
remove_circle_outline
remove_circle_outline
remove_circle_outline
remove_circle_outline
remove_circle_outline

Journals

Article Types

Countries / Regions

Search Results (9)

Search Parameters:
Keywords = null space velocity control

Order results
Result details
Results per page
Select all
Export citation of selected articles as:
20 pages, 8760 KB  
Article
UAV Formation for Cargo Transport by PID Control with Neural Compensation
by Sahbi Boubaker, Carlos Vacca, Claudio Rosales, Souad Kamel, Faisal S. Alsubaei and Francisco Rossomando
Mathematics 2025, 13(16), 2650; https://doi.org/10.3390/math13162650 - 18 Aug 2025
Viewed by 664
Abstract
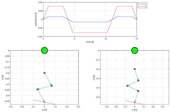
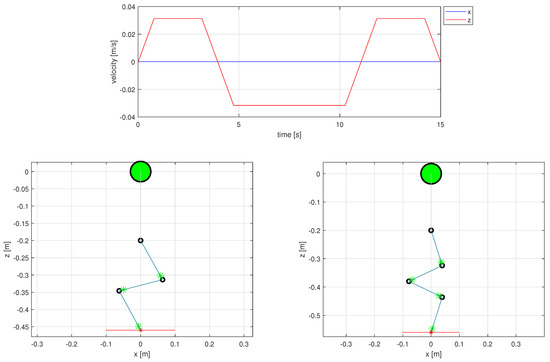
Unmanned Aerial Vehicles (UAVs) are known to have limited payloads, which challenges their widespread use in transporting heavy goods. Meanwhile, collaboration between multiple UAVs in performing such a task may be a promising solution. To address the issues associated with the simultaneous use [...] Read more.
Unmanned Aerial Vehicles (UAVs) are known to have limited payloads, which challenges their widespread use in transporting heavy goods. Meanwhile, collaboration between multiple UAVs in performing such a task may be a promising solution. To address the issues associated with the simultaneous use of UAVs, this paper presents a formation control system for transporting a payload suspended via a cable using two UAVs. The control structure is based on a layered scheme that combines a null-space-based kinematic controller with a PID controller associated with each UAV (quadcopters) with a neural correction system. The null-space supervisor controller is designed to generate the desired velocity for the UAV system to maintain formation. This proposal aims to avoid obstacles, balance the weight distribution across each vehicle, and also reduce the payload trajectory tracking error. The PID controller associated with the neural correction system receives these desired speeds and performs dynamic compensation, taking into account parametric uncertainties and dynamic disturbances caused by the movement of the payload coupled to the UAV systems. The stability analysis of the entire control system is performed using Lyapunov theory. Detailed dynamic models of each UAV in the system, the flexible cables, and the payload are presented in a realistic scenario. Finally, numerical simulations demonstrate the good performance of the UAV system control in formation. Full article
(This article belongs to the Section C2: Dynamical Systems)
Show Figures

Figure 1

36 pages, 6755 KB  
Article
A Human–Robot Skill Transfer Strategy with Task-Constrained Optimization and Real-Time Whole-Body Adaptation
by Guanwen Ding, Xizhe Zang, Xuehe Zhang, Changle Li, Yanhe Zhu and Jie Zhao
Appl. Sci. 2025, 15(6), 3171; https://doi.org/10.3390/app15063171 - 14 Mar 2025
Viewed by 1342
Abstract
Human–robot skill transfer enables robots to learn skills from humans and adapt to new task-constrained scenarios. During task execution, robots are expected to react in real-time to unforeseen dynamic obstacles. This paper proposes an integrated human–robot skill transfer strategy with offline task-constrained optimization [...] Read more.
Human–robot skill transfer enables robots to learn skills from humans and adapt to new task-constrained scenarios. During task execution, robots are expected to react in real-time to unforeseen dynamic obstacles. This paper proposes an integrated human–robot skill transfer strategy with offline task-constrained optimization and real-time whole-body adaptation. Specifically, we develop the via-point trajectory generalization method to learn from only one human demonstration. To incrementally incorporate multiple human skill variations, we encode initial distributions for each skill with Joint Probabilistic Movement Primitives (ProMPs) by generalizing the template trajectory with discrete via-points and deriving corresponding inverse kinematics (IK) solutions. Given initial Joint ProMPs, we develop an effective constrained optimization method to incorporate task constraints in Joint and Cartesian space analytically to a unified probabilistic framework. A double-loop gradient descent-ascent algorithm is performed with the optimized ProMPs directly utilized for task execution. During task execution, we propose an improved real-time adaptive control method for robot whole-body movement adaptation. We develop the Dynamical System Modulation (DSM) method to modulate the robot end-effector through iterations in real-time and improve the real-time null space velocity control method to ensure collision-free joint configurations for the robot non-end-effector. We validate the proposed strategy with a 7-DoF Xarm robot on a series of offline and real-time movement adaptation experiments. Full article
Show Figures

Figure 1

29 pages, 11582 KB  
Article
Compliant-Control-Based Assisted Walking with Mobile Manipulator
by Weihua Li, Pengpeng Li, Lei Jin, Rongrong Xu, Junlong Guo and Jianfeng Wang
Biomimetics 2024, 9(2), 104; https://doi.org/10.3390/biomimetics9020104 - 9 Feb 2024
Cited by 2 | Viewed by 2218
Abstract
In this paper, a new approach involving the use of a mobile manipulator to assist humans with mobility impairments to walk is proposed. First, in order to achieve flexible interaction between humans and mobile manipulators, we propose a variable admittance controller that can [...] Read more.
In this paper, a new approach involving the use of a mobile manipulator to assist humans with mobility impairments to walk is proposed. First, in order to achieve flexible interaction between humans and mobile manipulators, we propose a variable admittance controller that can adaptively regulate the virtual mass and damping parameters based on the interaction forces and the human motion intention predicted using the fuzzy theory. Moreover, a feedforward velocity compensator based on a designed state observer is proposed to decrease the inertia resistance of the manipulator, effectively enhancing the compliance of the human–robot interaction. Then, the configuration of the mobile manipulator is optimized based on a null-space approach by considering the singularity, force capacity, and deformation induced by gravity. Finally, the proposed assisted walking approach for the mobile manipulator is implemented using the human–robot interaction controller and the null-space controller. The validity of the proposed controllers and the feasibility of assisted human walking are verified by conducting a set of tests involving different human volunteers. Full article
(This article belongs to the Section Locomotion and Bioinspired Robotics)
Show Figures

Figure 1

29 pages, 12592 KB  
Article
Null-Space Minimization of Center of Gravity Displacementof a Redundant Aerial Manipulator
by Yash Vyas, Alberto Pasetto, Victor Ayala-Alfaro, Nicola Massella and Silvio Cocuzza
Robotics 2023, 12(2), 31; https://doi.org/10.3390/robotics12020031 - 21 Feb 2023
Cited by 5 | Viewed by 2652
Abstract
Displacements of the base during trajectory tracking are a common issue in the control of aerial manipulators. These are caused by reaction torques transferred to the base due to the manipulator motion and, in particular, to the motion of its center of gravity. [...] Read more.
Displacements of the base during trajectory tracking are a common issue in the control of aerial manipulators. These are caused by reaction torques transferred to the base due to the manipulator motion and, in particular, to the motion of its center of gravity. We present a novel approach to reduce base displacements of a kinematically redundant aerial manipulator by using null-space projection in the inverse kinematic control. A secondary objective function minimizes the horizontal displacement of the manipulator center of gravity. We test this algorithm on different trajectories for both three and four degrees of freedom (DOF) manipulators in a simulation environment. The results comparing our algorithm with inverse kinematic control without the null-space projection show up to an 80% reduction in the end-effector position error and an average of about 56% reduction in maximum base displacement. The simulation implementation also runs faster than in real-time in our code implementation. We provide a workspace analysis based on multiple stopping criteria such as excessive base displacement, joint velocities and end-effector position error for the 3 and 4 DOF manipulators. As expected, the 4 DOF manipulator has a larger workspace. Full article
(This article belongs to the Section Aerospace Robotics and Autonomous Systems)
Show Figures

Figure 1

19 pages, 8970 KB  
Article
Motion Planning and Control of Redundant Manipulators for Dynamical Obstacle Avoidance
by Giacomo Palmieri and Cecilia Scoccia
Machines 2021, 9(6), 121; https://doi.org/10.3390/machines9060121 - 18 Jun 2021
Cited by 50 | Viewed by 7166
Abstract
This paper presents a framework for the motion planning and control of redundant manipulators with the added task of collision avoidance. The algorithms that were previously studied and tested by the authors for planar cases are here extended to full mobility redundant manipulators [...] Read more.
This paper presents a framework for the motion planning and control of redundant manipulators with the added task of collision avoidance. The algorithms that were previously studied and tested by the authors for planar cases are here extended to full mobility redundant manipulators operating in a three-dimensional workspace. The control strategy consists of a combination of off-line path planning algorithms with on-line motion control. The path planning algorithm is used to generate trajectories able to avoid fixed obstacles detected before the robot starts to move; this is based on the potential fields method combined with a smoothing interpolation that exploits Bézier curves. The on-line motion control is designed to compensate for the motion of the obstacles and to avoid collisions along the kinematic chain of the manipulator; this is realized using a velocity control law based on the null space method for redundancy control. Furthermore, an additional term of the control law is introduced which takes into account the speed of the obstacles, as well as their position. In order to test the algorithms, a set of simulations are presented: the redundant collaborative robot KUKA LBR iiwa is controlled in different cases, where fixed or dynamic obstacles interfere with its motion. The simulated data show that the proposed method for the smoothing of the trajectory can give a reduction of the angular accelerations of the motors of the order of 90%, with an increase of less than 15% of the calculation time. Furthermore, the dependence of the on-line control law on the speed of the obstacle can lead to reductions in the maximum speed and acceleration of the joints of approximately 50% and 80%, respectively, without significantly increasing the computational effort that is compatible for transferability to a real system. Full article
(This article belongs to the Special Issue Advances of Japanese Machine Design)
Show Figures

Figure 1

21 pages, 6622 KB  
Article
Toward Complex Systems Dynamics through Flow Regimes of Multifractal Fluids
by Maricel Agop, Tudor-Cristian Petrescu, Dumitru Filipeanu, Claudia Elena Grigoraș-Ichim, Ana Iolanda Voda, Andrei Zala, Lucian Dobreci, Constantin Baciu and Decebal Vasincu
Symmetry 2021, 13(5), 754; https://doi.org/10.3390/sym13050754 - 27 Apr 2021
Cited by 2 | Viewed by 2196
Abstract
In the framework of the Multifractal Theory of Motion, which is expressed by means of the multifractal hydrodynamic model, complex system dynamics are explained through uniform and non-uniform flow regimes of multifractal fluids. Thus, in the case of the uniform flow regime of [...] Read more.
In the framework of the Multifractal Theory of Motion, which is expressed by means of the multifractal hydrodynamic model, complex system dynamics are explained through uniform and non-uniform flow regimes of multifractal fluids. Thus, in the case of the uniform flow regime of the multifractal fluid, the dynamics’ description is “supported” only by the differentiable component of the velocity field, the non-differentiable component being null. In the case of the non-uniform flow regime of the multifractal fluid, the dynamics’ description is “supported” by both components of the velocity field, their ratio specifying correlations through homographic transformations. Since these transformations imply metric geometries explained, for example, by means of Killing–Cartan metrics of the SL(2R)-type algebra, of the set of 2 × 2 matrices with real elements, and because these metrics can be “produced” as Cayleyan metrics of absolute geometries, the dynamics’ description is reducible, based on a minimal principle, to harmonic mappings from the usual space to the hyperbolic space. Such a conjecture highlights not only various scenarios of dynamics’ evolution but also the types of interactions “responsible” for these scenarios. Since these types of interactions become fundamental in the self-structuring processes of polymeric-type materials, finally, the theoretical model is calibrated based on the author’s empirical data, which refer to controlled drug release applications. Full article
(This article belongs to the Special Issue Scale Relativity and Fractal Space-Time Theory)
Show Figures

Figure 1

16 pages, 5085 KB  
Article
A Collision Avoidance Strategy for Redundant Manipulators in Dynamically Variable Environments: On-Line Perturbations of Off-Line Generated Trajectories
by Cecilia Scoccia, Giacomo Palmieri, Matteo Claudio Palpacelli and Massimo Callegari
Machines 2021, 9(2), 30; https://doi.org/10.3390/machines9020030 - 4 Feb 2021
Cited by 30 | Viewed by 4660
Abstract
In this work, a comprehensive control strategy for obstacle avoidance in redundant manipulation is presented, consisting of a combination of off-line path planning algorithms with on-line motion control. Path planning allows the avoidance of fixed obstacles detected before the start of the robot’s [...] Read more.
In this work, a comprehensive control strategy for obstacle avoidance in redundant manipulation is presented, consisting of a combination of off-line path planning algorithms with on-line motion control. Path planning allows the avoidance of fixed obstacles detected before the start of the robot’s motion; it is based on the potential fields method combined with a smoothing process realized by means of interpolation with Bezier curves. The on-line motion control is designed to compensate for the motion of the obstacles and to avoid collisions along the kinematic chain of the manipulator; it is realized by means of a velocity control law based on the null space method for redundancy control. A new term is introduced in the control law to take into account the speed of the obstacles as well as their position. Simulations on a simplified planar case are presented to assess the validity of the algorithms and to estimate the computational effort in order to verify the transferability of our approach to a real system. Full article
(This article belongs to the Special Issue Italian Advances on MMS)
Show Figures

Figure 1

18 pages, 6521 KB  
Communication
Unilateral Cleavage Furrows in Multinucleate Cells
by Julia Bindl, Eszter Sarolta Molnar, Mary Ecke, Jana Prassler, Annette Müller-Taubenberger and Günther Gerisch
Cells 2020, 9(6), 1493; https://doi.org/10.3390/cells9061493 - 18 Jun 2020
Cited by 9 | Viewed by 4103
Abstract
Multinucleate cells can be produced in Dictyostelium by electric pulse-induced fusion. In these cells, unilateral cleavage furrows are formed at spaces between areas that are controlled by aster microtubules. A peculiarity of unilateral cleavage furrows is their propensity to join laterally with other [...] Read more.
Multinucleate cells can be produced in Dictyostelium by electric pulse-induced fusion. In these cells, unilateral cleavage furrows are formed at spaces between areas that are controlled by aster microtubules. A peculiarity of unilateral cleavage furrows is their propensity to join laterally with other furrows into rings to form constrictions. This means cytokinesis is biphasic in multinucleate cells, the final abscission of daughter cells being independent of the initial direction of furrow progression. Myosin-II and the actin filament cross-linking protein cortexillin accumulate in unilateral furrows, as they do in the normal cleavage furrows of mononucleate cells. In a myosin-II-null background, multinucleate or mononucleate cells were produced by cultivation either in suspension or on an adhesive substrate. Myosin-II is not essential for cytokinesis either in mononucleate or in multinucleate cells but stabilizes and confines the position of the cleavage furrows. In fused wild-type cells, unilateral furrows ingress with an average velocity of 1.7 µm × min−1, with no appreciable decrease of velocity in the course of ingression. In multinucleate myosin-II-null cells, some of the furrows stop growing, thus leaving space for the extensive broadening of the few remaining furrows. Full article
(This article belongs to the Special Issue Symmetry Breaking in Cells and Tissues)
Show Figures

Graphical abstract

23 pages, 4851 KB  
Article
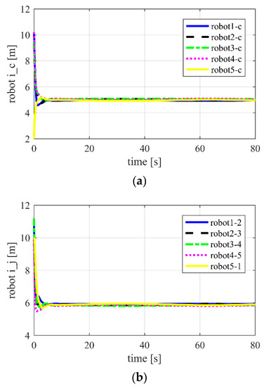
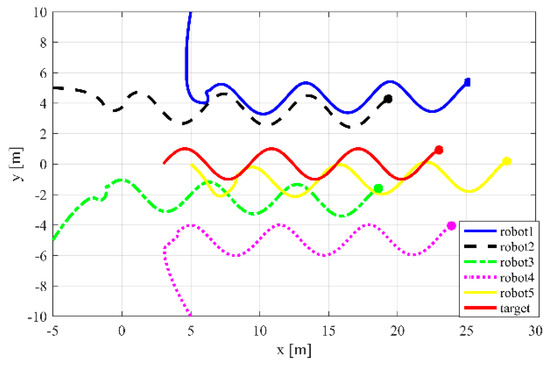
Coordinated Control of Multiple Euler–Lagrange Systems for Escorting Missions with Obstacle Avoidance
by Song Gao, Rui Song and Yibin Li
Appl. Sci. 2019, 9(19), 4144; https://doi.org/10.3390/app9194144 - 3 Oct 2019
Cited by 5 | Viewed by 2684
Abstract
This study investigates the coordinated control problem of Euler–Lagrange systems with model uncertainties in environments containing obstacles when escorting a target. Using an outer–inner loop control structure, a null-space-based behavioral (NSB) control architecture was proposed in the outer loop considering obstacles. This architecture [...] Read more.
This study investigates the coordinated control problem of Euler–Lagrange systems with model uncertainties in environments containing obstacles when escorting a target. Using an outer–inner loop control structure, a null-space-based behavioral (NSB) control architecture was proposed in the outer loop considering obstacles. This architecture generates the desired velocity for the inner loop. The adaptive proportional derivative sliding mode control (APD-SMC) law was applied to the inner loop to ensure fast convergence and robustness. All the robots were distributed around the target evenly and escorted the target at a specified distance while avoiding obstacles in a p dimensional space (where p 2 is a positive integer). Stability and convergence analyses were conducted rigorously using a Lyapunov-based approach. The simulation results of three scenarios verified the effectiveness and high-precision performance of the proposed control algorithm compared to that of the adaptive sliding mode control (ASMC) in both two-dimensional and three-dimensional space. It is shown that all the robots can move into appropriate positions on the surface of a sphere/circle during an escort mission and reconfigure the formation automatically when an obstacle avoidance mission is active. Full article
(This article belongs to the Section Mechanical Engineering)
Show Figures

Figure 1

Back to TopTop