Sign in to use this feature.

Years

Between: -

Subjects

remove_circle_outline
remove_circle_outline
remove_circle_outline
remove_circle_outline
remove_circle_outline

Journals

Article Types

Countries / Regions

Search Results (76)

Search Parameters:
Keywords = non-synchronous vibration

Order results
Result details
Results per page
Select all
Export citation of selected articles as:
24 pages, 6973 KB  
Article
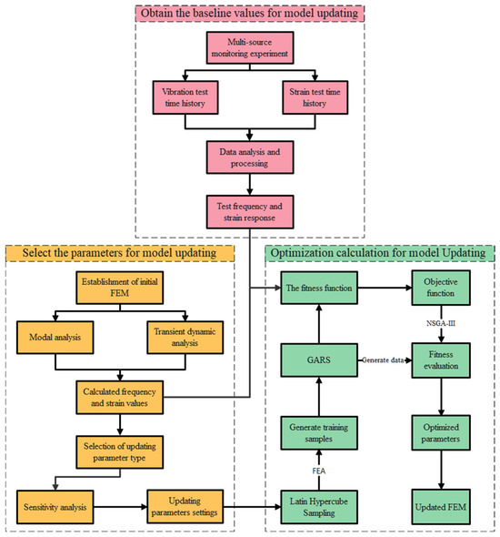
A Multi-Source Data Synchronized Finite Element Model Updating Framework for Jacket Structure Based on GARS–NSGA-III
by Jincheng Sha, Jiancheng Leng, Huiyu Feng, Jinyuan Pei, Kaiwen Kong and Yang Song
J. Mar. Sci. Eng. 2026, 14(1), 72; https://doi.org/10.3390/jmse14010072 - 30 Dec 2025
Viewed by 236
Abstract
Accurate representation of structural geometry, physical properties, and boundary conditions remains a major challenge in the finite element (FE) modeling of jacket structures. To address these difficulties, this study proposes a multi-source data synchronous updating framework for FE models based on the Genetic [...] Read more.
Accurate representation of structural geometry, physical properties, and boundary conditions remains a major challenge in the finite element (FE) modeling of jacket structures. To address these difficulties, this study proposes a multi-source data synchronous updating framework for FE models based on the Genetic Aggregated Response Surface (GARS) and the Non-dominated Sorting Genetic Algorithm III (NSGA-III). First, vibration and strain tests were simultaneously conducted on an indoor jacket platform structure to obtain its natural frequencies and local dynamic strain responses. The measured data were processed to extract the first three natural frequencies and dynamic strain time histories at two critical locations, which served as reference data for model updating. An initial FE model of the jacket platform structure was then established, and sensitivity analysis was performed to identify the parameters requiring updating. Based on the simulation results, GARS was employed to construct response surface models describing the relationship between structural responses (natural frequencies and local strains) and the parameters to be updated, replacing FE analyses during optimization. Finally, NSGA-III was utilized to achieve synchronous updating of the FE model using multi-source data, and the updated geometric parameters were experimentally validated. The results demonstrate that errors in the first three natural frequencies of the FE model were reduced from 3.44%, −7.31%, and 5.88% to −0.02%, −0.43%, and 0.08%, respectively. Strain errors in the local region decreased from 12.96% and 10.33% to 1.4% and 2.1%. The corrected geometric parameters showed errors less than 1.85% when compared with actual measurements. These findings verify the accuracy and applicability of the proposed method for updating jacket platform FE models, providing an effective reference for model updating of in-service offshore structures. Full article
(This article belongs to the Section Ocean Engineering)
Show Figures

Figure 1

31 pages, 19249 KB  
Article
Research on the Dynamic Behavior of Rotor–Stator Systems Considering Bearing Clearance in Aeroengines
by Yongbo Ma, Zhihong Song, Zhefu Yang, Chao Li, Yanhong Ma and Jie Hong
Actuators 2025, 14(12), 594; https://doi.org/10.3390/act14120594 - 4 Dec 2025
Cited by 1 | Viewed by 396
Abstract
The high-performance aeroengine operates under extreme loads. In engineering practice, the vibration problems caused by stator vibrations have become increasingly prominent, with impacts on the rotor dynamic behavior. This paper takes the rotor–stator system of aeroengines as the analysis object and studies the [...] Read more.
The high-performance aeroengine operates under extreme loads. In engineering practice, the vibration problems caused by stator vibrations have become increasingly prominent, with impacts on the rotor dynamic behavior. This paper takes the rotor–stator system of aeroengines as the analysis object and studies the influence of stator modal vibration on the rotor dynamic behavior. The dynamic model of the rotor–stator system has been established, and the influence of the contact state of cylindrical roller bearings (CRBs) has been analyzed by considering bearing clearance. To precisely capture the transient contact state within the CRBs, a numerical method combining the Newmark-β method with the Event Function has been developed. The numerical calculation results show that the collision effect introduced by the bearing clearance will excite a localized stator mode at the supercritical state, which fundamentally alters the rotor dynamic behavior: generating prominent combination frequencies fM±fr due to modulation between the rotor rotation fr and the stator vibration fM. Moreover, good consistency between the experimental and calculated results has been obtained. This study demonstrates that the stator modal vibration can critically modify rotor dynamic behavior in supercritical operation, leading to potentially hazardous non-synchronous whirl. The integrated model and numerical method provide a robust framework for analyzing complex rotor–stator interactions, offering significant insights for vibration control and fault diagnosis in high-speed rotating machinery. Full article
(This article belongs to the Special Issue Dynamics and Control of Aerospace Systems—2nd Edition)
Show Figures

Figure 1

20 pages, 6876 KB  
Article
Real-Time Inductance Estimation of Sensorless PMSM Drive System Using Wavelet Denoising and Least-Order Observer with Time-Delay Compensation
by Gwangmin Park and Junhyung Bae
Machines 2025, 13(12), 1102; https://doi.org/10.3390/machines13121102 - 28 Nov 2025
Viewed by 352
Abstract
In this paper, the inductance of a sensorless PMSM (Permanent Magnet Synchronous Motor) drive system equipped with a periodic load torque compensator based on a wavelet denoising and least-order observer with time-delay compensation is estimated in real-time. In a sensorless PMSM system with [...] Read more.
In this paper, the inductance of a sensorless PMSM (Permanent Magnet Synchronous Motor) drive system equipped with a periodic load torque compensator based on a wavelet denoising and least-order observer with time-delay compensation is estimated in real-time. In a sensorless PMSM system with constant load torque, the magnetically saturated inductance value remains constant. This constant inductance error causes minor performance degradation, such as a constant rotor position estimation error and non-optimal torque current, but it does not introduce a speed estimation error. Conversely, in a sensorless PMSM motor system subjected to periodic load torque, the magnetically saturated inductance error fluctuates periodically. This fluctuation leads to periodic variations in both the estimated position error and the speed error, ultimately degrading the load torque compensation performance. This paper applies the maximum energy-to-Shannon entropy criterion for the optimal selection of the mother wavelet in the wavelet transform to remove the motor signal noise and achieve more accurate inductance estimation. Additionally, the coherence and correlation theory is proposed to address the time delay in the least-order observer and improve the time delay. A self-saturation compensation method is also proposed to minimize periodic speed fluctuations and improve control accuracy through inductance parameter estimation. Finally, experiments were conducted on a sensorless PMSM drive system to verify the inductance estimation performance and validate the effectiveness of vibration reduction. Full article
(This article belongs to the Special Issue Advanced Sensorless Control of Electrical Machines)
Show Figures

Figure 1

25 pages, 4586 KB  
Article
Ball Mill Load Classification Method Based on Multi-Scale Feature Collaborative Perception
by Saisai He, Zhihong Jiang, Wei Huang, Lirong Yang and Xiaoyan Luo
Machines 2025, 13(11), 1045; https://doi.org/10.3390/machines13111045 - 12 Nov 2025
Viewed by 445
Abstract
Against the backdrop of intelligent manufacturing, the ball mill, as a key energy-consuming piece of equipment, requires an accurate perception of its load state, which is crucial for optimizing production efficiency and ensuring operational safety. However, its vibration signals exhibit typical nonlinear and [...] Read more.
Against the backdrop of intelligent manufacturing, the ball mill, as a key energy-consuming piece of equipment, requires an accurate perception of its load state, which is crucial for optimizing production efficiency and ensuring operational safety. However, its vibration signals exhibit typical nonlinear and non-stationary characteristics, intertwined with complex noise, posing significant challenges to high-precision identification. A core contradiction exists in existing diagnostic methods: convolution network-based methods excel at capturing local features but overlook global trends, while Transformer-type models, although capable of capturing long-range dependencies, tend to “average out” critical local transient information during modeling. To address this dilemma, this paper proposes a new paradigm for multi-scale feature collaborative perception. This paradigm is implemented through an innovative deep learning architecture—the Residual Block-Swin Transformer Network (RB-SwinT). This architecture subtly achieves hierarchical and in-depth integration of the powerful global context modeling capability of Swin Transformer and the excellent local detail refinement capability of the residual module (ResBlock), enabling synchronous and efficient representation of both the macro trends and micro mutations of signals. On the experimental dataset covering nine types of fine operating conditions, the overall recognition accuracy of the proposed method reaches as high as 96.20%, which is significantly superior to a variety of mainstream models. To further verify the model’s generalization ability, this study was tested on the CWRU public bearing fault dataset, achieving a recognition accuracy of 99.36%, which outperforms various comparative methods such as SAVMD-CNN. This study not only provides a reliable new technical approach for ball mill load identification but also demonstrates its practical application value in indicating critical operating conditions and optimizing production operations through an in-depth analysis of the physical connotations of each load level. More importantly, its “global-local” collaborative modeling concept opens up a promising technical path for processing a broader range of complex industrial time-series data. Full article
(This article belongs to the Section Advanced Manufacturing)
Show Figures

Figure 1

18 pages, 3783 KB  
Article
Flutter Analysis of the ECL5 Open Fan Testcase Using Harmonic Balance
by Christian Frey, Stéphane Aubert, Pascal Ferrand and Anne-Lise Fiquet
Int. J. Turbomach. Propuls. Power 2025, 10(4), 35; https://doi.org/10.3390/ijtpp10040035 - 2 Oct 2025
Viewed by 706
Abstract
This paper presents a flutter analysis of the UHBR Open Fan Testcase ECL5 for an off-design point at part speed and focuses on the second eigenmode, which has a strong torsional character near the blade tip. Recent studies by Pagès et al., using [...] Read more.
This paper presents a flutter analysis of the UHBR Open Fan Testcase ECL5 for an off-design point at part speed and focuses on the second eigenmode, which has a strong torsional character near the blade tip. Recent studies by Pagès et al., using a time-linearized solver, showed strong negative damping for an operating point at 80% speed close to the maximal pressure ratio. This was identified as a phenomenon of convective resonance; for a certain nodal diameter and frequency, the blade vibration is in resonance with convective disturbances that are linearly unstable. In this work, a nonlinear frequency domain method (harmonic balance) is applied to the problem of aerodynamic damping prediction for this off-design operating point. It is shown that, to obtain plausible results, it is necessary to treat the turbulence model as unsteady. The impact of spurious reflections due to numerical boundary conditions is estimated for this case. While strong negative damping is not predicted by the analysis presented here, we observe particularly high sensitivity of the aerodynamic response with respect to turbulence model formulation and the frequency for certain nodal diameters. The combination of nodal diameter and frequency of maximal sensitivities are interpreted as points near resonance. We recover from these near-resonance points convective speeds and compare them to studies of the onset of nonsynchronous vibrations of the ECL5 fan at part-speed conditions. Full article
Show Figures

Figure 1

24 pages, 19377 KB  
Article
ECL5/CATANA: Comparative Analysis of Advanced Blade Vibration Measurement Techniques
by Christoph Brandstetter, Alexandra P. Schneider, Anne-Lise Fiquet, Benoit Paoletti, Kevin Billon and Xavier Ottavy
Int. J. Turbomach. Propuls. Power 2025, 10(3), 29; https://doi.org/10.3390/ijtpp10030029 - 4 Sep 2025
Cited by 1 | Viewed by 916
Abstract
A comprehensive understanding of aerodynamic instabilities, such as flutter, non-synchronous vibration (NSV), rotating stall, and forced response, is crucial for the safe and efficient operation of turbomachinery, particularly fans and compressors. These instabilities impose significant limitations on the operating envelope, necessitating precise monitoring [...] Read more.
A comprehensive understanding of aerodynamic instabilities, such as flutter, non-synchronous vibration (NSV), rotating stall, and forced response, is crucial for the safe and efficient operation of turbomachinery, particularly fans and compressors. These instabilities impose significant limitations on the operating envelope, necessitating precise monitoring and accurate quantification of vibration amplitudes during experimental investigations. This study addresses the challenge of measuring these amplitudes by comparing multiple measurement systems applied to the open-test case of the ultra-high bypass ratio (UHBR) fan ECL5. During part-speed operation, the fan exhibited a complex aeromechanical phenomenon, where an initial NSV of the second blade eigenmode near peak pressure transitioned to a dominant first-mode vibration. This mode shift was accompanied by substantial variations in blade vibration patterns, as evidenced by strain gauge data and unsteady wall pressure measurements. These operating conditions provided an optimal test environment for evaluating measurement systems. A comprehensive and redundant experimental setup was employed, comprising telemetry-based strain gauges, capacitive tip timing sensors, and a high-speed camera, to capture detailed aeroelastic behaviour. This paper presents a comparative analysis of these measurement systems, emphasizing their ability to capture high-resolution, accurate data in aeroelastic experiments. The results highlight the critical role of rigorous calibration procedures and the complementary use of multiple measurement technologies in advancing the understanding of turbomachinery instabilities. The insights derived from this investigation shed light on a complex evolution of instability mechanisms and offer valuable recommendations for future experimental studies. The open-test case has been made accessible to the research community, and the presented data can be used directly to validate coupled aeroelastic simulations under challenging operating conditions, including non-linear blade deflections. Full article
Show Figures

Figure 1

22 pages, 18501 KB  
Article
ECL5/CATANA: Transition from Non-Synchronous Vibration to Rotating Stall at Transonic Speed
by Alexandra P. Schneider, Anne-Lise Fiquet, Nathalie Grosjean, Benoit Paoletti, Xavier Ottavy and Christoph Brandstetter
Int. J. Turbomach. Propuls. Power 2025, 10(3), 22; https://doi.org/10.3390/ijtpp10030022 - 7 Aug 2025
Cited by 1 | Viewed by 824
Abstract
Non-synchronous vibration (NSV), flutter, or rotating stall can cause severe blade vibrations and limit the operating range of compressors and fans. To enhance the understanding of these phenomena, this study investigated the corresponding mechanisms in modern composite ultra-high-bypass-ratio (UHBR) fans based on the [...] Read more.
Non-synchronous vibration (NSV), flutter, or rotating stall can cause severe blade vibrations and limit the operating range of compressors and fans. To enhance the understanding of these phenomena, this study investigated the corresponding mechanisms in modern composite ultra-high-bypass-ratio (UHBR) fans based on the ECL5/CATANA test campaign. Extensive steady and unsteady instrumentation such as stereo-PIV, fast-response pressure probes, and rotor strain gauges were used to derive the aerodynamic and structural characteristics of the rotor at throttled operating conditions. The study focused on the analysis of the transition region from transonic to subsonic speeds where two distinct phenomena were observed. At transonic design speed, rotating stall was encountered, while NSV was observed at 90% speed. At the intermediate 95% speedline, a peculiar behavior involving a single stalled blade was observed. The results emphasize that rotating stall and NSV exhibit different wave characteristics: rotating stall comprises lower wave numbers and higher propagation speeds at around 78% rotor speed, while small-scale disturbances propagate at 57% rotor speed and lock-in with blade eigenmodes, causing NSV. Both phenomena were observed in a narrow range of operation and even simultaneously at specific conditions. The presented results contribute to the understanding of different types of operating range-limiting phenomena in modern UHBR fans and serve as a basis for the validation of numerical simulations. Full article
Show Figures

Figure 1

18 pages, 8784 KB  
Article
Some RANS Modeling Results of the UHBR Fan: The Case of ECL5/CATANA
by Lorenzo Pinelli, Maria Malcaus, Giovanni Giannini and Michele Marconcini
Int. J. Turbomach. Propuls. Power 2025, 10(3), 17; https://doi.org/10.3390/ijtpp10030017 - 23 Jul 2025
Viewed by 939
Abstract
With the advancement of modern fan architectures, dedicated experimental benchmarks are becoming fundamental to improving the knowledge of flow physics, validating novel CFD methods, and fine-tuning existing methods. In this context the open test case ECL5/CATANA, representative of a modern Ultra High Bypass [...] Read more.
With the advancement of modern fan architectures, dedicated experimental benchmarks are becoming fundamental to improving the knowledge of flow physics, validating novel CFD methods, and fine-tuning existing methods. In this context the open test case ECL5/CATANA, representative of a modern Ultra High Bypass Ratio (UHBR) architecture, has been designed and experimentally investigated at École Centrale de Lyon (ECL) in a novel test facility with multi-physical instrumentation, providing a large database of high-quality aerodynamic and aeromechanic measurements. In this paper, a thorough numerical study of the fan stage aerodynamics was performed using the CFD TRAF code developed at the University of Florence. Fan stage performance was studied at design speed over the entire operating range. The results were discussed and compared with datasets provided by ECL. Detailed sensitivity on numerical schemes and state-of-the-art turbulence/transition models allowed for the selection of the best numerical setup to perform UHBR fan simulations. Moreover, to have a deeper understanding of the fan stall margin, unsteady simulations were also carried out. The results showed the appearance of blade tip instability, precursor of a rotating stall condition, which may generate non-synchronous blade vibrations. Full article
Show Figures

Figure 1

40 pages, 19053 KB  
Article
MOIRA-UNIMORE Bearing Data Set for Independent Cart Systems
by Abdul Jabbar, Marco Cocconcelli, Gianluca D’Elia, Davide Borghi, Luca Capelli, Jacopo Cavalaglio Camargo Molano, Matteo Strozzi and Riccardo Rubini
Appl. Sci. 2025, 15(7), 3691; https://doi.org/10.3390/app15073691 - 27 Mar 2025
Cited by 3 | Viewed by 1457
Abstract
This paper introduces a comprehensive and publicly accessible data set from an experimental study on an independent cart system powered by linear motors. The primary objective is to advance research in machine health monitoring, predictive maintenance, and stochastic modeling by providing the first [...] Read more.
This paper introduces a comprehensive and publicly accessible data set from an experimental study on an independent cart system powered by linear motors. The primary objective is to advance research in machine health monitoring, predictive maintenance, and stochastic modeling by providing the first data set of its kind. Vibration signals were collected using sensors placed along the track, alongside key system variables such as cart position, following error, speed, and set current. Experiments were conducted under a wide range of operating conditions, including different fault types, fault severities, cart speeds, and fault orientations, for both single-cart and multi-cart configurations. The data set captures the relationship between vibration signatures, system variables, and fault characteristics across diverse speed profiles. The data set includes inner race (IR) and outer race (OR) faults in both the top and bottom bearings, with fault severities of 0.25 mm, 0.5 mm, 1.0 mm, and 1.5 mm in width. Eight different types of experiments were performed, classified based on the number of carts used, the section of the guide rail traversed, and the type of movement exhibited. Each experiment was conducted at two distinct nominal speeds of 1000 mm/s and 2000 mm/s, with acquisition durations ranging from 30 s to 2 min. Many experiments included multiple realizations to ensure statistical reliability. Data were recorded at a sampling frequency of 50 kHz with a resolution of 24 bits. For single-cart experiments, 5 system variables were captured, while for three-cart experiments, 15 system variables were recorded along with nine vibration channels. The total data set is approximately 400 GB, offering an extensive resource for data-driven research. Independent cart systems present unique challenges such as non-synchronous operation, speed reversals, and modularity, with each cart containing multiple bearings. In industrial applications where hundreds of carts may operate simultaneously, monitoring a large number of bearings becomes highly complex, making fault identification and localization particularly difficult. Unlike conventional rotary systems, where bearings are fixed around a rotating shaft, independent cart systems involve bearings that both rotate and translate along the track. This fundamental difference makes existing data sets and methodologies inadequate, emphasizing the need for specialized research. By addressing this gap, this work provides a critical resource for benchmarking and developing novel algorithms for fault diagnosis, signal processing, and machine learning in industrial transport applications. The outcomes of this study lay the foundation for future research in the condition monitoring of linear motor-driven transport systems. Full article
(This article belongs to the Special Issue Fault Diagnosis and Detection of Machinery)
Show Figures

Figure 1

19 pages, 7956 KB  
Article
Rolling Bearing Fault Diagnosis Method Based on SWT and Improved Vision Transformer
by Saihao Ren and Xiaoping Lou
Sensors 2025, 25(7), 2090; https://doi.org/10.3390/s25072090 - 27 Mar 2025
Cited by 8 | Viewed by 1735
Abstract
To address the challenge of low diagnostic accuracy in rolling bearing fault diagnosis under varying operating conditions, this paper proposes a novel method integrating the synchronized wavelet transform (SWT) with an enhanced Vision Transformer architecture, referred to as ResCAA-ViT. The SWT is first [...] Read more.
To address the challenge of low diagnostic accuracy in rolling bearing fault diagnosis under varying operating conditions, this paper proposes a novel method integrating the synchronized wavelet transform (SWT) with an enhanced Vision Transformer architecture, referred to as ResCAA-ViT. The SWT is first applied to process raw vibration signals, generating high-resolution time–frequency maps as input for the network model. By compressing and reordering wavelet transform coefficients in the frequency domain, the SWT enhances time–frequency resolution, enabling the clear capture of instantaneous changes and local features in the signals. Transfer learning further leverages pre-trained ResNet50 parameters to initialize the convolutional and residual layers of the ResCAA-ViT model, facilitating efficient feature extraction. The extracted features are processed by a dual-branch architecture: the left branch employs a residual network module with a CAA attention mechanism, improving sensitivity to critical fault characteristics through strip convolution and adaptive channel weighting. The right branch utilizes a Vision Transformer to capture global features via the self-attention mechanism. The outputs of both branches are fused through addition, and the diagnostic results are obtained using a Softmax classifier. This hybrid architecture combines the strengths of convolutional neural networks and Transformers while leveraging the CAA attention mechanism to enhance feature representation, resulting in robust fault diagnosis. To further enhance generalization, the model combines cross-entropy and mean squared error loss functions. The experimental results show that the proposed method achieves average accuracy rates of 99.96% and 96.51% under constant and varying load conditions, respectively, on the Case Western Reserve University bearing fault dataset, outperforming other methods. Additionally, it achieves an average diagnostic accuracy of 99.25% on a real-world dataset of generator non-drive end bearings in wind turbines, surpassing competing approaches. These findings highlight the effectiveness of the SWT and ResCAA-ViT-based approach in addressing complex variations in operating conditions, demonstrating its significant practical applicability. Full article
(This article belongs to the Section Fault Diagnosis & Sensors)
Show Figures

Figure 1

47 pages, 8145 KB  
Article
Nuclear-Spin-Dependent Chirogenesis: Hidden Symmetry Breaking of Poly(di-n-butylsilane) in n-Alkanes
by Michiya Fujiki, Takashi Mori, Julian R. Koe and Mohamed Mehawed Abdellatif
Symmetry 2025, 17(3), 433; https://doi.org/10.3390/sym17030433 - 13 Mar 2025
Cited by 2 | Viewed by 4159
Abstract
Since the 1960s, theorists have claimed that the electroweak force, which unifies parity-conserving electromagnetic and parity-violating weak nuclear forces, induces tiny parity-violating energy differences (10−10–10−21 eV) between mirror-image molecules. This study reports the dual mirror-symmetry-breaking and second-order phase transition characteristics [...] Read more.
Since the 1960s, theorists have claimed that the electroweak force, which unifies parity-conserving electromagnetic and parity-violating weak nuclear forces, induces tiny parity-violating energy differences (10−10–10−21 eV) between mirror-image molecules. This study reports the dual mirror-symmetry-breaking and second-order phase transition characteristics of mirror-symmetric 73-helical poly(di-n-butylsilane) in n-alkanes under static (non-stirring) conditions. In particular, n-dodecane-h26 significantly enhances the circular dichroism (CD) and circularly polarized luminescence (CPL) spectra. A new (−)-CD band emerges at 299 nm below TC1 ~ 105 °C, with a helix–helix transition at TC2 ~ 28 °C, and exhibits gabs = +1.3 × 10−2 at −10 °C. Synchronously, the CPL band at 340 nm exhibiting glum = −0.7 × 10−2 at 60 °C inverts to glum = +2.0 × 10−2 at 0 °C. Interestingly, clockwise and counterclockwise stirring of the mixture induced non-mirror-image CD spectra. n-Dodecane-d26 weakens the gabs values by an order of magnitude, and oppositely signed CD and a lower TC1 of ~45 °C are observed. The notable H/D isotope effect suggests that the CH3 termini of the polysilane and n-dodecane-h26, which comprise a three identical nuclear spin-1/2 system in a triple-well potential, effectively work as unidirectional hindered rotors due to the handedness of nuclear-spin-dependent parity-violating universal forces. This is supported by the (−)-sign vibrational CD bands in the symmetric and asymmetric bending modes of the CH3 group in n-dodecane-h26. Full article
(This article belongs to the Special Issue Chemistry: Symmetry/Asymmetry—Feature Papers and Reviews)
Show Figures

Figure 1

23 pages, 2861 KB  
Article
Wavelet-Based Estimation of Damping from Multi-Sensor, Multi-Impact Data
by Hadi M. Daniali and Martin v. Mohrenschildt
Signals 2025, 6(1), 13; https://doi.org/10.3390/signals6010013 - 12 Mar 2025
Viewed by 1885
Abstract
Accurate damping estimation is crucial for structural health monitoring and machinery diagnostics. This article introduces a novel wavelet-based framework for extracting the damping ratio from multiple impulse responses of vibrating systems. Extracting damping ratios is a numerically sensitive task, further complicated by the [...] Read more.
Accurate damping estimation is crucial for structural health monitoring and machinery diagnostics. This article introduces a novel wavelet-based framework for extracting the damping ratio from multiple impulse responses of vibrating systems. Extracting damping ratios is a numerically sensitive task, further complicated by the common assumption in the literature that impacts are perfectly aligned—a condition rarely met in practice. To address the challenge of non-synchronized recordings, we propose two wavelet-based algorithms that leverage wavelet energy for improved alignment and averaging in the wavelet domain to reduce noise, enhancing the robustness of damping estimation. Our approach provides a fresh perspective on the application of wavelets in damping estimation. We conduct a comprehensive evaluation, comparing the proposed methods with four traditional algorithms. The assessment is strengthened by incorporating both numerical simulations and experimental analysis. Additionally, we apply the analysis of variance (ANOVA) test to assess the significance of algorithm performance across varying numbers of recordings. The results highlight the sensitivity of damping estimation to time shifts, noise levels, and the number of recordings. The proposed wavelet-based approaches demonstrate outstanding adaptability and reliability, offering a promising solution for real-world applications. Full article
Show Figures

Figure 1

14 pages, 3330 KB  
Article
Scaling Torsional Drilling Vibrations: A Simulation-Based Comparison of Downscale and Upscale Drill Strings Under Varying Torque Conditions
by Chinedu Ejike, Khizar Abid and Catalin Teodoriu
Appl. Sci. 2025, 15(5), 2399; https://doi.org/10.3390/app15052399 - 24 Feb 2025
Cited by 4 | Viewed by 1804
Abstract
Torsional vibrations pose a serious challenge in drilling operations and can lead to effects such as stick-slip phenomena, tool wear, and reduced drilling efficiency. While previous research has been conducted on torsional vibrations, there is a notable gap in comparative studies that assess [...] Read more.
Torsional vibrations pose a serious challenge in drilling operations and can lead to effects such as stick-slip phenomena, tool wear, and reduced drilling efficiency. While previous research has been conducted on torsional vibrations, there is a notable gap in comparative studies that assess the scalability of downscale models to real-world drilling conditions. This study fills this gap by systematically comparing torsional vibrations in downscale and upscale drill strings under different torque conditions at three different depths, shedding light on scaling effects in drilling vibrations. Numerical simulation was carried out taking into account non-linear interactions, damping effects, and torque variations. The laboratory set-up was for a well length of 15 m and was geometrically scaled to represent an upscale well of 450 m. Certain operational parameters such as rotation speed, torque, density, and friction coefficients were modified to keep realistic dynamic behavior, and all models were run at an identical speed of rotation to enforce consistency. The results show that both the upscale and downscale models exhibited stick-slip behavior, but differences in vibration intensity and stabilization trends point out how scaling affects torsional dynamics. Notably, the upscale bit first faced higher torsional oscillation than the set rotation speed after overcoming stick-slip before stabilizing, whereas the downscale bit went through prolonged stick-slip instability before synchronization. This study enhances the understanding of scaling effects in torsional drilling vibrations, offering a foundation for optimizing experimental setups and improving predictive modeling in drilling operations. Full article
Show Figures

Figure 1

32 pages, 6746 KB  
Article
Determination of Vibration Properties and Reliable Frequency Estimation for Synchronous Vibrations Through Improved Blade Tip Timing Techniques Without a Once-per-Revolution Sensor
by Marios Sasakaros, Luca Mann, Markus Schafferus and Manfred Wirsum
Sensors 2025, 25(2), 489; https://doi.org/10.3390/s25020489 - 16 Jan 2025
Cited by 7 | Viewed by 2480
Abstract
Synchronous vibrations, which are caused by periodic excitations, can have a severe impact on the service life of impellers. Blade Tip Timing (BTT) is a promising technique for monitoring synchronous vibrations due to its non-intrusive nature and ability to monitor all blades at [...] Read more.
Synchronous vibrations, which are caused by periodic excitations, can have a severe impact on the service life of impellers. Blade Tip Timing (BTT) is a promising technique for monitoring synchronous vibrations due to its non-intrusive nature and ability to monitor all blades at once. BTT generally employs a Once-per-Revolution (OPR) sensor that is mounted on the shaft for blade identification and deflection calculation. Nevertheless, OPR sensors can be unreliable, as they may be affected by shaft vibrations, and their implementation can be restricted by space constraints. Moreover, the low number of BTT sensors typically leads to under-sampled deflection signals, which consequently hinders the estimation of the vibration frequencies due to aliasing problems. For this reason, BTT is commonly accompanied by strain gauge (SG) measurements on some blades. In this paper, improved BTT techniques are presented, which enable the determination of vibration properties of synchronous vibrations without the need for an OPR sensor and ensure a reliable frequency assessment. Specifically, the blades are identified by unique characteristics resulting from manufacturing tolerances, while the blade deflections are calculated through a novel method, which relies on the impeller’s circumferential position. The proposed method enables accurate OPR-free calculation of blade deflections, by accounting for speed variations within a revolution and considering the actual blade positions on the impeller. By completely eliminating the need for an OPR sensor, the accuracy of BTT is enhanced, as the blade deflections are no longer affected by shaft vibrations, while speed variations within a revolution can be accounted for. Moreover, the implementation possibilities of BTT are improved, allowing its application in systems, where an OPR sensor cannot be instrumented due to space constraints. Subsequently, the vibration frequencies are accurately estimated, by employing an improved Multi-Sampling method based on Non-Uniform Fast Fourier Transform. This approach enables the blind analysis of BTT measurements and can identify multiple vibration frequencies. The proposed method expands the capabilities of BTT through a reliable assessment of vibration frequencies from under-sampled BTT signals. Therefore, it is no longer necessary to accompany BTT measurements with SG measurements for frequency identification. Finally, the vibration properties are determined using regression models. The proposed BTT techniques are validated through comparison with SG measurements as well as a commercial BTT system, using experimental data from a test bench of a turbocharger used for marine applications. The vibrations were recorded under real operating conditions, thus demonstrating the industrial applicability of the proposed BTT evaluation procedure. Full article
Show Figures

Figure 1

19 pages, 11330 KB  
Article
Blade Vibration Difference-Based Circumferential Fourier Fitting Algorithm for Synchronous Vibration Parameter Identification of Rotation Blades
by Zhenfang Fan, Hongkun Li, Jinying Huang and Siyuan Liu
Sensors 2024, 24(24), 8083; https://doi.org/10.3390/s24248083 - 18 Dec 2024
Cited by 7 | Viewed by 1220
Abstract
Blades are the core components of rotating machinery, and the blade vibration status directly impacts the working efficiency and safe operation of the equipment. The blade tip timing (BTT) technique provides a solution for blade vibration monitoring and is currently a prominent topic [...] Read more.
Blades are the core components of rotating machinery, and the blade vibration status directly impacts the working efficiency and safe operation of the equipment. The blade tip timing (BTT) technique provides a solution for blade vibration monitoring and is currently a prominent topic in research on blade vibration issues. Nevertheless, the non-stationary factors present in actual engineering applications introduce inaccuracies in the BTT technique, resulting in blade vibration measurement errors. The theory of blade vibration difference offers a new perspective for high-precision BTT techniques. This paper optimizes the traditional circumferential Fourier fitting (CFF) algorithm. According to the blade departure time measurement mechanism, four sets of BTT signals are obtained by two probes, six sets of blade vibration differences are established, and, then, a blade vibration difference-based circumferential Fourier fitting (BVD-CFF) algorithm for blade synchronous vibration parameter identification is proposed. Simulation studies demonstrate that the BVD-CFF algorithm exhibits superior anti-noise performance. Moreover, experimental investigations on a high-speed rotation blade vibration test rig and a large-scale centrifugal compressor test rig display that the engine order of blade synchronous vibrations obtained by the BVD-CFF algorithm are essentially the same as those obtained by the strain gauge method. Full article
(This article belongs to the Section Physical Sensors)
Show Figures

Figure 1

Back to TopTop