Sign in to use this feature.

Years

Between: -

Subjects

remove_circle_outline
remove_circle_outline
remove_circle_outline
remove_circle_outline
remove_circle_outline
remove_circle_outline
remove_circle_outline

Journals

Article Types

Countries / Regions

Search Results (13)

Search Parameters:
Keywords = non-negative matrix factorization (NNMF)

Order results
Result details
Results per page
Select all
Export citation of selected articles as:
35 pages, 13933 KB  
Article
EndoNet: A Multiscale Deep Learning Framework for Multiple Gastrointestinal Disease Classification via Endoscopic Images
by Omneya Attallah, Muhammet Fatih Aslan and Kadir Sabanci
Diagnostics 2025, 15(16), 2009; https://doi.org/10.3390/diagnostics15162009 - 11 Aug 2025
Viewed by 730
Abstract
Background: Gastrointestinal (GI) disorders present significant healthcare challenges, requiring rapid, accurate, and effective diagnostic methods to improve treatment outcomes and prevent complications. Wireless capsule endoscopy (WCE) is an effective tool for diagnosing GI abnormalities; however, precisely identifying diverse lesions with similar visual patterns [...] Read more.
Background: Gastrointestinal (GI) disorders present significant healthcare challenges, requiring rapid, accurate, and effective diagnostic methods to improve treatment outcomes and prevent complications. Wireless capsule endoscopy (WCE) is an effective tool for diagnosing GI abnormalities; however, precisely identifying diverse lesions with similar visual patterns remains difficult. Methods: Many existing computer-aided diagnostic (CAD) systems rely on manually crafted features or single deep learning (DL) models, which often fail to capture the complex and varied characteristics of GI diseases. In this study, we proposed “EndoNet,” a multi-stage hybrid DL framework for eight-class GI disease classification using WCE images. Features were extracted from two different layers of three pre-trained convolutional neural networks (CNNs) (Inception, Xception, ResNet101), with both inter-layer and inter-model feature fusion performed. Dimensionality reduction was achieved using Non-Negative Matrix Factorization (NNMF), followed by selection of the most informative features via the Minimum Redundancy Maximum Relevance (mRMR) method. Results: Two datasets were used to evaluate the performance of EndoNer, including Kvasir v2 and HyperKvasir. Classification using seven different Machine Learning algorithms achieved a maximum accuracy of 97.8% and 98.4% for Kvasir v2 and HyperKvasir datasets, respectively. Conclusions: By integrating transfer learning with feature engineering, dimensionality reduction, and feature selection, EndoNet provides high accuracy, flexibility, and interpretability. This framework offers a powerful and generalizable artificial intelligence solution suitable for clinical decision support systems. Full article
Show Figures

Figure 1

39 pages, 2612 KB  
Article
A Deep Learning-Driven CAD for Breast Cancer Detection via Thermograms: A Compact Multi-Architecture Feature Strategy
by Omneya Attallah
Appl. Sci. 2025, 15(13), 7181; https://doi.org/10.3390/app15137181 - 26 Jun 2025
Cited by 1 | Viewed by 1290
Abstract
Breast cancer continues to be the most common malignancy among women worldwide, presenting a considerable public health issue. Mammography, though the gold standard for screening, has limitations that catalyzed the advancement of non-invasive, radiation-free alternatives, such as thermal imaging (thermography). This research introduces [...] Read more.
Breast cancer continues to be the most common malignancy among women worldwide, presenting a considerable public health issue. Mammography, though the gold standard for screening, has limitations that catalyzed the advancement of non-invasive, radiation-free alternatives, such as thermal imaging (thermography). This research introduces a novel computer-aided diagnosis (CAD) framework aimed at improving breast cancer detection via thermal imaging. The suggested framework mitigates the limitations of current CAD systems, which frequently utilize intricate convolutional neural network (CNN) structures and resource-intensive preprocessing, by incorporating streamlined CNN designs, transfer learning strategies, and multi-architecture ensemble methods. Features are primarily obtained from various layers of MobileNet, EfficientNetB0, and ShuffleNet architectures to assess the impact of individual layers on classification performance. Following that, feature transformation methods, such as discrete wavelet transform (DWT) and non-negative matrix factorization (NNMF), are employed to diminish feature dimensionality and enhance computational efficiency. Features from all layers of the three CNNs are subsequently incorporated, and the Minimum Redundancy Maximum Relevance (MRMR) algorithm is utilized to determine the most prominent features. Ultimately, support vector machine (SVM) classifiers are employed for classification purposes. The results indicate that integrating features from various CNNs and layers markedly improves performance, attaining a maximum accuracy of 99.4%. Furthermore, the combination of attributes from all three layers of the CNNs, in conjunction with NNMF, attained a maximum accuracy of 99.9% with merely 350 features. This CAD system demonstrates the efficacy of thermal imaging and multi-layer feature amalgamation to enhance non-invasive breast cancer diagnosis by reducing computational requirements through multi-layer feature integration and dimensionality reduction techniques. Full article
(This article belongs to the Special Issue Application of Decision Support Systems in Biomedical Engineering)
Show Figures

Figure 1

15 pages, 997 KB  
Article
Investigating Muscle Activation Patterns and Muscle Synergies Pre- and Post-Balance Training in Older Adults
by J’niya Butler, Ambika Bhatta, Nicole Arnold, Younes El Hakour and Lara A. Thompson
Appl. Sci. 2025, 15(11), 6151; https://doi.org/10.3390/app15116151 - 29 May 2025
Viewed by 986
Abstract
In the aging population, imbalance leading to falls is of critical concern; thus, it is imperative to determine and quantify neuromuscular changes because of rehabilitative balance training. (1) Background: Previous studies that have examined changes in balance due to rehabilitative training placed a [...] Read more.
In the aging population, imbalance leading to falls is of critical concern; thus, it is imperative to determine and quantify neuromuscular changes because of rehabilitative balance training. (1) Background: Previous studies that have examined changes in balance due to rehabilitative training placed a focus on clinical measures (i.e., behavioral, kinetic, and kinematic outputs); however, irregularities due to abnormalities of underlying neural origin were unrevealed by the aforementioned measures. (2) Methods: Examining muscle activity was used to determine strategies pre- and post-six weeks of balance training in twenty-three healthy older adults (69.5 ± 5.7 years old) and five survivors of stroke (66.4 ± 9.48 years old). Surface electromyographic (sEMG) signals were recorded from eight of the lower limb muscles while participants performed forward walking (FW), forward tandem walking (FT-W), backward walking (BW), and backward tandem walking (BT-W) tasks. The sEMG data were then conditioned and muscle synergies were extracted using non-negative matrix factorization (NNMF). (3) Results: It was observed that muscle synergies and activation patterns changed for pre- versus post-balance training in older adults (i.e., healthy individuals and those who had suffered from stroke). (4) Conclusions: From our findings, it was indicative that muscle activation and muscle synergies could be used to quantify and inform rehabilitative balance training in older adults. Full article
(This article belongs to the Special Issue Human Biomechanics and EMG Signal Processing)
Show Figures

Figure 1

19 pages, 4080 KB  
Article
Comparative Effects of Narrow vs. Wide Cuff Blood Flow Restriction on Muscle Synergy Dynamics: A Time-Frequency Decomposition Approach
by Shuai Chang and Chenxi Hu
Sensors 2025, 25(10), 3154; https://doi.org/10.3390/s25103154 - 16 May 2025
Cited by 1 | Viewed by 1028
Abstract
Blood Flow Restriction Training (BFRT) is a training method typically performed with low-intensity loads, yet it has been shown to induce muscle growth and strength gains similar to those achieved through high-load resistance training. This study investigates how different cuff widths affect muscle [...] Read more.
Blood Flow Restriction Training (BFRT) is a training method typically performed with low-intensity loads, yet it has been shown to induce muscle growth and strength gains similar to those achieved through high-load resistance training. This study investigates how different cuff widths affect muscle activation and synergy during squat exercises under BFRT conditions, using wavelet packet transform combined with non-negative matrix factorization (WPT-NNMF) for time-frequency analysis of muscle synergy. Fifteen male participants, each with more than three years of resistance training experience, performed squats under three conditions: non-BFRT (Non-BFRT), BFRT with a 5 cm cuff (5 cm-BFRT), and BFRT with a 10 cm cuff (10 cm-BFRT), all at 30% of their one-repetition maximum (1RM). Surface electromyography (sEMG) signals were recorded from eight lower-limb muscles, and muscle synergy patterns were analyzed using NNMF and WPT-NNMF. The results showed that, compared to Non-BFRT, the 10 cm-BFRT condition significantly increased activation in the vastus lateralis (VL), gluteus maximus (GM), tibialis anterior (TA), and lateral gastrocnemius (GL), while the 5 cm-BFRT decreased activation in the biceps femoris (BF) and increased TA activation. Muscle synergy analysis revealed three distinct synergy modules across all conditions, with the total number of synergies remaining stable. However, the activation weights of muscles within these modules varied across different squat phases, suggesting adaptive neuromuscular regulation under different BFRT conditions. The time-frequency synergy analysis highlighted dynamic changes in muscle coordination across time scales and frequency bands under various training conditions. The number of muscle synergies showed significant changes across different time-frequency regions, with a marked decrease in the 120–250 Hz frequency range in the 5 cm-BFRT condition compared to Non-BFRT. This study is the first to apply time-frequency muscle synergy analysis to investigate the effects of cuff width on neuromuscular coordination during BFRT. The findings offer new insights into the time-frequency characteristics of muscle synergy under BFRT conditions and enhance the understanding of neuromuscular control and motor execution in blood flow restriction training. Full article
(This article belongs to the Special Issue IMU and Innovative Sensors for Healthcare)
Show Figures

Figure 1

14 pages, 1456 KB  
Article
Characterization of Muscle Activation and Muscle Synergism in the ‘Forward Lunge’ Gait Movement of Badminton Players Using Surface Electromyography Sensors
by Jian Jiang, Haojie Li and Chen Xiu
Sensors 2025, 25(6), 1644; https://doi.org/10.3390/s25061644 - 7 Mar 2025
Cited by 1 | Viewed by 1780
Abstract
The ‘forward lunge’ is a crucial movement in badminton that demands effective muscle activation and coordination. This study compared the muscle activation patterns of professional and amateur male badminton players during this movement. A total of 24 players (12 professionals and 12 amateurs) [...] Read more.
The ‘forward lunge’ is a crucial movement in badminton that demands effective muscle activation and coordination. This study compared the muscle activation patterns of professional and amateur male badminton players during this movement. A total of 24 players (12 professionals and 12 amateurs) participated, with surface electromyography (sEMG) used to measure the activity of 12 muscles on the right side during the lunge. The movement was divided into swing and support phases based on ground reaction force data. The sEMG signals were analyzed using integral EMG (iEMG) and root-mean-square (RMS) amplitude, and muscle synergy patterns were extracted via non-negative matrix factorization (NNMF) and k-means clustering. The results showed significantly higher iEMG and RMS values in muscles such as the gastrocnemius, biceps femoris, gluteus maximus, external oblique, and latissimus dorsi in professional players (p < 0.05), while no significant differences were observed in the tibialis anterior, vastus medialis, vastus lateralis, deltoideus, biceps, and soleus muscles. Muscle synergy analysis revealed three activation patterns in the professional group, compared to two in the amateur group. The additional synergy pattern in the professional players involved greater recruitment of lower limb and core muscles, especially during the support phase. In contrast, the amateur group showed earlier muscle activation but exhibited less efficient coordination. These findings suggest that muscle activation and coordination patterns in the forward lunge are influenced by playing level, highlighting the importance of lower limb and core training for badminton athletes to optimize performance and reduce injury risk. Full article
(This article belongs to the Special Issue IMU and Innovative Sensors for Healthcare)
Show Figures

Figure 1

17 pages, 16294 KB  
Article
Adaptive Adjustments in Lower Limb Muscle Coordination during Single-Leg Landing Tasks in Latin Dancers
by Xiangli Gao, Tianle Jie, Datao Xu, János Gál, Gusztáv Fekete, Minjun Liang and Yaodong Gu
Biomimetics 2024, 9(8), 489; https://doi.org/10.3390/biomimetics9080489 - 13 Aug 2024
Cited by 2 | Viewed by 2406
Abstract
Previous research has primarily focused on evaluating the activity of individual muscles in dancers, often neglecting their synergistic interactions. Investigating the differences in lower limb muscle synergy during landing between dancers and healthy controls will contribute to a comprehensive understanding of their neuromuscular [...] Read more.
Previous research has primarily focused on evaluating the activity of individual muscles in dancers, often neglecting their synergistic interactions. Investigating the differences in lower limb muscle synergy during landing between dancers and healthy controls will contribute to a comprehensive understanding of their neuromuscular control patterns. This study enrolled 22 Latin dancers and 22 healthy participants, who performed a task involving landing from a 30 cm high platform. The data were collected using Vicon systems, force plates, and electromyography (EMG). The processed EMG data were subjected to non-negative matrix factorization (NNMF) for decomposition, followed by classification using K-means clustering algorithm and Pearson correlation coefficients. Three synergies were extracted for both Latin dancers and healthy participants. Synergy 1 showed increased contributions from the tibialis anterior (p < 0.001) and medial gastrocnemius (p = 0.024) in Latin dancers compared to healthy participants. Synergy 3 highlighted significantly greater contributions from the vastus lateralis in healthy participants compared to Latin dancers (p = 0.039). This study demonstrates that Latin dancers exhibit muscle synergies similar to those observed in healthy controls, revealing specific adjustments in the tibialis anterior and medial gastrocnemius muscles among dancers. This research illustrates how dancers optimize control strategies during landing tasks, offering a novel perspective for comprehensively understanding dancers’ neuromuscular control patterns. Full article
(This article belongs to the Special Issue Advanced Biomechanics in Bone Tissue Engineering)
Show Figures

Figure 1

17 pages, 9310 KB  
Article
A Novel Apportionment Method Utilizing Particle Mass Size Distribution across Multiple Particle Size Ranges
by Peizhi Wang, Qingsong Wang, Yuhuan Jia, Jingjin Ma, Chunying Wang, Liping Qiao, Qingyan Fu, Abdelwahid Mellouki, Hui Chen and Li Li
Atmosphere 2024, 15(8), 955; https://doi.org/10.3390/atmos15080955 - 10 Aug 2024
Cited by 1 | Viewed by 1812
Abstract
Many cities in China are facing the dual challenge of PM2.5 and PM10 pollution. There is an urgent need to develop a cost-effective method that can apportion both with high-time resolution. A novel and practical apportionment method is presented in this [...] Read more.
Many cities in China are facing the dual challenge of PM2.5 and PM10 pollution. There is an urgent need to develop a cost-effective method that can apportion both with high-time resolution. A novel and practical apportionment method is presented in this study. It combines the measurement of particle mass size distribution (PMSD) with an optical particle counter (OPC) and the algorithm of normalized non-negative matrix factorization (N-NMF). Applied in the city center of Baoding, Hebei, this method separates four distinct pollution factors. Their sizes (ordered from the smallest to largest) range from 0.16 μm to 0.6 μm, 0.16 μm to 1.0 μm, 0.5 μm to 17.0 μm, and 2.0 μm to 20.0 μm, respectively. They correspondingly contribute to PM2.5 (PM10) with portions of 26% (17%), 37% (26%), 33% (41%), and 4% (16%), respectively, on average. The smaller three factors are identified as combustion, secondary, and industrial aerosols because of their high correlation with carbonaceous aerosols, nitrate aerosols, and trace elements of Fe/Mn/Ca in PM2.5, respectively. The largest-sized factor is linked to dust aerosols. The primary origin regions, oxidation degrees, and formation mechanisms of each source are further discussed. This provides a scientific basis for the comprehensive management of PM2.5 and PM10 pollution. Full article
Show Figures

Figure 1

14 pages, 537 KB  
Article
Discriminating Pattern Mining for Diagnosing Reading Disorders
by Fabio Fassetti and Ilaria Fassetti
Appl. Sci. 2022, 12(15), 7540; https://doi.org/10.3390/app12157540 - 27 Jul 2022
Cited by 1 | Viewed by 1683
Abstract
Tachistoscopes are devices that display a word for several seconds and ask the user to write down the word. They have been widely employed to increase recognition speed, to increase reading comprehension and, especially, to individuate reading difficulties and disabilities. Once the therapist [...] Read more.
Tachistoscopes are devices that display a word for several seconds and ask the user to write down the word. They have been widely employed to increase recognition speed, to increase reading comprehension and, especially, to individuate reading difficulties and disabilities. Once the therapist is provided with the answers of the patients, a challenging problem is the analysis of the strings to individuate common patterns in the erroneous strings that could raise suspicion of related disabilities. In this direction, this work presents a machine learning technique aimed at mining exceptional string patterns and is precisely designed to tackle the above-mentioned problem. The technique is based on non-negative matrix factorization, nnmf, and exploits as features the structure of the words in terms of the letters composing them. To the best of our knowledge, this is the first attempt of mining tachistoscope answers to discover intrinsic peculiarities of the words possibly involved in reading disabilities. From the technical point of view, we present a novel variant of nnmf methods with the adjunctive goal of discriminating between sets. The technique has been experimented in a real case study with the help of an Italian speech therapist center that collaborate with this work. Full article
(This article belongs to the Topic Data Science and Knowledge Discovery)
Show Figures

Figure 1

16 pages, 4921 KB  
Article
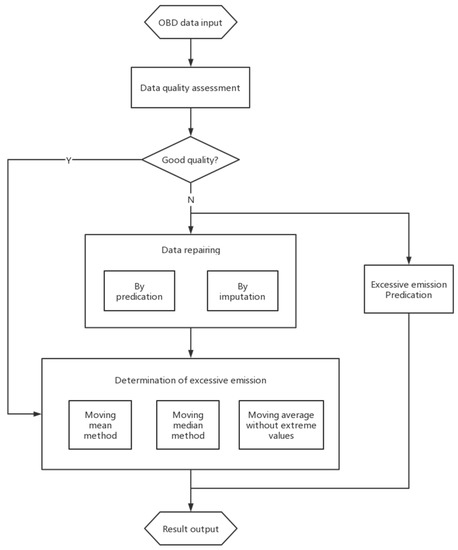
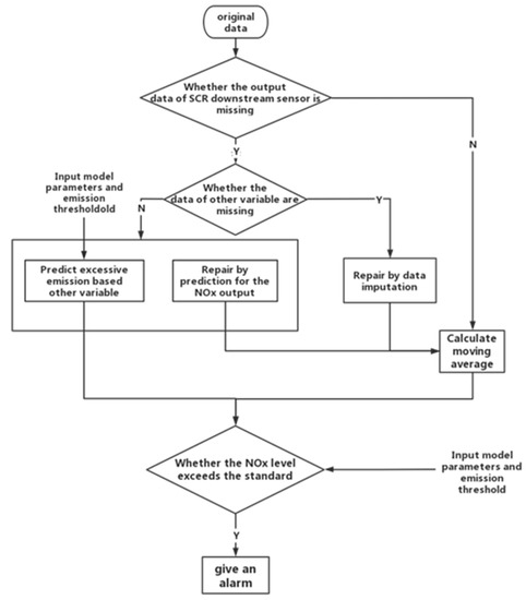
Study on Determination of Excessive Emissions of Heavy Diesel Trucks Based on OBD Data Repaired
by Weinan He, Xiaobin Zheng, Yumeng Zhang and Yuan Han
Atmosphere 2022, 13(6), 924; https://doi.org/10.3390/atmos13060924 - 7 Jun 2022
Cited by 13 | Viewed by 2427
Abstract
It has been recognized that emission control for heavy diesel trucks should be given priority, as a massive amount of pollutants (e.g., NOx) are emitted from heavy diesel trucks. Although pollutants can be filtered to a considerable extent by after-treatment devices [...] Read more.
It has been recognized that emission control for heavy diesel trucks should be given priority, as a massive amount of pollutants (e.g., NOx) are emitted from heavy diesel trucks. Although pollutants can be filtered to a considerable extent by after-treatment devices equipment, emissions can still exceed the designated standards when after-treatment devices function improperly. To timely identify excessive emissions, we propose a general and systematic framework, including a data quality assessment and a data repairing and excessive emission determination process, based on the data sensed from the on-board diagnostics (OBD) monitoring system. To overcome the adverse effects of poor data quality, a set of approaches have been developed for the different statuses of data quality. When all variables contain missing or abnormal values, data repairing algorithms can be employed to improve data quality. Two strategies have been developed for the situation where only the NOx data is problematic. One is to improve data quality by using the other variables before identifying excessive emissions, and the other is to directly predict whether the emissions exceed recommendations by using other variables without the data quality problem. To reduce the impact of noise and extreme values, three methods based on the moving average principle have been developed to generate an aggregated emission level for the determination of excessive emissions. In the experimental study, we employed a number of machine learning algorithms to achieve data repairing and prediction. The support vector machine (SVM) algorithm slightly outperforms the random forests (RF) and gradient boosting decision tree (GBDT) in the prediction of the excessive emission possibility in terms of prediction accuracy. The experimental results indicate that the most accurate data repairing can be achieved by probabilistic principal component analysis (PPCA), as compared to non-negative matrix factorization (NNMF) and k-nearest neighbor (KNN). However, the proposed approach does not restrict other algorithms from achieving the functions of data repairing and prediction. Full article
(This article belongs to the Section Air Pollution Control)
Show Figures

Figure 1

29 pages, 2626 KB  
Article
Volatilomics-Based Microbiome Evaluation of Fermented Dairy by Prototypic Headspace-Gas Chromatography–High-Temperature Ion Mobility Spectrometry (HS-GC-HTIMS) and Non-Negative Matrix Factorization (NNMF)
by Charlotte C. Capitain, Fatemeh Nejati, Martin Zischka, Markus Berzak, Stefan Junne, Peter Neubauer and Philipp Weller
Metabolites 2022, 12(4), 299; https://doi.org/10.3390/metabo12040299 - 28 Mar 2022
Cited by 12 | Viewed by 3786
Abstract
Fermented foods, such as yogurt and kefir, contain a versatile spectrum of volatile organic compounds (VOCs), including ethanol, acetic acid, ethyl acetate, and diacetyl. To overcome the challenge of overlapping peaks regarding these key compounds, the drift tube temperature was raised in a [...] Read more.
Fermented foods, such as yogurt and kefir, contain a versatile spectrum of volatile organic compounds (VOCs), including ethanol, acetic acid, ethyl acetate, and diacetyl. To overcome the challenge of overlapping peaks regarding these key compounds, the drift tube temperature was raised in a prototypic high-temperature ion mobility spectrometer (HTIMS). This HS-GC-HTIMS was used for the volatilomic profiling of 33 traditional kefir, 13 commercial kefir, and 15 commercial yogurt samples. Pattern recognition techniques, including principal component analysis (PCA) and NNMF, in combination with non-targeted screening, revealed distinct differences between traditional and commercial kefir while showing strong similarities between commercial kefir and yogurt. Classification of fermented dairy samples into commercial yogurt, commercial kefir, traditional mild kefir, and traditional tangy kefir was also possible for both PCA- and NNMF-based models, obtaining cross-validation (CV) error rates of 0% for PCA-LDA, PCA-kNN (k = 5), and NNMF-kNN (k = 5) and 3.3% for PCA-SVM and NNMF-LDA. Through back projection of NNMF loadings, characteristic substances were identified, indicating a mild flavor composition of commercial samples, with high concentrations of buttery-flavored diacetyl. In contrast, traditional kefir showed a diverse VOC profile with high amounts of flavorful alcohols (including ethanol and methyl-1-butanol), esters (including ethyl acetate and 3-methylbutyl acetate), and aldehydes. For validation of the results and deeper understanding, qPCR sequencing was used to evaluate the microbial consortia, confirming the microbial associations between commercial kefir and commercial yogurt and reinforcing the differences between traditional and commercial kefir. The diverse flavor profile of traditional kefir primarily results from the yeast consortium, while commercial kefir and yogurt is primarily, but not exclusively, produced through bacterial fermentation. The flavor profile of fermented dairy products may be used to directly evaluate the microbial consortium using HS-GC-HTIMS analysis. Full article
(This article belongs to the Special Issue Metabolomics Data Analysis and Quality Assessment)
Show Figures

Figure 1

11 pages, 2308 KB  
Perspective
A Perspective on Muscle Synergies and Different Theories Related to Their Adaptation
by Ashar Turky Abd, Rajat Emanuel Singh, Kamran Iqbal and Gannon White
Biomechanics 2021, 1(2), 253-263; https://doi.org/10.3390/biomechanics1020021 - 3 Sep 2021
Cited by 10 | Viewed by 7129
Abstract
The human motor system is a complex neuro-musculo sensory system that needs further investigations of neuro-muscular commands and sensory-motor coupling to decode movement execution. Some researchers suggest that the central nervous system (CNS) activates a small set of modules termed muscle synergies to [...] Read more.
The human motor system is a complex neuro-musculo sensory system that needs further investigations of neuro-muscular commands and sensory-motor coupling to decode movement execution. Some researchers suggest that the central nervous system (CNS) activates a small set of modules termed muscle synergies to simplify motor control. Further, these modules form functional building blocks of movement as they can explain the neurophysiological characteristics of movements. We can identify and extract these muscle synergies from electromyographic signals (EMG) recorded in the laboratory by using linear decomposition algorithms, such as principal component analysis (PCA) and non-Negative Matrix Factorization Algorithm (NNMF). For the past three decades, the hypothesis of muscle synergies has received considerable attention as we attempt to understand and apply the concept of muscle synergies in clinical settings and rehabilitation. In this article, we first explore the concept of muscle synergies. We then present different strategies of adaptation in these synergies that the CNS employs to accomplish a movement goal. Full article
(This article belongs to the Section Neuromechanics)
Show Figures

Figure 1

15 pages, 2011 KB  
Article
Convergence of Prognostic Gene Signatures Suggests Underlying Mechanisms of Human Prostate Cancer Progression
by Bogdan-Alexandru Luca, Vincent Moulton, Christopher Ellis, Shea P. Connell, Daniel S. Brewer and Colin S. Cooper
Genes 2020, 11(7), 802; https://doi.org/10.3390/genes11070802 - 16 Jul 2020
Cited by 6 | Viewed by 3742
Abstract
The highly heterogeneous clinical course of human prostate cancer has prompted the development of multiple RNA biomarkers and diagnostic tools to predict outcome for individual patients. Biomarker discovery is often unstable with, for example, small changes in discovery dataset configuration resulting in large [...] Read more.
The highly heterogeneous clinical course of human prostate cancer has prompted the development of multiple RNA biomarkers and diagnostic tools to predict outcome for individual patients. Biomarker discovery is often unstable with, for example, small changes in discovery dataset configuration resulting in large alterations in biomarker composition. Our hypothesis, which forms the basis of this current study, is that highly significant overlaps occurring between gene signatures obtained using entirely different approaches indicate genes fundamental for controlling cancer progression. For prostate cancer, we found two sets of signatures that had significant overlaps suggesting important genes (p < 10−34 for paired overlaps, hypergeometrical test). These overlapping signatures defined a core set of genes linking hormone signalling (HES6-AR), cell cycle progression (Prolaris) and a molecular subgroup of patients (PCS1) derived by Non Negative Matrix Factorization (NNMF) of control pathways, together designated as SIG-HES6. The second set (designated SIG-DESNT) consisted of the DESNT diagnostic signature and a second NNMF signature PCS3. Stratifications using SIG-HES6 (HES6, PCS1, Prolaris) and SIG-DESNT (DESNT) classifiers frequently detected the same individual high-risk cancers, indicating that the underlying mechanisms associated with SIG-HES6 and SIG-DESNT may act together to promote aggressive cancer development. We show that the use of combinations of a SIG-HES6 signature together with DESNT substantially increases the ability to predict poor outcome, and we propose a model for prostate cancer development involving co-operation between the SIG-HES6 and SIG-DESNT pathways that has implication for therapeutic design. Full article
(This article belongs to the Special Issue Genetic Complexity of Hormone Sensitive Cancers)
Show Figures

Figure 1

23 pages, 10173 KB  
Article
Geodesic Flow Kernel Support Vector Machine for Hyperspectral Image Classification by Unsupervised Subspace Feature Transfer
by Alim Samat, Paolo Gamba, Jilili Abuduwaili, Sicong Liu and Zelang Miao
Remote Sens. 2016, 8(3), 234; https://doi.org/10.3390/rs8030234 - 16 Mar 2016
Cited by 34 | Viewed by 8218
Abstract
In order to deal with scenarios where the training data, used to deduce a model, and the validation data have different statistical distributions, we study the problem of transformed subspace feature transfer for domain adaptation (DA) in the context of hyperspectral image classification [...] Read more.
In order to deal with scenarios where the training data, used to deduce a model, and the validation data have different statistical distributions, we study the problem of transformed subspace feature transfer for domain adaptation (DA) in the context of hyperspectral image classification via a geodesic Gaussian flow kernel based support vector machine (GFKSVM). To show the superior performance of the proposed approach, conventional support vector machines (SVMs) and state-of-the-art DA algorithms, including information-theoretical learning of discriminative cluster for domain adaptation (ITLDC), joint distribution adaptation (JDA), and joint transfer matching (JTM), are also considered. Additionally, unsupervised linear and nonlinear subspace feature transfer techniques including principal component analysis (PCA), randomized nonlinear principal component analysis (rPCA), factor analysis (FA) and non-negative matrix factorization (NNMF) are investigated and compared. Experiments on two real hyperspectral images show the cross-image classification performances of the GFKSVM, confirming its effectiveness and suitability when applied to hyperspectral images. Full article
Show Figures

Graphical abstract

Back to TopTop