Sign in to use this feature.

Years

Between: -

Subjects

remove_circle_outline
remove_circle_outline
remove_circle_outline
remove_circle_outline
remove_circle_outline
remove_circle_outline
remove_circle_outline
remove_circle_outline
remove_circle_outline

Journals

Article Types

Countries / Regions

Search Results (281)

Search Parameters:
Keywords = neuronal endoplasmic reticulum

Order results
Result details
Results per page
Select all
Export citation of selected articles as:
30 pages, 11826 KB  
Article
Expression of Dystroglycanopathy-Related Enzymes, POMGNT2 and POMGNT1, in the Mammalian Retina and 661W Cone-like Cell Line
by Cristina Quereda, Violeta Gómez-Vicente, Mercedes Palmero and José Martín-Nieto
Biomedicines 2025, 13(11), 2759; https://doi.org/10.3390/biomedicines13112759 - 11 Nov 2025
Abstract
Background. Dystroglycanopathies (DGPs) constitute a set of recessive, neuromuscular congenital dystrophies that result from impaired glycosylation of dystroglycan (DG). These disorders typically course with CNS alterations, which, alongside gradual muscular dystrophy, may include brain malformations, intellectual disability and a panoply of ocular defects. [...] Read more.
Background. Dystroglycanopathies (DGPs) constitute a set of recessive, neuromuscular congenital dystrophies that result from impaired glycosylation of dystroglycan (DG). These disorders typically course with CNS alterations, which, alongside gradual muscular dystrophy, may include brain malformations, intellectual disability and a panoply of ocular defects. In this process, the protein products of 22 genes, collectively dubbed DGP-associated genes, directly or indirectly participate sequentially along a complex, branched biosynthetic pathway. POMGNT2 and POMGNT1 are two enzymes whose catalytic activity consists of transferring the same substrate, a molecule of N-acetylglucosamine (GlcNAc) to a common substrate, the O-mannosylated α subunit of DG. Despite their presumptive role in retinal homeostasis, there are currently no reports describing their expression pattern or function in this tissue. Purpose. This work focuses on POMGNT2 and POMGNT1 expression in the mammalian retina, and on the characterization of their distribution across retinal layers, and in the 661W photoreceptor cell line. Methods. The expression of POMGNT2 protein in different mammalian species’ retinas, including those of mice, rats, cows and monkeys, was assessed by immunoblotting. Additionally, POMGNT2 and POMGNT1 distribution profiles were analyzed using immunofluorescence confocal microscopy in retinal sections of monkeys and mice, and in 661W cultured cells. Results. Expression of POMGNT2 was detected in the neural retina of all species studied, being present in both cytoplasmic and nuclear fractions of the monkey and mouse, and in 661W cells. In the cytoplasm, POMGNT2 was concentrated in the endoplasmic reticulum (ER) and/or Golgi complex, depending on the species and cell type, whereas POMGNT1 accumulated only in the Golgi complex in both monkey and mouse retinas. Additionally, both proteins were present in the nucleus of the 661W cells, concentrating in the euchromatin and heterochromatin, as well as in nuclear PML and Cajal bodies, and nuclear speckles. Conclusions. Our results are indicative that POMGNT2 and POMGNT1 participate in the synthesis of O-mannosyl glycans added to α-dystroglycan in the ER and/or Golgi complex in the cytoplasm of mammalian retinal cells. Also, they could play a role in the modulation of gene expression at the mRNA level, which remains to be established, in a number of nuclear compartments in transformed retinal neurons. Full article
Show Figures

Figure 1

15 pages, 1315 KB  
Article
New Role of Protein Misfolding Corrector in the ER Stress-Inflammation Axis: Possible Therapeutic Indication in Neuronal and Epithelial Tumor Cells
by Michela Pecoraro, Adele Serra, Maria Julia Lamberti, Maria Pascale and Silvia Franceschelli
Int. J. Mol. Sci. 2025, 26(22), 10846; https://doi.org/10.3390/ijms262210846 - 8 Nov 2025
Viewed by 171
Abstract
Protein misfolding diseases are characterized by structurally abnormal proteins that lose their functionality, resulting in cellular and tissue dysfunction. Neurodegenerative diseases, including Parkinson’s disease, Alzheimer’s disease and Huntington’s disease, share a common etiopathogenesis characterize by the accumulation of misfolded proteins. These proteins autonomously [...] Read more.
Protein misfolding diseases are characterized by structurally abnormal proteins that lose their functionality, resulting in cellular and tissue dysfunction. Neurodegenerative diseases, including Parkinson’s disease, Alzheimer’s disease and Huntington’s disease, share a common etiopathogenesis characterize by the accumulation of misfolded proteins. These proteins autonomously aggregate within neuronal cells, triggering inflammation and cell death. The accumulation of misfolded proteins triggers endoplasmic reticulum (ER) stress, leading to alter Ca2+ homeostasis. This prolonged stress condition induces the cleavage of procaspase 4 which is resident in ER and activates NF-kB pathway activation, leading to inflammatory responses and cell death. In this study, the efficacy of the drug Vx-445 (Elexacaftor), used in the pharmacological treatment of cystic fibrosis, was assessed in human adenocarcinomic basal alveolar epithelial (A549) and neuronal (SH-SY5Y) cell lines, where ER stress was induced by Thapsigargin. The aim was to assess whether the corrector was able to reduce ER stress by restoring cellular homeostasis and, probably, the proper folding of misfolded proteins and reducing the inflammatory response triggered by these events. Therefore, protein levels of IkBα, p-STAT 3 and COXII were analyzed by flow cytofluorimetry, while Ca2+ content was measured by spectrofluorimetry. The results obtained suggest a significant effect of Vx-445 in restoring cellular homeostasis, leading to reduced expression of inflammation-related proteins, such as IL-6, tested by ELISA. Although preliminary, these results encourage further studies to explore the potential repurpose of Vx-445 as a therapeutic candidate for conditions involving ER stress and chronic inflammatory diseases associated with protein misfolding, beyond its current use in cystic fibrosis. Full article
(This article belongs to the Special Issue Protein Folding, Misfolding, and Related Diseases)
Show Figures

Graphical abstract

24 pages, 7232 KB  
Article
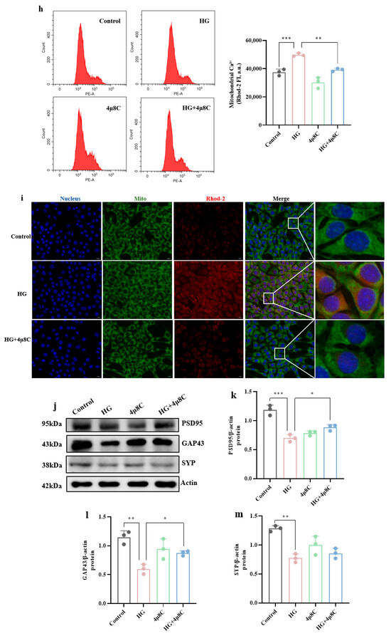
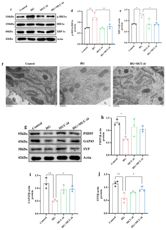
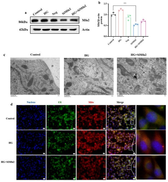
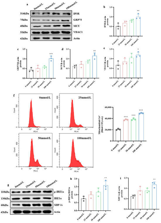
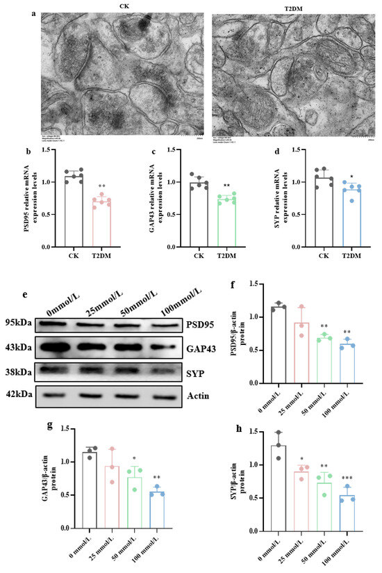
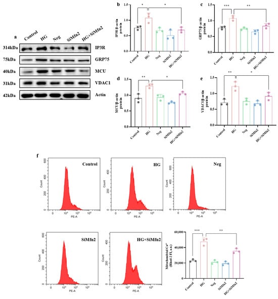
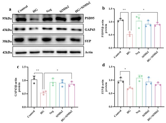
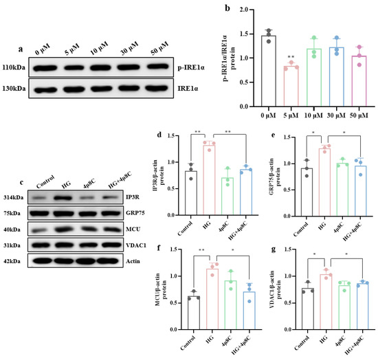
MAM-Mediated Mitochondrial Ca2+ Overload and Endoplasmic Reticulum Stress Aggravates Synaptic Plasticity Impairment in Diabetic Mice
by Jie Zhang, Jie Jiang, Haocong Li, Junliang Deng, Wei Dong and Huidan Deng
Brain Sci. 2025, 15(11), 1157; https://doi.org/10.3390/brainsci15111157 - 28 Oct 2025
Viewed by 291
Abstract
Background: As a chronic threat to human and animal health, diabetes impairs cognition and synaptic plasticity through mechanisms that remain unresolved. This study aims to explore whether mitochondria-associated endoplasmic reticulum membrane (MAM)-mediated mitochondrial Ca2+ overload and endoplasmic reticulum stress plays an [...] Read more.
Background: As a chronic threat to human and animal health, diabetes impairs cognition and synaptic plasticity through mechanisms that remain unresolved. This study aims to explore whether mitochondria-associated endoplasmic reticulum membrane (MAM)-mediated mitochondrial Ca2+ overload and endoplasmic reticulum stress plays an important role in high-glucose-induced synaptic plasticity damage in hippocampal neurons. Methods and Results: In diabetic mice, cognitive dysfunction was tightly linked to the synaptic plasticity impairment, manifesting as significant reductions in both mRNA and protein levels of PSD-95, GAP-43, and SYP. Concomitantly, aberrant increases in MAM number and structural alterations, along with pronounced up-regulation of Mfn2, were observed in hippocampal tissue from diabetic mice and cultured hippocampal neurons exposed to high glucose. High glucose also elevated MAM-located Ca2+ transporters (IP3R, GRP75, MCU, and VDAC1), provoking mitochondrial Ca2+ overload and activating ERS, particularly via the IRE1α pathway. Knockdown of Mfn2 ameliorated these high-glucose-induced MAM abnormalities, suppressed mitochondrial Ca2+ overload and ERS, and exerted a protective effect against high-glucose-induced synaptic plasticity damage. Application of the inhibitor MCU-i4 to block Ca2+ transport within MAM reduced high-glucose-induced mitochondrial Ca2+ overload, relieved ERS, and improved high-glucose-induced synaptic plasticity impairment. Application of the inhibitor 4μ8C to suppress the IRE1α pathway of ERS alleviated mitochondrial Ca2+ overload and improved high-glucose-induced synaptic plasticity impairment. Conclusions: High glucose elicits MAM dysregulation, which precipitates reciprocal mitochondrial Ca2+ overload and ER stress, jointly driving hippocampal synaptic plasticity impairment. Full article
Show Figures

Figure 1

16 pages, 1765 KB  
Article
Protective Effects of Coixol Against Nε-Carboxymethyllysine-Induced Injury in IMR-32 Neuronal Cells: Modulation of Endoplasmic Reticulum Stress and Amyloidogenic Pathways
by Mei-Chou Lai, Wayne Young Liu, Yu-Cheng Tzeng and I-Min Liu
Nutrients 2025, 17(18), 2939; https://doi.org/10.3390/nu17182939 - 12 Sep 2025
Viewed by 3340
Abstract
Background/Objectives: The accumulation of Nε-carboxymethyllysine (CML), a major advanced glycation end product (AGE), has been implicated in neuronal dysfunction by promoting oxidative stress, endoplasmic reticulum (ER) stress, and dysregulation of amyloid-β (Aβ) metabolism. This study evaluated the neuroprotective properties of coixol, a naturally [...] Read more.
Background/Objectives: The accumulation of Nε-carboxymethyllysine (CML), a major advanced glycation end product (AGE), has been implicated in neuronal dysfunction by promoting oxidative stress, endoplasmic reticulum (ER) stress, and dysregulation of amyloid-β (Aβ) metabolism. This study evaluated the neuroprotective properties of coixol, a naturally occurring polyphenolic compound derived from the outer layers of Coix lacryma-jobi L. var. ma-yuen, in a CML-induced injury model using IMR-32 human neuronal-like cells. Methods: Cells were pretreated with coixol (1 μmol/L), N-acetyl-L-cysteine (NALC, 1 mmol/L), or 4-phenylbutyric acid (4-PBA, 200 μmol/L) for 1 h prior to CML (100 μmol/L) exposure for 24 h. Cell viability was determined by colorimetric analysis of 3-(4,5-dimethyl-2-yl)-2,5-diphenyltetrazolium bromide, while intracellular reactive oxygen species (ROS) generation was quantified using a fluorescence-based oxidative stress probe. Activities of key antioxidant enzymes and caspase-3 were determined using commercial assay kits. The expression of Aβ isoforms, amyloidogenic enzymes, ER stress markers, and apoptosis-related signaling proteins was quantified through validated immunoassays. Results: Coixol pretreatment significantly enhanced cell viability by attenuating ROS accumulation and restoring antioxidant enzyme activities. Concurrently, coixol suppressed ER stress signaling via downregulation of the protein kinase R-like ER kinase/C/EBP homologous protein axis and modulated apoptosis by increasing B-cell lymphoma (Bcl)-2, reducing Bcl-2-associated X protein expression, and inhibiting caspase-3 activation and DNA fragmentation. Furthermore, coixol regulated Aβ metabolism by inhibiting the expression of β-site amyloid precursor protein-cleaving enzyme 1 and presenilin 1, while restoring insulin-degrading enzyme and neprilysin levels, leading to reduced accumulation of Aβ40 and Aβ42. Conclusions: Compared to NALC and 4-PBA, coixol demonstrated comparable or superior modulation across multiple pathological pathways. These findings highlight coixol’s potential as a neuroprotective candidate in AGE-associated neurodegenerative conditions. Full article
Show Figures

Figure 1

19 pages, 4596 KB  
Article
Neuroprotective Effects of Low-Dose Graphenic Materials on SN4741 Embryonic Stem Cells Against ER Stress and MPTP-Induced Oxidative Stress
by David Vallejo Perez, Monica Navarro, Beatriz Segura-Segura, Rune Wendelbo, Sara Bandrés-Ciga, Miguel A. Arraez, Cinta Arraez and Noela Rodriguez-Losada
Int. J. Mol. Sci. 2025, 26(18), 8821; https://doi.org/10.3390/ijms26188821 - 10 Sep 2025
Cited by 1 | Viewed by 549
Abstract
In this study, we explore the neuroprotective and modulatory potential of graphenic materials (GMs) in terms of the maturation of dopaminergic neurons and their capacity to counteract the cellular stress induced by toxins such as MPP+ (1-methyl-4-phenylpyridinium) and Tunicamycin. We found that [...] Read more.
In this study, we explore the neuroprotective and modulatory potential of graphenic materials (GMs) in terms of the maturation of dopaminergic neurons and their capacity to counteract the cellular stress induced by toxins such as MPP+ (1-methyl-4-phenylpyridinium) and Tunicamycin. We found that GMs promote significant morphological changes in neuronal cells after prolonged exposure, enhancing both differentiation and cellular adhesion. Through structural analysis, we unveiled a complex organization of GMs and a marked upregulation of tyrosine hydroxylase (TH), a key marker of mature dopaminergic neurons. Under oxidative stress induced by MPP+, GMs significantly reduced the release of lactate dehydrogenase (LDH), indicating protection against mitochondrial damage. Moreover, GMs substantially decreased the levels of α-synuclein (α-Syn), a protein closely associated with neurodegenerative disorders such as Parkinson’s disease. Notably, partially reduced graphene oxide (PRGO) and fully reduced graphene oxide (FRGO) films were particularly effective at reducing α-Syn-associated toxicity compared to positive controls. Under conditions of endoplasmic reticulum (ER) stress triggered by Tunicamycin, GMs—especially PRGO microflakes—modulated the unfolded protein response (UPR) pathway. This effect was evidenced by the increased expression of BIP/GRP78 and the decreased phosphorylation of stress sensors such as PERK and eIF2α; this suggests that a protective role is played against ER stress. Additionally, GMs enhanced the synthesis of Torsin 1A, a chaperone protein involved in correcting protein folding defects, with PRGO microflakes showing up to a fivefold increase relative to the controls. Through the cFos analysis, we further revealed a pre-adaptive cellular response in GM-treated cells exposed to MPP+, with PRGO microflakes inducing a significant twofold increase in cFos expression compared to the positive control, indicating partial protection against oxidative stress. In conclusion, these results underscore GMs’ capacity to modulate the critical cellular pathways involved in oxidative, mitochondrial, and ER stress responses, positioning them as promising candidates for future neuroprotective and therapeutic strategies. Full article
(This article belongs to the Special Issue Nanoparticles in Nanobiotechnology and Nanomedicine: 2nd Edition)
Show Figures

Figure 1

27 pages, 12231 KB  
Review
Mitochondria-Associated Membrane Dysfunction in Neurodegeneration and Its Effects on Lipid Metabolism, Calcium Signaling, and Cell Fate
by Thi Thuy Truong, Alka Ashok Singh, Nguyen Van Bang, Nguyen Minh Hung Vu, Sungsoo Na, Jaeyeop Choi, Junghwan Oh and Sudip Mondal
Membranes 2025, 15(9), 263; https://doi.org/10.3390/membranes15090263 - 31 Aug 2025
Viewed by 2486
Abstract
Mitochondria-associated membranes (MAMs) are essential for cellular homeostasis. MAMs are specialized contact sites located between the endoplasmic reticulum (ER) and mitochondria and control apoptotic pathways, lipid metabolism, autophagy initiation, and calcium signaling, processes critical to the survival and function of neurons. Although this [...] Read more.
Mitochondria-associated membranes (MAMs) are essential for cellular homeostasis. MAMs are specialized contact sites located between the endoplasmic reticulum (ER) and mitochondria and control apoptotic pathways, lipid metabolism, autophagy initiation, and calcium signaling, processes critical to the survival and function of neurons. Although this area of membrane biology remains understudied, increasing evidence links MAM dysfunction to the etiology of major neurodegenerative diseases, such as Alzheimer’s disease, Parkinson’s disease, and amyotrophic lateral sclerosis (ALS). MAMs consist of a network of protein complexes that mediate molecular exchange and ER–mitochondria tethering. MAMs regulate lipid flow in the brain, including phosphatidylserine and cholesterol; disruption of this process causes membrane instability and impaired synaptic function. Inositol 1,4,5-trisphosphate receptor—voltage-dependent anion channel 1 (IP3R-VDAC1) interactions at MAMs maintain calcium homeostasis, which is required for mitochondria to produce ATP; dysregulation promotes oxidative stress and neuronal death. An effective therapeutic approach for altering neurodegenerative processes is to restore the functional integrity of MAMs. Improving cell-to-cell interactions and modulating MAM-associated proteins may contribute to the restoration of calcium homeostasis and lipid metabolism, both of which are key for neuronal protection. MAMs significantly contribute to the progression of neurodegenerative diseases, making them promising targets for future therapeutic research. This review emphasizes the increasing importance of MAMs in the study of neurodegeneration and their potential as novel targets for membrane-based therapeutic interventions. Full article
(This article belongs to the Section Biological Membranes)
Show Figures

Figure 1

14 pages, 10179 KB  
Article
Depth Correction of TOF-SIMS Depth Profiling Images Using the Total Ion Count Images
by Melanie A. Brunet, Brittney L. Gorman and Mary L. Kraft
Biomolecules 2025, 15(9), 1237; https://doi.org/10.3390/biom15091237 - 27 Aug 2025
Viewed by 1118
Abstract
Depth profiling time of flight secondary ion mass spectrometry (TOF-SIMS) enables imaging the distributions of unlabeled metabolites within cells. When depth profiling TOF-SIMS is performed on intact cells, the 3D renderings produced by stacking and rending the individual depth profiling images are distorted [...] Read more.
Depth profiling time of flight secondary ion mass spectrometry (TOF-SIMS) enables imaging the distributions of unlabeled metabolites within cells. When depth profiling TOF-SIMS is performed on intact cells, the 3D renderings produced by stacking and rending the individual depth profiling images are distorted along the z-axis, which complicates image interpretation. Here we describe an approach for correcting the z-axis distortion in 3D TOF-SIMS depth profiling images of cells. This approach uses the total ion images collected during TOF-SIMS depth profiling to create a 3D morphology model of the cell’s surface at the time when each depth profiling image was acquired. These morphology models are used to correct the z-position and height of each voxel in the component-specific 3D TOF-SIMS images. We have applied this approach to 3D TOF-SIMS depth profiling images that show endoplasmic reticulum-plasma membrane (ER-PM) junctions in cells that are a simplified model of ER-PM junctions in neuronal cells. The depth corrected 3D image more accurately depicted the structure of the ER-PM junctions than the uncorrected image. Projection of the depth corrected 3D image on the model of the cell’s morphology facilitated visualization of the ER-PM junctions relative to the peaks, ridges and valleys on the surface of the cell. Thus, accurate component-specific 3D images may now be produced for depth profiling TOF-SIMS datasets. This approach may facilitate efforts to identify the lipids and other metabolites that reside in ER-PM junctions in neuronal cells and elucidate their roles in neuronal function. Full article
(This article belongs to the Special Issue Mass Spectrometry Imaging in Neuroscience)
Show Figures

Figure 1

20 pages, 7055 KB  
Article
Cardiopulmonary Bypass-Induced IL-17A Aggravates Caspase-12-Dependent Neuronal Apoptosis Through the Act1-IRE1-JNK1 Pathway
by Ruixue Zhao, Yajun Ma, Shujuan Li and Junfa Li
Biomolecules 2025, 15(8), 1134; https://doi.org/10.3390/biom15081134 - 6 Aug 2025
Viewed by 762
Abstract
Cardiopulmonary bypass (CPB) is associated with significant neurological complications, yet the mechanisms underlying brain injury remain unclear. This study investigated the role of interleukin-17A (IL-17A) in exacerbating CPB-induced neuronal apoptosis and identified vulnerable brain regions. Utilizing a rat CPB model and an oxygen–glucose [...] Read more.
Cardiopulmonary bypass (CPB) is associated with significant neurological complications, yet the mechanisms underlying brain injury remain unclear. This study investigated the role of interleukin-17A (IL-17A) in exacerbating CPB-induced neuronal apoptosis and identified vulnerable brain regions. Utilizing a rat CPB model and an oxygen–glucose deprivation/reoxygenation (OGD/R) cellular model, we demonstrated that IL-17A levels were markedly elevated in the hippocampus post-CPB, correlating with endoplasmic reticulum stress (ERS)-mediated apoptosis. Transcriptomic analysis revealed the enrichment of IL-17 signaling and apoptosis-related pathways. IL-17A-Neutralizing monoclonal antibody (mAb) and the ERS inhibitor 4-phenylbutyric acid (4-PBA) significantly attenuated neurological deficits and hippocampal neuronal damage. Mechanistically, IL-17A activated the Act1-IRE1-JNK1 axis, wherein heat shock protein 90 (Hsp90) competitively regulated Act1-IRE1 interactions. Co-immunoprecipitation confirmed the enhanced Hsp90-Act1 binding post-CPB, promoting IRE1 phosphorylation and downstream caspase-12 activation. In vitro, IL-17A exacerbated OGD/R-induced apoptosis via IRE1-JNK1 signaling, reversible by IRE1 inhibition. These findings identify the hippocampus as a key vulnerable region and delineate a novel IL-17A/Act1-IRE1-JNK1 pathway driving ERS-dependent apoptosis. Targeting IL-17A or Hsp90-mediated chaperone switching represents a promising therapeutic strategy for CPB-associated neuroprotection. This study provides critical insights into the molecular crosstalk between systemic inflammation and neuronal stress responses during cardiac surgery. Full article
(This article belongs to the Section Molecular Medicine)
Show Figures

Figure 1

33 pages, 2423 KB  
Review
Chaperone-Mediated Responses and Mitochondrial–Endoplasmic Reticulum Coupling: Emerging Insight into Alzheimer’s Disease
by Manish Kumar Singh, Minghao Fu, Sunhee Han, Jyotsna S. Ranbhise, Wonchae Choe, Sung Soo Kim and Insug Kang
Cells 2025, 14(15), 1179; https://doi.org/10.3390/cells14151179 - 31 Jul 2025
Cited by 2 | Viewed by 2409
Abstract
Alzheimer’s disease (AD) is increasingly recognized as a multifactorial disorder driven by a combination of disruptions in proteostasis and organelle communication. The 2020 Lancet commission reported that approximately 10 million people worldwide were affected by AD in the mid-20th century. AD is the [...] Read more.
Alzheimer’s disease (AD) is increasingly recognized as a multifactorial disorder driven by a combination of disruptions in proteostasis and organelle communication. The 2020 Lancet commission reported that approximately 10 million people worldwide were affected by AD in the mid-20th century. AD is the most prevalent cause of dementia. By early 2030, the global cost of dementia is projected to rise by USD 2 trillion per year, with up to 85% of that cost attributed to daily patient care. Several factors have been implicated in the progression of neurodegeneration, including increased oxidative stress, the accumulation of misfolded proteins, the formation of amyloid plaques and aggregates, the unfolded protein response (UPR), and mitochondrial–endoplasmic reticulum (ER) calcium homeostasis. However, the exact triggers that initiate these pathological processes remain unclear, in part because clinical symptoms often emerge gradually and subtly, complicating early diagnosis. Among the early hallmarks of neurodegeneration, elevated levels of reactive oxygen species (ROS) and the buildup of misfolded proteins are believed to play pivotal roles in disrupting proteostasis, leading to cognitive deficits and neuronal cell death. The accumulation of amyloid-β (Aβ) plaques and tau neurofibrillary tangles is a characteristic feature of AD. These features contribute to chronic neuroinflammation, which is marked by the release of pro-inflammatory cytokines and chemokines that exacerbate oxidative stress. Given these interconnected mechanisms, targeting stress-related signaling pathways, such as oxidative stress (ROS) generated in the mitochondria and ER, ER stress, UPR, and cytosolic chaperones, represents a promising strategy for therapeutic intervention. This review focuses on the relationship between stress chaperone responses and organelle function, particularly the interaction between mitochondria and the ER, in the development of new therapies for AD and related neurodegenerative disorders. Full article
Show Figures

Figure 1

18 pages, 300 KB  
Review
Genetic Dissection of Energy Deficiency in Autism Spectrum Disorder
by John Jay Gargus
Genes 2025, 16(8), 923; https://doi.org/10.3390/genes16080923 - 31 Jul 2025
Cited by 1 | Viewed by 1293
Abstract
Background/Objectives: An important new consideration when studying autism spectrum disorder (ASD) is the bioenergetic mechanisms underlying the relatively recent rapid evolutionary expansion of the human brain, which pose fundamental risks for mitochondrial dysfunction and calcium signaling abnormalities and their potential role in [...] Read more.
Background/Objectives: An important new consideration when studying autism spectrum disorder (ASD) is the bioenergetic mechanisms underlying the relatively recent rapid evolutionary expansion of the human brain, which pose fundamental risks for mitochondrial dysfunction and calcium signaling abnormalities and their potential role in ASD, as recently highlighted by insights from the BTBR mouse model of ASD. The rapid brain expansion taking place as Homo sapiens evolved, particularly in the parietal lobe, led to increased energy demands, making the brain vulnerable to such metabolic disruptions as are seen in ASD. Methods: Mitochondrial dysfunction in ASD is characterized by impaired oxidative phosphorylation, elevated lactate and alanine levels, carnitine deficiency, abnormal reactive oxygen species (ROS), and altered calcium homeostasis. These dysfunctions are primarily functional, rather than being due to mitochondrial DNA mutations. Calcium signaling plays a crucial role in neuronal ATP production, with disruptions in inositol 1,4,5-trisphosphate receptor (ITPR)-mediated endoplasmic reticulum (ER) calcium release being observed in ASD patient-derived cells. Results: This impaired signaling affects the ER–mitochondrial calcium axis, leading to mitochondrial energy deficiency, particularly in high-energy regions of the developing brain. The BTBR mouse model, with its unique Itpr3 gene mutation, exhibits core autism-like behaviors and metabolic syndromes, providing valuable insights into ASD pathophysiology. Conclusions: Various interventions have been tested in BTBR mice, as in ASD, but none have directly targeted the Itpr3 mutation or its calcium signaling pathway. This review presents current genetic, biochemical, and neurological findings in ASD and its model systems, highlighting the need for further research into metabolic resilience and calcium signaling as potential diagnostic and therapeutic targets for ASD. Full article
(This article belongs to the Section Neurogenomics)
Show Figures

Graphical abstract

21 pages, 3512 KB  
Article
IP3R2-Mediated Astrocytic Ca2+ Transients Are Critical to Sustain Modulatory Effects of Locomotion on Neurons in Mouse Somatosensory Cortex
by Mario Fernández de la Puebla, Xiaoyi Zhang, Erlend A. Nagelhus, Magnar Bjørås and Wannan Tang
Cells 2025, 14(14), 1103; https://doi.org/10.3390/cells14141103 - 18 Jul 2025
Viewed by 1606
Abstract
Accumulating studies have shown that astrocytes are essential for regulating neurons at both synaptic and circuit levels. The main mechanism of brain astrocytic intracellular Ca2+ activity is through the release of Ca2+ via the inositol 1,4,5-trisphosphate receptor type 2 (IP3R2) from [...] Read more.
Accumulating studies have shown that astrocytes are essential for regulating neurons at both synaptic and circuit levels. The main mechanism of brain astrocytic intracellular Ca2+ activity is through the release of Ca2+ via the inositol 1,4,5-trisphosphate receptor type 2 (IP3R2) from the endoplasmic reticulum (ER). Studies using IP3R2 knockout mouse models (Itpr2−/−) have shown that eliminating IP3R2 leads to a significant reduction in astrocytic Ca2+ activity However, there is ongoing controversy regarding the effect of this IP3R2-dependent reduction in astrocytic Ca2+ transients on neuronal activity. In our study, we employed dual-color two-photon Ca2+ imaging to study astrocytes and neurons simultaneously in vibrissa somatosensory cortex (vS1) in awake-behaving wild-type and Itpr2−/− mice. We systematically characterized and compared both recorded astrocytic and neuronal Ca2+ activities in wild-type and Itpr2−/− mice during various animal behaviors, particularly during the transition period from stillness to locomotion. We report that vS1 astrocytic Ca2+ elevation in both wild-type and Itpr2−/− mice was significantly modulated by free whisking and locomotion. However, vS1 neurons were only significantly modulated by locomotion in wild-type mice, but not in Itpr2−/− mice. Our study suggests a non-synaptic modulatory mechanism on functions of astrocytic IP3R2-dependent Ca2+ transients to local neurons. Full article
(This article belongs to the Section Cells of the Nervous System)
Show Figures

Figure 1

17 pages, 5356 KB  
Article
Soluble and Insoluble Lysates from the Human A53T Mutant α-Synuclein Transgenic Mouse Model Induces α-Synucleinopathy Independent of Injection Site
by Justin Barnes, Scott C. Vermilyea, Joyce Meints, Héctor Martell-Martinez and Michael K. Lee
Int. J. Mol. Sci. 2025, 26(13), 6254; https://doi.org/10.3390/ijms26136254 - 28 Jun 2025
Viewed by 1306
Abstract
Pathological aggregation of α-synuclein (αS) is implicated in the pathogenesis of Parkinson’s disease (PD) and other α-synucleinopathies. The current view is that neuron-to-neuron spreading of αS pathology contributes to the progression of α-synucleinopathy. We used an A53T mutant human αS transgenic mouse model [...] Read more.
Pathological aggregation of α-synuclein (αS) is implicated in the pathogenesis of Parkinson’s disease (PD) and other α-synucleinopathies. The current view is that neuron-to-neuron spreading of αS pathology contributes to the progression of α-synucleinopathy. We used an A53T mutant human αS transgenic mouse model (TgA53T) to examine whether the site of pathogenic αS inoculation affects the pattern of neuropathology and whether soluble and insoluble fractions derived from crude pathogenic tissue lysates exhibit differential capacities to initiate αS pathology. To test whether the inoculation site impacts the ultimate spatial/temporal patterns of αS pathology, αS preformed fibrils (PFFs), or brain homogenates from TgA53T mice with α-synucleinopathy, were injected into the cortex/striatum, brainstem, or skeletal muscle. In all cases, inoculation of pathogenic αS induced end-stage motor dysfunction within ~100 days post-inoculation (dpi). Significantly, irrespective of the inoculation sites, the ultimate distribution of the αS pathology was like that seen in normally aged TgA53T mice at end-stage, indicating that the intrinsic neuronal vulnerability is a significant determinant in the induction of αS pathology, even when initiated by inoculation of pathogenic αS. Temporal analysis of brainstem-injected TgA53T mice show that initial αS pathology was seen by 30 days post-inoculation and inflammatory changes occur at later stages. In addition, we show that both highly soluble (S150) and insoluble (P150) fractions from end-stage TgA53T mice can seed de novo αS pathology in vivo. Moreover, the endoplasmic reticulum (ER)-enriched fraction from the TgA53T mice were highly pathogenic as the ER fraction induced αS pathology faster than other fractions when injected unilaterally into TgA53T mice. Our results suggest that multiple αS species from the brain can initiate the development of progressive αS pathology. Full article
(This article belongs to the Special Issue New Challenges of Parkinson’s Disease)
Show Figures

Figure 1

22 pages, 3118 KB  
Review
Pharmacological and Pathological Implications of Sigma-1 Receptor in Neurodegenerative Diseases
by Noah Drewes, Xiangwei Fang, Nikhil Gupta and Daotai Nie
Biomedicines 2025, 13(6), 1409; https://doi.org/10.3390/biomedicines13061409 - 8 Jun 2025
Cited by 2 | Viewed by 6416
Abstract
Originally identified as a potential receptor for opioids, the sigma-1 receptor is now recognized as an intracellular chaperone protein associated with mitochondria-associated membranes at the endoplasmic reticulum (ER). Over the past two decades, extensive research has revealed that the sigma-1 receptor regulates many [...] Read more.
Originally identified as a potential receptor for opioids, the sigma-1 receptor is now recognized as an intracellular chaperone protein associated with mitochondria-associated membranes at the endoplasmic reticulum (ER). Over the past two decades, extensive research has revealed that the sigma-1 receptor regulates many cellular processes, such as calcium homeostasis, oxidative stress responses, protein folding, and mitochondrial function. The various functions of the sigma-1 receptor highlight its role as a central modulator of neuronal health and may be a promising pharmacological target across multiple neurodegenerative conditions. Herein, we provide an overview of the current pharmacological understanding of the sigma-1 receptor with an emphasis on the signaling mechanisms involved. We examine its pathological implications in common neurodegenerative diseases such as Alzheimer’s disease, Parkinson’s disease, amyotrophic lateral sclerosis, Huntington’s disease, and multiple sclerosis. We then highlight how sigma-1 receptor modulation may influence disease progression as well as potential pharmacological mechanisms to alter disease outcomes. The translational potential of sigma-1 receptor therapies is discussed, as well as the most up-to-date results of ongoing clinical trials. This review aims to clarify the therapeutic potential of the sigma-1 receptor in neurodegeneration and guide future research in these diseases. Full article
(This article belongs to the Special Issue Cell Signaling and Molecular Regulation in Neurodegenerative Disease)
Show Figures

Figure 1

21 pages, 3042 KB  
Article
Regulation of Kv2.1 Channels by Kv9.1 Variants
by Hedaythul Choudhury, Muruj Barri, Kay Osborn, Mohan Rajasekaran, Marina Popova, Owen S. Wells, Edward B. Stevens and Ruth D. Murrell-Lagnado
Biomedicines 2025, 13(5), 1119; https://doi.org/10.3390/biomedicines13051119 - 6 May 2025
Viewed by 1156
Abstract
Background/Objectives: Kv2 channels have important conducting and nonconducting functions and are regulated by their co-assembly with ‘silent’ Kv subunits, including Kv9.1. Kv9.1 is co-expressed with Kv2 channels in sensory neurons, and a common allele that changes Ile489 to Val in human Kv9.1 is [...] Read more.
Background/Objectives: Kv2 channels have important conducting and nonconducting functions and are regulated by their co-assembly with ‘silent’ Kv subunits, including Kv9.1. Kv9.1 is co-expressed with Kv2 channels in sensory neurons, and a common allele that changes Ile489 to Val in human Kv9.1 is associated with pain hypersensitivity in patients. The mechanism responsible for this association remains unknown, but we hypothesise that these two variants differ in their regulation of Kv2.1 properties, and this is what we set out to test. Methods: Expression was carried out using HEK293 cells, OHeLa cells, and primary cultures of hippocampal neurons, and the biophysical and trafficking properties of homomeric and heteromeric channels were assessed by confocal fluorescence microscopy and patch clamp analysis. Results: Both Kv9.1Ile and Kv9.1Val were retained within the endoplasmic reticulum when expressed individually, but when co-expressed with Kv2.1, they co-localised with Kv2.1 within the surface clusters. Both variants reduced the surface expression of Kv2.1 channels and the size of channel clusters, with Kv9.1Val producing a greater reduction in surface expression in both the HeLa cells and neurons. They both caused a similar hyperpolarising shift in the voltage dependence of channel activation and inactivation. Concatamers of Kv2.1 and Kv9.1 suggested that both 3:1 and 2:2 ratios of Kv2.1 to Kv9.1 were permitted, although 2:2 resulted in lower surface expression and function. Conclusions: The Ile489Val substitution in Kv9.1 does not disrupt its ability to co-assemble with Kv2 channels, nor its effects on the voltage-dependence of channel gating, but it did produce a greater reduction in the Kv2.1 surface expression, suggesting that this underlies its association with pain hypersensitivity. Full article
Show Figures

Graphical abstract

24 pages, 6743 KB  
Article
Neuroprotective and Anti-Inflammatory Activity of Undaria pinnatifida Fucoidan In Vivo—A Proteomic Investigation
by Cheng Yang, Corinna Dwan, Barbara C. Wimmer, Maurizio Ronci, Richard Wilson, Luke Johnson and Vanni Caruso
Mar. Drugs 2025, 23(5), 189; https://doi.org/10.3390/md23050189 - 27 Apr 2025
Cited by 3 | Viewed by 3628
Abstract
Undaria pinnatifida fucoidan (UPF), a bioactive sulphated polysaccharide, is widely recognised for its anti-inflammatory, antioxidant, antitumor, anticoagulant, antiviral, and immunomodulatory properties. However, the precise mechanisms by which UPF regulates inflammation and neuronal health remain unclear. This study aimed to investigate the effects of [...] Read more.
Undaria pinnatifida fucoidan (UPF), a bioactive sulphated polysaccharide, is widely recognised for its anti-inflammatory, antioxidant, antitumor, anticoagulant, antiviral, and immunomodulatory properties. However, the precise mechanisms by which UPF regulates inflammation and neuronal health remain unclear. This study aimed to investigate the effects of UPF supplementation on pro-inflammatory cytokines in skeletal muscle, small intestine, and the hypothalamus, as well as plasma cytokine levels. Additionally, a brain proteomic investigation in the nucleus accumbens (NAc) was performed to assess UPF’s impact on neuronal protein expression in mice. A total of 64 C57BL/6J mice were administered either a standard chow or high-fat diet (HFD) with or without UPF (400 mg/kg/day) for 10 weeks. In HFD-fed mice, UPF significantly reduced the expression of pro-inflammatory cytokines (TNF-α, IL-1β, and IL-6) in skeletal muscle, small intestine, and hypothalamus, while also lowering circulating IL-1α and IL-6 levels. Proteomic analysis of the NAc revealed that UPF modulated proteins involved in oxidative stress, neuroinflammation, neurotransmitter regulation, and endoplasmic reticulum stress. In contrast, in chow-fed mice, UPF had no effect on the neuroinflammatory–oxidative stress markers but influenced the abundance of proteins associated with immune response and innate immunity. These findings suggest that UPF modulates stress-response pathways in a diet-dependent manner, supporting its potential neuroprotective role in inflammation-related disorders and brain health. Full article
Show Figures

Graphical abstract

Back to TopTop