Cardiopulmonary Bypass-Induced IL-17A Aggravates Caspase-12-Dependent Neuronal Apoptosis Through the Act1-IRE1-JNK1 Pathway
Abstract
1. Introduction
2. Materials and Methods
2.1. Animals
2.2. Model of CPB
2.3. Drug Treatment
2.4. Transcriptome Sequencing
2.5. In Vitro OGD/R Model
2.6. Enzyme-Linked Immunoassay (ELISA)
2.7. Western Blotting
2.8. Hematoxylin–Eosin (H&E) Staining and Nissl Staining
2.9. Co-Immunoprecipitation (Co-IP)
2.10. TUNEL Assay
2.11. Statistical Analysis
3. Results
3.1. DEGs Were Significantly Enriched in IL-17 Signaling and Apoptosis-Related Pathways, and IL-17A-Neutralizing mAb and 4-PBA Could Significantly Improve Neurological Dysfunction in Rats After CPB
3.2. The Levels of IL-17A and Neuronal Apoptosis Were Significantly Increased in Hippocampi of Rats After CPB
3.3. IL-17A Aggravated the CPB-Induced Hippocampal Injury, Which Could Be Significantly Reversed by IL-17A-Neutralizing mAb
3.4. IL-17A Activated the Caspase-12-Dependent ERS Apoptosis Pathway in Hippocampus After CPB
3.5. IL-17A Enhances CPB-Induced Neuronal Apoptosis in Hippocampus Through Act1-IRE1-JNK1 Pathway
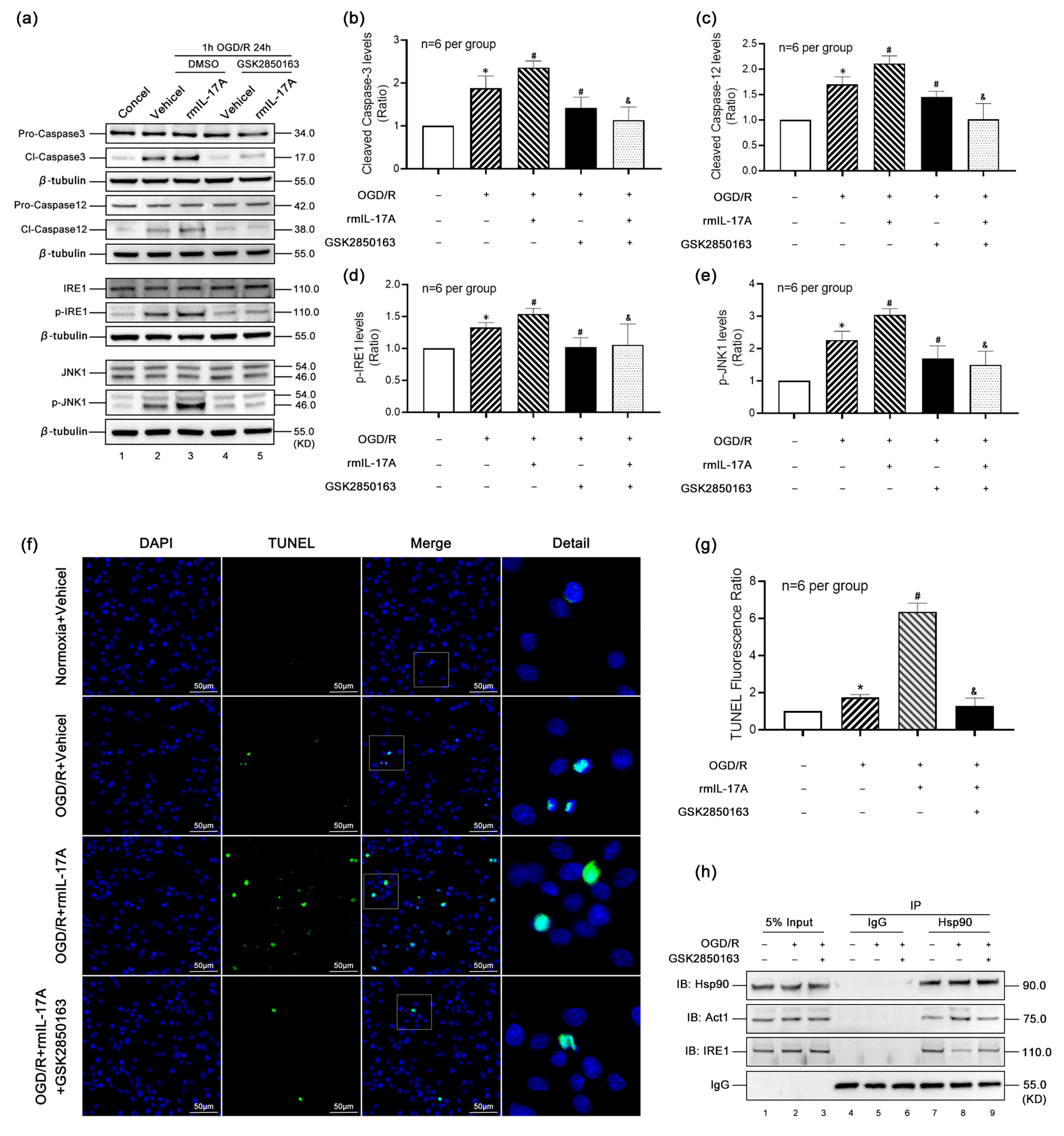
3.6. IL-17A Enhances OGD/R-Induced Apoptosis Through Act1-IRE1-JNK1 Pathway
4. Discussion
5. Conclusions
Supplementary Materials
Author Contributions
Funding
Institutional Review Board Statement
Informed Consent Statement
Data Availability Statement
Conflicts of Interest
Abbreviations
| CPB | Cardiopulmonary bypass |
| IL-17A | Interleukin-17A |
| IL-17RA | Interleukin-17 receptor A |
| OGD/R | Oxygen–glucose deprivation/reoxygenation |
| ERS | Endoplasmic reticulum stress |
| mAb | Monoclonal antibody |
| 4-PBA | 4-Phenylbutyric acid |
| TBS | Tris-buffered saline |
| Hsp90 | Heat shock protein 90 |
| CHOP | C/EBP (CCAAT enhancer binding protein) homologous protein |
| IRE1 | Inositol-requiring enzyme 1 |
| PERK | PKR-like ER kinase |
| ATF6 | Activating Transcription Factor 6 |
| Co-IP | Co-immunoprecipitation |
| mNSS | Modified Neurological Severity Score |
References
- Gilbey, T.; Milne, B.; de Somer, F.; Kunst, G. Neurologic complications after cardiopulmonary bypass—A narrative review. Perfusion 2023, 38, 1545–1559. [Google Scholar] [CrossRef]
- Xiao, M.Z.; Liu, C.X.; Zhou, L.G.; Yang, Y.; Wang, Y. Postoperative delirium, neuroinflammation, and influencing factors of postoperative delirium: A review. Medicine 2023, 102, e32991. [Google Scholar] [CrossRef] [PubMed]
- Viikinkoski, E.; Aittokallio, J.; Lehto, J.; Ollila, H.; Relander, A.; Vasankari, T.; Jalkanen, J.; Gunn, J.; Jalkanen, S.; Airaksinen, J.; et al. Prolonged Systemic Inflammatory Response Syndrome After Cardiac Surgery. J. Cardiothorac. Vasc. Anesth. 2024, 38, 709–716. [Google Scholar] [CrossRef]
- Martin, K.R.; Gamell, C.; Tai, T.Y.; Bonelli, R.; Hansen, J.; Tatoulis, J.; Alhamdoosh, M.; Wilson, N.; Wicks, I. Whole blood transcriptomics reveals granulocyte colony-stimulating factor as a mediator of cardiopulmonary bypass-induced systemic inflammatory response syndrome. Clin. Transl. Immunol. 2024, 13, e1490. [Google Scholar] [CrossRef] [PubMed]
- Ovchinnikov, D.A.; Amosov, D.D.; Vorobyov, E.A.; Garnyuk, V.V.; Beltiukov, P.P.; Grebennik, V.K.; Gordeev, M.L. Cognitive dysfunction and content of inflammatory markers in patients after coronary artery bypass graft. Zh. Nevrol. Psikhiatr Im. SS Korsakova 2017, 117, 5–10. [Google Scholar] [CrossRef]
- Wang, H.; Han, S.; Xie, J.; Zhao, R.; Li, S.; Li, J. IL-17A exacerbates caspase-12-dependent neuronal apoptosis following ischemia through the Src-PLCγ-calpain pathway. Exp. Neurol. 2024, 379, 114863. [Google Scholar] [CrossRef]
- Nakka, V.P.; Gusain, A.; Raghubir, R. Endoplasmic reticulum stress plays critical role in brain damage after cerebral ischemia/reperfusion in rats. Neurotox. Res. 2010, 17, 189–202. [Google Scholar] [CrossRef]
- Lin, J.H.; Li, H.; Yasumura, D.; Cohen, H.R.; Zhang, C.; Panning, B.; Shokat, K.M.; Lavail, M.M.; Walter, P. IRE1 signaling affects cell fate during the unfolded protein response. Science 2007, 318, 944–949. [Google Scholar] [CrossRef]
- Gojo, S.; Kami, D.; Sano, A.; Teruyama, F.; Ogata, T.; Matoba, S. Sephin1 suppresses ER stress-induced cell death by inhibiting the formation of PP2A holoenzyme. Cell Death Dis. 2025, 16, 117. [Google Scholar] [CrossRef]
- Hetz, C. The unfolded protein response: Controlling cell fate decisions under ER stress and beyond. Nat. Rev. Mol. Cell Biol. 2012, 13, 89–102. [Google Scholar] [CrossRef] [PubMed]
- Ji, Y.; Jiang, Q.; Chen, B.; Chen, X.; Li, A.; Shen, D.; Shen, Y.; Liu, H.; Qian, X.; Yao, X.; et al. Endoplasmic reticulum stress and unfolded protein response: Roles in skeletal muscle atrophy. Biochem. Pharmacol. 2025, 234, 116799. [Google Scholar] [CrossRef]
- Ong, G.; Ragetli, R.; Mnich, K.; Doble, B.W.; Kammouni, W.; Logue, S.E. IRE1 signaling increases PERK expression during chronic ER stress. Cell Death Dis. 2024, 15, 276. [Google Scholar] [CrossRef]
- Tabas, I.; Ron, D. Integrating the mechanisms of apoptosis induced by endoplasmic reticulum stress. Nat. Cell Biol. 2011, 13, 184–190. [Google Scholar] [CrossRef]
- Bartoszewska, S.; Sławski, J.; Collawn, J.F.; Bartoszewski, R. Dual RNase activity of IRE1 as a target for anticancer therapies. J. Cell Commun. Signal. 2023, 17, 1145–1161. [Google Scholar] [CrossRef]
- Liu, S.; Zhang, X.; Yao, X.; Wang, G.; Huang, S.; Chen, P.; Tang, M.; Cai, J.; Wu, Z.; Zhang, Y.; et al. Mammalian IRE1α dynamically and functionally coalesces with stress granules. Nat. Cell Biol. 2024, 26, 917–931. [Google Scholar] [CrossRef] [PubMed]
- Wang, L.; Liu, Y.; Zhang, X.; Ye, Y.; Xiong, X.; Zhang, S.; Gu, L.; Jian, Z.; Wang, H. Endoplasmic Reticulum Stress and the Unfolded Protein Response in Cerebral Ischemia/Reperfusion Injury. Front. Cell. Neurosci. 2022, 16, 864426. [Google Scholar] [CrossRef] [PubMed]
- Liang, Y.; Liu, Z.; Qu, L.; Wang, Y.; Zhou, Y.; Liang, L.; Guo, Y.; Tang, L. Inhibition of the IRE1/JNK pathway in renal tubular epithelial cells attenuates ferroptosis in acute kidney injury. Front. Pharmacol. 2022, 13, 927641. [Google Scholar] [CrossRef]
- Panda, E.S.; Gautam, A.S.; Pandey, S.K.; Singh, R.K. IL-17A-Induced Redox Imbalance and Inflammatory Responses in Mice Lung via Act1-TRAF6-IKBα Signaling Pathway: Implications for Lung Disease Pathogenesis. Inflammation, 2024; ahead of print. [Google Scholar] [CrossRef] [PubMed]
- Qu, X.; Wang, S.; Zhao, S.; Wan, C.; Xu, W.; Huang, C. The dynamic triage interplay of Hsp90 with its chaperone cycle and client binding. Nat. Commun. 2024, 15, 10661. [Google Scholar] [CrossRef]
- Wang, C.; Wu, L.; Bulek, K.; Martin, B.N.; Zepp, J.A.; Kang, Z.; Liu, C.; Herjan, T.; Misra, S.; Carman, J.A.; et al. The psoriasis-associated D10N variant of the adaptor Act1 with impaired regulation by the molecular chaperone hsp90. Nat. Immunol. 2013, 14, 72–81. [Google Scholar] [CrossRef]
- Liu, Y.; Lin, F.; Wu, C.; Liu, W.; Wang, H.; Xiao, C.; Chen, X. In Situ Reaction-Generated Aldehyde-Scavenging Polypeptides-Curcumin Conjugate Nanoassemblies for Combined Treatment of Spinal Cord Injury. ACS Nano 2024, 18, 7346–7362. [Google Scholar] [CrossRef] [PubMed]
- Wu, Z.; Niu, J.; Xue, H.; Wang, S.; Zhao, P. Sodium 4-Phenylbutyrate Protects Hypoxic-Ischemic Brain Injury via Attenuating Endoplasmic Reticulum Stress in Neonatal Rats. Front. Behav. Neurosci. 2021, 15, 632143. [Google Scholar] [CrossRef] [PubMed]
- Yin, B.; Barrionuevo, G.; Weber, S.G. Optimized real-time monitoring of glutathione redox status in single pyramidal neurons in organotypic hippocampal slices during oxygen-glucose deprivation and reperfusion. ACS Chem. Neurosci. 2015, 6, 1838–1848. [Google Scholar] [CrossRef]
- Yao, Y.; Shao, H.; Masters, J.; Ji, M.; Yang, J.; Tian, J.; Sun, X.; Zhou, Y.; Ren, Y.; Zhang, Z.; et al. Cardiac surgery with valve replacement temporarily disrupts the hippocampal memory network. Br. J. Anaesth. 2025, 134, 402–413. [Google Scholar] [CrossRef]
- Bartsch, T.; Wulff, P. The hippocampus in aging and disease: From plasticity to vulnerability. Neuroscience 2015, 309, 1–16. [Google Scholar] [CrossRef]
- Kebir, H.; Kreymborg, K.; Ifergan, I.; Dodelet-Devillers, A.; Cayrol, R.; Bernard, M.; Giuliani, F.; Arbour, N.; Becher, B.; Prat, A. Human TH17 lymphocytes promote blood-brain barrier disruption and central nervous system inflammation. Nat. Med. 2007, 13, 1173–1175. [Google Scholar] [CrossRef]
- Zhang, Q.; Li, Y.; Zhang, J.; Cui, Y.; Sun, S.; Chen, W.; Shi, L.; Zhang, Y.; Hou, Z. IL-17A is a key regulator of neuroinflammation and neurodevelopment in cognitive impairment induced by sevoflurane. Free Radic. Biol. Med. 2025, 227, 12–26. [Google Scholar] [CrossRef] [PubMed]
- Rahimzadeh, M.; Montazerghaem, H.; Chegeni, S.A.; Naderi, N. Interleukin -17 Serum Levels and Polymorphisms in Acute Kidney Injury Patients. Endocr. Metab. Immune Disord. Drug Targets 2020, 20, 400–408. [Google Scholar] [CrossRef]
- Isailovic, N.; Daigo, K.; Mantovani, A.; Selmi, C. Interleukin-17 and innate immunity in infections and chronic inflammation. J. Autoimmun. 2015, 60, 1–11. [Google Scholar] [CrossRef]
- Paparella, D.; Yau, T.M.; Young, E. Cardiopulmonary bypass induced inflammation: Pathophysiology and treatment. An update. Eur. J. Cardiothorac. Surg. 2002, 21, 232–244. [Google Scholar] [CrossRef]
- Hirai, S. Systemic inflammatory response syndrome after cardiac surgery under cardiopulmonary bypass. Ann. Thorac. Cardiovasc. Surg. 2003, 9, 365–370. [Google Scholar] [PubMed]
- Brix-Christensen, V.; Tønnesen, E.; Hjortdal, V.E.; Chew, M.; Flø, C.; Marqversen, J.; Hansen, J.F.; Andersen, N.T.; Ravn, H.B. Neutrophils and platelets accumulate in the heart, lungs, and kidneys after cardiopulmonary bypass in neonatal pigs. Crit. Care Med. 2002, 30, 670–676. [Google Scholar] [CrossRef]
- Taipale, M.; Tucker, G.; Peng, J.; Krykbaeva, I.; Lin, Z.Y.; Larsen, B.; Choi, H.; Berger, B.; Gingras, A.C. A quantitative chaperone interaction network reveals the architecture of cellular protein homeostasis pathways. Cell 2014, 158, 434–448. [Google Scholar] [CrossRef]
- Ota, A.; Wang, Y. Cdc37/Hsp90 protein-mediated regulation of IRE1α protein activity in endoplasmic reticulum stress response and insulin synthesis in INS-1 cells. J. Biol. Chem. 2012, 287, 6266–6274. [Google Scholar] [CrossRef] [PubMed]
- Zhang, X.; Li, S.; Li, Z.; Cheng, L.; Liu, Z.; Wang, C. The Therapeutic Potential of Targeting Hsp90-Cdc37 Interactions in Several Diseases. Curr. Drug Targets 2022, 23, 1023–1038. [Google Scholar] [CrossRef]
- Zheng, Y.; Mou, Z.; Tan, S.; Wang, X.; Yuan, J.; Li, H. IL-17A enhances the inflammatory response of glaucoma through Act1/TRAF6/NF-κB pathway. Neurochem. Int. 2024, 178, 105787. [Google Scholar] [CrossRef]
- Brown, M.; Strudwick, N.; Suwara, M.; Sutcliffe, L.K.; Mihai, A.D.; Ali, A.A.; Watson, J.N.; Schröder, M. An initial phase of JNK activation inhibits cell death early in the endoplasmic reticulum stress response. J. Cell Sci. 2016, 129, 2317–2328. [Google Scholar] [CrossRef]
- Yan, W.; Sun, W.; Fan, J.; Wang, H.; Han, S.; Li, J.; Yin, Y. Sirt1-ROS-TRAF6 Signaling-Induced Pyroptosis Contributes to Early Injury in Ischemic Mice. Neurosci. Bull. 2020, 36, 845–859. [Google Scholar] [CrossRef]
- Le Goupil, S.; Laprade, H.; Aubry, M.; Chevet, E. Exploring the IRE1 interactome: From canonical signaling functions to unexpected roles. J. Biol. Chem. 2024, 300, 107169. [Google Scholar] [CrossRef]
- Averill-Bates, D. Reactive oxygen species and cell signaling. Review. Biochim. Biophys. Acta Mol. Cell Res. 2024, 1871, 119573. [Google Scholar] [CrossRef] [PubMed]
- Snyder, C.L.; Gibson, R.S.; Porter, M.L.; Kimball, A.B. Secukinumab in the treatment of hidradenitis suppurativa. Immunotherapy 2023, 15, 1449–1457. [Google Scholar] [CrossRef]
- Reschke, R.; Sullivan, R.J.; Lipson, E.J.; Enk, A.H.; Gajewski, T.F.; Hassel, J.C. Targeting molecular pathways to control immune checkpoint inhibitor toxicities. Trends Immunol. 2025, 46, 61–73. [Google Scholar] [CrossRef]
- He, C.X.; Wu, C.; Zhang, L.; Jin, H.Z. Interleukin-17A Inhibitors in Patients with Psoriasis and Tuberculosis Infection: A 2-Year Prospective Study on Safety Without Preventive Treatment. Dermatol. Ther. 2024, 14, 893–906. [Google Scholar] [CrossRef]
- Lin, X.; Kong, J.; Wu, Q.; Yang, Y.; Ji, P. Effect of TLR4/MyD88 signaling pathway on expression of IL-1β and TNF-α in synovial fibroblasts from temporomandibular joint exposed to lipopolysaccharide. Mediat. Inflamm. 2015, 2015, 329405. [Google Scholar] [CrossRef]
- Yan, C.; Gao, H. New insights for C5a and C5a receptors in sepsis. Front. Immunol. 2021, 3, 368. [Google Scholar] [CrossRef] [PubMed]
- Sakka, L.; Delétage, N.; Lalloué, F.; Duval, A.; Chazal, J.; Lemaire, J.J.; Meiniel, A.; Monnerie, H.; Gobron, S. SCO-spondin derived peptide NX210 induces neuroprotection in vitro and promotes fiber regrowth and functional recovery after spinal cord injury. PLoS ONE 2014, 9, e93179. [Google Scholar] [CrossRef] [PubMed]
- Lei, S.; Czerwinska, E.; Czerwinski, W.; Walsh, M.P.; MacDonald, J.F. Regulation of NMDA receptor activity by F-actin and myosin light chain kinase. J. Neurosci. 2001, 21, 8464–8472. [Google Scholar] [CrossRef] [PubMed]
- Li, S.; Dai, Q.; Yu, J.; Liu, T.; Liu, S.; Ma, L.; Zhang, Y.; Han, S.; Li, J. Identification of IL-17A-derived neural cell type and dynamic changes of IL-17A in serum/CSF of mice with ischemic stroke. Neurol. Res. 2017, 39, 552–558. [Google Scholar] [CrossRef]







Disclaimer/Publisher’s Note: The statements, opinions and data contained in all publications are solely those of the individual author(s) and contributor(s) and not of MDPI and/or the editor(s). MDPI and/or the editor(s) disclaim responsibility for any injury to people or property resulting from any ideas, methods, instructions or products referred to in the content. |
© 2025 by the authors. Licensee MDPI, Basel, Switzerland. This article is an open access article distributed under the terms and conditions of the Creative Commons Attribution (CC BY) license (https://creativecommons.org/licenses/by/4.0/).
Share and Cite
Zhao, R.; Ma, Y.; Li, S.; Li, J. Cardiopulmonary Bypass-Induced IL-17A Aggravates Caspase-12-Dependent Neuronal Apoptosis Through the Act1-IRE1-JNK1 Pathway. Biomolecules 2025, 15, 1134. https://doi.org/10.3390/biom15081134
Zhao R, Ma Y, Li S, Li J. Cardiopulmonary Bypass-Induced IL-17A Aggravates Caspase-12-Dependent Neuronal Apoptosis Through the Act1-IRE1-JNK1 Pathway. Biomolecules. 2025; 15(8):1134. https://doi.org/10.3390/biom15081134
Chicago/Turabian StyleZhao, Ruixue, Yajun Ma, Shujuan Li, and Junfa Li. 2025. "Cardiopulmonary Bypass-Induced IL-17A Aggravates Caspase-12-Dependent Neuronal Apoptosis Through the Act1-IRE1-JNK1 Pathway" Biomolecules 15, no. 8: 1134. https://doi.org/10.3390/biom15081134
APA StyleZhao, R., Ma, Y., Li, S., & Li, J. (2025). Cardiopulmonary Bypass-Induced IL-17A Aggravates Caspase-12-Dependent Neuronal Apoptosis Through the Act1-IRE1-JNK1 Pathway. Biomolecules, 15(8), 1134. https://doi.org/10.3390/biom15081134

