Sign in to use this feature.

Years

Between: -

Subjects

remove_circle_outline
remove_circle_outline
remove_circle_outline
remove_circle_outline
remove_circle_outline
remove_circle_outline
remove_circle_outline
remove_circle_outline
remove_circle_outline

Journals

Article Types

Countries / Regions

Search Results (168)

Search Parameters:
Keywords = neurobehavioral tests

Order results
Result details
Results per page
Select all
Export citation of selected articles as:
24 pages, 2553 KB  
Article
Royal Jelly Mitigates Cognitive Decline and Anxiety in Female Mice: A Promising Natural Neuroprotective Solution for Alzheimer’s Disease
by Noureddine Djebli, Nadjet Mostefa, Hadjer Chenini-Bendiab, Mokhtaria Hamidi, Arbia Zitouni, Flávia dos Santos Ferreira and Graziele Freitas de Bem
Compounds 2026, 6(1), 8; https://doi.org/10.3390/compounds6010008 - 21 Jan 2026
Abstract
Background: The incidence of dementia, especially Alzheimer’s disease (AD), is rising, with over 55 million affected globally. Therefore, this disease, for which there is no adequate treatment, is more frequent and prevalent in women. Royal jelly, a bee secretion, is known for its [...] Read more.
Background: The incidence of dementia, especially Alzheimer’s disease (AD), is rising, with over 55 million affected globally. Therefore, this disease, for which there is no adequate treatment, is more frequent and prevalent in women. Royal jelly, a bee secretion, is known for its health benefits and contains proteins, carbohydrates, lipids, minerals, polyphenols, enzymes, and B vitamins, as well as anti-inflammatory and antioxidant properties relevant to AD. Thus, we aimed to investigate the chemical compounds in royal jelly extract and their effect on neurobehavioral changes in an AD female model. Methods: In vitro studies were used to investigate the chemical and physicochemical properties of the royal jelly extract. In vivo studies, we divided female mice into five groups (n = 25): Control (C), Alzheimer (ALZ), ALZ standard (ALZ-STD, rivastigmine 1 mg/Kg), ALZ-D1 (royal jelly 150 mg/kg), and ALZ-D2 (royal jelly 300 mg/kg). The mice received the treatments orally at 45 days. We induced the AD model by orally administering aluminum chloride at 100 mg/kg and intraperitoneally injecting D-galactose at 120 mg/kg for 45 consecutive days, after which we subjected the animals to the radial arm maze, Morris water maze, elevated plus maze, and forced swim tests. Results: Analyses showed moderate acidity and a rich bioactive profile, with flavonoids being more prevalent. Antioxidant activity tests indicated moderate efficacy, while FTIR-ATR analysis revealed the chemical complexity of royal jelly. The royal jelly extract used in the study did not induce toxicity in vivo. Notably, royal jelly improved cognitive deficits, neurodegeneration, and reduced anxiety in AD. Conclusions: The study suggests that royal jelly extract has promising neuroprotective properties and could be a viable natural therapeutic option for AD. Full article
Show Figures

Figure 1

21 pages, 1808 KB  
Article
Integrated Assessment of the Cardiotoxic and Neurobehavioral Effects of 3,4-Methylenedioxypyrovalerone (MDPV) in Zebrafish Embryos
by Ouwais Aljabasini, Niki Tagkalidou, Juliette Bedrossiantz, Eva Prats, Raul Lopez Arnau and Demetrio Raldua
Int. J. Mol. Sci. 2026, 27(1), 59; https://doi.org/10.3390/ijms27010059 - 20 Dec 2025
Viewed by 402
Abstract
Synthetic cathinones such as 3,4-methylenedioxypyrovalerone (MDPV) are potent psychostimulants with high abuse potential, yet their systemic toxicity and neurobehavioral effects remain poorly characterized during early development. Using Danio rerio (zebrafish) embryos and larvae, we performed an integrated assessment of the cardiotoxic, behavioral, and [...] Read more.
Synthetic cathinones such as 3,4-methylenedioxypyrovalerone (MDPV) are potent psychostimulants with high abuse potential, yet their systemic toxicity and neurobehavioral effects remain poorly characterized during early development. Using Danio rerio (zebrafish) embryos and larvae, we performed an integrated assessment of the cardiotoxic, behavioral, and molecular effects of MDPV. Acute exposure of 3 days post-fertilization (dpf) embryos produced a marked, concentration-dependent bradycardia and atrioventricular (AV) conduction block, leading to reduced ventricular activity and complete AV dissociation at the highest concentrations (EC50 = 228 µM). Quantitative analysis of ventricular motion revealed a significant decrease in cardiac output (CO) at all tested concentrations and a reduction in ejection fraction (EF) only at 480 µM, while fractional shortening (FS) and stroke volume (SV) remained unchanged, indicating predominant chronotropic and conduction effects with secondary contractile impairment. In 5 dpf larvae, MDPV caused a sustained, concentration-dependent decrease in basal locomotor activity (EC50 = 2.51 µM) but did not affect prepulse inhibition (PPI) of the acoustic startle response (ASR), unlike dextroamphetamine, which enhanced PPI via dopaminergic D2 receptor activation. Short-term (2 h) exposure of 3 dpf embryos to 0.4–400 µM MDPV induced transcriptional changes in dopaminergic and stress-responsive genes, whereas expression of major repolarizing potassium channel genes (kcnh6a and kcnq1) remained unaltered. Collectively, these results demonstrate that MDPV exerts potent negative chronotropic effects likely through direct functional interference with cardiac repolarization, while neurobehavioral effects occur at concentrations nearly two orders of magnitude lower than cardiotoxic thresholds, supporting zebrafish as a predictive model for the integrative assessment of psychostimulant toxicity. Full article
(This article belongs to the Special Issue Toxicology of Psychoactive Drugs)
Show Figures

Graphical abstract

18 pages, 4553 KB  
Article
Neuromodulatory Effects of Alternating Current Electroacupuncture on PTSD-like Behaviors via Gut-Brain Axis Communication
by Yijin Jiang, Qixing Wu, Yingjie Liao, Bohan Hu, Fuwen Deng, Hongxu Liu, Shaohui Geng and Guangrui Huang
Brain Sci. 2025, 15(12), 1346; https://doi.org/10.3390/brainsci15121346 - 18 Dec 2025
Cited by 1 | Viewed by 586
Abstract
Background: Post-traumatic stress disorder (PTSD) is a debilitating psychiatric condition with limited treatment efficacy. Alternating current electroacupuncture (AC-EA) represents a novel neuromodulatory approach, though its mechanisms—particularly its influence on the gut–brain axis—remain underexplored. Methods: We investigated the neurobehavioral and microbiological effects of AC-EA [...] Read more.
Background: Post-traumatic stress disorder (PTSD) is a debilitating psychiatric condition with limited treatment efficacy. Alternating current electroacupuncture (AC-EA) represents a novel neuromodulatory approach, though its mechanisms—particularly its influence on the gut–brain axis—remain underexplored. Methods: We investigated the neurobehavioral and microbiological effects of AC-EA in a rat model of PTSD induced by single prolonged stress. Animals received AC-EA at Baihui (GV20) and Mingmen (GV4) acupoints with varying parameters (0.5 mA/20 Hz, 1 mA/20 Hz, and 1 mA/2 Hz). Behavioral tests (open field test, elevated plus maze), histopathological assessments, immunofluorescence for TLR4, and 16S rRNA sequencing of gut microbiota were performed. Results: AC-EA at 1 mA/2 Hz significantly improved exploratory behavior and reduced anxiety-like responses (p < 0.05). This regimen also restored neuronal integrity in the hippocampus and cortex and reversed PTSD-induced gut dysbiosis, enriching beneficial genera such as Ligilactobacillus. Furthermore, AC-EA downregulated hepatic TLR4 expression, indicating suppression of neuroinflammatory signaling. Conclusions: Our findings demonstrate that AC-EA exerts neuromodulatory and microbiota-rebalancing effects via the gut–brain axis, highlighting its potential as a non-invasive therapeutic strategy for PTSD and related brain health disorders. Full article
Show Figures

Figure 1

24 pages, 11253 KB  
Article
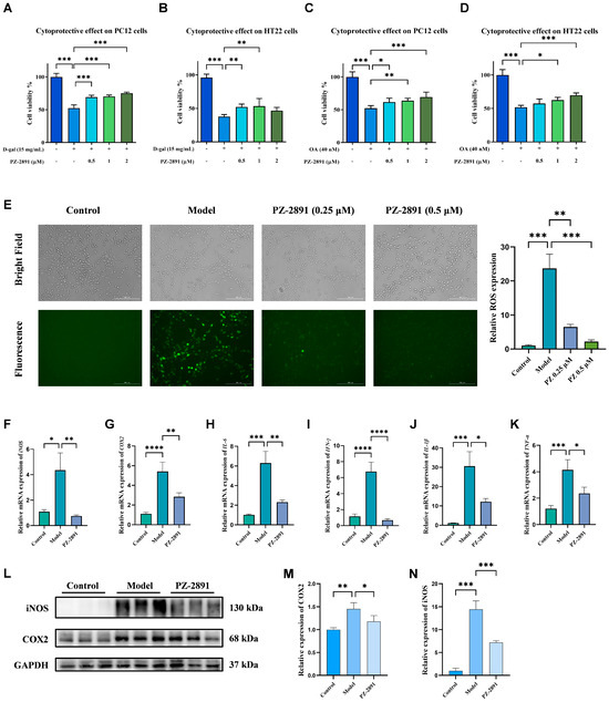
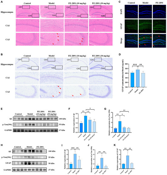
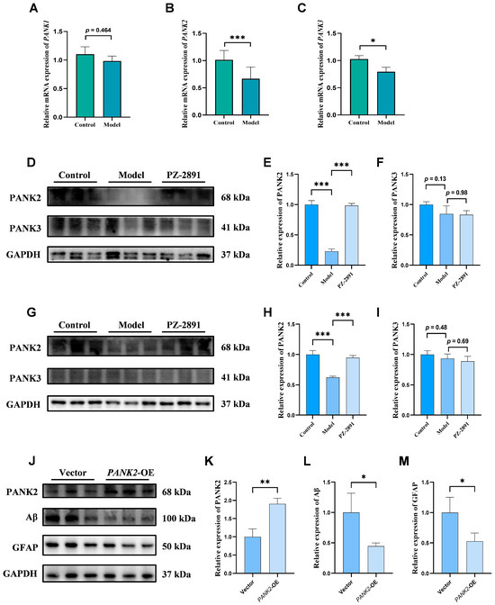
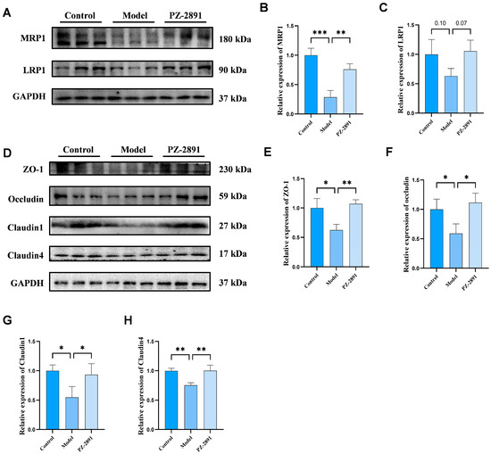
Pharmacokinetic and Pharmacodynamic Evaluation of PZ-2891, an Anti-Alzheimer’s Disease Agonist of PANK2
by Ying Chen, Huimin Ma, Mengyao Jin, Shize Zhang, Shimeng Qu, Guangji Wang and Jiye Aa
Pharmaceuticals 2025, 18(12), 1871; https://doi.org/10.3390/ph18121871 - 9 Dec 2025
Cited by 1 | Viewed by 520
Abstract
Background/Objectives: Alzheimer’s disease (AD) is a neurodegenerative disorder with a high incidence but limited agents. Herein, PZ-2891 was discovered as a novel anti-AD candidate. Both in vivo and in vitro pharmacodynamic (PD) studies and pharmacokinetic (PK) properties were investigated and illustrated in this [...] Read more.
Background/Objectives: Alzheimer’s disease (AD) is a neurodegenerative disorder with a high incidence but limited agents. Herein, PZ-2891 was discovered as a novel anti-AD candidate. Both in vivo and in vitro pharmacodynamic (PD) studies and pharmacokinetic (PK) properties were investigated and illustrated in this research. Methods: A computer-generated random number table was used to divide mice into various groups randomly. Injecting Aβ into the mice hippocampus to mimic AD-like pathologies, neurobehavioral tests, including the Morris maze, Y maze, open field test (OFT) and novel object recognition (NOR), were operated to evaluate the cognitive improvement in PZ-2891. D-galactose (D-gal), okadaic acid (OA) and lipopolysaccharide (LPS) were employed to trigger neural injuries in vitro. A reliable analytic method was developed to profile PZ-2891’s PK properties in SD rats through a triple quadrupole liquid chromatography–mass spectrometry (LC–MS/MS) instrument. Results: PZ-2891 markedly alleviated cognitive impairment in the Aβ-induced model mice. It also protected nerve cells from oxidative stress and inflammatory injuries and significantly reduced AD-typical pathological biomarkers. The PK results showed that PZ-2891 was exposed rapidly in both plasma and brain, with a brain-to-blood ratio of around 0.59, Cmax of around 454.50 ± 151.35 ng/mL, Tmax of around 0.49 ± 0.15 h and oral bioavailability of around 19.74 ± 6.78%. Conclusions: These findings suggest that PZ-2891, an agonist of PANK2, is a novel and potential candidate agent for AD with excellent efficacy and PK properties. Full article
(This article belongs to the Section Medicinal Chemistry)
Show Figures

Graphical abstract

23 pages, 4578 KB  
Article
Modulation of Gut Microbes and Hepatic Metabolites by PCP Ameliorates NASH and Fatigue-like Performance in Mice
by Yanyan Hong, Jianmei Yang, Yuanfei Wang, Dongliang Chen, Aiping Wu, Minhui Li, Wanyi Ou, Guiru Lin, Chenli Lin and Yinji Liang
Nutrients 2025, 17(23), 3797; https://doi.org/10.3390/nu17233797 - 3 Dec 2025
Viewed by 716
Abstract
Background/Objectives: Non-alcoholic steatohepatitis (NASH) is a progressive liver condition closely associated with gut microbial dysbiosis and hepatic metabolic abnormalities. Poria cocos polysaccharide (PCP), a bioactive component derived from the medicinal fungus Poria cocos, possesses hepatoprotective properties, yet the therapeutic mechanisms of [...] Read more.
Background/Objectives: Non-alcoholic steatohepatitis (NASH) is a progressive liver condition closely associated with gut microbial dysbiosis and hepatic metabolic abnormalities. Poria cocos polysaccharide (PCP), a bioactive component derived from the medicinal fungus Poria cocos, possesses hepatoprotective properties, yet the therapeutic mechanisms of PCP in NASH, particularly those involving microbial and metabolic regulation, remain incompletely elucidated. This study aimed to investigate the effects of PCP on improving NASH and explore its mechanisms related to prebiotic activity. Methods: Mice were induced to develop NASH using a Western diet, followed by PCP intervention for 12 weeks. Hepatic function, including liver enzymes and lipids, glucose metabolism, and liver histopathological changes, was assessed. Fatigue and neurobehavioral alterations were evaluated via rotarod, open field, and tail suspension tests. Hepatic pro-inflammatory cytokines were measured using RT-qPCR. Gut microbiota were analyzed through 16S RNA gene sequencing, and metabolites of liver tissue were analyzed through untargeted metabolomics. Results: PCP decreased blood glucose and hepatic lipid levels in NASH mice, alleviating liver inflammation, ballooning degeneration, and fibrosis. It also improved fatigue-like performance on rotarod test and reduced the hepatic expression of IL-6, IL-1β, TNF-α, and IL-18. Microbiota analysis revealed that PCP restored gut microbial diversity, promoted the growth of beneficial taxa such as Alistipes and Butyricoccaceae_UCG-009, and inhibited harmful bacteria, including Romboutsia ilealis. Liver metabolomics showed that PCP normalized key metabolites like taurocholate and regulated taurine and hypotaurine metabolism, which were correlated with reduced inflammation, fatigue-like performance, and fibrosis. Conclusions: PCP, as a promising edible agent, alleviates hepatic damage, metabolic disorders, and fatigue-like performance on rotarod test in NASH mice, probably by reshaping gut microbiota and modulating hepatic taurine and hypotaurine metabolism. Full article
(This article belongs to the Section Nutrition and Metabolism)
Show Figures

Figure 1

23 pages, 3748 KB  
Article
Benefits of Steroid Injections into Paraspinous Muscles After Spinal Surgery in a Rat Paraspinal Muscle Retraction Model
by Meei-Ling Sheu, Liang-Yi Pan, Jason Sheehan, De-Wei Lai, Yu-Cheng Chou, Liang-Yu Pan, Chien-Chia Wang, Ying Ju Chen, Hong-Lin Su, Hsi-Kai Tsou and Hung-Chuan Pan
Int. J. Mol. Sci. 2025, 26(22), 11093; https://doi.org/10.3390/ijms262211093 - 16 Nov 2025
Viewed by 708
Abstract
Open posterior lumbar surgery involves detaching paraspinal muscles from the spine to decompress neural tissues and to place instruments. While this operation improves the quality of life, it often has adverse effects on skeletal muscles like inflammation, degeneration, and fibrosis. Corticosteroids are well [...] Read more.
Open posterior lumbar surgery involves detaching paraspinal muscles from the spine to decompress neural tissues and to place instruments. While this operation improves the quality of life, it often has adverse effects on skeletal muscles like inflammation, degeneration, and fibrosis. Corticosteroids are well known for their anti-inflammatory function. In this study, we assessed the protective effects of intramuscular injection of corticosteroid on injured paraspinal muscles following surgery on the spine. C2C12 cells were co-exposed to hypoxia and lipopolysaccharide (LPS) to simulate ischemia and inflammatory response after muscle retraction to assess the effect of steroid. In vivo experiment, animals first underwent paraspinous muscle splitting with retractors to induce muscle injury, and later were assessed for neurobehavior, electrophysiology, and protein level related to inflammatory or regeneration following intramuscular (IM) steroid injection. Steroid rescued reduced cell viability caused by hypoxia + LPS, and attenuated induced protein expression of iNOS, COX2, Bad, and Bax. In neurobehavioral assessments (CatWalk, Ethovision, Von Frey test, and open field locomotor), retraction of paraspinous muscles worsened behaviors that were improved by IM steroid injections. The electrophysiology study showed that IM steroid injection lessened the muscle denervation caused by retraction. Similarly, IM steroid injections also attenuated dorsal root ganglion antigenicity of CGRP, Iba-1, and CD68 induced by muscle retraction. Muscle retraction downregulated AChR, desmin, PSD 95, and GAP 43, whereas IM steroid injection attenuated the adverse effects. The restoration of muscle morphology and decreased fibrosis were also facilitated by IM dexamethasone. IM steroid injection appears to protect against retraction damage in paraspinous muscle following spinal surgery. IM steroid paraspinous muscle injection may provide beneficial effects in spinal operations. Full article
(This article belongs to the Section Molecular Biology)
Show Figures

Figure 1

23 pages, 3763 KB  
Article
Effect of Sacubitril/Valsartan, Ivabradine, and Captopril on Anxiety-like Behavior in Spontaneously Hypertensive Rats
by Maria Szighardtova, Silvia Aziriova, Peter Stanko, Kristina Repova, Tomas Baka, Kristina Krajcirovicova, Stefan Zorad, Michaela Adamcova, Peter Sabaka, Veronika Borbélyová and Fedor Simko
Int. J. Mol. Sci. 2025, 26(22), 10905; https://doi.org/10.3390/ijms262210905 - 10 Nov 2025
Cited by 1 | Viewed by 821
Abstract
Cardiovascular disorders and the medications used to treat them can affect physiological patterns of behavior. The aim of the present study was to determine whether the dual inhibition of neprilysin and angiotensin II—sacubitril/valsartan (ARNI) can modify anxiety-like behavior in male spontaneously hypertensive rats [...] Read more.
Cardiovascular disorders and the medications used to treat them can affect physiological patterns of behavior. The aim of the present study was to determine whether the dual inhibition of neprilysin and angiotensin II—sacubitril/valsartan (ARNI) can modify anxiety-like behavior in male spontaneously hypertensive rats (SHR). We compared ARNI with two other drugs in the portfolio of heart failure treatment, captopril and ivabradine. Six groups (n = 13) of 12-week-old rats were treated for six weeks: control (Wistar rats), control + ARNI, SHR, SHR + ARNI, SHR + captopril, and SHR + ivabradine. The elevated plus maze test, the open field test, and the light–dark box test were used to determine anxiety-like behavior. SHRs exhibited higher systolic blood pressure (SBP), heart rate (HR), left ventricular weight (LVW), and hydroxyproline concentration (LVHP) but displayed a reduced level of anxiety-like behavior in comparison to controls. ARNI reduced SBP, HR, and LVW but had no significant effect on the level of anxiety in SHR, and similar results were achieved by captopril and ivabradine. Additionally, correlation analysis indicated that anxiety-like behavior in Wistar rats or SHR, either with or without cardiovascular therapy, was independent of SBP, HR, LVW, or LVHP. The level of anxiety-like behavior can, therefore, be considered part of the inherent neurobehavioral traits unrelated to fundamental hemodynamic or structural cardiovascular parameters. Full article
Show Figures

Figure 1

14 pages, 416 KB  
Case Report
Socio-Emotional, Behavior and Cognitive Disorders Associated with Exposure to Trace Metals: A Cross-Sectional Pilot Study in School-Age Children in Haut-Katanga Province
by Eunice Bilonda Mbuyamba, Jean-Paul Ngoy Mande, Paul Musa Obadia, Celestin Banza Lubaba Nkulu, Vincent Haufroid, Benoit Nemery, Claude Mwamba Mulumba, Abdon Mukalay Wa Mukalay, Laurence Ris, Laurent Lefebvre and Daniel Okitundu Luwa E-Andjafono
Children 2025, 12(11), 1505; https://doi.org/10.3390/children12111505 - 6 Nov 2025
Viewed by 406
Abstract
Introduction: Trace metals can negatively impact biological functions and brain development. Cognitive and neurobehavioral disorders in children are poorly documented in Haut-Katanga Province, an area with significant and multiple exposures to trace metals that can lead to the exacerbation of cognitive and [...] Read more.
Introduction: Trace metals can negatively impact biological functions and brain development. Cognitive and neurobehavioral disorders in children are poorly documented in Haut-Katanga Province, an area with significant and multiple exposures to trace metals that can lead to the exacerbation of cognitive and behavioral disorders. Objective: This study aimed to characterize the behavior of schoolchildren linked to their cognitive performance in urban and rural environments. Methods: A cross-sectional pilot study was conducted on 52 schoolchildren aged 6 to 11 (22 from rural areas presumed less exposed to metals and 30 from Lubumbashi, DRC). This study employed NEPSY-II tests, the Strengths and Difficulties Questionnaire (SDQ-Tutor), ENA 2020 software and trace metal spectrometry assays. Statistical tests were carried out with SPSS-20 and Stata-18. Results: Our findings revealed a correlation between children’s malnutrition and low mother’s education. The “total difficulties score” was more prevalent in rural areas (73%) compared to urban settings (37%) p < 0.05), in contrast to the “negative impact of difficulties” (59% versus 57%, p > 0.05). Urban children demonstrated superior cognitive performance, particularly in “facial affect recognition” (8 versus 4, p = 0.013) and “inhibitory control” (6.5 versus 3, p = 0.032). As-U(urine), Cd-B(blood), Hg-B, Mo-U, Ni-U, Pb-U, Pb-B and Sb-U were elevated compared to references. In general, urban areas had higher metal levels than rural areas. Blood and urine metals showed a complex and significant relationship with behavioral difficulties or cognitive performance. Conclusions: The observed behavioral issues, cognitive performance deficits and their association with nutritional deficiencies and trace metal exposure suggest a multifactorial neurodevelopmental origin. These findings highlight the need for further research in the region. Full article
(This article belongs to the Section Pediatric Neurology & Neurodevelopmental Disorders)
Show Figures

Figure 1

24 pages, 6420 KB  
Article
Silicon Dioxide Nanoparticles Alter Social Behavior, Color Preference, Oxidative Stress Markers, and Histological Structure of Brain Regions in Zebrafish (Danio rerio)
by Viorica Rarinca, Irina-Luciana Gurzu, Mircea Nicusor Nicoara, Alin Ciobica, Elena Todirascu-Ciornea, Bogdan Gurzu, Carmen Solcan and Dorel Ureche
Life 2025, 15(11), 1715; https://doi.org/10.3390/life15111715 - 5 Nov 2025
Cited by 1 | Viewed by 534
Abstract
Silicon dioxide nanoparticles (SiO2NPs) are widely used in various industries, raising concerns about their potential toxicity in aquatic organisms. Although several studies have investigated the general toxic effects of SiO2NPs, little is known about their impact on the nervous [...] Read more.
Silicon dioxide nanoparticles (SiO2NPs) are widely used in various industries, raising concerns about their potential toxicity in aquatic organisms. Although several studies have investigated the general toxic effects of SiO2NPs, little is known about their impact on the nervous system and behavior of aquatic vertebrates. Furthermore, the combined assessment of behavioral, histological, and biochemical responses remains scarce. The study aimed to evaluate the effects of SiO2NPs on behavioral, histological, and biochemical parameters in adult zebrafish (Danio rerio). Fish were exposed to sublethal concentrations of SiO2NPs and their behavior was assessed using the social interaction test and the color preference test. Significant alterations in social behavior, such as reduced group cohesion and increased isolation tendencies, were observed. Additionally, exposed zebrafish exhibited a marked shift in color preference, indicating potential disruptions in sensory or cognitive function. Histological analyses revealed dose dependent tissue changes in brain structures, while biochemical assays indicated reduced activity of antioxidant enzymes, including catalase (CAT), superoxide dismutase (SOD), and glutathione peroxidase (GPx), suggesting elevated oxidative stress (OS). To the best of our knowledge, this is one of the first studies to integrate behavioral, histological, and biochemical endpoints in zebrafish to assess the neurotoxic potential of SiO2NPs. These findings suggest that SiO2NPs can induce histological alterations in brain structures, neurobehavioral changes, and OS in zebrafish, underscoring the novelty and relevance of this interdisciplinary approach, and the importance of further studies on SiO2NPs environmental and health impacts. Full article
(This article belongs to the Section Animal Science)
Show Figures

Figure 1

17 pages, 4071 KB  
Article
Nutritional Modulation of the Endogenous Antioxidant System in the Brain–Gut Axis Following Traumatic Brain Injury
by Nicla Tranchida, Francesca Inferrera, Rosalba Siracusa, Daniela Impellizzeri, Ramona D’Amico, Rosanna Di Paola, Marika Cordaro and Roberta Fusco
Nutrients 2025, 17(21), 3404; https://doi.org/10.3390/nu17213404 - 29 Oct 2025
Viewed by 2498
Abstract
Background/Objectives: Traumatic brain injury (TBI) disrupts both the intestinal epithelium and blood–brain barrier (BBB), contributing to oxidative stress, neuroinflammation, and behavioral impairments. Vitis vinifera leaf (VVL) extract possesses antioxidant and anti-inflammatory properties, but its protective effects on the brain–gut axis following TBI remain [...] Read more.
Background/Objectives: Traumatic brain injury (TBI) disrupts both the intestinal epithelium and blood–brain barrier (BBB), contributing to oxidative stress, neuroinflammation, and behavioral impairments. Vitis vinifera leaf (VVL) extract possesses antioxidant and anti-inflammatory properties, but its protective effects on the brain–gut axis following TBI remain unclear. This study aimed to evaluate whether VVL supplementation preserves barrier integrity and improves neurobehavioral outcomes after TBI. Methods: A murine model of TBI was used, with animals receiving daily oral supplementation of the VVL extract. Neurobehavioral performance was assessed through behavioral testing, while histopathological examinations, biochemical assays, and gene expression profiling were performed to evaluate neuronal and intestinal integrity, antioxidant defense, and inflammatory responses. Results: VVL supplementation significantly alleviated anxiety- and depression-like behaviors and preserved the structural integrity of neuronal and intestinal tissues. Antioxidant defense mechanisms were strengthened, as shown by increased catalase and superoxide dismutase activities, together with upregulation of Nrf2 and HO-1 expression. Tight junction proteins, including ZO-1 and occludin, were upregulated in both brain and gut tissues, reflecting improved barrier integrity. Furthermore, VVL markedly reduced pro-inflammatory cytokine expression. Conclusions: VVL extract confers dual protection of the gut and brain barriers after TBI by enhancing endogenous antioxidant defenses, maintaining tight junction integrity, and suppressing inflammation. These findings suggest that VVL may represent a natural therapeutic strategy to mitigate oxidative stress, neuroinflammation, and behavioral dysfunctions associated with TBI. Full article
Show Figures

Figure 1

23 pages, 2894 KB  
Article
Altered Gut Microbial Diversity and Depletion of SCFA-Producing Taxa Associated with ASD-like Phenotypes in a Prenatal VPA Rat Model
by Caixia Wu, Xianjie Li, Han Wang and Zhaoming Liu
Int. J. Mol. Sci. 2025, 26(18), 8931; https://doi.org/10.3390/ijms26188931 - 13 Sep 2025
Viewed by 1048
Abstract
Autism spectrum disorder (ASD) involves complex genetic–environmental interactions. Prenatal valproic acid (VPA) exposure, a known environmental risk factor, induces ASD-like phenotypes in rodents, although the mechanisms linking gut microbiota dysbiosis to neurobehavioral deficits remain unclear. Evidence suggests gut–brain axis dysregulation via altered microbial [...] Read more.
Autism spectrum disorder (ASD) involves complex genetic–environmental interactions. Prenatal valproic acid (VPA) exposure, a known environmental risk factor, induces ASD-like phenotypes in rodents, although the mechanisms linking gut microbiota dysbiosis to neurobehavioral deficits remain unclear. Evidence suggests gut–brain axis dysregulation via altered microbial diversity and reduced short-chain fatty acid (SCFA)-producing taxa contributes to ASD pathogenesis. This study investigated whether prenatal VPA exposure drives ASD-like behaviors through gut dysbiosis and SCFA-producer depletion (e.g., Clostridia, Lachnospiraceae), exploring neuroinflammation and oxidative stress as mechanisms. An ASD rat model was established by maternal VPA injection during specific gestational days. Behavioral tests assessed anxiety, sociability, repetitive behaviors, and cognition. Gut microbiota composition (16S rRNA sequencing), cytokine levels (ELISA), oxidative stress markers (biochemical assays), and microglial activation (Iba1 immunofluorescence) were analyzed. VPA-exposed offspring showed ASD-like behaviors accompanied by neurodevelopmental toxicity, manifesting as social deficits, repetitive grooming, and impaired memory. Concurrently, gut analysis revealed reduced alpha diversity and depleted SCFA-producers (e.g., Clostridia, Lachnospiraceae), alongside increased Bacteroidia and Enterobacteriaceae. Neuroinflammation (elevated IL-1β, IL-6, TNF-α, microglial activation) and oxidative stress (reduced GSH, SOD; elevated MDA, NO) were evident. Multivariate analyses linked dysbiosis to behavioral impairments. Prenatal VPA exposure induces gut microbiota dysbiosis, potentially exacerbating neuroinflammation and oxidative stress to drive ASD-like phenotypes. This establishes a mechanistic link between prenatal insults, gut–brain axis disruption, and neurodevelopmental abnormalities, highlighting microbial modulation and SCFA supplementation as potential ASD therapeutics. Furthermore, integrating behavioral, microbial, and molecular analyses advances understanding of gut–brain interactions in ASD and identifies microbiota–metabolite pathways as targets for neurodevelopmental disorders. Full article
(This article belongs to the Section Molecular Microbiology)
Show Figures

Figure 1

17 pages, 4981 KB  
Article
Prenatal Choline Attenuates the Elevated Adiposity and Glucose Intolerance Caused by Prenatal Alcohol Exposure
by Susan M. Smith, Carolyn A. Munson, George R. Flentke and Sandra M. Mooney
Cells 2025, 14(18), 1429; https://doi.org/10.3390/cells14181429 - 12 Sep 2025
Viewed by 1053
Abstract
Prenatal alcohol exposure (PAE) causes neurobehavioral deficits and metabolic syndrome in later life. Prenatal choline supplementation (PCS) improves those behavioral deficits. Here we test whether PCS also ameliorates the attendant metabolic syndrome, using an established mouse model that mirrors aspects of alcohol-related neurodevelopmental [...] Read more.
Prenatal alcohol exposure (PAE) causes neurobehavioral deficits and metabolic syndrome in later life. Prenatal choline supplementation (PCS) improves those behavioral deficits. Here we test whether PCS also ameliorates the attendant metabolic syndrome, using an established mouse model that mirrors aspects of alcohol-related neurodevelopmental disorders. Pregnant dams were exposed to alcohol (3 g/kg) from gestational days 8.5–17.5; some dams received additional choline (175% of requirement) by a daily injection. Offspring were followed through to the age of 86 wks with respect to their body composition and glucose tolerance. We found that PAE affected these outcomes in a sex-dependent manner. Male PAE offspring exhibited an increased fat mass, liver enlargement, elevated fasting glucose, and glucose intolerance. Female PAE offspring exhibited an increased fat mass, but the glucose tolerance and fasting values were unaffected. Regardless of sex, PCS attenuated all these metabolic measures. PCS was shown previously to elevate methyl-related choline metabolites and improve fetal growth, suggesting that it acts by attenuating the in utero stressors that otherwise program the fetus for metabolic syndrome in later life. Importantly, PCS also improved the adiposity, fasting glucose, and glucose tolerance in control offspring consuming the fixed-nutrient AIN-93G diet, suggesting that its choline content (1 g/kg) may be inadequate for optimal rodent health. Full article
(This article belongs to the Special Issue Experimental Systems to Model Aging Processes)
Show Figures

Figure 1

26 pages, 2694 KB  
Article
Behavioral Phenotyping of WAG/Rij Rat Model of Absence Epilepsy: The Link to Anxiety and Sex Factors
by Evgenia Sitnikova and Maria Pupikina
Biomedicines 2025, 13(9), 2075; https://doi.org/10.3390/biomedicines13092075 - 26 Aug 2025
Cited by 1 | Viewed by 1104
Abstract
Background: Absence epilepsy is a common pediatric neurological disorder characterized by brief seizures and lapses in awareness. The relationship between anxiety and absence epilepsy is multifaceted. This study aims to investigate neurobehavioral signs directly and indirectly related to anxiety and potential sex [...] Read more.
Background: Absence epilepsy is a common pediatric neurological disorder characterized by brief seizures and lapses in awareness. The relationship between anxiety and absence epilepsy is multifaceted. This study aims to investigate neurobehavioral signs directly and indirectly related to anxiety and potential sex differences in aged WAG/Rij rats, a well-established animal model of absence epilepsy. Methods: A battery of behavioral tests was conducted to assess various aspects of neurobehavior, including anxiety (elevated plus maze), anhedonia (sucrose preference), social function, and associative learning (fear conditioning). Multidimensional metrics assessed cognition, motor function, and exploration strategies, prioritizing anxiety as a key influencing factor. Results: Electroencephalogram (EEG) phenotyping was used to identify epileptic and non-epileptic rats. Traditional anxiety measures in the elevated plus maze did not reveal significant differences between groups. However, the Anxiety Composite Index revealed higher autonomic reactivity in non-epileptic females. Cognitive assessments showed no epilepsy- or sex-related differences in overall learning performance. Females exhibited superior avoidance learning compared males. Among epileptic males, those with poor learning performance also displayed higher anxiety-avoidance scores. Rats with high anxiety levels showed enhanced socio-affective reactivity and passive coping, with no effect on exploratory learning. Conclusions: Our findings highlight the importance of sex-specific analyses and physiological measures in epilepsy research. Neurobehavioral comorbidities in WAG/Rij rat model are significantly influenced by anxiety-like behavioral phenotype. Enhanced phenotyping of rat models of absence epilepsy can improve its translational value in understanding epilepsy-associated psychiatric disorders. Full article
Show Figures

Figure 1

15 pages, 1753 KB  
Article
The Effect of Fibulin-5 on Hydrocephalus After Subarachnoid Hemorrhage in Mice
by Yume Suzuki, Mai Nampei, Fumihiro Kawakita, Hiroki Oinaka, Hideki Nakajima and Hidenori Suzuki
Int. J. Mol. Sci. 2025, 26(17), 8259; https://doi.org/10.3390/ijms26178259 - 26 Aug 2025
Viewed by 1086
Abstract
Chronic hydrocephalus following aneurysmal subarachnoid hemorrhage (SAH) is a complication that can lead to deterioration in neurological status and cognitive impairment. Our recent clinical study reported that a high concentration of plasma fibulin-5 (FBLN5), a matricellular protein, was associated with the occurrence of [...] Read more.
Chronic hydrocephalus following aneurysmal subarachnoid hemorrhage (SAH) is a complication that can lead to deterioration in neurological status and cognitive impairment. Our recent clinical study reported that a high concentration of plasma fibulin-5 (FBLN5), a matricellular protein, was associated with the occurrence of chronic hydrocephalus after SAH. This study aimed to investigate whether and how FBLN5 was associated with hydrocephalus during acute to later phases of SAH in mice. C57BL/6 male mice underwent sham or filament perforation SAH modeling, and vehicle or two dosages (0.01 and 0.1 μg) of short or long recombinant FBLN5 (rFBLN5) were randomly administrated by an intracerebroventricular injection. Neurobehavioral tests, measurements of the degree of ventricular enlargement, Western blotting, and immunohistochemical staining were performed to evaluate hydrocephalus 24 and 48 h after SAH. After SAH, ventricular dilatation did not occur at 24 h but developed at 48 h, and both doses of long rFBLN5 with an arginine–glycine–aspartic acid domain suppressed ventricular dilatation at 48 h after SAH. Long rFBLN5 also decreased phosphorylated p38 in the brain parenchyma and prevented post-SAH increases in perivascular macrophages, as well as microglia activation in the brain parenchyma at 48 h after SAH. Although further research is required to clarify the detailed mechanism, this study demonstrated for the first time that exogenous administration of FBLN5 may have a protective effect against ventricular dilatation after experimental SAH. Full article
Show Figures

Figure 1

25 pages, 4418 KB  
Article
ADL-Focused Occupation-Based Neurobehavioral Evaluation Software: Addition of a Rasch-Based Stroke Subscale to Measure Outcomes
by Guðrún Árnadóttir, Laufey Halla Atladóttir, Garðar Ingvarsson, Helgi Sigtryggsson and Bjarni Ármann Atlason
Brain Sci. 2025, 15(9), 904; https://doi.org/10.3390/brainsci15090904 - 23 Aug 2025
Viewed by 1409
Abstract
Background: Measurements are necessary in rehabilitation for evaluating service effectiveness. The ADL-focused Occupation-based Neurobehavioral Evaluation (A-ONE) is used for evaluating ADL performance and the impact of neurobehavioral impairments on the performance. Recently, Rasch-based software was constructed for the A-ONE ADL and neurobehavioral scales. [...] Read more.
Background: Measurements are necessary in rehabilitation for evaluating service effectiveness. The ADL-focused Occupation-based Neurobehavioral Evaluation (A-ONE) is used for evaluating ADL performance and the impact of neurobehavioral impairments on the performance. Recently, Rasch-based software was constructed for the A-ONE ADL and neurobehavioral scales. It converts ordinal rating scale scores into measures, estimates missing data values and calculates the statistical significance of changes. Objectives: To expand the A-ONE software by developing a cerebrovascular accident (CVA) neurobehavioral subscale. Additionally, to pilot-test whether the ADL and CVA scales of the software can detect statistically significant improvements. Method: Rasch analysis was used for evaluating the item fit, PCA, person separation and reliability to establish the internal validity of the CVA subscale (n = 222). The external validity (n = 22) was obtained by comparing A-ONE software measures to Winsteps measures. Subsequently 21 pre–post-intervention comparisons were made of stroke patients using both the ADL and CVA scales. Results: All set criteria for internal and external validity were met. By using the software clinically after incorporating the CVA subscale, statistically significant changes were detected in 90.5% of comparisons using the ADL scale and 36.4% using the CVA scale. The intervention program used was determined to consist of 66.4% occupation-based activities. Conclusions: This study is the first to deliver a clinically deployable Rasch-based CVA subscale integrated into routine occupational therapy software. The A-ONE software offers considerable time saving for therapists and the potential to detect significant differences in performance and impairment impact. It contributes to the removal of clinical obstacles toward the use of the instrument as an outcome measure and encourages the use of measures in rehabilitation. Full article
Show Figures

Figure 1

Back to TopTop