Sign in to use this feature.

Years

Between: -

Subjects

remove_circle_outline
remove_circle_outline
remove_circle_outline
remove_circle_outline

Journals

Article Types

Countries / Regions

Search Results (21)

Search Parameters:
Keywords = nSOCE

Order results
Result details
Results per page
Select all
Export citation of selected articles as:
19 pages, 3168 KB  
Article
Estrogens and Antioxidants Prevent the Formation of Tubular Aggregates in Aging Male Mice
by Giorgia Rastelli, Matteo Serano, Barbara Girolami, Alice Brasile, Vincenzo Sorrentino, Laura Pietrangelo and Feliciano Protasi
Int. J. Mol. Sci. 2025, 26(18), 9122; https://doi.org/10.3390/ijms26189122 - 18 Sep 2025
Cited by 1 | Viewed by 814
Abstract
Tubular aggregates (TAs), ordered arrays of sarcoplasmic reticulum (SR) tubes, are the main morphological alteration found in muscle biopsies from patients affected by TA myopathy (TAM). TAM has been linked to mutations in the genes encoding for STIM1 and ORAI1, which are two [...] Read more.
Tubular aggregates (TAs), ordered arrays of sarcoplasmic reticulum (SR) tubes, are the main morphological alteration found in muscle biopsies from patients affected by TA myopathy (TAM). TAM has been linked to mutations in the genes encoding for STIM1 and ORAI1, which are two proteins that mediate Store-Operated Ca2+ entry (SOCE). SOCE is a mechanism that allows recovery of extracellular Ca2+ during fatigue, when the SR becomes depleted. As TAs also form in fast-twitch muscle fibers of aging male mice (not in females), we studied the effect of sex hormones on the aggregation of TAs during aging. We administered estrogen (ad libitum in drinking water) to male mice from 10 to 18 months of age and then evaluated the following: (a) the presence of TAs using histology and electron microscopy (EM); (b) oxidative stress, a mechanism that could underlie damage to proteins and membranes (and possibly their accumulation in TAs); and (c) SOCE function during ex vivo stimulation in the presence or absence of external Ca2+ or SOCE blocker (BTP-2). The results collected indicate that treatment with estrogen (a) significantly reduced the formation of TAs; (b) reduced oxidative stress, which was elevated in aging male mice; and (c) restored SOCE, i.e., the capability of aged EDL muscles to use external Ca2+ by promoting maintenance of Ca2+ Entry Units (CEUs, the intracellular junctions that mediate SOCE). Finally, we also show that formation of TAs is reduced by treatment of mice with N-acetilcysteine (NAC), a potent antioxidant also administered ad libitum in drinking water. Full article
Show Figures

Figure 1

19 pages, 1779 KB  
Review
A Deep Dive into the N-Terminus of STIM Proteins: Structure–Function Analysis and Evolutionary Significance of the Functional Domains
by Sasirekha Narayanasamy, Hwei Ling Ong and Indu S. Ambudkar
Biomolecules 2024, 14(10), 1200; https://doi.org/10.3390/biom14101200 - 24 Sep 2024
Cited by 5 | Viewed by 2674
Abstract
Calcium is an important second messenger that is involved in almost all cellular processes. Disruptions in the regulation of intracellular Ca2+ levels ([Ca2+]i) adversely impact normal physiological function and can contribute to various diseased conditions. STIM and Orai [...] Read more.
Calcium is an important second messenger that is involved in almost all cellular processes. Disruptions in the regulation of intracellular Ca2+ levels ([Ca2+]i) adversely impact normal physiological function and can contribute to various diseased conditions. STIM and Orai proteins play important roles in maintaining [Ca2+]i through store-operated Ca2+ entry (SOCE), with STIM being the primary regulatory protein that governs the function of Orai channels. STIM1 and STIM2 are single-pass ER-transmembrane proteins with their N- and C-termini located in the ER lumen and cytoplasm, respectively. The N-terminal EF-SAM domain of STIMs senses [Ca2+]ER changes, while the C-terminus mediates clustering in ER-PM junctions and gating of Orai1. ER-Ca2+ store depletion triggers activation of the STIM proteins, which involves their multimerization and clustering in ER-PM junctions, where they recruit and activate Orai1 channels. In this review, we will discuss the structure, organization, and function of EF-hand motifs and the SAM domain of STIM proteins in relation to those of other eukaryotic proteins. Full article
(This article belongs to the Special Issue Role of STIM and Orai in Calcium Signaling)
Show Figures

Figure 1

26 pages, 18326 KB  
Article
Design and Synthesis of Novel N-Benzylidene Derivatives of 3-Amino-4-imino-3,5-dihydro-4H-chromeno[2,3-d]pyrimidine under Microwave, In Silico ADME Predictions, In Vitro Antitumoral Activities and In Vivo Toxicity
by Sirine Karoui, Marwa Dhiabi, Mehdi Fakhfakh, Souhir Abid, Emmanuelle Limanton, Rémy Le Guével, Thierry D. Charlier, Anthony Mainguy, Olivier Mignen, Ludovic Paquin, Houcine Ammar and Jean-Pierre Bazureau
Pharmaceuticals 2024, 17(4), 458; https://doi.org/10.3390/ph17040458 - 2 Apr 2024
Cited by 3 | Viewed by 3253
Abstract
The synthesis of a series of new N-benzylidene derivatives of 3-amino-4-imino-3,5-dihydro-4H-chromeno[2,3-d]pyrimidine 10(a-l) bearing two points of molecular diversity is reported. These new compounds were synthesized in five steps including two steps under microwave dielectric heating. They were fully [...] Read more.
The synthesis of a series of new N-benzylidene derivatives of 3-amino-4-imino-3,5-dihydro-4H-chromeno[2,3-d]pyrimidine 10(a-l) bearing two points of molecular diversity is reported. These new compounds were synthesized in five steps including two steps under microwave dielectric heating. They were fully characterized using 1H and 13C NMR, FTIR and HRMS. The in silico physicochemical properties of compounds 10(a-l) were determined according to Lipinski’s rules of five (RO5) associated with the prediction of their bioavailability. These new compounds 10(a-l) were tested for their antiproliferative activities in fibroblasts and eight representative human tumoral cell lines (Huh7 D12, Caco2, MDA-MB231, MDA-MB468, HCT116, PC3, MCF7 and PANC1). Among them, the compounds 10h and 10i showed sub-micromolar cytotoxic activity on tumor cell lines (0.23 < IC50 < 0.3 μM) and no toxicity on fibroblasts (IC50 > 25 μM). A dose-dependent inhibition of Store-Operated Ca+2 Entry (SOCE) was observed in the HEK293 cell line with 10h. In vitro embryotoxicity and angiogenesis on the mCherry transgenic zebrafish line showed that 10h presented no toxic effect and no angiogenic effect on embryos with a dose of 5 μM at 72 hpf. Full article
Show Figures

Figure 1

13 pages, 4923 KB  
Article
Self-Cleavage of Human Chloride Channel Accessory 2 Causes a Conformational Shift That Depends on Membrane Anchorage and Is Required for Its Regulation of Store-Operated Calcium Entry
by Grace T. Ramena, Aarushi Sharma, Yan Chang, Zui Pan and Randolph C. Elble
Biomedicines 2023, 11(11), 2915; https://doi.org/10.3390/biomedicines11112915 - 28 Oct 2023
Viewed by 2310
Abstract
Human CLCA2 regulates store-operated calcium entry (SOCE) by interacting with Orai1 and STIM1. It is expressed as a 943aa type I transmembrane protein that is cleaved at amino acid 708 to produce a diffusible 100 kDa product. The N-terminal ectodomain contains a hydrolase-like [...] Read more.
Human CLCA2 regulates store-operated calcium entry (SOCE) by interacting with Orai1 and STIM1. It is expressed as a 943aa type I transmembrane protein that is cleaved at amino acid 708 to produce a diffusible 100 kDa product. The N-terminal ectodomain contains a hydrolase-like subdomain with a conserved HEXXH zinc-binding motif that is proposed to cleave the precursor autoproteolytically. Here, we tested this hypothesis and its link to SOCE. We first studied the conditions for autocleavage in isolated membranes and then in a purified protein system. Cleavage was zinc-dependent and abolished by mutation of the E in the HEXXH motif to Q, E165Q. Cleavage efficiency increased with CLCA2 concentration, implying that it occurs in trans. Accordingly, the E165Q mutant was cleaved by co-transfected wildtype CLCA2. Moreover, CLCA2 precursors with different epitope tags co-immunoprecipitated. In a membrane-free system utilizing immunopurified protease and target, no cleavage occurred unless the target was first denatured, implying that membranes provide essential structural or conformational cues. Unexpectedly, cleavage caused a conformational shift: an N-terminal antibody that immunoprecipitated the precursor failed to precipitate the N-terminal product unless the product was first denatured with an ionic detergent. The E165Q mutation abolished the stimulation of SOCE caused by wildtype CLCA2, establishing that the metalloprotease activity is required for this regulatory function. Full article
(This article belongs to the Special Issue Calcium Signaling and Its Dysregulation in Cancer 2.0)
Show Figures

Figure 1

18 pages, 14689 KB  
Article
Searching for Mechanisms Underlying the Assembly of Calcium Entry Units: The Role of Temperature and pH
by Barbara Girolami, Matteo Serano, Alessia Di Fonso, Cecilia Paolini, Laura Pietrangelo and Feliciano Protasi
Int. J. Mol. Sci. 2023, 24(6), 5328; https://doi.org/10.3390/ijms24065328 - 10 Mar 2023
Cited by 5 | Viewed by 2413
Abstract
Store-operated Ca2+ entry (SOCE) is a mechanism that allows muscle fibers to recover external Ca2+, which first enters the cytoplasm and then, via SERCA pump, also refills the depleted intracellular stores (i.e., the sarcoplasmic reticulum, SR). We recently discovered that [...] Read more.
Store-operated Ca2+ entry (SOCE) is a mechanism that allows muscle fibers to recover external Ca2+, which first enters the cytoplasm and then, via SERCA pump, also refills the depleted intracellular stores (i.e., the sarcoplasmic reticulum, SR). We recently discovered that SOCE is mediated by Calcium Entry Units (CEUs), intracellular junctions formed by: (i) SR stacks containing STIM1; and (ii) I-band extensions of the transverse tubule (TT) containing Orai1. The number and size of CEUs increase during prolonged muscle activity, though the mechanisms underlying exercise-dependent formation of new CEUs remain to be elucidated. Here, we first subjected isolated extensor digitorum longus (EDL) muscles from wild type mice to an ex vivo exercise protocol and verified that functional CEUs can assemble also in the absence of blood supply and innervation. Then, we evaluated whether parameters that are influenced by exercise, such as temperature and pH, may influence the assembly of CEUs. Results collected indicate that higher temperature (36 °C vs. 25 °C) and lower pH (7.2 vs. 7.4) increase the percentage of fibers containing SR stacks, the n. of SR stacks/area, and the elongation of TTs at the I band. Functionally, assembly of CEUs at higher temperature (36 °C) or at lower pH (7.2) correlates with increased fatigue resistance of EDL muscles in the presence of extracellular Ca2+. Taken together, these results indicate that CEUs can assemble in isolated EDL muscles and that temperature and pH are two of the possible regulators of CEU formation. Full article
Show Figures

Figure 1

18 pages, 4385 KB  
Article
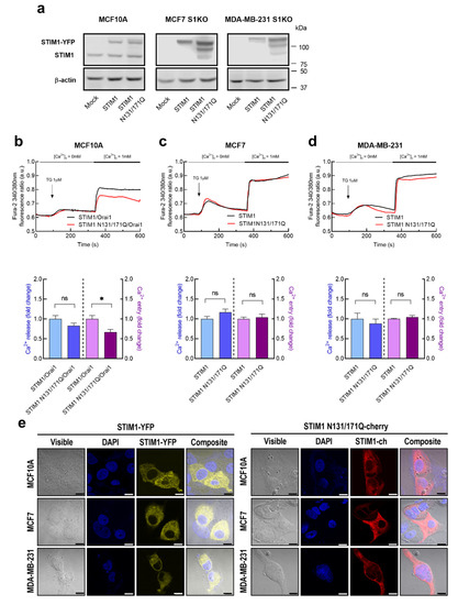
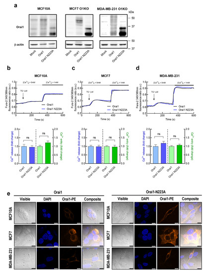
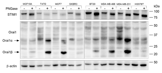
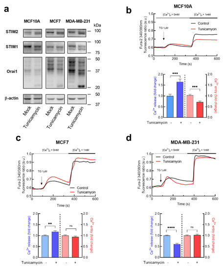
Store-Operated Calcium Entry in Breast Cancer Cells Is Insensitive to Orai1 and STIM1 N-Linked Glycosylation
by Jose Sanchez-Collado, Joel Nieto-Felipe, Isaac Jardin, Rajesh Bhardwaj, Alejandro Berna-Erro, Gines M. Salido, Tarik Smani, Matthias A Hediger, Jose J. Lopez and Juan A. Rosado
Cancers 2023, 15(1), 203; https://doi.org/10.3390/cancers15010203 - 29 Dec 2022
Cited by 3 | Viewed by 3284
Abstract
N-linked glycosylation is a post-translational modification that affects protein function, structure, and interaction with other proteins. The store-operated Ca2+ entry (SOCE) core proteins, Orai1 and STIM1, exhibit N-glycosylation consensus motifs. Abnormal SOCE has been associated to a number of disorders, including cancer, [...] Read more.
N-linked glycosylation is a post-translational modification that affects protein function, structure, and interaction with other proteins. The store-operated Ca2+ entry (SOCE) core proteins, Orai1 and STIM1, exhibit N-glycosylation consensus motifs. Abnormal SOCE has been associated to a number of disorders, including cancer, and alterations in Orai1 glycosylation have been related to cancer invasiveness and metastasis. Here we show that treatment of non-tumoral breast epithelial cells with tunicamycin attenuates SOCE. Meanwhile, tunicamycin was without effect on SOCE in luminal MCF7 and triple negative breast cancer (TNBC) MDA-MB-231 cells. Ca2+ imaging experiments revealed that expression of the glycosylation-deficient Orai1 mutant (Orai1N223A) did not alter SOCE in MCF10A, MCF7 and MDA-MB-231 cells. However, expression of the non-glycosylable STIM1 mutant (STIM1N131/171Q) significantly attenuated SOCE in MCF10A cells but was without effect in SOCE in MCF7 and MDA-MB-231 cells. In non-tumoral cells impairment of STIM1 N-linked glycosylation attenuated thapsigargin (TG)-induced caspase-3 activation while in breast cancer cells, which exhibit a smaller caspase-3 activity in response to TG, expression of the non-glycosylable STIM1 mutant (STIM1N131/171Q) was without effect on TG-evoked caspase-3 activation. Summarizing, STIM1 N-linked glycosylation is essential for full SOCE activation in non-tumoral breast epithelial cells; by contrast, SOCE in breast cancer MCF7 and MDA-MB-231 cells is insensitive to Orai1 and STIM1 N-linked glycosylation, and this event might participate in the development of apoptosis resistance. Full article
(This article belongs to the Section Molecular Cancer Biology)
Show Figures

Figure 1

17 pages, 2260 KB  
Review
Similarities and Differences between the Orai1 Variants: Orai1α and Orai1β
by Isaac Jardin, Alejandro Berna-Erro, Joel Nieto-Felipe, Alvaro Macias, Jose Sanchez-Collado, Jose J. Lopez, Gines M. Salido and Juan A. Rosado
Int. J. Mol. Sci. 2022, 23(23), 14568; https://doi.org/10.3390/ijms232314568 - 23 Nov 2022
Cited by 12 | Viewed by 3697
Abstract
Orai1, the first identified member of the Orai protein family, is ubiquitously expressed in the animal kingdom. Orai1 was initially characterized as the channel responsible for the store-operated calcium entry (SOCE), a major mechanism that allows cytosolic calcium concentration increments upon receptor-mediated IP [...] Read more.
Orai1, the first identified member of the Orai protein family, is ubiquitously expressed in the animal kingdom. Orai1 was initially characterized as the channel responsible for the store-operated calcium entry (SOCE), a major mechanism that allows cytosolic calcium concentration increments upon receptor-mediated IP3 generation, which results in intracellular Ca2+ store depletion. Furthermore, current evidence supports that abnormal Orai1 expression or function underlies several disorders. Orai1 is, together with STIM1, the key element of SOCE, conducting the Ca2+ release-activated Ca2+ (CRAC) current and, in association with TRPC1, the store-operated Ca2+ (SOC) current. Additionally, Orai1 is involved in non-capacitative pathways, as the arachidonate-regulated or LTC4-regulated Ca2+ channel (ARC/LRC), store-independent Ca2+ influx activated by the secretory pathway Ca2+-ATPase (SPCA2) and the small conductance Ca2+-activated K+ channel 3 (SK3). Furthermore, Orai1 possesses two variants, Orai1α and Orai1β, the latter lacking 63 amino acids in the N-terminus as compared to the full-length Orai1α form, which confers distinct features to each variant. Here, we review the current knowledge about the differences between Orai1α and Orai1β, the implications of the Ca2+ signals triggered by each variant, and their downstream modulatory effect within the cell. Full article
(This article belongs to the Special Issue Calcium Signaling in Health and Diseases)
Show Figures

Figure 1

26 pages, 5141 KB  
Article
Internalized Amyloid-β (1-42) Peptide Inhibits the Store-Operated Calcium Entry in HT-22 Cells
by Joana Poejo, Yolanda Orantos-Aguilera, Francisco Javier Martin-Romero, Ana Maria Mata and Carlos Gutierrez-Merino
Int. J. Mol. Sci. 2022, 23(20), 12678; https://doi.org/10.3390/ijms232012678 - 21 Oct 2022
Cited by 12 | Viewed by 3985
Abstract
Dysregulation in calcium signaling pathways plays a major role in the initiation of Alzheimer’s disease (AD) pathogenesis. Accumulative experimental evidence obtained with cellular and animal models, as well as with AD brain samples, points out the high cytotoxicity of soluble small oligomeric forms [...] Read more.
Dysregulation in calcium signaling pathways plays a major role in the initiation of Alzheimer’s disease (AD) pathogenesis. Accumulative experimental evidence obtained with cellular and animal models, as well as with AD brain samples, points out the high cytotoxicity of soluble small oligomeric forms of amyloid-β peptides (Aβ) in AD. In recent works, we have proposed that Aβ-calmodulin (CaM) complexation may play a major role in neuronal Ca2+ signaling, mediated by CaM-binding proteins (CaMBPs). STIM1, a recognized CaMBP, plays a key role in store-operated calcium entry (SOCE), and it has been shown that the SOCE function is diminished in AD, resulting in the instability of dendric spines and enhanced amyloidogenesis. In this work, we show that 2 and 5 h of incubation with 2 μM Aβ(1-42) oligomers of the immortalized mouse hippocampal cell line HT-22 leads to the internalization of 62 ± 11 nM and 135 ± 15 nM of Aβ(1-42), respectively. Internalized Aβ(1-42) oligomers colocalize with the endoplasmic reticulum (ER) and co-immunoprecipitated with STIM1, unveiling that this protein is a novel target of Aβ. Fluorescence resonance energy transfer measurements between STIM1 tagged with a green fluorescent protein (GFP) and Aβ(1-42)-HiLyte™-Fluor555 show that STIM1 can bind nanomolar concentrations of Aβ(1-42) oligomers at a site located close to the CaM-binding site in STIM1. Internalized Aβ(1-42) produced dysregulation of the SOCE in the HT-22 cells before a sustained alteration of cytosolic Ca2+ homeostasis can be detected, and is elicited by only 2 h of incubation with 2 μM Aβ(1-42) oligomers. We conclude that Aβ(1-42)-induced SOCE dysregulation in HT-22 cells is caused by the inhibitory modulation of STIM1, and the partial activation of ER Ca2+-leak channels. Full article
Show Figures

Figure 1

11 pages, 2128 KB  
Article
WIN55212-2 Modulates Intracellular Calcium via CB1 Receptor-Dependent and Independent Mechanisms in Neuroblastoma Cells
by Victor M. Pulgar, Allyn C. Howlett and Khalil Eldeeb
Cells 2022, 11(19), 2947; https://doi.org/10.3390/cells11192947 - 21 Sep 2022
Cited by 5 | Viewed by 2752
Abstract
The CB1 cannabinoid receptor (CB1R) and extracellular calcium (eCa2+)-stimulated Calcium Sensing receptor (CaSR) can exert cellular signaling by modulating levels of intracellular calcium ([Ca2+]i). We investigated the mechanisms involved in the ([Ca2+] [...] Read more.
The CB1 cannabinoid receptor (CB1R) and extracellular calcium (eCa2+)-stimulated Calcium Sensing receptor (CaSR) can exert cellular signaling by modulating levels of intracellular calcium ([Ca2+]i). We investigated the mechanisms involved in the ([Ca2+]i) increase in N18TG2 neuroblastoma cells, which endogenously express both receptors. Changes in [Ca2+]i were measured in cells exposed to 0.25 or 2.5 mM eCa2+ by a ratiometric method (Fura-2 fluorescence) and expressed as the difference between baseline and peak responses (ΔF340/380). The increased ([Ca2+]i) in cells exposed to 2.5 mM eCa2+ was blocked by the CaSR antagonist, NPS2143, this inhibition was abrogated upon stimulation with WIN55212-2. WIN55212-2 increased [Ca2+]i at 0.25 and 2.5 mM eCa2+ by 700% and 350%, respectively, but this increase was not replicated by CP55940 or methyl-anandamide. The store-operated calcium entry (SOCE) blocker, MRS1845, attenuated the WIN55212-2-stimulated increase in [Ca2+]i at both levels of eCa2+. Simultaneous perfusion with the CB1 antagonist, SR141716 or NPS2143 decreased the response to WIN55212-2 at 0.25 mM but not 2.5 mM eCa2+. Co-perfusion with the non-CB1/CB2 antagonist O-1918 attenuated the WIN55212-2-stimulated [Ca2+]i increase at both eCa2+ levels. These results are consistent with WIN55212-2-mediated intracellular Ca2+ mobilization from store-operated calcium channel-filled sources that could occur via either the CB1R or an O-1918-sensitive non-CB1R in coordination with the CaSR. Intracellular pathway crosstalk or signaling protein complexes may explain the observed effects. Full article
Show Figures

Figure 1

17 pages, 1363 KB  
Review
On the Connections between TRPM Channels and SOCE
by Guilherme H. Souza Bomfim, Barbara A. Niemeyer, Rodrigo S. Lacruz and Annette Lis
Cells 2022, 11(7), 1190; https://doi.org/10.3390/cells11071190 - 1 Apr 2022
Cited by 11 | Viewed by 4243
Abstract
Plasma membrane protein channels provide a passageway for ions to access the intracellular milieu. Rapid entry of calcium ions into cells is controlled mostly by ion channels, while Ca2+-ATPases and Ca2+ exchangers ensure that cytosolic Ca2+ levels ([Ca2+ [...] Read more.
Plasma membrane protein channels provide a passageway for ions to access the intracellular milieu. Rapid entry of calcium ions into cells is controlled mostly by ion channels, while Ca2+-ATPases and Ca2+ exchangers ensure that cytosolic Ca2+ levels ([Ca2+]cyt) are maintained at low (~100 nM) concentrations. Some channels, such as the Ca2+-release-activated Ca2+ (CRAC) channels and voltage-dependent Ca2+ channels (CACNAs), are highly Ca2+-selective, while others, including the Transient Receptor Potential Melastatin (TRPM) family, have broader selectivity and are mostly permeable to monovalent and divalent cations. Activation of CRAC channels involves the coupling between ORAI1-3 channels with the endoplasmic reticulum (ER) located Ca2+ store sensor, Stromal Interaction Molecules 1-2 (STIM1/2), a pathway also termed store-operated Ca2+ entry (SOCE). The TRPM family is formed by 8 members (TRPM1-8) permeable to Mg2+, Ca2+, Zn2+ and Na+ cations, and is activated by multiple stimuli. Recent studies indicated that SOCE and TRPM structure-function are interlinked in some instances, although the molecular details of this interaction are only emerging. Here we review the role of TRPM and SOCE in Ca2+ handling and highlight the available evidence for this interaction. Full article
(This article belongs to the Collection STIM and Orai Communication in Health and Disease)
Show Figures

Figure 1

14 pages, 596 KB  
Review
Computer-Based Drug Design of Positive Modulators of Store-Operated Calcium Channels to Prevent Synaptic Dysfunction in Alzheimer’s Disease
by Lernik Hunanyan, Viktor Ghamaryan, Ani Makichyan and Elena Popugaeva
Int. J. Mol. Sci. 2021, 22(24), 13618; https://doi.org/10.3390/ijms222413618 - 19 Dec 2021
Cited by 10 | Viewed by 4077
Abstract
Store-operated calcium entry (SOCE) constitutes a fine-tuning mechanism responsible for the replenishment of intracellular stores. Hippocampal SOCE is regulated by store-operated channels (SOC) organized in tripartite complex TRPC6/ORAI2/STIM2. It is suggested that in neurons, SOCE maintains intracellular homeostatic Ca2+ concentration at resting conditions [...] Read more.
Store-operated calcium entry (SOCE) constitutes a fine-tuning mechanism responsible for the replenishment of intracellular stores. Hippocampal SOCE is regulated by store-operated channels (SOC) organized in tripartite complex TRPC6/ORAI2/STIM2. It is suggested that in neurons, SOCE maintains intracellular homeostatic Ca2+ concentration at resting conditions and is needed to support the structure of dendritic spines. Recent evidence suggests that positive modulators of SOC are prospective drug candidates to treat Alzheimer’s disease (AD) at early stages. Although STIM2 and ORAI2 are definitely involved in the regulation of nSOC amplitude and a play major role in AD pathogenesis, growing evidence suggest that it is not easy to target these proteins pharmacologically. Existing positive modulators of TRPC6 are unsuitable for drug development due to either bad pharmacokinetics or side effects. Thus, we concentrate the review on perspectives to develop specific nSOC modulators based on available 3D structures of TRPC6, ORAI2, and STIM2. We shortly describe the structural features of existing models and the methods used to prepare them. We provide commonly used steps applied for drug design based on 3D structures of target proteins that might be used to develop novel AD preventing therapy. Full article
(This article belongs to the Special Issue Molecular Mechanisms and Pharmacological Targeting of Neuroprotection)
Show Figures

Figure 1

17 pages, 3023 KB  
Article
Calsequestrin 1 Is an Active Partner of Stromal Interaction Molecule 2 in Skeletal Muscle
by Seung Yeon Jeong, Mi Ri Oh, Jun Hee Choi, Jin Seok Woo and Eun Hui Lee
Cells 2021, 10(11), 2821; https://doi.org/10.3390/cells10112821 - 20 Oct 2021
Cited by 11 | Viewed by 3746
Abstract
Calsequestrin 1 (CASQ1) in skeletal muscle buffers and senses Ca2+ in the sarcoplasmic reticulum (SR). CASQ1 also regulates store-operated Ca2+ entry (SOCE) by binding to stromal interaction molecule 1 (STIM1). Abnormal SOCE and/or abnormal expression or mutations in CASQ1, STIM1, or [...] Read more.
Calsequestrin 1 (CASQ1) in skeletal muscle buffers and senses Ca2+ in the sarcoplasmic reticulum (SR). CASQ1 also regulates store-operated Ca2+ entry (SOCE) by binding to stromal interaction molecule 1 (STIM1). Abnormal SOCE and/or abnormal expression or mutations in CASQ1, STIM1, or STIM2 are associated with human skeletal, cardiac, or smooth muscle diseases. However, the functional relevance of CASQ1 along with STIM2 has not been studied in any tissue, including skeletal muscle. First, in the present study, it was found by biochemical approaches that CASQ1 is bound to STIM2 via its 92 N-terminal amino acids (C1 region). Next, to examine the functional relevance of the CASQ1-STIM2 interaction in skeletal muscle, the full-length wild-type CASQ1 or the C1 region was expressed in mouse primary skeletal myotubes, and the myotubes were examined using single-myotube Ca2+ imaging experiments and transmission electron microscopy observations. The CASQ1-STIM2 interaction via the C1 region decreased SOCE, increased intracellular Ca2+ release for skeletal muscle contraction, and changed intracellular Ca2+ distributions (high Ca2+ in the SR and low Ca2+ in the cytosol were observed). Furthermore, the C1 region itself (which lacks Ca2+-buffering ability but has STIM2-binding ability) decreased the expression of Ca2+-related proteins (canonical-type transient receptor potential cation channel type 6 and calmodulin 1) and induced mitochondrial shape abnormalities. Therefore, in skeletal muscle, CASQ1 plays active roles in Ca2+ movement and distribution by interacting with STIM2 as well as Ca2+ sensing and buffering. Full article
(This article belongs to the Collection STIM and Orai Communication in Health and Disease)
Show Figures

Figure 1

16 pages, 952 KB  
Article
Efficacy and Safety of Sesame Oil Cake Extract on Memory Function Improvement: A 12-Week, Randomized, Double-Blind, Placebo-Controlled Pilot Study
by Su-Jin Jung, Eun-Soo Jung, Ki-Chan Ha, Hyang-Im Baek, Yu-Kyung Park, Soog-Kyoung Han, Soo-Wan Chae, Seung-Ok Lee and Young-Chul Chung
Nutrients 2021, 13(8), 2606; https://doi.org/10.3390/nu13082606 - 28 Jul 2021
Cited by 21 | Viewed by 7849
Abstract
The goal of treatment for mild cognitive impairment (MCI) is to reduce the existing clinical symptoms, delay the progression of cognitive impairment and prevent the progression to Alzheimer’s disease (AD). At present, there is no effective drug therapy for AD treatment. However, early [...] Read more.
The goal of treatment for mild cognitive impairment (MCI) is to reduce the existing clinical symptoms, delay the progression of cognitive impairment and prevent the progression to Alzheimer’s disease (AD). At present, there is no effective drug therapy for AD treatment. However, early intake of dietary supplements may be effective in alleviating and delaying the MCI. This study aims to evaluate the effects of sesame oil cake extract (SOCE) supplementation on cognitive function in aged 60 years or older adults with memory impairment. A total of 70 subjects received either SOCE (n = 35) or placebo (n = 35) for 12 weeks based on random 1:1 assignment to these two groups. Cognitive function was evaluated by a computerized neurocognitive function test (CNT), and changes in the concentrations of plasma amyloid β (Aβ) proteins and urine 8-OHdG (8-hydroxy-2′-deoxyguanosine) were investigated before and after the experiment. Verbal learning test index items of the CNT improved markedly in the SOCE group compared to the placebo group (p < 0.05). Furthermore, plasma amyloid-β (1–40) and amyloid-β (1–42) levels in the SOCE group decreased significantly compared to that in the placebo group (p < 0.05). There was no statistically significant difference in urine 8-OHdG between the two groups (p > 0.05). Collectively, intake of SOCE for 12 weeks appears to have a beneficial effect on the verbal memory abilities and plasma β-amyloid levels of older adults with memory impairment. Full article
(This article belongs to the Section Phytochemicals and Human Health)
Show Figures

Graphical abstract

12 pages, 1295 KB  
Review
The Orai1-AC8 Interplay: How Breast Cancer Cells Escape from Orai1 Channel Inactivation
by José Sánchez-Collado, José J. López and Juan A. Rosado
Cells 2021, 10(6), 1308; https://doi.org/10.3390/cells10061308 - 25 May 2021
Cited by 5 | Viewed by 3936
Abstract
The interplay between the Ca2+-sensitive adenylyl cyclase 8 (AC8) and Orai1 channels plays an important role both in the activation of the cAMP/PKA signaling and the modulation of Orai1-dependent Ca2+ signals. AC8 interacts with a N-terminal region that is exclusive [...] Read more.
The interplay between the Ca2+-sensitive adenylyl cyclase 8 (AC8) and Orai1 channels plays an important role both in the activation of the cAMP/PKA signaling and the modulation of Orai1-dependent Ca2+ signals. AC8 interacts with a N-terminal region that is exclusive to the Orai1 long variant, Orai1α. The interaction between both proteins allows the Ca2+ that enters the cell through Orai1α to activate the generation of cAMP by AC8. Subsequent PKA activation results in Orai1α inactivation by phosphorylation at serine-34, thus shaping Orai1-mediated cellular functions. In breast cancer cells, AC8 plays a relevant role supporting a variety of cancer hallmarks, including proliferation and migration. Breast cancer cells overexpress AC8, which shifts the AC8-Orai1 stoichiometry in favor of the former and leads to the impairment of PKA-dependent Orai1α inactivation. This mechanism contributes to the enhanced SOCE observed in triple-negative breast cancer cells. This review summarizes the functional interaction between AC8 and Orai1α in normal and breast cancer cells and its relevance for different cancer features. Full article
(This article belongs to the Collection Advance in Ion Channel Signaling in Cancer Cells)
Show Figures

Figure 1

23 pages, 3810 KB  
Article
Synthesis and Characterization of Store-Operated Calcium Entry Inhibitors Active in the Submicromolar Range
by Camille Le Guilcher, Tomas Luyten, Jan B. Parys, Mathieu Pucheault and Olivier Dellis
Int. J. Mol. Sci. 2020, 21(24), 9777; https://doi.org/10.3390/ijms21249777 - 21 Dec 2020
Cited by 3 | Viewed by 4296
Abstract
The store-operated calcium entry, better known as SOCE, forms the main Ca2+ influx pathway in non-excitable cells, especially in leukocytes, where it is required for cell activation and the immune response. During the past decades, several inhibitors were developed, but they lack [...] Read more.
The store-operated calcium entry, better known as SOCE, forms the main Ca2+ influx pathway in non-excitable cells, especially in leukocytes, where it is required for cell activation and the immune response. During the past decades, several inhibitors were developed, but they lack specificity or efficacy. From the non-specific SOCE inhibitor 2-aminoethyl diphenylborinate (2-APB), we synthetized 16 new analogues by replacing/modifying the phenyl groups. Among them, our compound P11 showed the best inhibitory capacity with a Ki ≈ 75 nM. Furthermore, below 1 µM, P11 was devoid of any inhibitory activity on the two other main cellular targets of 2-APB, the IP3 receptors, and the SERCA pumps. Interestingly, Jurkat T cells secrete interleukin-2 under phytohemagglutinin stimulation but undergo cell death and stop IL-2 synthesis when stimulated in the presence of increasing P11 concentrations. Thus, P11 could represent the first member of a new and potent family of immunosuppressors. Full article
(This article belongs to the Special Issue STIMulating Ca2+ Homeostasis)
Show Figures

Graphical abstract

Back to TopTop