Sign in to use this feature.

Years

Between: -

Subjects

remove_circle_outline
remove_circle_outline
remove_circle_outline
remove_circle_outline
remove_circle_outline

Journals

Article Types

Countries / Regions

Search Results (63)

Search Parameters:
Keywords = mutagenesis of viral genomes

Order results
Result details
Results per page
Select all
Export citation of selected articles as:
17 pages, 1507 KB  
Article
Navigating the Fitness Landscape: Host Density, Epistasis, and Clonal Interference Drive Divergent Evolutionary Pathways in Phage Qβ
by Mara Laguna-Castro, Pilar Somovilla, Víctor López-Muñoz, Luis F. Pacios and Ester Lázaro
Int. J. Mol. Sci. 2025, 26(18), 9020; https://doi.org/10.3390/ijms26189020 - 16 Sep 2025
Viewed by 1114
Abstract
Understanding how ecological factors shape viral evolution is essential for predicting adaptation in RNA viruses. In this study, we investigated the evolutionary dynamics of bacteriophage Qβ under varying host densities, focusing on two nonsynonymous mutations—A1930G and C2011A—located in the A1 protein. Using experimental [...] Read more.
Understanding how ecological factors shape viral evolution is essential for predicting adaptation in RNA viruses. In this study, we investigated the evolutionary dynamics of bacteriophage Qβ under varying host densities, focusing on two nonsynonymous mutations—A1930G and C2011A—located in the A1 protein. Using experimental evolution, phenotypic assays, and competition experiments, we found that C2011A is consistently selected at low bacterial densities, enhancing viral entry but reducing burst size. In contrast, A1930G is fixed at high densities, despite similar phenotypic effects, suggesting its advantage arises from interactions with additional mutations. Clonal analysis revealed that compensatory or beneficial mutations modulate the fitness of A1930G, enabling its fixation. The absence of both mutations in the same genome points to negative epistasis, confirmed by the poor performance of the double mutant generated by site-directed mutagenesis. Sequencing of intermediate transfers showed early emergence of A1930G, but its fixation was prevented by clonal interference with C2011A. These findings highlight how host availability, fitness trade-offs, epistasis, and competition among variants shape the adaptive landscape of RNA viruses. Full article
Show Figures

Figure 1

14 pages, 1097 KB  
Review
Sequences and Structures of Viral Proteins Linked to the Genomes (VPg) of RNA Viruses
by Catherine H. Schein
Viruses 2025, 17(5), 645; https://doi.org/10.3390/v17050645 - 29 Apr 2025
Viewed by 1850
Abstract
In the mid-1970s, it was revealed that the 5′ end of the RNA genome of poliovirus (PV) was covalently linked to a peptide called VPg (viral protein, genome-linked). Subsequently, VPgs have been found attached to many other viruses and even phages. This review [...] Read more.
In the mid-1970s, it was revealed that the 5′ end of the RNA genome of poliovirus (PV) was covalently linked to a peptide called VPg (viral protein, genome-linked). Subsequently, VPgs have been found attached to many other viruses and even phages. This review summarizes the patterns of physicochemical properties that are conserved within the VPgs of plus-strand RNA viruses where short-peptide VPgs have been identified. Mutagenesis and structural data indicate the importance of a 5 aa conserved motif at the N-termini of picornaviral VPgs (around the tyrosine 3 residue, which forms a covalent bond to UMP and the RNA). Hidden Markov models have been used to find motifs and VPgs in additional genera of picornaviruses, as well as dicistroviruses in insects and comoviruses in plants. These latter VPgs are bound to the RNA termina through linkages to serine or threonine. The role of free VPg and VPgpU needs clarification, especially in light of multiple genome copies in many of the viruses. Lysine and other positively charged side chains are hallmarks of VPgs. These may contribute to interactions with the viral RNA, polymerase, membranes and cellular proteins. The larger protein VPgs from potyviruses and noroviruses/caliciviruses may also show some areas of similar properties to these small peptides. Full article
(This article belongs to the Section General Virology)
Show Figures

Figure 1

16 pages, 1975 KB  
Review
APOBEC3 Proteins: From Antiviral Immunity to Oncogenic Drivers in HPV-Positive Cancers
by Eliza Pizarro Castilha, Rosalba Biondo, Kleber Paiva Trugilo, Giulia Mariane Fortunato, Timothy Robert Fenton and Karen Brajão de Oliveira
Viruses 2025, 17(3), 436; https://doi.org/10.3390/v17030436 - 18 Mar 2025
Cited by 4 | Viewed by 2798
Abstract
The human APOBEC superfamily consists of eleven cytidine deaminase enzymes. Among them, APOBEC3 enzymes play a dual role in antiviral immunity and cancer development. APOBEC3 enzymes, including APOBEC3A (A3A) and APOBEC3B (A3B), induce mutations in viral DNA, effectively inhibiting viral replication but also [...] Read more.
The human APOBEC superfamily consists of eleven cytidine deaminase enzymes. Among them, APOBEC3 enzymes play a dual role in antiviral immunity and cancer development. APOBEC3 enzymes, including APOBEC3A (A3A) and APOBEC3B (A3B), induce mutations in viral DNA, effectively inhibiting viral replication but also promoting somatic mutations in the host genome, contributing to cancer development. A3A and A3B are linked to mutational signatures in over 50% of human cancers, with A3A being a potent mutagen. A3B, one of the first APOBEC3 enzymes linked to carcinogenesis, plays a significant role in HPV-associated cancers by driving somatic mutagenesis and tumor progression. The A3A_B deletion polymorphism results in a hybrid A3A_B gene, leading to increased A3A expression and enhanced mutagenic potential. Such polymorphism has been linked to an elevated risk of certain cancers, particularly in populations where it is more prevalent. This review explores the molecular mechanisms of APOBEC3 proteins, highlighting their dual roles in antiviral defense and tumorigenesis. We also discuss the clinical implications of genetic variants, such as the A3A_B polymorphism, mainly in HPV infection and associated cancers, providing a comprehensive understanding of their contributions to both viral restriction and cancer development. Full article
(This article belongs to the Special Issue Host-Mediated Viral Mutations: APOBECs, ADARs, and Beyond)
Show Figures

Figure 1

25 pages, 3530 KB  
Article
In Vivo Selection of S/MAR Sequences to Favour AAV Episomal Maintenance in Dividing Cells
by Andrea Llanos-Ardaiz, Aquilino Lantero, Leire Neri, Itsaso Mauleón, Marina Ruiz de Galarreta, Laia Trigueros-Motos, Nicholas D. Weber, Veronica Ferrer, Rafael Aldabe and Gloria Gonzalez-Aseguinolaza
Int. J. Mol. Sci. 2024, 25(23), 12734; https://doi.org/10.3390/ijms252312734 - 27 Nov 2024
Viewed by 3681
Abstract
Adeno-associated viral (AAV) vector-mediated gene therapy has emerged as a promising alternative to liver transplantation for monogenic metabolic hepatic diseases. AAVs are non-integrative vectors that are maintained primarily as episomes in quiescent cells like adult hepatocytes. This quality, while advantageous from a safety [...] Read more.
Adeno-associated viral (AAV) vector-mediated gene therapy has emerged as a promising alternative to liver transplantation for monogenic metabolic hepatic diseases. AAVs are non-integrative vectors that are maintained primarily as episomes in quiescent cells like adult hepatocytes. This quality, while advantageous from a safety perspective due to a decreased risk of insertional mutagenesis, becomes a disadvantage when treating dividing cells, as it inevitably leads to the loss of the therapeutic genome. This is a challenge for the treatment of hereditary liver diseases that manifest in childhood. One potential approach to avoid vector genome loss involves putting scaffold/matrix attachment regions (S/MARs) into the recombinant AAV (rAAV) genome to facilitate its replication together with the cellular genome. We found that the administration of AAVs carrying the human β-interferon S/MAR sequence to neonatal and infant mice resulted in the maintenance of higher levels of viral genomes. However, we also observed that its inclusion at the 3′ end of the mRNA negatively impacted its stability, leading to reduced mRNA and protein levels. This effect can be partially attenuated by incorporating nonsense-mediated decay (NMD)-inhibitory sequences into the S/MAR containing rAAV genome, whose introduction may aid in the development of more efficient and longer-lasting gene therapy rAAV vectors. Full article
(This article belongs to the Collection Feature Papers in Molecular Genetics and Genomics)
Show Figures

Figure 1

14 pages, 2117 KB  
Article
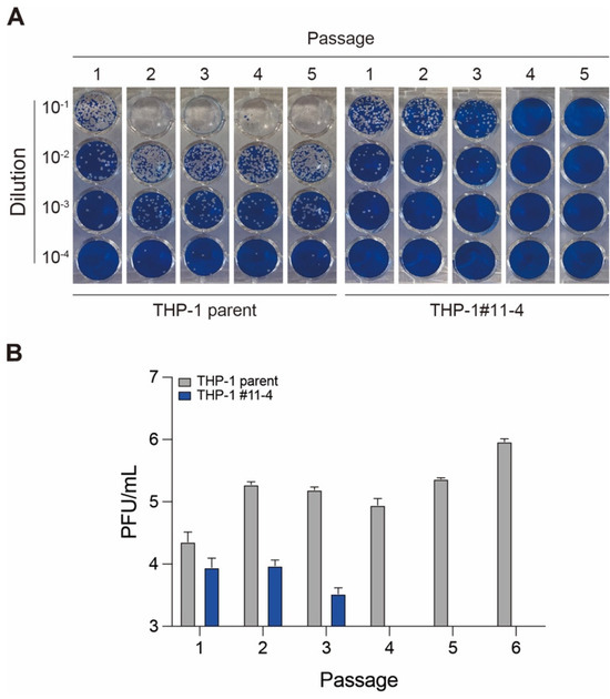
Potential Role of APOBEC3 Family Proteins in SARS-CoV-2 Replication
by MST Monira Begum, Ayub Bokani, Samiul Alam Rajib, Mohadeseh Soleimanpour, Yosuke Maeda, Kazuhisa Yoshimura, Yorifumi Satou, Diako Ebrahimi and Terumasa Ikeda
Viruses 2024, 16(7), 1141; https://doi.org/10.3390/v16071141 - 16 Jul 2024
Cited by 2 | Viewed by 2523
Abstract
Severe acute respiratory syndrome coronavirus 2 (SARS-CoV-2) has acquired multiple mutations since its emergence. Analyses of the SARS-CoV-2 genomes from infected patients exhibit a bias toward C-to-U mutations, which are suggested to be caused by the apolipoprotein B mRNA editing enzyme polypeptide-like 3 [...] Read more.
Severe acute respiratory syndrome coronavirus 2 (SARS-CoV-2) has acquired multiple mutations since its emergence. Analyses of the SARS-CoV-2 genomes from infected patients exhibit a bias toward C-to-U mutations, which are suggested to be caused by the apolipoprotein B mRNA editing enzyme polypeptide-like 3 (APOBEC3, A3) cytosine deaminase proteins. However, the role of A3 enzymes in SARS-CoV-2 replication remains unclear. To address this question, we investigated the effect of A3 family proteins on SARS-CoV-2 replication in the myeloid leukemia cell line THP-1 lacking A3A to A3G genes. The Wuhan, BA.1, and BA.5 variants had comparable viral replication in parent and A3A-to-A3G-null THP-1 cells stably expressing angiotensin-converting enzyme 2 (ACE2) protein. On the other hand, the replication and infectivity of these variants were abolished in A3A-to-A3G-null THP-1-ACE2 cells in a series of passage experiments over 20 days. In contrast to previous reports, we observed no evidence of A3-induced SARS-CoV-2 mutagenesis in the passage experiments. Furthermore, our analysis of a large number of publicly available SARS-CoV-2 genomes did not reveal conclusive evidence for A3-induced mutagenesis. Our studies suggest that A3 family proteins can positively contribute to SARS-CoV-2 replication; however, this effect is deaminase-independent. Full article
(This article belongs to the Section Coronaviruses)
Show Figures

Figure 1

27 pages, 3518 KB  
Review
Highs and Lows in Calicivirus Reverse Genetics
by Ángel L. Álvarez, Aroa Arboleya, Fábio A. Abade dos Santos, Alberto García-Manso, Inés Nicieza, Kevin P. Dalton, Francisco Parra and José M. Martín-Alonso
Viruses 2024, 16(6), 866; https://doi.org/10.3390/v16060866 - 28 May 2024
Cited by 3 | Viewed by 3025
Abstract
In virology, the term reverse genetics refers to a set of methodologies in which changes are introduced into the viral genome and their effects on the generation of infectious viral progeny and their phenotypic features are assessed. Reverse genetics emerged thanks to advances [...] Read more.
In virology, the term reverse genetics refers to a set of methodologies in which changes are introduced into the viral genome and their effects on the generation of infectious viral progeny and their phenotypic features are assessed. Reverse genetics emerged thanks to advances in recombinant DNA technology, which made the isolation, cloning, and modification of genes through mutagenesis possible. Most virus reverse genetics studies depend on our capacity to rescue an infectious wild-type virus progeny from cell cultures transfected with an “infectious clone”. This infectious clone generally consists of a circular DNA plasmid containing a functional copy of the full-length viral genome, under the control of an appropriate polymerase promoter. For most DNA viruses, reverse genetics systems are very straightforward since DNA virus genomes are relatively easy to handle and modify and are also (with few notable exceptions) infectious per se. This is not true for RNA viruses, whose genomes need to be reverse-transcribed into cDNA before any modification can be performed. Establishing reverse genetics systems for members of the Caliciviridae has proven exceptionally challenging due to the low number of members of this family that propagate in cell culture. Despite the early successful rescue of calicivirus from a genome-length cDNA more than two decades ago, reverse genetics methods are not routine procedures that can be easily extrapolated to other members of the family. Reports of calicivirus reverse genetics systems have been few and far between. In this review, we discuss the main pitfalls, failures, and delays behind the generation of several successful calicivirus infectious clones. Full article
(This article belongs to the Special Issue Caliciviruses)
Show Figures

Graphical abstract

10 pages, 965 KB  
Brief Report
Exploring Viral Genome Profile in Mpox Patients during the 2022 Outbreak, in a North-Eastern Centre of Italy
by Michela Deiana, Denise Lavezzari, Antonio Mori, Silvia Accordini, Elena Pomari, Chiara Piubelli, Simone Malagò, Maddalena Cordioli, Niccolò Ronzoni, Andrea Angheben, Evelina Tacconelli, Maria Rosaria Capobianchi, Federico Giovanni Gobbi and Concetta Castilletti
Viruses 2024, 16(5), 726; https://doi.org/10.3390/v16050726 - 3 May 2024
Cited by 3 | Viewed by 2624
Abstract
In 2022, an unprecedented outbreak of mpox raged in several nations. Sequences from the 2022 outbreak reveal a higher nucleotide substitution if compared with the estimated rate for orthopoxviruses. Recently, intra-lesion SNVs (single nucleotide variants) have been described, and these have been suggested [...] Read more.
In 2022, an unprecedented outbreak of mpox raged in several nations. Sequences from the 2022 outbreak reveal a higher nucleotide substitution if compared with the estimated rate for orthopoxviruses. Recently, intra-lesion SNVs (single nucleotide variants) have been described, and these have been suggested as possible sources of genetic variation. Until now, it has not been clear if the presence of several SNVs could represents the result of local mutagenesis or a possible co-infection. We investigated the significance of SNVs through whole-genome sequencing analysis of four unrelated mpox cases. In addition to the known mutations harboured by the circulating strains of virus (MPXV), 7 novel mutations were identified, including SNVs located in genes that are involved in immune evasion mechanisms and/or viral fitness, six of these appeared to be APOBEC3-driven. Interestingly, three patients exhibited the coexistence of mutated and wild-type alleles for five non-synonymous variants. In addition, two patients, apparently unrelated, showed an analogous pattern for two novel mutations, albeit with divergent frequencies. The coexistence of mixed viral populations, harbouring non-synonymous mutations in patients, supports the hypothesis of possible co-infection. Additional investigations of larger clinical cohorts are essential to validating intra-patient viral genome heterogeneity and determining the possibility of co-presence events of slightly divergent MPXV strains. Full article
(This article belongs to the Topic Human Monkeypox Research)
Show Figures

Figure 1

16 pages, 2504 KB  
Article
Expanding the Scope of Adenoviral Vectors by Utilizing Novel Tools for Recombination and Vector Rescue
by Julian Fischer, Ariana Fedotova, Clara Bühler, Laura Darriba, Sabrina Schreiner and Zsolt Ruzsics
Viruses 2024, 16(5), 658; https://doi.org/10.3390/v16050658 - 23 Apr 2024
Cited by 2 | Viewed by 1796
Abstract
Recombinant adenoviruses are widely used in clinical and laboratory applications. Despite the wide variety of available sero- and genotypes, only a fraction is utilized in vivo. As adenoviruses are a large group of viruses, displaying many different tropisms, immune epitopes, and replication characteristics, [...] Read more.
Recombinant adenoviruses are widely used in clinical and laboratory applications. Despite the wide variety of available sero- and genotypes, only a fraction is utilized in vivo. As adenoviruses are a large group of viruses, displaying many different tropisms, immune epitopes, and replication characteristics, the merits of translating these natural benefits into vector applications are apparent. This translation, however, proves difficult, since while research has investigated the application of these viruses, there are no universally applicable rules in vector design for non-classical adenovirus types. In this paper, we describe a generalized workflow that allows vectorization, rescue, and cloning of all adenoviral species to enable the rapid development of new vector variants. We show this using human and simian adenoviruses, further modifying a selection of them to investigate their gene transfer potential and build potential vector candidates for future applications. Full article
(This article belongs to the Special Issue 15th International Adenovirus Meeting)
Show Figures

Figure 1

17 pages, 3959 KB  
Article
Deciphering the Role of Post-Translational Modifications and Cellular Location of Hepatitis Delta Virus (HDV) Antigens in HDV-Mediated Liver Damage in Mice
by Sheila Maestro, Nahia Gomez-Echarte, Gracian Camps, Carla Usai, Cristina Olagüe, Africa Vales, Rafael Aldabe and Gloria Gonzalez-Aseguinolaza
Viruses 2024, 16(3), 379; https://doi.org/10.3390/v16030379 - 28 Feb 2024
Cited by 1 | Viewed by 2500
Abstract
Hepatitis D virus (HDV) infection represents the most severe form of chronic viral hepatitis. We have shown that the delivery of HDV replication-competent genomes to the hepatocytes using adeno-associated virus (AAV-HDV) as gene delivery vehicles offers a unique platform to investigate the molecular [...] Read more.
Hepatitis D virus (HDV) infection represents the most severe form of chronic viral hepatitis. We have shown that the delivery of HDV replication-competent genomes to the hepatocytes using adeno-associated virus (AAV-HDV) as gene delivery vehicles offers a unique platform to investigate the molecular aspects of HDV and associated liver damage. For the purpose of this study, we generated HDV genomes modified by site-directed mutagenesis aimed to (i) prevent some post-translational modifications of HDV antigens (HDAgs) such as large-HDAg (L-HDAg) isoprenylation or short-HDAg (S-HDAg) phosphorylation; (ii) alter the localization of HDAgs within the subcellular compartments; and (iii) inhibit the right conformation of the delta ribozyme. First, the different HDV mutants were tested in vitro using plasmid-transfected Huh-7 cells and then in vivo in C57BL/6 mice using AAV vectors. We found that Ser177 phosphorylation and ribozymal activity are essential for HDV replication and HDAg expression. Mutations of the isoprenylation domain prevented the formation of infectious particles and increased cellular toxicity and liver damage. Furthermore, altering HDAg intracellular localization notably decreased viral replication, though liver damage remained unchanged versus normal HDAg distribution. In addition, a mutation in the nuclear export signal impaired the formation of infectious viral particles. These findings contribute valuable insights into the intricate mechanisms of HDV biology and have implications for therapeutic considerations. Full article
(This article belongs to the Special Issue Life Cycle of Hepatitis D Virus (HDV) and HDV-Like Agents)
Show Figures

Figure 1

12 pages, 1349 KB  
Article
PTEN Mediates the Silencing of Unintegrated HIV-1 DNA
by An Thanh Phan and Yiping Zhu
Viruses 2024, 16(2), 291; https://doi.org/10.3390/v16020291 - 14 Feb 2024
Cited by 1 | Viewed by 2393
Abstract
The integration of viral DNA into a host genome is an important step in HIV-1 replication. However, due to the high failure rate of integration, the majority of viral DNA exists in an unintegrated state during HIV-1 infection. In contrast to the robust [...] Read more.
The integration of viral DNA into a host genome is an important step in HIV-1 replication. However, due to the high failure rate of integration, the majority of viral DNA exists in an unintegrated state during HIV-1 infection. In contrast to the robust expression from integrated viral DNA, unintegrated HIV-1 DNA is very poorly transcribed in infected cells, but the molecular machinery responsible for the silencing of unintegrated HIV-1 DNA remains poorly characterized. In this study, we sought to characterize new host factors for the inhibition of expression from unintegrated HIV-1 DNA. A genome-wide CRISPR-Cas9 knockout screening revealed the essential role of phosphatase and tensin homolog (PTEN) in the silencing of unintegrated HIV-1 DNA. PTEN’s phosphatase activity negatively regulates the PI3K-Akt pathway to inhibit the transcription from unintegrated HIV-1 DNA. The knockout (KO) of PTEN or inhibition of PTEN’s phosphatase activity by point mutagenesis activates Akt by phosphorylation and enhances the transcription from unintegrated HIV-1 DNA. Inhibition of the PI3K-Akt pathway by Akt inhibitor in PTEN-KO cells restores the silencing of unintegrated HIV-1 DNA. Transcriptional factors (NF-κB, Sp1, and AP-1) are important for the activation of unintegrated HIV-1 DNA in PTEN-KO cells. Finally, the knockout of PTEN increases the levels of active epigenetic marks (H3ac and H3K4me3) and the recruitment of PolII on unintegrated HIV-1 DNA chromatin. Our experiments reveal that PTEN targets transcription factors (NF-κB, Sp1, and AP-1) by negatively regulating the PI3K-Akt pathway to promote the silencing of unintegrated HIV-1 DNA. Full article
(This article belongs to the Special Issue Cellular Mechanisms Regulating HIV Replication)
Show Figures

Figure 1

17 pages, 14185 KB  
Review
HTLV-1 Tax Tug-of-War: Cellular Senescence and Death or Cellular Transformation
by Marcia Bellon and Christophe Nicot
Pathogens 2024, 13(1), 87; https://doi.org/10.3390/pathogens13010087 - 19 Jan 2024
Cited by 13 | Viewed by 4776
Abstract
Human T cell leukemia virus type 1 (HTLV-1) is a retrovirus associated with a lymphoproliferative disease known as adult T cell leukemia/lymphoma (ATLL). HTLV-1 infection efficiently transforms human T cells in vivo and in vitro. The virus does not transduce a proto-oncogene, nor [...] Read more.
Human T cell leukemia virus type 1 (HTLV-1) is a retrovirus associated with a lymphoproliferative disease known as adult T cell leukemia/lymphoma (ATLL). HTLV-1 infection efficiently transforms human T cells in vivo and in vitro. The virus does not transduce a proto-oncogene, nor does it integrate into tumor-promoting genomic sites. Instead, HTLV-1 uses a random mutagenesis model, resulting in cellular transformation. Expression of the viral protein Tax is critical for the immortalization of infected cells by targeting specific cellular signaling pathways. However, Tax is highly immunogenic and represents the main target for the elimination of virally infected cells by host cytotoxic T cells (CTLs). In addition, Tax expression in naïve cells induces pro-apoptotic signals and has been associated with the induction of non-replicative cellular senescence. This review will explore these conundrums and discuss the mechanisms used by the Tax viral oncoprotein to influence life-and-death cellular decisions and affect HTLV-1 pathogenesis. Full article
(This article belongs to the Special Issue New Directions in HTLV-1 Research)
Show Figures

Figure 1

16 pages, 2109 KB  
Article
Targeted Delivery of Chimeric Antigen Receptor into T Cells via CRISPR-Mediated Homology-Directed Repair with a Dual-AAV6 Transduction System
by Pablo D. Moço, Omar Farnós, David Sharon and Amine A. Kamen
Curr. Issues Mol. Biol. 2023, 45(10), 7705-7720; https://doi.org/10.3390/cimb45100486 - 22 Sep 2023
Cited by 5 | Viewed by 5651
Abstract
CAR-T cell therapy involves genetically engineering T cells to recognize and attack tumour cells by adding a chimeric antigen receptor (CAR) to their surface. In this study, we have used dual transduction with AAV serotype 6 (AAV6) to integrate an anti-CD19 CAR into [...] Read more.
CAR-T cell therapy involves genetically engineering T cells to recognize and attack tumour cells by adding a chimeric antigen receptor (CAR) to their surface. In this study, we have used dual transduction with AAV serotype 6 (AAV6) to integrate an anti-CD19 CAR into human T cells at a known genomic location. The first viral vector expresses the Cas9 endonuclease and a guide RNA (gRNA) targeting the T cell receptor alpha constant locus, while the second vector carries the DNA template for homology-mediated CAR insertion. We evaluated three gRNA candidates and determined their efficiency in generating indels. The AAV6 successfully delivered the CRISPR/Cas9 machinery in vitro, and molecular analysis of the dual transduction showed the integration of the CAR transgene into the desired location. In contrast to the random integration methods typically used to generate CAR-T cells, targeted integration into a known genomic locus can potentially lower the risk of insertional mutagenesis and provide more stable levels of CAR expression. Critically, this method also results in the knockout of the endogenous T cell receptor, allowing target cells to be derived from allogeneic donors. This raises the exciting possibility of “off-the-shelf” universal immunotherapies that would greatly simplify the production and administration of CAR-T cells. Full article
(This article belongs to the Special Issue Advanced Molecular Solutions for Cancer Therapy)
Show Figures

Figure 1

15 pages, 812 KB  
Article
Favipiravir Suppresses Zika Virus (ZIKV) through Activity as a Mutagen
by Evelyn J. Franco, Eleonora Cella, Xun Tao, Kaley C. Hanrahan, Taj Azarian and Ashley N. Brown
Microorganisms 2023, 11(5), 1342; https://doi.org/10.3390/microorganisms11051342 - 19 May 2023
Cited by 5 | Viewed by 2207
Abstract
In a companion paper, we demonstrated that the nucleoside analogue favipiravir (FAV) suppressed Zika virus (ZIKV) replication in three human-derived cell lines—HeLa, SK-N-MC, and HUH-7. Our results revealed that FAV’s effect was most pronounced in HeLa cells. In this work, we aimed to [...] Read more.
In a companion paper, we demonstrated that the nucleoside analogue favipiravir (FAV) suppressed Zika virus (ZIKV) replication in three human-derived cell lines—HeLa, SK-N-MC, and HUH-7. Our results revealed that FAV’s effect was most pronounced in HeLa cells. In this work, we aimed to explain variation in FAV activity, investigating its mechanism of action and characterizing host cell factors relevant to tissue-specific differences in drug effect. Using viral genome sequencing, we show that FAV therapy was associated with an increase in the number of mutations and promoted the production of defective viral particles in all three cell lines. Our findings demonstrate that defective viral particles made up a larger portion of the viral population released from HeLa cells both at increasing FAV concentrations and at increasing exposure times. Taken together, our companion papers show that FAV acts via lethal mutagenesis against ZIKV and highlight the host cell’s influence on the activation and antiviral activity of nucleoside analogues. Furthermore, the information gleaned from these companion papers can be applied to gain a more comprehensive understanding of the activity of nucleoside analogues and the impact of host cell factors against other viral infections for which we currently have no approved antiviral therapies. Full article
(This article belongs to the Special Issue Recent Advances in Antivirals for Emerging Viruses 2.0)
Show Figures

Figure 1

28 pages, 10341 KB  
Article
‘Shared-Hook’ and ‘Changed-Hook’ Binding Activities of Herpesviral Core Nuclear Egress Complexes Identified by Random Mutagenesis
by Josephine Lösing, Sigrun Häge, Martin Schütz, Sabrina Wagner, Julia Wardin, Heinrich Sticht and Manfred Marschall
Cells 2022, 11(24), 4030; https://doi.org/10.3390/cells11244030 - 13 Dec 2022
Cited by 7 | Viewed by 2496
Abstract
Herpesviruses replicate their genomes and assemble their capsids in the host cell nucleus. To progress towards morphogenesis in the cytoplasm, herpesviruses evolved the strategy of nuclear egress as a highly regulated process of nucleo-cytoplasmic capsid transition. The process is conserved among α-, β- [...] Read more.
Herpesviruses replicate their genomes and assemble their capsids in the host cell nucleus. To progress towards morphogenesis in the cytoplasm, herpesviruses evolved the strategy of nuclear egress as a highly regulated process of nucleo-cytoplasmic capsid transition. The process is conserved among α-, β- and γ-herpesviruses and involves the formation of a core and multicomponent nuclear egress complex (NEC). Core NEC is assembled by the interaction between the nucleoplasmic hook protein, i.e., pUL53 (human cytomegalovirus, HCMV), and the integral membrane-associated groove protein, i.e., pUL50. Our study aimed at the question of whether a panherpesviral NEC scaffold may enable hook-into-groove interaction across herpesviral subfamilies. For this purpose, NEC constructs were generated for members of all three subfamilies and analyzed for multi-ligand interaction using a yeast two-hybrid (Y2H) approach with randomized pUL53 mutagenesis libraries. The screening identified ten library clones displaying cross-viral shared hook-into-groove interaction. Interestingly, a slightly modified Y2H screening strategy provided thirteen further changed-hook pUL53 clones having lost parental pUL50 interaction but gained homolog interaction. In addition, we designed a sequence-predicted hybrid construct based on HCMV and Epstein-Barr virus (EBV) core NEC proteins and identified a cross-viral interaction phenotype. Confirmation was provided by applying protein–protein interaction analyses in human cells, such as coimmunoprecipitation settings, confocal nuclear rim colocalization assays, and HCMV ΔUL53 infection experiments with pUL53-complementing cells. Combined, the study provided the first examples of cross-viral NEC interaction patterns and revealed a higher yield of human cell-confirmed binding clones using a library exchange rate of 3.4 than 2.7. Thus, the study provides improved insights into herpesviral NEC protein binding specificities of core NEC formation. This novel information might be exploited to gain a potential target scaffold for the development of broadly acting NEC-directed inhibitory small molecules. Full article
Show Figures

Figure 1

17 pages, 7220 KB  
Article
Interaction between Movement Proteins of Hibiscus green spot virus
by Anastasia K. Atabekova, Ekaterina A. Lazareva, Alexander A. Lezzhov, Anna D. Solovieva, Sergei A. Golyshev, Boris I. Skulachev, Ilya D. Solovyev, Alexander P. Savitsky, Manfred Heinlein, Sergey Y. Morozov and Andrey G. Solovyev
Viruses 2022, 14(12), 2742; https://doi.org/10.3390/v14122742 - 8 Dec 2022
Cited by 5 | Viewed by 2472
Abstract
Movement proteins (MPs) of plant viruses enable the translocation of viral genomes from infected to healthy cells through plasmodesmata (PD). The MPs functions involve the increase of the PD permeability and routing of viral genome both to the PD entrance and through the [...] Read more.
Movement proteins (MPs) of plant viruses enable the translocation of viral genomes from infected to healthy cells through plasmodesmata (PD). The MPs functions involve the increase of the PD permeability and routing of viral genome both to the PD entrance and through the modified PD. Hibiscus green spot virus encodes two MPs, termed BMB1 and BMB2, which act in concert to accomplish virus cell-to-cell transport. BMB1, representing an NTPase/helicase domain-containing RNA-binding protein, localizes to the cytoplasm and the nucleoplasm. BMB2 is a small hydrophobic protein that interacts with the endoplasmic reticulum (ER) membranes and induces local constrictions of the ER tubules. In plant cells, BMB2 localizes to PD-associated membrane bodies (PAMBs) consisting of modified ER tubules and directs BMB1 to PAMBs. Here, we demonstrate that BMB1 and BMB2 interact in vitro and in vivo, and that their specific interaction is essential for BMB2-directed targeting of BMB1 to PAMBs. Using mutagenesis, we show that the interaction involves the C-terminal BMB1 region and the N-terminal region of BMB2. Full article
(This article belongs to the Special Issue Plant Viruses: Pirates of Cellular Pathways)
Show Figures

Figure 1

Back to TopTop