Sign in to use this feature.

Years

Between: -

Subjects

remove_circle_outline
remove_circle_outline
remove_circle_outline
remove_circle_outline
remove_circle_outline
remove_circle_outline
remove_circle_outline
remove_circle_outline
remove_circle_outline

Journals

remove_circle_outline
remove_circle_outline
remove_circle_outline
remove_circle_outline
remove_circle_outline
remove_circle_outline
remove_circle_outline
remove_circle_outline
remove_circle_outline
remove_circle_outline
remove_circle_outline
remove_circle_outline
remove_circle_outline
remove_circle_outline
remove_circle_outline
remove_circle_outline
remove_circle_outline
remove_circle_outline
remove_circle_outline
remove_circle_outline
remove_circle_outline
remove_circle_outline
remove_circle_outline
remove_circle_outline
remove_circle_outline
remove_circle_outline

Article Types

Countries / Regions

remove_circle_outline
remove_circle_outline
remove_circle_outline
remove_circle_outline
remove_circle_outline
remove_circle_outline
remove_circle_outline

Search Results (7,374)

Search Parameters:
Keywords = murinized

Order results
Result details
Results per page
Select all
Export citation of selected articles as:
23 pages, 11418 KB  
Article
Bisphenol A Interferes with Mast Cell-Mediated Promotion of Cellular Processes Critical for Spiral Artery Remodeling
by Federica Romanelli, Ningjuan Zhang, Mario Bauer, Beate Fink, Ana Claudia Zenclussen, Anne Schumacher and Nicole Meyer
Int. J. Mol. Sci. 2025, 26(19), 9706; https://doi.org/10.3390/ijms26199706 (registering DOI) - 5 Oct 2025
Abstract
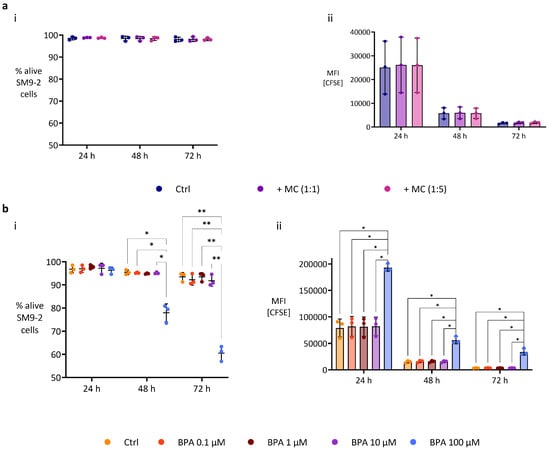
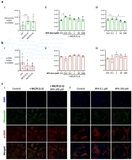
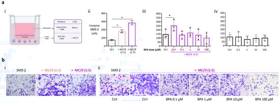
Mast cells (MCs) belong to the cell network that regulates uterine spiral artery remodeling (uSAR), a critical vascular adaptation supporting placental development and fetal growth. Our previous in vitro study demonstrated that human MCs promote trophoblast invasion, as well as uterine vascular smooth [...] Read more.
Mast cells (MCs) belong to the cell network that regulates uterine spiral artery remodeling (uSAR), a critical vascular adaptation supporting placental development and fetal growth. Our previous in vitro study demonstrated that human MCs promote trophoblast invasion, as well as uterine vascular smooth muscle cells (uVSMCs) migration and transition to a synthetic phenotype—essential steps for a successful uSAR. Although MCs are known targets of bisphenol A (BPA), a widespread endocrine-disrupting chemical, its impact on their supportive role in uSAR is unknown. In this study, we used murine cell lines to investigate whether BPA (0.1–100 µM) affects MC-mediated promotion of cellular processes critical for uSAR. Our results showed that BPA exposure hindered MCs’ ability to promote trophoblast invasion and the switch in uVSMCs’ synthetic phenotype and migration. The highest concentrations of BPA altered the expression of genes related to MCs activation and proliferation, and of those involved in trophoblasts invasion. In contrast, low doses induced the expression of pro-inflammatory mediators in MCs without detectable effect on trophoblasts at the transcriptional level. These findings confirmed MCs as key mediators of uSAR, and identified BPA as a disruptor of their function, emphasizing its potential harmful impact on reproductive health. Full article
(This article belongs to the Special Issue Reproductive Toxicity of Chemicals)
Show Figures

Figure 1

17 pages, 5352 KB  
Article
Efficacy of Nanofiber Sheets Incorporating Oxaliplatin in Gastrointestinal Cancer Xenograft Models
by Fusao Sumiyama, Hoang Hai Duong, Hideyuki Matsushima, Kosuke Matsui, Terufumi Yoshida, Hidekazu Yamamoto, Hisashi Kosaka, Mitsugu Sekimoto, Van Khanh Nguyen, Thanh Tung Lai, Takuya Ohigashi, Tomoya O. Akama, Kengo Yoshii, Emiho Oe, Nanami Fujisawa, Mitsuhiro Ebara and Masaki Kaibori
Nanomaterials 2025, 15(19), 1524; https://doi.org/10.3390/nano15191524 (registering DOI) - 5 Oct 2025
Abstract
Oxaliplatin is an anticancer drug used to treat colorectal and gastric cancers. In many cases, chemotherapy is discontinued due to adverse events caused by anticancer drugs. To address this challenge, we developed a sustained-release drug delivery system using polycaprolactone sheets embedded with oxaliplatin [...] Read more.
Oxaliplatin is an anticancer drug used to treat colorectal and gastric cancers. In many cases, chemotherapy is discontinued due to adverse events caused by anticancer drugs. To address this challenge, we developed a sustained-release drug delivery system using polycaprolactone sheets embedded with oxaliplatin (oxaliplatin sheets) and evaluated their therapeutic potential in murine models of colon and gastric cancers. Antitumor efficacy was compared with conventional intraperitoneal administration by monitoring tumor volume, body weight, and systemic oxaliplatin concentrations over 21 days, along with histopathological assessment of tumors and hepatic tissue. Oxaliplatin sheets demonstrated superior tumor suppression, significantly reduced Ki-67 positivity, and mitotic indices. Additionally, antitumor effects and blood oxaliplatin levels were consistent regardless of implantation site. Notably, oxaliplatin sheets significantly decreased weight loss compared with intraperitoneal administration. In our analysis of liver pathology, we found that hepatic sinusoidal obstruction and hepatocellular degeneration were significantly increased after intraperitoneal administration compared with untreated mice and mice treated with oxaliplatin sheets. Furthermore, treatment with oxaliplatin sheets improved survival. Thus, our oxaliplatin sheets exhibited effective tumor control and reduced side effects, indicating their potential as a promising treatment for advanced gastric and colorectal cancers. Full article
Show Figures

Figure 1

20 pages, 1381 KB  
Article
Glia Cells Are Selectively Sensitive to Nanosized Titanium Dioxide Mineral Forms
by Eszter Geiszelhardt, Erika Tóth, Károly Bóka, Norbert Bencsik, Katalin Schlett and Krisztián Tárnok
Int. J. Mol. Sci. 2025, 26(19), 9684; https://doi.org/10.3390/ijms26199684 (registering DOI) - 4 Oct 2025
Abstract
Nanosized titanium dioxide is widely used by the industry, e.g., in pigments, suncreams, and food colors. Its environmental and biological effects have been investigated in the past; however, few studiesd have focused on its crystal structure-specific effects. In our experiments, the toxicity of [...] Read more.
Nanosized titanium dioxide is widely used by the industry, e.g., in pigments, suncreams, and food colors. Its environmental and biological effects have been investigated in the past; however, few studiesd have focused on its crystal structure-specific effects. In our experiments, the toxicity of two types of synthetic nanoparticles was examined on primary neural cultures with different cell compositions using MTT and LDH assays. Primary murine cell cultures containing only astroglia cells originated from two brain regions, as well as mixed neurons and glia cells or microglia cells exclusively, were treated with anatase (15.8 ± 1.7 nm average diameter) and rutile (46.7 ± 2.2 nm average length and 13.7 ± 0.7 nm average diameter) TiO2 nanoparticles at varying concentrations for 24 or 48 h. Our results show that neither anatase nor rutile nanoparticles reduced viability in cell cultures containing a mixture of neurons and glial cells, independently of the applied concentration and treatment time. Rutile but not anatase form induced cell death in cortical astroglia cultures already at 24 h of treatment above 10 µg/mL, while hippocampus-derived glial cultures were much less sensitive to rutile. The rutile form also damaged microglia. These findings suggest that products containing rutile-form nano-titanium particles may pose a targeted risk to astroglia and microglial cells in the central nervous system. Full article
(This article belongs to the Special Issue Role of Glia in Human Health and Disease)
Show Figures

Figure 1

14 pages, 2579 KB  
Article
Targeted Delivery of VEGF-siRNA to Glioblastoma Using Orientation-Controlled Anti-PD-L1 Antibody-Modified Lipid Nanoparticles
by Ayaka Matsuo-Tani, Makoto Matsumoto, Takeshi Hiu, Mariko Kamiya, Longjian Geng, Riku Takayama, Yusuke Ushiroda, Naoya Kato, Hikaru Nakamura, Michiharu Yoshida, Hidefumi Mukai, Takayuki Matsuo and Shigeru Kawakami
Pharmaceutics 2025, 17(10), 1298; https://doi.org/10.3390/pharmaceutics17101298 (registering DOI) - 4 Oct 2025
Abstract
Background/Objectives: Glioblastoma (GBM) is an aggressive primary brain tumor with limited therapeutic options despite multimodal treatment. Small interfering RNA (siRNA)-based therapeutics can silence tumor-promoting genes, but achieving efficient and tumor-specific delivery remains challenging. Lipid nanoparticles (LNPs) are promising siRNA carriers; however, conventional [...] Read more.
Background/Objectives: Glioblastoma (GBM) is an aggressive primary brain tumor with limited therapeutic options despite multimodal treatment. Small interfering RNA (siRNA)-based therapeutics can silence tumor-promoting genes, but achieving efficient and tumor-specific delivery remains challenging. Lipid nanoparticles (LNPs) are promising siRNA carriers; however, conventional antibody conjugation can impair antigen recognition and complicate manufacturing. This study aimed to establish a modular Fc-binding peptide (FcBP)-mediated post-insertion strategy to enable PD-L1-targeted delivery of VEGF-siRNA via LNPs for GBM therapy. Methods: Preformed VEGF-siRNA-loaded LNPs were functionalized with FcBP–lipid conjugates, enabling non-covalent anchoring of anti-PD-L1 antibodies through Fc interactions. Particle characteristics were analyzed using dynamic light scattering and encapsulation efficiency assays. Targeted cellular uptake and VEGF gene silencing were evaluated in PD-L1-positive GL261 glioma cells. Anti-tumor efficacy was assessed in a subcutaneous GL261 tumor model following repeated intratumoral administration using tumor volume and bioluminescence imaging as endpoints. Results: FcBP post-insertion preserved LNP particle size (125.2 ± 1.3 nm), polydispersity, zeta potential, and siRNA encapsulation efficiency. Anti-PD-L1–FcBP-LNPs significantly enhanced cellular uptake (by ~50-fold) and VEGF silencing in PD-L1-expressing GL261 cells compared to controls. In vivo, targeted LNPs reduced tumor volume by 65% and markedly suppressed bioluminescence signals without inducing weight loss. Final tumor weight was reduced by 63% in the anti-PD-L1–FcBP–LNP group (656.9 ± 125.4 mg) compared to the VEGF-siRNA LNP group (1794.1 ± 103.7 mg). The FcBP-modified LNPs maintained antibody orientation and binding activity, enabling rapid functionalization with targeting antibodies. Conclusions: The FcBP-mediated post-insertion strategy enables site-specific, modular antibody functionalization of LNPs without compromising physicochemical integrity or antibody recognition. PD-L1-targeted VEGF-siRNA delivery demonstrated potent, selective anti-tumor effects in GBM murine models. This platform offers a versatile approach for targeted nucleic acid therapeutics and holds translational potential for treating GBM. Full article
Show Figures

Figure 1

19 pages, 1888 KB  
Article
Murine Functional Lung Imaging Using X-Ray Velocimetry for Longitudinal Noninvasive Quantitative Spatial Assessment of Pulmonary Airflow
by Kevin A. Heist, Christopher A. Bonham, Youngsoon Jang, Ingrid L. Bergin, Amanda Welton, David Karnak, Charles A. Hatt, Matthew Cooper, Wilson Teng, William D. Hardie, Thomas L. Chenevert and Brian D. Ross
Tomography 2025, 11(10), 112; https://doi.org/10.3390/tomography11100112 - 2 Oct 2025
Abstract
Background/Objectives: The recent development of four-dimensional X-ray velocimetry (4DXV) technology (three-dimensional space and time) provides a unique opportunity to obtain preclinical quantitative functional lung images. Only single-scan measurements in non-survival studies have been obtained to date; thus, methodologies enabling animal survival for repeated [...] Read more.
Background/Objectives: The recent development of four-dimensional X-ray velocimetry (4DXV) technology (three-dimensional space and time) provides a unique opportunity to obtain preclinical quantitative functional lung images. Only single-scan measurements in non-survival studies have been obtained to date; thus, methodologies enabling animal survival for repeated imaging to be accomplished over weeks or months from the same animal would establish new opportunities for the assessment of pathophysiology drivers and treatment response in advanced preclinical drug-screening efforts. Methods: An anesthesia protocol developed for animal recovery to allow for repetitive, longitudinal scanning of individual animals over time. Test–retest imaging scans from the lungs of healthy mice were performed over 8 weeks to assess the repeatability of scanner-derived quantitative imaging metrics and variability. Results: Using a murine model of fibroproliferative lung disease, this longitudinal scanning approach captured heterogeneous progressive changes in pulmonary function, enabling the visualization and quantitative measurement of averaged whole lung metrics and spatial/regional change. Radiation dosimetry studies evaluated the effects of imaging acquisition protocols on X-ray dosage to further adapt protocols for the minimization of radiation exposure during repeat imaging sessions using these newly developed image acquisition protocols. Conclusions: Overall, we have demonstrated that the 4DXV advanced imaging scanner allows for repeat measurements from the same animal over time to enable the high-resolution, noninvasive mapping of quantitative lung airflow dysfunction in mouse models with heterogeneous pulmonary disease. The animal anesthesia and image acquisition protocols described will serve as the foundation on which further applications of the 4DXV technology can be used to study a diverse array of murine pulmonary disease models. Together, 4DXV provides a novel and significant advancement for the longitudinal, noninvasive interrogation of pulmonary disease to assess spatial/regional disease initiation, progression, and response to therapeutic interventions. Full article
Show Figures

Figure 1

26 pages, 1645 KB  
Review
Mechanotransduction-Epigenetic Coupling in Pulmonary Regeneration: Multifunctional Bioscaffolds as Emerging Tools
by Jing Wang and Anmin Xu
Pharmaceuticals 2025, 18(10), 1487; https://doi.org/10.3390/ph18101487 - 2 Oct 2025
Abstract
Pulmonary fibrosis (PF) is a progressive and fatal lung disease characterized by irreversible alveolar destruction and pathological extracellular matrix (ECM) deposition. Currently approved agents (pirfenidone and nintedanib) slow functional decline but do not reverse established fibrosis or restore functional alveoli. Multifunctional bioscaffolds present [...] Read more.
Pulmonary fibrosis (PF) is a progressive and fatal lung disease characterized by irreversible alveolar destruction and pathological extracellular matrix (ECM) deposition. Currently approved agents (pirfenidone and nintedanib) slow functional decline but do not reverse established fibrosis or restore functional alveoli. Multifunctional bioscaffolds present a promising therapeutic strategy through targeted modulation of critical cellular processes, including proliferation, migration, and differentiation. This review synthesizes recent advances in scaffold-based interventions for PF, with a focus on their dual mechano-epigenetic regulatory functions. We delineate how scaffold properties (elastic modulus, stiffness gradients, dynamic mechanical cues) direct cell fate decisions via mechanotransduction pathways, exemplified by focal adhesion–cytoskeleton coupling. Critically, we highlight how pathological mechanical inputs establish and perpetuate self-reinforcing epigenetic barriers to regeneration through aberrant chromatin states. Furthermore, we examine scaffolds as platforms for precision epigenetic drug delivery, particularly controlled release of inhibitors targeting DNA methyltransferases (DNMTi) and histone deacetylases (HDACi) to disrupt this mechano-reinforced barrier. Evidence from PF murine models and ex vivo lung slice cultures demonstrate scaffold-mediated remodeling of the fibrotic niche, with key studies reporting substantial reductions in collagen deposition and significant increases in alveolar epithelial cell markers following intervention. These quantitative outcomes highlight enhanced alveolar epithelial plasticity and upregulating antifibrotic gene networks. Emerging integration of stimuli-responsive biomaterials, CRISPR/dCas9-based epigenetic editors, and AI-driven design to enhance scaffold functionality is discussed. Collectively, multifunctional bioscaffolds hold significant potential for clinical translation by uniquely co-targeting mechanotransduction and epigenetic reprogramming. Future work will need to resolve persistent challenges, including the erasure of pathological mechanical memory and precise spatiotemporal control of epigenetic modifiers in vivo, to unlock their full therapeutic potential. Full article
(This article belongs to the Section Pharmacology)
18 pages, 8074 KB  
Article
Auranofin Ameliorates Gouty Inflammation by Suppressing NLRP3 Activation and Neutrophil Migration via the IL-33/ST2–CXCL1 Axis
by Hyeyeon Yoo, Ahyoung Choi, Minjun Kim, Yongseok Gye, Hyeonju Jo, Seung-Ki Kwok, Youngjae Park and Jennifer Jooha Lee
Cells 2025, 14(19), 1541; https://doi.org/10.3390/cells14191541 - 2 Oct 2025
Abstract
Gout is a form of sterile inflammatory arthritis in which monosodium urate (MSU) crystals deposit and provoke a neutrophil-predominant response, primarily driven by activation of the NACHT, leucine-rich repeat, and pyrin domain-containing protein 3 (NLRP3) inflammasome. Here, we show that auranofin, a Food [...] Read more.
Gout is a form of sterile inflammatory arthritis in which monosodium urate (MSU) crystals deposit and provoke a neutrophil-predominant response, primarily driven by activation of the NACHT, leucine-rich repeat, and pyrin domain-containing protein 3 (NLRP3) inflammasome. Here, we show that auranofin, a Food and Drug Administration (FDA)-approved anti-rheumatic agent, exerts anti-inflammatory effects in both in vitro and in vivo models of gout. Auranofin inhibited NLRP3 inflammasome activation in human THP-1 cells and murine macrophages, leading to reduced cleavage of caspase-1, interleukin-1β (IL-1β), and interleukin-18 (IL-18). In MSU crystal-induced mouse models, auranofin treatment reduced paw swelling, serum cytokine levels, and tissue inflammation. Notably, auranofin suppressed neutrophil migration and decreased expression of C-X-C motif chemokine ligand 1 (CXCL1) in inflamed foot tissue and air-pouch exudates. Mechanistically, auranofin disrupted the interleukin-33 (IL-33)/suppression of tumorigenicity 2 (ST2) axis, a key signaling pathway promoting neutrophil recruitment. Overexpression of IL-33 abolished the anti-inflammatory effects of auranofin, highlighting the central role of IL-33 in gout pathogenesis. Together, our findings suggest that auranofin alleviates MSU-induced inflammation by concurrently inhibiting NLRP3 inflammasome activation and IL-33-mediated neutrophil recruitment, supporting its potential as a dual-action therapeutic candidate for gout. Full article
(This article belongs to the Section Cellular Immunology)
Show Figures

Graphical abstract

16 pages, 4838 KB  
Article
Critical Requirement of Senescence-Associated CCN3 Expression in CD44-Positive Stem Cells for Osteoarthritis Progression
by Janvier Habumugisha, Ryuichiro Okuda, Kazuki Hirose, Miho Kuwahara, Ziyi Wang, Mitsuaki Ono, Hiroshi Kamioka, Satoshi Kubota and Takako Hattori
Int. J. Mol. Sci. 2025, 26(19), 9630; https://doi.org/10.3390/ijms26199630 - 2 Oct 2025
Abstract
Osteoarthritis (OA) is a degenerative joint disease characterized by progressive cartilage breakdown, synovial inflammation, and subchondral bone remodeling. Previous studies have shown that cellular communication network factor 3 (CCN3) expression increases with age in cartilage, and its overexpression promotes OA-like changes by inducing [...] Read more.
Osteoarthritis (OA) is a degenerative joint disease characterized by progressive cartilage breakdown, synovial inflammation, and subchondral bone remodeling. Previous studies have shown that cellular communication network factor 3 (CCN3) expression increases with age in cartilage, and its overexpression promotes OA-like changes by inducing senescence-associated secretory phenotypes. This study aimed to investigate the effect of Ccn3 knockout (KO) on OA development using a murine OA model. Destabilization of the medial meniscus (DMM) surgery was performed in wild-type (WT) and Ccn3-KO mice. Histological scoring and staining were used to assess cartilage degeneration and proteoglycan loss. Gene and protein expressions of catabolic enzyme (Mmp9), hypertrophic chondrocyte marker (Col10a1), senescence marker, and cyclin-dependent kinase inhibitor 1A (Cdkn1a) were evaluated. Single-cell RNA sequencing (scRNA-seq) data from WT and Sox9-deficient cartilage were reanalyzed to identify Ccn3+ progenitor populations. Immunofluorescence staining assessed CD44 and Ki67 expression in articular cartilage. The effects of Ccn3 knockdown on IL-1β-induced Mmp13 and Adamts5 expression in chondrocytes were examined in vitro. Ccn3 KO mice exhibited reduced cartilage degradation and catabolic gene expression compared with WT mice post-DMM. scRNA-seq revealed enriched Ccn3-Cd44 double-positive cells in osteoblast progenitor, synovial mesenchymal stem cell, and mesenchymal stem cell clusters. Immunofluorescence showed increased CCN3+/CD44+ cells in femoral and tibial cartilage and meniscus. Ki67+ cells were significantly increased in DMM-treated Ccn3 KO cartilage, mostly CD44+. In vitro Ccn3 knockdown attenuated IL-1β-induced Mmp13 and Adamts5 expressions in chondrocytes. Ccn3 contributes to OA pathogenesis by promoting matrix degradation, inducing hypertrophic changes, and restricting progenitor cell proliferation, highlighting Ccn3 as a potential therapeutic target for OA. Full article
(This article belongs to the Special Issue Advanced Molecular Mechanism of Pathogenesis of Osteoarthritis)
Show Figures

Figure 1

17 pages, 4833 KB  
Article
Lactoferrin-Loaded Liposomal Nanoparticles: Enhanced Intestinal Stability and Bioactivity for Mitigating Radiation-Induced Intestinal Injury
by Yingying Lin, Rui Ding, Yuning Zhang, Yimeng Wang, Sijia Song and Huiyuan Guo
Foods 2025, 14(19), 3410; https://doi.org/10.3390/foods14193410 - 2 Oct 2025
Abstract
Radiation-induced intestinal injury (RIII), a severe complication of abdominopelvic radiotherapy, causes intestinal ischemia, ulcers, and necrosis, severely impacting patients’ quality of life. Currently, effective treatments are limited, and a specific cure remains elusive. Our previous research showed that lactoferrin (LF) can promote intestinal [...] Read more.
Radiation-induced intestinal injury (RIII), a severe complication of abdominopelvic radiotherapy, causes intestinal ischemia, ulcers, and necrosis, severely impacting patients’ quality of life. Currently, effective treatments are limited, and a specific cure remains elusive. Our previous research showed that lactoferrin (LF) can promote intestinal stem cell (ISC) proliferation and tissue repair; however, its oral administration is limited by rapid degradation in the gastric environment. In this study, we developed LF-loaded liposomal nanoparticles (Lip-LF) using a simple ethanol injection method. The optimal formulation (cholesterol/egg yolk lecithin ratio 2:8, LF concentration 12.5 mg/mL) achieved a drug-loading capacity of 6.8% and a narrow size distribution (0.2 < PDI < 0.4). In vitro experiments demonstrated that Lip-LF protected LF from pepsin degradation in simulated gastric fluid (SGF), retaining over 80% integrity after 120 min, while releasing in simulated intestinal fluid (SIF). In vivo imaging revealed prolonged gastrointestinal retention of Lip-LF compared to free LF. In a murine model of RIII (12 Gy whole-body irradiation), Lip-LF significantly restored villus counts, increased crypt height, and promoted goblet-cell regeneration. Immunohistochemical and qPCR analyses revealed enhanced ISCs proliferation and upregulation of repair-associated genes, including Pcna and Olfm4. These findings demonstrate that Lip-LF protects LF from gastric degradation and enhances its targeted delivery to the intestine, improving its therapeutic efficacy in repairing RIII. Lip-LF thus offers a promising strategy for managing RIII. Full article
Show Figures

Graphical abstract

22 pages, 1386 KB  
Article
Pharmacokinetic Profile of Extracts from the Chayote (Sechium edule) H387 07 Hybrid and Phytochemical Characterization of Its Segregant H387 M16 for Potential Therapeutic Applications
by Eugenia Elisa Delgado-Tiburcio, Ramón Marcos Soto-Hernández, Itzen Aguiñiga-Sánchez, Jorge Cadena-Iñiguez, Lucero del Mar Ruiz-Posadas, Cecilia B. Peña-Valdivia and Héctor Gómez-Yáñez
Molecules 2025, 30(19), 3948; https://doi.org/10.3390/molecules30193948 - 1 Oct 2025
Abstract
The hybrid Sechium edule H387 07, commonly known as chayote, has shown potential as an antiproliferative, cytotoxic, and pro-apoptotic agent in the murine leukemia cell lines P388 (macrophagic) and J774 (monocytic) and in the myelomonocytic leukemia cell line WEHI-3. However, despite these reported [...] Read more.
The hybrid Sechium edule H387 07, commonly known as chayote, has shown potential as an antiproliferative, cytotoxic, and pro-apoptotic agent in the murine leukemia cell lines P388 (macrophagic) and J774 (monocytic) and in the myelomonocytic leukemia cell line WEHI-3. However, despite these reported bioactivities, its pharmacokinetic profile remains largely unexplored. Understanding the absorption, distribution, and elimination of this hybrid is critical for addressing unmet therapeutic needs and for advancing the development of natural product-based therapies. These effects are attributed to the presence of phenols, flavonoids, and cucurbitacins in its organic extracts. In this study, the pharmacokinetic parameters of secondary metabolites from methanolic extracts of Sechium H387 07 were evaluated after oral administration in mice, while its segregant H387 M16 was subjected to complementary phytochemical characterization. Methanolic extracts of Sechium edule H387 07 were orally administered to mice at doses of 8, 125, and 250 mg/kg, and plasma, liver, and urine samples were collected at 1, 6, 24, and 48 h post-treatment. High-performance liquid chromatography (HPLC) identified polyphenols and cucurbitacins, notably cucurbitacin B (CuB) and cucurbitacin IIA (CuIIA), in the biological samples, and pharmacokinetic variables such as the maximum plasma concentration (Cmax), time to reach maximum concentration (Tmax), half-life (T1/2), and volume of distribution (Vd) were determined. For instance, CuB exhibited a Cmax of 37.56 µg/mL at 1 h post-dose after oral administration of 125 mg/kg, confirming its rapid absorption and systemic distribution. Notably, the presence of CuIIA in plasma was documented for the first time, along with the pharmacokinetic profiles of apigenin, phloretin, CuB, CuE, and CuI. In parallel, the segregant H387 M16 was characterized via colorimetric assays, thin-layer chromatography (TLC), HPLC, and antioxidant activity tests, which revealed high levels of flavonoids, phenols, and cucurbitacins, with an antioxidant activity of approximately 75% at the highest tested dose (1 mg/mL), supporting its suitability for future bioassays. Overall, these findings not only provide novel pharmacokinetic data for key metabolites of the H387 07 hybrid but also establish the phytochemical and antioxidant profile of its segregant H387 M16. This dual characterization strengthens the evidence of the therapeutic potential of Sechium genotypes and provides a valuable foundation for future studies aiming to develop standardized protocols and explore translational applications in drug development and natural product-based therapies. Full article
(This article belongs to the Section Natural Products Chemistry)
Show Figures

Figure 1

18 pages, 3832 KB  
Article
VSIG4 Is Dispensable for Tumor Growth and Metastasis in Murine Colorectal and Breast Cancer Models
by Els Lebegge, Neema Ahishakiye Jumapili, Jolien Van Craenenbroeck, Daliya Kancheva, Máté Kiss, Romina Mora Barthelmess, Ahmed E. I. Hamouda, Yvon Elkrim, Geert Raes, Éva Hadadi, Damya Laoui, Jo A. Van Ginderachter and Sana M. Arnouk
Cancers 2025, 17(19), 3207; https://doi.org/10.3390/cancers17193207 - 1 Oct 2025
Abstract
Background: Tumor-associated macrophages (TAMs) are important contributors to tumor progression and metastasis. Therefore, the identification of molecules that mediate these cells’ tumor-promoting functions is highly warranted. VSIG4 has been proposed as a macrophage immune checkpoint. Hence, we aim to investigate this marker in [...] Read more.
Background: Tumor-associated macrophages (TAMs) are important contributors to tumor progression and metastasis. Therefore, the identification of molecules that mediate these cells’ tumor-promoting functions is highly warranted. VSIG4 has been proposed as a macrophage immune checkpoint. Hence, we aim to investigate this marker in preclinical models. Methods: Publicly available scRNAseq datasets of human colorectal (CRC) and triple-negative breast (TNBC) carcinomas and their murine counterparts were reanalyzed to investigate the expression of VSIG4 in the different TAM populations. Moreover, tumors were grown in Vsig4-deficient mice to evaluate the effect on primary tumor characteristics. Finally, since liver Kupffer cells and large peritoneal macrophages are at least partly VSIG4-high, and are implicated in metastasis to those organs, the dissemination of CRC cancer cells to those sites was assessed in the Vsig4-deficient mice. Results: We demonstrate that VSIG4 expression in human CRC and TNBC is mostly restricted to TAMs, and that its expression correlates with a worse prognosis. However, a striking finding was that no Vsig4 mRNA nor protein could be detected in the microenvironment of primary CRC and TNBC murine tumors, resulting in a similar tumor growth in wild type versus Vsig4-deficient mice. Moreover, no major differences were observed in metastatic tumor load in the liver and peritoneal cavity, apart from a reduced metastasis to the omentum in Vsig4-deficient animals. Conclusions: Murine cancer models are not suitable to investigate the role of VSIG4 in primary tumors and VSIG4 deficiency did not alter liver nor peritoneal cavity metastasis in murine models, with the exception of the omentum. Full article
(This article belongs to the Section Cancer Immunology and Immunotherapy)
Show Figures

Figure 1

15 pages, 1489 KB  
Article
Ozone Saline Solution Polarizes Microglial Cells Towards an Anti-Inflammatory Phenotype
by Federica Armeli, Beatrice Mengoni, Martina Menin, Gregorio Martínez-Sánchez, Mauro Martinelli, Maurizio Maggiorotti and Rita Businaro
Molecules 2025, 30(19), 3932; https://doi.org/10.3390/molecules30193932 - 30 Sep 2025
Abstract
Ozone (O3) therapy has demonstrated antioxidant and anti-inflammatory properties, but the systemic administration of ozonated saline solution (O3SS) remains underexplored. This study evaluates the cytotoxicity, antioxidant response, and immunomodulatory effects of O3SS on murine microglial (BV2) and [...] Read more.
Ozone (O3) therapy has demonstrated antioxidant and anti-inflammatory properties, but the systemic administration of ozonated saline solution (O3SS) remains underexplored. This study evaluates the cytotoxicity, antioxidant response, and immunomodulatory effects of O3SS on murine microglial (BV2) and human endothelial (HUVEC) cells. Cells were exposed to increasing doses of O3 (1, 5, or 10 μg/NmL) dissolved in saline. Viability assays showed that low doses (1 and 5 μg/NmL) enhanced cell proliferation without cytotoxicity, while the highest dose (10 μg/NmL) reduced viability and increased cell death. O3SS treatment upregulated antioxidant genes, including Nrf2 and SOD1, and decreased reactive oxygen species in lipopolysaccharide (LPS)-stimulated microglia. Additionally, O3SS modulated microglial phenotype by reducing pro-inflammatory markers (iNOS, IL-1β) and increasing anti-inflammatory markers (Arg-1, IL-10). Immunofluorescence confirmed enhanced Arg-1 protein expression, indicating a shift toward an anti-inflammatory state. These results suggest that low-dose O3SS activates cellular antioxidant defenses and promotes an anti-inflammatory microglial phenotype, supporting its potential as a safe systemic O3 therapy. Further studies are warranted to confirm in vivo efficacy and optimize clinical protocols. Full article
Show Figures

Figure 1

20 pages, 2624 KB  
Article
Design and Preclinical Validation of an Anti-B7-H3-Specific Radiotracer: A Non-Invasive Imaging Tool to Guide B7-H3-Targeted Therapies
by Cyprine Neba Funeh, Fien Meeus, Niels Van Winnendael, Timo W. M. De Groof, Matthias D’Huyvetter and Nick Devoogdt
Pharmaceuticals 2025, 18(10), 1477; https://doi.org/10.3390/ph18101477 - 30 Sep 2025
Abstract
Background: B7-H3, an immunoregulatory protein of the B7 family, has been associated with both anti-cancer immunity and tumor promotion, with its expression commonly correlated with poor prognosis. Although it is frequently expressed across cancers, its heterogeneity may limit the effectiveness of B7-H3-targeted therapies. [...] Read more.
Background: B7-H3, an immunoregulatory protein of the B7 family, has been associated with both anti-cancer immunity and tumor promotion, with its expression commonly correlated with poor prognosis. Although it is frequently expressed across cancers, its heterogeneity may limit the effectiveness of B7-H3-targeted therapies. Consequently, a sensitive and non-invasive method is needed to assess B7-H3 expression for patient selection and stratification. Single-domain antibody fragments (sdAbs) offer a promising platform for developing such a diagnostic tool. Methods: To generate B7-H3 sdAbs, two Ilamas were immunized with the recombinant human B7-H3 protein. Positive clones were selected through Phage biopanning and characterized for thermal stability, binding specificity, and affinity to human and murine B7-H3 proteins. Selected sdAbs were radiolabeled with Technetium-99m (99mTc) and evaluated for B7-H3 detection in two xenograft tumor models using micro-SPECT/CT imaging and dissection studies. Results: Sixteen purified sdAbs bound specifically to recombinant B7-H3 proteins and cells expressing native B7-H3 antigens, with nanomolar affinities. The four best-performing sdAbs bound promiscuously to tested mouse and human B7-H3 isoforms. Lead sdAb C51 labeled with 99mTc displayed specific accumulation across two human B7-H3+ tumor models, achieving high contrast with a tumor-to-blood ratio of up to 10 ± 3.16, and a tumor uptake of up to 4.96 ± 1.4%IA/g at 1.5 h post injection. Conclusions: The lead sdAb enabled rapid, specific, and non-invasive imaging of human B7-H3+ tumors. Its isoform promiscuity supports broad applicability across cancers expressing different human B7-H3 isoforms. These results support further development for clinical translation to enable patient selection and improved B7-H3-targeted therapies. Full article
(This article belongs to the Special Issue Development of Novel Radiopharmaceuticals for SPECT and PET Imaging)
Show Figures

Figure 1

13 pages, 1475 KB  
Article
Long-Acting Recombinant IL-7 (rhIL-7-hyFc) Enhances the Primary and Memory Neoantigen-Specific Immune Response to Breast Cancer Personalized Cancer Vaccines
by Michael Chen, Thomas Kane, Ina Chen, Suangson Supabphol, Xiuli Zhang, Alexandra A. Wolfarth, Donghoon Choi, Lijin Li, S. Peter Goedegebuure and William E. Gillanders
Cancers 2025, 17(19), 3177; https://doi.org/10.3390/cancers17193177 - 30 Sep 2025
Abstract
Background: Personalized cancer vaccines (PCVs) are a promising form of cancer immunotherapy, capable of eliciting robust neoantigen-specific immune responses. However, cancer neoantigens are variable in terms of immunogenicity, and PCVs may be less effective when targeting weak neoantigens. Strong and durable immune responses [...] Read more.
Background: Personalized cancer vaccines (PCVs) are a promising form of cancer immunotherapy, capable of eliciting robust neoantigen-specific immune responses. However, cancer neoantigens are variable in terms of immunogenicity, and PCVs may be less effective when targeting weak neoantigens. Strong and durable immune responses are also likely to be critical for vaccine efficacy. Interleukin-7 (IL-7) is a common gamma-chain cytokine known to support T cell development and survival, and a long-acting form of recombinant human IL-7 fused with hybrid Fc (rhIL-7-hyFc) has shown potential to enhance immune responses in early-stage clinical trials. Methods: In this study, we evaluated the ability of rhIL-7-hyFc to serve as a molecular adjuvant to a DNA PCV in the E0771 murine breast cancer model. Results: We found that the combination of rhIL-7-hyFc and DNA PCV treatment prolonged neoantigen-specific CD8+ T cell responses, improved functional memory as measured based on in vivo cytotoxicity, and increased the number of neoantigen-specific tumor-infiltrating lymphocytes (TILs), resulting in improved prophylactic tumor protection and durable memory responses. Conclusions: Our findings support the potential of rhIL-7-hyFc to enhance the efficacy of PCVs and suggest clinical utility for adjuvant rhIL-7-hyFc in cancer immunotherapy. Full article
(This article belongs to the Special Issue Combination Immunotherapy for Cancer Treatment)
Show Figures

Figure 1

16 pages, 2117 KB  
Article
Potential Therapeutic Effects of Oolong Tea Phytochemicals on NLRP3 Inflammasome Assembly and Oxidative Stress
by Ming-Shyan Wang, Szu-Nian Yang, Yi-Ping Chang, Chi-Sheng Wu, Hung-Chi Yang and Jia-Feng Chang
Nutrients 2025, 17(19), 3106; https://doi.org/10.3390/nu17193106 - 30 Sep 2025
Abstract
Background/Objectives: Tea, the world’s second most consumed beverage after water, contains diverse phytochemicals that have garnered growing interest for their potential ability to modulate inflammasome activation. This study examined the antioxidant and anti-inflammatory properties of oolong tea (OLT) extracts, with a specific focus [...] Read more.
Background/Objectives: Tea, the world’s second most consumed beverage after water, contains diverse phytochemicals that have garnered growing interest for their potential ability to modulate inflammasome activation. This study examined the antioxidant and anti-inflammatory properties of oolong tea (OLT) extracts, with a specific focus on their regulatory effects on NLRP3 inflammasome assembly—a critical mediator in chronic inflammatory diseases. Methods: OLT extracts were prepared from the Jin-Xuan cultivar with quantification for bioactive components (total phenolics, flavonoids, condensed tannins, and proanthocyanidins). J774A.1 murine macrophages were primed with LPS and stimulated with ATP to induce inflammasome activation. Therapeutic potentials of OLT extracts were assessed by measuring cytokine secretion, expression of NLRP3 inflammasome-related proteins (NLRP3, ASC, Caspase-1, and IL-1β), inflammasome complex formation, and ROS generation via biochemical assays, immunoblotting, and fluorescence microscopy. Results: OLT extracts, particularly at 100 µg/mL, markedly suppressed both the priming and activation phases of NLRP3 inflammasome formation. OLT treatment reduced IL-1β secretion by more than 50%, attenuated ASC oligomerization and speck formation, inhibited caspase-1 cleavage, and lowered intracellular ROS levels by approximately 50%. Conclusions: These findings suggest that OLT extracts exert potent anti-NLRP3 inflammasome activity and offer immunomodulation potential in preventing inflammation-related diseases such as infections, cancer, and neurodegenerative disorders. Further in vivo investigations, followed by clinical applications and epidemiological studies, are warranted to validate these preventive effects in human populations. Full article
(This article belongs to the Section Nutrition and Metabolism)
Show Figures

Figure 1

Back to TopTop