Auranofin Ameliorates Gouty Inflammation by Suppressing NLRP3 Activation and Neutrophil Migration via the IL-33/ST2–CXCL1 Axis
Abstract
Highlights
- Auranofin suppresses NLRP3 inflammasome activation and attenuates the IL-33/ST2–CXCL1 axis, thereby reducing neutrophil recruitment in MSU-based models.
- Prophylactic dosing mitigates paw and air-pouch inflammation; enforced IL-33 overexpression abrogates these effects, indicating pathway dependency.
- Redox/thioredoxin-reductase targeting offers a dual-action strategy complementary to selective NLRP3 and CXCR2 blockade.
- The results motivate on-flare dosing and combination regimens (e.g., IL-33/ST2 or CXCR2 inhibition) under clinically aligned, exposure-matched designs.
Abstract
1. Introduction
2. Materials and Methods
2.1. Animals
2.2. THP-1 Cell Culture and Stimulation
2.3. Preparation and Culture of Mouse Bone Marrow-Derived Macrophages
2.4. Primary Neutrophil Isolation
2.5. IL-33 Overexpression
2.6. Neutrophil Migration Assay
2.7. Gouty Arthritis Model
2.8. Air-Pouch Model
2.9. Flow Cytometry
2.10. Histology and Immunohistochemistry
2.11. Western Blot Analysis
2.12. Quantitative Real-Time PCR
2.13. ELISA
2.14. Myeloperoxidase (MPO) Assay
2.15. Statistical Analysis
3. Results
3.1. Auranofin Attenuates MSU-Induced NLRP3 Inflammasome Activation in Human and Murine Macrophages
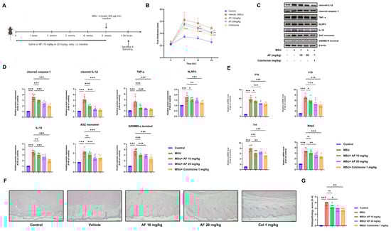
3.2. Auranofin Alleviates MSU Crystal-Induced Inflammation in a Mouse Model of Acute Gouty Arthritis
3.3. Auranofin Suppresses MSU Crystal-Induced Inflammation and Neutrophil Recruitment in a Mouse Air-Pouch Model
3.4. Auranofin Suppresses MSU Crystal-Induced Neutrophil Migration by Inhibiting CXCL1 Production
3.5. Auranofin Suppresses IL-33-Induced Proinflammatory Signaling and Neutrophil Chemotaxis In Vitro
3.6. Auranofin Attenuates IL-33-Mediated Inflammation In Vivo Through Suppression of the IL-33/ST2 Signaling Axis
3.7. IL-33 Overexpression Overrides the Anti-Inflammatory Effects of Auranofin in Human and Murine Macrophages
4. Discussion
5. Conclusions
Supplementary Materials
Author Contributions
Funding
Institutional Review Board Statement
Informed Consent Statement
Data Availability Statement
Conflicts of Interest
References
- Franchi, L.; Munoz-Planillo, R.; Núñez, G. Sensing and reacting to microbes through the inflammasomes. Nat. Immunol. 2012, 13, 325–332. [Google Scholar] [CrossRef]
- Ahn, J.K. Epidemiology and treatment-related concerns of gout and hyperuricemia in Korean. J. Rheum. Dis. 2023, 30, 88–98. [Google Scholar] [CrossRef] [PubMed]
- Swanson, K.V.; Deng, M.; Ting, J.P. The NLRP3 inflammasome: Molecular activation and regulation to therapeutics. Nat. Rev. Immunol. 2019, 19, 477–489. [Google Scholar] [CrossRef] [PubMed]
- Guo, H.; Callaway, J.B.; Ting, J.P. Inflammasomes: Mechanism of action, role in disease, and therapeutics. Nat. Med. 2015, 21, 677–687. [Google Scholar] [CrossRef] [PubMed]
- Martinon, F.; Glimcher, L.H. Gout: New insights into an old disease. J. Clin. Investig. 2006, 116, 946–955. [Google Scholar] [CrossRef]
- Martinon, F.; Pétrilli, V.; Mayor, A.; Tardivel, A.; Tschopp, J. Gout-associated uric acid crystals activate the NALP3 inflammasome. Nature 2006, 440, 237–241. [Google Scholar] [CrossRef]
- Dalbeth, N.; Merriman, T.R.; Stamp, L.K. Gout. Lancet 2016, 388, 2039–2052. [Google Scholar] [CrossRef]
- Schauer, C.; Janko, C.; Muñoz, L.E.; Zhao, Y.; Kienhöfer, D.; Frey, B.; Lell, M.; Manger, B.; Rech, J.; Naschberger, E.; et al. Aggregated neutrophil extracellular traps limit inflammation by degrading cytokines and chemokines. Nat. Med. 2014, 20, 511–517. [Google Scholar] [CrossRef]
- Li, Y.; Liu, Q.; Zhou, Z. Single-cell transcriptomics reveals variations in monocytes and regulatory T cells during gout flares. JCI Insight 2023, 8, e171417. [Google Scholar] [CrossRef]
- Cayrol, C.; Girard, J.P. IL-33: An alarmin cytokine with crucial roles in innate immunity, inflammation and allergy. Curr. Opin. Immunol. 2014, 31, 31–37. [Google Scholar] [CrossRef]
- Liew, F.Y.; Girard, J.P.; Turnquist, H.R. Interleukin-33 in health and disease. Nat. Rev. Immunol. 2016, 16, 676–689. [Google Scholar] [CrossRef]
- Yin, C.; Liu, B.; Li, Y.; Li, X.; Wang, J.; Chen, R.; Tai, Y.; Shou, Q.; Wang, P.; Shao, X.; et al. IL-33/ST2 induces neutrophil-dependent reactive oxygen species production in gout. Theranostics 2020, 10, 12189–12206. [Google Scholar] [CrossRef]
- Korbecki, J.; Maruszewska, A.; Bosiacki, M.; Chlubek, D.; Baranowska-Bosiacka, I. The Potential Importance of CXCL1 in the Physiological State and in Noncancer Diseases of the Cardiovascular System, Respiratory System and Skin. Int. J. Mol. Sci. 2023, 24, 205. [Google Scholar] [CrossRef]
- De Filippo, K.; Dudeck, A.; Hasenberg, M.; Nye, E.; van Rooijen, N.; Hartmann, K.; Gunzer, M.; Roers, A.; Hogg, N. Mast cell and macrophage chemokines CXCL1/CXCL2 control the early stage of neutrophil recruitment during tissue inflammation. Blood 2013, 121, 4930–4937. [Google Scholar] [CrossRef] [PubMed]
- Yin, C.; Heit, B. IL-33/ST2 signaling in crystal-induced inflammation: Blocking or genetic loss of ST2 lowers CXCL1 and neutrophil influx in MSU models. Theranostics 2020, 10, 12189–12203. [Google Scholar] [CrossRef] [PubMed]
- Fattori, V. IL-33 amplifies macrophage IL-1β/TNF and gout-related inflammatory pain. Inflamm. Res. 2020, 69, 1–14. [Google Scholar] [CrossRef] [PubMed]
- Sadik, C.D.; Kim, N.D.; Luster, A.D. Neutrophils in the chemokine network. Trends Immunol. 2011, 32, 452–460. [Google Scholar] [CrossRef]
- Fattori, V.; Staurengo-Ferrari, L.; Zaninelli, T.H.; Casagrande, R.; Oliveira, R.D.; Louzada-Junior, P.; Cunha, T.M.; Alves-Filho, J.C.; Teixeira, M.M.; Cunha, F.Q.; et al. IL-33 enhances macrophage release of IL-1β and promotes pain and inflammation in gouty arthritis. Inflamm. Res. 2020, 69, 1271–1282. [Google Scholar] [CrossRef]
- Klück, V.; Tim, L.; Janssen, M.; Comarniceanu, A.; Efdé, M.; Tengesdal, I.W.; Schraa, K.; Cleophas, M.C.; Scribner, C.L.; Skouras, D.B.; et al. Dapansutrile, an oral selective NLRP3 inflammasome inhibitor, for treatment of gout flares: An open-label, dose-adaptive, proof-of-concept, phase 2a trial. Lancet Rheumatol. 2020, 2, e716–e723. [Google Scholar] [CrossRef]
- Yamashita, M. Auranofin: Past to Present, and repurposing. Int. Immunopharmacol. 2021, 101 Pt B, 108272. [Google Scholar] [CrossRef]
- Alishala, M.; Liu-Bryan, R.; Cobo, I. Protocol for preparing monosodium urate crystals for in vitro and in vivo studies in mouse and human cells. STAR Protoc. 2024, 5, 103030. [Google Scholar] [CrossRef]
- Dalbeth, N.; Choi, H.K.; Joosten, L.A.; Khanna, P.P.; Matsuo, H.; Perez-Ruiz, F.; Stamp, L.K. Gout. Nat. Rev. Dis. Primers 2019, 5, 69. [Google Scholar] [CrossRef] [PubMed]
- Tsuchiya, S.; Kobayashi, Y.; Goto, Y.; Okumura, H.; Nakae, S.; Konno, T.; Tada, K. Establishment and characterization of a human acute monocytic leukemia cell line (THP-1). Int. J. Cancer 1980, 26, 171–176. [Google Scholar] [CrossRef] [PubMed]
- Daigneault, M.; Preston, J.A.; Marriott, H.M.; Whyte, M.K.B.; Dockrell, D.H. The identification of a reliable protocol for the differentiation of THP-1 cells into macrophages. PLoS ONE 2010, 5, e8668. [Google Scholar] [CrossRef] [PubMed]
- Hwangbo, H.; Ji, S.Y.; Kim, M.Y.; Kim, S.Y.; Lee, H.; Kim, G.-Y.; Kim, S.; Cheong, J.; Choi, Y.H. Anti-Inflammatory Effect of Auranofin on Palmitic Acid- and LPS-Induced Inflammatory Response by Modulating TLR4 and NOX4-Mediated NF-κB Signaling Pathway in RAW264.7 Macrophages. Int. J. Mol. Sci. 2021, 22, 5920. [Google Scholar] [CrossRef]
- Kim, H.Y.; Choi, Y.J.; Kim, S.K.; Kim, H.; Jun, D.W.; Yoon, K.; Kim, N.; Hwang, J.; Kim, Y.-M.; Lim, S.C.; et al. Auranofin Prevents Liver Fibrosis by System Xc–Mediated Inhibition of NLRP3 Inflammasome. Commun. Biol. 2021, 4, 824. [Google Scholar] [CrossRef]
- Madeira, J.M.; Bajwa, E.; Stuart, M.J.; Hashioka, S.; Klegeris, A. Gold Drug Auranofin Could Reduce Neuroinflammation by Inhibiting Microglia Cytotoxic Secretions and Primed Respiratory Burst. J. Neuroimmunol. 2014, 276, 71–79. [Google Scholar] [CrossRef]
- Křikavová, R.; Hošek, J.; Vančo, J.; Hutyra, J.; Dvořák, Z.; Trávníček, Z. Gold(I)-Triphenylphosphine Complexes with Hypoxanthine-Derived Ligands: In Vitro Evaluations of Anticancer and Anti-Inflammatory Activities. PLoS ONE 2014, 9, e107373. [Google Scholar] [CrossRef]
- Dunigan, K.; Li, Q.; Li, R.; Locy, M.L.; Wall, S.; Tipple, T.E. The Thioredoxin Reductase Inhibitor Auranofin Induces Heme Oxygenase-1 in Lung Epithelial Cells via Nrf2-Dependent Mechanisms. Am. J. Physiol. Lung Cell Mol. Physiol. 2018, 315, L545–L552. [Google Scholar] [CrossRef]
- Weischenfeldt, J.; Porse, B. Bone marrow–derived macrophages (BMM): Isolation and applications. Cold Spring Harb. Protoc. 2008, 3, 1–6. [Google Scholar] [CrossRef]
- Boyden, S. The chemotactic effect of mixtures of antibody and antigen on polymorphonuclear leucocytes. J. Exp. Med. 1962, 115, 453–466. [Google Scholar] [CrossRef]
- Khantakova, J.N.; Silkov, A.N.; Tereshchenko, V.P.; Gavrilova, E.V.; Maksyutov, R.A.; Sennikov, S.V. Transfection of bone marrow derived cells with immunoregulatory proteins. Cytokine 2018, 108, 82–88. [Google Scholar] [CrossRef]
- Guo, X.; Wang, H.; Li, Y.; Leng, X.; Huang, W.; Ma, Y.; Xu, T.; Qi, X. Transfection reagent Lipofectamine triggers type I interferon signaling activation in macrophages. Immunol. Cell Biol. 2019, 97, 92–96. [Google Scholar] [CrossRef]
- Edwards, J.C.W. The mouse air pouch as a model for synovial tissue. Rheumatology 2001, 40, 211–216. [Google Scholar]
- Al-Kharashi, L.A.; Al-Harbi, N.O.; Ahmad, S.F.; Attia, S.M.; Algahtani, M.M.; Ibrahim, K.E.; Bakheet, S.A.; Alanazi, M.M.; Alqarni, S.A.; Alsanea, S.; et al. Auranofin Modulates Thioredoxin Reductase/Nrf2 Signaling in Peripheral Immune Cells and the CNS in a Mouse Model of Relapsing–Remitting EAE. Biomedicines 2023, 11, 2502. [Google Scholar] [CrossRef]
- Gamberi, T.; Chiappetta, G.; Fiaschi, T.; Modesti, A.; Sorbi, F.; Magherini, F. Upgrade of an Old Drug: Auranofin in Innovative Cancer Therapies to Overcome Drug Resistance and to Increase Drug Effectiveness. Med. Res. Rev. 2022, 42, 1111–1146. [Google Scholar] [CrossRef] [PubMed]
- Chmelyuk, N.; Kordyukova, M.; Sorokina, M.; Sinyavskiy, S.; Meshcheryakova, V.; Belousov, V.; Abakumova, T. Inhibition of Thioredoxin-Reductase by Auranofin as a Pro-Oxidant Anticancer Strategy for Glioblastoma: In Vitro and In Vivo Studies. Int. J. Mol. Sci. 2025, 26, 2084. [Google Scholar] [CrossRef] [PubMed]
- Ramos-Vara, J.A. Principles and methods of immunohistochemistry. Vet. Pathol. 2005, 42, 405–426. [Google Scholar] [CrossRef] [PubMed]
- Goldsby, R.A.; Kindt, T.J.; Osborne, B.A. Flow cytometric analysis of leukocyte populations. Curr. Protoc. Immunol. 2015, 110, 3.20.1–3.20.15. [Google Scholar] [CrossRef]
- Zhang, X.; Li, Y.; Yang, H.; Jiang, X. Auranofin attenuates inflammatory response and oxidative stress in imiquimod-induced psoriasis-like dermatitis. Redox Biol. 2019, 24, 101191. [Google Scholar] [CrossRef]
- Yang, G.; Lee, S.J.; Kang, H.C.; Cho, Y.Y.; Lee, H.S.; Zouboulis, C.C.; Han, S.H.; Ma, K.H.; Jang, J.K.; Lee, J.Y. Repurposing auranofin, an anti-rheumatic gold compound, to treat acne vulgaris by targeting the NLRP3 inflammasome. Biomol. Ther. 2020, 28, 437–442. [Google Scholar] [CrossRef]
- Fousert, E.; Toes, R.E.M.; Desai, J. Neutrophil Extracellular Traps (NETs) Take the Central Stage in Driving Autoimmune Responses. Cells 2020, 9, 915. [Google Scholar] [CrossRef]
- Manda-Handzlik, A.; Demkow, U. The Brain Entangled: The Contribution of Neutrophil Extracellular Traps to the Diseases of the Central Nervous System. Cells 2019, 8, 1477. [Google Scholar] [CrossRef] [PubMed]
- England, E.; Rees, D.G.; Scott, I.C.; Carmen, S.; Chan, D.T.Y.; Huntington, C.E.C.; Houslay, K.F.; Erngren, T.; Penney, M.; Majithiya, J.B.; et al. Tozorakimab (MEDI3506): An anti-IL-33 antibody that inhibits IL-33 signalling via ST2 and RAGE/EGFR to reduce inflammation and epithelial dysfunction. Sci. Rep. 2023, 13, 1–15. [Google Scholar] [CrossRef] [PubMed]
- Reid, F.; Singh, D.; Albayaty, M.; Moate, R.; Jimenez, E.; Sadiq, M.W.; Howe, D.; Gavala, M.; Killick, H.; Williams, A.; et al. A Randomized Phase I Study of the Anti-Interleukin-33 Antibody Tozorakimab in Healthy Adults and Patients With Chronic Obstructive Pulmonary Disease. Clin. Pharmacol. Ther. 2024, 115, 565–575. [Google Scholar] [CrossRef] [PubMed]







Disclaimer/Publisher’s Note: The statements, opinions and data contained in all publications are solely those of the individual author(s) and contributor(s) and not of MDPI and/or the editor(s). MDPI and/or the editor(s) disclaim responsibility for any injury to people or property resulting from any ideas, methods, instructions or products referred to in the content. |
© 2025 by the authors. Licensee MDPI, Basel, Switzerland. This article is an open access article distributed under the terms and conditions of the Creative Commons Attribution (CC BY) license (https://creativecommons.org/licenses/by/4.0/).
Share and Cite
Yoo, H.; Choi, A.; Kim, M.; Gye, Y.; Jo, H.; Kwok, S.-K.; Park, Y.; Lee, J.J. Auranofin Ameliorates Gouty Inflammation by Suppressing NLRP3 Activation and Neutrophil Migration via the IL-33/ST2–CXCL1 Axis. Cells 2025, 14, 1541. https://doi.org/10.3390/cells14191541
Yoo H, Choi A, Kim M, Gye Y, Jo H, Kwok S-K, Park Y, Lee JJ. Auranofin Ameliorates Gouty Inflammation by Suppressing NLRP3 Activation and Neutrophil Migration via the IL-33/ST2–CXCL1 Axis. Cells. 2025; 14(19):1541. https://doi.org/10.3390/cells14191541
Chicago/Turabian StyleYoo, Hyeyeon, Ahyoung Choi, Minjun Kim, Yongseok Gye, Hyeonju Jo, Seung-Ki Kwok, Youngjae Park, and Jennifer Jooha Lee. 2025. "Auranofin Ameliorates Gouty Inflammation by Suppressing NLRP3 Activation and Neutrophil Migration via the IL-33/ST2–CXCL1 Axis" Cells 14, no. 19: 1541. https://doi.org/10.3390/cells14191541
APA StyleYoo, H., Choi, A., Kim, M., Gye, Y., Jo, H., Kwok, S.-K., Park, Y., & Lee, J. J. (2025). Auranofin Ameliorates Gouty Inflammation by Suppressing NLRP3 Activation and Neutrophil Migration via the IL-33/ST2–CXCL1 Axis. Cells, 14(19), 1541. https://doi.org/10.3390/cells14191541

