Bisphenol A Interferes with Mast Cell-Mediated Promotion of Cellular Processes Critical for Spiral Artery Remodeling
Abstract
1. Introduction
2. Results
2.1. ERα Is Expressed in SM9-2 and MC/9 Cell Lines, as Well as in Primary uVSMCs
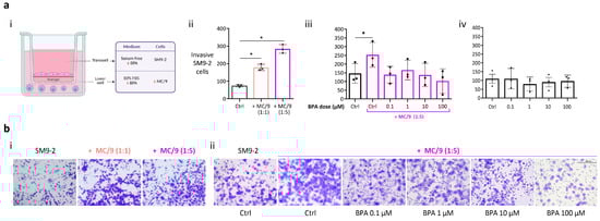
2.2. BPA Negatively Impacts MCs’ Ability to Promote SM9-2 Trophoblast Invasiveness
2.3. BPA at High Dose Impacts the Proliferation and Viability of SM9-2 Cells
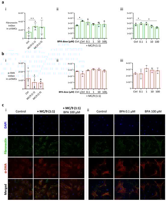
2.4. MCs-Mediated Promotion of uVSMCs’ Phenotype Switch Is Hindered by BPA
2.5. BPA Negatively Impacts on MC/9 Cells Promotion of uVSMCs Migration
2.6. BPA-Induced Gene Expression Changes in SM9-2 and MC/9 Cells
3. Discussion
4. Materials and Methods
4.1. Primary Cells and Cell Lines
4.2. ERα Immunostaining
4.3. Transwell Invasion Assay
4.4. Proliferation and Viability Assay
4.5. Immunofluorescence
4.6. Gene Expression Analysis
4.7. Statistical Analysis
5. Conclusions
Supplementary Materials
Author Contributions
Funding
Institutional Review Board Statement
Informed Consent Statement
Data Availability Statement
Conflicts of Interest
References
- Johnson, M.S.; Jackson, D.L.; Schust, D.J. Endocrinology of Pregnancy. In Encyclopedia of Reproduction; Elsevier: Amsterdam, The Netherlands, 2018; pp. 469–476. [Google Scholar] [CrossRef]
- Georgescu, T. The Role of Maternal Hormones in Regulating Autonomic Functions during Pregnancy. J. Neuroendocrinol. 2023, 35, e13348. [Google Scholar] [CrossRef]
- Puche-Juarez, M.; Toledano, J.M.; Moreno-Fernandez, J.; Gálvez-Ontiveros, Y.; Rivas, A.; Diaz-Castro, J.; Ochoa, J.J. The Role of Endocrine Disrupting Chemicals in Gestation and Pregnancy Outcomes. Nutrients 2023, 15, 4657. [Google Scholar] [CrossRef]
- Thomas Zoeller, R.; Brown, T.R.; Doan, L.L.; Gore, A.C.; Skakkebaek, N.E.; Soto, A.M.; Woodruff, T.J.; Vom Saal, F.S. Endocrine-Disrupting Chemicals and Public Health Protection: A Statement of Principles from the Endocrine Society. Endocrinology 2012, 153, 4097–4110. [Google Scholar] [CrossRef]
- Gingrich, J.; Ticiani, E.; Veiga-Lopez, A. Placenta Disrupted: Endocrine Disrupting Chemicals and Pregnancy. Trends Endocrinol. Metab. 2020, 31, 508–524. [Google Scholar] [CrossRef] [PubMed]
- Gore, A.C.; Chappell, V.A.; Fenton, S.E.; Flaws, J.A.; Nadal, A.; Prins, G.S.; Toppari, J.; Zoeller, R.T. EDC-2: The Endocrine Society’s Second Scientific Statement on Endocrine-Disrupting Chemicals. Endocr. Rev. 2015, 36, E1–E150. [Google Scholar] [CrossRef]
- Bertram, M.G.; Gore, A.C.; Tyler, C.R.; Brodin, T. Endocrine-Disrupting Chemicals. Curr. Biol. 2022, 32, R727–R730. [Google Scholar] [CrossRef] [PubMed]
- Lehmler, H.J.; Liu, B.; Gadogbe, M.; Bao, W. Exposure to Bisphenol A, Bisphenol F, and Bisphenol S in U.S. Adults and Children: The National Health and Nutrition Examination Survey 2013–2014. ACS Omega 2018, 3, 6523–6532. [Google Scholar] [CrossRef] [PubMed]
- Huang, R.P.; Liu, Z.H.; Yin, H.; Dang, Z.; Wu, P.X.; Zhu, N.W.; Lin, Z. Bisphenol A Concentrations in Human Urine, Human Intakes across Six Continents, and Annual Trends of Average Intakes in Adult and Child Populations Worldwide: A Thorough Literature Review. Sci. Total Environ. 2018, 626, 971–981. [Google Scholar] [CrossRef]
- Schönfelder, G.; Wittfoht, W.; Hopp, H.; Talsness, C.E.; Paul, M.; Chahoud, I. Parent Bisphenol a Accumulation in the Human Maternal-Fetal-Placental Unit. Environ. Health Perspect. 2002, 110, A703–A707. [Google Scholar] [CrossRef]
- Edlow, A.G.; Chen, M.; Smith, N.A.; Lu, C.; McElrath, T.F. Fetal Bisphenol A Exposure: Concentration of Conjugated and Unconjugated Bisphenol A in Amniotic Fluid in the Second and Third Trimesters. Reprod. Toxicol. 2012, 34, 1–7. [Google Scholar] [CrossRef]
- Lee, J.; Choi, K.; Park, J.; Moon, H.B.; Choi, G.; Lee, J.J.; Suh, E.; Kim, H.J.; Eun, S.H.; Kim, G.H.; et al. Bisphenol A Distribution in Serum, Urine, Placenta, Breast Milk, and Umbilical Cord Serum in a Birth Panel of Mother–Neonate Pairs. Sci. Total Environ. 2018, 626, 1494–1501. [Google Scholar] [CrossRef]
- Balakrishnan, B.; Henare, K.; Thorstensen, E.B.; Ponnampalam, A.P.; Mitchell, M.D. Transfer of Bisphenol A across the Human Placenta. Am. J. Obstet. Gynecol. 2010, 202, 393.e1–393.e7. [Google Scholar] [CrossRef]
- Sonavane, M. Chapter 1: Classical and Non-Classical Estrogen Receptor Effects of Bisphenol A. In Bisphenol A: A Multi-Modal Endocrine Disruptor; The Royal Society of Chemistry: London, UK, 2022; Volume 43, pp. 1–25. [Google Scholar] [CrossRef]
- Stanojević, M.; Sollner Dolenc, M. Mechanisms of Bisphenol A and Its Analogs as Endocrine Disruptors via Nuclear Receptors and Related Signaling Pathways. Arch. Toxicol. 2025, 99, 2397–2417. [Google Scholar] [CrossRef] [PubMed]
- Pathak, R.K.; Kim, J.M. Structural Insight into the Mechanisms and Interacting Features of Endocrine Disruptor Bisphenol A and Its Analogs with Human Estrogen-Related Receptor Gamma. Environ. Pollut. 2024, 345, 123549. [Google Scholar] [CrossRef]
- Plante, I.; Winn, L.M.; Vaillancourt, C.; Grigorova, P.; Parent, L. Killing Two Birds with One Stone: Pregnancy Is a Sensitive Window for Endocrine Effects on Both the Mother and the Fetus. Environ. Res. 2022, 205, 112435. [Google Scholar] [CrossRef] [PubMed]
- Basak, S.; Varma, S.; Duttaroy, A.K. Modulation of Fetoplacental Growth, Development and Reproductive Function by Endocrine Disrupters. Front. Endocrinol. 2023, 14, 1215353. [Google Scholar] [CrossRef]
- Matuszczak, E.; Komarowska, M.D.; Debek, W.; Hermanowicz, A. The Impact of Bisphenol A on Fertility, Reproductive System, and Development: A Review of the Literature. Int. J. Endocrinol. 2019, 2019, 4068717. [Google Scholar] [CrossRef]
- Chaichian, S.; Khodabandehloo, F.; Haghighi, L.; Govahi, A.; Mehdizadeh, M.; Ajdary, M.; Varma, R.S. Toxicological Impact of Bisphenol A on Females’ Reproductive System: Review Based on Experimental and Epidemiological Studies. Reprod. Sci. 2024, 31, 1781–1799. [Google Scholar] [CrossRef] [PubMed]
- Caserta, D.; Di Segni, N.; Mallozzi, M.; Giovanale, V.; Mantovani, A.; Marci, R.; Moscarini, M. Bisphenol a and the Female Reproductive Tract: An Overview of Recent Laboratory Evidence and Epidemiological Studies. Reprod. Biol. Endocrinol. 2014, 12, 37. [Google Scholar] [CrossRef]
- Raimondo, S.; Chiusano, M.L.; Gentile, M.; Gentile, T.; Cuomo, F.; Gentile, R.; Danza, D.; Siani, L.; Crescenzo, C.; Palmieri, M.; et al. Comparative Analysis of the Bioaccumulation of Bisphenol A in the Blood Serum and Follicular Fluid of Women Living in Two Areas with Different Environmental Impacts. Front. Endocrinol. 2024, 15, 1392550. [Google Scholar] [CrossRef]
- Peters, A.E.; Ford, E.A.; Roman, S.D.; Bromfield, E.G.; Nixon, B.; Pringle, K.G.; Sutherland, J.M. Impact of Bisphenol A and Its Alternatives on Oocyte Health: A Scoping Review. Hum. Reprod. Update 2024, 30, 653–691. [Google Scholar] [CrossRef]
- Acuña-Hernández, D.G.; Arreola-Mendoza, L.; Santacruz-Márquez, R.; García-Zepeda, S.P.; Parra-Forero, L.Y.; Olivares-Reyes, J.A.; Hernández-Ochoa, I. Bisphenol A Alters Oocyte Maturation by Prematurely Closing Gap Junctions in the Cumulus Cell-Oocyte Complex. Toxicol. Appl. Pharmacol. 2018, 344, 13–22. [Google Scholar] [CrossRef] [PubMed]
- Salami, E.A.; Rotimi, O.A. The Impact of Bisphenol-A on Human Reproductive Health. Toxicol. Rep. 2024, 13, 101773. [Google Scholar] [CrossRef]
- Pivonello, C.; Muscogiuri, G.; Nardone, A.; Garifalos, F.; Provvisiero, D.P.; Verde, N.; Angelis, C.D.; Conforti, A.; Piscopo, M.; Auriemma, R.S.; et al. Bisphenol A: An Emerging Threat to Female Fertility, Reproductive Biology and Endocrinology. Reprod. Biol. Endocrinol. 2020, 18, 22. [Google Scholar] [CrossRef]
- Stavridis, K.; Triantafyllidou, O.; Pisimisi, M.; Vlahos, N. Bisphenol-A and Female Fertility: An Update of Existing Epidemiological Studies. J. Clin. Med. 2022, 11, 7227. [Google Scholar] [CrossRef]
- Susiarjo, M.; Xin, F.; Bansal, A.; Stefaniak, M.; Li, C.; Simmons, R.A.; Bartolomei, M.S. Bisphenol A Exposure Disrupts Metabolic Health Across Multiple Generations in the Mouse. Endocrinology 2015, 156, 2049–2058. [Google Scholar] [CrossRef]
- Bansal, A.; Li, C.; Xin, F.; Duemler, A.; Li, W.; Rashid, C.; Bartolomei, M.S.; Simmons, R.A. Transgenerational Effects of Maternal Bisphenol: A Exposure on Offspring Metabolic Health. J. Dev. Orig. Health Dis. 2019, 10, 164–175, Erratum in J. Dev. Orig. Health Dis. 2019, 10, 138. https://doi.org/10.1017/S2040174418000934. [Google Scholar] [CrossRef]
- Jung, Y.H.; Wang, H.L.V.; Ruiz, D.; Bixler, B.J.; Linsenbaum, H.; Xiang, J.F.; Forestier, S.; Shafik, A.M.; Jin, P.; Corces, V.G. Recruitment of CTCF to an Fto Enhancer Is Responsible for Transgenerational Inheritance of BPA-Induced Obesity. Proc. Natl. Acad. Sci. USA 2022, 119, e2214988119. [Google Scholar] [CrossRef] [PubMed]
- Bansal, A.; Rashid, C.; Xin, F.; Li, C.; Polyak, E.; Duemler, A.; van der Meer, T.; Stefaniak, M.; Wajid, S.; Doliba, N.; et al. Sex- and Dose-Specific Effects of Maternal Bisphenol A Exposure on Pancreatic Islets of First- and Second-Generation Adult Mice Offspring. Environ. Health Perspect. 2017, 125, 097022. [Google Scholar] [CrossRef]
- Müller, J.E.; Meyer, N.; Santamaria, C.G.; Schumacher, A.; Luque, E.H.; Zenclussen, M.L.; Rodriguez, H.A.; Zenclussen, A.C. Bisphenol A Exposure during Early Pregnancy Impairs Uterine Spiral Artery Remodeling and Provokes Intrauterine Growth Restriction in Mice. Sci. Rep. 2018, 8, 9196. [Google Scholar] [CrossRef] [PubMed]
- Zhang, L.; Liu, J.; Feng, X.; Lash, G.E. Unraveling the Mysteries of Spiral Artery Remodeling. Placenta 2023, 141, 51–56. [Google Scholar] [CrossRef]
- James, J.L.; Chamley, L.W.; Clark, A.R. Feeding Your Baby in Utero: How the Uteroplacental Circulation Impacts Pregnancy. Physiology 2017, 32, 234–245. [Google Scholar] [CrossRef]
- Albrecht, E.D.; Pepe, G.J. Regulation of Uterine Spiral Artery Remodeling: A Review. Reprod. Sci. 2020, 27, 1932–1942. [Google Scholar] [CrossRef] [PubMed]
- Staff, A.C.; Fjeldstad, H.E.; Fosheim, I.K.; Moe, K.; Turowski, G.; Johnsen, G.M.; Alnaes-Katjavivi, P.; Sugulle, M. Failure of Physiological Transformation and Spiral Artery Atherosis: Their Roles in Preeclampsia. Am. J. Obstet. Gynecol. 2022, 226, S895–S906. [Google Scholar] [CrossRef]
- Cartwright, J.E.; Fraser, R.; Leslie, K.; Wallace, A.E.; James, J.L. Remodelling at the Maternal-Fetal Interface: Relevance to Human Pregnancy Disorders. Reproduction 2010, 140, 803–813. [Google Scholar] [CrossRef] [PubMed]
- Pijnenborg, R.; Vercruysse, L.; Hanssens, M. The Uterine Spiral Arteries In Human Pregnancy: Facts and Controversies. Placenta 2006, 27, 939–958. [Google Scholar] [CrossRef] [PubMed]
- Brosens, I.; Puttemans, P.; Benagiano, G. Placental Bed Research: I. The Placental Bed: From Spiral Arteries Remodeling to the Great Obstetrical Syndromes. Am. J. Obstet. Gynecol. 2019, 221, 437–456. [Google Scholar] [CrossRef]
- Ma, Y.; Yu, X.; Zhang, L.; Liu, J.; Shao, X.; Li, Y.X.; Wang, Y.L. Uterine Decidual Niche Modulates the Progressive Dedifferentiation of Spiral Artery Vascular Smooth Muscle Cells during Human Pregnancy. Biol. Reprod. 2021, 104, 624–637. [Google Scholar] [CrossRef]
- Harris, L.K.; Smith, S.D.; Keogh, R.J.; Jones, R.L.; Baker, P.N.; Knöfler, M.; Cartwright, J.E.; Whitley, G.S.J.; Aplin, J.D. Trophoblast- and Vascular Smooth Muscle Cell-Derived MMP-12 Mediates Elastolysis during Uterine Spiral Artery Remodeling. Am. J. Pathol. 2010, 177, 2103–2115. [Google Scholar] [CrossRef]
- Woidacki, K.; Jensen, F.; Zenclussen, A.C. Mast Cells as Novel Mediators of Reproductive Processes. Front. Immunol. 2013, 4, 25424. [Google Scholar] [CrossRef]
- Faas, M.M.; de Vos, P. Uterine NK Cells and Macrophages in Pregnancy. Placenta 2017, 56, 44–52. [Google Scholar] [CrossRef]
- Meyer, N.; Woidacki, K.; Knöfler, M.; Meinhardt, G.; Nowak, D.; Velicky, P.; Pollheimer, J.; Zenclussen, A.C. Chymase-Producing Cells of the Innate Immune System Are Required for Decidual Vascular Remodeling and Fetal Growth. Sci. Rep. 2017, 7, srep45106. [Google Scholar] [CrossRef]
- Meyer, N.; Woidacki, K.; Maurer, M.; Zenclussen, A.C. Safeguarding of Fetal Growth by Mast Cells and Natural Killer Cells: Deficiency of One Is Counterbalanced by the Other. Front. Immunol. 2017, 8, 711. [Google Scholar] [CrossRef]
- Woidacki, K.; Popovic, M.; Metz, M.; Schumacher, A.; Linzke, N.; Teles, A.; Poirier, F.; Fest, S.; Jensen, F.; Rabinovich, G.A.; et al. Mast Cells Rescue Implantation Defects Caused by C-Kit Deficiency. Cell Death Dis. 2013, 4, e462-11. [Google Scholar] [CrossRef]
- Zhang, N.; Schumacher, A.; Fink, B.; Bauer, M.; Zenclussen, A.C.; Meyer, N. Insights into Early-Pregnancy Mechanisms: Mast Cells and Chymase CMA1 Shape the Phenotype and Modulate the Functionality of Human Trophoblast Cells, Vascular Smooth-Muscle Cells and Endothelial Cells. Cells 2022, 11, 1158. [Google Scholar] [CrossRef]
- O’Brien, E.; Dolinoy, D.C.; Mancuso, P. Bisphenol A at Concentrations Relevant to Human Exposure Enhances Histamine and Cysteinyl Leukotriene Release from Bone Marrow-Derived Mast Cells. J. Immunotoxicol. 2014, 11, 84–89. [Google Scholar] [CrossRef]
- Lee, J.; Lee, S.J.; Lim, K.T. CTB Glycoprotein (75 KDa) Inhibits IgE Releasing, TNF-α and IL-6 Expressed by Bisphenol A in vivo and in vitro. Food Chem. Toxicol. 2012, 50, 2109–2117. [Google Scholar] [CrossRef]
- Shim, J.U.; Lim, K.T. Inhibitory Effect of Glycoprotein Isolated from Cudrania Tricuspidata Bureau on Expression of Inflammation-Related Cytokine in Bisphenol a-Treated HMC-1 Cells. Inflammation 2009, 32, 211–217. [Google Scholar] [CrossRef] [PubMed]
- Jensen, F.; Woudwyk, M.; Teles, A.; Woidacki, K.; Taran, F.; Costa, S.; Malfertheiner, S.F.; Zenclussen, A.C. Estradiol and Progesterone Regulate the Migration of Mast Cells from the Periphery to the Uterus and Induce Their Maturation and Degranulation. PLoS ONE 2010, 5, e14409. [Google Scholar] [CrossRef] [PubMed]
- Zaitsu, M.; Narita, S.I.; Lambert, K.C.; Grady, J.J.; Estes, D.M.; Curran, E.M.; Brooks, E.G.; Watson, C.S.; Goldblum, R.M.; Midoro-Horiuti, T. Estradiol Activates Mast Cells via a Non-Genomic Estrogen Receptor-α and Calcium Influx. Mol. Immunol. 2007, 44, 1977–1985. [Google Scholar] [CrossRef] [PubMed]
- Cocchiara, R.; Albeggiani, G.; Trapani, G.D.; Azzolina, A.; Lampiasi, N.; Rizzo, F.; Diotallevi, L.; Gianaroli, L.; Geraci, D. Oestradiol Enhances in Vitro the Histamine Release Induced by Embryonic Histamine-Releasing Factor (EHRF) from Uterine Mast Cells. Hum. Reprod. 1992, 7, 1036–1041. [Google Scholar] [CrossRef] [PubMed][Green Version]
- Varberg, K.M.; Soares, M.J. Paradigms for Investigating Invasive Trophoblast Cell Development and Contributions to Uterine Spiral Artery Remodeling. Placenta 2021, 113, 48–56. [Google Scholar] [CrossRef] [PubMed]
- Lawless, L.; Qin, Y.; Xie, L.; Zhang, K. Trophoblast Differentiation: Mechanisms and Implications for Pregnancy Complications. Nutrients 2023, 15, 3564. [Google Scholar] [CrossRef]
- Cao, G.; Xuan, X.; Hu, J.; Zhang, R.; Jin, H.; Dong, H. How Vascular Smooth Muscle Cell Phenotype Switching Contributes to Vascular Disease. Cell Commun. Signal. 2022, 20, 180. [Google Scholar] [CrossRef]
- Owens, G.K. Molecular Control of Vascular Smooth Muscle Cell Differentiation and Phenotypic Plasticity. In Novartis Foundation Symposium; Wiley: Hoboken, NJ, USA, 2007; Volume 283, pp. 174–193. [Google Scholar] [CrossRef]
- Vilotić, A.; Krivokuća, M.J.; Stefanoska, I.; Petronijević, S.V.; Petronijević, M.; Vićovac, L. Macrophage Migration Inhibitory Factor Is Involved in Endovascular Trophoblast Cell Function in Vitro. EXCLI J. 2019, 18, 1007–1018. [Google Scholar] [CrossRef]
- Rensen, S.S.M.; Doevendans, P.A.F.M.; Van Eys, G.J.J.M. Regulation and Characteristics of Vascular Smooth Muscle Cell Phenotypic Diversity. Neth. Heart J. 2007, 15, 100–108. [Google Scholar] [CrossRef]
- Burton, G.J.; Woods, A.W.; Jauniaux, E.; Kingdom, J.C.P. Rheological and Physiological Consequences of Conversion of the Maternal Spiral Arteries for Uteroplacental Blood Flow during Human Pregnancy. Placenta 2009, 30, 473–482. [Google Scholar] [CrossRef]
- Robson, A.; Lash, G.E.; Innes, B.A.; Zhang, J.Y.; Robson, S.C.; Bulmer, J.N. Uterine Spiral Artery Muscle Dedifferentiation. Hum. Reprod. 2019, 34, 1428–1438. [Google Scholar] [CrossRef]
- Rusidzé, M.; Gargaros, A.; Fébrissy, C.; Dubucs, C.; Weyl, A.; Ousselin, J.; Aziza, J.; Arnal, J.F.; Lenfant, F. Estrogen Actions in Placental Vascular Morphogenesis and Spiral Artery Remodeling: A Comparative View between Humans and Mice. Cells 2023, 12, 620. [Google Scholar] [CrossRef]
- Tsutsumi, O. Assessment of Human Contamination of Estrogenic Endocrine-Disrupting Chemicals and Their Risk for Human Reproduction. J. Steroid Biochem. Mol. Biol. 2005, 93, 325–330. [Google Scholar] [CrossRef]
- Berger, R.G.; Foster, W.G.; deCatanzaro, D. Bisphenol-A Exposure during the Period of Blastocyst Implantation Alters Uterine Morphology and Perturbs Measures of Estrogen and Progesterone Receptor Expression in Mice. Reprod. Toxicol. 2010, 30, 393–400. [Google Scholar] [CrossRef]
- MacKay, H.; Abizaid, A. A Plurality of Molecular Targets: The Receptor Ecosystem for Bisphenol-A (BPA). Horm. Behav. 2018, 101, 59–67. [Google Scholar] [CrossRef]
- Sharma, R.K. Mouse Trophoblastic Cell Lines: I—Relationship between Invasive Potential and TGF-Beta 1. In Vivo 1998, 12, 431–440. [Google Scholar] [PubMed]
- Sharma, R.K. Mouse Trophoblastic Cell Lines: II—Relationship between Invasive Potential and Proteases. In Vivo 1998, 12, 209–217. [Google Scholar] [PubMed]
- Wagner, A.; Alam, S.B.; Kulka, M. The Effects of Age, Origin, and Biological Sex on Rodent Mast Cell (BMMC and MC/9) and Basophil (RBL-2H3) Phenotype and Function. Cell Immunol. 2023, 391–392, 104751. [Google Scholar] [CrossRef]
- Hara, T.; Harada, N.; Mitsui, H.; Miura, T.; Ishizaka, T.; Miyajima, A. Characterization of Cell Phenotype by a Novel CDNA Library Subtraction System: Expression of CD8or in a Mast Cell-Derived Interleukin-4-Dependent Cell Line. Blood 1994, 84, 189–199. [Google Scholar] [CrossRef] [PubMed]
- Zhang, W.; Li, Y.; Wang, T.; Zhang, X.; Zhang, J.; Ji, X.; Lu, L. Distribution and Potential Risk Factors of Bisphenol a in Serum and Urine among Chinese from 2004 to 2019. Front. Public Health 2024, 12, 1196248. [Google Scholar] [CrossRef]
- Ramadan, M.; Cooper, B.; Posnack, N.G. Bisphenols and Phthalates: Plastic Chemical Exposures Can Contribute to Adverse Cardiovascular Health Outcomes. Birth Defects Res. 2020, 112, 1362–1385. [Google Scholar] [CrossRef]
- Fonseca, M.I.; Lorigo, M.; Cairrao, E. Evaluation of the Bisphenol A-Induced Vascular Toxicity on Human Umbilical Artery. Environ. Res. 2023, 226, 115628. [Google Scholar] [CrossRef]
- Lorigo, M.; Cairrao, E. Fetoplacental Vasculature as a Model to Study Human Cardiovascular Endocrine Disruption. Mol. Asp. Med. 2022, 87, 101054. [Google Scholar] [CrossRef]
- Nachman, R.M.; Hartle, J.C.; Lees, P.S.J.; Groopman, J.D. Early Life Metabolism of Bisphenol A: A Systematic Review of the Literature. Curr. Environ. Health Rep. 2014, 1, 90–100. [Google Scholar] [CrossRef]
- Cao, X.L.; Zhang, J.; Goodyer, C.G.; Hayward, S.; Cooke, G.M.; Curran, I.H.A. Bisphenol A in Human Placental and Fetal Liver Tissues Collected from Greater Montreal Area (Quebec) during 1998–2008. Chemosphere 2012, 89, 505–511. [Google Scholar] [CrossRef]
- Nishikawa, M.; Iwano, H.; Yanagisawa, R.; Koike, N.; Inoue, H.; Yokota, H. Placental Transfer of Conjugated Bisphenol A and Subsequent Reactivation in the Rat Fetus. Environ. Health Perspect. 2010, 118, 1196–1203. [Google Scholar] [CrossRef]
- Gauderat, G.; Picard-Hagen, N.; Toutain, P.L.; Corbel, T.; Viguié, C.; Puel, S.; Lacroix, M.Z.; Mindeguia, P.; Bousquet-Melou, A.; Gayrard, V. Bisphenol A Glucuronide Deconjugation Is a Determining Factor of Fetal Exposure to Bisphenol A. Environ. Int. 2016, 86, 52–59. [Google Scholar] [CrossRef] [PubMed]
- Albrecht, W. Letter to the Editor: Which Concentrations Are Optimal for in Vitro Testing? EXCLI J. 2020, 19, 1172–1173. [Google Scholar] [CrossRef] [PubMed]
- Hengstler, J.G.; Sjögren, A.K.; Zink, D.; Hornberg, J.J. In Vitro Prediction of Organ Toxicity: The Challenges of Scaling and Secondary Mechanisms of Toxicity. Arch. Toxicol. 2020, 94, 353–356, Correction in Arch. Toxicol. 2021, 95, 3141. https://doi.org/10.1007/s00204-021-03090-4. [Google Scholar] [CrossRef] [PubMed]
- Meakin, C.; Barrett, E.S.; Aleksunes, L.M. Extravillous Trophoblast Migration and Invasion: Impact of Environmental Chemicals and Pharmaceuticals. Reprod. Toxicol. 2022, 107, 60–68. [Google Scholar] [CrossRef]
- Wang, Z.Y.; Lu, J.; Zhang, Y.Z.; Zhang, M.; Liu, T.; Qu, X.L. Effect of Bisphenol A on Invasion Ability of Human Trophoblastic Cell Line BeWo. Int. J. Clin. Exp. Pathol. 2015, 8, 14355–14364. [Google Scholar]
- Wei’, P.; Ru, D.; Li, X.; Shi, D.; Zhang, M.; Xu, Q.; Zhou, H.; Wen, S. Exposure to Environmental Bisphenol A Inhibits HTR-8/SVneo Cell Migration and Invasion. J. Biomed. Res. 2020, 34, 369–378. [Google Scholar] [CrossRef]
- Spagnoletti, A.; Paulesu, L.; Mannelli, C.; Ermini, L.; Romagnoli, R.; Cintorino, M.; Ietta, F. Low Concentrations of Bisphenol A and Para-Nonylphenol Affect Extravillous Pathway of Human Trophoblast Cells. Mol. Cell. Endocrinol. 2015, 412, 56–64. [Google Scholar] [CrossRef]
- Adu-Gyamfi, E.A.; Rosenfeld, C.S.; Tuteja, G. The Impact of Bisphenol A on the Placenta. Biol. Reprod. 2022, 106, 826–834. [Google Scholar] [CrossRef]
- Gao, J.; Song, T.; Che, D.; Li, C.; Jiang, J.; Pang, J.; Yang, Y.; Goma; Li, P. The Effect of Bisphenol a Exposure onto Endothelial and Decidualized Stromal Cells on Regulation of the Invasion Ability of Trophoblastic Spheroids in in Vitro Co-Culture Model. Biochem. Biophys. Res. Commun. 2019, 516, 506–514. [Google Scholar] [CrossRef]
- Morice, L.; Benaîtreau, D.; Dieudonné, M.N.; Morvan, C.; Serazin, V.; de Mazancourt, P.; Pecquery, R.; Dos Santos, E. Antiproliferative and Proapoptotic Effects of Bisphenol A on Human Trophoblastic JEG-3 Cells. Reprod. Toxicol. 2011, 32, 69–76. [Google Scholar] [CrossRef]
- Basak, S.; Srinivas, V.; Duttaroy, A.K. Bisphenol-A Impairs Cellular Function and Alters DNA Methylation of Stress Pathway Genes in First Trimester Trophoblast Cells. Reprod. Toxicol. 2018, 82, 72–79. [Google Scholar] [CrossRef]
- Quinn, J.A.; Graeber, C.T.; Frackelton, A.R.; Kim, M.; Schwarzbauer, J.E.; Filardo, E.J. Coordinate Regulation of Estrogen-Mediated Fibronectin Matrix Assembly and Epidermal Growth Factor Receptor Transactivation by the G Protein-Coupled Receptor, GPR30. Mol. Endocrinol. 2009, 23, 1052–1064. [Google Scholar] [CrossRef] [PubMed]
- He, W.H.; Jin, M.M.; Liu, A.P.; Zhou, Y.; Hu, X.L.; Zhu, Y.M.; Liu, A.X. Estradiol Promotes Trophoblast Viability and Invasion by Activating SGK1. Biomed. Pharmacother. 2019, 117, 109092. [Google Scholar] [CrossRef] [PubMed]
- Tian, F.J.; Cheng, Y.X.; Li, X.C.; Wang, F.; Qin, C.M.; Ma, X.L.; Yang, J.; Lin, Y. The YY1/MMP2 Axis Promotes Trophoblast Invasion at the Maternal-Fetal Interface. J. Pathol. 2016, 239, 36–47. [Google Scholar] [CrossRef]
- Elieh Ali Komi, D.; Shafaghat, F.; Haidl, G. Significance of Mast Cells in Spermatogenesis, Implantation, Pregnancy, and Abortion: Cross Talk and Molecular Mechanisms. Am. J. Reprod. Immunol. 2020, 83, e13228. [Google Scholar] [CrossRef]
- Norrby, K. On Connective Tissue Mast Cells as Protectors of Life, Reproduction, and Progeny. Int. J. Mol. Sci. 2024, 25, 4499. [Google Scholar] [CrossRef] [PubMed]
- Lin, Z.; Shi, J.L.; Chen, M.; Zheng, Z.M.; Li, M.Q.; Shao, J. CCL2: An Important Cytokine in Normal and Pathological Pregnancies: A Review. Front. Immunol. 2023, 13, 1053457. [Google Scholar] [CrossRef]
- Tsai, M.; Grimbaldeston, M.; Galli, S.J. Mast cells and immunoregulation/immunomodulation. Adv. Exp. Med. Biol. 2011, 716, 186–211. [Google Scholar] [CrossRef]
- Campbell, N.K.; Fitzgerald, H.K.; Dunne, A. Regulation of Inflammation by the Antioxidant Haem Oxygenase 1. Nat. Rev. Immunol. 2021, 21, 411–425. [Google Scholar] [CrossRef]
- Calandra, T.; Roger, T. Macrophage Migration Inhibitory Factor: A Regulator of Innate Immunity. Nat. Rev. Immunol. 2003, 3, 791–800. [Google Scholar] [CrossRef] [PubMed]
- Lee, Y.-N.; Tuckerman, J.; Nechushtan, H.; Schutz, G.; Razin, E.; Angel, P. C-Fos as a Regulator of Degranulation and Cytokine Production in FcεRI-Activated Mast Cells. J. Immunol. 2004, 173, 2571–2577. [Google Scholar] [CrossRef]
- Eskandari, E.; Negri, G.L.; Tan, S.; MacAldaz, M.E.; Ding, S.; Long, J.; Nielsen, K.; Spencer, S.E.; Morin, G.B.; Eaves, C.J. Dependence of Human Cell Survival and Proliferation on the CASP3 Prodomain. Cell Death Discov. 2024, 10, 63. [Google Scholar] [CrossRef] [PubMed]
- Sosa, S.E.Y.; Flores-Pliego, A.; Espejel-Nuñez, A.; Medina-Bastidas, D.; Vadillo-Ortega, F.; Zaga-Clavellina, V.; Estrada-Gutierrez, G. New Insights into the Role of Matrix Metalloproteinases in Preeclampsia. Int. J. Mol. Sci. 2017, 18, 1448. [Google Scholar] [CrossRef] [PubMed]
- Kwak, Y.-T.; Muralimanoharan, S.; Gogate, A.A.; Mendelson, C.R. Human Trophoblast Differentiation Is Associated With Profound Gene Regulatory and Epigenetic Changes. Endocrinology 2019, 160, 2189–2203. [Google Scholar] [CrossRef]
- Parast, M.M.; Yu, H.; Ciric, A.; Salata, M.W.; Davis, V.; Milstone, D.S. PPARγ Regulates Trophoblast Proliferation and Promotes Labyrinthine Trilineage Differentiation. PLoS ONE 2009, 4, e8055. [Google Scholar] [CrossRef]
- Qin, Y.; Bily, D.; Aguirre, M.; Zhang, K.; Xie, L. Understanding PPARγ and Its Agonists on Trophoblast Differentiation and Invasion: Potential Therapeutic Targets for Gestational Diabetes Mellitus and Preeclampsia. Nutrients 2023, 15, 2459. [Google Scholar] [CrossRef]
- Acconcia, F.; Pallottini, V.; Marino, M. Molecular Mechanisms of Action of BPA. Dose-Response 2015, 13, 1559325815610582. [Google Scholar] [CrossRef]
- Périan, S.; Vanacker, J.M. GPER as a Receptor for Endocrine-Disrupting Chemicals (EDCs). Front. Endocrinol. 2020, 11, 559194. [Google Scholar] [CrossRef]
- Thomas, P.; Dong, J. Binding and Activation of the Seven-Transmembrane Estrogen Receptor GPR30 by Environmental Estrogens: A Potential Novel Mechanism of Endocrine Disruption. J. Steroid Biochem. Mol. Biol. 2006, 102, 175–179. [Google Scholar] [CrossRef] [PubMed]
- Hafezi, S.A.; Abdel-Rahman, W.M. The Endocrine Disruptor Bisphenol A (BPA) Exerts a Wide Range of Effects in Carcinogenesis and Response to Therapy. Curr. Mol. Pharmacol. 2019, 12, 230–238. [Google Scholar] [CrossRef]
- Wang, C.; Zhang, J.; Li, Q.; Zhang, T.; Deng, Z.; Lian, J.; Jia, D.; Li, R.; Zheng, T.; Ding, X.; et al. Low Concentration of BPA Induces Mice Spermatocytes Apoptosis via GPR30. Oncotarget 2017, 8, 49005–49015. [Google Scholar] [CrossRef]
- Brouwers, L.; de Gier, S.; Vogelvang, T.E.; Veerbeek, J.H.W.; Franx, A.; van Rijn, B.B.; Nikkels, P.G.J. Prevalence of Placental Bed Spiral Artery Pathology in Preeclampsia and Fetal Growth Restriction: A Prospective Cohort Study. Placenta 2024, 156, 1–9. [Google Scholar] [CrossRef] [PubMed]
- Livak, K.J.; Schmittgen, T.D. Analysis of Relative Gene Expression Data Using Real-Time Quantitative PCR and the 2-ΔΔCT Method. Methods 2001, 25, 402–408. [Google Scholar] [CrossRef] [PubMed]







Disclaimer/Publisher’s Note: The statements, opinions and data contained in all publications are solely those of the individual author(s) and contributor(s) and not of MDPI and/or the editor(s). MDPI and/or the editor(s) disclaim responsibility for any injury to people or property resulting from any ideas, methods, instructions or products referred to in the content. |
© 2025 by the authors. Licensee MDPI, Basel, Switzerland. This article is an open access article distributed under the terms and conditions of the Creative Commons Attribution (CC BY) license (https://creativecommons.org/licenses/by/4.0/).
Share and Cite
Romanelli, F.; Zhang, N.; Bauer, M.; Fink, B.; Zenclussen, A.C.; Schumacher, A.; Meyer, N. Bisphenol A Interferes with Mast Cell-Mediated Promotion of Cellular Processes Critical for Spiral Artery Remodeling. Int. J. Mol. Sci. 2025, 26, 9706. https://doi.org/10.3390/ijms26199706
Romanelli F, Zhang N, Bauer M, Fink B, Zenclussen AC, Schumacher A, Meyer N. Bisphenol A Interferes with Mast Cell-Mediated Promotion of Cellular Processes Critical for Spiral Artery Remodeling. International Journal of Molecular Sciences. 2025; 26(19):9706. https://doi.org/10.3390/ijms26199706
Chicago/Turabian StyleRomanelli, Federica, Ningjuan Zhang, Mario Bauer, Beate Fink, Ana Claudia Zenclussen, Anne Schumacher, and Nicole Meyer. 2025. "Bisphenol A Interferes with Mast Cell-Mediated Promotion of Cellular Processes Critical for Spiral Artery Remodeling" International Journal of Molecular Sciences 26, no. 19: 9706. https://doi.org/10.3390/ijms26199706
APA StyleRomanelli, F., Zhang, N., Bauer, M., Fink, B., Zenclussen, A. C., Schumacher, A., & Meyer, N. (2025). Bisphenol A Interferes with Mast Cell-Mediated Promotion of Cellular Processes Critical for Spiral Artery Remodeling. International Journal of Molecular Sciences, 26(19), 9706. https://doi.org/10.3390/ijms26199706

