Sign in to use this feature.

Years

Between: -

Subjects

remove_circle_outline
remove_circle_outline
remove_circle_outline
remove_circle_outline
remove_circle_outline
remove_circle_outline
remove_circle_outline
remove_circle_outline
remove_circle_outline

Journals

remove_circle_outline
remove_circle_outline
remove_circle_outline
remove_circle_outline
remove_circle_outline
remove_circle_outline
remove_circle_outline
remove_circle_outline
remove_circle_outline
remove_circle_outline
remove_circle_outline
remove_circle_outline
remove_circle_outline
remove_circle_outline
remove_circle_outline
remove_circle_outline
remove_circle_outline
remove_circle_outline

Article Types

Countries / Regions

remove_circle_outline
remove_circle_outline
remove_circle_outline
remove_circle_outline
remove_circle_outline
remove_circle_outline
remove_circle_outline
remove_circle_outline

Search Results (1,067)

Search Parameters:
Keywords = multiple b-value

Order results
Result details
Results per page
Select all
Export citation of selected articles as:
22 pages, 30473 KB  
Article
Physiological, Transcriptomic, and Metabolomic Responses of Brachiaria decumbens Roots During Symbiosis Establishment with Piriformospora indica
by Man Liu, Xinyong Li, Wenke Zhang, Xinghua Zhao, Yuehua Sun, An Hu, Rui Zhang and Kai Luo
Biology 2026, 15(3), 215; https://doi.org/10.3390/biology15030215 - 23 Jan 2026
Abstract
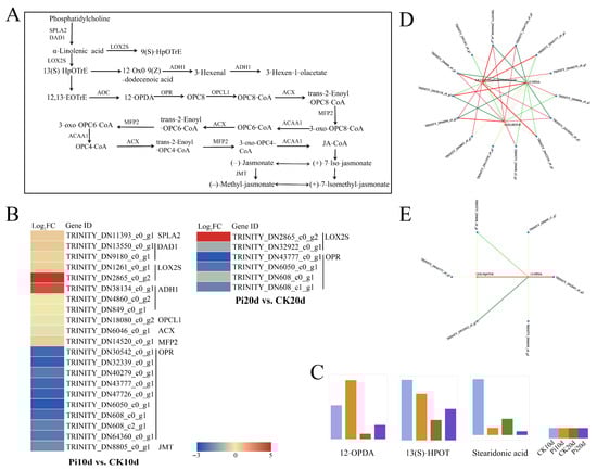
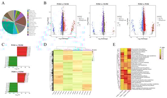
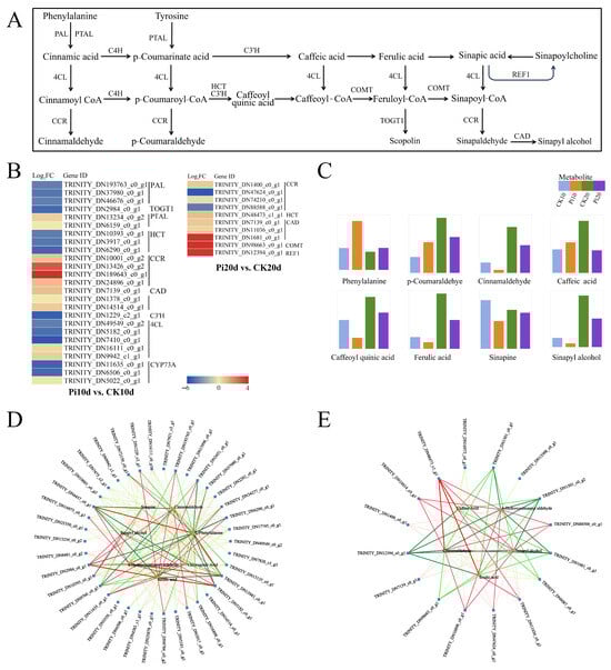
Brachiaria decumbens is a high-yielding forage grass of major economic value in tropical regions. The root endophytic fungus Piriformospora indica is widely recognized for promoting plant growth and stress tolerance, yet its effects on B. decumbens remain poorly characterized. Here, we profiled root [...] Read more.
Brachiaria decumbens is a high-yielding forage grass of major economic value in tropical regions. The root endophytic fungus Piriformospora indica is widely recognized for promoting plant growth and stress tolerance, yet its effects on B. decumbens remain poorly characterized. Here, we profiled root responses to P. indica colonization at 10 days after inoculation (dais; early stage) and 20 dais (late stage) during symbiosis establishment. Colonization was confirmed by phenotypic and physiological assessments, with inoculated plants showing enhanced root growth; colonized roots exhibited higher activities of catalase (CAT), superoxide dismutase (SOD), and peroxidase (POD), along with increased indole-3-acetic acid (IAA) levels, whereas malondialdehyde (MDA), jasmonic acid (JA), and the ethylene precursor 1-aminocyclopropane-1-carboxylic acid (ACC) were reduced. Transcriptome and metabolomic profiling identified 1884 and 1077 differentially expressed genes (DEGs) and 2098 and 1509 differentially accumulated metabolites (DAMs) at 10 dais (Pi10d vs. CK10d) and 20 dais (Pi20d vs. CK20d), respectively, and 3355 DEGs and 2314 DAMs between stages (Pi20d vs. Pi10d). Functional enrichment highlighted key pathways related to secondary metabolism, carbohydrate metabolism, and lipid biosynthesis. Differentially expressed transcription factors spanned multiple families, including MYB, AP2/ERF, MADS-box, and bZIP, consistent with broad transcriptional reprogramming during symbiosis establishment. Integrative multi-omics analysis further highlighted phenylpropanoid biosynthesis and α-linolenic acid metabolism as consistently co-enriched pathways, suggesting coordinated shifts in gene expression and metabolite accumulation across colonization stages. Collectively, these results provide a multi-layered resource and a framework for mechanistic dissection of the P. indicaB. decumbens interaction. Full article
(This article belongs to the Special Issue Advances in Plant Multi-Omics)
Show Figures

Figure 1

17 pages, 362 KB  
Article
Food Insecurity, Supplemental Nutrition Assistance Program Participation and Cognitive Function Among Middle-Aged and Older Adults: Longitudinal Evidence from the Health and Retirement Study
by Ye Luo, Miao Li and Zhenmei Zhang
Nutrients 2026, 18(2), 363; https://doi.org/10.3390/nu18020363 - 22 Jan 2026
Abstract
Background: Food insecurity may adversely affect cognitive function through pathways involving nutritional deficiencies, chronic stress, and comorbid health conditions, with potentially different effects across cognitive domains. Longitudinal evidence remains limited by time-varying confounding, and it is unclear whether Supplemental Food Assistance Program (SNAP) [...] Read more.
Background: Food insecurity may adversely affect cognitive function through pathways involving nutritional deficiencies, chronic stress, and comorbid health conditions, with potentially different effects across cognitive domains. Longitudinal evidence remains limited by time-varying confounding, and it is unclear whether Supplemental Food Assistance Program (SNAP) participation modifies these associations. Objectives: To examine the longitudinal association between food insecurity and cognitive function using marginal structural models (MSMs), and whether SNAP participation buffers these associations for overall cognition, episodic memory, and attention/mental processing. Methods: 30,641 adults aged ≥50 in the 1998–2020 Health and Retirement Study (HRS) contributed 156,066 person-year observations. MSMs with stabilized inverse probability of treatment weights were used to account for time-varying socioeconomic, health, and cognitive confounding affected by prior exposure. Weighted pooled linear regression models estimated marginal associations and interaction effects. Results: Moderate and high food insecurity were associated with lower overall cognition (b = −0.36 and −0.71, respectively; p < 0.001). Similar graded associations were observed for episodic memory (b = −0.22; −0.43) and attention/mental processing (b = −0.15; −0.28; all p < 0.001). SNAP participation significantly attenuated these associations across cognitive domains, with stronger buffering effects among non-Hispanic Black and Hispanic respondents. Effect sizes corresponded to differences equivalent to several years of cognitive aging. Conclusions: Food insecurity is associated with poorer cognitive function across multiple domains, while SNAP participation mitigates these associations. Despite limitations of observational data, these findings highlight the methodological value of MSMs and the potential role of food assistance programs in reducing cognitive health disparities in later life. Full article
(This article belongs to the Special Issue Food Insecurity and Nutritional Health Among Older Adults)
Show Figures

Figure 1

39 pages, 26287 KB  
Article
Role of Grid Topology in Power Quality Improvement of Solar-Powered Electric Vehicle Charging Station
by Anum Mehmood and Fan Yang
Energies 2026, 19(2), 515; https://doi.org/10.3390/en19020515 - 20 Jan 2026
Abstract
Conventional approaches for designing and integrating charging stations into the grid are time-consuming and computationally expensive. For the purpose of power quality enhancement of EVCS, more focus has been paid on charging station design infrastructure, hence neglecting the need for the technical design [...] Read more.
Conventional approaches for designing and integrating charging stations into the grid are time-consuming and computationally expensive. For the purpose of power quality enhancement of EVCS, more focus has been paid on charging station design infrastructure, hence neglecting the need for the technical design of grid topology. Therefore, this paper focuses on the design and development of multiple distribution grid topologies for topology-aware characterization of power quality in grid-tied solar-powered EV charging stations. The control and energy management strategy is implemented solely to enable consistent grid-PV-EV interaction. The models have been successfully developed and tested for four modes of operations, PV to EV, PV to Grid, V2G and G2V, in MATLAB/Simulink 2022b. From the results, it is clear that the grid voltage THD during V2G remains at 0.01%, 0.08% and 0.01% and the grid-connected current THD remains at 0.19%, 1.88% and 0.19% for three different grid topologies, GT1, GT2 and GT3, respectively, while, during G2V, the voltage THD are valued at 0.02%, 0.05% and 0.03% and the grid-connected current THD at 0.45%, 1.28% and 0.75% for grid topologies GT1, GT2 and GT3 respectively. The results demonstrate that grid topology-aware analysis is required for consistent harmonic characterization of PV-integrated EV charging stations under V2G, G2V and PV-assisted operating modes. Full article
(This article belongs to the Section E: Electric Vehicles)
Show Figures

Figure 1

11 pages, 291 KB  
Article
A Maple Implementation for Deterministically Certifying Isolated Simple Zeros of Over-Determined Polynomial Systems with Interval Arithmetic and Its Applications
by Xiaojie Dou, Jin-San Cheng and Junyi Wen
AppliedMath 2026, 6(1), 15; https://doi.org/10.3390/appliedmath6010015 - 19 Jan 2026
Viewed by 51
Abstract
This paper presents a Maple implementation of an interval verification method for identifying isolated simple zeros in square polynomial systems. Compared to the known MATLAB (R2019b) implementation, the Maple-based approach achieves significantly higher numerical accuracy. The implementation enables polynomial evaluation at specific points [...] Read more.
This paper presents a Maple implementation of an interval verification method for identifying isolated simple zeros in square polynomial systems. Compared to the known MATLAB (R2019b) implementation, the Maple-based approach achieves significantly higher numerical accuracy. The implementation enables polynomial evaluation at specific points to yield results with very small absolute values—sufficiently precise to reach error bounds computed through theoretical formulations for moderate-sized systems. This advancement allows the deterministic certification of isolated simple zeros in over-determined polynomial systems containing approximately 10,000 complex zeros. As a practical demonstration, the method is further applied to rigorously verify isolated multiple zeros in smaller-scale polynomial systems. Full article
(This article belongs to the Section Computational and Numerical Mathematics)
19 pages, 3156 KB  
Article
Detecting Escherichia coli on Conventional Food Processing Surfaces Using UV-C Fluorescence Imaging and Deep Learning
by Zafar Iqbal, Thomas F. Burks, Snehit Vaddi, Pappu Kumar Yadav, Quentin Frederick, Satya Aakash Chowdary Obellaneni, Jianwei Qin, Moon Kim, Mark A. Ritenour, Jiuxu Zhang and Fartash Vasefi
Appl. Sci. 2026, 16(2), 968; https://doi.org/10.3390/app16020968 - 17 Jan 2026
Viewed by 171
Abstract
Detecting Escherichia coli on food preparation and processing surfaces is critical for ensuring food safety and preventing foodborne illness. This study focuses on detecting E. coli contamination on common food processing surfaces using UV-C fluorescence imaging and deep learning. Four concentrations of E. [...] Read more.
Detecting Escherichia coli on food preparation and processing surfaces is critical for ensuring food safety and preventing foodborne illness. This study focuses on detecting E. coli contamination on common food processing surfaces using UV-C fluorescence imaging and deep learning. Four concentrations of E. coli (0, 105, 107, and 108 colony forming units (CFU)/mL) and two egg solutions (white and yolk) were applied to stainless steel and white rubber to simulate realistic contamination with organic interference. For each concentration level, 256 droplets were inoculated in 16 groups, and fluorescence videos were captured. Droplet regions were extracted from the video frames, subdivided into quadrants, and augmented to generate a robust dataset, ensuring 3–4 droplets per sample. Wavelet-based denoising further improved image quality, with Haar wavelets producing the highest Peak Signal-to-Noise Ratio (PSNR) values, up to 51.0 dB on white rubber and 48.2 dB on stainless steel. Using this dataset, multiple deep learning (DL) models, including ConvNeXtBase, EfficientNetV2L, and five YOLO11-cls variants, were trained to classify E. coli concentration levels. Additionally, Eigen-CAM heatmaps were used to visualize model attention to bacterial fluorescence regions. Across four dataset groupings, YOLO11-cls models achieved consistently high performance, with peak test accuracies of 100% on white rubber and 99.60% on stainless steel, even in the presence of egg substances. YOLO11s-cls provided the best balance of accuracy (up to 98.88%) and inference speed (4–5 ms) whilst having a compact size (11 MB), outperforming larger models such as EfficientNetV2L. Classical machine learning models lagged significantly behind, with Random Forest reaching 89.65% accuracy and SVM only 67.62%. Overall, the results highlight the potential of combining UV-C fluorescence imaging with deep learning for rapid and reliable detection of E. coli on stainless steel and rubber conveyor belt surfaces. Additionally, this approach could support the design of effective interventions to remove E. coli from food processing environments. Full article
Show Figures

Figure 1

20 pages, 529 KB  
Article
Fintech Firms’ Valuations: A Cross-Market Analysis in Asia
by Neha Parashar, Rahul Sharma, Pranav Saraswat, Apoorva Joshi and Sumit Banerjee
J. Risk Financial Manag. 2026, 19(1), 74; https://doi.org/10.3390/jrfm19010074 - 17 Jan 2026
Viewed by 81
Abstract
This study investigates the valuation dynamics of 30 publicly listed fintech firms across six Asian economies from January 2021 to December 2025. It examines how intrinsic firm-level scale (market capitalization) and extrinsic macroeconomic conditions (GDP growth) jointly influence fintech valuation ratios, as reflected [...] Read more.
This study investigates the valuation dynamics of 30 publicly listed fintech firms across six Asian economies from January 2021 to December 2025. It examines how intrinsic firm-level scale (market capitalization) and extrinsic macroeconomic conditions (GDP growth) jointly influence fintech valuation ratios, as reflected in price-to-earnings (P/E), price-to-book (P/B), and price-to-sales (P/S) measures. It also identifies significant structural heterogeneity and distributional asymmetries in valuation outcomes by implementing a multi-method empirical strategy that includes a Panel Autoregressive Distributed Lag (ARDL) framework, two-way fixed-effects models with interaction terms, and quantile regression. The findings reveal a robust, positive long-run relationship between market capitalization and valuation multiples across all ratios, confirming that firm-level scale as reflected in market capitalization is the primary driver of market value. Critically, the analysis identifies a dual-regime landscape in the Asian fintech sector: developed markets (South Korea, Japan, and Singapore) are fundamentally firm-scale driven, where intrinsic scale is the superior predictor of valuation. In contrast, developing markets (China, India, and Indonesia) are primarily macro-growth driven, exhibiting high sensitivity to GDP growth as a macroeconomic indicator of market expansion. The quantile regression results demonstrate a winner-takes-all effect, where the impact of scale on valuation is significantly more pronounced for highly valued firms in the 75th percentile. These results challenge the efficacy of universal valuation models and provide a context-dependent navigational framework for investors, analysts, and policymakers to distinguish between structural scale and cyclical growth in the rapidly evolving Asian fintech ecosystem. Full article
(This article belongs to the Special Issue The Role of Digitization in Corporate Finance)
Show Figures

Figure 1

19 pages, 4384 KB  
Article
Study on the Mechanism of Ganoderma lucidum Polysaccharides for Ameliorating Dyslipidemia via Regulating Gut Microbiota and Fecal Metabolites
by Wenshuai Wang, Rui Sun, Jianjun Zhang, Le Jia and Yuanjun Dong
Biomolecules 2026, 16(1), 153; https://doi.org/10.3390/biom16010153 - 14 Jan 2026
Viewed by 187
Abstract
In today’s world, unhealthy living habits have contributed to the rise in metabolic disorders like hyperlipidemia. Recognized as a popular edible and medicinal mushroom in China and various eastern nations, Ganoderma lucidum is a promising high-value functional and medicinal food with multiple biological [...] Read more.
In today’s world, unhealthy living habits have contributed to the rise in metabolic disorders like hyperlipidemia. Recognized as a popular edible and medicinal mushroom in China and various eastern nations, Ganoderma lucidum is a promising high-value functional and medicinal food with multiple biological activities. Our earlier research has demonstrated that G. lucidum polysaccharides (GLP) showed distinct lipid-lowering abilities by enhancing the response to oxidative stress and inflammation, adjusting bile acid production and lipid regulation factors, and facilitating reverse cholesterol transport through Nrf2-Keap1, NF-κB, LXRα-ABCA1/ABCG1, CYP7A1-CYP27A1, and FXR-FGF15 pathways, hence we delved deeper into the effects of GLP on hyperlipidemia, focusing on its structural characterization, gut microbiota, and fecal metabolites. Our findings showed that GLP changed the composition and structure of gut microbiota, and 10 key biomarker strains screened by LEfSe analysis markedly increased the abundance of energy metabolism, and cell growth and death pathways which were found by PICRUSt2. In addition, GLP intervention significantly altered the fecal metabolites, which enriched in amino acid metabolism and lipid metabolism pathways. The results of structural characterization showed that GLP, with the molecular weight of 12.53 kDa, consisted of pyranose rings and was linked by α-type and β-type glycosidic bonds, and its overall morphology appeared as an irregular flaky structure with some flecks and holes in the surface. Collectively, our study highlighted that the protective effects of GLP were closely associated with the modification of gut microbiota and the regulation of metabolites profiles, thus ameliorating dyslipidemia. Full article
Show Figures

Graphical abstract

20 pages, 3939 KB  
Article
Quad-Band Truncated Square-Shaped MIMO Terahertz Antenna for Beyond 5G and 6G Communications
by Jeremiah O. Abolade, Pradeep Kumar and Dominic B. O. Konditi
Technologies 2026, 14(1), 59; https://doi.org/10.3390/technologies14010059 - 13 Jan 2026
Viewed by 214
Abstract
A compact quad-band multiple-input multiple-output (MIMO) antenna for terahertz communications is presented in this work. The proposed antenna consists of a truncated square patch with inverted-U-shaped and C-shaped slots. The operating frequencies of the proposed antenna are 0.38 THz, 0.43 THz, 0.61 THz, [...] Read more.
A compact quad-band multiple-input multiple-output (MIMO) antenna for terahertz communications is presented in this work. The proposed antenna consists of a truncated square patch with inverted-U-shaped and C-shaped slots. The operating frequencies of the proposed antenna are 0.38 THz, 0.43 THz, 0.61 THz, and 0.7 THz, with reflection coefficients of −13.8 dB, −22.1 dB, −27.3 dB, and −14.8 dB, respectively, and a −10 dB impedance bandwidth of 9 GHz, 18 GHz, 18 GHz, and 21 GHz, respectively. The peak gain values of a single element antenna at 0.38 THz, 0.43 THz, 0.61 THz, and 0.7 THz are 3.3 dB, 4.8 dB, 4.7 dB, and 5.5 dB, respectively. The dual-triangular MIMO configuration was investigated. The peak gains of the MIMO configurations at 0.38 THz, 0.43 THz, 0.61 THz, and 0.7 THz are 10.6 dB, 12.2 dB, 15.6 dB, and 15.2 dB, respectively. The envelope correlation coefficient (ECC) and the diversity gain (DG) of the proposed antenna were investigated and are presented herein. The proposed MIMO antenna demonstrates lower coupling and higher isolation at the operating frequency bands. Therefore, it is a suitable candidate for beyond 5G and 6G wireless communications applications, such as for nanodevices used in the internet of things and in wearables. Full article
Show Figures

Figure 1

19 pages, 2384 KB  
Article
Integrative Network Analysis of Single-Cell RNA Findings and a Priori Knowledge Highlights Gene Regulators in Multiple Myeloma Progression
by Grigoris Georgiou, Margarita Zachariou and George M. Spyrou
Int. J. Mol. Sci. 2026, 27(2), 793; https://doi.org/10.3390/ijms27020793 - 13 Jan 2026
Viewed by 218
Abstract
Multiple Myeloma (MM) is an incurable malignancy that progresses from asymptomatic precursor stages—Monoclonal Gammopathy of Undetermined Significance (MGUS) and Smouldering Multiple Myeloma (SMM)—to active disease. Despite ongoing research, the molecular mechanisms driving this progression remain poorly understood. In this study, we aimed to [...] Read more.
Multiple Myeloma (MM) is an incurable malignancy that progresses from asymptomatic precursor stages—Monoclonal Gammopathy of Undetermined Significance (MGUS) and Smouldering Multiple Myeloma (SMM)—to active disease. Despite ongoing research, the molecular mechanisms driving this progression remain poorly understood. In this study, we aimed to uncover key regulatory factors involved in MM progression by integrating single-cell RNA sequencing (scRNA-seq) data with curated a priori biological knowledge of MM. To this end, we first integrated a priori knowledge from databases in a synthetic gene network map to play the role of an MM-related backbone to project findings from scRNA analysis on CD138+ Plasma Cells. This was followed by stage-specific regulatory network construction and analysis using Integrated Value of Influence (IVI) metrics to identify the most influential genes across disease stages. Our findings revealed GSK3B, RELA, CDKN1A, and PCK2 as central regulators shared across multiple stages of the disease. Notably, several of these genes had not previously been included in established MM gene sets, highlighting them as prime candidates for biomarkers and drug targets. Full article
(This article belongs to the Section Molecular Genetics and Genomics)
Show Figures

Figure 1

13 pages, 2160 KB  
Article
B Cell Levels in Centenarians, Semi-Supercentenarians, and Supercentenarians: Descriptive Analysis by Age, Sex, Cytomegalovirus Status, and Interleukin-6
by Giorgio Bertolazzi, Anna Calabrò, Giulia Accardi, Anna Aiello, Calogero Caruso, Anna Maria Corsale, Marta Di Simone, Serena Meraviglia and Giuseppina Candore
J. Ageing Longev. 2026, 6(1), 9; https://doi.org/10.3390/jal6010009 - 13 Jan 2026
Viewed by 453
Abstract
This study aims to characterise the B cell compartment in a cohort of Sicilian centenarians by analysing absolute CD3CD19+ lymphocyte counts, in association with age, sex, cytomegalovirus (CMV) serostatus, related to immune ageing, and interleukin (IL)-6 levels, representative of inflamm-ageing. [...] Read more.
This study aims to characterise the B cell compartment in a cohort of Sicilian centenarians by analysing absolute CD3CD19+ lymphocyte counts, in association with age, sex, cytomegalovirus (CMV) serostatus, related to immune ageing, and interleukin (IL)-6 levels, representative of inflamm-ageing. It also investigates age-related changes in the CD4+/CD19+ ratio as a marker of immune ageing, reflecting shifts in immune homeostasis. B cell counts were assessed by flow cytometry on 53 Sicilians aged 19–110 years: 20 Adults, 15 Older adults, 11 long-living individuals, and 7 oldest centenarians. A multiple negative binomial regression was applied to evaluate the effects of age, sex, CMV serostatus, and Il-6 levels on values of B cells. The results showed a non-significant trend toward age-related decline without sex-based differences. A significant reduction in B cell count was observed in individuals with high anti_CMV titres, while IL-6 levels showed a borderline inverse correlation. CD4+/CD19+ ratio values showed an age-related increase. Our findings suggest that the age-related decline in B cell numbers may be mostly related to CMV infection and IL-6 values, without sex contribution. The age-related increase in the CD4+/CD19+ ratio, most pronounced in oldest centenarians, may represent a compensatory adaptation promoting immune regulation and chronic inflammation control. Full article
Show Figures

Graphical abstract

23 pages, 1377 KB  
Review
Immunomodulatory Effects of Lidocaine: Mechanisms of Actions and Therapeutic Applications
by Jianwei Wu, Quanfu Chen, Zhiling He, Bin Yang, Zhenhua Dai and Feifei Qiu
Pharmaceuticals 2026, 19(1), 134; https://doi.org/10.3390/ph19010134 - 12 Jan 2026
Viewed by 309
Abstract
Lidocaine, an amide-type regional anesthetic, has been an important medication in the field of anesthesia since its clinical approval. Recently, lidocaine has emerged as a powerful immunomodulatory agent beyond its classical anesthetic properties. This review has summarized the recent basic and clinical studies [...] Read more.
Lidocaine, an amide-type regional anesthetic, has been an important medication in the field of anesthesia since its clinical approval. Recently, lidocaine has emerged as a powerful immunomodulatory agent beyond its classical anesthetic properties. This review has summarized the recent basic and clinical studies with sufficient evidence on the multifaceted effects of lidocaine on both innate and adaptive immune cells, including macrophages, neutrophils, eosinophils, basophils, natural killer (NK) cells, mast cells, dendritic cells (DCs), monocytes, and T lymphocytes. We have also detailed how lidocaine affects critical cellular processes, such as cellular polarization, cytokine production, phagocytosis, and apoptosis, through multiple signaling pathways, including NF-κB, TLR4/p38 MAPK, voltage-sensitive sodium channels, HIF1α, TGF-β/Smad3, AMPK-SOCS3, TBK1-IRF7, and G protein-coupled receptors. These immunoregulatory effects of lidocaine are dependent on its concentration, duration of action, and the microenvironment. The immunomodulatory actions of lidocaine may contribute to its potential therapeutic value in various settings of diseases, such as cancer, sepsis, acute lung injury, asthma, organ transplantation, ischemia–reperfusion injury (IRI), and diabetes. We propose that lidocaine can be repurposed as an immunomodulator for treating immune-mediated inflammatory diseases. However, future research should define optimal dosing strategies, validate its mechanisms of action in clinical trials, and explore its novel clinical applications as a complementary immunotherapy. Full article
(This article belongs to the Section Pharmacology)
Show Figures

Figure 1

29 pages, 3045 KB  
Review
Plasmablasts as Translational Biomarkers in Autoimmune Diseases: From Cellular Dynamics to Clinical Decision-Making
by Muhammad Soyfoo and Julie Sarrand
Curr. Issues Mol. Biol. 2026, 48(1), 77; https://doi.org/10.3390/cimb48010077 - 12 Jan 2026
Viewed by 232
Abstract
B cells are key drivers of immune dysregulation across systemic autoimmune diseases. Among their progeny, plasmablasts occupy a uniquely revealing niche: short-lived, highly proliferative intermediates that mirror real-time B-cell activation. Their appearance in peripheral blood integrates antigenic stimulation, cytokine-driven differentiation, and aberrant germinal-center [...] Read more.
B cells are key drivers of immune dysregulation across systemic autoimmune diseases. Among their progeny, plasmablasts occupy a uniquely revealing niche: short-lived, highly proliferative intermediates that mirror real-time B-cell activation. Their appearance in peripheral blood integrates antigenic stimulation, cytokine-driven differentiation, and aberrant germinal-center dynamics, transforming them into sensitive indicators of ongoing immunological activity. This review synthesizes current knowledge on plasmablast biology and highlights disease-specific phenotypes across systemic lupus erythematosus (SLE), primary Sjögren disease (pSjD), IgG4-related disease (IgG4-RD), ANCA-associated vasculitis (AAV), and rheumatoid arthritis (RA). We incorporate molecular insights from single-cell technologies that have uncovered previously unrecognized plasmablast subsets, metabolic states, and interferon-related signatures with prognostic and mechanistic value. Beyond descriptive immunology, plasmablasts are emerging as dynamic biomarkers capable of informing real-time clinical decisions. One of the most robustly supported applications is the prognostic interpretation of plasmablast kinetics following B-cell-depleting therapies, where early reconstitution patterns consistently predict relapse across multiple autoimmune conditions. As clinical immunology shifts from static serological markers toward kinetic, cell-based monitoring, plasmablast quantification offers a path toward precision immune surveillance. Integrating plasmablast dynamics into routine care may ultimately allow clinicians to anticipate disease flares, time therapeutic reinforcements, and transition from reactive management to preventive intervention. Full article
Show Figures

Figure 1

25 pages, 1849 KB  
Article
A BERT and NSGA-II Based Model for Workforce Resource Allocation Optimization in the Operational Stage of Commercial Buildings
by Xiangjun Li and Junhao Ma
Buildings 2026, 16(2), 289; https://doi.org/10.3390/buildings16020289 - 9 Jan 2026
Viewed by 111
Abstract
Existing experience-based methods cannot effectively assist commercial building operators in allocating workforce resources according to contracts and balance multiple workforce management objectives under resource constraints, leading to misaligned allocation strategies. To address this issue, this study develops a workforce resource allocation optimization model [...] Read more.
Existing experience-based methods cannot effectively assist commercial building operators in allocating workforce resources according to contracts and balance multiple workforce management objectives under resource constraints, leading to misaligned allocation strategies. To address this issue, this study develops a workforce resource allocation optimization model based on BERT and the NSGA-II. First, a natural language processing (NLP) model is trained to extract operational tasks from contracts and match required workforce types, thereby establishing the framework for workforce allocation schemes. Second, a mathematical optimization model for workforce allocation strategies is constructed with the objectives of minimizing workforce wage costs (B1), maximizing average service levels (B2), and maximizing average digital technology acceptance (B3). An algorithm based on NSGA-II is then designed to solve the model and obtain the optimal Pareto solution set of allocation schemes. Third, the CRITIC–VIKOR method evaluates the Pareto set and determines the final recommended schemes. A case study was conducted on a university campus in Shandong, China, to validate the model’s effectiveness. The results show that the NLP model successfully identified 14 operational tasks and 13 required workforce types from the contract. Compared with the operator’s expected values (B1 = 46,0000 CNY, B2 = 65 points, B3 = 50 points), the optimal allocation scheme calculated using NSGA-II and the CRITIC–VIKOR method reduces B1 by 10.79%, increases B2 by 18.02%, and improves the B3 by 16.79%. This study formulates the workforce allocation problem in the operation stage as a mathematical optimization model and, for the first time, incorporates the workforce’s digital technology acceptance as an optimization objective, thereby filling a theoretical gap in workforce management for commercial building operations. The proposed model provides operators with a semi-automated decision-support tool to enhance workforce management, thereby promoting the sustainable operation of commercial buildings. Full article
(This article belongs to the Section Construction Management, and Computers & Digitization)
Show Figures

Figure 1

27 pages, 6289 KB  
Article
Integrated Analysis of Histophysiological Responses and Transcriptome–Metabolome Mechanisms in Coelomactra antiquata Under Ammonia Nitrogen Stress
by Dongming Huang, Sican Cai, Yongkang Hou, Hongli Qin, Yinyin Deng and Zhimin Li
Animals 2026, 16(2), 192; https://doi.org/10.3390/ani16020192 - 8 Jan 2026
Viewed by 295
Abstract
Coelomactra antiquata, a marine bivalve of high nutritional and economic value, lacks comprehensive data on its toxic responses and adaptive mechanisms to ammonia nitrogen. This study integrated histophysiology, transcriptomics, and metabolomics to investigate its ammonia tolerance and molecular mechanisms, determining a 48 [...] Read more.
Coelomactra antiquata, a marine bivalve of high nutritional and economic value, lacks comprehensive data on its toxic responses and adaptive mechanisms to ammonia nitrogen. This study integrated histophysiology, transcriptomics, and metabolomics to investigate its ammonia tolerance and molecular mechanisms, determining a 48 h LC50 of 99.06 mg/L and a sublethal concentration of 9.91 mg/L. After 48 h of sublethal ammonia stress, SOD, CAT, GLDH, and GS activities in gill and hepatopancreas significantly increased, with notable changes in MDA, Gln, and urea contents, confirming disruption of antioxidant defense and nitrogen metabolism homeostasis. Tissue sections revealed irreversible histopathological damage to key tissues. Omics analyses identified 7823 differentially expressed genes (DEGs) and 737 differentially expressed metabolites (DEMs) in hepatopancreas. DEGs were enriched in metabolic pathways and multiple immune-related signaling pathways (e.g., NF-kappa B, RIG-I-like receptor), while DEMs were primarily involved in processes such as protein digestion/absorption, aminoacyl-tRNA biosynthesis, and amino acid metabolism. Research data indicate that ammonia nitrogen stress primarily regulates the antioxidant function and nitrogen metabolism homeostasis of C. antiquata by activating multiple immune- and metabolism-related pathways. This first systematic multi-omics study elucidates C. antiquata’s tolerance to ammonia nitrogen and its molecular responses, filling a gap in environmental toxicology research for sustainable aquaculture and genomic studies. Full article
(This article belongs to the Special Issue Recent Research on Shellfish Aquaculture and Reproduction)
Show Figures

Figure 1

33 pages, 4575 KB  
Article
Evaluation of Connectivity Reliability in MANETs Considering Link Communication Quality and Channel Capacity
by Yunlong Bian, Junhai Cao, Chengming He, Xiying Huang, Ying Shen and Jia Wang
Electronics 2026, 15(2), 264; https://doi.org/10.3390/electronics15020264 - 7 Jan 2026
Viewed by 146
Abstract
Mobile Ad Hoc Networks (MANETs) exhibit diverse deployment forms, such as unmanned swarms, mobile wireless sensor networks (MWSNs), and Vehicular Ad Hoc Networks (VANETs). While providing significant social application value, MANETs also face the challenge of accurately and efficiently evaluating connectivity reliability. Building [...] Read more.
Mobile Ad Hoc Networks (MANETs) exhibit diverse deployment forms, such as unmanned swarms, mobile wireless sensor networks (MWSNs), and Vehicular Ad Hoc Networks (VANETs). While providing significant social application value, MANETs also face the challenge of accurately and efficiently evaluating connectivity reliability. Building on existing studies—which mostly rely on the assumptions of imperfect nodes and perfect links—this paper comprehensively considers link communication quality and channel capacity, and extends the imperfect link assumption to analyze and evaluate the connectivity reliability of MANETs. The Couzin-leader model is used to characterize the ordered swarm movement of MANETs, while various probability models are employed to depict the multiple actual failure modes of network nodes. Additionally, the Free-Space-Two-Ray Ground (FS-TRG) model is introduced to quantify link quality and reliability, and the probability of successful routing path information transmission is derived under the condition that channel capacity follows a truncated normal distribution. Finally, a simulation-based algorithm for solving the connectivity reliability of MANETs is proposed, which comprehensively considers node characteristics and link states. Simulation experiments are conducted using MATLAB R2023b to verify the effectiveness and validity of the proposed algorithm. Furthermore, the distinct impacts of link communication quality and channel capacity on the connectivity reliability of MANETs are identified, particularly in terms of transmission quality and network lifetime. Full article
(This article belongs to the Special Issue Advanced Technologies for Intelligent Vehicular Networks)
Show Figures

Figure 1

Back to TopTop