Sign in to use this feature.

Years

Between: -

Subjects

remove_circle_outline
remove_circle_outline

Journals

Article Types

Countries / Regions

Search Results (11)

Search Parameters:
Keywords = multipath hemispherical map

Order results
Result details
Results per page
Select all
Export citation of selected articles as:
23 pages, 7532 KB  
Article
A Multipath Hemispherical Map with Strict Quality Control for Multipath Mitigation
by Houxiang Zhou, Xiaoya Wang, Shengjian Zhong, Kewei Xi and Hang Shen
Remote Sens. 2025, 17(5), 767; https://doi.org/10.3390/rs17050767 - 23 Feb 2025
Cited by 4 | Viewed by 1718
Abstract
The multipath effect is a critical factor that prevents the Global Navigation Satellite System (GNSS) from achieving millimeter-level positioning accuracy. A multipath hemispherical map (MHM) is a popular approach to achieving real-time multipath error mitigation. The premise of the constructed MHM model is [...] Read more.
The multipath effect is a critical factor that prevents the Global Navigation Satellite System (GNSS) from achieving millimeter-level positioning accuracy. A multipath hemispherical map (MHM) is a popular approach to achieving real-time multipath error mitigation. The premise of the constructed MHM model is that the residuals in the grid only contain multipath errors and noise without any outliers. However, when there are numerous obvious outliers in each grid, the traditional quality control method is unable to detect them effectively. Therefore, we propose a multipath hemispherical map with strict quality control (MHM-S) to mitigate multipath errors. This method first uses the maximum phase delay to eliminate obvious outliers. Then, the 3-sigma rule and F-test are applied to remove the remaining few outliers in the grid. After applying the proposed MHM-S method, the experimental results show that when the PRN20 satellite is affected by outliers, the standard deviation (STD) reduction rate of the MHM-S residuals is 12.03% compared with the residual STDs of the MHM model. In addition, we evaluate the capabilities of MHM-S with carrier phase observation (MHM-SC) and carrier phase and pseudo-range observation (MHM-SCP) models in multipath error mitigation. Especially in the east direction, the positioning accuracy of the MHM-SCP model is improved by 48% compared with the MHM-SC model. Full article
(This article belongs to the Topic GNSS Measurement Technique in Aerial Navigation)
Show Figures

Figure 1

19 pages, 21587 KB  
Article
Multipath Mitigation in Single-Frequency Multi-GNSS Tightly Combined Positioning via a Modified Multipath Hemispherical Map Method
by Yuan Tao, Chao Liu, Runfa Tong, Xingwang Zhao, Yong Feng and Jian Wang
Remote Sens. 2024, 16(24), 4679; https://doi.org/10.3390/rs16244679 - 15 Dec 2024
Cited by 2 | Viewed by 2155
Abstract
Multipath is a source of error that limits the Global Navigation Satellite System (GNSS) positioning precision in short baselines. The tightly combined model between systems increases the number of observations and enhances the strength of the mathematical model owing to the continuous improvement [...] Read more.
Multipath is a source of error that limits the Global Navigation Satellite System (GNSS) positioning precision in short baselines. The tightly combined model between systems increases the number of observations and enhances the strength of the mathematical model owing to the continuous improvement in GNSS. Multipath mitigation of the multi-GNSS tightly combined model can improve the positioning precision in complex environments. Interoperability of the multipath hemispherical map (MHM) models of different systems can enhance the performance of the MHM model due to the small multipath differences in single overlapping frequencies. The adoption of advanced sidereal filtering (ASF) to model the multipath for each satellite brings computational challenges owing to the characteristics of the multi-constellation heterogeneity of different systems; the balance efficiency and precision become the key issues affecting the performance of the MHM model owing to the sparse characteristics of the satellite distribution. Therefore, we propose a modified MHM method to mitigate the multipath for single-frequency multi-GNSS tightly combined positioning. The method divides the hemispherical map into 36 × 9 grids at 10° × 10° resolution and then searches with the elevation angle and azimuth angle as independent variables to obtain the multipath value of the nearest point. We used the k-d tree to improve the search efficiency without affecting precision. Experiments show that the proposed method improves the mean precision over ASF by 10.20%, 10.77%, and 9.29% for GPS, BDS, and Galileo satellite single-difference residuals, respectively. The precision improvements of the modified MHM in the E, N, and U directions were 32.82%, 40.65%, and 31.97%, respectively. The modified MHM exhibits greater performance and behaves more consistently. Full article
Show Figures

Figure 1

22 pages, 1848 KB  
Review
GNSS Carrier-Phase Multipath Modeling and Correction: A Review and Prospect of Data Processing Methods
by Qiuzhao Zhang, Longqiang Zhang, Ao Sun, Xiaolin Meng, Dongsheng Zhao and Craig Hancock
Remote Sens. 2024, 16(1), 189; https://doi.org/10.3390/rs16010189 - 2 Jan 2024
Cited by 27 | Viewed by 12922
Abstract
A multipath error is one of the main sources of GNSS positioning errors. It cannot be eliminated by forming double-difference and other methods, and it has become an issue in GNSS positioning error processing, because it is mainly related to the surrounding environment [...] Read more.
A multipath error is one of the main sources of GNSS positioning errors. It cannot be eliminated by forming double-difference and other methods, and it has become an issue in GNSS positioning error processing, because it is mainly related to the surrounding environment of the station. To address multipath errors, three main mitigation strategies are employed: site selection, hardware enhancements, and data processing. Among these, data processing methods have been a focal point of research due to their cost-effectiveness, impressive performance, and widespread applicability. This paper focuses on the review of data processing mitigation methods for GNSS carrier-phase multipath errors. The paper begins by elucidating the origins and mitigation strategies of multipath errors. Subsequently, it reviews the current research status pertaining to data processing methods using stochastic and functional models to counter multipath errors. The paper also provides an overview of filtering techniques for extracting multipath error models from coordinate sequences or observations. Additionally, it introduces the evolution and algorithmic workflow of sidereal filtering (SF) and multipath hemispherical mapping (MHM), from both coordinate and observation domain perspectives. Furthermore, the paper emphasizes the practical significance and research relevance of multipath error processing. It concludes by delineating future research directions in the realm of multipath error mitigation. Full article
Show Figures

Graphical abstract

21 pages, 8116 KB  
Article
Characterization of BDS Multipath Effect Based on AT-Conv-LSTM Network
by Jie Sun, Zuping Tang, Chuang Zhou and Jiaolong Wei
Remote Sens. 2024, 16(1), 73; https://doi.org/10.3390/rs16010073 - 24 Dec 2023
Viewed by 2052
Abstract
Multipath effects are the most challenging error sources for the Global Navigation Satellite System receiver, affecting observation quality and positioning accuracy. Due to the non-linear and time-varying nature, multipath error is difficult to process. Previous studies used a homogeneous indicator to characterize multipath [...] Read more.
Multipath effects are the most challenging error sources for the Global Navigation Satellite System receiver, affecting observation quality and positioning accuracy. Due to the non-linear and time-varying nature, multipath error is difficult to process. Previous studies used a homogeneous indicator to characterize multipath effects and only revealed the temporal or spatial correlations of the multipath, resulting in limited correction performance. In this study, we consider the code multipath to be influenced not only by the elevation and azimuth angle of certain stations to satellites but also to be related to satellite characteristics such as nadir angle. Hence, azimuth angle, elevation angle, nadir angle and carrier-to-noise power density ratio are taken as multiple indicators to characterize the multipath significantly. Then, we propose an Attention-based Convolutional Long Short-Term Memory (AT-Conv-LSTM) that fully exploits the spatiotemporal correlations of multipath derived from multiple indicators. The main processing procedures using AT-Conv-LSTM are given. Finally, the AT-Conv-LSTM is applied to a station for 16 consecutive days to verify the multipath mitigation effectiveness. Compared with sidereal filtering, multipath hemispherical map (MHM) and trend-surface analysis-based MHM, the experimental results show that using AT-Conv-LSTM can decrease the root mean square error and mean absolute error values of the multipath error more than 60% and 13%, respectively. The proposed method can correct the code multipath to centimeter level, which is one order of magnitude lower than the uncorrected code multipath. Therefore, the proposed AT-Conv-LSTM network could be used as a powerful alternative tool to realize multipath reduction and will be of wide practical value in the fields of standard and high-precision positioning services. Full article
Show Figures

Figure 1

18 pages, 35202 KB  
Article
Assessing the Performance of Multipath Mitigation for Multi-GNSS Precise Point Positioning Ambiguity Resolution
by Kai Zheng, Lingmin Tan, Kezhong Liu, Mozi Chen and Xuming Zeng
Remote Sens. 2023, 15(17), 4137; https://doi.org/10.3390/rs15174137 - 23 Aug 2023
Cited by 6 | Viewed by 3222
Abstract
Real-time GNSS PPP is commonly used for high-precision positioning, but its utility is constrained by factors that necessitate extended convergence periods for a dependable accuracy. Multipath, as an unmodeled error, significantly curtails PPP performance in time-constrained scenarios. Approximately 31 consecutive days of multi-GNSS [...] Read more.
Real-time GNSS PPP is commonly used for high-precision positioning, but its utility is constrained by factors that necessitate extended convergence periods for a dependable accuracy. Multipath, as an unmodeled error, significantly curtails PPP performance in time-constrained scenarios. Approximately 31 consecutive days of multi-GNSS data from the satellite positioning service of the German national survey (SAPOS) network were collected to evaluate the effectiveness of multipath correction for real-time PPP ambiguity resolution (AR). Using principal component analysis (PCA) to extract the common-mode error (CME) from observation residuals prior to multipath modeling, a multipath hemispherical map (MHM) and sidereal filtering (SF) approach were employed to alleviate the effects of multipath and assess the efficacy of multipath correction in real-time PPP-AR. The average RMS reductions of the carrier-phase and pseudorange residual of multi-GNSS were 25.5% and 20.1% with MHM 0.5, while being 24.4% and 18.3% using SF. With MHM 0.5 correction, the TTFF reductions were approximately 7.0%, 17.7%, 37.5%, and 23.7% for G/GE/GC/GEC kinematic PPP-AR, respectively; and the convergence times for G/GE/GC PPP-AR were reduced to 18.2, 11.7, and 8.6 min, while GEC achieved an average convergence time of 7.1 min; a remarkable improvement compared to the multipath-uncorrected result (18 min). Moreover, 80% of the stations achieved convergence within 10 min, while 40% achieved convergence within 5 min. The kinematic positioning accuracy for the GEC solution improved from 0.97, 0.88, and 2.07 cm, to 0.94, 0.70, and 1.72 cm. In the static results, the TTFF shortened by 30.1%, 19.1%, and 20.1% for G/GE/GC, and the GEC decreased from 10.5 to 9.7 min; the average convergence time for G/GE/GC shortened to 13.0, 10.0, and 11.3 min, and for GEC shortened from 12.5 to 8.3 min. For the GPS-only solution, 78.3% of stations achieved convergence within 15 min. Similarly, for the GE scheme, the convergence time was primarily concentrated within 10 min, and for GC and GEC, with the application of enhanced multipath error correction, some of the stations even achieved convergence of PPP-AR within 5 min. The static positioning accuracy for GEC PPP was 0.50, 0.30, and 0.71 cm for the east, north, and up components. Full article
(This article belongs to the Topic GNSS Measurement Technique in Aerial Navigation)
Show Figures

Figure 1

19 pages, 12757 KB  
Article
BDS Dual-Frequency Carrier Phase Multipath Hemispherical Map Model and Its Application in Real-Time Deformation Monitoring
by Ao Sun, Qiuzhao Zhang, Xingwang Gao, Xiaolin Meng, Yunlong Zhang and Craig Hancock
Sensors 2023, 23(14), 6357; https://doi.org/10.3390/s23146357 - 13 Jul 2023
Cited by 4 | Viewed by 2312
Abstract
The BDS multipath delay error is highly related to the surrounding monitoring environment, which cannot be eliminated or mitigated by applying the double difference observation model. In the actual monitoring environment, due to the complexity of the BDS constellation, it is difficult for [...] Read more.
The BDS multipath delay error is highly related to the surrounding monitoring environment, which cannot be eliminated or mitigated by applying the double difference observation model. In the actual monitoring environment, due to the complexity of the BDS constellation, it is difficult for existing algorithms to consider GEO, IGSO, MEO and other different orbital types of satellites for real-time and efficient multipath error reduction. Therefore, we propose a novel BDS dual-frequency multipath error reduction method for real deformation monitoring for BDS considering various satellite orbit types. This method extracts the single error residual of each satellite based on the assumption of “zero mean” and divides the appropriate grid density of GEO and IGSO/MEO, respectively, to construct a dual-frequency multipath hemispherical map model suitable for BDS satellites with different orbital types. This method can realize the multipath error elimination of the observed values of different orbits and different frequencies. The results of simulation experiments and real deformation monitoring data demonstrate that this method can effectively eliminate low-frequency multipath delay errors in the observation domain and coordinate domain. After multipath correction, the precision of the horizontal coordinates and height coordinates are 1.7 mm and 4.6 mm. The precision of the horizontal coordinate and height coordinate is increased by 50% and 60%, respectively. The fixed rate of ambiguity increased by 5–7%. Full article
Show Figures

Figure 1

18 pages, 3948 KB  
Article
An Improved Multipath Mitigation Method and Its Application in Real-Time Bridge Deformation Monitoring
by Ruicheng Zhang, Chengfa Gao, Qing Zhao, Zihan Peng and Rui Shang
Remote Sens. 2021, 13(12), 2259; https://doi.org/10.3390/rs13122259 - 9 Jun 2021
Cited by 5 | Viewed by 3789
Abstract
A multipath is a major error source in bridge deformation monitoring and the key to achieving millimeter-level monitoring. Although the traditional MHM (multipath hemispherical map) algorithm can be applied to multipath mitigation in real-time scenarios, accuracy needs to be further improved due to [...] Read more.
A multipath is a major error source in bridge deformation monitoring and the key to achieving millimeter-level monitoring. Although the traditional MHM (multipath hemispherical map) algorithm can be applied to multipath mitigation in real-time scenarios, accuracy needs to be further improved due to the influence of observation noise and the multipath differences between different satellites. Aiming at the insufficiency of MHM in dealing with the adverse impact of observation noise, we proposed the MHM_V model, based on Variational Mode Decomposition (VMD) and the MHM algorithm. Utilizing the VMD algorithm to extract the multipath from single-difference (SD) residuals, and according to the principle of the closest elevation and azimuth, the original observation of carrier phase in the few days following the implementation are corrected to mitigate the influence of the multipath. The MHM_V model proposed in this paper is verified and compared with the traditional MHM algorithm by using the observed data of the Forth Road Bridge with a seven day and 10 s sampling rate. The results show that the correlation coefficient of the multipath on two adjacent days was increased by about 10% after residual denoising with the VMD algorithm; the standard deviations of residual error in the L1/L2 frequencies were improved by 37.8% and 40.7%, respectively, which were better than the scores of 26.1% and 31.0% for the MHM algorithm. Taking a ratio equal to three as the threshold value, the fixed success rates of ambiguity were 88.0% without multipath mitigation and 99.4% after mitigating the multipath with MHM_V. The MHM_V algorithm can effectively improve the success rate, reliability, and convergence rate of ambiguity resolution in a bridge multipath environment and perform better than the MHM algorithm. Full article
Show Figures

Graphical abstract

14 pages, 27296 KB  
Article
A Single-Difference Multipath Hemispherical Map for Multipath Mitigation in BDS-2/BDS-3 Short Baseline Positioning
by Chao Liu, Yuan Tao, Haiqiang Xin, Xingwang Zhao, Chunyang Liu, Haojie Hu and Tengfei Zhou
Remote Sens. 2021, 13(2), 304; https://doi.org/10.3390/rs13020304 - 17 Jan 2021
Cited by 22 | Viewed by 4096
Abstract
The BeiDou Navigation Satellite System (BDS) features a heterogeneous constellation so that it is difficult to mitigate the multipath in the coordinate-domain. Therefore, mitigating the multipath in the observation-domain becomes more important. Sidereal filtering is commonly used for multipath mitigation, which needs to [...] Read more.
The BeiDou Navigation Satellite System (BDS) features a heterogeneous constellation so that it is difficult to mitigate the multipath in the coordinate-domain. Therefore, mitigating the multipath in the observation-domain becomes more important. Sidereal filtering is commonly used for multipath mitigation, which needs to calculate the orbit repeat time of each satellite. However, that poses a computational challenge and damages the integrity at the end of the multipath model. Therefore, this paper proposes a single-difference model based on the multipath hemispherical map (SD-MHM) to mitigate the BDS-2/BDS-3 multipath in a short baseline. The proposed method is converted from double-difference residuals to single-difference residuals, which is not restricted by the pivot satellite transformation. Moreover, it takes the elevation and the azimuth angles of the satellite as the independent variables of the multipath model. The SD-MHM overcomes the unequal observation time of some satellites and does not require specific hardware. The experimental results show that the SD-MHM reduces the root mean square of the positioning errors by 56.4%, 63.9%, and 67.4% in the east, north, and vertical directions; moreover, it contributes to an increase in the baseline accuracy from 1.97 to 0.84 mm. The proposed SD-MHM has significant advantages in multipath mitigation compared with the advanced sidereal filtering method. Besides, the SD-MHM also features an excellent multipath correction capability for observation data with a period of more than seven days. Therefore, the SD-MHM provides a universal strategy for BDS multipath mitigation. Full article
Show Figures

Figure 1

20 pages, 8490 KB  
Article
An Advanced Multipath Mitigation Method Based on Trend Surface Analysis
by Zhiren Wang, Wen Chen, Danan Dong, Chenglong Zhang, Yu Peng and Zhengqi Zheng
Remote Sens. 2020, 12(21), 3601; https://doi.org/10.3390/rs12213601 - 2 Nov 2020
Cited by 15 | Viewed by 3387
Abstract
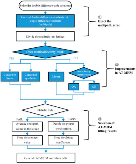
Among various ways to eliminate the multipath effect in high-precision global navigation satellite system positioning, the multipath hemispherical map (MHM) is a typical multipath correction method based on spatial domain repeatability, which is suitable for not only static environments, but also some dynamic [...] Read more.
Among various ways to eliminate the multipath effect in high-precision global navigation satellite system positioning, the multipath hemispherical map (MHM) is a typical multipath correction method based on spatial domain repeatability, which is suitable for not only static environments, but also some dynamic carriers, such as ships and aircraft. So, it has notable advantages and is widely used. The MHM method divides the sky into grids according to the azimuth and elevation angles of satellite, and calculates the average of the residuals within the grid points as its multipath calibration value. It is easy to implement, but it will inevitably lead to excessive or insufficient multipath correction in the grid. The trend surface analysis-based multipath hemispherical map (T-MHM) method makes up for this deficiency by performing trend surface analysis on the multipath spatial changes within the grid points. However, the effectiveness of T-MHM is limited and less capable of resisting noise interference due to the multicollinearity between the independent variables caused by the special spatial distribution of multipath sampling and the overfitting problem caused by ignoring the multipath anisotropy. Thus, we proposed an improved multipath elimination method named AT-MHM (advanced trend surface analysis-based multipath hemispherical model), which cautiously judges the occurrence of the above problems and gives corresponding solutions. This was extended to double-difference mode, which expands the scope of application. The performance of AT-MHM in GPS pseudorange multipath mitigation was verified on geodetic receiver and low-cost receiver in a strong multipath environment with high occlusion. Full article
Show Figures

Graphical abstract

15 pages, 1674 KB  
Article
Characteristics of the BDS Carrier Phase Multipath and Its Mitigation Methods in Relative Positioning
by Wujiao Dai, Qiang Shi and Changsheng Cai
Sensors 2017, 17(4), 796; https://doi.org/10.3390/s17040796 - 7 Apr 2017
Cited by 28 | Viewed by 5327
Abstract
The carrier phase multipath effect is one of the most significant error sources in the precise positioning of BeiDou Navigation Satellite System (BDS). We analyzed the characteristics of BDS multipath, and found the multipath errors of geostationary earth orbit (GEO) satellite signals are [...] Read more.
The carrier phase multipath effect is one of the most significant error sources in the precise positioning of BeiDou Navigation Satellite System (BDS). We analyzed the characteristics of BDS multipath, and found the multipath errors of geostationary earth orbit (GEO) satellite signals are systematic, whereas those of inclined geosynchronous orbit (IGSO) or medium earth orbit (MEO) satellites are both systematic and random. The modified multipath mitigation methods, including sidereal filtering algorithm and multipath hemispherical map (MHM) model, were used to improve BDS dynamic deformation monitoring. The results indicate that the sidereal filtering methods can reduce the root mean square (RMS) of positioning errors in the east, north and vertical coordinate directions by 15%, 37%, 25% and 18%, 51%, 27% in the coordinate and observation domains, respectively. By contrast, the MHM method can reduce the RMS by 22%, 52% and 27% on average. In addition, the BDS multipath errors in static baseline solutions are a few centimeters in multipath-rich environments, which is different from that of Global Positioning System (GPS) multipath. Therefore, we add a parameter representing the GEO multipath error in observation equation to the adjustment model to improve the precision of BDS static baseline solutions. And the results show that the modified model can achieve an average precision improvement of 82%, 54% and 68% in the east, north and up coordinate directions, respectively. Full article
(This article belongs to the Section Remote Sensors)
Show Figures

Figure 1

19 pages, 13538 KB  
Article
Reduction of Kinematic Short Baseline Multipath Effects Based on Multipath Hemispherical Map
by Miaomiao Cai, Wen Chen, Danan Dong, Le Song, Minghua Wang, Zhiren Wang, Feng Zhou, Zhengqi Zheng and Chao Yu
Sensors 2016, 16(10), 1677; https://doi.org/10.3390/s16101677 - 12 Oct 2016
Cited by 28 | Viewed by 5568
Abstract
Multipath hemispherical map (MHM) is a kind of multipath mitigation approach that takes advantage of the spatial repeatability of the multipath effect under an unchanged environment. This approach is not only suitable for static environments, but also for some kinematic platforms, such as [...] Read more.
Multipath hemispherical map (MHM) is a kind of multipath mitigation approach that takes advantage of the spatial repeatability of the multipath effect under an unchanged environment. This approach is not only suitable for static environments, but also for some kinematic platforms, such as a moving ship and airplane, where the dominant multipath effects come from the platform itself and the multipath effects from the surrounding environment are considered minor or negligible. Previous studies have verified the feasibility of the MHM approach in static environments. In this study, we expanded the MHM approach to a kinematic shipborne environment. Both static and kinematic tests were carried out to demonstrate the feasibility of the MHM approach. The results indicate that, after MHM multipath mitigation, the root mean square (RMS) of baseline length deviations are reduced by 10.47% and 10.57%, and the RMS of residual values are reduced by 39.89% and 21.91% for the static and kinematic tests, respectively. Power spectrum analysis has shown that the MHM approach is more effective in mitigating multipath in low-frequency bands; the high-frequency multipath effects still exist, and are indistinguishable from observation noise. Taking the observation noise into account, the residual reductions increase to 41.68% and 24.51% in static and kinematic tests, respectively. To further improve the performance of MHM for kinematic platforms, we also analyzed the influence of spatial coverage and resolution on residual reduction. Full article
(This article belongs to the Section Remote Sensors)
Show Figures

Figure 1

Back to TopTop