An Advanced Multipath Mitigation Method Based on Trend Surface Analysis
Abstract
1. Introduction
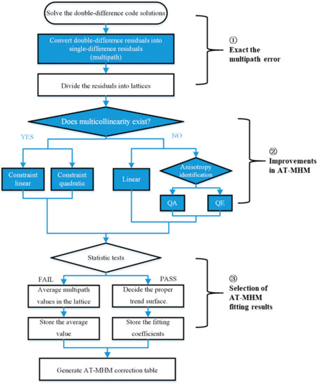
2. Methodology of AT-MHM
2.1. Extract the Multipath Error from Short Baseline Double-Difference Residuals
2.2. Overview of the T-MHM Method
2.3. Improvements in AT-MHM
2.3.1. Identification and Solution of the Multicollinearity Problem
2.3.2. Identification and Solution of the Anisotropic Problem
- Case 1
- Case 2
3. Experiment Validations of Geodetic Receiver
3.1. Multipath Error Assessment of Geodetic Receiver
3.2. Comparison of MHM, T-MHM, and AT-MHM in Double-Difference Mode for the Geodetic Receiver
4. Feasibility Discussion of Multipath Correction for Low-Cost Receiver
4.1. Multipath Error Assessment of Low-Cost Receiver
4.2. Comparison of MHM and AT-MHM in Double-Difference Mode for a Low-Cost Receiver
5. Conclusions
Author Contributions
Funding
Acknowledgments
Conflicts of Interest
References
- Dinius, A.M. GPS antenna multipath rejection performance. Nasa Sti/Recon Tech. Rep. N. 1995, 96, 16–21. [Google Scholar]
- Nee, R.D.J.V. Multipath and Multi-Transmitter Interference in Spread-Spectrum Communication and Navigation Systems. Ph.D. Thesis, Delft University, Delft, The Netherlands, 23 May 1995. [Google Scholar]
- Van Nee, J.R.D.; Siereveld, J.; Fenton, P.C.; Townsend, B.R. The multipath estimating delay lock loop: Approaching theoretical accuracy limits. In Proceedings of the 1994 IEEE Position, Location and Navigation Symposium—PLANS’94, Las Vegas, NV, USA, 11–15 April 1994; pp. 246–251. [Google Scholar] [CrossRef]
- Van Dierendonck, A.J.; Fenton, P.; Ford, T. Theory and Performance of Narrow Correlator Spacing in a GPS Receiver. Navigation 1992, 39, 265–283. [Google Scholar] [CrossRef]
- Brown, A. Multipath rejection through spatial processing. In Proceedings of the 13th International Technical Meeting of the Satellite Division of The Institute of Navigation (ION GPS 2000), Salt Palace Convention Center, Salt Lake City, UT, USA, 19–22 September 2000; pp. 2330–2337. [Google Scholar]
- Ray, J.K.; Cannon, M.E.; Fenton, P. GPS code and carrier multipath mitigation using a multi-antenna system. IEEE Trans. Aerosp. Electron. Syst. 2001, 37, 183–195. [Google Scholar] [CrossRef]
- Fu, Z.; Hornbostel, A.; Hammesfahr, J.; Konovaltsev, A. Mitigation of multipath and jamming signals by digital beamforming for GPS/Galileo applications. Gps Solut. 2003, 6, 257–264. [Google Scholar] [CrossRef]
- Seco-Granados, G.; Fernandez-Rubio, J.; Fernandez-Prades, C. ML estimator and hybrid beamformer for multipath and interference mitigation in GNSS receivers. IEEE Trans. Signal Process. 2005, 53, 1194–1208. [Google Scholar] [CrossRef]
- Vicario, J.L.; Barcelo, M.; Seco-Granados, G.; Antreich, F.; Manuel Cebrian, J.; Picanyol, J.; Amarillo, F. A novel look into digital beamforming techniques for multipath and interference mitigation in Galileo Ground Stations. In Proceedings of the 2010 5th Advanced Satellite Multimedia Systems Conference and the 11th Signal Processing for Space Communications Workshop, Cagliari, Italy, 13–15 September 2010; pp. 240–247. [Google Scholar] [CrossRef]
- Manosas-Caballu, M.; Seco-Granados, G.; Swindlehurst, A.L. Robust beamforming via FIR filtering for GNSS multipath mitigation. In Proceedings of the 2013 IEEE International Conference on Acoustics, Speech and Signal Processing (ICASSP), Vancouver, BC, Canada, 26–31 May 2013; pp. 4173–4177. [Google Scholar]
- Manandhar, D.; Shibasaki, R.; Normark, P. GPS signal analysis using LHCP/RHCP antenna and software GPS receiver. In Proceedings of the 17th International Technical Meeting of the Satellite Division of The Institute of Navigation (ION GNSS 2004), Long Beach, CA, USA, 21−24 September 2004; pp. 2480–2498. [Google Scholar]
- Izadpanah, A. Parameterization of GPS L1 Multipath Using a dual Polarized RHCP/LHCP Antenna. Master’s Thesis, University of Calgary, Calgary, AB, Canada, 9 January 2009. [Google Scholar]
- Zhang, K.; Li, B.; Zhu, X.; Chen, H.; Sun, G. Multipath detection based on single orthogonal dual linear polarized GNSS antenna. Gps Solut. 2017, 21, 1203–1211. [Google Scholar] [CrossRef]
- Wieser, A.; Brunner, F.K. An extended weight model for GPS phase observations. Earthplanets Space 2000, 52, 777–782. [Google Scholar] [CrossRef]
- Groves, P.D.; Jiang, Z.; Rudi, M.; Strode, P. A Portfolio Approach to NLOS and Multipath Mitigation in Dense Urban Areas. In Proceedings of the 26th International Technical Meeting of the Satellite Division of The Institute of Navigation (ION GNSS+ 2013), Nashville, TN, USA, 16–20 September 2013; pp. 3231–3247. [Google Scholar]
- Zhong, P.; Ding, X.; Zheng, D.W.; Chen, W.; Huang, D.F. Adaptive wavelet transform based on cross-validation method and its application to GPS multipath mitigation. Gps Solut. 2007, 12, 109–117. [Google Scholar] [CrossRef]
- Satirapod, C.; Ogaja, C.; Wang, J.; Rizos, C. An approach to GPS analysis incorporating wavelet decomposition. J. Artif. Satell. 2001, 36, 27–35. [Google Scholar]
- Satirapod, C.; Rizos, C. Multipath mitigation by wavelet analysis for GPS base station applications. Surv. Rev. 2005, 38, 2–10. [Google Scholar] [CrossRef]
- Genrich, J.F.; Bock, Y. Rapid resolution of crustal motion at short ranges with the global positioning system. J. Geophys. Res. Space Phys. 1992, 97, 3261–3269. [Google Scholar] [CrossRef]
- Seeber, G.; Menge, F.; Völksen, C.; Wübbena, G.; Schmitz, M. Precise GPS Positioning Improvements by Reducing Antenna and Site Dependent Effects. In Advances in Positioning and Reference Frames; Springer: Berlin/Heidelberg, Germany, 1998; pp. 237–244. [Google Scholar]
- Choi, K.; Bilich, A.; Larson, K.M.; Axelrad, P. Modified sidereal filtering: Implications for high-rate GPS positioning. Geophys. Res. Lett. 2004, 31. [Google Scholar] [CrossRef]
- Ragheb, A.E.; Clarke, P.J.; Edwards, S.J. Coordinate-space and observation-space filtering methods for sidereally repeating errors in GPS: Performance and filter lifetime. In Proceedings of the 2007 National Technical Meeting of The Institute of Navigation, San Diego, CA, USA, 22–24 January 2007; pp. 480–485. [Google Scholar]
- Agnew, D.; Larson, K.M. Finding the repeat times of the GPS constellation. Gps Solut. 2006, 11, 71–76. [Google Scholar] [CrossRef]
- Zhong, P.; Ding, X.; Yuan, L.; Xu, Y.; Kwok, K.; Chen, Y. Sidereal filtering based on single differences for mitigating GPS multipath effects on short baselines. J. Geod. 2009, 84, 145–158. [Google Scholar] [CrossRef]
- Atkins, C.; Ziebart, M. Effectiveness of observation-domain sidereal filtering for GPS precise point positioning. Gps Solut. 2015, 20, 111–122. [Google Scholar] [CrossRef]
- Wang, M.; Wang, J.; Dong, D.; Li, H.; Han, L.; Chen, W. Comparison of Three Methods for Estimating GPS Multipath Repeat Time. Remote. Sens. 2018, 10, 6. [Google Scholar] [CrossRef]
- Wang, M.; Wang, J.; Dong, D.; Chen, W.; Li, H.; Wang, Z. Advanced Sidereal Filtering for Mitigating Multipath Effects in GNSS Short Baseline Positioning. Isprs. Int. J. Geo Inf. 2018, 7, 228. [Google Scholar] [CrossRef]
- Cohen, C.A.; Parkinson, B.W. Mitigating multipath error in GPS based attitude determination. Adv. Astronaut Sci. 1991, 74, 53–68. [Google Scholar]
- Dong, D.; Wang, M.; Chen, W.; Zeng, Z.; Song, L.; Zhang, Q.; Cai, M.; Cheng, Y.; Lv, J. Mitigation of multipath effect in GNSS short baseline positioning by the multipath hemispherical map. J. Geod. 2015, 90, 255–262. [Google Scholar] [CrossRef]
- Fuhrmann, T.; Luo, X.; Knöpfler, A.; Mayer, M. Generating statistically robust multipath stacking maps using congruent cells. Gps Solut. 2014, 19, 83–92. [Google Scholar] [CrossRef]
- Wang, Z.; Chen, W.; Dong, D.; Wang, M.; Cai, M.; Yu, C.; Zheng, Z.; Liu, M. Multipath mitigation based on trend surface analysis applied to dual-antenna receiver with common clock. Gps Solut. 2019, 23, 104. [Google Scholar] [CrossRef]
- Wheeler, D.; Tiefelsdorf, M. Multicollinearity and correlation among local regression coefficients in geographically weighted regression. J. Geogr. Syst. 2005, 7, 161–187. [Google Scholar] [CrossRef]
- Alber, C.; Ware, R.; Rocken, C.; Braun, J. Obtaining single path phase delays from GPS double differences. Geophys. Res. Lett. 2000, 27, 2661–2664. [Google Scholar] [CrossRef]
- Chayes, F. On deciding whether trend surfaces of progressively higher order are meaningful. Geol. Soc. Am. Bull. 1970, 81, 1273–1278. [Google Scholar] [CrossRef]
- Boots, B.; Tiefelsdorf, M. Global and local spatial autocorrelation in bounded regular tessellations. J. Geogr. Syst. 2000, 2, 319–348. [Google Scholar] [CrossRef]
- Pearson, W. Estimation of a correlation coefficient from an uncertainty measure. Psychometrika 1966, 31, 421–433. [Google Scholar] [CrossRef]















| Statistic Tests | Equations | Detailed Notes |
|---|---|---|
| Goodness of fit | —observable residuals —estimated multipath value —the mean of residuals —the mean of estimations —the total number of observations —the residual square sum , q—the degrees of freedom of trend surfaces of order K and K+1 | |
| Significance test | ||
| Successive significance test | ||
| Trend Surface Model | Significance | Successive Significance Test | |
|---|---|---|---|
| Constrained Linear | 0.76 | ||
| Constrained Quadratic | 0.95 |
| Trend Surface Model | Significance | Successive Significance Test | |
|---|---|---|---|
| Linear | 0.92 | ||
| Quadratic | 0.96 | ||
| AT-MHM QA | 0.96 | ||
| AT-MHM QE | 0.96 |
| Trend Surface Model | Significance | Successive Significance Test | |
|---|---|---|---|
| Linear | 0.73 | ||
| Quadratic | 0.80 | ||
| AT-MHM QA | 0.80 | ||
| AT-MHM QE | 0.80 |
| Direction | Uncorrected | MHM | T-MHM | AT-MHM |
|---|---|---|---|---|
| East | 0.883 | 0.565 | 0.477 | 0.477 |
| (30.37%) | (45.98%) | (45.98%) | ||
| North | 1.670 | 1.104 | 0.821 | 0.690 |
| (33.89%) | (50.84%) | (58.68%) | ||
| Vertical | 1.714 | 1.150 | 0.962 | 0.961 |
| (32.91%) | (43.87%) | (43.93%) |
| Direction | Uncorrected | MHM | T-MHM | AT-MHM |
|---|---|---|---|---|
| East | 0.764 | 0.532 | 1.645 | 0.415 |
| (30.37%) | (115.31%) | (45.68%) | ||
| North | 1.299 | 0.832 | 2.566 | 0.670 |
| (35.95%) | (97.54%) | (48.42%) | ||
| Vertical | 1.651 | 1.150 | 3.256 | 0.881 |
| (34.40%) | (97.21%) | (46.64%) |
| Direction | Uncorrected | MHM | T-MHM | AT-MHM |
|---|---|---|---|---|
| East | 0.791 | 0.554 | 1.942 | 0.416 |
| (29.96%) | (145.51%) | (47.41%) | ||
| North | 1.268 | 0.851 | 2.837 | 0.723 |
| (32.89%) | (123.74%) | (42.98%) | ||
| Vertical | 1.715 | 1.125 | 3.919 | 0.913 |
| (34.40%) | (128.51%) | (46.76%) |
| Direction | Uncorrected | MHM | AT-MHM |
|---|---|---|---|
| East | 7.914 | 4.076 | 1.881 |
| (48.49%) | (76.23%) | ||
| North | 7.634 | 4.848 | 1.689 |
| (36.49%) | (77.90%) | ||
| Vertical | 8.124 | 5.543 | 2.177 |
| (31.78%) | (73.20%) |
Publisher’s Note: MDPI stays neutral with regard to jurisdictional claims in published maps and institutional affiliations. |
© 2020 by the authors. Licensee MDPI, Basel, Switzerland. This article is an open access article distributed under the terms and conditions of the Creative Commons Attribution (CC BY) license (http://creativecommons.org/licenses/by/4.0/).
Share and Cite
Wang, Z.; Chen, W.; Dong, D.; Zhang, C.; Peng, Y.; Zheng, Z. An Advanced Multipath Mitigation Method Based on Trend Surface Analysis. Remote Sens. 2020, 12, 3601. https://doi.org/10.3390/rs12213601
Wang Z, Chen W, Dong D, Zhang C, Peng Y, Zheng Z. An Advanced Multipath Mitigation Method Based on Trend Surface Analysis. Remote Sensing. 2020; 12(21):3601. https://doi.org/10.3390/rs12213601
Chicago/Turabian StyleWang, Zhiren, Wen Chen, Danan Dong, Chenglong Zhang, Yu Peng, and Zhengqi Zheng. 2020. "An Advanced Multipath Mitigation Method Based on Trend Surface Analysis" Remote Sensing 12, no. 21: 3601. https://doi.org/10.3390/rs12213601
APA StyleWang, Z., Chen, W., Dong, D., Zhang, C., Peng, Y., & Zheng, Z. (2020). An Advanced Multipath Mitigation Method Based on Trend Surface Analysis. Remote Sensing, 12(21), 3601. https://doi.org/10.3390/rs12213601

