Sign in to use this feature.

Years

Between: -

Subjects

remove_circle_outline
remove_circle_outline
remove_circle_outline
remove_circle_outline
remove_circle_outline
remove_circle_outline
remove_circle_outline
remove_circle_outline
remove_circle_outline

Journals

remove_circle_outline
remove_circle_outline

Article Types

Countries / Regions

remove_circle_outline
remove_circle_outline
remove_circle_outline
remove_circle_outline
remove_circle_outline
remove_circle_outline

Search Results (421)

Search Parameters:
Keywords = multilabel classification

Order results
Result details
Results per page
Select all
Export citation of selected articles as:
12 pages, 1842 KB  
Article
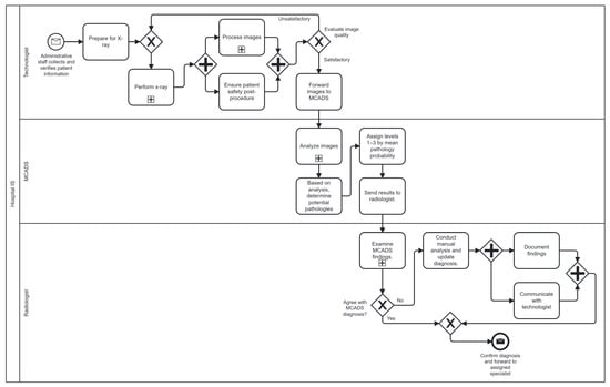
MCADS: Simultaneous Detection and Analysis of 18 Chest Radiographic Abnormalities Using Multi-Label Deep Learning
by Paulius Bundza and Justas Trinkūnas
Diagnostics 2026, 16(4), 585; https://doi.org/10.3390/diagnostics16040585 (registering DOI) - 15 Feb 2026
Abstract
Background/Objectives: Chest radiography remains a fundamental diagnostic tool for evaluating thoracic disease, yet its interpretation requires considerable time and specialized expertise. Worldwide shortages of trained radiologists can lead to lengthy turnaround times and delayed treatment. This study introduces the Multi-label Chest Abnormality [...] Read more.
Background/Objectives: Chest radiography remains a fundamental diagnostic tool for evaluating thoracic disease, yet its interpretation requires considerable time and specialized expertise. Worldwide shortages of trained radiologists can lead to lengthy turnaround times and delayed treatment. This study introduces the Multi-label Chest Abnormality Detection System (MCADS), a deep-learning-driven platform designed to automatically identify and interpret 18 distinct radiographic abnormalities to address these diagnostic challenges. Methods: MCADS integrates a pre-trained DenseNet121 convolutional neural network (via TorchXRayVision) to balance broad pathology coverage with rapid inference. Images are processed asynchronously on a central server to avoid the interruption of clinical workflows. To enhance transparency and clinician confidence, the system employs Gradient-weighted Class Activation Mapping (Grad-CAM) to overlay heatmaps pinpointing image regions most influential to each predicted abnormality. The system was evaluated using eight large, publicly available datasets. Results: When evaluated on diverse datasets, MCADS achieved high area-under-the-curve performance metrics across all 18 target conditions. The platform consistently produced accurate, multi-condition analyses in under thirty seconds per image, demonstrating both reliability and speed suitable for clinical environments. Conclusions: MCADS demonstrates the potential to accelerate chest X-ray interpretation by delivering fast, reliable, and explainable multi-abnormality screening. Its deployment could reduce radiologist workload and mitigate diagnostic delays, offering a pathway to improve patient care within data-driven healthcare environments. Full article
(This article belongs to the Section Machine Learning and Artificial Intelligence in Diagnostics)
Show Figures

Figure 1

28 pages, 36503 KB  
Article
Identification of Comorbidities in Obstructive Sleep Apnea Using Diverse Data and a One-Dimensional Convolutional Neural Network
by Kristina Zovko, Ljiljana Šerić, Toni Perković, Ivana Pavlinac Dodig, Renata Pecotić, Zoran Đogaš and Petar Šolić
Sensors 2026, 26(3), 1056; https://doi.org/10.3390/s26031056 - 6 Feb 2026
Viewed by 206
Abstract
Recent advances in deep learning (DL) have enabled the integration of diverse biomedical data for disease prediction and risk stratification. Building on this progress, the overall objective of this study was to develop and evaluate a multimodal DL framework for robust multi-label classification [...] Read more.
Recent advances in deep learning (DL) have enabled the integration of diverse biomedical data for disease prediction and risk stratification. Building on this progress, the overall objective of this study was to develop and evaluate a multimodal DL framework for robust multi-label classification (MLC) of major comorbidities in patients with obstructive sleep apnea (OSA) using physiological time series signals and clinical data. This study proposes a robust framework for multi-label classification (MLC) of comorbidities in patients with OSA using diverse physiological and clinical data sources. We conducted a retrospective observational study including a convenience sample of 144 patients referred for overnight polysomnography at the Sleep Medicine Center (SleepLab Split), University Hospital Centre Split (KBC Split), Split, Croatia. Patients were selected based on predefined inclusion criteria and data availability. A one-dimensional Convolutional Neural Network (1D-CNN) was developed to process and fuse time series signals, oxygen saturation (SpO2), derived SpO2 features, and nasal airflow (FP0), with demographic and physiological parameters, enabling the identification of key comorbidities such as arterial hypertension, diabetes mellitus, and asthma/COPD. The instruments included polysomnography-derived signals (SpO2 and FP0 airflow) and structured demographic/physiological parameters. Signals were preprocessed and used as inputs to the proposed fusion model. The proposed model was trained and fine-tuned using the Optuna hyperparameter optimization framework, addressing class imbalance through weighted loss adjustments. Its performance was comprehensively assessed using multi-label evaluation metrics, including macro/micro F1-score, AUC-ROC, AUC-PR, subset and partial accuracy, Hamming loss, and multi-label confusion matrix (MLCM). The study protocol was approved by the Ethics Committee of the School of Medicine, University of Split (Approval No. 003-08/23-03/0015, Date: 17 October 2023). The 1D-CNN achieved superior predictive performance compared to traditional machine learning (ML) classifiers with macro AUC-ROC = 0.731 and AUC-PR = 0.750. The model demonstrated consistent behavior across age, gender, and BMI groups, indicating strong generalization and minimal demographic bias. In conclusion, the results confirm that SpO2 and airflow signals inherently encode comorbidity-specific physiological patterns, enabling efficient and scalable screening of OSA-related comorbidities without the need for full polysomnography. Although the study is limited by data set size, it provides a methodological basis for the application of multi-label DL models in clinical decision support systems. Future research should focus on the expansion of multi-center datasets, thereby improving model interpretability and potential clinical adoption. Full article
(This article belongs to the Special Issue Sensors-Based Healthcare Diagnostics, Monitoring and Medical Devices)
Show Figures

Figure 1

25 pages, 62812 KB  
Article
From Prompts to Self-Prompts: Parameter-Efficient Multi-Label Remote Sensing via Mask-Guided Classification
by Ge Qu, Xiongwei Guan, Fei Wen and Xinyu Zou
Remote Sens. 2026, 18(3), 518; https://doi.org/10.3390/rs18030518 - 5 Feb 2026
Viewed by 141
Abstract
Multi-label remote sensing scene classification (MLRSSC) requires autonomous discovery of all relevant land-cover categories without human guidance. Conventional expert classifiers return only label vectors without spatial evidence, while foundation segmenters (e.g., SAM, RemoteSAM) remain passively dependent on external prompts—misaligned with autonomous interpretation. We [...] Read more.
Multi-label remote sensing scene classification (MLRSSC) requires autonomous discovery of all relevant land-cover categories without human guidance. Conventional expert classifiers return only label vectors without spatial evidence, while foundation segmenters (e.g., SAM, RemoteSAM) remain passively dependent on external prompts—misaligned with autonomous interpretation. We introduce SAFI-XRS, a parameter-efficient self-prompted framework that transforms passive prompting into active scene parsing. By training only <2% of a 332M-parameter segmenter (∼2.4M parameters), SAFI-XRS generates class-aligned queries from images via a Semantic Query Generator (SQR), replacing external prompts with self-generated conditioning. A Mask-Guided Classifier (MGC) aggregates spatial evidence into label confidences, enabling mask-based explainability. Experiments on UCM-ML, DFC15-ML, and AID-ML show SAFI-XRS surpasses text-prompted foundation segmenters (+3.9/+3.8 mAP on balanced datasets) while achieving 6.8× parameter efficiency compared to expert models, validating a practical path toward autonomous, explainable RS scene understanding. Full article
(This article belongs to the Section AI Remote Sensing)
Show Figures

Figure 1

19 pages, 3006 KB  
Article
From Quality Grading to Defect Recognition: A Dual-Pipeline Deep Learning Approach for Automated Mango Assessment
by Shinfeng Lin and Hongting Chiu
Electronics 2026, 15(3), 549; https://doi.org/10.3390/electronics15030549 - 27 Jan 2026
Viewed by 137
Abstract
Mango is a high-value agricultural commodity, and accurate and efficient appearance quality grading and defect inspection are critical for export-oriented markets. This study proposes a dual-pipeline deep learning framework for automated mango assessment, in which surface defect classification and quality grading are jointly [...] Read more.
Mango is a high-value agricultural commodity, and accurate and efficient appearance quality grading and defect inspection are critical for export-oriented markets. This study proposes a dual-pipeline deep learning framework for automated mango assessment, in which surface defect classification and quality grading are jointly implemented within a unified inspection system. For defect assessment, the task is formulated as a multi-label classification problem involving five surface defect categories, eliminating the need for costly bounding box annotations required by conventional object detection models. To address the severe class imbalance commonly encountered in agricultural datasets, a copy–paste-based image synthesis strategy is employed to augment scarce defect samples. For quality grading, mangoes are categorized into three quality levels. Unlike conventional CNN-based approaches relying solely on spatial-domain information, the proposed framework integrates decision-level fusion of spatial-domain and frequency-domain representations to enhance grading stability. In addition, image preprocessing is investigated, showing that adaptive contrast enhancement effectively emphasizes surface textures critical for quality discrimination. Experimental evaluations demonstrate that the proposed framework achieves superior performance in both defect classification and quality grading compared with existing detection-based approaches. The proposed classification-oriented system provides an efficient and practical integrated solution for automated mango assessment. Full article
Show Figures

Figure 1

23 pages, 3441 KB  
Article
Integrating Large Language Models with Deep Learning for Breast Cancer Treatment Decision Support
by Heeseung Park, Serin Ok, Taewoo Kang and Meeyoung Park
Diagnostics 2026, 16(3), 394; https://doi.org/10.3390/diagnostics16030394 - 26 Jan 2026
Viewed by 339
Abstract
Background/Objectives: Breast cancer is one of the most common malignancies, but its heterogeneous molecular subtypes make treatment decision-making complex and patient-specific. Both the pathology reports and the electronic medical record (EMR) play a critical role for an appropriate treatment decision. This study [...] Read more.
Background/Objectives: Breast cancer is one of the most common malignancies, but its heterogeneous molecular subtypes make treatment decision-making complex and patient-specific. Both the pathology reports and the electronic medical record (EMR) play a critical role for an appropriate treatment decision. This study aimed to develop an integrated clinical decision support system (CDSS) that combines a large language model (LLM)-based pathology analysis with deep learning-based treatment prediction to support standardized and reliable decision-making. Methods: Real-world data (RWD) obtained from a cohort of 5015 patients diagnosed with breast cancer were analyzed. Meta-Llama-3-8B-Instruct automatically extracted the TNM stage and tumor size from the pathology reports, which were then integrated with EMR variables. A multi-label classification of 16 treatment combinations was performed using six models, including Decision Tree, Random Forest, GBM, XGBoost, DNN, and Transformer. Performance was evaluated using accuracy, macro/micro-averaged precision, recall, F1 score, and AUC. Results: Using combined LLM-extracted pathology and EMR features, GBM and XGBoost achieved the highest and most stable predictive performance across all feature subset configurations (macro-F1 ≈ 0.88–0.89; AUC = 0.867–0.868). Both models demonstrated strong discrimination ability and consistent recall and precision, highlighting their robustness for multi-label classification in real-world settings. Decision Tree and Random Forest showed moderate but reliable performance (macro-F1 = 0.84–0.86; AUC = 0.849–0.821), indicating their applicability despite lower predictive capability. By contrast, the DNN and Transformer models produced comparatively lower scores (macro-F1 = 0.74–0.82; AUC = 0.780–0.757), especially when using the full feature set, suggesting limited suitability for structured clinical data without strong contextual dependencies. These findings indicate that gradient-boosting ensemble approaches are better optimized for tabular medical data and generate more clinically reliable treatment recommendations. Conclusions: The proposed artificial intelligence-based CDSS improves accuracy and consistency in breast cancer treatment decision support by integrating automated pathology interpretation with deep learning, demonstrating its potential utility in real-world cancer care. Full article
(This article belongs to the Section Machine Learning and Artificial Intelligence in Diagnostics)
Show Figures

Figure 1

18 pages, 2599 KB  
Article
C-ViT: An Improved ViT Model for Multi-Label Classification of Bamboo Chopstick Defects
by Waizhong Wang, Wei Peng, Liancheng Zeng, Yue Shen, Chaoyun Zhu and Yingchun Kuang
Sensors 2026, 26(3), 812; https://doi.org/10.3390/s26030812 - 26 Jan 2026
Viewed by 276
Abstract
The quality of disposable bamboo chopsticks directly affects consumers’ usage experience and health safety. Therefore, quality inspection is particularly important, and multi-label classification of defects can better meet the refined demands of actual production. While ViT has made significant progress in visual tasks, [...] Read more.
The quality of disposable bamboo chopsticks directly affects consumers’ usage experience and health safety. Therefore, quality inspection is particularly important, and multi-label classification of defects can better meet the refined demands of actual production. While ViT has made significant progress in visual tasks, it has limitations when dealing with extreme aspect ratios like bamboo chopsticks. To address this, this paper proposes an improved ViT model, C-ViT, introducing a convolutional neural network feature extraction module (CFE) to replace traditional patch embedding, making the input features more suitable for the ViT model. Moreover, existing loss functions in multi-label classification tasks focus on label prediction optimization, making hard labels difficult to learn due to their low gradient contribution. Therefore, this paper proposes a Hard Examples Contrastive Loss (HCL) function, dynamically selecting hard examples and combining label and feature correlation to construct a contrastive learning mechanism, enhancing the model’s ability to model hard examples. Experimental results show that on the self-built bamboo chopstick defect dataset (BCDD), C-ViT improves the mAP by 1.2% to 92.8% compared to the ViTS model, and can reach 94.3% after adding HCL. In addition, we further verified the effectiveness of the proposed HCL function in multi-label classification tasks on the VOC2012 public dataset. Full article
(This article belongs to the Section Sensing and Imaging)
Show Figures

Figure 1

22 pages, 1293 KB  
Article
A Meta-Contrastive Optimization Framework for Multilabel Bug Dependency Classification
by Jantima Polpinij, Manasawee Kaenampornpan and Bancha Luaphol
Mathematics 2026, 14(2), 334; https://doi.org/10.3390/math14020334 - 19 Jan 2026
Viewed by 158
Abstract
Software maintenance and release management demand proper identification of bug dependencies since priority violations or unresolved dependent issues can often lead to a chain of failures. However, dependency annotations in bug reports are extremely sparse and imbalanced. These dependencies are often expressed implicitly [...] Read more.
Software maintenance and release management demand proper identification of bug dependencies since priority violations or unresolved dependent issues can often lead to a chain of failures. However, dependency annotations in bug reports are extremely sparse and imbalanced. These dependencies are often expressed implicitly through natural language descriptions rather than explicit metadata. This creates challenges for automated multilabel dependency classification systems. To tackle these drawbacks, we introduce a meta-contrastive optimization framework (MCOF). This framework integrates established learning paradigms to enhance transformer-based classification through two key mechanisms: (1) a meta-contrastive objective adapted for enhancing discriminative representation learning under few-shot supervision, particularly for rare dependency types, and (2) dependency-aware Laplacian regularization that captures relational structures among different dependency types, reducing confusion between semantically related labels. Experimental evaluation on a real-world dataset demonstrates that MCOF achieves significant improvement over strong baselines, including BM25-based clustering and standard BERT fine-tuning. The framework attains a micro-F1 score of 0.76 and macro-F1 score of 0.58, while reducing hamming loss to 0.14. Label-wise analysis shows significant performance gain on low-frequency dependency types, with improvements of up to 16% in F1 score. Runtime analysis exhibits only modest inference overhead at 15%, confirming that MCOF remains practical for deployment in CI/AT pipelines. These results demonstrate that integrating meta-contrastive learning and structural regularization is an effective approach for robust bug dependency discovery. The framework provides both practical and accurate solutions for supporting real-world software engineering workflows. Full article
Show Figures

Figure 1

38 pages, 16831 KB  
Article
Hybrid ConvNeXtV2–ViT Architecture with Ontology-Driven Explainability and Out-of-Distribution Awareness for Transparent Chest X-Ray Diagnosis
by Naif Almughamisi, Gibrael Abosamra, Adnan Albar and Mostafa Saleh
Diagnostics 2026, 16(2), 294; https://doi.org/10.3390/diagnostics16020294 - 16 Jan 2026
Viewed by 387
Abstract
Background: Chest X-ray (CXR) is widely used for the assessment of thoracic diseases, yet automated multi-label interpretation remains challenging due to subtle visual patterns, overlapping anatomical structures, and frequent co-occurrence of abnormalities. While recent deep learning models have shown strong performance, limitations in [...] Read more.
Background: Chest X-ray (CXR) is widely used for the assessment of thoracic diseases, yet automated multi-label interpretation remains challenging due to subtle visual patterns, overlapping anatomical structures, and frequent co-occurrence of abnormalities. While recent deep learning models have shown strong performance, limitations in interpretability, anatomical awareness, and robustness continue to hinder their clinical adoption. Methods: The proposed framework employs a hybrid ConvNeXtV2–Vision Transformer (ViT) architecture that combines convolutional feature extraction for capturing fine-grained local patterns with transformer-based global reasoning to model long-range contextual dependencies. The model is trained exclusively using image-level annotations. In addition to classification, three complementary post hoc components are integrated to enhance model trust and interpretability. A segmentation-aware Gradient-weighted class activation mapping (Grad-CAM) module leverages CheXmask lung and heart segmentations to highlight anatomically relevant regions and quantify predictive evidence inside and outside the lungs. An ontology-driven neuro-symbolic reasoning layer translates Grad-CAM activations into structured, rule-based explanations aligned with clinical concepts such as “basal effusion” and “enlarged cardiac silhouette”. Furthermore, a lightweight out-of-distribution (OOD) detection module based on confidence scores, energy scores, and Mahalanobis distance scores is employed to identify inputs that deviate from the training distribution. Results: On the VinBigData test set, the model achieved a macro-AUROC of 0.9525 and a Micro AUROC of 0.9777 when trained solely with image-level annotations. External evaluation further demonstrated strong generalisation, yielding macro-AUROC scores of 0.9106 on NIH ChestXray14 and 0.8487 on CheXpert (frontal views). Both Grad-CAM visualisations and ontology-based reasoning remained coherent on unseen data, while the OOD module successfully flagged non-thoracic images. Conclusions: Overall, the proposed approach demonstrates that hybrid convolutional neural network (CNN)–vision transformer (ViT) architectures, combined with anatomy-aware explainability and symbolic reasoning, can support automated chest X-ray diagnosis in a manner that is accurate, transparent, and safety-aware. Full article
(This article belongs to the Section Machine Learning and Artificial Intelligence in Diagnostics)
Show Figures

Figure 1

27 pages, 13798 KB  
Article
A Hierarchical Deep Learning Architecture for Diagnosing Retinal Diseases Using Cross-Modal OCT to Fundus Translation in the Lack of Paired Data
by Ekaterina A. Lopukhova, Gulnaz M. Idrisova, Timur R. Mukhamadeev, Grigory S. Voronkov, Ruslan V. Kutluyarov and Elizaveta P. Topolskaya
J. Imaging 2026, 12(1), 36; https://doi.org/10.3390/jimaging12010036 - 8 Jan 2026
Viewed by 624
Abstract
The paper focuses on automated diagnosis of retinal diseases, particularly Age-related Macular Degeneration (AMD) and diabetic retinopathy (DR), using optical coherence tomography (OCT), while addressing three key challenges: disease comorbidity, severe class imbalance, and the lack of strictly paired OCT and fundus data. [...] Read more.
The paper focuses on automated diagnosis of retinal diseases, particularly Age-related Macular Degeneration (AMD) and diabetic retinopathy (DR), using optical coherence tomography (OCT), while addressing three key challenges: disease comorbidity, severe class imbalance, and the lack of strictly paired OCT and fundus data. We propose a hierarchical modular deep learning system designed for multi-label OCT screening with conditional routing to specialized staging modules. To enable DR staging when fundus images are unavailable, we use cross-modal alignment between OCT and fundus representations. This approach involves training a latent bridge that projects OCT embeddings into the fundus feature space. We enhance clinical reliability through per-class threshold calibration and implement quality control checks for OCT-only DR staging. Experiments demonstrate robust multi-label performance (macro-F1 =0.989±0.006 after per-class threshold calibration) and reliable calibration (ECE =2.1±0.4%), and OCT-only DR staging is feasible in 96.1% of cases that meet the quality control criterion. Full article
(This article belongs to the Section Medical Imaging)
Show Figures

Figure 1

24 pages, 4416 KB  
Article
A Gas Production Classification Method for Cable Insulation Materials Based on Deep Convolutional Neural Networks
by Zihao Wang, Yinan Chai, Jingwen Gong, Wenbin Xie, Yidong Chen and Wei Gong
Polymers 2026, 18(2), 155; https://doi.org/10.3390/polym18020155 - 7 Jan 2026
Viewed by 251
Abstract
As a non-invasive diagnostic technique, evolved gas analysis (EGA) holds significant value in assessing the insulation conditions of critical equipment such as power cables. Current analytical methods face two major challenges: insulation materials may undergo multiple aging mechanisms simultaneously, leading to interfering characteristic [...] Read more.
As a non-invasive diagnostic technique, evolved gas analysis (EGA) holds significant value in assessing the insulation conditions of critical equipment such as power cables. Current analytical methods face two major challenges: insulation materials may undergo multiple aging mechanisms simultaneously, leading to interfering characteristic gases; and traditional approaches lack the multi-label recognition capability to address concurrent fault patterns when processing mixed-gas data. These limitations hinder the accuracy and comprehensiveness of insulation condition assessment, underscoring the urgent need for intelligent analytical methods. This study proposes a deep convolutional neural network (DCNN)-based multi-label classification framework to accurately identify the gas generation characteristics of five typical power cable insulation materials—ethylene propylene diene monomer (EPDM), ethylene-vinyl acetate copolymer (EVA), silicone rubber (SR), polyamide (PA), and cross-linked polyethylene (XLPE)—under fault conditions. The method leverages concentration data of six characteristic gases (CO2, C2H4, C2H6, CH4, CO, and H2), integrating modern data analysis and deep learning techniques, including logarithmic transformation, Z-score normalization, multi-scale convolution, residual connections, channel attention mechanisms, and weighted binary cross-entropy loss functions, to enable simultaneous prediction of multiple degradation states or concurrent fault pattern combinations. By constructing a gas dataset covering diverse materials and operating conditions and conducting comparative experiments to validate the proposed DCNN model’s performance, the results demonstrate that the model can effectively learn material-specific gas generation patterns and accurately identify complex label co-occurrence scenarios. This approach provides technical support for improving the accuracy of insulation condition assessment in power cable equipment. Full article
(This article belongs to the Section Artificial Intelligence in Polymer Science)
Show Figures

Figure 1

22 pages, 1494 KB  
Article
Leveraging Large-Scale Public Data for Artificial Intelligence-Driven Chest X-Ray Analysis and Diagnosis
by Farzeen Khalid Khan, Waleed Bin Tahir, Mu Sook Lee, Jin Young Kim, Shi Sub Byon, Sun-Woo Pi and Byoung-Dai Lee
Diagnostics 2026, 16(1), 146; https://doi.org/10.3390/diagnostics16010146 - 1 Jan 2026
Viewed by 539
Abstract
Background: Chest X-ray (CXR) imaging is crucial for diagnosing thoracic abnormalities; however, the rising demand burdens radiologists, particularly in resource-limited settings. Method: We used large-scale, diverse public CXR datasets with noisy labels to train general-purpose deep learning models (ResNet, DenseNet, EfficientNet, [...] Read more.
Background: Chest X-ray (CXR) imaging is crucial for diagnosing thoracic abnormalities; however, the rising demand burdens radiologists, particularly in resource-limited settings. Method: We used large-scale, diverse public CXR datasets with noisy labels to train general-purpose deep learning models (ResNet, DenseNet, EfficientNet, and DLAD-10) for multi-label classification of thoracic conditions. Uncertainty quantification was incorporated to assess model reliability. Performance was evaluated on both internal and external validation sets, with analyses of data scale, diversity, and fine-tuning effects. Result: EfficientNet achieved the highest overall area under the receiver operating characteristic curve (0.8944) with improved sensitivity and F1-score. Moreover, as training data volume increased—particularly using multi-source datasets—both diagnostic performance and generalizability were enhanced. Although larger datasets reduced predictive uncertainty, conditions such as tuberculosis remained challenging due to limited high-quality samples. Conclusions: General-purpose deep learning models can achieve robust CXR diagnostic performance when trained on large-scale, diverse public datasets despite noisy labels. However, further targeted strategies are needed for underrepresented conditions. Full article
(This article belongs to the Special Issue Machine-Learning-Based Disease Diagnosis and Prediction)
Show Figures

Figure 1

26 pages, 10427 KB  
Article
Accurate and Efficient Recognition of Mixed Diseases in Apple Leaves Using a Multi-Task Learning Approach
by Peng Luan, Nawei Guo, Libo Li, Bo Li, Zhanmin Zhao, Li Ma and Bo Liu
Agriculture 2026, 16(1), 71; https://doi.org/10.3390/agriculture16010071 - 28 Dec 2025
Viewed by 342
Abstract
The increasing complexity of plant disease manifestations, especially in cases of multiple simultaneous infections, poses significant challenges to sustainable agriculture. To address this issue, we introduce the Apple Leaf Mixed Disease Recognition (ALMDR) model, a novel multi-task learning approach specifically designed for identifying [...] Read more.
The increasing complexity of plant disease manifestations, especially in cases of multiple simultaneous infections, poses significant challenges to sustainable agriculture. To address this issue, we introduce the Apple Leaf Mixed Disease Recognition (ALMDR) model, a novel multi-task learning approach specifically designed for identifying and quantifying mixed disease infections in apple leaves. ALMDR comprises four key modules: a Group Feature Pyramid Network (GFPN) for multi-scale feature extraction, a Multi-Label Classification Head (MLCH) for disease type prediction, a Leaf Segmentation Head (LSH), and a Lesion Segmentation Head (LeSH) for precise delineation of leaf and lesion areas. The GFPN enhances the traditional Feature Pyramid Network (FPN) through differential sampling and grouping strategies, significantly improving the capture of fine-grained disease characteristics. The MLCH enables simultaneous classification of multiple diseases on a single leaf, effectively addressing the mixed infection problem. The segmentation heads (LSH and LeSH) work in tandem to accurately isolate leaf and lesion regions, facilitating detailed analysis of disease patterns. Experimental results on the Plant Pathology 2021-FGVC8 dataset demonstrate ALMDR’s effectiveness, outperforming state-of-the-art methods across multiple tasks. Our model achieves high performance in multi-label classification (F1-score of 93.74%), detection and segmentation (mean Average Precision (mAP) of 51.32% and 45.50%, respectively), and disease severity estimation (R2 = 0.9757). Additionally, the model maintains this accuracy while processing 6.25 frames per second, balancing performance with computational efficiency. ALMDR demonstrates potential for real-time disease management in apple orchards, with possible applications extending to other crops. Full article
(This article belongs to the Section Crop Protection, Diseases, Pests and Weeds)
Show Figures

Figure 1

21 pages, 526 KB  
Article
Accurate Clinical Entity Recognition and Code Mapping of Anatomopathological Reports Using BioClinicalBERT Enhanced by Retrieval-Augmented Generation: A Hybrid Deep Learning Approach
by Hamida Abdaoui, Chamseddine Barki, Ismail Dergaa, Karima Tlili, Halil İbrahim Ceylan, Nicola Luigi Bragazzi, Andrea de Giorgio, Ridha Ben Salah and Hanene Boussi Rahmouni
Bioengineering 2026, 13(1), 30; https://doi.org/10.3390/bioengineering13010030 - 27 Dec 2025
Viewed by 803
Abstract
Background: Anatomopathological reports are largely unstructured, which limits automated data extraction, interoperability, and large-scale research. Manual extraction and standardization are costly and difficult to scale. Objective: We developed and evaluated an automated pipeline for entity extraction and multi-ontology normalization of anatomopathological reports. Methods: [...] Read more.
Background: Anatomopathological reports are largely unstructured, which limits automated data extraction, interoperability, and large-scale research. Manual extraction and standardization are costly and difficult to scale. Objective: We developed and evaluated an automated pipeline for entity extraction and multi-ontology normalization of anatomopathological reports. Methods: A corpus of 560 reports from the Military Hospital of Tunis, Tunisia, was manually annotated for three entity types: sample type, test performed, and finding. The entity extraction utilized BioBERT v1.1, while the normalization combined BioClinicalBERT multi-label classification with retrieval-augmented generation, incorporating both dense and BM25 sparse retrieval over SNOMED CT, LOINC, and ICD-11. The performance was measured using precision, recall, F1-score, and statistical tests. Results: BioBERT achieved high extraction performance (F1: 0.97 for the sample type, 0.98 for the test performed, and 0.93 for the finding; overall 0.963, 95% CI: 0.933–0.982), with low absolute errors. For terminology mapping, the combination of BioClinicalBERT and dense retrieval outperformed the standalone and BM25-based approaches (macro-F1: 0.6159 for SNOMED CT, 0.9294 for LOINC, and 0.7201 for ICD-11). Cohen’s Kappa ranged from 0.7829 to 0.9773, indicating substantial to near-perfect agreement. Conclusions: The pipeline provides robust automated extraction and multi-ontology coding of anatomopathological entities, supporting transformer-based named entity recognition with retrieval-augmented generation. However, given the limitations of this study, multi-institutional validation is needed before clinical deployment. Full article
(This article belongs to the Section Biosignal Processing)
Show Figures

Graphical abstract

25 pages, 1621 KB  
Article
Transfer Learning Approach with Features Block Selection via Genetic Algorithm for High-Imbalance and Multi-Label Classification of HPA Confocal Microscopy Images
by Vincenzo Taormina, Domenico Tegolo and Cesare Valenti
Bioengineering 2025, 12(12), 1379; https://doi.org/10.3390/bioengineering12121379 - 18 Dec 2025
Viewed by 516
Abstract
Advances in deep learning are impressive in various fields and have achieved performance beyond human capabilities in tasks such as image classification, as demonstrated in competitions such as the ImageNet Large Scale Visual Recognition Challenge. Nonetheless, complex applications like medical imaging continue to [...] Read more.
Advances in deep learning are impressive in various fields and have achieved performance beyond human capabilities in tasks such as image classification, as demonstrated in competitions such as the ImageNet Large Scale Visual Recognition Challenge. Nonetheless, complex applications like medical imaging continue to present significant challenges; a prime example is the Human Protein Atlas (HPA) dataset, which is computationally challenging and complex due to the high-class imbalance with the presence of rare patterns and the need for multi-label classification. It includes 28 distinct patterns and more than 500 unique label combinations, with protein localization that can appear in different cellular regions such as the nucleus, the cytoplasm, and the nuclear membrane. Moreover, the dataset provides four distinct channels for each sample, adding to its complexity, with green representing the target protein, red indicating microtubules, blue showing the nucleus, and yellow depicting the endoplasmic reticulum. We propose a two-phase transfer learning approach based on feature-block extraction from twelve ImageNet-pretrained CNNs. In the first phase, we address single-label multiclass classification using CNNs as feature extractors combined with SVM classifiers on a subset of the HPA dataset. We demonstrate that the simple concatenation of feature blocks extracted from different CNNs improves performance. Furthermore, we apply a genetic algorithm to select the sub-optimal combination of feature blocks. In the second phase, based on the results of the previous stage, we apply two simple multi-label classification strategies and compare their performance with four classifiers. Our method integrates image-level and cell-level analysis. At the image level, we assess the discriminative contribution of individual and combined channels, showing that the green channel is the strongest individually but benefits from combinations with red and yellow. At the cellular level, we extract features from the nucleus and nuclear-membrane ring, an analysis not previously explored in the HPA literature, which proves effective for recognizing rare patterns. Combining these perspectives enhances the detection of rare classes, achieving an F1 score of 0.8 for “Rods & Rings”, outperforming existing approaches. Accurate identification of rare patterns is essential for biological and clinical applications, underscoring the significance of our contribution. Full article
(This article belongs to the Section Biosignal Processing)
Show Figures

Figure 1

38 pages, 8382 KB  
Article
Ontology-Driven Emotion Multi-Class Classification and Influence Analysis of User Opinions on Online Travel Agency
by Putri Utami Rukmana, Muharman Lubis, Hanif Fakhrurroja, Asriana and Alif Noorachmad Muttaqin
Future Internet 2025, 17(12), 582; https://doi.org/10.3390/fi17120582 - 17 Dec 2025
Viewed by 519
Abstract
The rise in social media has transformed Online Travel Agencies (OTAs) into platforms where users actively share their experiences and opinions. However, conventional opinion mining approaches often fail to capture nuanced emotional expressions or connect them to user influence. To address this gap, [...] Read more.
The rise in social media has transformed Online Travel Agencies (OTAs) into platforms where users actively share their experiences and opinions. However, conventional opinion mining approaches often fail to capture nuanced emotional expressions or connect them to user influence. To address this gap, this study introduces an ontology-driven opinion mining framework that integrates multi-class emotion classification, aspect-based analysis, and influence modeling using Indonesian-language discussions from the social media platform X. The framework combines an OTA-specific ontology that formally represents service aspects such as booking support, financial, platform experience, and event with fine-tuned IndoBERT for emotion recognition and sentiment polarity detection, and Social Network Analysis (SNA) enhanced by entropy weighting and TOPSIS to quantify and rank user influence. The results show that the fine-tuned IndoBERT performs strongly with respect to identification and sentiment polarity detection, with moderate results for multi-class emotion classification. Emotion labels enrich the ontology by linking user opinions to their affective context, enabling the deeper interpretation of customer experiences and service-related issues. The influence analysis further reveals that structural network properties, particularly betweenness, closeness, and eigenvector centrality, serve as the primary determinants of user influence, while engagement indicators act as discriminative amplifiers that highlight users whose content attains high visibility. Overall, the proposed framework offers a comprehensive and interpretable approach to understanding public perception in Indonesian-language OTA discussions. It advances opinion mining for low-resource languages by bridging semantic ontology modeling, emotional understanding, and influence analysis, while providing practical insights for OTAs to enhance service responsiveness, manage emotional engagement, and strengthen digital communication strategies. Full article
Show Figures

Graphical abstract

Back to TopTop