Sign in to use this feature.

Years

Between: -

Subjects

remove_circle_outline
remove_circle_outline
remove_circle_outline
remove_circle_outline
remove_circle_outline
remove_circle_outline
remove_circle_outline
remove_circle_outline
remove_circle_outline

Journals

remove_circle_outline
remove_circle_outline
remove_circle_outline
remove_circle_outline
remove_circle_outline

Article Types

Countries / Regions

remove_circle_outline
remove_circle_outline
remove_circle_outline
remove_circle_outline
remove_circle_outline

Search Results (936)

Search Parameters:
Keywords = multi-scale entropy

Order results
Result details
Results per page
Select all
Export citation of selected articles as:
16 pages, 6411 KB  
Article
A Combined AHP-Entropy and Game Theory Weighting Approach for Aqueduct Safety Evaluation: A Case Study of the Kezi River Aqueduct
by Jianxin Wang, Chengming Feng, Jianing Zhu, Shihao Zhang and Rui Cheng
Appl. Sci. 2026, 16(5), 2360; https://doi.org/10.3390/app16052360 (registering DOI) - 28 Feb 2026
Abstract
This study applies a multi-criteria decision-making (MCDM) framework integrating the Analytic Hierarchy Process (AHP), entropy weight method, and game theory to evaluate the safety of aqueducts, using the Kezi River Aqueduct in Xinjiang, China, as a case study. Field water filling tests were [...] Read more.
This study applies a multi-criteria decision-making (MCDM) framework integrating the Analytic Hierarchy Process (AHP), entropy weight method, and game theory to evaluate the safety of aqueducts, using the Kezi River Aqueduct in Xinjiang, China, as a case study. Field water filling tests were conducted to simulate operational loads, monitoring strain, deflection, and settlement. Subjective weights were derived via an AHP model using a natural index scale, while objective weights were aggregated from existing expert studies via entropy weighting. Game theory was then employed to reconcile these into a final combined weight set across three primary criteria: safety, durability, and applicability. Results show that the aqueduct behaves elastically under load, with measured values well below code limits, confirming adequate bearing capacity. The combined model yielded a comprehensive safety score of 87.15, classifying the structure as ‘first class’ according to DB44/T2041-2017. Although numerous non-structural web cracks were observed, they were assessed as not compromising current structural integrity. Full article
Show Figures

Figure 1

25 pages, 1699 KB  
Article
MOECSO-Based Framework for Crude Oil Price Forecasting
by Lihong Zhao, Zhihui Chen, Naiqi Wu and Liping Bai
Mathematics 2026, 14(5), 814; https://doi.org/10.3390/math14050814 (registering DOI) - 27 Feb 2026
Abstract
Multi-model ensembles and multi-objective evolutionary algorithms provide a systematic approach to reconciling competing criteria in time-series forecasting. However, most existing methods are tailored to specific tasks and lack essential mathematical details. This study introduces a general multi-objective ensemble framework based on a Multi-Objective [...] Read more.
Multi-model ensembles and multi-objective evolutionary algorithms provide a systematic approach to reconciling competing criteria in time-series forecasting. However, most existing methods are tailored to specific tasks and lack essential mathematical details. This study introduces a general multi-objective ensemble framework based on a Multi-Objective Enhanced Crisscross Optimization (MOECSO) algorithm, exemplified through Brent crude oil price forecasting. Initially, ensemble-weight selection is framed as a bi-objective optimization problem, where the two objectives penalize Mean Absolute Error (MAE) and the Sample Standard Deviation of the Validation Residuals (SSDVRs), both assessed on the original United States Dollar (USD) scale under a leakage-free rolling-origin protocol. Subsequently, a Variational Mode Decomposition (VMD) reconstruction operator is defined, which adaptively reconstructs the raw series by integrating intrinsic mode functions with weights derived from their entropy and center-frequency characteristics, while adhering to nonnegativity and normalization constraints. Furthermore, horizontal and vertical crossover operators, along with a hypervolume–ideal-distance archive rule, are introduced, collectively forming a comprehensive MOECSO scheme for bi-objective ensemble weighting. Utilizing a public Brent crude oil dataset, the proposed ensemble demonstrates superior performance compared to robust statistical, machine-learning, and deep-learning benchmarks in terms of MAE, Root Mean Square Error (RMSE), and Mean Absolute Percentage Error (MAPE), while also reducing error dispersion and enhancing robustness during crisis periods. Diebold–Mariano (DM) and superior predictive ability tests with multiple-comparison control validate that these improvements are statistically significant. In summary, this paper presents a mathematically transparent framework for constructing and analyzing multi-objective ensembles in univariate time-series forecasting. Full article
(This article belongs to the Section E: Applied Mathematics)
28 pages, 3245 KB  
Review
Overview of Iron Energy Utilization: Update Status and Prospective Development
by Zhuangzhuang Xu, Tuo Zhou, Xiannan Hu, Mengqiang Yang, Tao Wang, Man Zhang and Hairui Yang
Energies 2026, 19(5), 1172; https://doi.org/10.3390/en19051172 - 26 Feb 2026
Viewed by 207
Abstract
Under the vision of carbon neutrality, the global energy system urgently requires storable, transportable, and tradable zero-carbon carriers. Iron, due to its high crustal abundance, low cost, environmentally friendly reaction products, and ease of closed-loop cycling, is being reconsidered as a potential “metallic [...] Read more.
Under the vision of carbon neutrality, the global energy system urgently requires storable, transportable, and tradable zero-carbon carriers. Iron, due to its high crustal abundance, low cost, environmentally friendly reaction products, and ease of closed-loop cycling, is being reconsidered as a potential “metallic energy” alternative to fossil fuels. This paper systematically reviews the conceptual evolution, scientific lineage, and paradigm shift logic of iron-based energy within the framework of dual pathways: combustion and electrochemistry. On the combustion front, a multi-level understanding has been established—ranging from microscopic reaction mechanisms to macroscopic flame propagation, and from unit combustors to diversified thermal power systems—laying a methodological foundation for an integrated “solid fuel–thermal–power” approach. In parallel, the electrochemical pathway has developed both liquid and solid routes, integrating energy storage, pollution control, and resource recovery within a single device through multi-valent redox reversibility, thereby expanding the concept of generalized energy storage under the “battery-as-factory” paradigm. Current research is shifting its focus from single performance metrics toward synergistic optimization of efficiency, lifespan, cost, safety, and environmental impact, marking a transition in technological paradigm from “material trial-and-error” to “mechanism design.” Looking forward, to advance iron energy beyond the experimental validation stage, it is imperative to establish a cross-scale, closed-loop scientific characterization system, develop recycling strategies with low entropy and low energy consumption, and deeply integrate with renewable electricity, hydrogen, and high-temperature heat sources to form spatiotemporally transferable zero-carbon energy systems. In this way, iron may integrate into global energy trade as a “metallic energy in specific scenarios like ports/islands,” offering a scalable, hydrocarbon-independent technological option for achieving carbon neutrality. Full article
(This article belongs to the Special Issue Studies on Clean and Sustainable Energy Utilization)
Show Figures

Figure 1

34 pages, 29838 KB  
Article
Landscape Pattern Evolution–Informed Ecosystem Health Assessment and Restoration Strategies in the Luxi River Basin (Chengdu, China) Based on the PSR Framework
by Yi Chen, Guochao Li and Yixin Hao
Land 2026, 15(3), 372; https://doi.org/10.3390/land15030372 - 26 Feb 2026
Viewed by 128
Abstract
Assessing ecosystem health in rapidly urbanizing watersheds requires policy-relevant and empirically grounded indicator systems. Focusing on the Luxi River Basin in Chengdu’s Tianfu New Area, this study develops an ecosystem health evaluation and restoration zoning scheme based on the Pressure–State–Response framework (PSR). Utilizing [...] Read more.
Assessing ecosystem health in rapidly urbanizing watersheds requires policy-relevant and empirically grounded indicator systems. Focusing on the Luxi River Basin in Chengdu’s Tianfu New Area, this study develops an ecosystem health evaluation and restoration zoning scheme based on the Pressure–State–Response framework (PSR). Utilizing remote sensing land use maps for 2004, 2014, and 2024 with overall accuracy and Kappa above 85% and 0.80, respectively, a 13-indicator PSR health index with entropy-based weighting was constructed at the township and subdistrict scales. Aiming to support objective indicator selection and interpretation, multiscale landscape dynamics were further quantified using FRAGSTATS and moving window analysis, including mean patch area, patch density, landscape shape index, largest patch index, Shannon diversity index, Shannon evenness index, contagion index, and splitting index, and sensitive landscape descriptors and major driving factors were identified. Results show a shift in landscape patterns, from relatively aggregated configurations toward highly complex and fragmented ones. Largest patch dominance, measured by the largest patch index, declined from 66.71 to 22.79, while connectivity, measured by the contagion index, decreased from 59.74 to 45.10. Subdivision, measured by the splitting index, increased from 2.24 to 12.88, and compositional heterogeneity, measured by the Shannon diversity index, increased from 0.86 to 1.26. The PSR assessment indicates that demographic pressure intensified over time, whereas improvements in water resource supply, technological progress, and industrial upgrading partially alleviated overall pressure in some subregions. Ecosystem state exhibited strong spatial heterogeneity, with sustained high health in the eastern Longquan Mountain area and substantial improvement around Xinglong Lake, while northern urbanized and southern agricultural subregions lagged behind. Environmental governance responses strengthened, with the response index increasing from 0.2297 to 0.9885. Overall ecosystem health demonstrated a modest but stable improvement from 2004 to 2024, with 65.48% of the area revealing slight improvement, 1.14% experiencing substantial improvement, 29.62% remaining stable, and 3.76% experiencing slight degradation. Finally, restoration priority zones were delineated, and targeted strategies were introduced to inform basin-scale ecological management in the Luxi River Basin. Full article
Show Figures

Figure 1

21 pages, 2406 KB  
Article
AC Series Arc Fault Detection Method Based on Composite Multiscale Entropy and MRMR-RF
by Bo Wang, Haihua Tang, Shuiwang Li and Yufang Lu
Appl. Sci. 2026, 16(5), 2190; https://doi.org/10.3390/app16052190 - 24 Feb 2026
Viewed by 133
Abstract
Series arc faults often occur in aging or faulty electrical systems due to insulation degradation, poor contact, or corrosion. These faults typically generate low current signatures, which are difficult to detect with traditional overcurrent protection methods. To address this measurement challenge, this paper [...] Read more.
Series arc faults often occur in aging or faulty electrical systems due to insulation degradation, poor contact, or corrosion. These faults typically generate low current signatures, which are difficult to detect with traditional overcurrent protection methods. To address this measurement challenge, this paper proposes a systematic fault detection framework that combines discriminative feature extraction, statistical validation, and optimized classification. To comprehensively characterize arc fault signals, a diverse set of time- and frequency-domain features is extracted, and composite multiscale entropy is introduced to quantify nonlinear and transient fault dynamics more effectively. The MRMR (Maximum Relevance Minimum Redundancy) algorithm is applied to select features with high information content and low redundancy, thereby improving model generalization. A random search algorithm is used to adaptively optimize the random forest hyperparameters, establishing a high-accuracy fault diagnosis model. The experimental setup was established based on the UL1699B standard using a 115 V/400 Hz arc fault platform, and 1800 sets of data under nine different load types were collected for training and validation. Experimental results show that the proposed method outperforms five mainstream machine learning algorithms in terms of fault detection accuracy and performance. The results confirm its metrological robustness and its potential for deployment in waveform-based fault electrical monitoring systems. Full article
23 pages, 4917 KB  
Article
Advancing Buffer Zone Delineation for Urban Cultural Heritage: A Risk-Based Framework
by Li Fu, Qingping Zhang, Runtian Gu, Ziwen He, Zhe Wang, Wenchao Wang, Ruotong Zhang, Qianting Huang and Jing Yang
Land 2026, 15(3), 362; https://doi.org/10.3390/land15030362 - 24 Feb 2026
Viewed by 110
Abstract
Rapid urbanization increasingly threatens urban cultural heritage. While buffer zones are crucial for mitigating external pressures, conventional delineation relies on value-based or geometric rules, overlooking parcel-scale heterogeneous externalities. This study addresses this gap by proposing a parcel-based, risk–value coupling framework that delineates heritage [...] Read more.
Rapid urbanization increasingly threatens urban cultural heritage. While buffer zones are crucial for mitigating external pressures, conventional delineation relies on value-based or geometric rules, overlooking parcel-scale heterogeneous externalities. This study addresses this gap by proposing a parcel-based, risk–value coupling framework that delineates heritage buffer zones and supports differentiated land-use regulations. In this study, “negative-impact risk” is operationalized as a composite proxy of cumulative urban development pressures that may increase the likelihood and potential severity of adverse externalities on heritage settings, rather than a full hazard–exposure–vulnerability risk model. And we construct a multi-source indicator system with 12 parcel-level indicators to characterize negative impact risk and heritage value, and adopt a hybrid weighting strategy integrating an AHP, entropy weighting, and game-theoretic combination to reconcile expert judgement and data-driven heterogeneity. To address uncertainty in multi-criteria evaluation, a cloud model maps indicator sets into discrete management levels. The framework is applied to the Pingjiang Historic District in Suzhou, China, using 121 land parcels as decision units. Results show that the approach identifies spatial risk–value patterns and delineates an operational buffer prioritizing parcels with elevated coupled scores. Compared with a fixed-distance buffer, it achieves greater coverage of high-risk parcels while maintaining a smaller regulatory scope. The parcel classification is then translated into tiered planning controls, including development intensity limits, land-use rules, and monitoring priorities. The framework integrates risk management and heritage conservation to support uncertainty-aware, proactive, and transferable zoning decisions. Full article
34 pages, 4026 KB  
Article
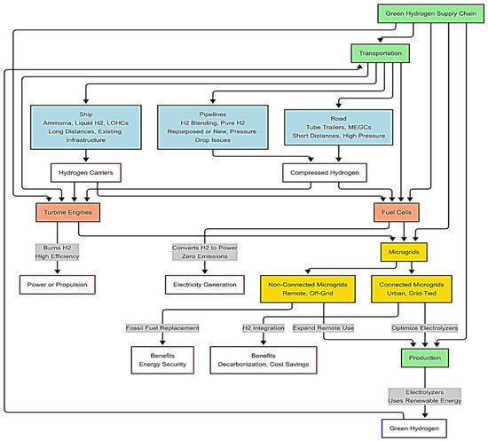
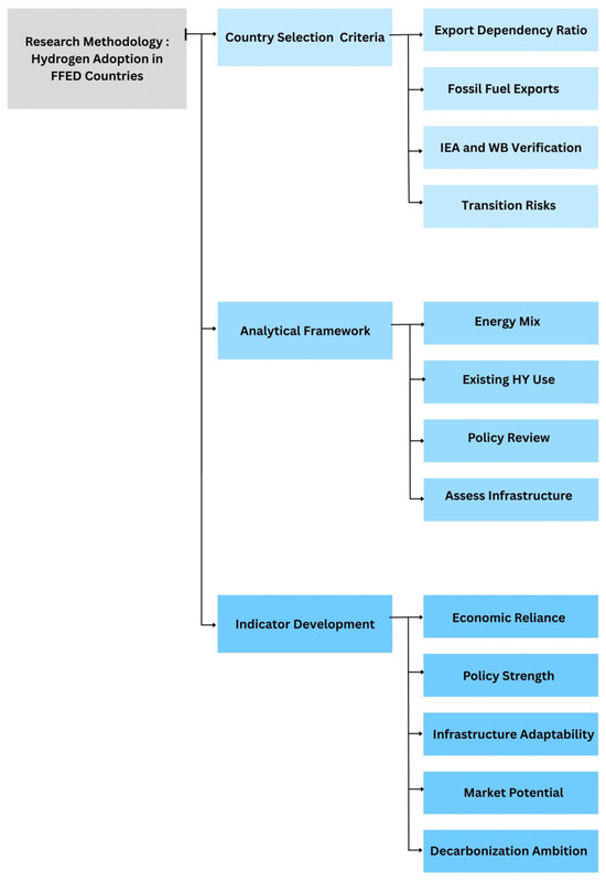
Multi-Criteria Decision Analysis for Assessing Green Hydrogen Suitability in MENA FFED Countries
by Abdelhafidh Benreguieg, Lina Montuori, Manuel Alcázar-Ortega and Pierluigi Siano
Sustainability 2026, 18(4), 2157; https://doi.org/10.3390/su18042157 - 23 Feb 2026
Viewed by 170
Abstract
For nations heavily dependent on fossil-fuel exports, hydrogen is emerging as a promising solution to reduce carbon emissions while preserving economic stability and promoting countries’ energy independence. This research study examines hydrogen potential as a renewable energy source to facilitate the transition toward [...] Read more.
For nations heavily dependent on fossil-fuel exports, hydrogen is emerging as a promising solution to reduce carbon emissions while preserving economic stability and promoting countries’ energy independence. This research study examines hydrogen potential as a renewable energy source to facilitate the transition toward a sustainable economy with a special focus on Middle East and North Africa (MENA) countries. The analysis delves into policy frameworks, technological advancements, and infrastructure adaptations to build a reliable green hydrogen supply chain for a scalable and bankable future. The role played by other renewable energies like solar and wind, together with the risk related to the high demand for water resources to achieve the green hydrogen transition, has also been assessed. Furthermore, key challenges have been highlighted, including the repurposing of the existing pipelines into the energy networks, public–private partnerships to secure investment, and legislation requirements to encourage the adoption of novel hydrogen applications. In order to do that, a SWOT-PESTEL analysis has been carried out to identify the main decarbonization strategies for achieving a replicable framework. Moreover, a multi-criteria decision analysis was performed, applying 11 indicators across supply-side (e.g., solar/wind potential, LCOE, and water stress), demand-pull/logistics (e.g., maritime connectivity, steel production, and LNG export capacity), and risk/regulation dimensions (e.g., governance effectiveness, regulatory quality, and fossil rent dependence). The Analytic Hierarchy Process (AHP) was used for weighting, the entropy method for weighting variability (hybrid 50/50 combined weights), min–max normalization for costs, 5% Winsorization for outliers, and TOPSIS for aggregation following OECD-JRC composite indicator guidelines. Results have been validated through a multiple scenario analysis (base, supply-led, and risk-aware) and sensitivity testing via Dirichlet bootstrapping (5000 iterations) with ±20% weight perturbations. Six countries of the MENA region have been studied. The multi-criteria decision analysis outcomes rank Egypt (composite score 0.518), Algeria (0.482), and Oman (0.479) as the most suitable countries for large-scale green hydrogen and ammonia production/export, while Saudi Arabia, Qatar, and Kuwait achieved lower supply scores in the base case due to higher perceived risks. Full article
Show Figures

Figure 1

24 pages, 4796 KB  
Article
Multi-Scale Feature Learning for Farmland Segmentation Under Complex Spatial Structures
by Yongqi Han, Yuqing Wang, Yun Zhang, Hongfu Ai, Chuan Qin and Xinle Zhang
Entropy 2026, 28(2), 242; https://doi.org/10.3390/e28020242 - 19 Feb 2026
Viewed by 220
Abstract
Fragmented, irregular, and scale-heterogeneous farmland parcels introduce high spatial complexity into high-resolution remote sensing imagery, leading to boundary ambiguity and inter-class spectral confusion that hinder effective feature discrimination in semantic segmentation. To address these challenges, we propose CSMNet, which adopts a ConvNeXt V2 [...] Read more.
Fragmented, irregular, and scale-heterogeneous farmland parcels introduce high spatial complexity into high-resolution remote sensing imagery, leading to boundary ambiguity and inter-class spectral confusion that hinder effective feature discrimination in semantic segmentation. To address these challenges, we propose CSMNet, which adopts a ConvNeXt V2 encoder for hierarchical representation learning and a multi-scale fusion architecture with redesigned skip connections and lateral outputs to reduce semantic gaps and preserve cross-scale information. An adaptive multi-head attention module dynamically integrates channel-wise, spatial, and global contextual cues through a lightweight gating mechanism, enhancing boundary awareness in structurally complex regions. To further improve robustness, a hybrid loss combining Binary Cross-Entropy and Dice loss is employed to alleviate class imbalance and ensure reliable extraction of small and fragmented parcels. Experimental results from Nong’an County demonstrate that the proposed model achieves superior performance compared with several state-of-the-art segmentation methods, attaining a Precision of 95.91%, a Recall of 93.95%, an F1-score of 94.92%, and an IoU of 90.85%. The IoU exceeds that of Unet++ by 8.92% and surpasses PSPNet, SegNet, DeepLabv3+, TransUNet, SeaFormer and SegMAN by more than 15%, 10%, 7%, 6%, 5% and 2%, respectively. These results indicate that CSMNet effectively improves information utilization and boundary delineation in complex agricultural landscapes. Full article
(This article belongs to the Section Multidisciplinary Applications)
Show Figures

Figure 1

26 pages, 11745 KB  
Article
Robust Incipient Fault Diagnosis of Rolling Element Bearings Under Small-Sample Conditions Using Refined Multiscale Rating Entropy
by Shiqian Wu, Huiyu Liu and Liangliang Tao
Entropy 2026, 28(2), 240; https://doi.org/10.3390/e28020240 - 19 Feb 2026
Viewed by 151
Abstract
The operational reliability of aero-engines is critically dependent on the health of rolling element bearings, while incipient fault diagnosis remains particularly challenging under small-sample conditions. Although multiscale entropy methods are widely used for complexity analysis, conventional coarse-graining strategies suffer from severe information loss [...] Read more.
The operational reliability of aero-engines is critically dependent on the health of rolling element bearings, while incipient fault diagnosis remains particularly challenging under small-sample conditions. Although multiscale entropy methods are widely used for complexity analysis, conventional coarse-graining strategies suffer from severe information loss and unstable estimation when data are extremely limited. To address this, the primary objective of this study is to develop a robust diagnostic framework that ensures feature consistency and classification stability even with minimal training samples. Specifically, this paper proposes an integrated approach combining Refined Time-shifted Multiscale Rating Entropy (RTSMRaE) with an Animated Oat Optimization (AOO)-optimized Extreme Learning Machine (ELM). By introducing a refined time-shift operator and a dual-weight fusion mechanism, RTSMRaE effectively preserves transient impulsive features across multiple scales while suppressing stochastic fluctuations. Meanwhile, the AOO algorithm is employed to optimize the input weights and hidden biases of the ELM, alleviating performance instability caused by random initialization and improving generalization capability. Experimental validation on both laboratory-scale and real-world aviation bearing datasets demonstrates that the proposed RTSMRaE-AOO-ELM framework achieves a diagnostic accuracy of 99.47% with a standard deviation of ±0.48% using only five training samples per class. These results indicate that the proposed method offers superior diagnostic robustness and computational efficiency, providing a promising solution for intelligent condition monitoring in data-scarce industrial environments. Full article
(This article belongs to the Section Multidisciplinary Applications)
Show Figures

Figure 1

35 pages, 4819 KB  
Article
Spatiotemporal Evolution and Influencing Factors of Municipal Rural Revitalization Development Levels in China
by Xiao Li and Mingyang Song
Sustainability 2026, 18(4), 2073; https://doi.org/10.3390/su18042073 - 18 Feb 2026
Viewed by 179
Abstract
This study establishes a municipal-level evaluation system for rural revitalization in China, grounded in the five-sphere integrated framework encompassing “prosperous industries, livable ecology, civilized rural customs, effective governance, and affluent life.” Employing methodologies including the entropy weight-coupling coordination model, LISA spatiotemporal analysis, and [...] Read more.
This study establishes a municipal-level evaluation system for rural revitalization in China, grounded in the five-sphere integrated framework encompassing “prosperous industries, livable ecology, civilized rural customs, effective governance, and affluent life.” Employing methodologies including the entropy weight-coupling coordination model, LISA spatiotemporal analysis, and multi-scale geographically weighted regression (MGWR), it empirically investigates the evolution and driving mechanisms of rural revitalization development across 282 prefecture-level cities from 2011 to 2023. The findings reveal: (1) Nationwide and regional rural revitalization levels demonstrate a consistent upward trajectory, progressing from a state of “Mild Disorder” to being “On the Verge of Disorder,” with a distinct gradient pattern of “Eastern Region > National Average > Central Region > Western Region.” (2) Significant global spatial correlation is observed, manifesting as polarization typified by “high–high” and “low–low” agglomeration, alongside notable volatility in Northeast and Southwest China. (3) Influencing factors display marked spatiotemporal heterogeneity. Agricultural production efficiency (North China) and technological innovation (nationwide, except the Yangtze River Delta) significantly foster rural revitalization. Conversely, economic development level (Northeast, Central, and Western China), government intervention (Northeast China), and industrial structure upgrading (Northwest China) exhibit constraining effects. The localized positive impacts of urbanization (border areas of Yunnan, Heilongjiang, Sichuan, Jilin, and Tibet) and opening up (border ports) are increasingly evident. Building on these insights, the study proposes recommendations—such as implementing differentiated regional policies, innovating spatial governance models, and activating multidimensional drivers—to overcome the “low-level lock-in” predicament and advance comprehensive rural revitalization. Furthermore, this paper reveals the patterns of multidimensional system coupling and the spatial heterogeneity of driving mechanisms. These findings provide a reference for deepening the understanding of geographical complexity within global sustainable development theory. Full article
(This article belongs to the Section Sustainable Urban and Rural Development)
Show Figures

Figure 1

29 pages, 6009 KB  
Article
Mamba-Based Infrared and Visible Images Fusion Method
by Jinsong He, Jianghua Cheng, Tong Liu, Bang Cheng, Xiaoyi Pan and Yahui Cai
Remote Sens. 2026, 18(4), 636; https://doi.org/10.3390/rs18040636 - 18 Feb 2026
Viewed by 183
Abstract
Visible-infrared image fusion is crucial for applications like autonomous driving and nighttime surveillance, yet it remains challenging due to the inherent limitations of existing deep learning models. Convolutional Neural Networks (CNNs) are constrained by their local receptive fields, while Transformers suffer from quadratic [...] Read more.
Visible-infrared image fusion is crucial for applications like autonomous driving and nighttime surveillance, yet it remains challenging due to the inherent limitations of existing deep learning models. Convolutional Neural Networks (CNNs) are constrained by their local receptive fields, while Transformers suffer from quadratic computational complexity. To address these issues, this paper investigates the application of the Mamba model—a novel State Space Model (SSM) with linear-complexity global modeling and selective scanning capabilities—to the task of visible-infrared image fusion. Building upon Mamba, we propose a novel fusion framework featuring two key designs: (1) A Multi-Path Mamba (MPMamba) module that orchestrates parallel Mamba blocks with convolutional streams to extract multi-scale, modality-specific features; and (2) a Dual-path Mamba Attention Fusion (DMAF) module that explicitly decouples and processes shared and complementary features via dual Mamba paths, followed by dynamic calibration with a Convolutional Block Attention Module (CBAM). Extensive experiments on the MSRS benchmark demonstrate that our framework achieves state-of-the-art performance, outperforming strong baselines such as U2Fusion and SwinFusion across key metrics including Information Entropy (EN), Spatial Frequency (SF), Mutual Information (MI), and edge-based fusion quality (Qabf). Visual results confirm its ability to produce fused images that saliently preserve thermal targets while retaining rich texture details. Full article
Show Figures

Figure 1

29 pages, 3196 KB  
Review
The Remote Sensing Geostatistical Paradigm: A Review of Key Technologies and Applications
by Junyu He
Remote Sens. 2026, 18(4), 600; https://doi.org/10.3390/rs18040600 - 14 Feb 2026
Viewed by 177
Abstract
Advancements in earth observation technologies are ushering in the big data era, yet this potential is compromised by intrinsic challenges: inherent uncertainty, spatiotemporal heterogeneity, multi-scale character, and pervasive data gaps. Traditional methods often fail to address these issues within a single, coherent system. [...] Read more.
Advancements in earth observation technologies are ushering in the big data era, yet this potential is compromised by intrinsic challenges: inherent uncertainty, spatiotemporal heterogeneity, multi-scale character, and pervasive data gaps. Traditional methods often fail to address these issues within a single, coherent system. The main contributions of this review are to systematically establish the Remote Sensing Geostatistical Paradigm (RSGP) as a comprehensive, unified framework. Powered by its core theory, Bayesian Maximum Entropy (BME), RSGP is a broadly designed epistemic framework that transcends a mere conceptual reorganization of established methods. It addresses the above challenges by highlighting two pivotal concepts within a spatiotemporal random field: (1) uncertainty quantification via probabilistic soft data, which redefines observations as probability density functions, representing a fundamental epistemological shift from deterministic scalars to probabilistic entities, and provides a universal interface for rigorous assimilation of heterogeneous remote sensing or in situ observations and synergy with other computational models, such as machine learning; and (2) spatiotemporal structure exploitation, which integrates the underlying structure embedded in remote sensing data of natural attributes, moving beyond mere optical properties to incorporate a broader range of available spatiotemporal information, for robust estimation and mapping purposes. Furthermore, the evolution of key technologies is illustrated by using real-world application cases, guiding how to implement RSGP in terms of different scenarios. Finally, the paradigm’s features and limitations are discussed. This synthesis provides the remote sensing community with a robust foundation for uncertainty-aware analysis and multi-source integration, bridging geostatistical logic with next-generation AI-driven Earth observation. Full article
(This article belongs to the Section Remote Sensing for Geospatial Science)
Show Figures

Figure 1

28 pages, 13242 KB  
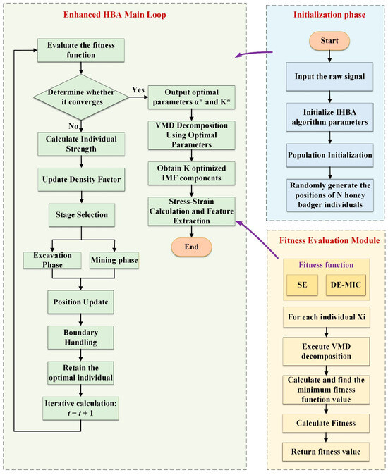
Article
A Multi-Scale Offshore Wind Power Forecasting Model Based on Data Decomposition, Intelligent Optimization Algorithms, and Multi-Modal Fusion
by Kang Liu, Yuan Sun and Pengyu Han
Energies 2026, 19(4), 994; https://doi.org/10.3390/en19040994 - 13 Feb 2026
Viewed by 140
Abstract
To accurately characterize the complex coupling and nonlinear interactions between meteorological and oceanic variables in offshore wind power scenarios, this study proposes a novel forecasting model based on a “multi-scale fusion-decomposition-reconstruction-optimization-prediction” framework. This model integrates Variational Modal Decomposition (VMD) with the feature-interaction Informer [...] Read more.
To accurately characterize the complex coupling and nonlinear interactions between meteorological and oceanic variables in offshore wind power scenarios, this study proposes a novel forecasting model based on a “multi-scale fusion-decomposition-reconstruction-optimization-prediction” framework. This model integrates Variational Modal Decomposition (VMD) with the feature-interaction Informer framework, employing an enhanced Honey Badger Algorithm (HBA) for the collaborative optimization of their key parameters. The enhanced HBA integrates cubic chaotic mapping, random perturbation strategy, elite tangent search, and differential mutation operations to strengthen its global optimization capability and convergence efficiency. The model construction process proceeds as follows: First, sample entropy (SE) is applied to evaluate the entropy values and reconstruct sequences of the modal components obtained from VMD. Subsequently, the dynamic adjustment of the maximum information coefficient (DE-MIC) is employed to select key input variables from multi-source features. Subsequently, the feature interaction-probabilistic sparse attention mechanism (FI-ProbSparse-AM) unique to the feature interaction-based Informer is employed to construct an attention architecture capable of explicitly modeling dependencies among multidimensional variables, thereby effectively capturing the spatiotemporal latent correlations between wind power output and multi-source features. Experiments based on real offshore wind farm data demonstrate that the MAPE values are reduced by approximately 11% compared to existing benchmark models. The proposed method demonstrates significant advantages in both prediction accuracy and stability. Full article
(This article belongs to the Topic Solar and Wind Power and Energy Forecasting, 2nd Edition)
Show Figures

Figure 1

24 pages, 4094 KB  
Article
MMY-Net: A BERT-Enhanced Y-Shaped Network for Multimodal Pathological Image Segmentation Using Patient Metadata
by Ahmed Muhammad Rehan, Kun Li and Ping Chen
Electronics 2026, 15(4), 815; https://doi.org/10.3390/electronics15040815 - 13 Feb 2026
Viewed by 164
Abstract
Medical image segmentation, particularly for pathological diagnosis, faces challenges in leveraging patient clinical metadata that could enhance diagnostic accuracy. This study presents MMY-Net (Multimodal Y-shaped Network), a novel deep learning framework that effectively fuses patient metadata with pathological images for improved tumor segmentation [...] Read more.
Medical image segmentation, particularly for pathological diagnosis, faces challenges in leveraging patient clinical metadata that could enhance diagnostic accuracy. This study presents MMY-Net (Multimodal Y-shaped Network), a novel deep learning framework that effectively fuses patient metadata with pathological images for improved tumor segmentation performance. The proposed architecture incorporates a Text Processing Block (TPB) utilizing BERT for metadata feature extraction and a Text Encoding Block (TEB) for multi-scale fusion of textual and visual information. The network employs an Interlaced Sparse Self-Attention (ISSA) mechanism to capture both local and global dependencies while maintaining computational efficiency. Experiments were conducted on two open/public eyelid tumor datasets (Dataset 1: 112 WSIs for training/validation; Dataset 2: 107 WSIs as an independent test set) and the public Dataset 3 gland segmentation benchmark. For Dataset 1, 7989 H&E-stained patches (1024 × 1024, resized to 224 × 224) were extracted and split 7:2:1 (train:val:test); Dataset 2 was used exclusively for external validation. All images underwent Vahadane stain normalization. Training employed SGD (lr = 0.001), 1000 epochs, and a hybrid loss (cross-entropy + MS-SSIM + Lovász). Results show that integrating metadata—such as age and gender—significantly improves segmentation accuracy, even when metadata does not directly describe tumor characteristics. Ablation studies confirm the superiority of the proposed text feature extraction and fusion strategy. MMY-Net achieves state-of-the-art performance across all datasets, establishing a generalizable framework for multimodal medical image analysis. Full article
(This article belongs to the Section Electronic Materials, Devices and Applications)
Show Figures

Figure 1

27 pages, 2562 KB  
Article
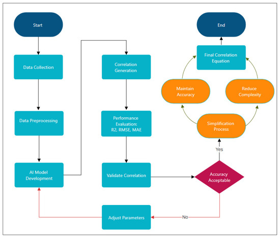
Exergy Analysis Based on AI Correlations for Seawater Properties: Case Study of Industrial MED-TVC Plant in Kuwait
by Abdulrahman S. Almutairi, Hani Abulkhair, Hamad M. Alhajeri and Abdulrahman H. Alenezi
Water 2026, 18(4), 482; https://doi.org/10.3390/w18040482 - 13 Feb 2026
Viewed by 279
Abstract
Desalination is an increasingly important element in the sustainable supply of potable water. To accurately predict costs, the efficiency of such systems requires accurate knowledge of seawater’s thermodynamic properties. Four models have been proposed for determining the thermophysical properties of salt water, pure [...] Read more.
Desalination is an increasingly important element in the sustainable supply of potable water. To accurately predict costs, the efficiency of such systems requires accurate knowledge of seawater’s thermodynamic properties. Four models have been proposed for determining the thermophysical properties of salt water, pure water, an ideal mixture, and an aqueous sodium chloride solution, and empirical correlations, as would be expected, provide the precision necessary for accurate exergy calculations. This research began with a study of the most recent and accurate empirical investigations of the thermodynamic properties of seawater. It then employed AI techniques to develop a simpler, more accurate model for density, Gibbs free energy, specific enthalpy, and specific entropy for pressures extending up to 12 MPa, salinities from 0 to 80 g/kg, and the temperature range of 10 °C to 120 °C. The AI-based correlations achieved absolute errors of 1.5 kg/m3 for density, 0.185 kJ/kg for specific enthalpy, 0.005 kJ/kg·K for specific entropy, and 0.214 kJ/kg for Gibbs free energy. These values demonstrated at least equivalent, and even superior, accuracy to the existing state-of-the-art formulations, with the advantage of significantly reduced computational complexity, enhanced computational efficiency, and a more user-friendly implementation. Validation against experimental data demonstrated the exceptional accuracy of the predicted values for all the stated thermodynamic properties. In addition, an exergy-based assessment was conducted of the performance of a recently commissioned desalination plant in Kuwait. This was a large-scale multi-effect distillation plant with thermal vapour compression (MED-TVC), showing a second-law efficiency of 8.9%, with the primary source of exergy destruction identified as the evaporator units. Comparative assessment with a more conventional approach showed differences of less than 0.4% in total exergy destruction and less than 5% in exergetic efficiency. This is taken as a validation of the accuracy, reliability, and practical usefulness of the proposed AI framework for the performance evaluation of desalination systems. Full article
(This article belongs to the Section Wastewater Treatment and Reuse)
Show Figures

Figure 1

Back to TopTop