Sign in to use this feature.

Years

Between: -

Subjects

remove_circle_outline
remove_circle_outline
remove_circle_outline
remove_circle_outline
remove_circle_outline
remove_circle_outline
remove_circle_outline
remove_circle_outline
remove_circle_outline

Journals

Article Types

Countries / Regions

remove_circle_outline
remove_circle_outline
remove_circle_outline

Search Results (474)

Search Parameters:
Keywords = multi-mobile robots

Order results
Result details
Results per page
Select all
Export citation of selected articles as:
19 pages, 2238 KB  
Article
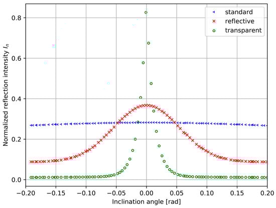
Material Identification of Scanned Objects Based on the Classification of the Laser Reflection Intensity Profile
by Marcin Słomiany, Jacek Dybała, Grzegorz Gawdzik, Mateusz Maciaś and Arkadiusz Orłowski
Sensors 2026, 26(5), 1666; https://doi.org/10.3390/s26051666 (registering DOI) - 6 Mar 2026
Abstract
This paper presents a method for material classification of objects detected by a laser scanner (LiDAR) used in autonomous mobile robot navigation. The proposed approach operates on a single-frame LiDAR scan composed of single-beam echoes and addresses materials with different reflective properties, including [...] Read more.
This paper presents a method for material classification of objects detected by a laser scanner (LiDAR) used in autonomous mobile robot navigation. The proposed approach operates on a single-frame LiDAR scan composed of single-beam echoes and addresses materials with different reflective properties, including transparent glass surfaces. Material classification is performed by comparing measured reflection intensity profiles, defined as functions of distance and beam incidence angle, with reference profiles constructed for selected material classes. In addition to normalized reflection intensity, the gradient of the intensity profile is used to support discrimination in regions where material-dependent characteristics overlap. Experimental results obtained in indoor environments containing glass surfaces demonstrate that the proposed method enables reliable material type classification without multi-scan data accumulation or multi-sensor fusion. Full article
(This article belongs to the Section Radar Sensors)
Show Figures

Figure 1

15 pages, 8090 KB  
Article
Adaptive Multi-Sensor Fusion Localization with Eigenvalue-Based Degradation Detection for Mobile Robots
by Weizu Huang, Long Xiang, Ruohao Chen, Sheng Xu and Qing Wang
Sensors 2026, 26(5), 1653; https://doi.org/10.3390/s26051653 - 5 Mar 2026
Abstract
Autonomous mobile robots require robust localization in complex and dynamic environments, where single-sensor solutions often fail due to accumulated drift or signal degradation. LiDAR–inertial odometry provides accurate short-term motion estimation, but suffers from long-term error accumulation, whereas RTK-GNSS offers absolute positioning that becomes [...] Read more.
Autonomous mobile robots require robust localization in complex and dynamic environments, where single-sensor solutions often fail due to accumulated drift or signal degradation. LiDAR–inertial odometry provides accurate short-term motion estimation, but suffers from long-term error accumulation, whereas RTK-GNSS offers absolute positioning that becomes unreliable under occlusion or multipath effects. To solve the above problems, this paper proposes an adaptive multi-sensor fusion positioning framework that dynamically fuses LiDAR, IMU, and RTK-GNSS data based on the real-time quality evaluation of sensors. The system uses the front-end tightly coupled LiDAR–IMU iterative extension Kalman filter (IEKF) as the core estimator and combines loop detection with incremental factor graph optimization to suppress long-term drift. In addition, a degradation detection method based on the minimum eigenvalue of the Jacobian matrix is proposed to identify unreliable matching constraints in real time. In order to avoid abrupt changes in positioning results caused by fluctuations in sensor data quality, the system adopts a smooth fusion strategy based on covariance weighting. Experiments on the KITTI benchmark and self-collected datasets demonstrate that the proposed method significantly improves localization accuracy and robustness compared with pure LiDAR-based approaches, achieving stable centimeter-level performance while maintaining real-time capability on embedded platforms. Full article
(This article belongs to the Section Sensors and Robotics)
Show Figures

Figure 1

22 pages, 25254 KB  
Article
BFI-YOLO: A Lightweight Bidirectional Feature Interaction Network for Aluminum Surface Defect Detection
by Tianyu Guo, Songsong Li, Weining Li, Qiaozhen Zhou and Luyang Shi
Electronics 2026, 15(5), 1080; https://doi.org/10.3390/electronics15051080 - 4 Mar 2026
Abstract
As a critical step in industrial quality control, surface defect detection in aluminum materials remains challenging for minor defects despite advances in deep learning. To address this, this paper proposes an enhanced YOLOv8-based model, BFI-YOLO, that incorporates a Bidirectional Multi-scale Residual Network. Specifically, [...] Read more.
As a critical step in industrial quality control, surface defect detection in aluminum materials remains challenging for minor defects despite advances in deep learning. To address this, this paper proposes an enhanced YOLOv8-based model, BFI-YOLO, that incorporates a Bidirectional Multi-scale Residual Network. Specifically, we design a Bidirectional Multi-scale Feature Pyramid Network (BM-FPN) based on BiFPN to strengthen cross-scale feature fusion. The parameter-free SimAM attention module is embedded to enhance subtle defect responses while suppressing background texture interference, without introducing additional computational overhead.Furthermore, we develop a Multi-scale Residual Convolution (MSRConv) module to capture defects of varying sizes on aluminum surfaces comprehensively. MSRConv utilizes multi-scale convolutional kernels to adapt to cross-scale defect features and retains shallow details via residual connections, thereby strengthening the model’s representation of fine defects. Extensive experiments on the public TAPSDD dataset show that BFI-YOLO achieves a precision of 91.3%, a recall of 89.8%, and mAP@0.5 of 92.1%, with only 1.8 M parameters. Compared to the baseline, BFI-YOLO reduces parameters by 40% while increasing mAP@0.5 by 4.2%, effectively balancing detection accuracy and lightweight performance. Optimized for resource-constrained industrial platforms such as embedded systems and mobile robots, BFI-YOLO meets real-time monitoring requirements while achieving competitive detection accuracy, providing an efficient and practical solution for metal surface defect detection. Full article
Show Figures

Figure 1

27 pages, 1391 KB  
Article
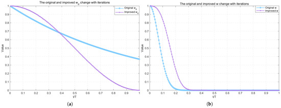
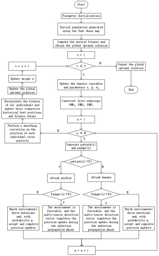
Multi-Strategy Collaborative Improvement of an H5N1 Viral-Inspired Optimization Algorithm for Mobile Robot Path Planning
by Zehui Zhao, Changyong Li, Juntao Shi and Shunchun Zhang
Algorithms 2026, 19(3), 186; https://doi.org/10.3390/a19030186 - 2 Mar 2026
Viewed by 151
Abstract
Mobile robots play an important role in promoting industrial intelligence and modernization. However, the existing obstacle avoidance path planning algorithms for mobile robots have poor stability and applicability. To this end, this paper proposes a path planning scheme for mobile robots based on [...] Read more.
Mobile robots play an important role in promoting industrial intelligence and modernization. However, the existing obstacle avoidance path planning algorithms for mobile robots have poor stability and applicability. To this end, this paper proposes a path planning scheme for mobile robots based on ISH5N1 algorithm. Firstly, aiming at the problem of low initial population quality of SH5N1 algorithm, Tent chaos initialization strategy was proposed, which increased the diversity of the population, improved the quality of initial solution, and laid a foundation for subsequent deeper search. Secondly, by fusing the multi-source direction vectors and applying them to the position update, the solution accuracy of the algorithm was improved and the convergence speed of the algorithm was accelerated. Then, the mutation step size control strategy enhanced by Logistic chaos was used to enhance the ability of the algorithm to jump out of local optimum. Finally, the attenuation coefficient of inertia weight is optimized by combining cosine annealing strategy, which strengthens the ability of the algorithm to balance global search and local development. The ISH5N1 algorithm was compared with several commonly used intelligent optimization algorithms on benchmark functions and grid maps with different complexities. The results show that ISH5N1 algorithm shows good stability, higher solution accuracy and faster convergence speed in solving most benchmark functions. In the path planning experiment, the ISH5N1 algorithm can plan a shorter and smoother path, which further proves that the algorithm has good optimization ability and robustness. Finally, ablation experiments were carried out on a 20 × 20 grid map to verify the effectiveness of each optimization strategy. Full article
Show Figures

Figure 1

19 pages, 15783 KB  
Article
A Dexterous Hand for Omnidirectional In-Hand Manipulation: Design, Analysis and Experimental Validation
by Huaiyong Li, Changlong Ye, Rongdian Jia, Suyang Yu and Guanghong Tao
Biomimetics 2026, 11(3), 167; https://doi.org/10.3390/biomimetics11030167 - 2 Mar 2026
Viewed by 200
Abstract
Traditional dexterous hands can readily grasp objects but face limitations in dexterous manipulation due to complex control systems and high actuation demands. This paper presents a novel dexterous hand designed to address these challenges. The hand consists of four fingers, each equipped with [...] Read more.
Traditional dexterous hands can readily grasp objects but face limitations in dexterous manipulation due to complex control systems and high actuation demands. This paper presents a novel dexterous hand designed to address these challenges. The hand consists of four fingers, each equipped with two mecanum wheels at the fingertips to allow for the omnidirectional manipulation of objects. Continuous rotation of the mecanum wheels enables unbounded motion of grasped objects without the need for finger gaiting. Object pose adjustment is achieved by controlling the rotation of mecanum wheels, thus significantly reducing operational complexity and enhancing manipulative agility. Furthermore, to address the control difficulty of multi-finger coordinated motion, a four-finger coupled mechanism is implemented, resulting in a dexterous hand with three degrees of freedom. Kinematic models of omnidirectional manipulation are established for typical geometric objects, including a flat plate, a cuboid, a sphere, and a cylinder. Simulations confirm the correctness of the kinematic models. Experimental results show that the hand can achieve omnidirectional manipulation of objects. Finally, the extended functionality of the dexterous hand is briefly presented, which allows it to be reconfigured into an omnidirectional mobile robot. Full article
(This article belongs to the Section Locomotion and Bioinspired Robotics)
Show Figures

Figure 1

15 pages, 960 KB  
Article
ArmTenna: Two-Armed RFID Explorer for Dynamic Warehouse Management
by Abdussalam A. Alajami and Rafael Pous
Sensors 2026, 26(5), 1513; https://doi.org/10.3390/s26051513 - 27 Feb 2026
Viewed by 123
Abstract
Efficient RFID spatial exploration in dynamic warehouse environments is challenging due to occlusions, sensing geometry constraints, and the weak coupling between information acquisition and navigation decisions. Many existing inventory robots treat RFID sensing as a passive data source during exploration, without explicitly optimizing [...] Read more.
Efficient RFID spatial exploration in dynamic warehouse environments is challenging due to occlusions, sensing geometry constraints, and the weak coupling between information acquisition and navigation decisions. Many existing inventory robots treat RFID sensing as a passive data source during exploration, without explicitly optimizing sensing pose or prioritizing inventory-driven frontiers, which can result in incomplete coverage and redundant traversal. This paper presents ArmTenna, an articulated mobile robotic platform that formulates RFID inventory exploration as an active perception problem. The system integrates dual 4-DOF robotic arms carrying directional UHF RFID antennas and a 2-DOF neck-mounted RGB-D camera, enabling adaptive interrogation of candidate regions. We propose a multi-modal frontier exploration framework that combines newly detected EPC tags, average RSSI values, and vision-based product detections into a composite utility function for goal selection. By embedding articulated antenna control directly into the frontier evaluation loop, the robot tightly couples sensing geometry with exploration decisions. Experimental validation with 150 tagged items across three separated warehouse zones shows that ArmTenna achieves up to 97% map coverage, compared to 72% for a baseline platform, while reducing missed-tag regions. These results demonstrate that integrating active sensing pose control with multi-modal frontier evaluation provides an effective and scalable solution for RFID-driven warehouse inventory automation. Full article
Show Figures

Figure 1

22 pages, 4137 KB  
Article
Binding Point Recognition and Localization and Manipulator Binding Path Planning for a Rebar Binding Robot
by Linjie Dong, Renfei Zhang, Zikang Shao, Ziqiu Bian and Xingsong Wang
Sensors 2026, 26(4), 1315; https://doi.org/10.3390/s26041315 - 18 Feb 2026
Viewed by 253
Abstract
Rebar binding is a labor-intensive and low-efficiency process in the production of reinforced concrete prefabricated components, in which consistent binding quality is difficult to guarantee. To address the engineering challenges faced by rebar binding robots in complex construction environments—particularly in terms of binding-point [...] Read more.
Rebar binding is a labor-intensive and low-efficiency process in the production of reinforced concrete prefabricated components, in which consistent binding quality is difficult to guarantee. To address the engineering challenges faced by rebar binding robots in complex construction environments—particularly in terms of binding-point recognition accuracy, real-time performance, and manipulator path planning efficiency—this paper presents an integrated method for binding-point recognition, localization, and binding path planning tailored to rebar binding tasks. First, based on the YOLOv8n-pose architecture, a lightweight rebar binding-point recognition and localization model, termed YOLOv8n-pose-Binding, is developed by introducing multi-scale Ghost convolution structures and an adaptive threshold focal loss. The proposed model improves keypoint detection accuracy and real-time performance while effectively reducing computational complexity, making it suitable for deployment on resource-constrained mobile robotic platforms. Second, a dedicated target coordinate system for rebar binding points is constructed to enable accurate pose estimation in the manipulator base frame. Furthermore, considering the non-uniform obstacle distribution in rebar mesh environments and the high-dimensional motion characteristics of robotic manipulators, systematic improvements are introduced to the RRT-Connect framework from the perspectives of sampling strategies, tree expansion, node reconnection, and path pruning, resulting in an improved RRT-Connect path planning algorithm. Simulation and experimental results demonstrate that, while maintaining favorable real-time performance, the proposed method achieves stable improvements in recognition accuracy and inference efficiency compared with the baseline YOLOv8n-pose model. In addition, the improved RRT-Connect algorithm exhibits superior engineering performance in terms of path planning efficiency and path quality, providing a deployable technical solution for automated rebar binding operations. Full article
(This article belongs to the Section Sensors and Robotics)
Show Figures

Figure 1

23 pages, 13071 KB  
Article
Pneumatic–Cable-Hybrid-Driven Multi-Mechanism End Effector and Cross-Surface Validation
by Zhongyuan Wang, Zhiyuan Weng, Peiqing Zhang, Wei Jiang, Nan Deng and Zhouyi Wang
Biomimetics 2026, 11(2), 140; https://doi.org/10.3390/biomimetics11020140 - 12 Feb 2026
Viewed by 444
Abstract
Wall-climbing robots are increasingly required for applications in aerospace, high-altitude operations, and complex environmental monitoring, where they must maintain reliable adhesion and continuous mobility across surfaces with rapidly changing material properties and roughness. Achieving these demands requires lightweight systems with end effectors that [...] Read more.
Wall-climbing robots are increasingly required for applications in aerospace, high-altitude operations, and complex environmental monitoring, where they must maintain reliable adhesion and continuous mobility across surfaces with rapidly changing material properties and roughness. Achieving these demands requires lightweight systems with end effectors that integrate multi-surface adaptability and load-carrying capacity. Current single adhesion mechanisms are typically effective only under specific wall conditions, making it challenging to achieve stable, continuous adhesion and detachment on surfaces with significantly different roughness. To address this limitation, we propose a flexible, multi-mechanism coupled end effector driven by a pneumatic–cable hybrid system, integrating two complementary adhesion mechanisms—claw-based interlocking and vacuum suction—into a unified flexible structure. First, we develop the overall structural framework of the end effector and conduct finite element simulations to analyze key structural parameters of the telescopic cavity. We then establish a contact force model between the claw and vertical rough surfaces to clarify the interlocking adhesion mechanism and determine critical geometric parameters. Based on these analyses, a cable-driven adjustment mechanism is introduced to enable dynamic self-adaptation and assist with load-bearing during adhesion, enhancing the stability and load-carrying capacity under varying wall conditions. On rough surfaces, the end effector achieves reliable adhesion through claw interlocking, while on smooth surfaces, it maintains stable attachment through vacuum suction. Furthermore, it supports seamless switching between adhesion modes on different surfaces. When integrated into a wall-climbing robot, the system enables stable adhesion and detachment on both rough and smooth surfaces, providing a feasible solution for the lightweight, integrated design of end effectors for multi-surface adaptive wall-climbing robots. Full article
(This article belongs to the Section Biomimetic Surfaces and Interfaces)
Show Figures

Figure 1

53 pages, 19616 KB  
Article
A Multi-Strategy Augmented Newton–Raphson-Based Optimizer for Global Optimization Problems and Robot Path Planning
by Xiuyuan Yi and Chengpeng Li
Symmetry 2026, 18(2), 280; https://doi.org/10.3390/sym18020280 - 3 Feb 2026
Viewed by 362
Abstract
Newton–Raphson-Based Optimizer (NRBO) is a recently proposed metaheuristic that combines mathematical search rules with population-based optimization; however, it still suffers from an insufficient balance between global exploration and local exploitation, limited local refinement accuracy, and weak adaptability in complex optimization scenarios. To address [...] Read more.
Newton–Raphson-Based Optimizer (NRBO) is a recently proposed metaheuristic that combines mathematical search rules with population-based optimization; however, it still suffers from an insufficient balance between global exploration and local exploitation, limited local refinement accuracy, and weak adaptability in complex optimization scenarios. To address these limitations, this paper proposes an Improved Newton–Raphson-Based Optimizer (INRBO), which enhances the original framework through a multi-strategy augmentation mechanism. Specifically, INRBO integrates three complementary strategies: (1) an adaptive differential operator with a linearly decaying scaling factor to dynamically regulate exploration and exploitation throughout the search process; (2) a quadratic interpolation strategy that exploits high-quality individuals to improve local search directionality and precision; and (3) an elitist population genetic strategy that preserves superior solution characteristics while maintaining population diversity and preventing premature convergence. The performance of INRBO is systematically evaluated on the CEC2017 benchmark suite under multiple dimensions and compared with several state-of-the-art metaheuristic algorithms. Experimental results demonstrate that INRBO achieves superior optimization accuracy, convergence efficiency, and robustness across unimodal, multimodal, hybrid, and composite functions, which is further confirmed by statistical significance tests. In addition, INRBO is applied to mobile robot path planning in grid-based environments of different scales, where it consistently generates shorter, smoother, and safer paths than competing algorithms. Overall, the proposed INRBO provides an effective and robust optimization framework for global continuous optimization problems and real-world engineering applications, demonstrating both strong theoretical value and practical applicability. Full article
(This article belongs to the Special Issue Symmetry in Numerical Analysis and Applied Mathematics)
Show Figures

Figure 1

21 pages, 2013 KB  
Article
Machine Learning Models for Reliable Gait Phase Detection Using Lower-Limb Wearable Sensor Data
by Muhammad Fiaz, Rosita Guido and Domenico Conforti
Appl. Sci. 2026, 16(3), 1397; https://doi.org/10.3390/app16031397 - 29 Jan 2026
Viewed by 351
Abstract
Accurate gait-phase detection is essential for rehabilitation monitoring, prosthetic control, and human–robot interaction. Artificial intelligence supports continuous, personalized mobility assessment by extracting clinically meaningful patterns from wearable sensors. A richer view of gait dynamics can be achieved by integrating additional signals, including inertial, [...] Read more.
Accurate gait-phase detection is essential for rehabilitation monitoring, prosthetic control, and human–robot interaction. Artificial intelligence supports continuous, personalized mobility assessment by extracting clinically meaningful patterns from wearable sensors. A richer view of gait dynamics can be achieved by integrating additional signals, including inertial, plantar flex, footswitch, and EMG data, leading to more accurate and informative gait analysis. Motivated by these needs, this study investigates discrete gait-phase recognition for the right leg using a multi-subject IMU dataset collected from lower-limb sensors. IMU recordings were segmented into 128-sample windows across 23 channels, and each window was flattened into a 2944-dimensional feature vector. To ensure reliable ground-truth labels, we developed an automatic relabeling pipeline incorporating heel-strike and toe-off detection, adaptive threshold tuning, and sensor fusion across sensor modalities. These windowed vectors were then used to train a comprehensive suite of machine learning models, including Random Forests, Extra Trees, k-Nearest Neighbors, XGBoost, and LightGBM. All models underwent systematic hyperparameter tuning, and their performance was assessed through k-fold cross-validation. The results demonstrate that tree-based ensemble models provide accurate and stable gait-phase classification with accuracy exceeding 97% across both test sets, underscoring their potential for future real-time gait analysis and lower-limb assistive technologies. Full article
Show Figures

Figure 1

18 pages, 1237 KB  
Article
Real-Time Robotic Navigation with Smooth Trajectory Using Variable Horizon Model Predictive Control
by Guopeng Wang, Guofu Ma, Dongliang Wang, Keqiang Bai, Weicheng Luo, Jiafan Zhuang and Zhun Fan
Electronics 2026, 15(3), 603; https://doi.org/10.3390/electronics15030603 - 29 Jan 2026
Viewed by 346
Abstract
This study addresses the challenges of real-time performance, safety, and trajectory smoothness in robot navigation by proposing an innovative variable-horizon model predictive control (MPC) scheme that utilizes evolutionary algorithms. To effectively adapt to the complex and dynamic conditions during navigation, a constrained multi-objective [...] Read more.
This study addresses the challenges of real-time performance, safety, and trajectory smoothness in robot navigation by proposing an innovative variable-horizon model predictive control (MPC) scheme that utilizes evolutionary algorithms. To effectively adapt to the complex and dynamic conditions during navigation, a constrained multi-objective evolutionary algorithm is used to tune the control parameters precisely. The optimized parameters are then used to dynamically adjust the MPC’s prediction horizon online. To further enhance the system’s real-time performance, warm start and multiple shooting techniques are introduced, significantly improving the computational efficiency of the MPC. Finally, simulation and real-world experiments are conducted to validate the effectiveness of the proposed method. Experimental results demonstrate that the proposed control scheme exhibits excellent navigation performance in differential-drive robot models, offering a novel solution for intelligent mobile robot navigation. Full article
Show Figures

Figure 1

37 pages, 6097 KB  
Article
A Modular ROS–MARL Framework for Cooperative Multi-Robot Task Allocation in Construction Digital Environments
by Xinghui Xu, Samuel A. Prieto and Borja García de Soto
Buildings 2026, 16(3), 539; https://doi.org/10.3390/buildings16030539 - 28 Jan 2026
Viewed by 474
Abstract
The deployment of autonomous robots in construction remains constrained by the complexity and variability of real-world environments. Conventional programming and single-agent approaches lack the adaptability required for dynamic multi-robot operating conditions, underscoring the need for cooperative, learning-based systems. This paper presents an ROS-based [...] Read more.
The deployment of autonomous robots in construction remains constrained by the complexity and variability of real-world environments. Conventional programming and single-agent approaches lack the adaptability required for dynamic multi-robot operating conditions, underscoring the need for cooperative, learning-based systems. This paper presents an ROS-based modular framework that integrates Multi-Agent Reinforcement Learning (MARL) into a generic 2D simulation and execution pipeline for cooperative mobile robots in construction-oriented digital environments to enable adaptive task allocation and coordinated execution without predefined datasets or manual scheduling. The framework adopts a centralized-training, decentralized-execution (CTDE) scheme based on Multi-Agent Proximal Policy Optimization (MAPPO) and decomposes the system into interchangeable modules for environment modelling, task representation, robot interfaces, and learning, allowing different layouts, task sets, and robot models to be instantiated without redesigning the core architecture. Validation through an ROS-based 2D simulation and real-world experiments using TurtleBot3 robots demonstrated effective task scheduling, adaptive navigation, and cooperative behavior under uncertainty. In simulation, the learned MAPPO policy is benchmarked against non-learning baselines for multi-robot task allocation, and in real-robot experiments, the same policy is evaluated to quantify and discuss the performance gap between simulated and physical execution. Rather than presenting a complete construction-site deployment, this first study focuses on proposing and validating a reusable MARL–ROS framework and digital testbed for multi-robot task allocation in construction-oriented digital environments. The results show that the framework supports effective cooperative task scheduling, adaptive navigation, and logic-consistent behavior, while highlighting practical issues that arise in sim-to-real transfer. Overall, the framework provides a reusable digital foundation and benchmark for studying adaptive and cooperative multi-robot systems in construction-related planning and management contexts. Full article
(This article belongs to the Special Issue Robotics, Automation and Digitization in Construction)
Show Figures

Figure 1

78 pages, 920 KB  
Systematic Review
Autonomous Forklifts for Warehouse Automation: A Comprehensive Review
by Aditya Dilip Patil and Siavash Farzan
Robotics 2026, 15(2), 30; https://doi.org/10.3390/robotics15020030 - 26 Jan 2026
Viewed by 818
Abstract
Despite decades of research, autonomous forklifts remain deployed at a small scale (2–50 vehicles), while industrial warehouses require coordinating hundreds of vehicles in environments shared with human workers. This systematic review analyzes forklift-specific autonomous technologies published between 2010 and 2025 across major robotics [...] Read more.
Despite decades of research, autonomous forklifts remain deployed at a small scale (2–50 vehicles), while industrial warehouses require coordinating hundreds of vehicles in environments shared with human workers. This systematic review analyzes forklift-specific autonomous technologies published between 2010 and 2025 across major robotics databases (including IEEE Xplore, ACM, Elsevier, and related venues) to identify deployment barriers. Following the PRISMA guidelines, we systematically selected 122 peer-reviewed papers addressing forklift-specific challenges across eight subsystems: vehicle modeling, localization, planning, control, vision-based manipulation, multi-vehicle coordination, and safety. We synthesized 80 methods through 8 standardized comparison tables with quality assessment based on validation rigor. State-of-the-art approaches demonstrate strong laboratory performance: localization achieving ±1.4 mm accuracy, control enabling sub-centimeter manipulation, planning reducing mission times by 2–55%, vision reaching 98%+ recognition, and safety frameworks cutting rollover risk by 53–59%. However, validation predominantly occurs at laboratory scale, revealing a critical deployment gap. These achievements do not scale to industrial environments due to fleet coordination complexity, payload variability, and unpredictable human behavior. Our contributions include the following: (1) performance rankings with technology selection guidance, (2) systematic gap characterization, and (3) research priorities addressing mixed-fleet coordination, learning-enhanced control, and human-aware safety. This review was not prospectively registered. Full article
Show Figures

Figure 1

16 pages, 12168 KB  
Article
Real-Time Segmentation of Tactile Paving and Zebra Crossings for Visually Impaired Assistance Using Embedded Visual Sensors
by Yiqiang Jiang, Shicheng Yan and Jianyang Liu
Sensors 2026, 26(3), 770; https://doi.org/10.3390/s26030770 - 23 Jan 2026
Viewed by 261
Abstract
This study aims to address the safety and mobility challenges faced by visually impaired individuals. To this end, a lightweight, high-precision semantic segmentation network is proposed for scenes containing tactile paving and zebra crossings. The network is successfully deployed on an intelligent guide [...] Read more.
This study aims to address the safety and mobility challenges faced by visually impaired individuals. To this end, a lightweight, high-precision semantic segmentation network is proposed for scenes containing tactile paving and zebra crossings. The network is successfully deployed on an intelligent guide robot equipped with a high-definition camera and a Huawei Atlas 310 embedded computing platform. To enhance both real-time performance and segmentation accuracy on resource-constrained devices, an improved G-GhostNet backbone is designed for feature extraction. Specifically, it is combined with a depthwise separable convolution-based Coordinate Attention module and a redesigned Atrous Spatial Pyramid Pooling (ASPP) module to capture multi-scale contextual features. A dedicated decoder efficiently fuses multi-level features to refine segmentation of tactile paving and zebra crossings. Experimental results demonstrate that the proposed model achieves mPA of 97% and 93%, mIoU of 94% and 86% for tactile paving and zebra crossing segmentation, respectively, with an inference speed of 59.2 fps. These results significantly outperform several mainstream semantic segmentation networks, validating the effectiveness and practical value of the proposed method in embedded systems for visually impaired travel assistance. Full article
(This article belongs to the Section Sensing and Imaging)
Show Figures

Figure 1

16 pages, 3906 KB  
Article
S3PM: Entropy-Regularized Path Planning for Autonomous Mobile Robots in Dense 3D Point Clouds of Unstructured Environments
by Artem Sazonov, Oleksii Kuchkin, Irina Cherepanska and Arūnas Lipnickas
Sensors 2026, 26(2), 731; https://doi.org/10.3390/s26020731 - 21 Jan 2026
Viewed by 300
Abstract
Autonomous navigation in cluttered and dynamic industrial environments remains a major challenge for mobile robots. Traditional occupancy-grid and geometric planning approaches often struggle in such unstructured settings due to partial observability, sensor noise, and the frequent presence of moving agents (machinery, vehicles, humans). [...] Read more.
Autonomous navigation in cluttered and dynamic industrial environments remains a major challenge for mobile robots. Traditional occupancy-grid and geometric planning approaches often struggle in such unstructured settings due to partial observability, sensor noise, and the frequent presence of moving agents (machinery, vehicles, humans). These limitations seriously undermine long-term reliability and safety compliance—both essential for Industry 4.0 applications. This paper introduces S3PM, a lightweight entropy-regularized framework for simultaneous mapping and path planning that operates directly on dense 3D point clouds. Its key innovation is a dynamics-aware entropy field that fuses per-voxel occupancy probabilities with motion cues derived from residual optical flow. Each voxel is assigned a risk-weighted entropy score that accounts for both geometric uncertainty and predicted object dynamics. This representation enables (i) robust differentiation between reliable free space and ambiguous/hazardous regions, (ii) proactive collision avoidance, and (iii) real-time trajectory replanning. The resulting multi-objective cost function effectively balances path length, smoothness, safety margins, and expected information gain, while maintaining high computational efficiency through voxel hashing and incremental distance transforms. Extensive experiments in both real-world and simulated settings, conducted on a Raspberry Pi 5 (with and without the Hailo-8 NPU), show that S3PM achieves 18–27% higher IoU in static/dynamic segmentation, 0.94–0.97 AUC in motion detection, and 30–45% fewer collisions compared to OctoMap + RRT* and standard probabilistic baselines. The full pipeline runs at 12–15 Hz on the bare Pi 5 and 25–30 Hz with NPU acceleration, making S3PM highly suitable for deployment on resource-constrained embedded platforms. Full article
(This article belongs to the Special Issue Mobile Robots: Navigation, Control and Sensing—2nd Edition)
Show Figures

Figure 1

Back to TopTop