Sign in to use this feature.

Years

Between: -

Subjects

remove_circle_outline
remove_circle_outline
remove_circle_outline
remove_circle_outline
remove_circle_outline
remove_circle_outline
remove_circle_outline
remove_circle_outline
remove_circle_outline

Journals

remove_circle_outline
remove_circle_outline
remove_circle_outline
remove_circle_outline
remove_circle_outline
remove_circle_outline
remove_circle_outline
remove_circle_outline

Article Types

Countries / Regions

remove_circle_outline
remove_circle_outline
remove_circle_outline
remove_circle_outline

Search Results (1,543)

Search Parameters:
Keywords = multi-head attention

Order results
Result details
Results per page
Select all
Export citation of selected articles as:
20 pages, 6122 KB  
Article
Automated Detection and Classification of Lunar Linear Tectonic Features Using a Deep Learning Method
by Xiaoyang Liu, Yang Luo, Jianhui Wang, Denggao Qiu, Jianguo Yan, Wensong Zhang and Yaowen Luo
Remote Sens. 2026, 18(9), 1330; https://doi.org/10.3390/rs18091330 (registering DOI) - 26 Apr 2026
Abstract
On the lunar surface, wrinkle ridges, grabens, and lobate scarps represent key tectonic landforms that reflect the evolution of the Moon’s stress field and its tectonic processes. However, these linear structures often exhibit weak textures, low contrast, and large scale variations, making manual [...] Read more.
On the lunar surface, wrinkle ridges, grabens, and lobate scarps represent key tectonic landforms that reflect the evolution of the Moon’s stress field and its tectonic processes. However, these linear structures often exhibit weak textures, low contrast, and large scale variations, making manual interpretation inefficient and subjective. To address this issue, this study introduces an improved YOLOv8 model, termed HL-YOLOv8, for the automated detection of lunar linear features. The model incorporates a multiscale lightweight channel attention (C2f_MLCA) module into the backbone network to enhance the extraction of fine-grained and weak-texture features and integrates a multihead self-attention (C2f_MHSA) module in the feature fusion stage to improve the modelling of long-range spatial dependencies. In addition, the combination of a dual focal loss and a diversified data augmentation strategy effectively mitigates the detection difficulties caused by class imbalance and weak-feature samples. The experimental results obtained using the global LROC-WAC image dataset demonstrate that HL-YOLOv8 significantly outperforms the baseline YOLOv8 and other comparative models in terms of precision, recall, and mAP@0.5. Specifically, the proposed model achieved an average precision of 73.5%, an average recall of 73.1%, and an average mAP@0.5 of 74.6% on the evaluation dataset, showing particularly strong performance in detecting elongated grabens and boundary-blurred lobate scarps. The global distribution maps derived from the model predictions indicate that HL-YOLOv8 can be applied to comprehensively reconstruct the spatial patterns of the three types of linear structures and identify potential new features in high-latitude and geologically complex regions, demonstrating excellent generalizability and robustness. This study provides an efficient and reliable framework for the automated identification and global mapping of lunar linear features and offers a transferable methodological reference for the tectonic interpretation of terrestrial planets. Full article
28 pages, 3444 KB  
Article
A Lightweight Method for Power Quality Disturbance Recognition Based on Optimized VMD and CNN–Transformer
by Dongya Xiao, Jiaming Liu, Haining Liu and Yang Zhao
Electronics 2026, 15(9), 1832; https://doi.org/10.3390/electronics15091832 (registering DOI) - 26 Apr 2026
Abstract
Aiming at the issues of low recognition accuracy and high model computational complexity for power quality disturbances (PQDs) in strong-noise environments, this paper proposes a novel lightweight PQD-recognition method that integrates a hybrid architecture of variational mode decomposition (VMD), convolutional neural network (CNN), [...] Read more.
Aiming at the issues of low recognition accuracy and high model computational complexity for power quality disturbances (PQDs) in strong-noise environments, this paper proposes a novel lightweight PQD-recognition method that integrates a hybrid architecture of variational mode decomposition (VMD), convolutional neural network (CNN), and transformer. Firstly, a hybrid optimization algorithm named the monkey–genetic hybrid optimization algorithm (MGHOA) is proposed to optimize VMD parameters for denoising disturbance signals, thereby enhancing recognition accuracy in noisy environments. Secondly, to fully extract disturbance signal features and reduce the computational complexity of the model, a lightweight CNN–transformer model is designed. Depthwise separable convolution (DSC) is employed to extract local features and the multi-head attention mechanism of transformer is utilized to mine the long-distance dependence and global features, thereby enhancing the feature representation. Thirdly, a multitask joint-learning method is proposed to collaboratively optimize classification accuracy and temporal localization tasks, enhancing the discrimination of similar disturbances. Additionally, a dual-pooling global feature fusion strategy is designed to further enhance the model’s ability to discriminate complex disturbances. Comparative experiments on 16 typical PQD types demonstrate that the proposed method achieves excellent performance in recognition accuracy, model robustness, and computational efficiency. The integration of the MGHOA–VMD module improves recognition accuracy by 1.08%, while the multitask joint-learning method contributes an additional 0.55% improvement. When achieving recognition accuracy comparable to complex models, the training time of the proposed method is 36.51% of that required by DeepCNN and merely 5.90% of that required by bidirectional long short-term memory (BiLSTM), with a 31.22% reduction in parameter scale. This work provides a novel solution for intelligent power quality disturbance recognition. Full article
(This article belongs to the Section Power Electronics)
Show Figures

Figure 1

36 pages, 9428 KB  
Article
Smart Diagnostics: Hierarchical Deep Learning of Acoustic Emission Signals for Early Crack Detection in Zirconia Dental Structures
by Kuson Tuntiwong, Rangsinee Wangman, Kanchana Kanchanatawewat, Boonjira Anucul, Hiranya Sritart, Pattarapong Phasukkit and Supan Tangjitkusolmun
Sensors 2026, 26(9), 2682; https://doi.org/10.3390/s26092682 (registering DOI) - 26 Apr 2026
Abstract
Monolithic zirconia restorations are frequently affected by the unnoticed growth of subcritical cracks, a failure process that is not captured by traditional imaging methods like radiographs and ultrasounds in sophisticated dental architectures. To address this evaluative inadequacy, this research introduces a hierarchical deep [...] Read more.
Monolithic zirconia restorations are frequently affected by the unnoticed growth of subcritical cracks, a failure process that is not captured by traditional imaging methods like radiographs and ultrasounds in sophisticated dental architectures. To address this evaluative inadequacy, this research introduces a hierarchical deep learning framework for microcrack detection and spatial localization. We promote a hierarchical deep learning system that integrates Acoustic Emission (AE) detection alongside signal processing. Raw AE signals utilized during dynamic loading are enhanced via Kalman filtering and Continuous Wavelet Transform (CWT) to construct high-fidelity time–frequency scalograms. The diagnostic pipeline operates in two stages: first, a hybrid CNN–BiGRU network with temporal attention fulfills zirconia component-level classification; second, a ResNet-18 backbone integrated with Bidirectional LSTM and Multi-Head Attention precisely localizes defects across five anatomical crown regions. This hierarchical design effectively captures the non-stationary, transient nature of fracture-induced stress waves. The framework achieved an F1-score of 99.00% and an AUC of 0.994, significantly outperforming conventional convolutional networks. By enabling predictive maintenance through early, non-invasive damage localization, this study demonstrates a promising laboratory framework for AE-based crack detection in zirconia dental structures and prosthetics and toward enhanced clinical reliability in digital dentistry. Full article
Show Figures

Graphical abstract

21 pages, 10729 KB  
Article
Detecting Dairy Cattle Protective Behaviors via a Multi-Stage Attention SlowFast Network
by Bo Zhang, Jia Li, Feilong Kang, Yongan Zhang, Yu Xia, Yanqiu Liu and Jian Zhao
Animals 2026, 16(9), 1321; https://doi.org/10.3390/ani16091321 (registering DOI) - 26 Apr 2026
Abstract
Protective behavior in dairy cattle is one of the important potential indicators of their health and welfare status, and the precise detection of this behavior is of great significance for improving pasture management. However, existing methods face challenges, including capturing rapid motions, excessive [...] Read more.
Protective behavior in dairy cattle is one of the important potential indicators of their health and welfare status, and the precise detection of this behavior is of great significance for improving pasture management. However, existing methods face challenges, including capturing rapid motions, excessive background interference, and sample imbalance in complex agricultural environments. In response to these challenges, we proposed a Multi-Stage Attention SlowFast (MSA-SlowFast) model based on the improved SlowFast network to explore the model’s ability to distinguish between normal and protective behavior of dairy cattle. It achieves performance improvement through three core modules: the Multi-Path Balanced Head (MPBHead) for alleviating category imbalance, the Spatio-Temporal Convolutional Block Attention Module (ST-CBAM) for enhancing key feature extraction, and the 7 (BAF) for promoting multi-path feature complementarity. Additionally, we proposed novel timing-aware oversampling methods and dynamic loss adjustment mechanisms to further improve the detection performance of minority-class protective behaviors. Finally, a spatio-temporal-oriented dairy cattle protective behaviors dataset is constructed. Experimental results demonstrate that the proposed MSA-SlowFast model achieves 79.41% mAP, surpassing the standard SlowFast (70.58%) and Slow-only (68.21%). Further validation shows that the model exhibits high detection confidence in four specific actions labeled as protective behavior: 0.97 for tail swaying, 0.90 for head shaking, 0.92 for ear flapping, and 0.90 for leg kicking. These preliminary results show that the method proposed in this study has certain feasibility and reference value for the detection of protective behavior of dairy cattle under our constructed dataset. Full article
(This article belongs to the Section Animal System and Management)
Show Figures

Figure 1

19 pages, 8343 KB  
Article
TAHRNet: An Improved HRNet-Based Semantic Segmentation Model for Mangrove Remote Sensing Imagery
by Haonan Lin, Dongyang Fu, Chuhong Wang, Jinjun Huang, Hanrui Wu, Yu Huang and Litian Xiong
Forests 2026, 17(5), 525; https://doi.org/10.3390/f17050525 (registering DOI) - 25 Apr 2026
Abstract
Mangrove represent vital coastal ecosystems that contribute to shoreline stabilization, ecological balance, and environmental management. Nevertheless, the precise delineation of mangrove regions using remote sensing data is often impeded by spectral similarities with intertidal mudflats and aquatic features, alongside the irregular spatial patterns [...] Read more.
Mangrove represent vital coastal ecosystems that contribute to shoreline stabilization, ecological balance, and environmental management. Nevertheless, the precise delineation of mangrove regions using remote sensing data is often impeded by spectral similarities with intertidal mudflats and aquatic features, alongside the irregular spatial patterns and intricate margins of mangrove stands. This research utilizes high-resolution Gaofen-6 (GF-6) satellite observations as the foundational data to develop Triplet Axial High-Resolution Network (TAHRNet), a semantic segmentation architecture derived from the High-Resolution Network with Object-Contextual Representations (HRNet-OCR) framework for mangrove identification. The model integrates a Triplet Attention module to facilitate cross-dimensional feature dependencies and an improved Multi-Head Sequential Axial Attention mechanism to capture long-range spatial context while maintaining structural consistency. Based on evaluations using the test dataset, TAHRNet yielded a Mean Intersection over Union (MIoU) of 92.01% and a Overall Accuracy of 96.38%. Relative to U-Net and SegFormer, the proposed approach showed MIoU improvements of 5.25% and 1.88%, with corresponding Accuracy gains of 2.68% and 0.94%. Further application to coastal mapping in Zhanjiang produced results that align with manual visual interpretation. These findings suggest that TAHRNet is a viable tool for mangrove extraction and can provide technical support for coastal monitoring and ecological analysis. Full article
(This article belongs to the Section Forest Inventory, Modeling and Remote Sensing)
29 pages, 4546 KB  
Article
Beyond Scale Variability: Dynamic Cross-Scale Modeling and Efficient Sparse Heads for Wind Turbine Blade Defect Detection
by Xingxing Fan, Manxiang Gao, Yong Wang, Haining Tang, Fengyong Sun and Changpo Song
Processes 2026, 14(9), 1367; https://doi.org/10.3390/pr14091367 - 24 Apr 2026
Abstract
Images of wind turbine blades captured by drones often feature complex backgrounds, and small targets such as minor defects or images have low resolution, leading to reduced recognition rates. To address environments with complex feature backgrounds, this paper proposes the PPS-MSDeim model. Based [...] Read more.
Images of wind turbine blades captured by drones often feature complex backgrounds, and small targets such as minor defects or images have low resolution, leading to reduced recognition rates. To address environments with complex feature backgrounds, this paper proposes the PPS-MSDeim model. Based on the lightweight end-to-end detection framework DEIM-N, it introduces three core innovations to tackle the challenge of detecting small, irregular defects on wind turbine blades against complex backgrounds. First, we design an inverted multi-scale deep separable convolutional module (MDSC). After compressing channels via a bottleneck layer, it concurrently processes 3 × 3, 5 × 5, and 7 × 7 inverted deep separable convolutions. By first fusing channel information and then extracting multi-receiver-field spatial features, this approach enhances the ability to characterize morphologically variable defects while reducing computational overhead. The MDSC is then embedded into the backbone network HGNetv2. Second, we construct a Multi-Scale Feature Aggregation and Diffusion Pyramid Network (MFADPN). Through a Multi-Scale Feature Aggregation Module (MSFAM), it directly fuses features from layers P2 to P5, achieving deep integration of high-level semantics and low-level details. Combining dilated convolutions with expansion ratios of 1, 3, and 5 captures multi-level context, and a Sobel edge branch is introduced to enhance defect contours; subsequently, a feature diffusion operation is performed to distribute the enhanced features back to each level, shortening information paths and preventing signal decay; simultaneously, a high-resolution detection head is added to P2 and the P5 head is removed to improve sensitivity for small object detection. Finally, we propose the PPSformer module to replace the original Transformer encoding layer. It uses patch embedding to convert images into sequences and introduces a multi-head probabilistic sparse self-attention mechanism that focuses only on key-value pairs during attention computation. This design efficiently captures irregularly varying feature information and globally detects data anomalies induced by external defects. This study uses real engineering data sets, and the results show that PPS-MSDeim, based on DEIM, increased mAP@0.5 by 6.7%, reaching 95.1%. mAP@0.5–0.95 increased by 12.0%, reaching 70.1%. This indicates that the proposed method has a significant advantage in detecting defects in wind turbine blades. Full article
21 pages, 1850 KB  
Article
A Spatio-Temporal Hybrid Multi-Head Attention Model for AIS-Based Ship Trajectory Prediction
by Yuhui Liu, Xiongguan Bao, Shuangming Li, Chenhui Gu and Qihua Fang
Future Transp. 2026, 6(3), 94; https://doi.org/10.3390/futuretransp6030094 - 24 Apr 2026
Abstract
To improve ship AIS trajectory prediction under pronounced spatiotemporal coupling and dynamic maneuvering conditions, this study proposes a Spatio-Temporal-Hybrid-Multi-head Attention model (STHA) integrating multiscale convolution, bidirectional long short-term memory, and multi-head attention. Historical AIS data from the Zhoushan waters in 2024 were preprocessed [...] Read more.
To improve ship AIS trajectory prediction under pronounced spatiotemporal coupling and dynamic maneuvering conditions, this study proposes a Spatio-Temporal-Hybrid-Multi-head Attention model (STHA) integrating multiscale convolution, bidirectional long short-term memory, and multi-head attention. Historical AIS data from the Zhoushan waters in 2024 were preprocessed through screening, cleaning, outlier removal, resampling, and cubic spline interpolation to construct trajectory samples. Comparative experiments were conducted against BP, BiLSTM, and BiGRU using MAPE, RMSE, and R2 as evaluation metrics. The results show that STHA achieves the best overall predictive performance, more accurately follows trajectory variations across different vessel types, and exhibits better robustness in scenarios involving turning and speed changes. These findings indicate that the proposed model is effective for high-precision ship trajectory prediction and can provide useful support for subsequent collision risk assessment and navigation safety assistance. Full article
(This article belongs to the Special Issue Next-Generation AI and Foundation Models for Transportation Systems)
31 pages, 22857 KB  
Article
Congestion-Aware Adaptive Routing Based on Graph Attention Networks and Dynamic Cost Optimization
by Jun Liu, Xinwei Li and Lingyun Zhou
Symmetry 2026, 18(5), 719; https://doi.org/10.3390/sym18050719 - 24 Apr 2026
Abstract
To mitigate local congestion and address the adaptability limitations of traditional static routing under dynamic traffic, this paper proposes an end-to-end routing method based on a Graph Attention Network (GAT), termed Congestion-Aware Graph Attention Routing (CA-GAR). To alleviate the issue of local optima [...] Read more.
To mitigate local congestion and address the adaptability limitations of traditional static routing under dynamic traffic, this paper proposes an end-to-end routing method based on a Graph Attention Network (GAT), termed Congestion-Aware Graph Attention Routing (CA-GAR). To alleviate the issue of local optima in traditional heuristic iterative optimization, we design a dynamic link cost optimization algorithm with multi-start parallel exploration. This algorithm employs a ”penalty–reselection–reward” closed-loop feedback mechanism, performing global searches from multiple random initial states to generate a high-quality, empirically near-optimal cost matrix as supervised labels. Building on this, CA-GAR leverages a multi-head attention mechanism to adaptively aggregate high-order topological features of nodes and edges, and incorporates a staged hierarchical hyperparameter optimization strategy to map real-time network states to link costs. Simulation results demonstrate that CA-GAR outperforms traditional static routing under light, medium, and heavy loads. Under high-load burst conditions, the method exhibits effective congestion avoidance capability, reducing end-to-end delay by approximately 50% and lowering the packet loss rate to as low as 2%. Compared with QLRA, CA-GAR shows promising performance in multi-path traffic splitting and possesses robust fast rerouting capabilities during node failures, thereby achieving intelligent traffic distribution and global load balancing. Full article
(This article belongs to the Special Issue Symmetry in Computational Intelligence and Data Science)
25 pages, 2134 KB  
Article
High-Precision Airfoil Flow-Field Prediction Based on Spatial Multilayer Perceptron with Error-Gradient-Guided Data Sampling
by Yu Li, Di Peng and Feng Gu
Aerospace 2026, 13(5), 401; https://doi.org/10.3390/aerospace13050401 - 23 Apr 2026
Viewed by 74
Abstract
Airfoil flow-field prediction is important for aerodynamic design, but wind-tunnel testing and computational fluid dynamics (CFD) remain costly and time-consuming. Deep learning enables fast inference, yet many existing models still rely on fixed grid representations, which may lead to insufficient learning in high-gradient [...] Read more.
Airfoil flow-field prediction is important for aerodynamic design, but wind-tunnel testing and computational fluid dynamics (CFD) remain costly and time-consuming. Deep learning enables fast inference, yet many existing models still rely on fixed grid representations, which may lead to insufficient learning in high-gradient regions and larger local errors. This study proposes Spatial Multilayer Perceptron (Spatial MLP) together with an Error-Gradient-Guided Data Sampling (EGDS) strategy for airfoil flow-field prediction. Spatial MLP adopts a coordinate-based point-wise prediction framework. A spatial decoder is introduced as an auxiliary branch to enhance global flow consistency during pretraining, while channel-wise multi-head attention is incorporated to improve cross-variable feature coupling. EGDS prioritizes physically informative points according to relative prediction error and gradient magnitude, while retaining random samples to preserve data diversity. Experiments on an independent test set show that Spatial MLP reduces the mean relative error (averaged over the velocity components u, v, and pressure p) by 15.2% relative to the MLP baseline. With EGDS, the overall mean relative error is further reduced by 34.5% relative to the MLP baseline. These results demonstrate that combining global consistency constraints with targeted sampling effectively improves both global prediction accuracy and local reconstruction quality in high-gradient flow regions. Full article
(This article belongs to the Section Aeronautics)
26 pages, 8883 KB  
Article
Strip Steel Defect Detection Algorithm Integrating Dynamic Convolution and Attention
by Changchun Shao, Zhijie Chen and Jianjun Meng
Electronics 2026, 15(9), 1796; https://doi.org/10.3390/electronics15091796 - 23 Apr 2026
Viewed by 80
Abstract
To address the issues of low accuracy, high false positives, and missed detections in hot-rolled strip steel surface defect inspection, this paper proposes an improved detection model named DFEM-NET based on YOLOv8n. First, an efficient feature extraction module (DSC2f) based on Dynamic Snake [...] Read more.
To address the issues of low accuracy, high false positives, and missed detections in hot-rolled strip steel surface defect inspection, this paper proposes an improved detection model named DFEM-NET based on YOLOv8n. First, an efficient feature extraction module (DSC2f) based on Dynamic Snake Convolution is designed to enhance the model’s capability in capturing features of irregular and elongated defects. Second, a Feature Pyramid Shared Convolution module (FPSC) is constructed to expand the model’s receptive field and effectively suppress interference from complex backgrounds. Third, an Enhanced Feature Correction (EFC) strategy is adopted during the feature fusion stage to help the model better learn the detailed features of small defect targets. Finally, a Multi-Scale Attention Aggregation module (MSAA) is introduced before the detection head, enabling the network to focus on critical feature information and thereby comprehensively improve detection accuracy for target defects. Experimental results demonstrate that, compared to the baseline model YOLOv8n, DFEM-NET achieves a detection accuracy (mAP@0.5) of 83.5%, representing an increase of 4.8%; a recall rate of 76.4%, an increase of 3.3%; and a precision of 84.7%, an increase of 3.1%, without a significant increase in model complexity. Furthermore, generalization experiments conducted on the GC10-DET dataset confirm that the proposed algorithm exhibits exceptional generalization capability. Full article
31 pages, 7259 KB  
Article
Enhancing IoT Network Security: A BPSO-Optimized Attention-GRU Deep Learning Framework for Intrusion Detection
by Abdallah Elayan and Michel Kadoch
Computers 2026, 15(5), 266; https://doi.org/10.3390/computers15050266 - 23 Apr 2026
Viewed by 72
Abstract
The exponential expansion of computer networks, alongside the rapid development of the Internet of Things (IoT), has significantly increased the volume and complexity of transmitted data, emphasizing the need for robust network security measures to secure sensitive data and prevent unauthorized access or [...] Read more.
The exponential expansion of computer networks, alongside the rapid development of the Internet of Things (IoT), has significantly increased the volume and complexity of transmitted data, emphasizing the need for robust network security measures to secure sensitive data and prevent unauthorized access or breaches. Intrusion Detection Systems (IDSs) have emerged as a vital tool for protecting networks and IoT environments from threats. Various IDSs have been proposed in the literature; however, the lack of optimal feature learning, computational efficiency, and reliance on obsolete datasets poses significant challenges, limiting their effectiveness against evolving cyber threats. Moreover, traditional IDSs struggle to efficiently manage the high-dimensional and imbalanced nature of IoT network traffic data. To address these challenges, this research proposes a hybrid deep learning (DL)-based IDS integrating Binary Particle Swarm Optimization (BPSO), MultiHead Attention mechanisms (MHA), and a deep Gated Recurrent Unit (GRU) architecture, improving detection effectiveness while reducing computational overhead. Our proposed approach also utilizes a Target Sampling strategy to balance class distributions, enhancing the model’s ability to accurately identify minority attacks. The BPSO algorithm is employed to identify the most influential features from the high-dimensional network traffic datasets, enhancing model interpretability and supporting more efficient learning. This optimized feature subset is then fed into a GRU-based DL architecture augmented with MHA, which performs sequence processing and attention-based learning for intrusion detection. The performance of the proposed model is evaluated utilizing the BoT-IoT and the CIC-IDS2017 benchmark datasets, ensuring a comprehensive assessment of anomaly detection capabilities. Extensive experimental results demonstrate the superior performance of the proposed model, achieving a recall of 98.42% and 99.76%, with F1-score of 98.94% and 99.76% for binary classification and a recall of 99.79% and 98.69%, with F1-score of 99.89% and 98.04% for multiclass classification on the BoT-IoT and CIC-IDS2017 datasets, respectively, highlighting the effectiveness of our model in enhancing threat detection for computer networks and IoT environments in comparison to recent state-of-the-art IDSs. Full article
19 pages, 2502 KB  
Article
Automatic Sleep Staging with Long-Term Temporal Modeling Using Single-Channel EEG
by Qiyu Yang, Dejun Zhang and Yi Huang
Appl. Sci. 2026, 16(9), 4092; https://doi.org/10.3390/app16094092 - 22 Apr 2026
Viewed by 208
Abstract
With the increasing demand for sleep health monitoring, automatic sleep staging using single-channel electroencephalogram (EEG) signals has become increasingly prominent due to its clinical practicality. Existing methods have achieved notable progress, but they often fail to adequately capture long-term temporal dependencies and struggle [...] Read more.
With the increasing demand for sleep health monitoring, automatic sleep staging using single-channel electroencephalogram (EEG) signals has become increasingly prominent due to its clinical practicality. Existing methods have achieved notable progress, but they often fail to adequately capture long-term temporal dependencies and struggle to characterize transition phases. We propose SleepLT, an automated sleep staging framework that integrates multi-scale wavelet decomposition (MWD) and multi-head latent Fourier attention (MLFA). The MLFA module incorporates Fourier analysis into self-attention mechanisms and employs a partially weight-sharing bottleneck to optimize Key/Value generation, effectively capturing sleep rhythms. Extensive experiments on SleepEDF-78 and SHHS datasets demonstrate strong and consistent performance, with Macro F1 improvements of 2.1–3.2% over the compared baselines. Visualizations confirm that SleepLT enhances inter-class discriminability between sleep stages, robustly detects salient waveforms, and effectively captures transitions through long-sequence modeling. These results indicate that SleepLT is effective for automatic sleep staging from single-channel EEG, particularly in improving the recognition of ambiguous transitional stages such as N1 and REM. Full article
(This article belongs to the Special Issue Applied Multimodal AI: Methods and Applications Across Domains)
Show Figures

Figure 1

25 pages, 2360 KB  
Article
ACF-YOLO: Feature Enhancement and Multi-Scale Alignment for Sustainable Crop Small Object Detection
by Chuanxiang Li, Yihang Li, Wenzhong Yang and Danny Chen
Sustainability 2026, 18(9), 4168; https://doi.org/10.3390/su18094168 - 22 Apr 2026
Viewed by 150
Abstract
Sustainable precision agriculture is crucial for optimizing resource utilization, reducing chemical inputs, and ensuring global food security. High-precision automatic recognition and monitoring of key crop organs (e.g., wheat heads and flower clusters) serve as the technological foundation for sustainable agricultural management decisions. However, [...] Read more.
Sustainable precision agriculture is crucial for optimizing resource utilization, reducing chemical inputs, and ensuring global food security. High-precision automatic recognition and monitoring of key crop organs (e.g., wheat heads and flower clusters) serve as the technological foundation for sustainable agricultural management decisions. However, visual perception in natural field environments is highly susceptible to external conditions. To address the challenges of severe background interference and feature dilution in crop small object detection within complex agricultural scenarios, this paper proposes an enhanced detection network, ACF-YOLO, based on YOLO11. First, an Aggregated Multi-scale Local-Global Attention (AMLGA) module is designed to enhance the feature representation of weak targets by fusing local details with global semantics. Second, a Context-Guided Fusion Module (CGFM) and a Soft-Neighbor Interpolation (SNI) strategy are introduced. Their synergy alleviates feature aliasing effects and ensures the precise alignment of deep semantic information with shallow spatial details. Furthermore, the Inner-MPDIoU loss function is employed to optimize the bounding box regression accuracy for non-rigid targets by incorporating geometric constraints and auxiliary scale factors. To verify the detection capability of the proposed method, we constructed a UAV Wheat Head Dataset (UWHD) and conducted extensive experiments on the UWHD, GWHD2021, and RFRB datasets. The experimental results demonstrate that ACF-YOLO outperforms other comparative methods, confirming its stable detection performance and contributing to the sustainable development of agriculture. Full article
(This article belongs to the Section Sustainable Agriculture)
18 pages, 39608 KB  
Article
Denoising Domain Adversarial Network Based on Attention Mechanism for Motor Fault Diagnosis in Real Industrial Environment
by Linjie Jin, Zhengqing Liu, Dawei Gu, Baisong Pan, Qiucheng Wang and Mohammad Fard
Machines 2026, 14(5), 462; https://doi.org/10.3390/machines14050462 - 22 Apr 2026
Viewed by 182
Abstract
Acoustic signal-based fault diagnosis offers a promising non-contact approach for rotating machinery. However, its practical application is usually affected by environmental noise. This paper presented a Denoising Attention Domain Adversarial Network (DDAN) for the robust fault diagnosis of wheel hub motors under severe [...] Read more.
Acoustic signal-based fault diagnosis offers a promising non-contact approach for rotating machinery. However, its practical application is usually affected by environmental noise. This paper presented a Denoising Attention Domain Adversarial Network (DDAN) for the robust fault diagnosis of wheel hub motors under severe noise interference. The proposed framework consists of the following two core modules: a DenseNet-based denoising module that adaptively suppresses background noise while retaining critical fault features, and a Stacked Autoencoder Domain Adversarial Network (SADAN) that integrates channel attention, spatial attention, and multi-head self-attention (MHSA) for refined feature extraction and classification. Such a hierarchical attention mechanism facilitates effective local noise suppression and global dependency capture. Validation on a hub motor fault dataset and publicly available online dataset demonstrates that compared to existing methods, DDAN achieves superior diagnostic accuracy across various noise levels and signal-to-noise ratios, improving SNR from -15.97 dB to 1.24 dB, achieving 82.71% accuracy under low SNR condition, and reaching 84.93% and 83.75% accuracy in cross-domain generalization tests. Furthermore, the comparison of the diagnostic accuracy of audio signals from different acoustic acquisition devices further verifies the practicality and potential of the system in low-cost industrial deployment. Full article
(This article belongs to the Section Electrical Machines and Drives)
Show Figures

Figure 1

32 pages, 1004 KB  
Article
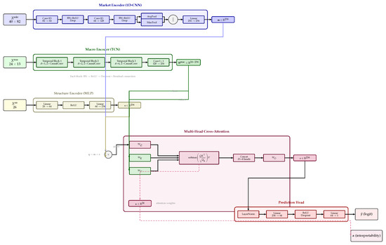
Macro–Market Fusion with Cross-Attention for Equity Return Prediction
by Janit Rajkarnikar, Sibin Joshi and Zhaoxian Zhou
Mathematics 2026, 14(8), 1361; https://doi.org/10.3390/math14081361 - 18 Apr 2026
Viewed by 153
Abstract
Macroeconomic conditions are widely believed to influence the direction of equity markets, yet most forecasting models either ignore macroeconomic information or incorporate it through a small set of ad hoc predictors. We propose XAttnFusion, a macro–market fusion architecture that jointly learns from high-frequency [...] Read more.
Macroeconomic conditions are widely believed to influence the direction of equity markets, yet most forecasting models either ignore macroeconomic information or incorporate it through a small set of ad hoc predictors. We propose XAttnFusion, a macro–market fusion architecture that jointly learns from high-frequency market data and lower-frequency macroeconomic time series for equity return prediction. The model comprises three branches: a 1D convolutional network that encodes 40-day market windows (price, volume, and technical indicators), a temporal convolutional network that encodes 24-month macro sequences, and a feedforward branch for volume-at-price structure features. These representations are integrated through multi-head cross-attention, in which the current market state queries the macro sequence to produce a fused representation for directional forecasting. We evaluate XAttnFusion on daily SPY returns from 2012 to 2024 using purged cross-validation with a 5-day embargo to prevent information leakage. To address potential look-ahead bias from macroeconomic publication lags, all macro inputs are lagged by two months. The model achieves a mean out-of-sample AUROC of 0.63±0.05, representing a 27% improvement over random and an 8.1% improvement over the best concatenation baseline. In a fair comparison where each model is independently hyperparameter-tuned, cross-attention fusion improves AUROC by 0.047 over concatenation (p=0.031, Wilcoxon signed-rank test). The model also generalizes to QQQ and IWM, where cross-attention consistently outperforms concatenation fusion. Crucially, the model’s discriminative ability is state-dependent, indicating that the value of macro–market fusion is itself conditioned on market structure. Permutation-based feature importance shows that macro and market branches contribute on a comparable scale (approximately 48% and 36%, respectively), so the gains come from jointly fusing two comparably weighted sources rather than from a single dominant input. Our results show that explicitly modeling macro–market interactions with interpretable attention improves predictive accuracy over naive fusion strategies and provides insight into the time-varying relevance of macroeconomic information in financial forecasting and equity market prediction. Full article
(This article belongs to the Section E5: Financial Mathematics)
Show Figures

Figure 1

Back to TopTop