Sign in to use this feature.

Years

Between: -

Subjects

remove_circle_outline
remove_circle_outline
remove_circle_outline
remove_circle_outline
remove_circle_outline
remove_circle_outline
remove_circle_outline
remove_circle_outline
remove_circle_outline

Journals

Article Types

Countries / Regions

Search Results (41)

Search Parameters:
Keywords = msbB

Order results
Result details
Results per page
Select all
Export citation of selected articles as:
19 pages, 9552 KB  
Article
Characterization and Genomic Analysis of Pasteurella multocida NQ01 Isolated from Yak in China
by Kewei Li, Haofang Yuan, Chao Jin, Muhammad Farhan Rahim, Xire Luosong, Tianwu An and Jiakui Li
Animals 2025, 15(23), 3462; https://doi.org/10.3390/ani15233462 - 1 Dec 2025
Viewed by 263
Abstract
Hemorrhagic septicemia (HS) is a fulminant bovine disease across Asia and Africa, yet Pasteurella multocida (P. multocida) isolated from yak is poorly reported. We isolated strain NQ01 from a fatal HS case in Xizang, China and identified it as P. multocida [...] Read more.
Hemorrhagic septicemia (HS) is a fulminant bovine disease across Asia and Africa, yet Pasteurella multocida (P. multocida) isolated from yak is poorly reported. We isolated strain NQ01 from a fatal HS case in Xizang, China and identified it as P. multocida B:2 by morphology, Gram stain, and PCR (kmt1+, bcbD+, LPS L2). NQO1 formed smooth, non-hemolytic colonies. After Gram staining, the cells appeared as red rods with bipolar staining. Antimicrobial testing showed broad susceptibility to β-lactams, aminoglycosides, tetracyclines, fluoroquinolones, midecamycin, florfenicol, polymyxin, and vancomycin, with resistance to metronidazole, trimethoprim sulfamethoxazole, and clindamycin. Streptomycin and ofloxacin had intermediate activity. In mice, the intraperitoneal and intranasal LD50 values were 40.64 CFU/mL and 9.53 × 106 CFU/mL, respectively. The intranasal fatal cases were characterized by bacteremia with multifocal disseminated intravascular coagulation involving lung, liver, and spleen. The complete genome comprises a single 2.33 Mb chromosome (40.47% GC, 2115 CDS, no plasmids) with only one resistance gene (Eco_EFTu_PLV) and 28 virulence genes spanning adhesion (tadA, rcpA, ppdD, pilB, tuf/tufA, htpB, PM_RS00430, PM_RS00425, PM_RS08640), immune modulation (lpxB/C/D, msbB, manB, rfaE/F, gmhA/lpcA, kdsA, pgi, wecA, galE, bexD’, ABZJ_RS06285, ABD1_RS00310), and nutritional/metabolic factor (hgbA, hemR, hemN), plus a YadA-like factor. Phylogenetically, NQ01 clusters with regional B:2 bovine/yak isolates. Collectively, these data define NQ01 as a highly virulent, low-resistance yak isolate and a practical model for natural-route HS pathogenesis and targeted control in high-altitude pastoral settings yaks. Full article
Show Figures

Figure 1

14 pages, 1923 KB  
Article
Detailed Analysis of Thrombus Composition and Endovascular Thrombectomy Efficiency in Ischemic Stroke Patients with Middle Cerebral Artery Occlusion Undergoing Thrombectomy
by Seong-Joon Lee, Mai Tuyet Nguyen, Jeong Eun Seo, Woo Sang Jung, Jin Wook Choi, So Young Park and Jin Soo Lee
J. Clin. Med. 2025, 14(22), 8088; https://doi.org/10.3390/jcm14228088 - 14 Nov 2025
Viewed by 646
Abstract
Introduction: We aimed to clarify the influence of the thrombus composition on ischemic stroke endovascular thrombectomy (EVT) efficiency by utilizing various staining methods for patients that presented with occlusions of the middle cerebral artery (MCA). Methods: Between September 2017 and May 2021, we [...] Read more.
Introduction: We aimed to clarify the influence of the thrombus composition on ischemic stroke endovascular thrombectomy (EVT) efficiency by utilizing various staining methods for patients that presented with occlusions of the middle cerebral artery (MCA). Methods: Between September 2017 and May 2021, we analyzed thrombi retrieved during endovascular thrombectomy EVT in patients with acute ischemic stroke due to middle cerebral artery (MCA) occlusion. Patients with reperfusion failure, intracranial atherosclerotic occlusions, and inadequate staining were excluded. The thrombus composition was stratified using three staining techniques—Hematoxylin and Eosin (H&E), Martius Scarlet Blue (MSB) staining, and immunohistochemistry (IHC) for red blood cells (RBCs), white blood cells (WBCs), fibrin (Fibrin II), and platelets (CD41). Associations between EVT efficiency outcomes and the thrombus composition were evaluated. Results: During the study period, thrombus was available for analysis in 159 patients. A total of 59 patients were included in the main analysis. Increases in the trichotomized RBS tertiles were associated with decreases in the components of various platelet/other components but not for fibrin. A modified first pass effect (mFPE) of the modified Thrombolysis in Cerebral Infarction perfusion scale (mTICI) 2b or higher was associated with larger thrombus surface area (16.0 ± 11.6 vs. 47.4 ± 62.3 mm2, p = 0.005), a higher MSB fibrin content (29.8 ± 10.7 vs. 21.3 ± 10.9%, p = 0.002), and IHC fibrin (28.5 ± 14.5 vs. 20.1 ± 11.4%, p = 0.008). There was a marginal association between the mTICI 2b mFPE and lower MSB platelet/other components (27.6 ± 20.9 vs. 34.4 ± 14.9%, p = 0.078). The discrepancy between MSB platelet/others and IHC platelets was greater in the mFPE (-) group, suggesting that components other than platelets may contribute to EVT resistance. A mFPE of mTICI 2c or higher was associated with greater thrombus surface area (17.8 ± 11.9 vs. 37.7 ± 55.0 mm2, p = 0.015) and MSB fibrin (32.1 ± 10.3 vs. 22.8 ± 11.0%, p = 0.002). There was a marginal reverse association between the mTICI 2c mFPE and MSB RBCs (33.4 ± 20.2% vs. 41.5 ± 17.3%, p = 0.062). There was no significant association between final near-complete reperfusion and the thrombus composition. Conclusions: In patients presenting with occlusions of the MCA, a higher thrombus fibrin content is associated with better EVT efficiency. Both a higher MSB platelet/other components and RBC content may have a negative influence on EVT efficiency. These results may help identify preprocedural biomarkers beyond the conventional assessment of RBCs, WBCs, and fibrin compositions, which could guide decision-making during mechanical thrombectomy. Full article
Show Figures

Figure 1

18 pages, 3508 KB  
Article
Deficiency in the msbB Gene Reduced the Salmonella Typhimurium Virulence Through Mechanisms Beyond LPS Modification
by Ling Yang, Zhuodong Chai, Jiaqian Qi, Yan Zhang, Yuqi Zhou, Zhenyu Li and Yinan Wei
Microorganisms 2025, 13(11), 2510; https://doi.org/10.3390/microorganisms13112510 - 31 Oct 2025
Cited by 1 | Viewed by 470
Abstract
The Salmonella enterica serovar Typhimurium (ST) mutant lacking the msbB gene (ΔmsbB) has been widely studied as a candidate for attenuated bacterial vectors in therapeutic applications. Deletion of msbB results in LPS with under-acylated lipid A, which lowers endotoxicity while maintaining [...] Read more.
The Salmonella enterica serovar Typhimurium (ST) mutant lacking the msbB gene (ΔmsbB) has been widely studied as a candidate for attenuated bacterial vectors in therapeutic applications. Deletion of msbB results in LPS with under-acylated lipid A, which lowers endotoxicity while maintaining structural integrity. This attenuation has traditionally been attributed to reduced TLR4 activation due to weaker interaction between the modified lipid A and TLR4. In our study, we confirmed that ΔmsbB ST was less lethal than wild-type (WT) ST in a mouse sepsis model. However, this difference persisted even in TLR4- and caspase-11-deficient mice, suggesting that LPS signaling is not the primary determinant of virulence. In vitro, bone marrow–derived macrophages (BMDMs) from TLR4- or caspase-11-deficient mice showed only modest reductions in ST-induced cell death and cytokine production. Importantly, ΔmsbB ST behaved similarly to WT ST in these assays, further indicating that LPS-mediated signaling is not central to the observed attenuation. Our previous studies showed that ST-induced mortality in mice is primarily mediated through NLRC4 activation. Using qPCR and immunoblotting, we found that expression of NLRC4 activators was diminished in the ΔmsbB strain. Additionally, the mutant exhibited increased outer membrane permeability—likely contributing to its heightened antibiotic sensitivity—and reduced motility due to lower flagellin protein levels. In summary, the attenuation of virulence observed in the ΔmsbB strain is not directly due to altered LPS–TLR4 interactions, but rather an indirect effect of diminished expression of virulence factors that activate the NLRC4 inflammasome. Full article
(This article belongs to the Section Molecular Microbiology and Immunology)
Show Figures

Figure 1

17 pages, 3834 KB  
Article
Redundancy-Interpolated Three-Segment DAC with On-Chip Digital Calibration for Improved Static Linearity
by Godfred Bonsu, Kelvin Tamakloe, Isaac Bruce, Emmanuel Nti Darko and Degang Chen
Electronics 2025, 14(17), 3477; https://doi.org/10.3390/electronics14173477 - 30 Aug 2025
Cited by 1 | Viewed by 1315
Abstract
This paper presents a three-segment interpolating Digital-to-Analog Converter (DAC) that employs a redundancy-based interpolation scheme and digital calibration to enhance linearity. The proposed architecture consists of a Most Significant Bit (MSB) resistor string DAC, an Intermediate Significant Bit (ISB) resistor string DAC, and [...] Read more.
This paper presents a three-segment interpolating Digital-to-Analog Converter (DAC) that employs a redundancy-based interpolation scheme and digital calibration to enhance linearity. The proposed architecture consists of a Most Significant Bit (MSB) resistor string DAC, an Intermediate Significant Bit (ISB) resistor string DAC, and a Least Significant Bit (LSB) interpolating differential buffer. The MSB segment uses a split-unit resistor structure (rA,rB) to improve post-calibration differential nonlinearity (DNL) by minimizing voltage step errors. A fully digital calibration algorithm is implemented to compensate for process variations, component mismatches, and finite switch resistance, ensuring a highly linear DAC output. The proposed 16-bit DAC is implemented in a 180 nm CMOS process and is segmented into a 5-bit MSB stage, a 5-bit ISB stage, and a 6-bit LSB stage. The structure achieves post-calibration integral nonlinearity (INL) and differential nonlinearity (DNL) values of less than ±1 LSB. Simulation results validate the proposed design, demonstrating enhanced linearity and reduced area overhead compared with conventional segmented architectures. Full article
Show Figures

Figure 1

12 pages, 1878 KB  
Article
Micropropagation of Philodendron ‘White Knight’ via Shoot Regeneration from Petiole Explants
by Iro Kang and Iyyakkannu Sivanesan
Plants 2025, 14(11), 1714; https://doi.org/10.3390/plants14111714 - 4 Jun 2025
Cited by 2 | Viewed by 2548
Abstract
Philodendron ‘White Knight’ is a popular climbing evergreen plant typically propagated through stem cuttings. However, this method is slow and inefficient, making it challenging to meet the rising market demand. In vitro propagation could enhance the multiplication of this cultivar. However, research on [...] Read more.
Philodendron ‘White Knight’ is a popular climbing evergreen plant typically propagated through stem cuttings. However, this method is slow and inefficient, making it challenging to meet the rising market demand. In vitro propagation could enhance the multiplication of this cultivar. However, research on its in vitro propagation is limited. Therefore, the objective of the present study was to establish an efficient micropropagation technique to mass-produce Philodendron ‘White Knight’ to meet the market demand. We investigate the impact of silver nanoparticles (Ag NPs) on the surface sterilization of Philodendron ‘White Knight’ petioles, the role of plant growth regulators in adventitious shoot regeneration and shoot multiplication, and the effect of auxins on the rooting ability of Philodendron ‘White Knight’ microshoots. There are few stages in plant micropropagation. The establishment of aseptic culture is the first and most important stage. For Philodendron ‘White Knight’, aseptic petiole explants (100%) were obtained after treatment with 40 mg L−1 Ag NPs for 60 min. This was followed by adventitious shoot induction, and the highest rate of adventitious shoot induction (52.6%) and the maximum shoot number (13.9 shoots per petiole) were achieved on Murashige and Skoog shoot multiplication B (MS-B) medium with 20 µM of 2-isopentenyl adenine (2-IP) and 5.0 µM of naphthalene acetic acid (NAA). The shoot multiplication stage was achieved with the highest number of shoots (34 shoots per shoot tip) with a length of 5.1 cm, which was obtained on MS-B medium with 5.0 µM 2-IP and 2.5 µM NAA. All the microshoots produced roots during the root induction stage with the maximum root number (8.2 roots per shoot), and the greatest plantlet height (9.1 cm) was achieved on half-strength Murashige and Skoog medium containing indole-3-butyric acid (10.0 μM). The rooted plantlets of Philodendron ‘White Knight’ were transplanted into a substrate composed of 10% peat moss, 50% orchid stone, and 40% coconut husk chips and acclimatized in a greenhouse environment, achieving a survival rate of 100%. This micropropagation protocol can be used for the commercial production of Philodendron ‘White Knight’. Full article
(This article belongs to the Special Issue Plant Tissue Culture V)
Show Figures

Figure 1

17 pages, 1772 KB  
Article
Clinical Efficacy of Sodium Butyrate in Managing Pediatric Inflammatory Bowel Disease
by Adrian Goldiș, Radu Dragomir, Marina Adriana Mercioni, Diana Sirca, Christian Goldiș, Ileana Enatescu, Laura Olariu and Oana Belei
Life 2025, 15(6), 902; https://doi.org/10.3390/life15060902 - 31 May 2025
Cited by 2 | Viewed by 5029
Abstract
Background: Few studies have evaluated the efficacy of butyric acid in treating children with inflammatory bowel disease (IBD). In children and adolescents with recently diagnosed IBD, the purpose of this research was to assess the efficacy of oral sodium butyrate (the product-patented, sustained [...] Read more.
Background: Few studies have evaluated the efficacy of butyric acid in treating children with inflammatory bowel disease (IBD). In children and adolescents with recently diagnosed IBD, the purpose of this research was to assess the efficacy of oral sodium butyrate (the product-patented, sustained and targeted-release form of butyrate MSB®) as an adjunct to conventional treatment. Methods: This trial was unicentric, prospective, randomized, and placebo-controlled. An amount of 150 mg sodium butyrate once a day (Group A), or a placebo (Group B) were randomly assigned to patients with ulcerative colitis or Crohn’s disease, aged 7–18 years, who were receiving conventional medication based on the severity of their conditions. Disease activity, C-reactive protein (CRP), and fecal calprotectin concentration differences between the two study groups at 12 weeks of the trial were the main outcomes. Results: With 44 patients in Group A and 44 in Group B, 88 individuals with initially active illness finished the research. Most patients experienced remission by week 12 of the study (36 patients in Group A with sodium butyrate, 81.82%; 21 patients in Group B with placebo, 47.73%). Between the two groups, a significant difference in disease activity was seen (p < 0.001). The sodium butyrate group appeared to have less systemic inflammation than the other group, as evidenced by the significantly lower CRP levels in Group A (18.14 ± 11.19 mg/L) compared to Group B (57.00 ± 33.28 mg/L) at 12 weeks (T2) (p < 0.001). No negative effects were recorded by any of the patients. Fecal calprotectin in Group A dropped much more after 12 weeks (T2) (p < 0.001), suggesting that the sodium butyrate group was better able to regulate intestinal inflammation. Conclusions: In newly diagnosed children and adolescents with IBD, a 12-week sodium butyrate supplementation did demonstrate effectiveness as an additional treatment. Full article
Show Figures

Figure 1

21 pages, 1985 KB  
Article
Antimony- and Bismuth-Based Ionic Liquids as Efficient Adsorbents for the Removal of Dyes
by Anham Zafar, Nouman Rafique, Saadia Batool, Muhammad Saleem, Aiyeshah Alhodaib and Amir Waseem
Catalysts 2025, 15(5), 492; https://doi.org/10.3390/catal15050492 - 19 May 2025
Viewed by 1186
Abstract
A series of ionic liquids consisting of anilinium cations with varying alkyl chains and metallic (Sb and Bi) halides as anions have been synthesized and thoroughly characterized by using multinuclear (1H and 13C) NMR, FT-IR, Raman and XPS techniques. They [...] Read more.
A series of ionic liquids consisting of anilinium cations with varying alkyl chains and metallic (Sb and Bi) halides as anions have been synthesized and thoroughly characterized by using multinuclear (1H and 13C) NMR, FT-IR, Raman and XPS techniques. They have been exploited as adsorbents for the dye’s removal, such as malachite green, rhodamine B and Sudan II, from the aqueous solution. Various parameters like the effect of stirring rate, pH, reaction time, adsorbent amount and initial dye concentration have been optimized. Both antimony- and bismuth-based ionic liquids exhibit high adsorption efficiencies and have comparable performance for each dye. Kinetic data have been analyzed by applying kinetic models, and the best-fitted model was found to be pseudo-second order with an R2 value greater than 0.98. Adsorption capacity has been determined by analyzing the sorption data using the Langmuir and Freundlich equations, and the Langmuir isotherm model has been found to be the best fitting. The maximum adsorption capacities (qmax) derived from the Langmuir isotherm for malachite green, Sudan II and rhodamine B by M-Sb ILs were 217.36, 162.10 and 62.94 mg·g−1, whereas by M-Bi ILs, the adsorption capacities were slightly higher, at 230.18, 170.00 and 64.21 mg·g−1, respectively. Kinetic studies indicated pseudo-second-order behavior (R2 > 0.98), while thermodynamic analysis demonstrated an endothermic adsorption, and a spontaneous reaction was carried out by a physisorption process. These findings accentuate the potential of Sb- and Bi-based ionic liquids as efficient and reusable adsorbents for removing dyes from wastewater. Full article
Show Figures

Figure 1

24 pages, 15358 KB  
Article
Genome-Wide Identification of the bHLH Gene Family in Magnolia sieboldii and Response of MsPIFs to Different Light Qualities
by Lin Liu, Xin Xu, Xiaohuan Yang, Hanzhang Liu, Lingyi Xu, Wanfeng Ai and Xiujun Lu
Int. J. Mol. Sci. 2025, 26(7), 3152; https://doi.org/10.3390/ijms26073152 - 28 Mar 2025
Cited by 1 | Viewed by 866
Abstract
The basic helix-loop-helix (bHLH) gene family has been identified in many species. However, the characteristics and functions in the Magnolia sieboldii K. Koch (M. sieboldii), which is located in one of the original groups of angiosperms, are still unclear. [...] Read more.
The basic helix-loop-helix (bHLH) gene family has been identified in many species. However, the characteristics and functions in the Magnolia sieboldii K. Koch (M. sieboldii), which is located in one of the original groups of angiosperms, are still unclear. Here, a total of 142 MsbHLH members were identified and divided into 27 subfamilies. MsbHLH proteins are relatively conserved during evolution. Collinearity analysis illustrated that the expansion of the MsbHLH gene family primarily occurred through segmental duplication. All members contain light-responsive elements in their promoters. Different light quality treatments were carried out to simulate the light environment in the forest after seed abscission. It was found that the expression levels of MsPIF1, MsPIF3b, MsPIF4, and MsPIF7 gradually increased under far-red light and inhibited seed germination. Overall, this study lays the foundation for further exploration of the response mechanism of MsPIFs to seed germination under different light qualities. It will provide a reference for the germination of morphophysiological dormant seeds like those of M. sieboldii under light conditions. Full article
(This article belongs to the Section Molecular Plant Sciences)
Show Figures

Figure 1

16 pages, 3377 KB  
Article
Role of msbB Gene in Physiology and Pathogenicity of Vibrio parahaemolyticus
by Jinyuan Che, Binghong Liu, Qitong Fang, Shaojie Hu, Lei Wang and Baolong Bao
Microorganisms 2025, 13(2), 386; https://doi.org/10.3390/microorganisms13020386 - 10 Feb 2025
Cited by 3 | Viewed by 1330
Abstract
The msbB gene, encoding a lipid A phosphatease, is crucial for lipopolysaccharide (LPS) synthesis in Gram-negative bacteria and plays a critical role in their virulence. This study investigated the role of msbB in Vibrio parahaemolyticus, a significant marine pathogen causing gastroenteritis in [...] Read more.
The msbB gene, encoding a lipid A phosphatease, is crucial for lipopolysaccharide (LPS) synthesis in Gram-negative bacteria and plays a critical role in their virulence. This study investigated the role of msbB in Vibrio parahaemolyticus, a significant marine pathogen causing gastroenteritis in humans and infections in aquatic animals. We constructed an msbB deletion mutant (ΔmsbB) and a complementary strain (CΔmsbB) using homologous recombination. The growth, outer membrane permeability, stress and antibiotic sensitivity, biofilm formation, swarming motility, and virulence of the wild-type (WT), ΔmsbB, and CΔmsbB strains were assessed. Additionally, the pathogenicity of ΔmsbB was evaluated using L. vannamei shrimp models. The results showed that the msbB gene was successfully deleted and complemented, and its deletion did not impair bacterial growth. However, the ΔmsbB strain exhibited an increased outer membrane permeability, reduced resistance to stresses and antibiotics, defective biofilm formation, and a reduced swarming motility. In a Tetrahymena co-culture, the ΔmsbB strain showed attenuated virulence. In shrimp infected with the ΔmsbB strain, the cumulative mortality rate was 22%, significantly lower than the 62% observed in the WT strain. Moreover, the expression levels of immune-related genes in the shrimp hepatopancreas were significantly lower in the ΔmsbB group, indicating a significant reduction in infection capability and pathogenicity. These findings indicate that the msbB gene is critical for the virulence of V. parahaemolyticus and suggest that msbB is a potential target for therapeutic interventions and vaccine development against V. parahaemolyticus infections. Full article
(This article belongs to the Section Molecular Microbiology and Immunology)
Show Figures

Figure 1

16 pages, 2425 KB  
Article
Resynthesis of Damaged Fe-S Cluster Proteins Protects Aspergillus fumigatus Against Oxidative Stress in the Absence of Mn-Superoxide Dismutase
by Klaudia Pákozdi, Károly Antal, Kitti Pázmándi, Márton Miskei, Zsuzsa Szabó, István Pócsi and Tamás Emri
J. Fungi 2024, 10(12), 823; https://doi.org/10.3390/jof10120823 - 27 Nov 2024
Cited by 1 | Viewed by 1771
Abstract
The importance of manganese superoxide dismutase (Mn-SOD), an evolutionarily ancient metalloenzyme that maintains the integrity and function of mitochondria, was studied in oxidative stress-treated Aspergillus fumigatus cultures. Deletion of the Mn-SOD gene (sodB) increased both the menadione sodium bisulfite (MSB)-elicited oxidative [...] Read more.
The importance of manganese superoxide dismutase (Mn-SOD), an evolutionarily ancient metalloenzyme that maintains the integrity and function of mitochondria, was studied in oxidative stress-treated Aspergillus fumigatus cultures. Deletion of the Mn-SOD gene (sodB) increased both the menadione sodium bisulfite (MSB)-elicited oxidative stress and the deferiprone (DFP)-induced iron limitation stress sensitivity of the strain. Moreover, DFP treatment enhanced the MSB sensitivity of both the gene deletion mutant and the reference strain. The lack of SodB also increased the susceptibility of conidia to killing by human macrophages. Concurring with the stress sensitivity data, RNS sequencing data also demonstrated that the deletion of sodB largely altered the MSB-induced oxidative stress response. The difference between the oxidative stress responses of the two strains manifested mainly in the intensity of the response. Importantly, upregulation of “Ribosome protein”, “Iron uptake”, and “Fe-S cluster assembly” genes, alterations in the transcription of “Fe-S cluster protein” genes, and downregulation of “Heme binding protein” genes under MSB stress were characteristic only for the ΔsodB gene deletion mutant. We assume that the elevated superoxide level generated by MSB treatment may have destroyed Fe-S cluster proteins of mitochondria in the absence of SodB. This intensified the resynthesis of Fe-S cluster proteins, which was accompanied with enhanced translation and iron acquisition, leading to increased DFP sensitivity. Full article
(This article belongs to the Section Fungal Genomics, Genetics and Molecular Biology)
Show Figures

Figure 1

15 pages, 12000 KB  
Article
Role of UeMsb2 in Filamentous Growth and Pathogenicity of Ustilago esculenta
by Wanlong Jiang, Yingli Hu, Juncheng Wu, Jianglong Hu, Jintian Tang, Ran Wang, Zihong Ye and Yafen Zhang
J. Fungi 2024, 10(12), 818; https://doi.org/10.3390/jof10120818 - 25 Nov 2024
Viewed by 3475
Abstract
Ustilago esculenta is a dimorphic fungus that specifically infects Zizania latifolia, causing stem swelling and the formation of an edible fleshy stem known as jiaobai. The pathogenicity of U. esculenta is closely associated with the development of jiaobai and phenotypic differentiation. Msb2 [...] Read more.
Ustilago esculenta is a dimorphic fungus that specifically infects Zizania latifolia, causing stem swelling and the formation of an edible fleshy stem known as jiaobai. The pathogenicity of U. esculenta is closely associated with the development of jiaobai and phenotypic differentiation. Msb2 acts as a key upstream sensor in the MAPK (mitogen-activated protein kinase) signaling pathway, playing critical roles in fungal hyphal growth, osmotic regulation, maintenance of cell wall integrity, temperature adaptation, and pathogenicity. In this study, we cloned the UeMsb2 gene from U. esculenta (GenBank No. MW768949). The open reading frame of UeMsb2 is 3015 bp in length, lacks introns, encodes a 1004-amino-acid protein with a conserved serine-rich domain, and is localized to the vacuole. Expression analysis revealed that UeMsb2 is inducibly expressed during both hyphal growth and infection processes. Deletion of UeMsb2 did not affect haploid morphology or growth rate in vitro but significantly impaired the strain’s mating ability, suppressed filamentous growth, slowed host infection progression, and downregulated the expression of b signaling pathway genes associated with pathogenicity. Notably, the deletion of UeMsb2 did not influence the in vitro growth of U. esculenta under hyperosmotic, thermal, or oxidative stress conditions. These findings underscore the critical role of UeMsb2 in regulating the pathogenicity of U. esculenta. This study provides insights into the interaction between U. esculenta and Z. latifolia, particularly the mechanisms that drive host stem swelling. Full article
Show Figures

Figure 1

16 pages, 3143 KB  
Article
A Low-Power 5-Bit Two-Step Flash Analog-to-Digital Converter with Double-Tail Dynamic Comparator in 90 nm Digital CMOS
by Reena George and Nagesh Ch
J. Low Power Electron. Appl. 2024, 14(4), 53; https://doi.org/10.3390/jlpea14040053 - 4 Nov 2024
Cited by 2 | Viewed by 3690
Abstract
Low-power portable devices play a major role in IoT applications, where the analog-to-digital converters (ADCs) are very important components for the processing of analog signals. In this paper, a 5-bit two-step flash ADC with a low-power double-tail dynamic comparator (DTDC) using the control [...] Read more.
Low-power portable devices play a major role in IoT applications, where the analog-to-digital converters (ADCs) are very important components for the processing of analog signals. In this paper, a 5-bit two-step flash ADC with a low-power double-tail dynamic comparator (DTDC) using the control switching technique is presented. The most significant bit (MSB) in the proposed design is produced by only one low-power DTDC in the first stage, and the remaining bits are generated by the flash ADC in the second stage with the help of an auto-control circuit. A control circuit produced reference voltages with respect to the control input and mid-point voltage (Vk). The proposed design and simulations are carried out using 90 nm CMOS technology. The result shows that the peak differential non-linearity (DNL) and integral non-linearity (INL) are +0.60/−0.69 and +0.66/−0.40 LSB, respectively. The signal-to-noise and distortion ratio (SNDR) for an input signal having a frequency of 1.75 MHz is found to be 30.31 dB. The total power consumption of the proposed design is significantly reduced, which is 439.178 μW for a supply voltage of 1.2 V. The figure of merit (FOM) is about 0.054 pJ/conversion step at 250 MS/s. The present design provides low power consumption and occupies less area compared to the existing works. Full article
(This article belongs to the Special Issue Analog/Mixed-Signal Integrated Circuit Design)
Show Figures

Figure 1

20 pages, 4594 KB  
Article
Rolling-Translated circRUNX2.2 Promotes Lymphoma Cell Proliferation and Cycle Transition in Marek’s Disease Model
by Lulu Wang, Gang Zheng, Yuqin Yang, Junfeng Wu, Yushuang Du, Jiahua Chen, Changjun Liu, Yongzhen Liu, Bo Zhang, Hao Zhang, Xuemei Deng and Ling Lian
Int. J. Mol. Sci. 2024, 25(21), 11486; https://doi.org/10.3390/ijms252111486 - 25 Oct 2024
Cited by 1 | Viewed by 1706
Abstract
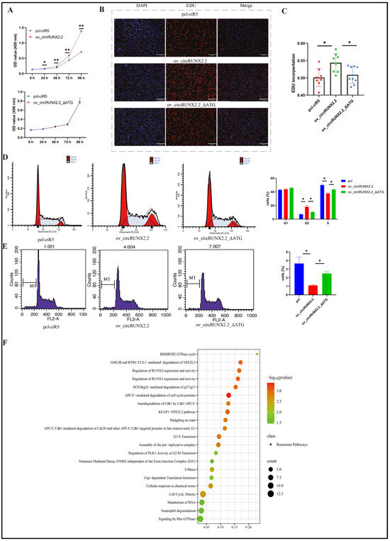
Marek’s disease (MD), an immunosuppressive disease induced by the Marek’s disease virus (MDV), is regarded as an ideal model for lymphoma research to elucidate oncogenic and anti-oncogene genes. Using this model, we found that circRUNX2.2, derived from exon 6 of RUNX2, was significantly [...] Read more.
Marek’s disease (MD), an immunosuppressive disease induced by the Marek’s disease virus (MDV), is regarded as an ideal model for lymphoma research to elucidate oncogenic and anti-oncogene genes. Using this model, we found that circRUNX2.2, derived from exon 6 of RUNX2, was significantly upregulated in MDV-infected tumorous spleens. In this study, we deeply analyzed the potential role of circRUNX2.2 in lymphoma cells. An open reading frame (ORF) in circRUNX2.2 with no stop codon was predicted, and small peptides (named circRUNX2.2-rt) presenting multiple ladder-like bands with different molecular weights encoded by circRUNX2.2 were detected via Western blotting assay. The polysome fraction assay reconfirmed the translation ability of circRUNX2.2, which could be detected in polysome fractions. Subsequent analysis verified that it translated in a rolling circle manner, rather than being assisted by the internal ribosome entry site (IRES) or m6A-mediated mechanism. Furthermore, we found that circRUNX2.2-rt was potently induced in MSB1 cells treated with sodium butyrate (NaB), which reactivated MDV and forced the MDV transition from the latent to reactivation phase. During this phase, MDV particles were clearly observed by electron microscopy, and the viral gene pp38 was also significantly upregulated. A biological function study showed that circRUNX2.2-rt promoted cell proliferation and cell cycle transition from the S to G2 phase and inhibited the apoptosis of MSB1. Further immunoprecipitation and mass spectrometry assays showed that 168 proteins potentially interacting with circRUNX2.2-rt were involved in multiple pathways related to cell cycle regulation, which proved that circRUNX2.2-rt could bind or recruit proteins to mediate the cell cycle. Full article
(This article belongs to the Section Molecular Genetics and Genomics)
Show Figures

Figure 1

16 pages, 2122 KB  
Article
Assessing a “Least-Concern” Red List Tree Species from Madagascar Used in Traditional Medicine: Morella spathulata (Myricaceae) Phyto-Compounds and Anti-Inflammatory Properties
by Annachiara Fioccardi, Dario Donno, Zoarilala Rinah Razafindrakoto, Nantenaina Tombozara, Sylvia Henintsoa, Elyna Mahitasoa, Valeria Torti, Marcellin Solofoniaina, Lorenzo Rosso, Giovanni Gamba, Charles Andrianjara, David Ramanitrahasimbola and Gabriele Loris Beccaro
Plants 2024, 13(20), 2899; https://doi.org/10.3390/plants13202899 - 17 Oct 2024
Cited by 2 | Viewed by 1999
Abstract
Morella spathulata (Myricaceae family) is a common plant from Madagascar and is present on the IUCN Red List of threatened species classified at the ’least concern’ level, used by the local population to treat numerous illnesses and pain. Despite its frequent use, comprehensive [...] Read more.
Morella spathulata (Myricaceae family) is a common plant from Madagascar and is present on the IUCN Red List of threatened species classified at the ’least concern’ level, used by the local population to treat numerous illnesses and pain. Despite its frequent use, comprehensive phytochemical and pharmacological research on the species is limited. This study evaluated the antioxidant, analgesic, and anti-inflammatory properties, as well as the toxicity of methanol extracts from the leaves (MS_L) and bark (MS_B) of M. spathulata. The research involved the analysis of nutritional traits such as sugars, organic acids, vitamin C, polyphenolic content (TPC) and the main phytochemicals by HPLC analysis. Antioxidant capacity was assessed through DPPH and FRAP assays. Analgesic and anti-inflammatory activities were evaluated using acetic acid-induced writhing and carrageenan-induced paw oedema tests in mice. The results showed a high content of phenolic and bioactive components in the leaf and bark extracts, associated with antioxidant, analgesic and anti-inflammatory properties. The interaction of key compounds such as ferulic acid and ellagic acid with proteins involved in pH regulation and immune modulation provides clues to the mechanisms underlying the therapeutic effects. However, conservation efforts are crucial due to habitat loss and illegal logging, and further studies are needed to fully explore the plant’s therapeutic potential. Full article
(This article belongs to the Special Issue Phytochemistry and Pharmacological Properties of Medicinal Plants)
Show Figures

Figure 1

13 pages, 6432 KB  
Article
A Reconfigurable Hybrid ADC Using a Jump Search Algorithm
by Sung Kwang Oh, Kwang Sub Yoon and Jonghwan Lee
Electronics 2024, 13(3), 606; https://doi.org/10.3390/electronics13030606 - 1 Feb 2024
Viewed by 1757
Abstract
This paper presents a reconfigurable hybrid Analog to Digital Converter (ADC) designed specifically for bio-signal processing, aiming to achieve low power consumption and high area efficiency. The proposed ADC utilizes a combination of 10-bit Most Significant Bit (MSB) Successive Approximation Register (SAR) and [...] Read more.
This paper presents a reconfigurable hybrid Analog to Digital Converter (ADC) designed specifically for bio-signal processing, aiming to achieve low power consumption and high area efficiency. The proposed ADC utilizes a combination of 10-bit Most Significant Bit (MSB) Successive Approximation Register (SAR) and 2–4-bit Least Significant Bit (LSB) Single Slope (SS) architectures. The SS architecture incorporates the Dummy Capacitor Quantization Method (DCQM) which employs a 10-bit MSB dummy capacitor. This dummy capacitor can be configured to represent the 2-LSBs or reconstruct 4-LSBs. The reconfigurability of the ADC is achieved through the control of the reset timing of a 5-bit counter enabled by an external signal. The proposed ADC was fabricated using a Complementary Metal Oxide Semiconductor (CMOS) n-well 1-poly 8-metal process. Experimental measurements revealed that the ADC operates at a speed of 454 kS/s with power consumption of 18.7 μW. The Effective Number of Bits (ENoB) achieved by the ADC is 10.9 bits based on a 14-bit scale or 10.2 bits based on a 12-bit scale. The Figure of Merit (FoM) for the ADC is calculated to be 21.5 fJ/step for the 14-bit scale and 22.1 fJ/step for the 12-bit scale. Full article
(This article belongs to the Special Issue Design, Fabrication and Testing of Integrated Circuits and Systems)
Show Figures

Figure 1

Back to TopTop