Sign in to use this feature.

Years

Between: -

Subjects

remove_circle_outline
remove_circle_outline
remove_circle_outline
remove_circle_outline
remove_circle_outline
remove_circle_outline
remove_circle_outline

Journals

Article Types

Countries / Regions

Search Results (140)

Search Parameters:
Keywords = milk fat synthesis

Order results
Result details
Results per page
Select all
Export citation of selected articles as:
16 pages, 2397 KB  
Article
CircRNA_01754 Regulates Milk Fat Production Through the Hippo Signaling Pathway
by Xiaofen Li, Jiahao Chen, Rui Gao, Ye Feng, Zhifeng Zhang and Zhi Chen
Animals 2025, 15(24), 3606; https://doi.org/10.3390/ani15243606 - 15 Dec 2025
Viewed by 193
Abstract
Background: Milk fat metabolism is a complex process regulated by non-coding RNAs. circRNAs (circRNAs) can act as miRNA sponges to regulate target gene expression. Purpose: This study aimed to investigate the role and mechanism of the circRNA_01754/miR-302c/LATS2 axis in regulating milk fat metabolism [...] Read more.
Background: Milk fat metabolism is a complex process regulated by non-coding RNAs. circRNAs (circRNAs) can act as miRNA sponges to regulate target gene expression. Purpose: This study aimed to investigate the role and mechanism of the circRNA_01754/miR-302c/LATS2 axis in regulating milk fat metabolism in bovine mammary epithelial cells (BMECs). Methods: mRNA sequencing was performed on bovine mammary gland tissues from different lactation stages to analyze the expression profiles. The interactions between circRNA_01754, miR-302c, and LATS2 were verified using dual-luciferase reporter assays, qRT-PCR, and Western blot. The functional effects on triglyceride (TAG) and cholesterol synthesis were assessed. Results: CircRNA_01754 was identified as a direct sponge for miR-302c. Overexpression of circRNA_01754 increased LATS2 expression by sequestering miR-302c. Functional experiments showed that circRNA_01754 and LATS2 promoted TAG synthesis, whereas miR-302c inhibited it. Furthermore, miR-302c was found to regulate the expression of YAP1, a key effector of the Hippo pathway, through LATS2. Conclusions: Our findings reveal that circRNA_01754 promotes milk fat synthesis by acting as a ceRNA for miR-302c to upregulate LATS2. This study lays the groundwork for producing high-quality milk and opens up new avenues for enhancing public dietary health. Full article
(This article belongs to the Special Issue Advances in Cattle Genetics and Breeding)
Show Figures

Figure 1

18 pages, 671 KB  
Article
Milk Fatty Acid Profiling as a Tool for Estimating Methane Emissions in Conventionally Fed Dairy Cows
by Emily C. Youngmark and Jana Kraft
Lipidology 2025, 2(4), 24; https://doi.org/10.3390/lipidology2040024 - 2 Dec 2025
Viewed by 301
Abstract
Milk fatty acid (FA) synthesis and enteric methanogenesis share common biochemical pathways related to rumen fermentation patterns and microbial volatile FA production. The FA profile of milk is known to correlate with methane (CH4) emissions; thus, FA profiling has been proposed [...] Read more.
Milk fatty acid (FA) synthesis and enteric methanogenesis share common biochemical pathways related to rumen fermentation patterns and microbial volatile FA production. The FA profile of milk is known to correlate with methane (CH4) emissions; thus, FA profiling has been proposed as an indirect method to predict CH4 emissions from dairy cattle. This study aimed to (1) investigate the milk FA profiles of Holstein cows to identify candidate biomarkers for predicting CH4 output (g/d), CH4 yield (g/kg dry matter intake), and CH4 intensity (g/kg energy-corrected milk), and (2) develop and compare regression models predicting CH4 emissions. Forty-eight cows, fed industry standard diets, were enrolled in an exploratory trial. Milk samples and CH4 measurements were collected thrice per day, and intake was recorded daily. Milk lipids were extracted, transesterified, and subsequently analyzed via gas–liquid chromatography. Three penalized regression models were compared for predicting CH4 emission metrics using milk FAs and management variables. Methane emission metrics corelated positively with short- and medium-chain FAs, polyunsaturated FAs, and branched-chain FAs, while monounsaturated FAs correlated negatively. Notably, this study observed novel correlations between 11-cyclohexyl-11:0; and 20:3 c5,c8,c11 and CH4 metrics (|r| = 0.58–0.79). Across all CH4 metrics, the models demonstrated high predictive accuracy (R2 = 0.71–0.87; concordance correlation coefficient = 0.83–0.93). The findings of this study indicate that milk FA profiling may be an effective method to detect CH4 emissions from cows fed industry standard diets and highlight the need for further refinement of prediction models. Full article
Show Figures

Graphical abstract

19 pages, 11127 KB  
Article
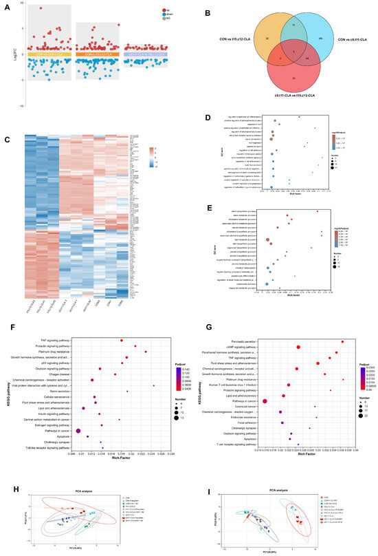
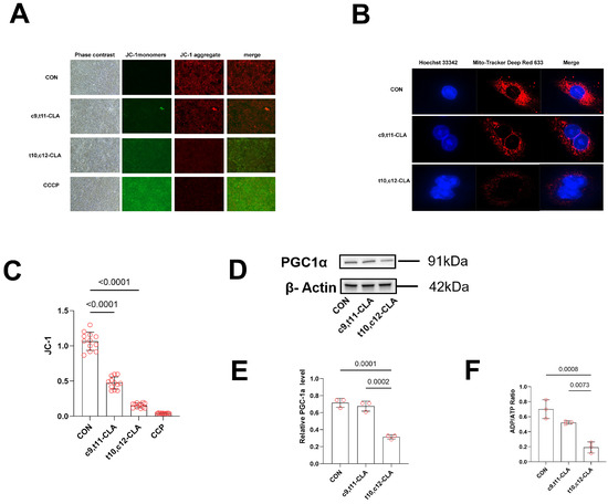
Divergent Regulation of Mammary Lipogenesis by trans-10, cis-12 and cis-9, trans-11 CLA Isomers Is Determined by Receptor-Specific Signaling
by Siwen Cheng, Ang Zhao, Xueyan Lin and Zhonghua Wang
Animals 2025, 15(23), 3418; https://doi.org/10.3390/ani15233418 - 26 Nov 2025
Viewed by 333
Abstract
Conjugated linoleic acid (CLA) isomers exhibit distinct biological activities in lipid metabolism, yet their roles in regulating mammary lipogenesis remain poorly understood. Understanding how individual CLA isomers influence lipid synthesis is essential for improving milk fat quality and developing targeted nutritional strategies. We [...] Read more.
Conjugated linoleic acid (CLA) isomers exhibit distinct biological activities in lipid metabolism, yet their roles in regulating mammary lipogenesis remain poorly understood. Understanding how individual CLA isomers influence lipid synthesis is essential for improving milk fat quality and developing targeted nutritional strategies. We assessed the effects of trans-10, cis-12 (t10c12-CLA) and cis-9, trans-11 (c9t11-CLA) isomers on lipid synthesis in goat mammary epithelial cells and investigated fatty acid receptor involvement. t10c12-CLA significantly suppressed key lipogenic proteins (FASN, ACACA, and SREBP-1) and impaired mitochondrial activity, as evidenced by reduced mitochondrial membrane potential, ATP/ADP ratio, and PGC-1α expression. Both isomers paradoxically increased lipid droplet accumulation; for t10c12-CLA, this phenomenon resulted from compensatory metabolic shifts due to weakened mitochondrial function. Critically, GPR40 inhibition reversed the antilipogenic effects and mitochondrial impairment caused by t10c12-CLA, establishing GPR40 as the key mediator. In contrast, c9t11-CLA had milder effects and preserved mitochondrial activity, with no definitive receptor dependence established. Transcriptomic analysis confirmed isomer-specific gene expression patterns, with t10c12-CLA broadly affecting lipid metabolism and mitochondrial pathways in a GPR40-dependent manner. These findings reveal that the divergent effects of CLA isomers are dictated by differential receptor engagement, providing insights for precision nutritional strategies in dairy production. Full article
(This article belongs to the Section Animal Physiology)
Show Figures

Figure 1

13 pages, 283 KB  
Article
Moringa Extract to Modulate Rumen Fermentation and Lactation Performance of Ewes
by Renata Alves Chagas, Tatiane Fernandes, Cristiane Rebouças Barbosa, Jessica de Carvalho Pantoja, Samuel Rodrigues Navarro, Marcus Vinicius Morais de Oliveira, Cláudia Andréa Lima Cardoso and Fernando Miranda de Vargas
Dairy 2025, 6(6), 70; https://doi.org/10.3390/dairy6060070 - 25 Nov 2025
Viewed by 442
Abstract
This study aimed to evaluate the supplementation of aqueous extract of Moringa oleifera (AEMO) as a natural ruminal modulator to improve the lactation performance of ewes. The AEMO was prepared by chopping Moringa oleifera leaves and diluting them in distilled water (163.3 g [...] Read more.
This study aimed to evaluate the supplementation of aqueous extract of Moringa oleifera (AEMO) as a natural ruminal modulator to improve the lactation performance of ewes. The AEMO was prepared by chopping Moringa oleifera leaves and diluting them in distilled water (163.3 g DM/L). Twelve ewes were used in a replicated 3 × 3 Latin square, with periods of 14 days (assessments on the last five days of each period). Treatments were as follows: 20 mL of water as Control, 20 mL of AEMO (20-AEMO), and 40 mL of AEMO (40-AEMO). Ewes were milked twice a day (7:30 a.m. and 2:30 p.m.). Diet corresponds to grain mix (at 3% of BW) and hay ad libitum. We determined the intake, digestibility, fermentative measurements, metabolic measurements, and milk production and composition. Intake and digestibility were not affected by AEMO. Milk yield and the concentrations of fat, protein, and lactose were numerically lower in ewes supplemented with 20-AEMO. A linear decrease in milk protein yield was observed when the highest extract level (40-AEMO) was used. Ruminal pH did not differ among treatments; however, there was a tendency for reduced acetate and increased propionate concentrations, which corresponded with a non-significant numerical decrease in methane estimates in 40-AEMO group. Blood and urinary parameters were not affected by AEMO supplementation. Inclusion of Moringa extracts as an additive in lactating ewes diet does not affect intake and nutrient digestibility, but tends to affect ruminal fermentation and microbial synthesis, with possible changes in methane emission estimation, and impair milk protein production. Therefore, we recommend studies with different extract concentrations to investigate possible effects on rumen fermentation and the synthesis of milk compounds. Full article
20 pages, 2073 KB  
Article
Rumen-Protected Methionine Supplementation in the Diet Improved the Production Performance of Dairy Goats by Optimizing the Amino Acid Profile and Lipid Metabolism and Modulating the Colonic Microbiome
by Xingwei Jiang, Jiarui Wang, Yuhao Zhang, Jing Li, Huifeng Liu, Shengru Wu and Junhu Yao
Animals 2025, 15(23), 3386; https://doi.org/10.3390/ani15233386 - 24 Nov 2025
Viewed by 616
Abstract
This study aimed to investigate the effects of rumen-protected methionine (RPM) on the production performance of lactating dairy goats. Thirty first-time lactating Guanzhong dairy goats with identical kidding dates and comparable body weights (41.17 ± 3.05 kg) were randomly assigned to two groups: [...] Read more.
This study aimed to investigate the effects of rumen-protected methionine (RPM) on the production performance of lactating dairy goats. Thirty first-time lactating Guanzhong dairy goats with identical kidding dates and comparable body weights (41.17 ± 3.05 kg) were randomly assigned to two groups: (1) CON: basal diet and (2) RPM: basal diet + 7.5 g/day RPM. The duration of the experiment was 21 days. Compared with the CON group, the RPM group presented a significant increase in milk yield, 4% fat-corrected milk (FCM), and feed efficiency; however, no significant difference was observed in dry feed intake (DMI). Moreover, milk fat, protein, lactose, and SNF production was greater in the PRM group than in the CON group. Compared with the CON group, the RPM group presented higher nonesterified fatty acid (NEFA) and very-low-density lipoprotein (VLDL) levels, and no significant differences in the other metabolites were detected. The concentrations of acetate, propionate, and total volatile fatty acids (TVFAs) in the feces of the RPM group were significantly greater than those in the CON group; however, no significant differences were detected in the concentrations of isobutyrate, butyrate, and valerate. Furthermore, genera such as Muribaculaceae, Bifidobacterium, and Christensenellaceae were significantly enriched in the feces of the RPM group. Concurrently, Kyoto Encyclopedia of Genes and Genomes (KEGG) pathway analysis revealed that the RPM group was significantly enriched in pathways associated with amino acid synthesis, the immune system, and energy metabolism. In summary, dietary supplementation with RPM improved the lipid metabolism function of the liver, increased the abundance of beneficial bacteria such as Muribaculaceae and Bifidobacterium in the colon, and enriched microbial functions related to energy and amino acid metabolism, thereby enhancing colon fermentation and host metabolic status, ultimately improving the production performance of lactating dairy goats. These findings elucidate the positive effects of RPM on the production performance and metabolic health of dairy goats, potentially offering new perspectives and strategies for optimizing dairy production. Full article
(This article belongs to the Special Issue Nutritional Regulation of Gut Microbiota in Animals)
Show Figures

Figure 1

10 pages, 250 KB  
Article
Mapping Iodine Sources for Human Nutrition in Portugal Considering Geography, Seasonality, and Processing: Milk and Plant-Based Milk Alternatives
by Sarai Isabel Machado, Ana Machado, Adriano A. Bordalo, Susana Roque, Nuno Borges and Joana Almeida Palha
Nutrients 2025, 17(22), 3606; https://doi.org/10.3390/nu17223606 - 18 Nov 2025
Viewed by 593
Abstract
Background: Iodine is a micronutrient essential for the synthesis of thyroid hormones and crucial throughout life. Milk is potentially one of the major contributors to iodine intake in many countries, including Portugal, due to its consumption patterns. Objectives: This study characterizes iodine content [...] Read more.
Background: Iodine is a micronutrient essential for the synthesis of thyroid hormones and crucial throughout life. Milk is potentially one of the major contributors to iodine intake in many countries, including Portugal, due to its consumption patterns. Objectives: This study characterizes iodine content seasonality in milk and plant-based milk alternatives commercially available in Portugal. Results: Milk products representing summer and winter seasonal pastures and plant-based alternatives were obtained from major Portuguese supermarkets. Iodine was quantified by the Sandell–Kolthoff reaction in 146 winter and 142 summer milk products, as well as in 128 plant-based alternatives. Cow’s milk contained relevant iodine levels (Md = 19.9, IQR = 9.9 µg/100 mL), with no influence of thermal processing, fat or lactose content, season, or being organic and/or from pasture. However, regional differences were observed. The iodine concentration in plant-based drinks was residual, except for four fortified products. Conclusions: This study provides evidence that milk is still a relevant source of iodine in Portugal, whereas most plant-based alternatives provide negligible iodine, unless fortified. Given shifts towards plant-based diets, monitoring iodine sources and adjusting health policies to fulfil nutritional requirements are pivotal to ensure iodine adequacy. Full article
(This article belongs to the Section Micronutrients and Human Health)
15 pages, 3147 KB  
Article
circRNA-02213 Regulates Milk Fat Synthesis in Bovine Mammary Epithelial Cells via ACSS2
by Meixia Sui, Gaofei Duan, Zongwei Wang, Shuhua Guo and Jingjing Fan
Genes 2025, 16(11), 1351; https://doi.org/10.3390/genes16111351 - 9 Nov 2025
Viewed by 469
Abstract
Background: In the bovine mammary gland, de novo fatty acid synthesis is a critical process for milk fat production, in which acetyl-CoA synthetase 2 (ACSS2) serves as a key enzyme by converting acetate into acetyl-CoA. This metabolic pathway is intricately regulated by non-coding [...] Read more.
Background: In the bovine mammary gland, de novo fatty acid synthesis is a critical process for milk fat production, in which acetyl-CoA synthetase 2 (ACSS2) serves as a key enzyme by converting acetate into acetyl-CoA. This metabolic pathway is intricately regulated by non-coding RNAs, particularly through the competitive endogenous RNA (ceRNA) mechanism.Purpose: To elucidate the regulatory role and molecular mechanism of the circRNA-02213/miR-328/ACSS2 axis in the lipid metabolism of bovine mammary epithelial cells (BMECs). Methods: Bioinformatic prediction and dual-luciferase reporter assays were employed to verify the targeting interactions among circRNA-02213, miR-328, and ACSS2. In BMECs, qRT-PCR, Western blot, triglyceride/cholesterol quantification, Oil Red O staining, and cell proliferation assays were used to evaluate the effects of this axis on key lipid-metabolic indices and cellular phenotypes. Results: circRNA-02213 functioned as a molecular “sponge” that sequestered miR-328, thereby upregulating ACSS2 expression. Functionally, circRNA-02213 overexpression markedly promoted triglyceride and cholesterol synthesis, lipid droplet accumulation, and BMEC proliferation; whereas miR-328 exerted significant inhibitory effects on these lipid-metabolic processes and cell proliferation. Conclusions: This study demonstrates that circRNA-02213 acts as a ceRNA to relieve miR-328-mediated repression of ACSS2, constituting a critical network that regulates milk fat synthesis and metabolism. The circRNA-02213/miR-328/ACSS2 axis represents a potential molecular target for improving milk lipid quality in ruminants. Full article
(This article belongs to the Section Animal Genetics and Genomics)
Show Figures

Figure 1

17 pages, 557 KB  
Article
Sustainable Valorization of Grape Pomace in Sheep Through Systemic Health, Metabolic Safety, Milk and Meat Quality
by Gabriella Guelfi, Piermario Mangili, Francesca Mercati, David Ranucci, Silvia Crotti, Muhammad Tuseef, Gianluca Veneziani, Vicente Francisco Ratto, Camilla Capaccia, Francesco Ciancabilla, Margherita Maranesi and Cecilia Dall’Aglio
Int. J. Mol. Sci. 2025, 26(21), 10578; https://doi.org/10.3390/ijms262110578 - 30 Oct 2025
Viewed by 440
Abstract
Grape pomace (GP), a by-product of winemaking, is rich in polyphenols and fiber, making it a promising and sustainable feed supplement for ruminants. This study evaluated the safety and productive impact of a 5% GP-supplemented diet (GP5) including non-lactating end-cycle (EC) ewes regularly [...] Read more.
Grape pomace (GP), a by-product of winemaking, is rich in polyphenols and fiber, making it a promising and sustainable feed supplement for ruminants. This study evaluated the safety and productive impact of a 5% GP-supplemented diet (GP5) including non-lactating end-cycle (EC) ewes regularly destined for slaughter and human consumption, and lactating (LAC) ewes, over a 30-day period. Control (CTRL) animals received a standard pellet diet with no GP inclusion. Sampling was performed at four time points (T0, T10, T20, and T30), corresponding to days 0, 10, 20, and 30 of the experimental period. The study assessed clinical status, hematology/biochemistry (T0 and T30), milk composition (T0, T10, T20, and T30), meat quality traits and oxidative stability in EC ewes (T30). Since no significant differences were observed in the CTRL animals, the effects were evaluated within the GP5 group by comparing T0 vs. T30. Meat quality was assessed by comparing EC-GP5 to CTRL at T30. The GP extract showed a high total phenolic content (254.02 ± 20.39 mg GAE/g DW). No clinical or hematological alterations were observed, and most values remained within physiological ranges. Biochemical analysis revealed significant increases in albumin, bilirubin, creatinine, and triglycerides (p < 0.05), with significant decreases in plasma urea and glucose (p < 0.05). In LAC-GP5 ewes, milk urea and lactose concentrations decreased (p < 0.05), while pH increased (p < 0.05), with no significant changes in fat or casein content. These findings are consistent with reduced ruminal propionate availability, leading to decreased hepatic gluconeogenesis and lactose synthesis, with secondary effects on nitrogen metabolism and the acid–base profile of milk. In EC-GP5 ewes, meat quality traits were unaffected, and DPPH scavenging activity did not differ from CTRL (p > 0.05). GP5 was metabolically safe, induced adaptive changes in milk composition, and had no negative effects on meat quality, supporting the valorization of grape pomace as a sustainable feed resource. This trial was designed as a metabolic safety assessment, representing a preliminary step toward future mechanistic and molecular investigations. Full article
(This article belongs to the Section Bioactives and Nutraceuticals)
Show Figures

Figure 1

23 pages, 316 KB  
Article
Inclusion of Novel Olive Pulp: Impacts on Nutrient Digestibility, Rumen Fermentation, and Dairy Goat Performance
by Alberto Manuel Sánchez-García, Manuel Romero-Huelva, Noemí Pino-López, Isabel Jiménez-Romero, José Antonio Rosillo-Lozano and Antonio Ignacio Martín-García
Animals 2025, 15(21), 3128; https://doi.org/10.3390/ani15213128 - 29 Oct 2025
Viewed by 610
Abstract
In light of the exponential rise in feed costs within the livestock sector, the scientific research and valorization of novel agro-industrial by-products have essential strategies in animal nutrition. The overall objective of this study was to characterize and evaluate the inclusion of a [...] Read more.
In light of the exponential rise in feed costs within the livestock sector, the scientific research and valorization of novel agro-industrial by-products have essential strategies in animal nutrition. The overall objective of this study was to characterize and evaluate the inclusion of a novel olive pulp included at 12% of the concentrate on a dry matter basis in the diet of Murciano–Granadina goats to assess its effects on ruminal fermentation, nutrient digestibility, energy and nitrogen metabolism, and milk yield and composition. Two experiments were conducted, taking into account two groups (control group, CTL, and an experimental group) with the inclusion of 12% olive pulp in the concentrate (OPD): one in vivo trial in metabolic cages (n = 10 nulliparous female goats (34.1 ± 0.70 kg) per treatment) was conducted to evaluate digestibility, nitrogen balance, and energetic utilization; and a second on-farm production trial (n = 24 adult dairy goats (53.6 ± 1.14 kg) per treatment). The results showed no significant differences in energy balance or microbial protein synthesis between CTL and OPD (p > 0.05). However, the OPD exhibited higher digestibility of dry matter (71.2 vs. 68.8%; p = 0.028), organic matter (70.8 vs. 68.4%; p = 0.026), and crude fat (85.9 vs. 83.4%; p = 0.024), but lower crude protein digestibility (70.7 vs. 73.4%; p = 0.012) and nitrogen excretion (1.24 vs. 1.44 g/kg0.75; p < 0.001). Additionally, ruminal butyrate concentrations were higher in OPD goats (13.5 vs. 11.3 mol/100 mol of total short-chain fatty acids; p = 0.020). Although milk yield remained unaffected, the OPD exhibited higher milk protein (4.17 vs. 3.79%; p = 0.036) and conjugated linoleic acid (0.620 vs. 0.400%; p < 0.001) concentrations compared to CTL. These findings demonstrate that the inclusion of 12% of the novel olive pulp in goat concentrate is a viable feeding strategy that maintains productive performance while enhancing the nutritional quality of milk. Full article
(This article belongs to the Section Animal Nutrition)
Show Figures

Graphical abstract

16 pages, 1311 KB  
Article
Associations Between Milk Composition, Blood Metabolomics, and Systemic Physiological Indices in High- vs. Low-Yielding Guanzhong Dairy Goats During Early Lactation
by Ziqi Meng, Chenxi Fang, Qinan Zhao, Lei Yang, Hai Jin, Jingwei Qi and Xiaoping An
Vet. Sci. 2025, 12(10), 990; https://doi.org/10.3390/vetsci12100990 - 14 Oct 2025
Viewed by 592
Abstract
This study aimed to elucidate the intrinsic regulatory mechanisms by comparing milk quality, blood metabolomics, and physiological indices between high-yielding (BH, n = 15, high milk yield, daily milk yield with 4.08 ± 0.17 kg) and low-yielding (BL, n = 15, low milk [...] Read more.
This study aimed to elucidate the intrinsic regulatory mechanisms by comparing milk quality, blood metabolomics, and physiological indices between high-yielding (BH, n = 15, high milk yield, daily milk yield with 4.08 ± 0.17 kg) and low-yielding (BL, n = 15, low milk yield, daily milk yield with 2.54 ± 0.26 kg) Guanzhong dairy goats during early lactation. The results showed that the lactose content in the BH group was significantly lower than that in the BL group (p < 0.05), but the total daily lactose yield was 60 g higher. No significant differences were observed in milk fat or milk protein (p > 0.05). Among blood biochemical indices, total protein (TP), glucose (GLU), and alkaline phosphatase (ALP) were significantly lower in the BH group (p < 0.05), while β-hydroxybutyrate (BHBA) was significantly higher (p < 0.05). Milk yield exhibited a highly significant negative correlation with TP and creatinine (CRE). Regarding immune and antioxidant indices, catalase (CAT), glutathione peroxidase (GSH-Px), IgM, and IL-2 were significantly elevated in the BH group (p < 0.05), while IL-6 was significantly reduced (p < 0.05). CAT and IL-2 showed positive correlations with milk yield. Using a subset of animals for in-depth profiling (n = 6 per group)Serum metabolomics identified 184 differential metabolites (114 upregulated, 70 downregulated). In the BH group, betaine, acylcarnitines, and L-valine exhibited significant negative correlations with milk yield, implicating pathways related to fatty acid -oxidation, methyl donor regulation, and amino acid metabolism. These findings indicate that high-yielding dairy goats achieve efficient lactation through enhanced fatty acid β-oxidation, optimized methyl donor regulation for milk fat synthesis, and prioritized allocation of amino acids towards the mammary gland. Full article
Show Figures

Figure 1

19 pages, 2679 KB  
Article
Development of a Multiplex Lateral Flow Immunoassay for the Detection of Antibiotics in Milk Utilizing Lyophilized Gold Nanoparticle Conjugates
by Ivan V. Maksin, Azhar Kuandykova, Darya I. Polyakova, Viktoriia A. Kesareva, Timofei A. Luzyanin, Vladislav S. Ivanov, Evgeniia I. Simonova, German A. Khunteev and Yuliya G. Kirillova
Biosensors 2025, 15(9), 592; https://doi.org/10.3390/bios15090592 - 9 Sep 2025
Viewed by 1870
Abstract
Lateral flow immunoassays (LFAs) are widely recognized as a powerful and versatile analytical platform. Nevertheless, the development of multiplex formats remains a distinct challenge. The aim of this study was to develop a multiplex LFA using gold nanoparticles (GNPs) as a label, selected [...] Read more.
Lateral flow immunoassays (LFAs) are widely recognized as a powerful and versatile analytical platform. Nevertheless, the development of multiplex formats remains a distinct challenge. The aim of this study was to develop a multiplex LFA using gold nanoparticles (GNPs) as a label, selected for their ease of synthesis and functionalization with biomolecules. We provide practical recommendations regarding protein–hapten synthesis, membrane selection, application buffer composition, and methods to improve the long-term stability of the freeze-dried gold conjugate. The developed assay shows good tolerance to high-fat milk, stability at elevated temperatures, and promising sensitivity, with visual detection limits of 4–100 ng/mL for β-lactams, 1–10 ng/mL for tetracyclines, 50 ng/mL for streptomycin, and 0.3 ng/mL for chloramphenicol. Full article
(This article belongs to the Special Issue Immunosensors: Design and Applications)
Show Figures

Figure 1

12 pages, 1746 KB  
Article
Population Genetic Structure, Historical Effective Population Size, and Dairy Trait Selection Signatures in Chinese Red Steppe and Holstein Cattle
by Peng Niu, Xiaopeng Li, Xueyan Wang, Huimin Qu, Hong Chen, Fei Huang, Kai Hu, Di Fang and Qinghua Gao
Animals 2025, 15(17), 2516; https://doi.org/10.3390/ani15172516 - 27 Aug 2025
Viewed by 995
Abstract
Background: Chinese Red Steppe cattle (CRS) combine indigenous environmental resilience with moderate dairy performance, whereas Holstein cattle (HOL), despite their high milk yield, suffer reduced genetic diversity and compromised adaptation. A comparative analysis of their population genetic architecture and selection signatures can reveal [...] Read more.
Background: Chinese Red Steppe cattle (CRS) combine indigenous environmental resilience with moderate dairy performance, whereas Holstein cattle (HOL), despite their high milk yield, suffer reduced genetic diversity and compromised adaptation. A comparative analysis of their population genetic architecture and selection signatures can reveal valuable targets for CRS dairy improvement. Methods: We genotyped 61 CRS and 392 HOL individuals using the Illumina GGP Bovine 100K SNP array and performed stringent quality control. Population structure was assessed via principal component analysis, neighbor-joining trees, and sparse nonnegative matrix factorization. Historical effective population size (Ne) and divergence time were inferred with SMC++. Genome-wide selection scans combined Fixation Index (FST) and Cross-Population Composite Likelihood Ratio test (XP-CLR); overlapping high-confidence regions were annotated and subjected to GO and KEGG enrichment analyses. Results: CRS and HOL were clearly separated along PC1 (explaining 57.48% of variance), with CRS exhibiting high internal homogeneity and weak substructure, versus greater diversity and complex substructure in HOL. SMC++ indicated a split approximately 3500 years ago (700 generations) and a pronounced recent decline in Ne for both breeds. Joint selection mapping identified 767 candidate genes; notably, the ACSM1/2B/3/4 cluster on chromosome 25—key to butanoate metabolism—showed the strongest signal. Enrichment analyses highlighted roles for proteasome function, endoplasmic reticulum stress response, ion homeostasis, and RNA processing in regulating milk fat synthesis and protein secretion. Conclusion: This study delineates the genetic divergence and demographic history of CRS and HOL, and pinpoints core genes and pathways—particularly those governing butanoate metabolism and protein quality control—underlying dairy traits. These findings furnish molecular markers and theoretical guidance for precision breeding and sustainable utilization of Chinese Red Steppe cattle. Full article
Show Figures

Figure 1

15 pages, 1126 KB  
Review
Milk Fat Depression in Dairy Cattle: Etiology, Prevention, and Recovery Approaches
by Elena Niceas Martínez, Rodrigo Muíño, Joaquín Hernández Bermúdez, Lucia Díaz González, Jose Luis Benedito and Cristina Castillo
Ruminants 2025, 5(3), 38; https://doi.org/10.3390/ruminants5030038 - 12 Aug 2025
Cited by 1 | Viewed by 3329
Abstract
MFD is a nutritional disorder in dairy cattle characterized by a reduction in milk fat content despite a normal or increased milk yield. This review synthesizes current knowledge on the biological mechanisms and nutritional factors contributing to the development of this condition. Disruptions [...] Read more.
MFD is a nutritional disorder in dairy cattle characterized by a reduction in milk fat content despite a normal or increased milk yield. This review synthesizes current knowledge on the biological mechanisms and nutritional factors contributing to the development of this condition. Disruptions in rumen fermentation and alterations in fatty acid biohydrogenation (particularly the formation of trans-10 fatty acids) are recognized as central contributors to MFD. Several theories have been proposed to explain its pathophysiology, including the glucogenic, volatile fatty acid, trans fatty acid, and biohydrogenation theories. MFD is most commonly associated with diets low in fiber and high in polyunsaturated fatty acids or starch, which promote the accumulation of fatty acid intermediates that inhibit mammary lipogenesis. Among these, trans-10, cis-12 conjugated linoleic acid is particularly notable for its potent suppression of de novo fatty acid synthesis in the mammary gland. While proper dietary formulation remains the most effective preventive strategy, nutritional interventions such as magnesium-based alkalinizers, sodium bicarbonate, intravenous arginine, and vitamin E have shown promise in mitigating established cases. This review underscores the importance of nutritional management in preserving milk fat synthesis and promoting overall animal health. Full article
Show Figures

Figure 1

32 pages, 1814 KB  
Review
Candidate Genes, Markers, Signatures of Selection, and Quantitative Trait Loci (QTLs) and Their Association with Economic Traits in Livestock: Genomic Insights and Selection
by Nada N. A. M. Hassanine, Ahmed A. Saleh, Mohamed Osman Abdalrahem Essa, Saber Y. Adam, Raza Mohai Ud Din, Shahab Ur Rehman, Rahmat Ali, Hosameldeen Mohamed Husien and Mengzhi Wang
Int. J. Mol. Sci. 2025, 26(16), 7688; https://doi.org/10.3390/ijms26167688 - 8 Aug 2025
Viewed by 2547
Abstract
This review synthesizes advances in livestock genomics by examining the interplay between candidate genes, molecular markers (MMs), signatures of selection (SSs), and quantitative trait loci (QTLs) in shaping economically vital traits across livestock species. By integrating advances in genomics, bioinformatics, and precision breeding, [...] Read more.
This review synthesizes advances in livestock genomics by examining the interplay between candidate genes, molecular markers (MMs), signatures of selection (SSs), and quantitative trait loci (QTLs) in shaping economically vital traits across livestock species. By integrating advances in genomics, bioinformatics, and precision breeding, the study elucidates genetic mechanisms underlying productivity, reproduction, meat quality, milk yield, fibre characteristics, disease resistance, and climate resilience traits pivotal to meeting the projected 70% surge in global animal product demand by 2050. A critical synthesis of 1455 peer-reviewed studies reveals that targeted genetic markers (e.g., SNPs, Indels) and QTL regions (e.g., IGF2 for muscle development, DGAT1 for milk composition) enable precise selection for superior phenotypes. SSs, identified through genome-wide scans and haplotype-based analyses, provide insights into domestication history, adaptive evolution, and breed-specific traits, such as heat tolerance in tropical cattle or parasite resistance in sheep. Functional candidate genes, including leptin (LEP) for feed efficiency and myostatin (MSTN) for double-muscling, are highlighted as drivers of genetic gain in breeding programs. The review underscores the transformative role of high-throughput sequencing, genome-wide association studies (GWASs), and CRISPR-based editing in accelerating trait discovery and validation. However, challenges persist, such as gene interactions, genotype–environment interactions, and ethical concerns over genetic diversity loss. By advocating for a multidisciplinary framework that merges genomic data with phenomics, metabolomics, and advanced biostatistics, this work serves as a guide for researchers, breeders, and policymakers. For example, incorporating DGAT1 markers into dairy cattle programs could elevate milk fat content by 15-20%, directly improving farm profitability. The current analysis underscores the need to harmonize high-yield breeding with ethical practices, such as conserving heat-tolerant cattle breeds, like Sahiwal. Full article
(This article belongs to the Section Molecular Genetics and Genomics)
Show Figures

Figure 1

22 pages, 2637 KB  
Article
Anti-Obesity and Hepatoprotective Effects of Probiotic Goat Milk in Mice: Insights from Hepatic Proteomics
by Antonela Marquez, Estefanía Andrada, Matias Russo, Jaime Daniel Babot, Roxana Medina and Paola Gauffin-Cano
Fermentation 2025, 11(7), 419; https://doi.org/10.3390/fermentation11070419 - 20 Jul 2025
Viewed by 1240
Abstract
Dietary administration of fermented goat milk (FGM) with the starter strain Lactobacillus delbrueckii subsp. indicus CRL1447 and supplemented with different functional cultures (FCs) of lactobacilli strains (FC1: Limosilactobacillus fermentum CRL1446 + Lactiplantibacillus paraplantarum CRL1449 + Lactiplantibacillus paraplantarum CRL1472; FC2: CRL1446 + CRL1449; FC3: [...] Read more.
Dietary administration of fermented goat milk (FGM) with the starter strain Lactobacillus delbrueckii subsp. indicus CRL1447 and supplemented with different functional cultures (FCs) of lactobacilli strains (FC1: Limosilactobacillus fermentum CRL1446 + Lactiplantibacillus paraplantarum CRL1449 + Lactiplantibacillus paraplantarum CRL1472; FC2: CRL1446 + CRL1449; FC3: CRL1446 + CRL1472; and FC4: CRL1449 + CRL1472) was investigated in mice fed a high-fat diet (HFD). FGM supplemented with different FCs, referred to as Probiotic Goat Milk (PGM), demonstrated significant anti-obesity activity by reducing body weight and improving blood lipid profiles in obese mice. The animals that received the PGM showed less fat infiltration in the hepatocytes compared to the obese mice fed FGM. Hepatic proteomics data show that HFD generally upregulates proteins involved in fatty acid oxidation and downregulates proteins implicated in lipid synthesis, whereas the administration of FGM supplemented with FC3 (PGM3) improves the proteomic profile. These results suggest that PGM exerts systemic metabolic effects through modulation of the gut–liver axis, highlighting its potential as a dietary strategy against obesity-related disorders. Full article
Show Figures

Graphical abstract

Back to TopTop