Sign in to use this feature.

Years

Between: -

Subjects

remove_circle_outline
remove_circle_outline
remove_circle_outline
remove_circle_outline
remove_circle_outline
remove_circle_outline

Journals

Article Types

Countries / Regions

Search Results (99)

Search Parameters:
Keywords = microglia transcriptomics

Order results
Result details
Results per page
Select all
Export citation of selected articles as:
19 pages, 3668 KB  
Article
Immunoproteasome Inhibition Modulates Microglial Polarization to Facilitate Anti-Inflammatory Responses and Hematoma Resolution After Intracerebral Hemorrhage
by Wei-Fen Hu, Chien-Hui Lee, Hsin-Yi Huang, Cheng-Yoong Pang, Yi-Feng Wu, Tsung-Jen Lin, Peter Bor-Chian Lin, Sheng-Tzung Tsai, Chia-Ho Lin and Hock-Kean Liew
Cells 2026, 15(8), 664; https://doi.org/10.3390/cells15080664 - 9 Apr 2026
Abstract
Intracerebral hemorrhage induces severe secondary brain injury characterized by excessive neuroinflammation and inefficient hematoma clearance, processes largely governed by microglial polarization and phagocytic activity. The immunoproteasome, an inducible proteasome isoform involved in immune regulation, has been implicated in inflammatory neurological disorders, but its [...] Read more.
Intracerebral hemorrhage induces severe secondary brain injury characterized by excessive neuroinflammation and inefficient hematoma clearance, processes largely governed by microglial polarization and phagocytic activity. The immunoproteasome, an inducible proteasome isoform involved in immune regulation, has been implicated in inflammatory neurological disorders, but its role in microglial responses after ICH remains unclear. In this study, rat models of common hemorrhage, severe hemorrhage, and severe hemorrhage with hematoma aspiration were used to represent graded injury severity and post-evacuation recovery. Transcriptomic profiling at day 3 post-injury identified immunoproteasome-associated gene networks, while expression of the catalytic subunits LMP2 and LMP7, microglial polarization markers, and phagocytic receptors was analyzed by Western blotting and immunofluorescence. Severe hemorrhage markedly induced LMP2 and LMP7 expression, predominantly in Iba1+ microglia, accompanied by enhanced ER stress, NF-κB signaling, and M1-like polarization and reduced phagocytic marker expression. Hematoma aspiration attenuated immunoproteasome expression and restored M2-associated and phagocytic signatures. Consistently, pharmacological inhibition of immunoproteasomes in primary microglia enhanced erythrophagocytosis and promoted a reparative phenotype in vitro. These findings indicate that immunoproteasome activation links hemorrhagic severity to maladaptive microglial polarization and impaired hematoma clearance after ICH, and that reducing immunoproteasome expression may help rebalance inflammatory and phagocytic microglial functions. Full article
(This article belongs to the Section Cellular Neuroscience)
Show Figures

Figure 1

25 pages, 2149 KB  
Article
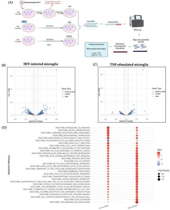
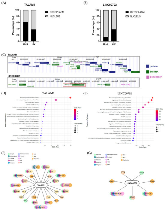
Transcriptomic Profiling Identifies TALAM1 and LINC00702 as HIV-1-Responsive lncRNAs in Microglia
by Victoria Rojas-Celis, Catalina Millan-Hidalgo, Izabela Mamede, Isidora Morales-Vejar, Isidora Pittet-Díaz, Diego Fernández-Rodríguez, Paulo P. Amaral, Helder I. Nakaya, Sebastián Reyes-Cerpa, Fernando Valiente-Echeverría, Camila Pereira-Montecinos and Daniela Toro-Ascuy
Int. J. Mol. Sci. 2026, 27(7), 3271; https://doi.org/10.3390/ijms27073271 - 4 Apr 2026
Viewed by 394
Abstract
Microglia, the resident macrophages of the central nervous system (CNS), serve as the primary reservoir of HIV-1 in the brain and play a crucial role in the development of HIV-1-associated neurocognitive disorders (HAND). While long non-coding RNAs (lncRNAs) have emerged as essential regulators [...] Read more.
Microglia, the resident macrophages of the central nervous system (CNS), serve as the primary reservoir of HIV-1 in the brain and play a crucial role in the development of HIV-1-associated neurocognitive disorders (HAND). While long non-coding RNAs (lncRNAs) have emerged as essential regulators of HIV-1 replication in T cells and macrophages, their role in microglia remains poorly understood. Here, we performed RNA sequencing of polyadenylated transcripts from a human microglial cell line exposed to HIV-1 infection or TNF-α stimulation to investigate transcriptional responses and identify lncRNAs with potential regulatory functions. Gene set enrichment analysis revealed broad overlap between viral and inflammatory responses, reflecting convergence on common molecular pathways. Among differentially expressed lncRNAs, we focused on TALAM1, which was specifically induced by HIV-1, and LINC00702, which responded to both HIV-1 and TNF-α. Validation by RT-qPCR confirmed the upregulation of TALAM1 and LINC00702 at 24 h post-infection. Furthermore, knockdown of either lncRNA affected viral genomic RNA levels, while only LINC00702 knockdown affected p55 production. Given that subcellular localization informs lncRNA function, we assessed the distribution of TALAM1 and LINC00702. TALAM1 was predominantly cytoplasmic under basal conditions but shifted toward nuclear enrichment upon HIV-1 infection, whereas LINC00702 remained primarily nuclear regardless of infection status. Consistent with their genomic context, protein interaction predictions, and pathway enrichment analyses suggested that TALAM1 may influence RNA processing and splicing, whereas LINC00702 may contribute to translational regulation and is associated with proteins involved in immune responses. Together, these findings provide an initial characterization of lncRNA responses to HIV-1 infection in a human microglial cell line and identify TALAM1 and LINC00702 as candidates for future functional studies in the context of viral infection and neuroinflammation. Full article
(This article belongs to the Special Issue Molecular Research on Human Retrovirus Infection: 2nd Edition)
Show Figures

Figure 1

27 pages, 6590 KB  
Article
Resveratrol Mitigates Age-Associated Cognitive Decline via Inhibition of cGAS-STING-Mediated Microglial Senescence
by Xinxin Duan, Jiahui Cheng, Jiayao Wang, Wen Chen and Zhi Ruan
Cells 2026, 15(6), 523; https://doi.org/10.3390/cells15060523 - 16 Mar 2026
Viewed by 633
Abstract
Background: Aging-related cognitive decline is closely associated with microglial senescence and the resulting chronic neuroinflammation. Emerging evidence identifies the cyclic GMP-AMP synthase–stimulator of interferon genes (cGAS-STING) pathway as a pivotal innate immune signaling pathway linking DNA damage to cellular senescence and the [...] Read more.
Background: Aging-related cognitive decline is closely associated with microglial senescence and the resulting chronic neuroinflammation. Emerging evidence identifies the cyclic GMP-AMP synthase–stimulator of interferon genes (cGAS-STING) pathway as a pivotal innate immune signaling pathway linking DNA damage to cellular senescence and the senescence-associated secretory phenotype (SASP), particularly in microglia. Targeting the formation or selective clearance of senescent cells thus emerges as a promising therapeutic approach to ameliorate cognitive dysfunction. Resveratrol has shown promise in modulating immune response and exerting anti-aging effects. However, the therapeutic potential and underlying mechanisms of resveratrol in mitigating age-associated microglial senescence and cognitive decline are not fully understood. Methods: In the present study, we employed a well-established murine model of accelerated aging induced by chronic intraperitoneal injection of D-galactose (D-gal) to elicit pronounced senescence-associated phenotypes and neuroinflammation. Resveratrol was administered via oral gavage daily for three weeks following D-gal injections. Behavioral assays were conducted to assess cognitive performance. Immunohistochemistry, quantitative PCR, and Western blot analyses were used to evaluate markers of cellular senescence, microglial activation and pro-inflammatory cytokine expression. In addition, in vitro assays in cultured microglia coupled with RNA sequencing were used to investigate the downstream signaling events following resveratrol treatment. Results: Chronic D-gal treatment induced significant cognitive impairment, enhanced microglial activation, elevated pro-inflammatory cytokine levels, and increased markers of cellular senescence in the brain. Resveratrol administration remarkably attenuated these effects, as evidenced by improved memory performance, reduced microglial senescence markers, and suppressed expression of Cxcl-10, Il-1β, and other SASP factors. Mechanistically, unbiased transcriptomic analysis revealed that the cGAS-STING signaling and neuroinflammation pathways were prominently dysregulated with double-stranded DNA-induced cellular senescence, which was effectively normalized by resveratrol in cultured microglia. Interestingly, resveratrol inhibited the translocation of STING from the endoplasmic reticulum to the Golgi apparatus and suppressed phosphorylation of TBK1, thereby blocking downstream STING signaling. Conclusions: These findings demonstrate that resveratrol mitigates microglial senescence and neuroinflammation and preserves cognitive function in D-gal-induced aging mice, at least partly through modulation of the cGAS-STING signaling. Therefore, targeting this pathway may represent a promising therapeutic strategy for age-related neuroinflammatory and cognitive disorders. Full article
(This article belongs to the Section Cellular Aging)
Show Figures

Figure 1

45 pages, 4993 KB  
Review
Paradoxes in the Ontological Classification of Glia—Evidence for an Important New Class of Brain Cells with Primary Functions in Iron Regulation
by Adrienne E. Milward, Rebecca J. Hood, Chan-An Lin, Conceição Bettencourt, Elvis Acquah, Jake Brooks, Joanna F. Collingwood, Yoshiteru Kagawa, Samantha J. Richardson, Yuting Wu, Yi Lu, Mirella Dottori and Daniel M. Johnstone
Cells 2026, 15(6), 511; https://doi.org/10.3390/cells15060511 - 13 Mar 2026
Viewed by 845
Abstract
The ontological categorization of the cellular elements of the brain was proposed over a century ago by Santiago Ramón y Cajal (neurons, astroglia) and Pío del Río-Hortega (oligodendroglia, microglia). It combines histochemical observations of morphology with allied inferences about the specialized functions and [...] Read more.
The ontological categorization of the cellular elements of the brain was proposed over a century ago by Santiago Ramón y Cajal (neurons, astroglia) and Pío del Río-Hortega (oligodendroglia, microglia). It combines histochemical observations of morphology with allied inferences about the specialized functions and origins (ectoderm or mesoderm) of each cellular element. This ontology shapes modern neuroscience, with the main non-neuronal cells—astroglia, oligodendroglia and microglia—viewed as having distinct primary roles relating respectively to the metabolic support, myelination and immunoprotection of neurons, the information signaling cells. Yet contemporary techniques, ranging from electrophysiology to single-cell transcriptomics and ultrahigh resolution spectroscopy, are revealing intersecting molecular profiles and functional capacities of these cell groups, for example metabolic support, neuroimmune and signaling functions in oligodendroglia. Here we identify discrepancies in current glial paradigms, from empirical, evolutionary and pragmatic perspectives. We suggest a subset of small, iron-rich glial cells, usually with few processes, often viewed as oligodendroglia with myelin-related primary functions, instead have iron-related primary functions that are central to all aspects of brain activity. We call these ‘ferriglia’. We discuss implications for pathogenesis across the spectrum of neuropsychiatric and neurological disorders, including neurodegenerative conditions such as Alzheimer’s disease and other less common cognitive, movement and neurobehavioral disorders, stroke and cerebrovascular disease, glioblastoma and other brain cancers and neuroimmune conditions. We also briefly address the question of where ferriglia may reside within existing glial compartments and lineages, implications for the ontological classification of other glial cells, and research challenges that must be overcome going forward. Full article
Show Figures

Figure 1

26 pages, 4731 KB  
Article
Brain Single-Cell Transcriptional Responses to Bexarotene-Activated RXR in an Alzheimer’s Disease Model
by Carolina Saibro-Girardi, Yi Lu, Nicholas F. Fitz, Daniel P. Gelain, Iliya Lefterov and Radosveta Koldamova
Int. J. Mol. Sci. 2026, 27(5), 2435; https://doi.org/10.3390/ijms27052435 - 6 Mar 2026
Viewed by 432
Abstract
Pharmacological activation of brain Retinoid X Receptors (RXRs) enhances cognition and facilitates amyloid-beta (Aβ) clearance in Alzheimer’s disease (AD) mouse models, partly by upregulating apolipoprotein E (Apoe), a major AD genetic risk factor. However, the specific cellular contributions to these effects [...] Read more.
Pharmacological activation of brain Retinoid X Receptors (RXRs) enhances cognition and facilitates amyloid-beta (Aβ) clearance in Alzheimer’s disease (AD) mouse models, partly by upregulating apolipoprotein E (Apoe), a major AD genetic risk factor. However, the specific cellular contributions to these effects are unclear. Here, we used single-cell transcriptomic profiling to investigate cell subpopulation-specific responses to bexarotene, an RXR agonist, in APP/PS1 mice. Our analysis revealed that bexarotene activated cholesterol biosynthesis and lipid metabolism transcriptional programs in homeostatic astrocytes and oligodendrocytes. Astrocytes also upregulated neurodevelopmental genes, while oligodendrocytes and endothelial cells showed enhanced protein folding and cellular growth pathways. Bexarotene further modulated immune responses, promoting Aβ-responsive signatures in disease-associated microglia and reactive astrocytes while dampening pro-inflammatory responses in homeostatic microglia and endothelial cells. Furthermore, Apoe expression was significantly elevated across multiple cell types, especially in microglia and oligodendrocytes. Cell–cell communication analysis highlighted increased astrocyte-centered signaling, with APOE-driven pathways emerging as a prominent mediator. These findings clarify the molecular complexity of RXR-mediated regulation, revealing the cellular origins of bexarotene’s known effects as well as novel, cell-type-specific responses. This study provides mechanistic insights into RXR-targeted interventions and supports APOE-associated pathways as promising therapeutic targets in AD. Full article
Show Figures

Figure 1

22 pages, 3932 KB  
Article
Polyunsaturated Fatty Acid Balance Modulates Microglial State in a Murine Model of Oxygen-Induced Neovascularization
by Esther S. Kim, Meng-Chin Lin, Cheng-Hsiang Lu, David Casero, Brian Aguirre, Joanne Brown, Olawande Olagoke, Camilia R. Martin, Madhuri Wadehra, Kara L. Calkins and Alison Chu
Nutrients 2026, 18(5), 749; https://doi.org/10.3390/nu18050749 - 26 Feb 2026
Viewed by 488
Abstract
Background/Objectives: The retina is enriched in polyunsaturated fatty acids (PUFAs) which are indispensable for normal vision, and recent clinical studies have shown that dietary supplementation of ω-6-and ω-3-polyunsaturated fatty acids (PUFAs) can provide a protective role against retinopathy of prematurity (ROP). Our study [...] Read more.
Background/Objectives: The retina is enriched in polyunsaturated fatty acids (PUFAs) which are indispensable for normal vision, and recent clinical studies have shown that dietary supplementation of ω-6-and ω-3-polyunsaturated fatty acids (PUFAs) can provide a protective role against retinopathy of prematurity (ROP). Our study aims to understand the mechanisms by which altering ω-6-and ω-3-polyunsaturated fatty acids (PUFAs) in the eye can protect against pathologic retinal neovascularization (NV). Methods: We interrogated the effects of endogenous ω-3-PUFA enrichment using transgenic fat-1 mice which convert ω-6-PUFAs to ω-3-PUFAs in the oxygen-induced retinopathy (OIR) murine model. In the OIR model, mice are exposed to 75% oxygen from postnatal day 7 (P7) to P12, then returned to room air (RA). We used a combination of immunofluorescence, bulk retinal RNA sequencing, and lipid mediator profiling by UHPLC-MS/MS in P17 mouse retinas to identify mechanisms underlying the protective effect against NV seen in fat-1 mice exposed to OIR. Results:Fat-1 OIR mice were protected against the development of retinopathy, demonstrating 15.1% less vaso-obliteration (75.5% relative reduction) after OIR and a 6.1% reduction in neovascularization (71.8% relative reduction) at P17 (p < 0.0001 for both). We found a dampened transcriptional response to OIR in the retina of fat-1 mice as compared to WT mouse retinas (198 vs. 782 genes, adjusted p-value < 0.01). Pathway analyses confirmed these findings, with significant OIR-induced transcriptional shifts in angiogenesis (adjusted p-value < 10−27), inflammation (adjusted p-value < 10−25), and microglial activation pathways (adjusted p-value < 10−9) in WT mouse retina that were not observed in fat-1 mice. Enrichment scores obtained through the integration of our bulk transcriptomics data with cell-resolved retina data indicate that the protective phenotype observed in fat-1 mice could be associated with intrinsic differences in microglia cell subtypes between WT and fat-1 mice. In situ, WT OIR mice demonstrated an increase in Iba1+ microglia compared to WT RA mice, whereas fat-1 OIR mice showed no difference when compared to fat-1 RA mice. Three ARA-derived oxylipins, 12-hydroxyeicosatetraenoic acid (12-HETE), prostaglandin D2 (PGD2), and thromboxane B2 (TXB2) demonstrated a pattern of upregulation in WT OIR compared to WT RA, but no upregulation in fat-1 OIR mice compared to fat-1 RA. Two EPA-derived specialized pro-resolving mediators and two LA-derived oxylipins were also differentially expressed. Conclusions: These findings show that a lower ω-6:ω-3 protects against neovascularization and is associated with attenuation of hyperoxia-induced microglial recruitment and activation, as well as inflammation and angiogenic signaling. Full article
(This article belongs to the Section Lipids)
Show Figures

Figure 1

19 pages, 8567 KB  
Article
Temporal and Spatial Gene Expression Dynamics in Neonatal HI Hippocampus with Focus on Arginase
by Michael A. Smith, Eesha Natarajan, Carlos Lizama-Valenzuela, Thomas Arnold, David Stroud, Amara Larpthaveesarp, Cristina Alvira, Jeffrey R. Fineman, Donna M. Ferriero, Emin Maltepe, Fernando Gonzalez and Jana K. Mike
Cells 2026, 15(3), 253; https://doi.org/10.3390/cells15030253 - 28 Jan 2026
Viewed by 741
Abstract
Background: Hypoxic–ischemic (HI) brain injury triggers a dynamic, multi-phase response involving early microglial efferocytosis followed by extracellular matrix (ECM) deposition and scar formation. Arginase-1 (ARG1), a key enzyme in tissue repair, is implicated in both processes, yet its role in neonatal microglia remains [...] Read more.
Background: Hypoxic–ischemic (HI) brain injury triggers a dynamic, multi-phase response involving early microglial efferocytosis followed by extracellular matrix (ECM) deposition and scar formation. Arginase-1 (ARG1), a key enzyme in tissue repair, is implicated in both processes, yet its role in neonatal microglia remains poorly defined. We characterize ARG1-linked pathways in neonatal microglia, identifying distinct efferocytic and fibrotic phases post-HI. Methods: HI was induced in P9 mice using the Vannucci model, and brains were collected at 24 h (D1) and 5 days (D5). Spatially resolved single-cell transcriptomics (seqFISH) was performed using a targeted panel enriched for microglial, ARG1-pathway, efferocytosis, and profibrotic genes. Cell segmentation, clustering, and spatial mapping were conducted using Navigator and Seurat. Differential expression, GSEA, and enrichment analyses were used to identify time- and injury-dependent pathways. Results: Spatial transcriptomics identified 12 transcriptionally distinct cell populations with preserved neuroanatomical organization. HI caused the expansion of microglia and astrocytes and the loss of glutamatergic neurons by D5. Microglia rapidly activated regenerative and profibrotic programs—including TGF-β, PI3K–Akt, cytoskeletal remodeling, and migration—driven by early DEGs such as Cd44, Reln, TGF-β1, and Col1a2. By D5, microglia adopted a collagen-rich fibrotic state with an upregulation of Bgn, Col11a1, Anxa5, and Npy. Conclusion: Neonatal microglia transition from early efferocytic responses to later fibrotic remodeling after HI, driven by the persistent activation of PI3K–Akt, TGF-β, and Wnt/FZD4 pathways. These findings identify microglia as central regulators of neonatal scar formation and highlight therapeutic targets within ARG1-linked signaling. Full article
(This article belongs to the Section Cellular Neuroscience)
Show Figures

Figure 1

19 pages, 2935 KB  
Review
The Double Face of Microglia in the Brain
by Moisés Rubio-Osornio, Carmen Rubio, Maximiliano Ganado and Héctor Romo-Parra
Neuroglia 2026, 7(1), 3; https://doi.org/10.3390/neuroglia7010003 - 2 Jan 2026
Cited by 1 | Viewed by 1716
Abstract
The microglia, first identified by Pío del Río-Hortega, are resident macrophages in the CNS that aid in immune monitoring, synaptic remodeling, and tissue repair. Microglial biology’s dual functions in maintaining homeostasis and contributing to neurodegeneration are examined in this review, with a focus [...] Read more.
The microglia, first identified by Pío del Río-Hortega, are resident macrophages in the CNS that aid in immune monitoring, synaptic remodeling, and tissue repair. Microglial biology’s dual functions in maintaining homeostasis and contributing to neurodegeneration are examined in this review, with a focus on neurodegenerative disease treatment targets. Methods: We reviewed microglial research using single-cell transcriptomics, molecular genetics, and neuroimmunology to analyze heterogeneity and activation states beyond the M1/M2 paradigm. Results: Microglia maintains homeostasis through phagocytosis, trophic factor production, and synaptic pruning. They acquire activated morphologies in pathological conditions, releasing proinflammatory cytokines and reactive oxygen species via NF-κB, MAPK, and NLRP3 signaling. Single-cell investigations show TREM2 and APOE-expressing disease-associated microglia (DAM) in neurodegenerative lesions. Microglial senescence, mitochondrial failure, and chronic inflammation result from Nrf2/Keap1 redox pathway malfunction in ageing. Microglial interactions with astrocytes via IL-1α, TNF-α, and C1q result in neurotoxic or neuroprotective A2 astrocytes, demonstrating linked glial responses. Microglial inflammatory or reparative responses are influenced by epigenetic and metabolic reprogramming, such as regulation of PGC-1α, SIRT1, and glycolytic flux. Microglia are essential to neuroprotection and neurodegeneration. TREM2 agonists, NLRP3 inhibitors, and epigenetic modulators can treat chronic neuroinflammation and restore CNS homeostasis in neurodegenerative illnesses by targeting microglial signaling pathways. Full article
Show Figures

Figure 1

21 pages, 54326 KB  
Article
Exploratory Single-Cell Transcriptomic Profiling Reveals Dysregulated Glial Populations and Pathways in Focal Cortical Dysplasia Epilepsy
by Chao Jiang, Qingyao Gao, Yan Zhao, Yiming You, Zhuojue Wang, Jian Wang, Guang Yang, Chuang Guo and Zhiqiang Cui
Biology 2025, 14(12), 1690; https://doi.org/10.3390/biology14121690 - 27 Nov 2025
Viewed by 919
Abstract
Background: Focal cortical dysplasia (FCD) is a prevalent cause of drug-resistant epilepsy, but a comprehensive understanding of its pathogenesis at a cellular resolution remains limited. Previous transcriptomic studies, often constrained by bulk tissue analysis, have been unable to dissect the cell-type-specific contributions to [...] Read more.
Background: Focal cortical dysplasia (FCD) is a prevalent cause of drug-resistant epilepsy, but a comprehensive understanding of its pathogenesis at a cellular resolution remains limited. Previous transcriptomic studies, often constrained by bulk tissue analysis, have been unable to dissect the cell-type-specific contributions to epileptogenesis. Methods: We performed scRNA-seq on cortical tissues from one surgical patient with FCD type II and one matched control. Cell clustering, annotation, and identification of differentially expressed genes (DEGs) were conducted using standard Seurat workflow. We focused on the molecular alterations in three major glial cell types: astrocytes, microglia, and oligodendrocytes. To functionally interpret the DEGs, we performed enrichment analyses using Gene Ontology (GO) and the Kyoto Encyclopedia of Genes and Genomes (KEGG). Results: Our profiling revealed a profoundly reconstituted cellular ecosystem in the FCD cortex. We found a marked expansion of microglia (65.57% vs. 47.02%; a ~39% relative increase) and astrocytes (10.98% vs. 4.11%; a ~167% relative increase), alongside a severe depletion of oligodendrocytes (8.12% vs. 30.63%; a ~73% relative decrease). Critically, a core set of 128 differentially expressed genes (DEGs) was shared across these glial populations, featuring consistent upregulation of RAC1 and downregulation of ATP5F1D, pointing to convergent pro-inflammatory and mitochondrial dysfunction pathways. Enrichment analyses further demonstrated a coordinated engagement of neuroinflammatory pathways, most notably IL-17 signaling. Subsequent cell–cell communication inference revealed a broad attenuation of intercellular signaling, with a 35% reduction in interaction numbers, indicating a breakdown of coordinated cellular crosstalk. Conclusions: This exploratory single-cell study provides preliminary evidence of a convergent glial pathology in FCD, characterized by shared molecular disruptions in inflammation and metabolism. Our findings highlight RAC1 and IL-17 signaling as potentially actionable pathways, warranting further investigation into their therapeutic potential for mitigating epileptogenesis in FCD. Full article
Show Figures

Figure 1

29 pages, 1367 KB  
Review
Microglia in Brain Aging and Age-Related Diseases: Friends or Foes?
by Kentaro Ishikawa, Risako Fujikawa, Kayoko Okita, Fumika Kimura, Takuya Watanabe, Shutaro Katsurabayashi and Katsunori Iwasaki
Int. J. Mol. Sci. 2025, 26(23), 11494; https://doi.org/10.3390/ijms262311494 - 27 Nov 2025
Cited by 1 | Viewed by 2767
Abstract
With the global rise in population aging, establishing effective strategies for the prevention and treatment of age-related neurodegenerative diseases, as well as their prodromal stage of cognitive frailty, has become an urgent challenge. Recent studies have revealed that the neural basis of both [...] Read more.
With the global rise in population aging, establishing effective strategies for the prevention and treatment of age-related neurodegenerative diseases, as well as their prodromal stage of cognitive frailty, has become an urgent challenge. Recent studies have revealed that the neural basis of both frailty and age-related disorders is closely associated with chronic neuroinflammation and impaired clearance of cellular debris, processes that are primarily regulated by microglia, the resident immune cells of the brain. As aging progresses, microglia exhibit reduced surveillance and motility, diminished phagocytic efficiency, and transition into a proinflammatory, hyperresponsive state. Such maladaptive microglia contribute to synaptic loss, white matter deterioration, and the spread of neurodegenerative pathology. Conversely, single-cell transcriptomic studies have identified distinct microglial subsets, including CD11c+ microglia, which show upregulation of lysosomal and lipid metabolism pathways, enhanced debris clearance, and elevated neurotrophic factor expression. These features suggest that certain microglial populations adopt protective or adaptive phenotypes that preserve neural integrity. However, under chronic inflammation or pathological conditions, even protective microglia may become inflammation-promoting. This review summarizes current evidence on microglial changes in aging, frailty, and neurodegeneration, emphasizing their dual roles and discussing strategies that modulate microglial function to maintain brain health and prevent or treat frailty and age-related diseases. Full article
(This article belongs to the Special Issue Physiological Functions and Pathological Effects of Microglia)
Show Figures

Graphical abstract

26 pages, 1876 KB  
Review
The m6A Modification in Neurodegenerative Disease: A Cellular Perspective
by Shuowei Wang, Ziming Feng, Hongjin Wu, Shen Wang, Suping Qin, Xiaotian Wang, Feng Zhou, Kuiyang Zheng, Xufeng Huang and Xiaomei Liu
Cells 2025, 14(22), 1820; https://doi.org/10.3390/cells14221820 - 20 Nov 2025
Viewed by 1870
Abstract
N6-methyladenosine (m6A) is the most abundant internal RNA modification in eukaryotes and plays a critical role in gene expression regulation by influencing RNA stability, splicing, nuclear export, and translation. Emerging evidence suggests that dysregulation of m6A contributes to neuroinflammation, [...] Read more.
N6-methyladenosine (m6A) is the most abundant internal RNA modification in eukaryotes and plays a critical role in gene expression regulation by influencing RNA stability, splicing, nuclear export, and translation. Emerging evidence suggests that dysregulation of m6A contributes to neuroinflammation, neurotoxicity, and synaptic dysfunction—key features of neurodegenerative diseases. This review aims to examine the role of m6A modification in neurodegenerative diseases from a cell-type-specific perspective. We systematically reviewed recent studies investigating m6A modifications in neurons and glial cells. Data from transcriptomic, epitranscriptomic, and functional studies were analyzed to understand how m6A dynamics influence disease-related processes. Findings indicate that m6A modifications regulate neuroinflammation and immune responses in microglia, modulate astrocytic support functions, affect myelination through oligodendrocytes, and alter m6A patterns in neurons, impacting synaptic plasticity, stress responses, and neuronal survival. These cell-type-specific roles of m6A contribute to the progression of neurodegenerative diseases such as Alzheimer’s disease (AD), Parkinson’s disease (PD), and Amyotrophic lateral sclerosis (ALS). Understanding m6A-modulated mechanisms in specific neural cell types may facilitate the development of targeted interventions for neurodegenerative diseases. Full article
(This article belongs to the Section Cellular Neuroscience)
Show Figures

Figure 1

16 pages, 3641 KB  
Article
SLC30A3 as a Zinc Transporter-Related Biomarker and Potential Therapeutic Target in Alzheimer’s Disease
by Ruyu Bai, Zhiyun Cheng and Yong Diao
Genes 2025, 16(11), 1380; https://doi.org/10.3390/genes16111380 - 13 Nov 2025
Cited by 1 | Viewed by 1157
Abstract
Background: Alzheimer’s disease (AD) is a progressive neurodegenerative disorder with unclear pathogenic mechanisms. Dysregulated zinc metabolism contributes to AD pathology. This study aimed to identify zinc metabolism-related hub genes to provide potential biomarkers and therapeutic targets for AD. Methods: We performed an integrative [...] Read more.
Background: Alzheimer’s disease (AD) is a progressive neurodegenerative disorder with unclear pathogenic mechanisms. Dysregulated zinc metabolism contributes to AD pathology. This study aimed to identify zinc metabolism-related hub genes to provide potential biomarkers and therapeutic targets for AD. Methods: We performed an integrative analysis of multiple transcriptomic datasets from AD patients and normal controls. Differentially expressed genes and weighted gene co-expression network analysis (WGCNA) were combined to identify hub genes. We then conducted Gene Set Enrichment Analysis (GSEA), immune cell infiltration analysis (CIBERSORT), and receiver operating characteristic (ROC) curve analysis to assess the hub gene’s biological function, immune context, and diagnostic performance. Drug-gene interactions were predicted using the DrugBank database. Results: We identified a single key zinc transporter–related hub gene, SLC30A3, which was significantly downregulated in AD and demonstrated potential diagnostic value (AUC 0.70–0.80). Lower SLC30A3 expression was strongly associated with impaired synaptic plasticity (long-term potentiation, long-term depression, calcium signaling pathway, and axon guidance), mitochondrial dysfunction (the citrate cycle and oxidative phosphorylation), and pathways common to major neurodegenerative diseases (Parkinson’s disease, AD, Huntington’s disease, and amyotrophic lateral sclerosis). Furthermore, SLC30A3 expression correlated with specific immune infiltrates, particularly the microglia-related chemokine CX3CL1. Zinc chloride and zinc sulfate were identified as potential pharmacological modulators. Conclusions: Our study systematically identifies SLC30A3 as a novel biomarker in AD, linking zinc dyshomeostasis to synaptic failure, metabolic impairment, and neuroimmune dysregulation. These findings offer a new basis for developing targeted diagnostic and therapeutic strategies for AD. Full article
(This article belongs to the Section Neurogenomics)
Show Figures

Figure 1

23 pages, 4737 KB  
Article
Knockout of Perilipin-2 in Microglia Alters Lipid Droplet Accumulation and Response to Alzheimer’s Disease Stimuli
by Isaiah O. Stephens and Lance A. Johnson
Cells 2025, 14(22), 1783; https://doi.org/10.3390/cells14221783 - 13 Nov 2025
Cited by 1 | Viewed by 2961
Abstract
Lipid droplets (LDs) are emerging as key regulators of metabolism and inflammation, with their buildup in microglia linked to aging and neurodegeneration. Perilipin-2 (Plin2) is a ubiquitously expressed LD-associated protein that stabilizes lipid stores; in peripheral tissues, its upregulation promotes lipid retention, inflammation, [...] Read more.
Lipid droplets (LDs) are emerging as key regulators of metabolism and inflammation, with their buildup in microglia linked to aging and neurodegeneration. Perilipin-2 (Plin2) is a ubiquitously expressed LD-associated protein that stabilizes lipid stores; in peripheral tissues, its upregulation promotes lipid retention, inflammation, and metabolic dysfunction. Yet, its role in microglia remains unclear. Using CRISPR-engineered Plin2 knockout (KO) BV2 microglia, we examined how Plin2 contributes to lipid accumulation, bioenergetics, and immune function. Compared to wild-type (WT) cells, Plin2 KO microglia showed markedly reduced LD burden under basal and oleic acid-loaded conditions. Functionally, this was linked to enhanced phagocytosis of zymosan particles, even after lipid loading, indicating improved clearance capacity. Transcriptomics revealed genotype-specific responses to amyloid-β (Aβ), especially in mitochondrial metabolism pathways. Seahorse assays confirmed a distinct bioenergetic profile in KO cells, with reduced basal respiration and glycolysis but preserved mitochondrial capacity, increased spare reserve, and a blunted glycolytic response to Aβ. Together, these findings establish Plin2 as a regulator of microglial lipid storage and metabolic state, with its loss reducing lipid buildup, enhancing phagocytosis, and altering Aβ-induced metabolic reprogramming. Targeting Plin2 may represent a strategy to reprogram microglial metabolism and function in aging and neurodegeneration. Full article
(This article belongs to the Special Issue Lipids and Lipidomics in Neurodegenerative Diseases)
Show Figures

Graphical abstract

29 pages, 3985 KB  
Article
Differential Responses of Human iPSC-Derived Microglia to Stimulation with Diverse Inflammogens
by Chiara Wolfbeisz, Julian Suess, Nadine Dreser, Heidrun Leisner, Markus Brüll, Madeleine Fandrich, Nicole Schneiderhan-Marra, Oliver Poetz, Thomas Hartung and Marcel Leist
Cells 2025, 14(21), 1687; https://doi.org/10.3390/cells14211687 - 28 Oct 2025
Viewed by 2769
Abstract
Human microglia are central regulators and actors in brain infections and neuro-inflammatory pathologies. However, access to such cells is limited, and studies systematically mapping the spectrum of their inflammatory states are scarce. Here, we generated microglia-like cells (MGLCs) from human induced pluripotent stem [...] Read more.
Human microglia are central regulators and actors in brain infections and neuro-inflammatory pathologies. However, access to such cells is limited, and studies systematically mapping the spectrum of their inflammatory states are scarce. Here, we generated microglia-like cells (MGLCs) from human induced pluripotent stem cells and characterized them as a robust, accessible model system for studying inflammatory activation. We validated lineage identity through transcriptome profiling, revealing selective upregulation of microglial signature genes and enrichment of microglia/macrophage-related gene sets. MGLCs displayed distinct morphologies and produced stimulus- and time-dependent cytokine secretion profiles upon exposure to diverse inflammatory stimuli, including pro-inflammatory cytokines (TNFα, interferon-γ) and agonists of the Toll-like receptors TLR2 (FSL-1), TLR3 (Poly(I:C)), TLR4 (lipopolysaccharide, LPS), and TLR7 (imiquimod). Transcriptome profiling and bioinformatics analysis revealed distinct activation signatures. Functional assays demonstrated stimulus-specific engagement of NFκB and JAK-STAT signaling pathways. The shared NFκB nuclear translocation response of TLR ligands and TNFα was reflected in overlapping transcriptome profiles: they shared modules (e.g., oxidative stress response and TNFα-related signaling) identified by weighted gene co-expression network analysis. Finally, the potential consequences of microglia activation for neighboring cells were studied on the example of microglia-astrocyte crosstalk. The capacity of MGLC supernatants to stimulate astrocytes was measured by quantifying astrocytic NFκB translocation. MGLCs stimulated with FSL-1, LPS, or Poly(I:C) indirectly activated astrocytes via a strictly TNFα-dependent mechanism, highlighting the role of soluble mediators in the signal propagation. Altogether, this platform enables a dissection of microglia activation states and multi-parametric characterization of subsequent neuroinflammation. Full article
(This article belongs to the Collection Feature Papers in 'Cells of the Nervous System' Section)
Show Figures

Graphical abstract

24 pages, 6934 KB  
Article
Optineurin Shapes Basal and LPS-Induced Transcriptomes in BV2 Microglia
by Sara Cappelli, Josip Peradinovic, Nikolina Mohovic, Purba Mandal, Cristiana Stuani, Alessandra Longo, Jason R. Cannon, Priyanka Baloni, Benedetta Leoni, Tamara Krsmanovic, Katica Stojanov, Gordana Apic, Robert B. Russell, Maurizio Romano, Emanuele Buratti and Ivana Munitic
Int. J. Mol. Sci. 2025, 26(21), 10453; https://doi.org/10.3390/ijms262110453 - 28 Oct 2025
Viewed by 1429
Abstract
The OPTN gene, which encodes the adaptor protein optineurin, is genetically linked to amyotrophic lateral sclerosis and frontotemporal dementia, diseases characterized by chronic microglial activation. Optineurin regulates inflammatory signaling, autophagy, and trafficking, but its role in microglia remains incompletely understood. Here, we used [...] Read more.
The OPTN gene, which encodes the adaptor protein optineurin, is genetically linked to amyotrophic lateral sclerosis and frontotemporal dementia, diseases characterized by chronic microglial activation. Optineurin regulates inflammatory signaling, autophagy, and trafficking, but its role in microglia remains incompletely understood. Here, we used bulk RNA sequencing to profile CRISPR-Cas9-mediated optineurin knockout (KO) and wild-type BV2 microglia under basal conditions and upon LPS stimulation. At baseline, optineurin KO altered ~7% of the transcriptome, with a predominant downregulation of type I interferon and antiviral pathways, suggesting its role in maintaining basal immune readiness. LPS stimulation reprogrammed ~35% of genes in wild-type microglia, inducing immune effectors and suppressing cell cycle regulators, whereas in optineurin-deficient cells, the response was blunted with only ~16% of genes changing relative to the KO baseline. Furthermore, LPS-treated optineurin KO microglia notably diverged from LPS-treated wild-type cells, with ~26% differentially expressed genes (DEGs). This included impaired induction of inflammatory programs and persistence of cell cycle-associated transcripts. Most DEGs in LPS-treated KO cells were unique to this condition, highlighting optineurin-dependent pathways specific to inflammatory challenge. Overall, our study provides a systems-level framework for investigating optineurin in microglia and neurodegeneration, establishing it as a key regulator of the microglial transcriptome, with its loss reshaping innate immune and cell cycle programs. Full article
Show Figures

Figure 1

Back to TopTop