Sign in to use this feature.

Years

Between: -

Subjects

remove_circle_outline
remove_circle_outline
remove_circle_outline
remove_circle_outline
remove_circle_outline
remove_circle_outline
remove_circle_outline
remove_circle_outline
remove_circle_outline

Journals

remove_circle_outline
remove_circle_outline
remove_circle_outline
remove_circle_outline
remove_circle_outline
remove_circle_outline
remove_circle_outline
remove_circle_outline
remove_circle_outline
remove_circle_outline
remove_circle_outline
remove_circle_outline
remove_circle_outline
remove_circle_outline
remove_circle_outline
remove_circle_outline
remove_circle_outline
remove_circle_outline
remove_circle_outline
remove_circle_outline
remove_circle_outline
remove_circle_outline
remove_circle_outline
remove_circle_outline
remove_circle_outline
remove_circle_outline
remove_circle_outline

Article Types

Countries / Regions

remove_circle_outline
remove_circle_outline
remove_circle_outline
remove_circle_outline
remove_circle_outline
remove_circle_outline
remove_circle_outline

Search Results (8,236)

Search Parameters:
Keywords = miR-5110

Order results
Result details
Results per page
Select all
Export citation of selected articles as:
12 pages, 3774 KB  
Article
Gene Expression Profiles of Melanocytes Over-Expressing miR-5110 in Alpaca
by Shanshan Yang, Dingxing Jiao, Fengsai Li, Xuqi Wang, Tao Song, Lili Wang, Ping Rui and Zengjun Ma
Curr. Issues Mol. Biol. 2026, 48(1), 93; https://doi.org/10.3390/cimb48010093 (registering DOI) - 16 Jan 2026
Abstract
Previous studies have shown that miR-5110 regulates pigmentation by cotargeting melanophilin (MLPH) and WNT family member 1 (WNT1). In order to find the possible molecular mechanism for pigmentation, we examined the mRNA expression profiles in melanocytes of alpaca transfected with miR-5110, inhibitor or [...] Read more.
Previous studies have shown that miR-5110 regulates pigmentation by cotargeting melanophilin (MLPH) and WNT family member 1 (WNT1). In order to find the possible molecular mechanism for pigmentation, we examined the mRNA expression profiles in melanocytes of alpaca transfected with miR-5110, inhibitor or negative control (NC) plasmids using high-throughput RNA sequencing. The results showed that a total of 91,976 unigenes were assembled from the reads, among which 13,262 had sequence sizes greater than 2000 nucleotides. According to the KEGG pathway analysis, four pathways related to melanogenesis, the MAPK signaling pathway, Wnt signaling pathway, and cAMP signaling pathway were identified. Compared to the NC, 162 gene were upregulated and 41 genes were downregulated in melanocytes over expressed by miR-5110. The differential expressions of mRNAs Dickkopf 3 (DKK3), premelanosome protein (Pmel), insulin-like growth factor 1 receptor (IGF1R), cyclin-dependent kinase 5 (CDK5), endothelin receptor type B (Ednrb), kit ligand (Kitl), Myc, and S100 were verified using qRT-PCR, which agreed with the results of RNA sequencing. We also verified the differential expressions of mRNAs of some genes in the MAPK signaling pathway using qRT-PCR, which agreed with the results of RNA sequencing. Interestingly, several genes were screened as candidates for the melanogenesis regulated by miR-5110, including Kitl and MAPK-activated protein kinase 3 (MAPKAPK3). These findings provide new insights for further molecular studies on the effects of miR-5110 on the melanogenesis and pigmentation. Full article
(This article belongs to the Section Biochemistry, Molecular and Cellular Biology)
17 pages, 568 KB  
Article
Liquid Biopsy in Clear Cell Renal Cell Carcinoma: Diagnostic Potential of Urinary miRNAs
by Giacomo Vannuccini, Alessio Paladini, Matteo Mearini, Francesca Cocci, Giuseppe Giardino, Paolo Mangione, Vincenza Maulà, Daniele Mirra, Ettore Mearini and Giovanni Cochetti
Cancers 2026, 18(2), 285; https://doi.org/10.3390/cancers18020285 - 16 Jan 2026
Abstract
Background: Clear cell renal cell carcinoma (ccRCC) is the most prevalent kidney cancer subtype and, in most cases, it is incidentally diagnosed, as early-stage disease is often asymptomatic. Therefore, the identification of stable, noninvasive biomarkers is a major unmet clinical need. Urinary microRNAs [...] Read more.
Background: Clear cell renal cell carcinoma (ccRCC) is the most prevalent kidney cancer subtype and, in most cases, it is incidentally diagnosed, as early-stage disease is often asymptomatic. Therefore, the identification of stable, noninvasive biomarkers is a major unmet clinical need. Urinary microRNAs (miRNAs) have emerged as promising candidates since they are extraordinarily stable in urine and show a close relationship with tumour biology. Methods: In this study, urinary expression levels of five miRNAs (miR-15a, miR-15b, miR-16, miR-210, and miR-let-7b) were analysed in RCC patients before surgery, 5 days after, and one month after surgery, and compared to healthy controls. Results: Non-parametric analyses revealed significant postoperative decreases for miR-15a (p = 0.002), miR-16 (p = 0.025), miR-210 (p = 0.030), and in the overall miRNA Sum (p = 0.002), suggesting that these miRNAs are directly linked to tumour presence. In the comparison between preoperative and one-month postoperative samples, miR-let-7b (p = 0.049) and the global miRNA Sum (p = 0.037) remained significantly reduced after intervention, indicating a partial normalisation of urinary miRNA profiles. Correlation analyses demonstrated positive associations between specific miRNAs and clinical parameters such as age, ischemia time, and surgical time, reinforcing their potential relevance to tumour biology and treatment response. Conclusions: These findings support urinary miRNAs as promising, minimally invasive biomarkers for ccRCC diagnosis and postoperative monitoring. Full article
(This article belongs to the Special Issue miRNAs in Targeted Cancer Therapy)
Show Figures

Figure 1

21 pages, 1740 KB  
Systematic Review
Comparative Meta-Analysis: Salivary, Plasma, and Serum miRNA Profiles for Oral Squamous Cell Carcinoma Detection
by Arbi Wijaya, Vera Julia, Nurtami Soedarsono, Turmidzi Fath, Bayu Brahma, Alif Rizqy Soeratman, Denni Joko Purwanto, Yutaro Higashi, Masaaki Miyakoshi and Tsuyoshi Sugiura
J. Pers. Med. 2026, 16(1), 52; https://doi.org/10.3390/jpm16010052 - 16 Jan 2026
Abstract
Background: MiRNAs have emerged as minimally invasive biomarkers with considerable potential for the early detection of oral squamous cell carcinoma (OSCC). Although numerous studies have evaluated circulating miRNAs across different biofluids, the comparative diagnostic performance of saliva-, serum-, and plasma-derived miRNAs has not [...] Read more.
Background: MiRNAs have emerged as minimally invasive biomarkers with considerable potential for the early detection of oral squamous cell carcinoma (OSCC). Although numerous studies have evaluated circulating miRNAs across different biofluids, the comparative diagnostic performance of saliva-, serum-, and plasma-derived miRNAs has not been systematically clarified. Methods: A meta-analysis was performed by screening PubMed, MEDLINE, Scopus, CINAHL, and related databases. Nineteen eligible studies evaluating miRNA-based assays in saliva, serum, or plasma were included. A random-effects bivariate model was used to calculate pooled sensitivity, specificity, and area under the HSROC curve. Meta-regression using log diagnostic odds ratio (lnDOR) examined whether biofluid type significantly influenced diagnostic performance. Results: Salivary miRNAs showed a pooled sensitivity of 0.76 (95% CI: 0.68–0.82; I2 = 84.69%), specificity of 0.79 (95% CI: 0.70–0.85; I2 = 70.41%), and an AUC of 0.84 (95% CI: 0.80–0.87). Plasma miRNAs produced comparable results with a pooled sensitivity of 0.77 (95% CI: 0.61–0.88; I2 = 90.45%), specificity of 0.79 (95% CI: 0.63–0.89; I2 = 80.20%), and an AUC of 0.85 (95% CI: 0.81–0.89). Serum-derived miRNAs demonstrated the highest accuracy with a pooled sensitivity of 0.82 (95% CI: 0.70–0.90; I2 = 76.92%), specificity of 0.88 (95% CI: 0.75–0.95; I2 = 74.87%), and an AUC of 0.91 (95% CI: 0.89–0.94). Despite serum’s numerically superior performance, meta-regression revealed no significant matrix effect (Wald χ2 = 0.20, p = 0.903). Conclusions: Although serum-derived miRNAs performed best overall, biofluid type was not a statistically significant determinant of diagnostic performance. Full article
(This article belongs to the Special Issue Personalized Diagnosis and Treatment for Head and Neck Cancer)
Show Figures

Graphical abstract

20 pages, 2988 KB  
Article
Theoretical Analysis of MIR-Based Differential Photoacoustic Spectroscopy for Noninvasive Glucose Sensing
by Tasnim Ahmed, Khan Mahmud, Md Rejvi Kaysir, Shazzad Rassel and Dayan Ban
Chemosensors 2026, 14(1), 26; https://doi.org/10.3390/chemosensors14010026 - 16 Jan 2026
Abstract
Diabetes is a developing global health concern that cannot be cured, necessitating frequent blood glucose monitoring and dietary management. Photoacoustic Spectroscopy (PAS) in the mid-infrared (MIR) region has recently emerged as a viable noninvasive blood glucose monitoring technique. However, MIR-PAS confronts significant challenges: [...] Read more.
Diabetes is a developing global health concern that cannot be cured, necessitating frequent blood glucose monitoring and dietary management. Photoacoustic Spectroscopy (PAS) in the mid-infrared (MIR) region has recently emerged as a viable noninvasive blood glucose monitoring technique. However, MIR-PAS confronts significant challenges: (i) Water absorption, which reduces light penetration, and (ii) interference from other blood components. This paper systematically analyzes the background of photoacoustic signal generation and proposes a differential PAS (DPAS) in the MIR region for removing the background signals arising from water and other interfering components of blood, which improves the overall detection sensitivity. A detailed mathematical model with an explanation for choosing two suitable MIR quantum cascade lasers for this differential scheme is presented here. For single-wavelength PAS (SPAS), a detection sensitivity of 1.537 µPa mg−1 dL was obtained from the proposed model. Alternatively, 2.333 µPa mg−1 dL detection sensitivity was found by implementing the DPAS scheme, which is about 1.5 times higher than SPAS. Moreover, DPAS facilitates an additional parameter, a differential phase shift between two laser responses, that has an effective correlation with the glucose concentration variation. Thus, MIR-based DPAS could be an effective way of monitoring blood glucose levels noninvasively in the near future. Full article
(This article belongs to the Section Optical Chemical Sensors)
Show Figures

Figure 1

18 pages, 14186 KB  
Article
Modulation of Cancer-Associated Fibroblasts via the miR-624-5p/FAP Axis Drives Progression and Metastasis in Non-Small Cell Lung Cancer
by Yan Zhao, Shuman Zhen, Xiaoxu Li, Xiaolin Chen, Xue Zhang, Xinming Zhao and Lihua Liu
Cancers 2026, 18(2), 279; https://doi.org/10.3390/cancers18020279 - 16 Jan 2026
Abstract
Background: Cancer-associated fibroblasts (CAFs) are key mediators of metastatic progression in non-small cell lung cancer (NSCLC). Fibroblast activation protein (FAP) serves as the hallmark of CAF activation. However, the upstream regulation of FAP remains elusive, limiting stroma-targeted therapy development. Methods: 68Ga-FAP inhibitor [...] Read more.
Background: Cancer-associated fibroblasts (CAFs) are key mediators of metastatic progression in non-small cell lung cancer (NSCLC). Fibroblast activation protein (FAP) serves as the hallmark of CAF activation. However, the upstream regulation of FAP remains elusive, limiting stroma-targeted therapy development. Methods: 68Ga-FAP inhibitor (FAPI)-04 PET/CT imaging was performed on 61 NSCLC patients to evaluate the clinical significance of FAP. CAFs and normal fibroblasts (NFs) were isolated from patient tissues. Bioinformatic analysis and qRT-PCR were employed to screen and validate miRNAs. Functional assays (CCK-8, collagen contraction, wound healing, transwell co-culture) were utilized to investigate the role of miR-624-5p in regulating fibroblast activation and the effects on the metastatic potential of NSCLC cells. The targeting relationship between miR-624-5p and FAP was validated using FISH, dual-luciferase assay, and Western blotting. Results: 68Ga-FAPI-04 uptake was higher in advanced NSCLC (p < 0.001) and correlated with tumor size, lymph node metastases, and distant metastases (p < 0.05). Isolated primary CAFs significantly enhanced the migration and invasion of A549 and PC9 cells compared to NFs (p < 0.001). We identified miR-624-5p as a significantly downregulated miRNA in CAFs (p < 0.001). Functionally, miR-624-5p overexpression inhibited CAF proliferation and collagen contraction (p < 0.01) and reduced the proliferation, migration, and invasion capabilities of A549 and PC9 cells (p < 0.001). Mechanistically, miR-624-5p bound to FAP mRNA and negatively regulated FAP expression (p < 0.001), thus suppressing CAF activation and tumor metastasis. Conclusions: Our findings establish miR-624-5p as a novel upstream regulator that suppresses FAP expression, consequently inhibiting CAF activation and its pro-metastatic function. Targeting the miR-624-5p/FAP axis represents a promising therapeutic strategy for NSCLC metastasis. Full article
(This article belongs to the Special Issue Lung Cancer: Updates on Therapy and Prognostic Prediction)
Show Figures

Figure 1

13 pages, 1789 KB  
Article
Distinct Serum MicroRNA Signatures and mRNA Decay Pathway Dysregulation in NSAID-Exacerbated Chronic Urticaria
by Young-Min Ye, Jin Young Noh, Seung Ho Kim, Jiwon Yoon, Da-Hye Moon, Boyoun Choi, Se-Min Park, Kun-Woo Park, Jungmo Kim and Hyun Goo Woo
Int. J. Mol. Sci. 2026, 27(2), 904; https://doi.org/10.3390/ijms27020904 - 16 Jan 2026
Abstract
Nonsteroidal anti-inflammatory drugs (NSAIDs) can exacerbate urticaria and/or angioedema in up to 30% of patients with chronic urticaria (CU), representing a distinct subtype characterized by heightened inflammation and leukotriene-driven pathophysiology. MicroRNAs (miRNAs) are post-transcriptional regulators that modulate immune and inflammatory responses. This study [...] Read more.
Nonsteroidal anti-inflammatory drugs (NSAIDs) can exacerbate urticaria and/or angioedema in up to 30% of patients with chronic urticaria (CU), representing a distinct subtype characterized by heightened inflammation and leukotriene-driven pathophysiology. MicroRNAs (miRNAs) are post-transcriptional regulators that modulate immune and inflammatory responses. This study aimed to identify differentially expressed miRNAs (DEMs) according to NSAID hypersensitivity status and to elucidate their molecular networks in CU. Serum miRNA profiles were analyzed in 14 NSAID-exacerbated CU (NECU) and 16 NSAID-tolerant CU (NTCU) patients using an Affymetrix GeneChip® miRNA 4.0 Array. DEMs were identified (fold difference > 1.5, p < 0.05), and validated targets were retrieved from the multiMiR database for network construction and Gene Ontology enrichment analyses. NECU patients exhibited a higher frequency of angioedema and systemic corticosteroid use than NTCU patients. Eight DEMs were identified, including upregulated miR-5001-5p, miR-4270, and miR-6869-5p, and downregulated miR-6511b-5p, miR-2277-5p, and miR-378h in NECU. Network integration revealed AGO2-BTG2-LMNB2, NFIC-ZZZ3, and NUFIP2-GLG1 as central clusters, implicating dysregulation of mRNA decay and inflammatory signaling pathways. Reduced miR-6511b-5p expression may derepress BRG1, enhancing chromatin accessibility for inflammatory and leukotriene-synthetic genes. Distinct miRNA signatures differentiate NECU from NTCU, implying a miR-5001-5p/miR-6511b-5p–mRNA decay axis that links impaired post-transcriptional regulation with leukotriene-driven inflammation in CU. These findings highlight candidate miRNAs as potential biomarkers for disease endotyping and therapeutic stratification. Full article
(This article belongs to the Special Issue Molecular Studies of Skin Diseases: From Mechanisms to Therapy)
Show Figures

Figure 1

19 pages, 1001 KB  
Review
MicroRNAs—Are They Possible Markers of Allergic Diseases and Efficient Immunotherapy?
by Krzysztof Specjalski and Marek Niedoszytko
Int. J. Mol. Sci. 2026, 27(2), 902; https://doi.org/10.3390/ijms27020902 - 16 Jan 2026
Abstract
Micro-RNAs (miRNAs) are short, non-coding RNA molecules regulating genes’ expression. Studies published over last years demonstrated that they play an important role in allergic diseases by regulating humoral and cellular immunity, cytokine secretion and epithelium function. Some of them seem potential non-invasive biomarkers [...] Read more.
Micro-RNAs (miRNAs) are short, non-coding RNA molecules regulating genes’ expression. Studies published over last years demonstrated that they play an important role in allergic diseases by regulating humoral and cellular immunity, cytokine secretion and epithelium function. Some of them seem potential non-invasive biomarkers facilitating diagnosis of the most common allergic diseases, such as allergic rhinitis (miR-21, miR-126, miR-142-3p, miR-181a, miR-221), asthma (miR-16, miR-21, miR-126, miR-146a, miR-148a, miR-221, miR-223) and atopic dermatitis (miR-24, miR-124, miR-155, miR-191, miR-223, miR-483-5p), or objectively assessing severity of inflammation and endotype of the disease. In spite of the large body of literature available, its scientific value is limited due to the small numbers of study participants, heterogeneity of populations enrolled, and diverse methodology. Some studies have revealed significant changes in miRNAs’ profile in the course of allergen immunotherapy. Tolerance induction is associated with processes controlled by miRNAs: enhanced activity of Treg cells and increased production of tolerogenic IL-10 and TGF-β. Thus, miRNAs may be candidates as biomarkers of successful immunotherapy. Finally, they are also possible therapeutic agents or targets of therapies based on antagomirs blocking their activity. However, so far no studies are available that demonstrate efficacy in overcoming delivery barriers, tissue targeting or drugs’ safety. As a consequence, despite promising results of in vitro and animal model studies, translation into human therapeutic agents is uncertain. Full article
Show Figures

Figure 1

15 pages, 2460 KB  
Article
Exercise-Induced Meat Quality Improvement Is Associated with an lncRNA-miRNA-mRNA Network in Tibetan Sheep
by Pengfei Zhao, Zhiyong Jiang, Xin He, Ting Tian, Fang He and Xiong Ma
Biology 2026, 15(2), 158; https://doi.org/10.3390/biology15020158 - 16 Jan 2026
Abstract
Tibetan sheep, a unique breed indigenous to the Qinghai–Tibet Plateau, exhibit remarkable adaptations to high-altitude hypoxia, and their muscle quality is a key economic determinant. However, the molecular mechanisms by which exercise regulates meat quality in this breed remain poorly understood. This study [...] Read more.
Tibetan sheep, a unique breed indigenous to the Qinghai–Tibet Plateau, exhibit remarkable adaptations to high-altitude hypoxia, and their muscle quality is a key economic determinant. However, the molecular mechanisms by which exercise regulates meat quality in this breed remain poorly understood. This study aimed to systematically investigate the effects of different exercise volumes on the biceps femoris muscle of Tibetan sheep, integrating histological analysis with high-throughput transcriptome sequencing. We compared a low-exercise group with a high-exercise group and found that long-term endurance exercise resulted in phenotypic changes suggestive of a shift toward oxidative muscle fiber characteristics. This adaptation was characterized by significantly reduced muscle fiber diameter and cross-sectional area, alongside a crucial increase in intramuscular fat content, collectively enhancing meat tenderness, flavor, and juiciness. Transcriptomic analysis revealed extensive gene expression reprogramming, identifying 208 mRNAs and 490 lncRNAs that were differentially expressed and primarily associated with muscle fiber transition and energy metabolism. Furthermore, we constructed a putative lncRNA-miRNA-mRNA competing endogenous RNA network based on expression correlations and bioinformatic predictions, highlighting potential key regulatory axes such as LOC105603384/miR-16-z/MYLK3, LOC121820630/miR-381-y/NOX4, and LOC132659150/oar-miR-329a-3p/NF1. These findings provide a new perspective on the molecular basis of exercise-induced muscle adaptation in high-altitude animals and offer a solid theoretical framework for improving meat quality through scientific livestock management. Full article
(This article belongs to the Special Issue Non-Coding RNA Research and Functional Insights)
Show Figures

Figure 1

22 pages, 933 KB  
Article
Ya ves que’—You See That: A Deictic Intersubjective Pragmatic Marker
by Ricardo Maldonado and Juliana De la Mora
Languages 2026, 11(1), 16; https://doi.org/10.3390/languages11010016 - 16 Jan 2026
Abstract
In the pragmaticalization of ya ves que… ‘you see that…’, the perceptual basis of the verb becomes diluted, keeping its deictic profile. Most of its pragmatic values extend to non-perceptual phenomena, implying shared knowledge. Further extensions involve bleaching the concrete referent into abstract [...] Read more.
In the pragmaticalization of ya ves que… ‘you see that…’, the perceptual basis of the verb becomes diluted, keeping its deictic profile. Most of its pragmatic values extend to non-perceptual phenomena, implying shared knowledge. Further extensions involve bleaching the concrete referent into abstract shared information in the form of (i) first and second-hand evidentials: shared and alien facts presented as familiar; (ii) mitigators: small appeal to shared information; (iii) miratives missing crucial information; and (iv) a continuity discourse marker where shared information is not relevant. Based on spontaneous oral data from Mexican Spanish, we propose that intersubjectivity prevails given its common ground deictic schema, allowing for assumed information to become diluted into a fictive common space where the speaker assumes the existence of notions the speaker may not always have. Diachronic data support the analysis: data from the 16th–17th century from Spain show the prevalence of testimonial references with no presence of shared knowledge; from the 19th century onward, shared knowledge becomes crucial, and it is not until current informal Mexican Spanish that even referential and shared knowledge may be diluted, and the assessment is validated by incorporating the hearer into the speaker’s mental space. Full article
(This article belongs to the Special Issue Pragmatic Diachronic Study of the 20th Century)
Show Figures

Figure 1

35 pages, 1331 KB  
Review
MicroRNAs in Esophageal Cancer: Implications for Diagnosis, Progression, Prognosis and Chemoresistance
by Erica Cataldi-Stagetti, Giulia Governatori, Arianna Orsini, Bianca De Nicolo, Rocco Maurizio Zagari and Elena Bonora
Int. J. Mol. Sci. 2026, 27(2), 878; https://doi.org/10.3390/ijms27020878 - 15 Jan 2026
Abstract
Esophageal cancer (EC), including esophageal squamous cell carcinoma (ESCC) and esophageal adenocarcinoma (EAC), remains a highly lethal disease because of its late diagnosis, significant biological heterogeneity, and frequent resistance to therapy. Growing evidence indicates that microRNAs (miRNAs) are key posttranscriptional regulators involved in [...] Read more.
Esophageal cancer (EC), including esophageal squamous cell carcinoma (ESCC) and esophageal adenocarcinoma (EAC), remains a highly lethal disease because of its late diagnosis, significant biological heterogeneity, and frequent resistance to therapy. Growing evidence indicates that microRNAs (miRNAs) are key posttranscriptional regulators involved in tumor initiation, progression, metastasis, and response to treatment. This review provides a comprehensive and updated overview of miRNA dysregulation in both ESCC and EAC, with a specific focus on its emerging clinical relevance in early detection, prognostic assessment, and prediction of therapeutic response. Multiple tissue-based and circulating miRNA signatures, some capable of distinguishing between Barrett’s esophagus (BE), dysplasia, and EAC, demonstrate promising diagnostic performance. In parallel, several miRNAs, including miR-21, miR-23a, miR-455-3p, and miR-196b, have been consistently associated with chemoresistance and radioresistance. Moreover, distinct miRNA expression patterns are correlated with tumor aggressiveness, metastatic potential, and the risk of recurrence, supporting their integration with conventional histopathological and molecular parameters for improved patient stratification. Overall, miRNAs represent a powerful class of biomarkers and potential therapeutic targets in EC, with increasing translational relevance in precision oncology. Full article
(This article belongs to the Collection Latest Review Papers in Molecular Genetics and Genomics)
Show Figures

Figure 1

18 pages, 295 KB  
Article
Characterizations of Pseudo-Symmetric Space–Times in Gray’s Subspaces and f(R)-Gravity Vacuum Solutions
by Awatif Al-Jedani, Sameh Shenawy, Uday Chand De and Abdallah Abdelhameed Syied
Mathematics 2026, 14(2), 305; https://doi.org/10.3390/math14020305 - 15 Jan 2026
Abstract
This paper investigates pseudo-symmetric space–times within two interrelated frameworks: vacuum f(R)-gravity and Gray’s seven canonical decomposition subspaces. First, it is established that any conformally flat pseudo-symmetric space–time satisfying the vacuum field equations of f(R)-gravity necessarily [...] Read more.
This paper investigates pseudo-symmetric space–times within two interrelated frameworks: vacuum f(R)-gravity and Gray’s seven canonical decomposition subspaces. First, it is established that any conformally flat pseudo-symmetric space–time satisfying the vacuum field equations of f(R)-gravity necessarily corresponds to a perfect fluid. Subsequently, a detailed analysis of Gray’s subspaces reveals the following structural results: In the trivial and 𝒜 subspaces, pseudo-symmetric space–times are Ricci-simple and Weyl-harmonic, and thus are necessarily generalized Robertson–Walker space–times. In the B and 𝒜B subspaces, the associated time-like vector field ξl is shown to be an eigenvector of the Ricci tensor with the eigenvalue R/2. Furthermore, for a perfect fluid pseudo-symmetric space–time obeying f(R)-gravity and belonging to the trivial, 𝒜, B, or 𝒜B subspaces, the isotropic pressure p and energy density σ are proven to be constants. Additionally, it is demonstrated that Gray’s I subspace reduces to the B subspace in the pseudo-symmetric setting. Finally, under specific geometric conditions, pseudo-symmetric space–times in the I𝒜 and IB subspaces are also shown to admit perfect fluid representations. These results collectively clarify the geometric and physical constraints imposed by pseudo-symmetry within f(R)-gravity and Gray’s classification scheme. Full article
(This article belongs to the Section E4: Mathematical Physics)
12 pages, 1341 KB  
Article
Integrative Bioinformatics Analysis of hsa-miR-21 in Breast Cancer Reveals a Prognostic Hub-Gene Signature
by Maria Rosaria Tumolo, Luana Conte, Roberto Guarino, Ugo De Giorgi, Elisabetta De Matteis and Saverio Sabina
Int. J. Mol. Sci. 2026, 27(2), 865; https://doi.org/10.3390/ijms27020865 - 15 Jan 2026
Abstract
Breast cancer (BC) is the most frequently diagnosed malignancy in women and remains a leading cause of cancer-related mortality worldwide. Among the oncogenic microRNAs, hsa-miR-21 has been consistently implicated in tumorigenesis, yet a comprehensive network-level understanding of its regulatory landscape in BC is [...] Read more.
Breast cancer (BC) is the most frequently diagnosed malignancy in women and remains a leading cause of cancer-related mortality worldwide. Among the oncogenic microRNAs, hsa-miR-21 has been consistently implicated in tumorigenesis, yet a comprehensive network-level understanding of its regulatory landscape in BC is lacking. In this study, we performed an integrative bioinformatics analysis to characterize the molecular pathways and prognostic impact of hsa-miR-21. Experimentally validated mRNA targets were retrieved from miRTarBase and used to construct a high-confidence protein–protein interaction network via STRING, followed by hub-gene prioritization in Cytoscape. Functional enrichment analyses were conducted with DAVID to assess Gene Ontology (GO) categories and KEGG pathways. Survival analyses were performed in large BC cohorts from METABRIC and TCGA using the Kaplan–Meier Plotter. We identified 12 hub genes that are central regulators of apoptosis, proliferation, immune signaling, and transcriptional control. GO and KEGG analyses revealed enrichment in cancer-related, immune, and metabolic pathways, underscoring the pleiotropic role of miR-21. While miR-21 expression alone was not significantly associated with overall survival, a composite hub-gene signature demonstrated strong prognostic value. These findings highlight the importance of network-level biomarkers in BC and provide a reproducible framework for dissecting the clinical relevance of disease-associated miRNAs. Full article
Show Figures

Figure 1

2 pages, 157 KB  
Correction
Correction: Jaksic Karisik et al. JQ1 Treatment and miR-21 Silencing Activate Apoptosis of CD44+ Oral Cancer Cells. Int. J. Mol. Sci. 2025, 26, 1241
by Milica Jaksic Karisik, Milos Lazarevic, Dijana Mitic, Olivera Mitrovic Ajtic, Giuseppe Damante and Jelena Milasin
Int. J. Mol. Sci. 2026, 27(2), 854; https://doi.org/10.3390/ijms27020854 - 15 Jan 2026
Abstract
There was an error in the original publication [...] Full article
(This article belongs to the Section Molecular Oncology)
16 pages, 10722 KB  
Article
Mesenchymal Stem Cell-Derived Exosomes miR-143-3p Attenuates Diabetic Kidney Disease by Enhancing Podocyte Autophagy via Bcl-2/Beclin1 Pathway
by Wenze Song, Jiao Wang, Lulu Guan, Yun Zou, Jiarong Liu, Wen Chen, Jixiong Xu and Wei Cai
Biomedicines 2026, 14(1), 184; https://doi.org/10.3390/biomedicines14010184 - 14 Jan 2026
Abstract
Objective: Diabetic kidney disease (DKD) is characterized by podocyte injury and impaired autophagy. Bone marrow mesenchymal stem cell-derived exosomes (BMSC-Exos) exhibit therapeutic potential for DKD, yet their mechanisms remain unclear. This study investigated whether BMSC-Exos restore podocyte autophagy via the miR-143-3p/Bcl-2/Beclin1 axis [...] Read more.
Objective: Diabetic kidney disease (DKD) is characterized by podocyte injury and impaired autophagy. Bone marrow mesenchymal stem cell-derived exosomes (BMSC-Exos) exhibit therapeutic potential for DKD, yet their mechanisms remain unclear. This study investigated whether BMSC-Exos restore podocyte autophagy via the miR-143-3p/Bcl-2/Beclin1 axis to delay DKD progression. Methods: A high-glucose (HG)-induced podocyte injury model was established using mouse podocytes (MPC5). Autophagy-related proteins (Beclin1, Bcl-2, LC3) and the injury marker desmin were analyzed by Western blot and immunofluorescence (IF). High-throughput sequencing identified BMSC-Exos-enriched miRNAs, with the miR-143-3p/Bcl-2 targeting relationship validated by dual-luciferase reporter assays. BMSCs transfected with miR-143-3p mimic or inhibitor were used to assess exosomes effects on autophagy and podocin expression. In vivo, DKD mice received tail vein injections of modified BMSC-Exos, followed by evaluation of physiological parameters, biochemical indices, and renal histopathology. Results: BMSC-Exos were successfully isolated and characterized. Fluorescence microscopy confirmed exosomes internalization by HG-treated MPC5 cells. BMSC-Exos upregulated Beclin1 and LC3-II while downregulating Bcl-2 and desmin, indicating enhanced autophagy. High-throughput sequencing revealed miR-143-3p enrichment in BMSC-Exos, and Bcl-2 was confirmed as a direct target of miR-143-3p. Exosomes from miR-143-3p mimic-transfected BMSCs further promoted autophagy and podocin expression. In DKD mice, BMSC-Exos reduced blood glucose, urinary albumin-to-creatinine ratio (UACR), and ameliorated renal damage, whereas miR-143-3p inhibition attenuated these effects. Conclusions: BMSC-Exos deliver miR-143-3p to target Bcl-2, thereby activating Beclin1-mediated autophagy and ameliorating DKD. This study elucidates a novel autophagy regulatory mechanism supporting BMSC-Exos as a cell-free therapy for DKD. Full article
(This article belongs to the Section Cell Biology and Pathology)
Show Figures

Figure 1

28 pages, 4953 KB  
Article
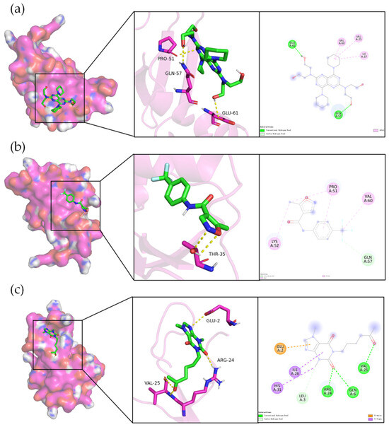
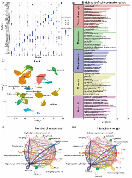
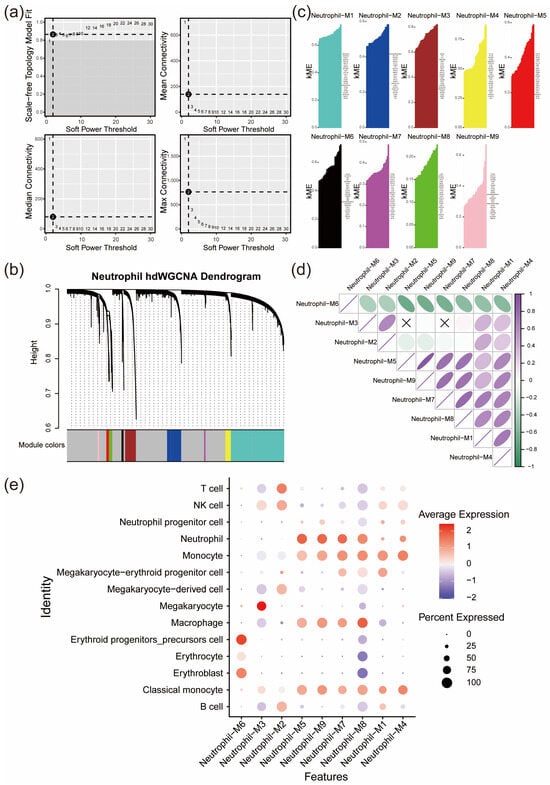
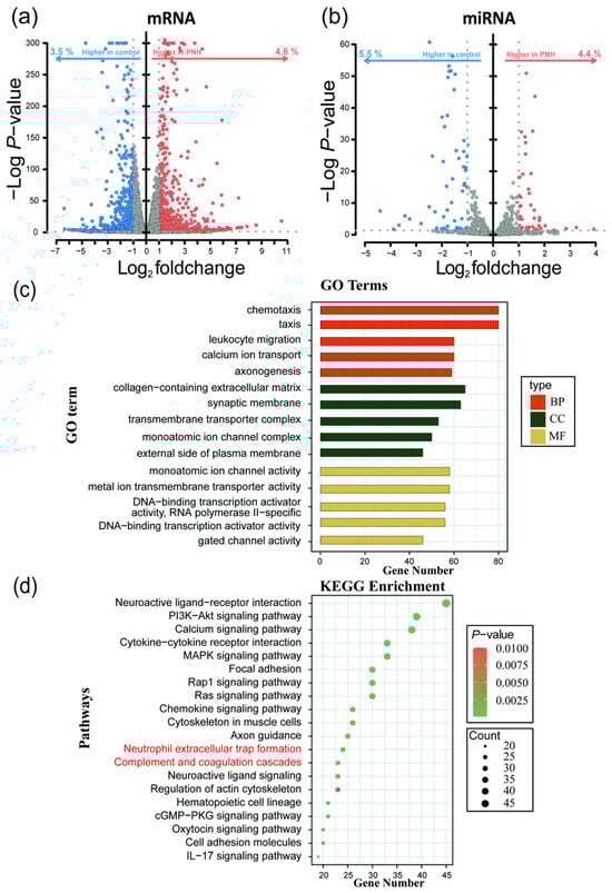
Integrative miRNA–mRNA Network and Molecular Dynamics-Based Identification of Therapeutic Candidates for Paroxysmal Nocturnal Hemoglobinuria
by Peng Zhao, Yujie Tang, Xin Sun, Yibo Xi, Haojun Zhang, Jia Xue, Wenqian Zhou, Hongyi Li and Xuechun Lu
Pharmaceuticals 2026, 19(1), 143; https://doi.org/10.3390/ph19010143 - 14 Jan 2026
Viewed by 24
Abstract
Background: Paroxysmal nocturnal hemoglobinuria (PNH) is a clonal hematopoietic stem cell disease characterized primarily by intravascular hemolysis, thrombosis, and bone marrow failure. Complement inhibitors are commonly used in clinical treatment and show limited efficacy, highlighting the urgent need to identify new therapeutic targets [...] Read more.
Background: Paroxysmal nocturnal hemoglobinuria (PNH) is a clonal hematopoietic stem cell disease characterized primarily by intravascular hemolysis, thrombosis, and bone marrow failure. Complement inhibitors are commonly used in clinical treatment and show limited efficacy, highlighting the urgent need to identify new therapeutic targets and explore alternative treatment strategies to provide theoretical guidance for clinical practice. Methods: We established a PNH cell model and constructed an miRNA–mRNA regulatory network to identify key miRNAs and core target genes. Single-cell sequencing data were analyzed to further clarify the critical genes. Finally, integrated drug database analysis identified potential therapeutic agents for PNH, which were validated by molecular docking and molecular dynamics simulations. Results: Using CRISPR/RNP technology, we successfully constructed a PIGA-knockout (PIGA-KO) THP-1 cell model. Differential expression analysis identified 1979 differentially expressed mRNAs (DEmRNAs) and 97 differentially expressed miRNAs (DEmiRNAs). The multiMiR package in R was used to predict the target genes of DEmiRNAs, from which those experimentally validated through dual-luciferase reporter assays were selected. After integration with the DEmRNAs, an miRNA–mRNA regulatory network was constructed, comprising 26 miRNAs and 38 mRNAs. Subsequent miRNA pathway enrichment analysis identified hsa-miR-23a-3p as a key miRNA, with CXCL12, CXCL8, HES1, and TRAF5 serving as core target genes. The integration of single-cell sequencing datasets (PRJNA1061334 and GSE157344) was performed, followed by cell communication and enrichment analysis. This approach, combined with clinical relevance, identified the neutrophil cluster as the key cluster. Intersection analysis of neutrophil cluster differential analysis results with key modules from hdWGCNA further clarified the critical genes. Drug prediction using EpiMed, CMap, and DGIdb identified Leflunomide, Dipyridamole, and Pentoxifylline as potential therapeutic agents. Molecular docking and molecular dynamics simulations showed stable binding of these potential drugs to the critical molecules, indicating a viable molecular interaction foundation. Conclusions: Leflunomide, Dipyridamole, and Pentoxifylline may serve as promising therapeutic agents for PNH, and the hsa-miR-23a-3p/CXCL8 regulatory axis could play a pivotal role in the pathogenesis and progression of PNH. Full article
Show Figures

Figure 1

Back to TopTop