Sign in to use this feature.

Years

Between: -

Subjects

remove_circle_outline
remove_circle_outline
remove_circle_outline
remove_circle_outline
remove_circle_outline
remove_circle_outline
remove_circle_outline
remove_circle_outline
remove_circle_outline

Journals

remove_circle_outline
remove_circle_outline
remove_circle_outline
remove_circle_outline
remove_circle_outline
remove_circle_outline
remove_circle_outline
remove_circle_outline
remove_circle_outline
remove_circle_outline
remove_circle_outline
remove_circle_outline
remove_circle_outline
remove_circle_outline
remove_circle_outline
remove_circle_outline
remove_circle_outline
remove_circle_outline
remove_circle_outline
remove_circle_outline
remove_circle_outline
remove_circle_outline
remove_circle_outline
remove_circle_outline
remove_circle_outline
remove_circle_outline
remove_circle_outline

Article Types

Countries / Regions

remove_circle_outline
remove_circle_outline
remove_circle_outline
remove_circle_outline
remove_circle_outline
remove_circle_outline
remove_circle_outline
remove_circle_outline

Search Results (8,608)

Search Parameters:
Keywords = miR-488

Order results
Result details
Results per page
Select all
Export citation of selected articles as:
19 pages, 4271 KB  
Article
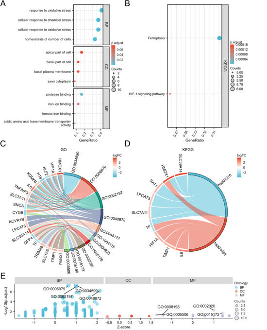
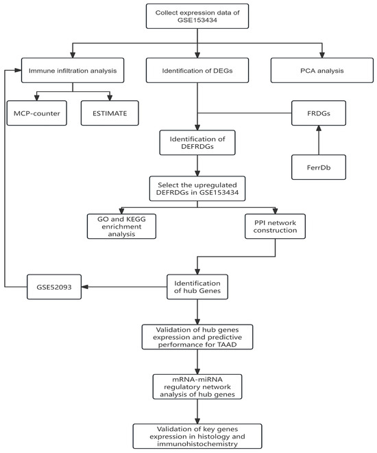
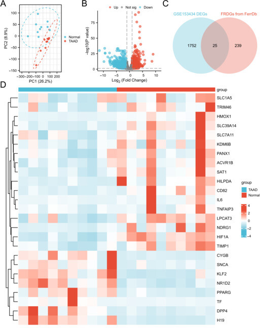
Bioinformatics Analysis of Ferroptosis-Related Driver Genes in Stanford Type A Aortic Dissection
by Ruizhi Nie, Weiqing Han and Jianjun Xu
Curr. Issues Mol. Biol. 2026, 48(4), 382; https://doi.org/10.3390/cimb48040382 - 7 Apr 2026
Abstract
Stanford type A aortic dissection (TAAD) is a life-threatening cardiovascular condition associated with high mortality. Ferroptosis has been implicated in TAAD pathogenesis, but comprehensive analyses and experimental validation of ferroptosis-related driver genes (FRDGs) remain limited. This study systematically investigated FRDGs in TAAD using [...] Read more.
Stanford type A aortic dissection (TAAD) is a life-threatening cardiovascular condition associated with high mortality. Ferroptosis has been implicated in TAAD pathogenesis, but comprehensive analyses and experimental validation of ferroptosis-related driver genes (FRDGs) remain limited. This study systematically investigated FRDGs in TAAD using bioinformatics and experimental approaches. Differentially expressed ferroptosis-related driver genes (DEFRDGs) were identified by integrating the GSE153434 dataset with the FerrDb database. Functional enrichment analysis was subsequently performed, followed by the construction of a protein–protein interaction (PPI) network, assessment of immune cell infiltration, and prediction of potential miRNA interactions. Candidate hub genes were then validated using an independent cohort (GSE52093) and clinical tissue samples, with their diagnostic value evaluated via receiver operating characteristic (ROC) curve analysis and their protein expression confirmed by immunohistochemistry. We identified 25 DEFRDGs (17 upregulated, 8 downregulated) enriched in oxidative stress, iron binding, and ferroptosis/HIF-1 signaling pathways. Six hub genes (HIF1A, IL6, TIMP1, SAT1, HMOX1, LPCAT3) were significantly upregulated in validation cohorts, five genes (HIF1A, TIMP1, SAT1, HMOX1, LPCAT3) achieved an area under the curve (AUC) of 1.000, while IL6 also exhibited high diagnostic accuracy (AUC = 0.914). Fibroblast infiltration was elevated in TAAD tissues. Further miRNA interaction prediction revealed the potential involvement of miRNAs, such as miR-138-5p, miR-18b-5p, miR-199a-5p, miR-185-5p, miR-506-3p and miR-4644. Immunohistochemistry confirmed increased protein expression of HIF1A, SAT1, and LPCAT3. These three genes emerge as key ferroptosis-related drivers in TAAD. Their consistent upregulation and strong diagnostic performance support ferroptosis as a potential therapeutic target and provide a basis for mechanism-focused interventions. Full article
(This article belongs to the Section Bioinformatics and Systems Biology)
Show Figures

Figure 1

19 pages, 1568 KB  
Review
Fermentative Dynamics and Emerging Technologies for Their Monitoring and Control in Precision Enology: An Updated Review
by Jesús Delgado-Luque, Álvaro García-Jiménez, Juan Carbonero-Pacheco and Juan C. Mauricio
Fermentation 2026, 12(4), 187; https://doi.org/10.3390/fermentation12040187 - 7 Apr 2026
Abstract
Alcoholic fermentation in winemaking is a complex bioprocess governed by physicochemical parameters such as temperature, density, pH, CO2 and redox potential, which critically affect yeast metabolism and wine quality. This review provides an integrated analysis of fermentative dynamics and emerging sensorization technologies, [...] Read more.
Alcoholic fermentation in winemaking is a complex bioprocess governed by physicochemical parameters such as temperature, density, pH, CO2 and redox potential, which critically affect yeast metabolism and wine quality. This review provides an integrated analysis of fermentative dynamics and emerging sensorization technologies, highlighting how their combined implementation enables real-time monitoring and advanced control in precision enology. Advances in conventional physicochemical sensors, spectroscopic techniques (NIR/MIR/UV-Vis) and non-conventional devices (e-noses, electronic tongues) integrated into IoT platforms enable continuous data acquisition, overcoming traditional manual sampling limitations. Predictive modeling, including kinetic models, machine learning approaches (e.g., Random Forest, XGBoost) and model predictive control (MPC/NMPC), supports anomaly detection, optimization of enological interventions and energy-efficient thermal management, while virtual sensors based on Kalman filters improve the estimation of non-measurable states (e.g., biomass, ethanol kinetics). Despite current challenges in calibration and interoperability, these innovations foster sustainable and reproducible winemaking under climate variability and pave the way for digital twins and semi-autonomous fermentation systems. Full article
Show Figures

Figure 1

14 pages, 2611 KB  
Article
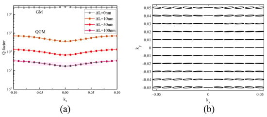
Brillouin Zone Folding-Induced Magnetic Toroidal Dipole Metasurfaces for Tunable Mid-Infrared Upconversion
by Wanghao Zhu, Congfu Zhang, Wenjuan Shi, Di Ma and Hongjun Liu
Photonics 2026, 13(4), 350; https://doi.org/10.3390/photonics13040350 - 7 Apr 2026
Abstract
High quality factor (Q factor) resonant metasurfaces enable efficient mid-infrared (MIR) upconversion, yet their narrow operating bandwidths severely limit practical broadband detection and imaging applications. Although high Q magnetic toroidal dipole (MTD) modes exhibit outstanding momentum space (k-space) stability in linear [...] Read more.
High quality factor (Q factor) resonant metasurfaces enable efficient mid-infrared (MIR) upconversion, yet their narrow operating bandwidths severely limit practical broadband detection and imaging applications. Although high Q magnetic toroidal dipole (MTD) modes exhibit outstanding momentum space (k-space) stability in linear optics, their application in nonlinear processes has primarily been confined to degenerate second-harmonic generation (SHG), leaving complex non-degenerate processes such as sum-frequency generation (SFG) largely unexplored. Here, we propose a tunable MIR upconversion platform based on an all-dielectric gallium phosphide (GaP) dimer metasurface. Breaking the in-plane symmetry to trigger Brillouin zone folding excites robust MTD quasi-guided modes (MTD-QGM), tightly confining the locally enhanced optical fields within the highly nonlinear GaP nanostructure. Synchronizing this high Q resonance with a spatially overlapping pump mode yields an exceptional SFG conversion efficiency of 7.9×104, successfully translating a 3101.8 nm MIR signal to the 903 nm near-infrared band. Crucially, the intrinsic k-space stability of the MTD-QGM enables continuous, broadband upconversion through simple angle tuning. This mechanism effectively overcomes the narrow-band limitations characteristic of typical symmetry-protected resonators, establishing a robust paradigm for room-temperature MIR detection. Full article
Show Figures

Figure 1

20 pages, 2158 KB  
Article
Determination of Octanol–Water Partition Coefficients for Corticosteroids and Its Application in a Screening-Level In Silico Environmental Risk Prioritization for Aquaculture Systems
by Guofeng Cheng, Shimin Wu, Shikun Liu, Yu Liu, Zhaojun Gu, Jiahua Zhang and Yanan Liu
Water 2026, 18(7), 879; https://doi.org/10.3390/w18070879 - 7 Apr 2026
Abstract
The presence of corticosteroids (CSs) in aquaculture wastewater poses risks to ecological health and food safety, yet data on their lipophilicity (logKow) remain scarce. This study determined the logKow of CSs to perform a screening-level in silico environmental [...] Read more.
The presence of corticosteroids (CSs) in aquaculture wastewater poses risks to ecological health and food safety, yet data on their lipophilicity (logKow) remain scarce. This study determined the logKow of CSs to perform a screening-level in silico environmental risk prioritization. We evaluated nine computational programs (ACD/LogP, ALOGPS 2.1, CLOGP, JChem, KOWWIN, MiLogP, MolLogP, MOSES.logP, and XLOGP3) against experimental data for 50 steroid hormones. Results showed that XLOGP3 demonstrated the highest accuracy (Adjusted R2 = 0.9872; SSE = 0.1004), followed by MiLogP, ACD/LogP, and KOWWIN. Structure–lipophilicity analysis revealed that esterification and acetonide formation significantly increase logKow, while hydroxylation decreases it. Using the validated XLOGP3, we predicted logKow for 32 synthetic CSs and estimated their bioconcentration factor (BCF) and soil organic carbon–water partition coefficient (Koc). Because experimental logKow data for these 32 synthetic compounds are largely unavailable, these estimates should be interpreted as preliminary prioritization indicators rather than experimentally confirmed endpoints. Heavily modified CSs like Ciclesonide and Fluocortolone 21-hexanoate exhibited high logKow (>4.5), log BCF (>3.0), and logKoc (>4.0), indicating their high potential for bioaccumulation and persistent sediment adsorption. This study provides a prioritized list of high-risk CSs, serving as a preliminary tool to identify potential compounds of concern in aquaculture environments. Full article
Show Figures

Figure 1

15 pages, 1358 KB  
Article
Comparison of Comprehensive Serum miRNA Sequencing and Apolipoprotein A2 Isoforms for Early Detection of Pancreatic Cancer
by Hirotaka Kashima, Munenori Kawai, Kei Iimori, Munemasa Nagao, Takamitsu J. Morikawa, Ryo Otomo, Mitsuharu Hirai, Kosuke Minaga, Masanori Asada, Atsushi Umemura, Yoshito Uenoyama, Toshihiro Morita, Shujiro Yazumi, Ryuki Minami, Saiko Marui, Yuki Yamauchi, Yoshitaka Nakai, Yutaka Takada, Seiji Shio, Takuto Yoshioka, Naoki Kanda, Tomonori Masuda, Kazuyuki Nagai, Etsuro Hatano, Akihisa Fukuda and Hiroshi Senoadd Show full author list remove Hide full author list
Cancers 2026, 18(7), 1177; https://doi.org/10.3390/cancers18071177 (registering DOI) - 7 Apr 2026
Abstract
Backgrounds and Aim: Pancreatic cancer is frequently diagnosed at advanced stages, highlighting the need for biomarkers that are capable of detecting early-stage disease in asymptomatic individuals. Recently, apolipoprotein A2 isoforms (ApoA2-ATQ/AT) have been reported as a new blood biomarker for pancreatic cancer. We [...] Read more.
Backgrounds and Aim: Pancreatic cancer is frequently diagnosed at advanced stages, highlighting the need for biomarkers that are capable of detecting early-stage disease in asymptomatic individuals. Recently, apolipoprotein A2 isoforms (ApoA2-ATQ/AT) have been reported as a new blood biomarker for pancreatic cancer. We recently developed diagnostic models based on 100 highly expressed serum microRNAs (miRNAs) combined with CA19-9; these models achieved high accuracy in terms of distinguishing individuals with pancreatic cancer from healthy individuals. This study aimed to compare the diagnostic performance of these miRNA-based models with that of the ApoA2-ATQ/AT biomarker. Methods: Comprehensive sequencing of serum miRNAs was conducted using samples from 120 pancreatic cancer patients recruited across 14 hospitals, along with 93 healthy controls without cancer. Serum CA19-9 levels, miRNA index values, miRNA+CA19-9 index values, and ApoA2 index values were assessed. miRNA-based indices were derived from classification models built on an automated machine-learning platform. Results: The miRNA model (AUC 0.94; 95% CI 0.91–0.97) and the miRNA+CA19-9 model (AUC 0.99; 95% CI 0.98–1.00) outperformed ApoA2 (AUC 0.89; 95% CI 0.84–0.93) in terms of distinguishing individuals with pancreatic cancer from healthy controls across all stages. In early-stage disease (stages 0–I and 0–II), both miRNA-based models also demonstrated superior performance. Strong negative correlations were observed between the ApoA2 index and both the miRNA model index (r = −0.62) and the miRNA+CA19-9 index (r = −0.63). Conclusions: These findings suggest that miRNA-based diagnostic models, particularly when combined with CA19-9, could serve as powerful tools for the early detection of pancreatic cancer. Full article
(This article belongs to the Special Issue Novel Diagnosis and Treatment Approaches in Pancreatic Cancer)
Show Figures

Figure 1

2 pages, 1219 KB  
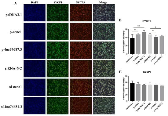
Correction
Correction: Huang et al. Long Non-Coding RNA 74687 Regulates Meiotic Progression and Gonadal Development in Rainbow Trout (Oncorhynchus mykiss) via the miR-15a-5p–ccne1 Regulatory Axis. Int. J. Mol. Sci. 2025, 26, 8036
by Tianqing Huang, Baorui Cao, Enhui Liu, Wei Gu, Yunchao Sun, Kaibo Ge, Gaochao Wang, Datian Li, Peng Fan, Ruiyan Xing and Gefeng Xu
Int. J. Mol. Sci. 2026, 27(7), 3321; https://doi.org/10.3390/ijms27073321 - 7 Apr 2026
Abstract
Error in Figure [...] Full article
(This article belongs to the Section Molecular Biology)
Show Figures

Figure 5

14 pages, 947 KB  
Article
Urinary miRNA Analysis for Clear Cell Renal Cell Carcinoma: miR-20a as a Key Endogenous Normalizer
by Giovanni Cochetti, Giacomo Vannuccini, Matteo Mearini, Alessio Paladini, Francesca Cocci, Raffaele La Mura, Daniele Mirra, Giuseppe Giardino and Ettore Mearini
Int. J. Mol. Sci. 2026, 27(7), 3323; https://doi.org/10.3390/ijms27073323 - 7 Apr 2026
Abstract
Urinary microRNAs (miRNAs) are promising noninvasive biomarkers for cancer detection, but their clinical utility is reduced by inconsistent normalization strategies, reducing reproducibility and comparability across studies. In this study, we assessed the stability of miR-20a as an endogenous normalizer for urinary miRNA profiling [...] Read more.
Urinary microRNAs (miRNAs) are promising noninvasive biomarkers for cancer detection, but their clinical utility is reduced by inconsistent normalization strategies, reducing reproducibility and comparability across studies. In this study, we assessed the stability of miR-20a as an endogenous normalizer for urinary miRNA profiling in clear cell renal cell carcinoma (ccRCC) while standardizing the pre-analytical phase using a urine stabilizing solution. Ninety-nine urine samples were analyzed: 47 from healthy individuals, 30 from ccRCC patients pre-surgery, and 22 post-operative patients. Six candidate miRNAs—miR-20a, miR-15b, miR-16, miR-15a, miR-210-3p, and miR-let-7b—were quantified via RT-qPCR. Stability analysis with RefFinder, integrating multiple algorithms (geNorm, normFinder, BestKeeper, and ΔCt methods), identified miR-20a as the most stable among the six candidates. Raw Ct values of miR-20a were normally distributed (Shapiro–Wilk test, p > 0.05), with no significant intergroup differences (one-way ANOVA, F(2.96) = 2.324, p = 0.103) and minimal intragroup variability (CV% 4.98–6.38). MiR-20a expression remained stable across different tumor staging, grading, and urine storage durations. These findings confirm miR-20a as a robust endogenous normalizer for urinary miRNA analyses and support the feasibility of developing reproducible urinary liquid biopsy workflows for ccRCC, even in settings where immediate sample processing is not feasible. Full article
(This article belongs to the Special Issue Roles of Non-Coding RNAs in Cancer)
Show Figures

Figure 1

15 pages, 751 KB  
Article
Transient miR-92a Induction in Intermediate Monocytes (CD14++CD16+) in Acute Coronary Syndrome (ACS)
by Lukas Harbaum, Julian Kreutz, Carina Weibler, Gerhild Euler, Michael Malysa, Hartmann Raifer, Bernhard Schieffer, Karsten Grote and Mariana Parahuleva
Int. J. Mol. Sci. 2026, 27(7), 3281; https://doi.org/10.3390/ijms27073281 - 4 Apr 2026
Viewed by 124
Abstract
Intermediate monocytes (CD14++CD16+), a highly pro-inflammatory subset, are linked to endothelial activation, thrombus formation, and poor outcomes in acute coronary syndrome (ACS), suggesting a role in the transition to plaque vulnerability. MicroRNA-92a (miR-92a) promotes vascular inflammation by repressing the [...] Read more.
Intermediate monocytes (CD14++CD16+), a highly pro-inflammatory subset, are linked to endothelial activation, thrombus formation, and poor outcomes in acute coronary syndrome (ACS), suggesting a role in the transition to plaque vulnerability. MicroRNA-92a (miR-92a) promotes vascular inflammation by repressing the transcription factors Kruppel-like factors (KLFs) 2/4, thereby inducing endothelial dysfunction and increasing leukocyte adhesion. Because both intermediate monocytes and miR-92a contribute to plaque instability, their expression profiles appear relevant in acute ischemia. We investigated whether miR-92a is differentially regulated in monocyte subpopulations in ACS compared to chronic coronary syndrome (CCS). Patients with ACS (STEMI/NSTEMI) undergoing urgent coronary angiography and patients with CCS were enrolled. Blood samples were collected peripherally (T0P) and from the culprit coronary artery (T0C) during catheterization. Additional peripheral samples were collected 48 h after intervention (T1) and at the 3-month follow-up (T2). Peripheral blood mononuclear cells (PBMCs) were isolated by Ficoll density-gradient centrifugation. Monocytes were sorted by fluorescence-activated cell sorting (FACS) into classical (CD14++CD16), intermediate (CD14++CD16+), and non-classical (CD14+CD16++) subsets. MiR-92a expression was measured using real-time PCR and analyzed across predefined time points. In classical and non-classical monocytes, miR-92a levels remained stable throughout the observation period and did not differ between ACS and CCS patients. No spatial expression gradient was observed between intracoronary and peripheral samples at baseline. In contrast, intermediate monocytes in the ACS cohort showed a transient increase in miR-92a expression at T1 compared with baseline (T0p) and the 3-month follow-up (T2). No comparable temporal changes were observed in CCS patients. These findings indicate a temporary alteration of miR-92a expression in intermediate monocytes during the early post-interventional phase following ACS. However, given the exploratory nature of this study and the limited sample size, the biological significance of this observation requires confirmation in larger cohorts. Full article
(This article belongs to the Section Molecular Pathology, Diagnostics, and Therapeutics)
Show Figures

Figure 1

20 pages, 414 KB  
Article
F(R,T)-Gravity with Anisotropic Fluid Admitting Hyperbolic Ricci Solitons with Torse-Forming Vector Field
by Mohd Danish Siddiqi and Fatemah Mofarreh
Mathematics 2026, 14(7), 1218; https://doi.org/10.3390/math14071218 - 4 Apr 2026
Viewed by 95
Abstract
This study is dedicated to a separable F(R,T)-gravity related to the anisotropic matter to extract the equation of state for F(R,T)-gravity. In this research, we offer insight into calculating the density [...] Read more.
This study is dedicated to a separable F(R,T)-gravity related to the anisotropic matter to extract the equation of state for F(R,T)-gravity. In this research, we offer insight into calculating the density and pressure in the phantom barrier, stiff fluid, and matter-dominated eras, respectively. As demonstrated, a spacetime in F(R,T)-gravity full of anisotropic matter is a generalized quasi-Einstein spacetime. In addition, we gain the equation of state of Codazzi type, Ricci semi-symmetric and Ricci-pseudo symmetric anisotropic fluid spacetime in F(R,T)-gravity. We prove an anisotropic spacetime in F(R,T)-gravity endowed with Codazzi-type Ricci tensor is a Yang Pure spacetime and Robertson–Walker spacetime. Furthermore, we try to give out the energy constraints of Penrose’s singularity theorem for black holes in an anisotropic fluid spacetime in F(R,T)-gravity. Lastly, we study hyperbolic Ricci solitons on anisotropic fluid spacetime in F(R,T)-gravity endowed with a torse-forming vector field, and for steady hyperbolic Ricci soliton, we deduced the equation of state of anisotropic fluid spacetime in F(R,T)-gravity. Full article
(This article belongs to the Special Issue Geometry Meets PDE: Analysis and Applications)
22 pages, 2592 KB  
Article
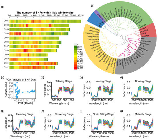
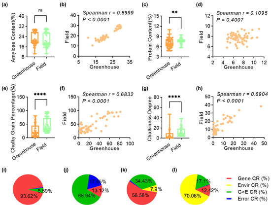
Predicting Rice Quality in Indica Rice Using Multidimensional Data and Machine Learning Strategies
by Xiang Zhang, Yongqiang Liu, Junming Yu, Ni Cao, Wei Zhou, Jiaming Wu, Rumeng Zhao, Shaoqing Tang, Song Chen, Ying Chen, Fengli Zhao, Jiwai He and Gaoneng Shao
Agriculture 2026, 16(7), 807; https://doi.org/10.3390/agriculture16070807 - 4 Apr 2026
Viewed by 170
Abstract
Integrating agricultural remote sensing and phenomics for full-growth-period rice quality prediction is vital for early non-destructive screening and breeding; however, studies integrating genomic and multi-source phenotypic data across multiple environments remain limited. This study addressed this gap by integrating genomic SNP data, UAV-based [...] Read more.
Integrating agricultural remote sensing and phenomics for full-growth-period rice quality prediction is vital for early non-destructive screening and breeding; however, studies integrating genomic and multi-source phenotypic data across multiple environments remain limited. This study addressed this gap by integrating genomic SNP data, UAV-based spectral data, and individual multidimensional phenotypic data of 61 indica rice varieties (field and greenhouse environments). As a proof-of-concept study, feature selection methods (LASSO, MI, RFE, SPA) were used to mitigate overfitting and the “p >> n” problem, with further validation needed in larger populations. The results showed that amylose content is genetically dominated, protein content is genetically determined and influenced by gene-environment interactions, and chalkiness traits are determined by three combined factors. For amylose content, SNP data under the Random Forest model at the population level (phenomics data from field UAV remote sensing of variety populations) achieved optimal performance (R2 = 0.92; MAE = 1.1; RMSE = 1.5), while the Stacking Ensemble method enhanced accuracy at the individual level (phenomics data from greenhouse single-plant phenotyping per variety). Chalky grain rate and chalkiness degree showed SNP-comparable prediction accuracy, with Stacking significantly improving performance at the population level (R2 = 0.89 and 0.85, respectively). Protein content prediction remained relatively low (optimal R2 = 0.56) due to strong environmental sensitivity and complex interactions. This framework extends traditional single-environment/single-data-source approaches, providing an effective strategy for early, high-throughput, non-destructive rice quality screening. Further validation with larger datasets, more growing seasons, or independent populations is required for reliable application in breeding-related practices. Full article
(This article belongs to the Section Agricultural Product Quality and Safety)
Show Figures

Figure 1

18 pages, 1704 KB  
Review
Targeting Non-Coding RNAs as a Potential Therapeutic and Delivery Strategy Against Neurodegenerative Diseases
by Anastasia Bougea
Int. J. Mol. Sci. 2026, 27(7), 3260; https://doi.org/10.3390/ijms27073260 - 3 Apr 2026
Viewed by 256
Abstract
Neurodegenerative diseases (NDs), including Alzheimer’s disease, Parkinson’s disease, Huntington’s disease, and amyotrophic lateral sclerosis (ALS), represent a growing global health challenge characterized by progressive neuronal loss and a lack of definitive disease-modifying treatments. This review explores the emerging potential of targeting non-coding RNAs [...] Read more.
Neurodegenerative diseases (NDs), including Alzheimer’s disease, Parkinson’s disease, Huntington’s disease, and amyotrophic lateral sclerosis (ALS), represent a growing global health challenge characterized by progressive neuronal loss and a lack of definitive disease-modifying treatments. This review explores the emerging potential of targeting non-coding RNAs (ncRNAs), such as microRNAs (miRNAs), long non-coding RNAs (lncRNAs), and exosomal RNAs, to modulate pathogenic molecular pathways and address the underlying molecular origins of neurodegeneration. We evaluate the integration of advanced computational techniques for RNA structure prediction and gene regulatory network analysis, alongside chemical engineering strategies—such as Locked Nucleic Acids (LNAs) and phosphorothioate modifications—aimed at enhancing the stability and specificity of RNA-based molecules. Furthermore, we analyze cutting-edge delivery and editing technologies, including nanotechnology-driven solutions for precise neuronal targeting and the CRISPR/Cas13 system for direct ncRNA manipulation.The findings indicate that while challenges in delivery efficiency and long-term efficacy persist, the synergy of chemical engineering and computational modeling significantly improves the therapeutic profile of ncRNAs, with exosomal pathways offering a novel route for intercellular signaling modulation and biomarker discovery. Therapeutic interventions directed at specific clinical targets, such as miR-34a and BACE1-AS, demonstrate the capacity to influence protein aggregation and neuroinflammatory cascades. Although ncRNA-based therapies are currently in nascent stages, ongoing technological advancements in RNA editing and nanotechnology offer a transformative framework that could redefine the future of ND treatment and successfully halt disease progression rather than merely managing symptoms. Full article
(This article belongs to the Section Molecular Biology)
Show Figures

Figure 1

11 pages, 1065 KB  
Article
Integrated Analysis of the mTOR Signaling Pathway Mediated by the ORF3 Protein of Swine Hepatitis E Virus in HepG2 Cells via a circRNA–miRNA Network
by Jiya Li, Shengping Wu, Lingjie Wang, Xin Cao, Yulong Yin, Leli Wang and Hanwei Jiao
Vet. Sci. 2026, 13(4), 350; https://doi.org/10.3390/vetsci13040350 - 3 Apr 2026
Viewed by 163
Abstract
Background: The ORF3 protein of swine hepatitis E virus (HEV-4) is a key virulence factor involved in viral assembly, egress, and host signaling regulation. The mammalian target of rapamycin (mTOR) pathway plays a pivotal role in autophagy, metabolism, and immunity, and is often [...] Read more.
Background: The ORF3 protein of swine hepatitis E virus (HEV-4) is a key virulence factor involved in viral assembly, egress, and host signaling regulation. The mammalian target of rapamycin (mTOR) pathway plays a pivotal role in autophagy, metabolism, and immunity, and is often modulated by viruses to promote replication. However, it remains unknown whether HEV-4 ORF3 modulates the mTOR pathway via circular RNAs (circRNAs). Methods: Using an adenovirus-mediated ORF3 overexpression system in HepG2 cells, we integrated circRNA and transcriptome high-throughput sequencing data, followed by KEGG enrichment analysis to identify mTOR-associated differentially expressed genes. A circRNA–miRNA regulatory network was constructed using bioinformatics tools, and the expression changes of m6A-related genes, including YTHDF3, were evaluated. Results: ORF3 overexpression significantly activated the mTOR pathway (p < 0.05) and led to the identification of 20 mTOR-related circRNAs (e.g., circRNA5142). These circRNAs regulated downstream autophagy and lipid metabolism genes by sponging miRNAs such as hsa-let-7d-5p and hsa-miR-132-3p. Altered YTHDF3 expression indicated possible m6A-dependent epitranscriptomic regulation of the mTOR pathway. Conclusions: Our integrated analysis suggests that HEV-4 ORF3 may modulate the mTOR pathway through a circRNA–miRNA network, perturbing host autophagy and metabolic balance, which may contribute to viral immune evasion. Targeting the ORF3-mediated circRNA-mTOR regulatory axis represents a promising therapeutic approach and provides a theoretical basis for novel anti-HEV-4 strategies. Full article
Show Figures

Figure 1

14 pages, 1442 KB  
Review
The Ability of Vibrational Spectroscopy to Analyze Holistically the Food Matrix-Moving Away from the Concept of Individual Compounds
by Daniel Cozzolino
Methods Protoc. 2026, 9(2), 58; https://doi.org/10.3390/mps9020058 - 2 Apr 2026
Viewed by 204
Abstract
The concepts of food matrix and holistic analysis have been used in a wide range of scientific disciplines to describe the sum of the parts of a whole that provide a specific property or functionality to the sample. Traditional chemical and physical analysis [...] Read more.
The concepts of food matrix and holistic analysis have been used in a wide range of scientific disciplines to describe the sum of the parts of a whole that provide a specific property or functionality to the sample. Traditional chemical and physical analysis needs to destroy the sample (e.g., dilution, extraction, drying) before analysis. The utilization of vibrational spectroscopy techniques, like near (NIR), mid infrared (MIR) and Raman spectroscopy, allows for the non-destructive analysis of food ingredients and products. The resulting output of this analysis is based on the information provided by the vibrational modes of atoms present in the different molecules, allowing the measurement of different chemical and physical characteristics of the food. The objective of this paper is to discuss the ability of vibrational spectroscopy methods to provide robust tools to analyze the food matrix holistically, moving away from the traditional analysis of individual compounds or chemical parameters. Studies discussed and presented in this review demonstrated the ability of vibrational spectroscopy (e.g., NIR, MIR and Raman spectroscopy, hyperspectral imaging) to assess the whole food matrix beyond the traditional notion of developing a calibration model. Full article
(This article belongs to the Special Issue Spectroscopic Methods of Analysis)
Show Figures

Figure 1

15 pages, 3735 KB  
Article
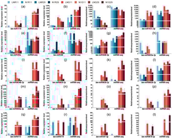
miRNA Profiling Reveals the Role of Gibberellin Signaling Pathway in Low-Nitrogen Stress Adaptation of Xinjiang Spring Wheat
by Xin Gao, Chunsheng Wang, Yumei Su, Hongzhi Zhang, Zhun Zhao, Lihong Wang, Zhong Wang, Junjie Han, Jianfeng Li and Yueqiang Zhang
Plants 2026, 15(7), 1095; https://doi.org/10.3390/plants15071095 - 2 Apr 2026
Viewed by 200
Abstract
Understanding the molecular mechanisms of low-nitrogen (LN) tolerance in common wheat (Triticum aestivum L.) is crucial for developing cultivars with improved nitrogen-use efficiency (NUE). In this study, a LN-tolerant cultivar (‘Xin Chun 29’, XC29) and a LN-sensitive cultivar (‘Xin Chun 11’, XC11) [...] Read more.
Understanding the molecular mechanisms of low-nitrogen (LN) tolerance in common wheat (Triticum aestivum L.) is crucial for developing cultivars with improved nitrogen-use efficiency (NUE). In this study, a LN-tolerant cultivar (‘Xin Chun 29’, XC29) and a LN-sensitive cultivar (‘Xin Chun 11’, XC11) were used to investigate miRNA-mediated post-transcriptional regulation under LN stress. A total of 822 miRNAs were identified across root and grain tissues, including 104 known miRNAs and several tissue-specific candidates. In roots, tae-miR395a and tae-miR444a were significantly upregulated in XC29 under LN stress, putatively targeting an F-box ubiquitin ligase gene and glutathione reductase gene, respectively. In grains, the tae-miR156/SBP module was upregulated in XC29, whereas tae-miR1118 and tae-miR9778 were downregulated in XC11, potentially suppressing a receptor kinase gene and calmodulin gene. KEGG analysis revealed that target genes of differentially expressed miRNAs were significantly enriched in plant hormone signal transduction, ubiquitin-mediated proteolysis, and nitrogen metabolism. Notably, within the hormone signaling category, the gibberellin (GA) branch was highlighted by the co-targeting of DELLA genes by tae-miR1130b-3p and tae-miR1120c-3p. To elucidate this regulatory hub, a putative miRNA-target network centered on DELLA proteins was constructed, further underscoring the centrality of gibberellin signaling in the LN adaptation process. These findings suggest potential key miRNA-target modules contributing to LN adaptive responses and may provide useful genetic resources for molecular design breeding of nitrogen-efficient wheat. Full article
(This article belongs to the Section Plant Genetics, Genomics and Biotechnology)
Show Figures

Figure 1

14 pages, 4010 KB  
Article
miRNA Sequencing and Differential Analysis of Testes from 1-Year-Old and 3-Year-Old Kazakh Horses
by Qiuping Huang, Mingyue Wen, Liuxiang Wen, Qunchang Li, Yaqi Zeng, Jianwen Wang, Jun Meng, Wanlu Ren and Xinkui Yao
Biology 2026, 15(7), 569; https://doi.org/10.3390/biology15070569 - 2 Apr 2026
Viewed by 176
Abstract
This study aims to elucidate the miRNA regulatory mechanisms during the developmental process of Kazakh horse testes at 1 and 3 years of age. Through miRNA sequencing and bioinformatics analysis of testicular tissues from 1-year-old and 3-year-old horses, a developmentally stage-specific miRNA expression [...] Read more.
This study aims to elucidate the miRNA regulatory mechanisms during the developmental process of Kazakh horse testes at 1 and 3 years of age. Through miRNA sequencing and bioinformatics analysis of testicular tissues from 1-year-old and 3-year-old horses, a developmentally stage-specific miRNA expression profile was constructed. A total of 1640 miRNAs were identified, among which 437 (380 up-regulated and 57 down-regulated) exhibited significant differential expression between the two age groups, including eca-miR-16, eca-miR-17, eca-miR-103, and eca-miR-199a-5p. Functional enrichment analysis revealed that the target genes of these differentially expressed miRNAs were primarily involved in key processes such as oxidative stress response, hormone receptor signaling regulation, and cytoskeletal remodeling, suggesting that testicular maturation depends on a complex post-transcriptional regulatory network. Further KEGG analysis revealed significant enrichment of classic reproductive signaling pathways, including PI3K/AKT, Wnt/β-catenin, Hippo, and TGF-β, indicating their synergistic roles in spermatocyte proliferation/differentiation and testicular homeostasis establishment. Although limited by a small sample size, this study elucidates the molecular mechanisms underlying male reproductive maturation in Kazakh horses at the post-transcriptional regulatory network level, providing preliminary theoretical support and potential markers for evaluating stallion reproductive performance and molecular breeding. Full article
Show Figures

Figure 1

Back to TopTop