Integrated Analysis of the mTOR Signaling Pathway Mediated by the ORF3 Protein of Swine Hepatitis E Virus in HepG2 Cells via a circRNA–miRNA Network
Simple Summary
Abstract
1. Introduction
2. Materials and Methods
2.1. Cell Model and Viral Protein Expression
2.2. High-Throughput Sequencing and Bioinformatics Analysis
2.3. circRNA-miRNA Network Prediction
3. Results
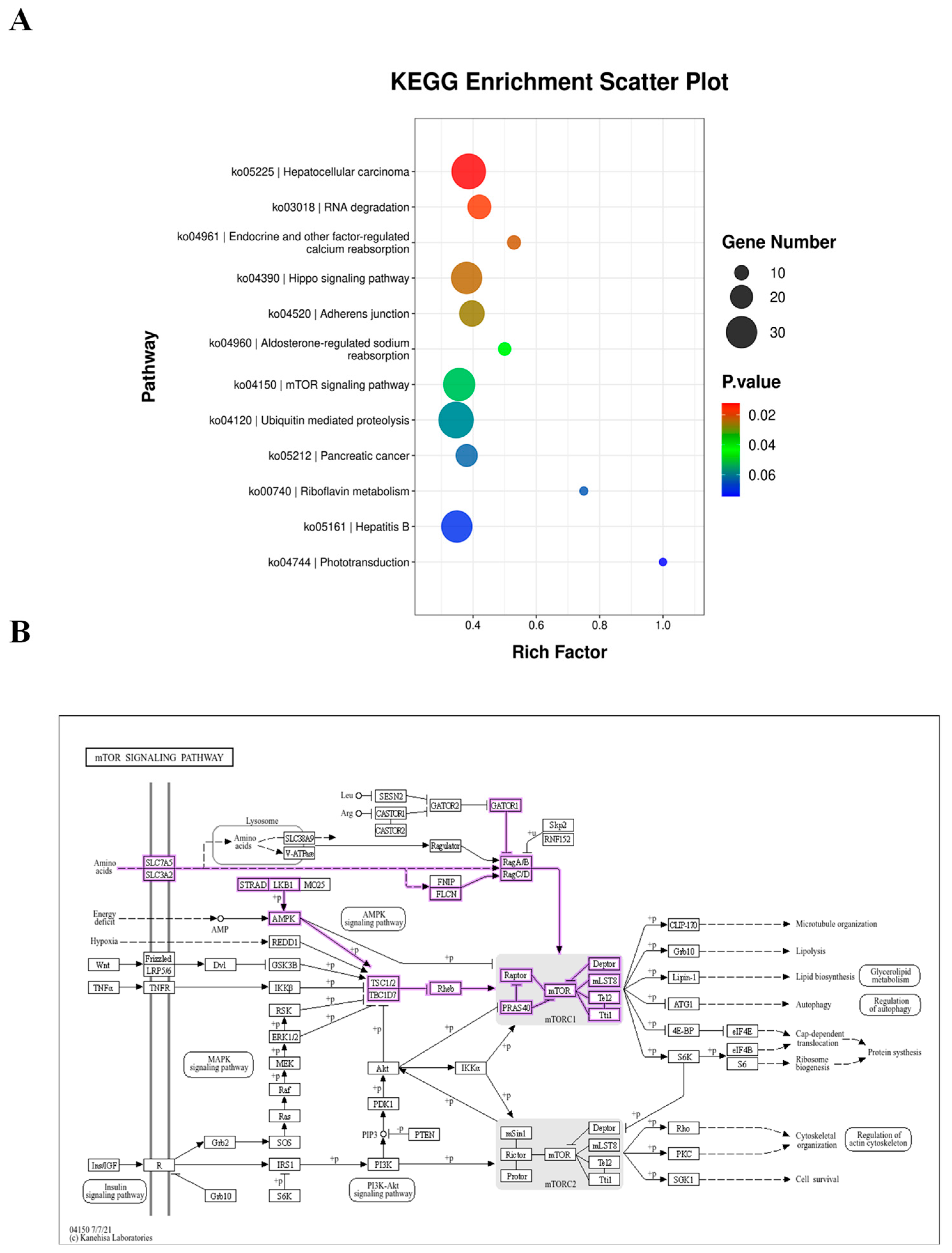
3.1. mTOR Signaling Pathway Identified by KEGG Enrichment Analysis
3.2. Screening of mTOR Pathway-Associated circRNAs
3.3. circRNA-miRNA Regulatory Network Analysis
3.4. Differential Expression Analysis of m6A-Associated Genes
4. Discussion
5. Conclusions
Author Contributions
Funding
Institutional Review Board Statement
Informed Consent Statement
Data Availability Statement
Conflicts of Interest
References
- Jian, Z.; Li, Y.; Xu, Z.; Zhao, J.; Li, F.; Deng, H.; Sun, X.; Zhu, L. Research on a rat model of genotype IV swine hepatitis E virus. Vet. Med. Sci. 2022, 8, 886–898. [Google Scholar] [CrossRef] [PubMed] [PubMed Central]
- Jiao, H.; Zhao, Y.; Zhou, Z.; Li, W.; Li, B.; Gu, G.; Luo, Y.; Shuai, X.; Fan, C.; Wu, L.; et al. Identifying Circular RNAs in HepG2 Expressing Genotype IV Swine Hepatitis E Virus ORF3 Via Whole Genome Sequencing. Cell Transplant. 2021, 30, 9636897211055042. [Google Scholar] [CrossRef] [PubMed] [PubMed Central]
- Zheng, Y.; Ge, S.; Zhang, J.; Guo, Q.; Ng, M.H.; Wang, F.; Xia, N.; Jiang, Q. Swine as a principal reservoir of hepatitis E virus that infects humans in eastern China. J. Infect. Dis. 2006, 193, 1643–1649. [Google Scholar] [CrossRef] [PubMed]
- Cheng, Y.; Du, L.; Shi, Q.; Jiao, H.; Zhang, X.; Hao, Y.; Rong, H.; Zhang, J.; Jia, X.; Guo, S.; et al. Identification of miR-221 and -222 as important regulators in genotype IV swine hepatitis E virus ORF3-expressing HEK 293 cells. Virus Genes 2013, 47, 49–55. [Google Scholar] [CrossRef] [PubMed]
- Zhao, X.; Zhong, Y.; Wang, X.; Shen, J.; An, W. Advances in Circular RNA and Its Applications. Int. J. Med. Sci. 2022, 19, 975–985. [Google Scholar] [CrossRef] [PubMed] [PubMed Central]
- Liu, X.; Zhang, Y.; Zhou, S.; Dain, L.; Mei, L.; Zhu, G. Circular RNA: An emerging frontier in RNA therapeutic targets, RNA therapeutics, and mRNA vaccines. J. Control. Release 2022, 348, 84–94. [Google Scholar] [CrossRef] [PubMed] [PubMed Central]
- Zhou, W.Y.; Cai, Z.R.; Liu, J.; Wang, D.S.; Ju, H.Q.; Xu, R.H. Circular RNA: Metabolism, functions and interactions with proteins. Mol. Cancer 2020, 19, 172. [Google Scholar] [CrossRef] [PubMed] [PubMed Central]
- Hansen, T.B. Signal and noise in circRNA translation. Methods 2021, 196, 68–73. [Google Scholar] [CrossRef] [PubMed]
- O’Leary, E.; Jiang, Y.; Kristensen, L.S.; Hansen, T.B.; Kjems, J. The therapeutic potential of circular RNAs. Nat. Rev. Genet. 2025, 26, 230–244. [Google Scholar] [CrossRef] [PubMed]
- Wang, X.; Proud, C.G. The mTOR pathway in the control of protein synthesis. Physiology 2006, 21, 362–369. [Google Scholar] [CrossRef] [PubMed]
- Lipton, J.O.; Sahin, M. The neurology of mTOR. Neuron 2014, 84, 275–291. [Google Scholar] [CrossRef] [PubMed] [PubMed Central]
- Debing, Y.; Neyts, J. mTOR-inhibitors may aggravate chronic hepatitis E. J. Hepatol. 2014, 61, 720–722. [Google Scholar] [CrossRef] [PubMed][Green Version]
- Zhou, X.; Wang, Y.; Metselaar, H.J.; Janssen, H.L.; Peppelenbosch, M.P.; Pan, Q. Rapamycin and everolimus facilitate hepatitis E virus replication: Revealing a basal defense mechanism of PI3K-PKB-mTOR pathway. J. Hepatol. 2014, 61, 746–754. [Google Scholar] [CrossRef] [PubMed]
- Cochran, K.R.; Gorospe, M.; De, S. Bioinformatic Analysis of CircRNA from RNA-seq Datasets. Methods Mol. Biol. 2022, 2399, 9–19. [Google Scholar] [CrossRef] [PubMed]
- Vishnoi, A.; Rani, S. miRNA Biogenesis and Regulation of Diseases: An Updated Overview. Methods Mol. Biol. 2023, 2595, 1–12. [Google Scholar] [CrossRef] [PubMed]
- Xiang, K.; Wang, B. Role of the PI3K-AKT-mTOR pathway in hepatitis B virus infection and replication. Mol. Med. Rep. 2018, 17, 4713–4719. [Google Scholar] [CrossRef] [PubMed]
- Hill, M.; Tran, N. miRNA interplay: Mechanisms and consequences in cancer. Dis. Model. Mech. 2021, 14, dmm047662. [Google Scholar] [CrossRef] [PubMed] [PubMed Central]
- Bak, R.O.; Mikkelsen, J.G. miRNA sponges: Soaking up miRNAs for regulation of gene expression. Wiley Interdiscip. Rev. RNA 2014, 5, 317–333. [Google Scholar] [CrossRef] [PubMed]
- Wang, R.; Lu, C.; Shen, E.; Zhang, X.; Xu, X.; Cao, X.; Rao, T.; Ren, X.; Liu, Y.; Xu, C.; et al. Epitranscriptomic regulation of NVP-BEZ235 resistance in ccRCC via the YTHDF3-SYNM regulatory pathway. Genes Genom. 2026. Epub ahead of print. [Google Scholar] [CrossRef] [PubMed]
- Meng, M.; Zhong, Z.; Song, L.; Zhang, Z.; Yin, X.; Xie, X.; Tian, L.; Wu, W.; Yang, Y.; Deng, Y.; et al. mTOR Signaling Promotes Rapid m6A mRNA Methylation to Regulate NK-Cell Activation and Effector Functions. Cancer Immunol. Res. 2024, 12, 1039–1057. [Google Scholar] [CrossRef] [PubMed]
- Riveiro-Barciela, M.; Roade, L.; Martínez-Camprecios, J.; Vidal-González, J.; Rodríguez-Diez, B.; Perelló, M.; Ortí, G.; Robles-Alonso, V.; Berastegui, C.; Navarro, J.; et al. mTOR inhibitors a potential predisposing factor for chronic hepatitis E: Results from the prospective collaborative CHES study (Chronic Hepatitis EScreening in patients with immune impairment and increased transaminases levels). Gastroenterol. Hepatol. 2023, 46, 764–773, (In English, Spanish). [Google Scholar] [CrossRef] [PubMed]
- Nepstad, I.; Hatfield, K.J.; Grønningsæter, I.S.; Reikvam, H. The PI3K-Akt-mTOR Signaling Pathway in Human Acute Myeloid Leukemia (AML) Cells. Int. J. Mol. Sci. 2020, 21, 2907. [Google Scholar] [CrossRef] [PubMed] [PubMed Central]
- Tian, L.Y.; Smit, D.J.; Jücker, M. The Role of PI3K/AKT/mTOR Signaling in Hepatocellular Carcinoma Metabolism. Int. J. Mol. Sci. 2023, 24, 2652. [Google Scholar] [CrossRef] [PubMed] [PubMed Central]
- Al-Hawary, S.I.S.; Altalbawy, F.M.A.; Jasim, S.A.; Jyothi, S.R.; Jamal, A.; Naiyer, M.M.; Mahajan, S.; Kalra, H.; Jawad, M.A.; Zwamel, A.H. Inhibitors of the mTOR signaling pathway can play an important role in breast cancer immunopathogenesis. Cell Biol. Int. 2024, 48, 1601–1611. [Google Scholar] [CrossRef] [PubMed]
- He, J.; Ma, J.; Ren, B.; Liu, A. Advances in systemic lupus erythematosus pathogenesis via mTOR signaling pathway. Semin. Arthritis Rheum. 2020, 50, 314–320. [Google Scholar] [CrossRef] [PubMed]
- Kim, Y.C.; Guan, K.L. mTOR: A pharmacologic target for autophagy regulation. J. Clin. Investig. 2015, 125, 25–32. [Google Scholar] [CrossRef] [PubMed] [PubMed Central]
- Van Skike, C.E.; Galvan, V. mTOR in cerebrovascular disease. Aging 2019, 11, 1331–1332. [Google Scholar] [CrossRef] [PubMed] [PubMed Central]
- Ramasubbu, K.; Devi Rajeswari, V. Impairment of insulin signaling pathway PI3K/Akt/mTOR and insulin resistance induced AGEs on diabetes mellitus and neurodegenerative diseases: A perspective review. Mol. Cell Biochem. 2023, 478, 1307–1324. [Google Scholar] [CrossRef] [PubMed]
- Ho-Xuan, H.; Bruckmann, A.; Natali, L.; Prieto-Garcia, C.; Stuke, J.F.M.; Brunello, L.; Vicente, A.; Pfab, A.; Wesseling, H.; Cano-Franco, S.; et al. YTHDF proteins and m6A-RNA clients undergo autophagic turnover during contact inhibition. Cell Rep. 2025, 44, 116188. [Google Scholar] [CrossRef] [PubMed]
- Benavides-Serrato, A.; Saunders, J.T.; Kumar, S.; Holmes, B.; Benavides, K.E.; Bashir, M.T.; Nishimura, R.N.; Gera, J. m6A-modification of cyclin D1 and c-myc IRESs in glioblastoma controls ITAF activity and resistance to mTOR inhibition. Cancer Lett. 2023, 562, 216178. [Google Scholar] [CrossRef] [PubMed] [PubMed Central]
- Jang, K.H.; Heras, C.R.; Lee, G. m6A in the Signal Transduction Network. Mol. Cells 2022, 45, 435–443. [Google Scholar] [CrossRef] [PubMed] [PubMed Central]
- Kupke, P.; Kupke, M.; Borgmann, S.; Kandulski, A.; Hitzenbichler, F.; Menzel, J.; Geissler, E.K.; Schlitt, H.J.; Wenzel, J.J.; Werner, J.M. Hepatitis E virus infection in immunosuppressed patients and its clinical manifestations. Dig. Liver Dis. 2025, 57, 378–384. [Google Scholar] [CrossRef] [PubMed]



| circRNA Gene ID | circRNA Gene Name | Log2 (Fold Change) | Regulation | p-Value | q-Value | Significant |
|---|---|---|---|---|---|---|
| circRNA5142 | ENSG00000177189 | −inf | down | 0.13 | 1 | yes |
| hsa_circ_0000885 | INSR | −inf | down | 0.13 | 1 | yes |
| circRNA13194 | ATP6V1E1 | inf | up | 0.15 | 1 | yes |
| circRNA5437 | ENSG00000164327 | −inf | down | 0.17 | 1 | yes |
| hsa_circ_0002229 | LPIN1 | inf | up | 0.18 | 1 | yes |
| hsa_circ_0025491 | LRP6 | −inf | down | 0.22 | 1 | yes |
| hsa_circ_0062939 | DEPDC5 | −inf | down | 0.22 | 1 | yes |
| hsa_circ_0023182 | LRP5 | −inf | down | 0.23 | 1 | yes |
| hsa_circ_0062439 | MAPK1 | −inf | down | 0.25 | 1 | yes |
| hsa_circ_0005812 | AKT2 | −inf | down | 0.26 | 1 | yes |
| hsa_circ_0037127 | NPRL3 | inf | up | 0.29 | 1 | yes |
| hsa_circ_0025479 | LRP6 | inf | up | 0.30 | 1 | yes |
| hsa_circ_0008870 | MAPK1 | 1.66 | up | 0.30 | 1 | yes |
| hsa_circ_0006115 | PRKCA | −inf | down | 0.30 | 1 | yes |
| hsa_circ_0051077 | AKT2 | −inf | down | 0.30 | 1 | yes |
| hsa_circ_0008798 | MAP2K1 | inf | up | 0.31 | 1 | yes |
| circRNA1065 | RPS6KB1 | 1.88 | up | 0.33 | 1 | yes |
| hsa_circ_0116476 | DEPDC5 | inf | up | 0.34 | 1 | yes |
| hsa_circ_0001793 | IKBKB | −1.70 | down | 0.46 | 1 | yes |
| hsa_circ_0012300 | PIK3R3 | −1.73 | down | 0.47 | 1 | yes |
| KEGG ID | Pathway Name | Representative Enriched circRNAs | Gene Count | p-Value |
|---|---|---|---|---|
| ko04150 | mTOR signaling pathway | circRNA5142, hsa_circ_0000885, hsa_circ_0005812 (AKT2) | 31 | 0.0518 |
| ko04140 | Autophagy—animal | hsa_circ_0005812 (AKT2), hsa_circ_0008870 (MAPK1), hsa_circ_0012300 (PIK3R3) | 24 | 0.5426 |
| ko00561 | Glycerolipid metabolism | hsa_circ_0002229 (LPIN1) | 10 | 0.3695 |
| ko03320 | PPAR signaling pathway | hsa_circ_0023249 (CPT1A), hsa_circ_0063781 (PPARA) | 10 | 0.3695 |
| ko05166 | Human T-cell leukemia virus 1 infection | hsa_circ_0001793 (IKBKB), hsa_circ_0005812 (AKT2), hsa_circ_0008870 (MAPK1) | 35 | 0.2890 |
| ko05161 | Hepatitis B | hsa_circ_0005812 (AKT2), hsa_circ_0008870 (MAPK1), hsa_circ_0001793 (IKBKB) | 30 | 0.0713 |
| ko04146 | Peroxisome | hsa_circ_0045746 (ACOX1), hsa_circ_0058450 (ACSL3) | 12 | 0.2245 |
| ko05230 | Central carbon metabolism in cancer | hsa_circ_0005812 (AKT2), hsa_circ_0006006 (PDK1), hsa_circ_0006662 (GLS) | 9 | 0.6078 |
| ko04141 | Protein processing in endoplasmic reticulum | hsa_circ_0002968 (MAPK8), hsa_circ_0045272 (ERN1) | 38 | 0.1320 |
| ko04152 | AMPK signaling pathway | hsa_circ_0000885 (INSR), hsa_circ_0005812 (AKT2), hsa_circ_0008095 (RHEB) | 23 | 0.2918 |
| Gene Id | Gene Name | log2(fc) | Regulation | p-Value | q-Value | Significant |
|---|---|---|---|---|---|---|
| ENSG00000145388 | METTL14 | 0.24 | up | 0.41 | 1 | no |
| ENSG00000165819 | METTL3 | −0.10 | down | 0.45 | 1 | no |
| ENSG00000146457 | WTAP | −0.04 | down | 0.71 | 1 | no |
| ENSG00000255282 | WTAPP1 | −0.66 | down | 1 | 1 | no |
| ENSG00000164944 | VIRMA | 0.15 | up | 0.38 | 1 | no |
| ENSG00000259956 | RBM15B | −0.10 | down | 0.45 | 1 | no |
| ENSG00000162775 | RBM15 | 0.02 | up | 0.99 | 1 | no |
| ENSG00000123200 | ZC3H13 | −0.09 | down | 0.48 | 1 | no |
| ENSG00000140718 | FTO | 0.21 | up | 0.27 | 1 | no |
| ENSG00000091542 | ALKBH5 | 0.02 | up | 0.99 | 1 | no |
| ENSG00000185728 | YTHDF3 | −1.37 | down | 0.00 | 0.00 | yes |
| ENSG00000149658 | YTHDF1 | 0.08 | up | 0.65 | 1 | no |
| ENSG00000198492 | YTHDF2 | −0.04 | down | 0.87 | 1 | no |
| ENSG00000047188 | YTHDC2 | −0.15 | down | 0.29 | 1 | no |
| ENSG00000083896 | YTHDC1 | 0.10 | up | 0.58 | 1 | no |
| ENSG00000159217 | IGF2BP1 | −0.08 | down | 0.44 | 1 | no |
| ENSG00000136231 | IGF2BP3 | 0.11 | up | 0.56 | 1 | no |
| ENSG00000073792 | IGF2BP2 | 0.06 | up | 0.75 | 1 | no |
| ENSG00000092199 | HNRNPC | −0.09 | down | 0.44 | 1 | no |
| ENSG00000122566 | HNRNPA2B1 | −0.21 | down | 0.08 | 0.90 | no |
Disclaimer/Publisher’s Note: The statements, opinions and data contained in all publications are solely those of the individual author(s) and contributor(s) and not of MDPI and/or the editor(s). MDPI and/or the editor(s) disclaim responsibility for any injury to people or property resulting from any ideas, methods, instructions or products referred to in the content. |
© 2026 by the authors. Licensee MDPI, Basel, Switzerland. This article is an open access article distributed under the terms and conditions of the Creative Commons Attribution (CC BY) license.
Share and Cite
Li, J.; Wu, S.; Wang, L.; Cao, X.; Yin, Y.; Wang, L.; Jiao, H. Integrated Analysis of the mTOR Signaling Pathway Mediated by the ORF3 Protein of Swine Hepatitis E Virus in HepG2 Cells via a circRNA–miRNA Network. Vet. Sci. 2026, 13, 350. https://doi.org/10.3390/vetsci13040350
Li J, Wu S, Wang L, Cao X, Yin Y, Wang L, Jiao H. Integrated Analysis of the mTOR Signaling Pathway Mediated by the ORF3 Protein of Swine Hepatitis E Virus in HepG2 Cells via a circRNA–miRNA Network. Veterinary Sciences. 2026; 13(4):350. https://doi.org/10.3390/vetsci13040350
Chicago/Turabian StyleLi, Jiya, Shengping Wu, Lingjie Wang, Xin Cao, Yulong Yin, Leli Wang, and Hanwei Jiao. 2026. "Integrated Analysis of the mTOR Signaling Pathway Mediated by the ORF3 Protein of Swine Hepatitis E Virus in HepG2 Cells via a circRNA–miRNA Network" Veterinary Sciences 13, no. 4: 350. https://doi.org/10.3390/vetsci13040350
APA StyleLi, J., Wu, S., Wang, L., Cao, X., Yin, Y., Wang, L., & Jiao, H. (2026). Integrated Analysis of the mTOR Signaling Pathway Mediated by the ORF3 Protein of Swine Hepatitis E Virus in HepG2 Cells via a circRNA–miRNA Network. Veterinary Sciences, 13(4), 350. https://doi.org/10.3390/vetsci13040350
