Sign in to use this feature.

Years

Between: -

Subjects

remove_circle_outline
remove_circle_outline
remove_circle_outline
remove_circle_outline
remove_circle_outline

Journals

Article Types

Countries / Regions

Search Results (35)

Search Parameters:
Keywords = methylglyoxal detoxification system

Order results
Result details
Results per page
Select all
Export citation of selected articles as:
17 pages, 2895 KB  
Article
Salivary Proteome Profile of Xerostomic Patients Reveals Pathway Dysregulation Related to Neurodegenerative Diseases: A Pilot Study
by Abhijeet A. Henry, Micaela F. Beckman, Thomas S. Fry, Michael T. Brennan, Farah Bahrani Mougeot and Jean-Luc C. Mougeot
Int. J. Mol. Sci. 2025, 26(15), 7037; https://doi.org/10.3390/ijms26157037 - 22 Jul 2025
Viewed by 892
Abstract
Xerostomia, the subjective complaint of a dry mouth, is frequently associated with salivary flow reduction and/or salivary gland hypofunction. This condition significantly impacts an individual’s quality of life and oral health, including difficulties in speaking, chewing, and swallowing. Xerostomia may be caused by [...] Read more.
Xerostomia, the subjective complaint of a dry mouth, is frequently associated with salivary flow reduction and/or salivary gland hypofunction. This condition significantly impacts an individual’s quality of life and oral health, including difficulties in speaking, chewing, and swallowing. Xerostomia may be caused by autoimmune diseases, xerogenic medications, and radiation therapy. Our objective was to identify differentially expressed proteins in the saliva of patients with medication and autoimmune disease-associated xerostomia compared to non-xerostomic control subjects. Two groups of individuals (N = 45 total) were recruited: non-xerostomic subjects (NX-group; n = 18) and xerostomic patients (XP-group; n = 27). Dried saliva spot samples were collected from major salivary glands, i.e., parotid (left and right) and submandibular glands. Proteomic analysis was performed by deep nanoLC-MS/MS. Differential protein expression in the XP-group relative to the NX-group was determined by the Mann–Whitney U-test with FDR Benjamini–Hochberg correction (padj < 0.05). The Search Tool for Recurring Instances of Neighboring Genes (STRINGv12.0) was used to generate interaction networks and perform pathway analysis. A total of 1407 proteins were detected. Of these, 86 from the left parotid gland, 112 from the right parotid gland, and 73 from the submandibular gland were differentially expressed proteins (DEPs). Using STRING analysis, we identified, for the first time, several neurodegenerative disease-associated networks, primarily involving the downregulation of the 20S proteasome core complex and glyoxalase proteins across salivary glands. In this study, we determined neuronal dysregulation and impaired methylglyoxal (MGO) detoxification, possibly through reduced protein expression of glyoxalase Parkinson’s Disease (PD) Protein 7 (encoded by the PARK7 gene) in major salivary glands of xerostomic patients. Indeed, impaired MGO detoxification has been previously shown to cause salivary gland dysfunction in a mouse model of type 2 diabetes. Based on other DEPs associated with neurodegenerative disorders, our results also suggest a possible deficiency in the parasympathetic nervous system innervation of salivary glands, warranting further investigation. Full article
(This article belongs to the Special Issue Molecular Perspective in Autoimmune Diseases)
Show Figures

Figure 1

20 pages, 4375 KB  
Article
Vanillic Acid Modulates Antioxidant Defense and Methylglyoxal Detoxification Systems to Combat Drought Stress in Tomato Seedlings
by Khursheda Parvin, Mirza Hasanuzzaman, Sayed Mohammad Mohsin, Kamrun Nahar and Masayuki Fujita
Plants 2024, 13(22), 3114; https://doi.org/10.3390/plants13223114 - 5 Nov 2024
Cited by 3 | Viewed by 1766
Abstract
Vanillic acid (VA) regulates various plant physiological and biochemical processes upon different environmental stresses to enhance their tolerance. This study aimed to evaluate the protective effect of VA on growth and physiology, including osmoprotection, and antioxidant defense systems for enhancing higher tolerance by [...] Read more.
Vanillic acid (VA) regulates various plant physiological and biochemical processes upon different environmental stresses to enhance their tolerance. This study aimed to evaluate the protective effect of VA on growth and physiology, including osmoprotection, and antioxidant defense systems for enhancing higher tolerance by lowering oxidative damage against water deficit stress in tomatoes (Solanum lycopersicum L. cv. BARI Tomato-16). Hydroponically grown tomato seedlings (8 d old) were pretreated with 50 µM VA for 2 days followed by water deficit stress (imposed by water withdrawal and 12% polyethylene glycol; PEG-6000) for 4 d. Drought stress inhibited the seedlings’ growth by reducing water content and photosynthetic pigments contents, alleviating oxidative stress induced by a reactive oxygen species and methylglyoxal. A significant enhancement in growth, biomass accumulation, and photosynthetic pigment content was observed in VA-pretreated stress conditions. In addition, there was an improvement in the water status and proline content, along with modulated activities of the antioxidant responses, including both non-enzymatic and enzymatic components in leaves of VA-pretreated seedlings upon the water deficit. Vanillic acid significantly reduced the reactive oxygen species generation and decreased cellular membrane damage in drought-affected tomato seedlings. Methylglyoxal detoxification was ensured to a great extent in VA-pretreated stressed tomato seedlings by strengthening the glyoxalase enzymes’ activities. Therefore, VA can be effective for protecting tomato seedlings by inducing a plant antioxidant defense and the methylglyoxal detoxification system and osmoregulation under drought stress. Full article
Show Figures

Figure 1

14 pages, 1687 KB  
Article
Antioxidative and Antiglycative Stress Activities of Selenoglutathione Diselenide
by Akiko Kanamori, Nana Egawa, Suyako Yamasaki, Takehito Ikeda, Marcia Juciele da Rocha, Cristiani Folharini Bortolatto, Lucielli Savegnago, César Augusto Brüning and Michio Iwaoka
Pharmaceuticals 2024, 17(8), 1049; https://doi.org/10.3390/ph17081049 - 9 Aug 2024
Cited by 2 | Viewed by 1596
Abstract
The damage caused by oxidative and glycative stress to cells accumulates on a daily basis and accelerates aging. Glutathione (GSH), a major antioxidant molecule in living organisms, plays a crucial role in detoxifying the stress-causing substances inherent in cells, such as H2 [...] Read more.
The damage caused by oxidative and glycative stress to cells accumulates on a daily basis and accelerates aging. Glutathione (GSH), a major antioxidant molecule in living organisms, plays a crucial role in detoxifying the stress-causing substances inherent in cells, such as H2O2 and methylglyoxal (MG), an important intermediate of advanced glycation end-products (AGEs). In this study, we focused on the enhanced antioxidant capacity of the selenium analog of GSH, i.e., selenoglutathione (GSeH), compared to GSH, and examined its effects on the detoxification of stress-causing substances and improvement in cell viability. In cell-free systems, GSeH (1 mM) generated in situ from GSeSeG in the presence of NADPH and glutathione reductase (GR) rapidly reduced more than 80% of 0.1 mM H2O2, indicating the significant glutathione peroxidase (GPx)-like antioxidant activity of GSeSeG. Similarly, around 50% of 0.5 mM MG was degraded by 0.5 mM GSeH within 30 min through a non-enzymatic mechanism. It was also found that GSeSeG (0.05–0.5 mM) showed glutathione S-transferase (GST)-like activity against 1-chloro-2,4-dinitrobenzene (CDNB), a model substance of oxidative stress-causing toxic materials in cells. Meanwhile, HeLa cells that had been pre-treated with GSeSeG exhibited increased viability against 1.2 mM H2O2 (at [GSeSeG] = 0.5–50 μM) and 4 mM MG (at [GSeSeG] = 3 μM), and the latter effect was maintained for two days. Thus, GSeSeG is a potential antioxidant and antiglycative stress agent for cells. Full article
(This article belongs to the Special Issue Organochalcogen Molecules and Materials in Medicinal Chemistry)
Show Figures

Figure 1

15 pages, 2041 KB  
Article
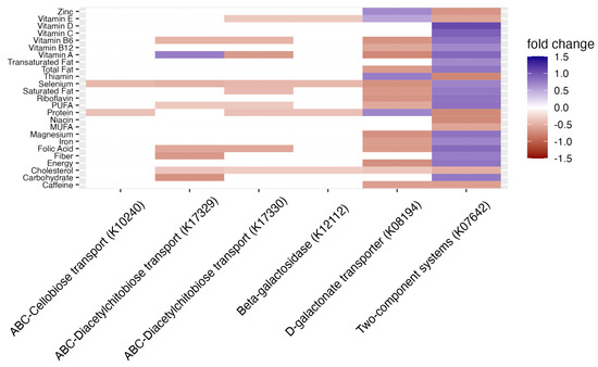
Inflammatory Dietary Potential Is Associated with Vitamin Depletion and Gut Microbial Dysbiosis in Early Pregnancy
by Suzanne A. Alvernaz, Elizabeth S. Wenzel, Unnathi Nagelli, Lacey B. Pezley, Bazil LaBomascus, Jack A. Gilbert, Pauline M. Maki, Lisa Tussing-Humphreys and Beatriz Peñalver Bernabé
Nutrients 2024, 16(7), 935; https://doi.org/10.3390/nu16070935 - 24 Mar 2024
Cited by 6 | Viewed by 4000
Abstract
Pregnancy alters many physiological systems, including the maternal gut microbiota. Diet is a key regulator of this system and can alter the host immune system to promote inflammation. Multiple perinatal disorders have been associated with inflammation, maternal metabolic alterations, and gut microbial dysbiosis, [...] Read more.
Pregnancy alters many physiological systems, including the maternal gut microbiota. Diet is a key regulator of this system and can alter the host immune system to promote inflammation. Multiple perinatal disorders have been associated with inflammation, maternal metabolic alterations, and gut microbial dysbiosis, including gestational diabetes mellitus, pre-eclampsia, preterm birth, and mood disorders. However, the effects of high-inflammatory diets on the gut microbiota during pregnancy have yet to be fully explored. We aimed to address this gap using a system-based approach to characterize associations among dietary inflammatory potential, a measure of diet quality, and the gut microbiome during pregnancy. Forty-seven pregnant persons were recruited prior to 16 weeks of gestation. Participants completed a food frequency questionnaire (FFQ) and provided fecal samples. Dietary inflammatory potential was assessed using the Dietary Inflammatory Index (DII) from the FFQ data. Fecal samples were analyzed using 16S rRNA amplicon sequencing. Differential taxon abundances with respect to the DII score were identified, and the microbial metabolic potential was predicted using PICRUSt2. Inflammatory diets were associated with decreased vitamin and mineral intake and a dysbiotic gut microbiota structure and predicted metabolism. Gut microbial compositional differences revealed a decrease in short-chain fatty acid producers such as Faecalibacterium, and an increase in predicted vitamin B12 synthesis, methylglyoxal detoxification, galactose metabolism, and multidrug efflux systems in pregnant individuals with increased DII scores. Dietary inflammatory potential was associated with a reduction in the consumption of vitamins and minerals and predicted gut microbiota metabolic dysregulation. Full article
(This article belongs to the Section Nutrition in Women)
Show Figures

Graphical abstract

19 pages, 6774 KB  
Article
Boron Reduced Copper Excess-Induced Oxidative Damage in Citrus sinensis by Modulating Reactive Oxygen Species and Methylglyoxal Formation and Their Detoxification Systems
by Xu-Feng Chen, Huan-Huan Chen, Wei-Lin Huang, Wei-Tao Huang, Zeng-Rong Huang, Lin-Tong Yang, Xin Ye and Li-Song Chen
Antioxidants 2024, 13(3), 268; https://doi.org/10.3390/antiox13030268 - 22 Feb 2024
Cited by 9 | Viewed by 2031
Abstract
Citrus is mainly cultivated in acid soil with low boron (B) and high copper (Cu). In this study, Citrus sinensis seedlings were submitted to 0.5 (control) or 350 μM Cu (Cu excess or Cu exposure) and 2.5, 10, or 25 μM B for [...] Read more.
Citrus is mainly cultivated in acid soil with low boron (B) and high copper (Cu). In this study, Citrus sinensis seedlings were submitted to 0.5 (control) or 350 μM Cu (Cu excess or Cu exposure) and 2.5, 10, or 25 μM B for 24 weeks. Thereafter, H2O2 production rate (HPR), superoxide production rate (SAPR), malondialdehyde, methylglyoxal, and reactive oxygen species (ROS) and methylglyoxal detoxification systems were measured in leaves and roots in order to test the hypothesis that B addition mitigated Cu excess-induced oxidative damage in leaves and roots by reducing the Cu excess-induced formation and accumulation of ROS and MG and by counteracting the impairments of Cu excess on ROS and methylglyoxal detoxification systems. Cu and B treatments displayed an interactive influence on ROS and methylglyoxal formation and their detoxification systems. Cu excess increased the HPR, SAPR, methylglyoxal level, and malondialdehyde level by 10.9% (54.3%), 38.9% (31.4%), 50.3% (24.9%), and 312.4% (585.4%), respectively, in leaves (roots) of 2.5 μM B-treated seedlings, while it only increased the malondialdehyde level by 48.5% (97.8%) in leaves (roots) of 25 μM B-treated seedlings. Additionally, B addition counteracted the impairments of Cu excess on antioxidant enzymes, ascorbate-glutathione cycle, sulfur metabolism-related enzymes, sulfur-containing compounds, and methylglyoxal detoxification system, thereby protecting the leaves and roots of Cu-exposed seedlings against oxidative damage via the coordinated actions of ROS and methylglyoxal removal systems. Our findings corroborated the hypothesis that B addition alleviated Cu excess-induced oxidative damage in leaves and roots by decreasing the Cu excess-induced formation and accumulation of ROS and MG and by lessening the impairments of Cu excess on their detoxification systems. Further analysis indicated that the pathways involved in the B-induced amelioration of oxidative stress caused by Cu excess differed between leaves and roots. Full article
(This article belongs to the Special Issue Role of Antioxidant Metabolism in Plant Stress Responses)
Show Figures

Graphical abstract

15 pages, 4576 KB  
Article
Exogenous Gallic Acid Confers Salt Tolerance in Rice Seedlings: Modulation of Ion Homeostasis, Osmoregulation, Antioxidant Defense, and Methylglyoxal Detoxification Systems
by Anisur Rahman, Mazhar Ul Alam, Md. Shahadat Hossain, Jubayer Al Mahmud, Kamrun Nahar, Masayuki Fujita and Mirza Hasanuzzaman
Agronomy 2023, 13(1), 16; https://doi.org/10.3390/agronomy13010016 - 21 Dec 2022
Cited by 17 | Viewed by 3327
Abstract
The worldwide saline-affected area is expanding day by day, and soil salinity restricts crop development and productivity, including rice. Considering this, the current study explored the response of gallic acid (GA) in conferring salinity tolerance in rice seedlings. Fourteen-day-old rice (Oryza sativa [...] Read more.
The worldwide saline-affected area is expanding day by day, and soil salinity restricts crop development and productivity, including rice. Considering this, the current study explored the response of gallic acid (GA) in conferring salinity tolerance in rice seedlings. Fourteen-day-old rice (Oryza sativa L. cv. BRRI dhan52) seedlings were treated with 200 mM NaCl alone or combined with 1 mM GA. Salt stress resulted in osmotic, ionic, and oxidative stress in rice seedlings. Osmotic stress increased proline accumulation and osmotic potential, which decreased the relative water content, chlorophyll contents, and dry weight. Ionic stress interrupted ion homeostasis by Na+ accumulation and K+ leakage. Osmotic and ionic stress, concomitantly, disrupted antioxidant defense and glyoxalase systems by higher production of reactive oxygen species (ROS) and methylglyoxal (MG), respectively. It resulted in oxidative damage indicated by the high amount of malondialdehyde (MDA). The supplementation of GA in salt-treated rice seedlings partially recovered salt-induced damages by improving osmotic and ionic homeostasis by increasing water balance and decreasing Na+ content and Na+/K+ ratio. Supplemental GA enhanced the antioxidant defense system in salt-treated rice seedlings by increasing ascorbate (AsA), glutathione (GSH), and phenolic compounds and the activities of AsA-GSH cycle enzymes, including monodehydroascorbate reductase (MDHAR), dehydroascorbate reductase (DHAR), and glutathione reductase (GR) enzymes that accelerated ROS detoxification and decreased oxidative damage. Gallic acid also enhanced the detoxification of MG by triggering glyoxalase enzyme activities in salt-treated rice seedlings. The present findings elucidated that supplemental GA reversed salt-induced damage in rice seedlings through improving osmotic and ionic homeostasis and upregulating the ROS and MG detoxification system. Full article
(This article belongs to the Special Issue New Insight into Crops Defense Response)
Show Figures

Figure 1

17 pages, 3741 KB  
Article
High pH Alleviated Sweet Orange (Citrus sinensis) Copper Toxicity by Enhancing the Capacity to Maintain a Balance between Formation and Removal of Reactive Oxygen Species and Methylglyoxal in Leaves and Roots
by Jiang Zhang, Xu-Feng Chen, Wei-Lin Huang, Huan-Huan Chen, Zeng-Rong Huang, Xin Ye and Li-Song Chen
Int. J. Mol. Sci. 2022, 23(22), 13896; https://doi.org/10.3390/ijms232213896 - 11 Nov 2022
Cited by 8 | Viewed by 2655
Abstract
The contribution of reactive oxygen species (ROS) and methylglyoxal (MG) formation and removal in high-pH-mediated alleviation of plant copper (Cu)-toxicity remains to be elucidated. Seedlings of sweet orange (Citrus sinensis) were treated with 0.5 (non-Cu-toxicity) or 300 (Cu-toxicity) μM CuCl2 [...] Read more.
The contribution of reactive oxygen species (ROS) and methylglyoxal (MG) formation and removal in high-pH-mediated alleviation of plant copper (Cu)-toxicity remains to be elucidated. Seedlings of sweet orange (Citrus sinensis) were treated with 0.5 (non-Cu-toxicity) or 300 (Cu-toxicity) μM CuCl2 × pH 4.8, 4.0, or 3.0 for 17 weeks. Thereafter, superoxide anion production rate; H2O2 production rate; the concentrations of MG, malondialdehyde (MDA), and antioxidant metabolites (reduced glutathione, ascorbate, phytochelatins, metallothioneins, total non-protein thiols); and the activities of enzymes (antioxidant enzymes, glyoxalases, and sulfur metabolism-related enzymes) in leaves and roots were determined. High pH mitigated oxidative damage in Cu-toxic leaves and roots, thereby conferring sweet orange Cu tolerance. The alleviation of oxidative damage involved enhanced ability to maintain the balance between ROS and MG formation and removal through the downregulation of ROS and MG formation and the coordinated actions of ROS and MG detoxification systems. Low pH (pH 3.0) impaired the balance between ROS and MG formation and removal, thereby causing oxidative damage in Cu-toxic leaves and roots but not in non-Cu-toxic ones. Cu toxicity and low pH had obvious synergistic impacts on ROS and MG generation and removal in leaves and roots. Additionally, 21 (4) parameters in leaves were positively (negatively) related to the corresponding root parameters, implying that there were some similarities and differences in the responses of ROS and MG metabolisms to Cu–pH interactions between leaves and roots. Full article
(This article belongs to the Special Issue Stress Physiology and Molecular Biology of Fruit Crops)
Show Figures

Figure 1

24 pages, 2849 KB  
Review
Glyoxalase 2: Towards a Broader View of the Second Player of the Glyoxalase System
by Andrea Scirè, Laura Cianfruglia, Cristina Minnelli, Brenda Romaldi, Emiliano Laudadio, Roberta Galeazzi, Cinzia Antognelli and Tatiana Armeni
Antioxidants 2022, 11(11), 2131; https://doi.org/10.3390/antiox11112131 - 28 Oct 2022
Cited by 25 | Viewed by 4200
Abstract
Glyoxalase 2 is a mitochondrial and cytoplasmic protein belonging to the metallo-β-lactamase family encoded by the hydroxyacylglutathione hydrolase (HAGH) gene. This enzyme is the second enzyme of the glyoxalase system that is responsible for detoxification of the α-ketothaldehyde methylglyoxal in cells. The two [...] Read more.
Glyoxalase 2 is a mitochondrial and cytoplasmic protein belonging to the metallo-β-lactamase family encoded by the hydroxyacylglutathione hydrolase (HAGH) gene. This enzyme is the second enzyme of the glyoxalase system that is responsible for detoxification of the α-ketothaldehyde methylglyoxal in cells. The two enzymes glyoxalase 1 (Glo1) and glyoxalase 2 (Glo2) form the complete glyoxalase pathway, which utilizes glutathione as cofactor in eukaryotic cells. The importance of Glo2 is highlighted by its ubiquitous distribution in prokaryotic and eukaryotic organisms. Its function in the system has been well defined, but in recent years, additional roles are emerging, especially those related to oxidative stress. This review focuses on Glo2 by considering its genetics, molecular and structural properties, its involvement in post-translational modifications and its interaction with specific metabolic pathways. The purpose of this review is to focus attention on an enzyme that, from the most recent studies, appears to play a role in multiple regulatory pathways that may be important in certain diseases such as cancer or oxidative stress-related diseases. Full article
(This article belongs to the Special Issue Redox Biology of Glyoxalases)
Show Figures

Figure 1

24 pages, 22991 KB  
Review
Biogenic Silver Nanoparticles as a Stress Alleviator in Plants: A Mechanistic Overview
by Fozia Abasi, Naveed Iqbal Raja, Zia Ur Rehman Mashwani, Muhammad Shoaib Amjad, Maria Ehsan, Nilofar Mustafa, Muhammad Haroon and Jarosław Proćków
Molecules 2022, 27(11), 3378; https://doi.org/10.3390/molecules27113378 - 24 May 2022
Cited by 50 | Viewed by 6018
Abstract
Currently, the growth and yield of crops are restrained due to an increase in the occurrence of ecological stresses globally. Biogenic generation of nanomaterials is an important step in the development of environmentally friendly procedures in the nanotechnology field. Silver-based nanomaterials are significant [...] Read more.
Currently, the growth and yield of crops are restrained due to an increase in the occurrence of ecological stresses globally. Biogenic generation of nanomaterials is an important step in the development of environmentally friendly procedures in the nanotechnology field. Silver-based nanomaterials are significant because of their physical, chemical, and biological features along with their plentiful applications. In addition to useful microbes, the green synthesized Ag nanomaterials are considered to be an ecologically friendly and environmentally biocompatible method for the enhancement of crop yield by easing stresses. In the recent decade, due to regular droughts, infrequent precipitation, salinity, and increased temperature, the climate alternation has changed certain ecological systems. As a result of these environmental changes, crop yield has decreased worldwide. The role of biogenic Ag nanomaterials in enhancing methylglyoxal detoxification, antioxidant defense mechanisms, and generating tolerance to stresses-induced ROS injury has been methodically explained in plants over the past ten years. However, certain studies regarding stress tolerance and metal-based nanomaterials have been directed, but the particulars of silver nanomaterials arbitrated stresses tolerance have not been well-reviewed. Henceforth, there is a need to have a good understanding of plant responses during stressful conditions and to practice the combined literature to enhance tolerance for crops by utilization of Ag nanoparticles. This review article illustrates the mechanistic approach that biogenic Ag nanomaterials in plants adopt to alleviate stresses. Moreover, we have appraised the most significant activities by exogenous use of Ag nanomaterials for improving plant tolerance to salt, low and high temperature, and drought stresses. Full article
(This article belongs to the Special Issue Exclusive Feature Papers in Natural Products Chemistry)
Show Figures

Graphical abstract

23 pages, 2581 KB  
Article
Comparative Physiology of Indica and Japonica Rice under Salinity and Drought Stress: An Intrinsic Study on Osmotic Adjustment, Oxidative Stress, Antioxidant Defense and Methylglyoxal Detoxification
by Md. Shahadat Hossen, Md. Fazlul Karim, Masayuki Fujita, M. H. M. Borhannuddin Bhuyan, Kamrun Nahar, Abdul Awal Chowdhury Masud, Jubayer Al Mahmud and Mirza Hasanuzzaman
Stresses 2022, 2(2), 156-178; https://doi.org/10.3390/stresses2020012 - 25 Mar 2022
Cited by 23 | Viewed by 4645
Abstract
Salinity and drought stress are significant environmental threats, alone or in combination. The current study was conducted to investigate the morpho-physiology, osmotic adjustment, oxidative stress, antioxidant defense and methylglyoxal detoxification of three rice genotypes from the indica (cv. BRRI dhan29 and BRRI dhan48) [...] Read more.
Salinity and drought stress are significant environmental threats, alone or in combination. The current study was conducted to investigate the morpho-physiology, osmotic adjustment, oxidative stress, antioxidant defense and methylglyoxal detoxification of three rice genotypes from the indica (cv. BRRI dhan29 and BRRI dhan48) and japonica (cv. Koshihikari) groups. Eighteen-day-old seedlings of these genotypes were exposed to either in alone salinity (150 mM NaCl) and drought (15% PEG 6000) or in the combination of salinity and drought (150 mM NaCl + 15% PEG 6000) stress in vitro for 72 h. Compared with the control, the water status, biomass and photosynthetic pigments were decreased, where a significant increase was seen in the mortality rate, hydrogen peroxide content, electrolyte leakage, lipoxygenase activity, level of malondialdehyde and methylglyoxal, indicating increased lipid peroxidation in rice genotypes in stress conditions. The non-enzymatic and enzymatic components of the ascorbate-glutathione (AsA-GSH) pool in rice genotypes were disrupted under all stress treatments, resulting imbalance in the redox equilibrium. In contrast, compared to other rice genotypes, BRRI dhan48 revealed a lower Na+/K+ ratio, greater proline (Pro) levels, higher activity of AsA, dehydroascorbate (DHA) and GSH, lower glutathione disulfide (GSSG) and a higher ratio of AsA/DHA and GSH/GSSG, whereas enzymatic components increased monodehydroascorbate reductase, dehydroascorbate reductase, glutathione peroxidase and glyoxalase enzymes. The results showed that a stronger tolerate ability for BRRI dhan48 against stress has been connected to a lower Na+/K+ ratio, an increase in Pro content and an improved performance of the glyoxalase system and antioxidant protection for scavenging of reactive oxygen species. These data can give insight into probable responses to single or combination salinity and drought stress in rice genotypes. Full article
(This article belongs to the Special Issue Stress Responses in Crops)
Show Figures

Figure 1

23 pages, 24755 KB  
Article
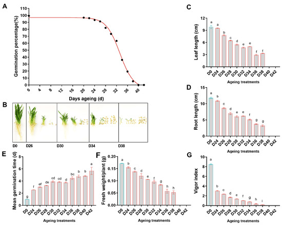
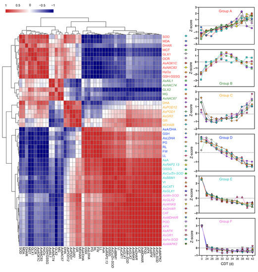
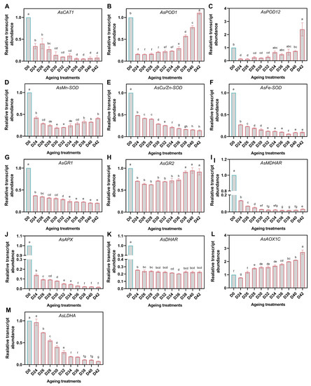
Dynamic Responses of Antioxidant and Glyoxalase Systems to Seed Aging Based on Full-Length Transcriptome in Oat (Avena sativa L.)
by Ming Sun, Shoujiang Sun, Chunli Mao, Han Zhang, Chengming Ou, Zhicheng Jia, Yifan Wang, Wen Ma, Manli Li, Shangang Jia and Peisheng Mao
Antioxidants 2022, 11(2), 395; https://doi.org/10.3390/antiox11020395 - 16 Feb 2022
Cited by 20 | Viewed by 3896
Abstract
Seed aging is a major challenge for food security, agronomic production, and germplasm conservation, and reactive oxygen species (ROS) and methylglyoxal (MG) are highly involved in the aging process. However, the regulatory mechanisms controlling the abundance of ROS and MG are not well [...] Read more.
Seed aging is a major challenge for food security, agronomic production, and germplasm conservation, and reactive oxygen species (ROS) and methylglyoxal (MG) are highly involved in the aging process. However, the regulatory mechanisms controlling the abundance of ROS and MG are not well characterized. To characterize dynamic response of antioxidant and glyoxalase systems during seed aging, oat (Avena sativa L.) aged seeds with a range of germination percentages were used to explore physiological parameters, biochemical parameters and relevant gene expression. A reference transcriptome based on PacBio sequencing generated 67,184 non-redundant full-length transcripts, with 59,050 annotated. Subsequently, eleven seed samples were used to investigate the dynamic response of respiration, ROS and MG accumulation, antioxidant enzymes and glyoxalase activity, and associated genes expression. The 48 indicators with high correlation coefficients were divided into six major response patterns, and were used for placing eleven seed samples into four groups, i.e., non-aged (Group N), higher vigor (Group H), medium vigor (Group M), and lower vigor (Group L). Finally, we proposed a putative model for aging response and self-detoxification mechanisms based on the four groups representing different aging levels. In addition, the outcomes of the study suggested the dysfunction of antioxidant and glyoxalase system, and the accumulation of ROS and MG definitely contribute to oat seed aging. Full article
Show Figures

Figure 1

21 pages, 7376 KB  
Article
Biochar and Chitosan Regulate Antioxidant Defense and Methylglyoxal Detoxification Systems and Enhance Salt Tolerance in Jute (Corchorus olitorius L.)
by Mirza Hasanuzzaman, Md. Rakib Hossain Raihan, Ebtihal Khojah, Bassem N. Samra, Masayuki Fujita and Kamrun Nahar
Antioxidants 2021, 10(12), 2017; https://doi.org/10.3390/antiox10122017 - 19 Dec 2021
Cited by 37 | Viewed by 4665
Abstract
We investigated the role of biochar and chitosan in mitigating salt stress in jute (Corchorus olitorius L. cv. O-9897) by exposing twenty-day-old seedlings to three doses of salt (50, 100, and 150 mM NaCl). Biochar was pre-mixed with the soil at 2.0 [...] Read more.
We investigated the role of biochar and chitosan in mitigating salt stress in jute (Corchorus olitorius L. cv. O-9897) by exposing twenty-day-old seedlings to three doses of salt (50, 100, and 150 mM NaCl). Biochar was pre-mixed with the soil at 2.0 g kg−1 soil, and chitosan-100 was applied through irrigation at 100 mg L−1. Exposure to salt stress notably increased lipid peroxidation, hydrogen peroxide content, superoxide radical levels, electrolyte leakage, lipoxygenase activity, and methylglyoxal content, indicating oxidative damage in the jute plants. Consequently, the salt-stressed plants showed reduced growth, biomass accumulation, and disrupted water balance. A profound increase in proline content was observed in response to salt stress. Biochar and chitosan supplementation significantly mitigated the deleterious effects of salt stress in jute by stimulating both non-enzymatic (e.g., ascorbate and glutathione) and enzymatic (e.g., ascorbate peroxidase, dehydroascorbate reductase, monodehydroascorbate reductase, glutathione reductase superoxide dismutase, catalase, peroxidase, glutathione S-transferase, glutathione peroxidase) antioxidant systems and enhancing glyoxalase enzyme activities (glyoxalase I and glyoxalase II) to ameliorate reactive oxygen species damage and methylglyoxal toxicity, respectively. Biochar and chitosan supplementation increased oxidative stress tolerance and improved the growth and physiology of salt-affected jute plants, while also significantly reducing Na+ accumulation and ionic toxicity and decreasing the Na+/K+ ratio. These findings support a protective role of biochar and chitosan against salt-induced damage in jute plants. Full article
(This article belongs to the Special Issue Antioxidant Mechanisms in Plants)
Show Figures

Figure 1

13 pages, 2631 KB  
Article
Enhancing Salt Tolerance in Soybean by Exogenous Boron: Intrinsic Study of the Ascorbate-Glutathione and Glyoxalase Pathways
by Hesham F. Alharby, Kamrun Nahar, Hassan S. Al-Zahrani, Khalid Rehman Hakeem and Mirza Hasanuzzaman
Plants 2021, 10(10), 2085; https://doi.org/10.3390/plants10102085 - 1 Oct 2021
Cited by 23 | Viewed by 3341
Abstract
Boron (B) performs physiological functions in higher plants as an essential micronutrient, but its protective role in salt stress is poorly understood. Soybean (Glycine max L.) is planted widely throughout the world, and salinity has adverse effects on its physiology. Here, the [...] Read more.
Boron (B) performs physiological functions in higher plants as an essential micronutrient, but its protective role in salt stress is poorly understood. Soybean (Glycine max L.) is planted widely throughout the world, and salinity has adverse effects on its physiology. Here, the role of B (1 mM boric acid) in salt stress was studied by subjecting soybean plants to two levels of salt stress: mild (75 mM NaCl) and severe (150 mM NaCl). Exogenous B relieved oxidative stress by enhancing antioxidant defense system components, such as ascorbate (AsA) levels, AsA/dehydroascorbate ratios, glutathione (GSH) levels, the GSH and glutathione disulfide ratios, and ascorbate peroxidase, monodehydroascorbate reductase, and dehydroascorbate reductase activities. B also enhanced the methylglyoxal detoxification process by upregulation of the components of the glyoxalase system in salt-stressed plants. Overall, B supplementation enhanced antioxidant defense and glyoxalase system components to alleviate oxidative stress and MG toxicity induced by salt stress. B also improved the physiology of salt-affected soybean plants. Full article
(This article belongs to the Special Issue 10th Anniversary of Plants—Recent Advances and Perspectives)
Show Figures

Figure 1

19 pages, 6745 KB  
Article
Tracing the Evolution of Plant Glyoxalase III Enzymes for Structural and Functional Divergence
by Brijesh Kumar, Charanpreet Kaur, Ashwani Pareek, Sudhir K. Sopory and Sneh L. Singla-Pareek
Antioxidants 2021, 10(5), 648; https://doi.org/10.3390/antiox10050648 - 23 Apr 2021
Cited by 17 | Viewed by 3583
Abstract
Glyoxalase pathway is the primary route for metabolism of methylglyoxal (MG), a toxic ubiquitous metabolite that affects redox homeostasis. It neutralizes MG using Glyoxalase I and Glyoxalase II (GLYI and GLYII) enzymes in the presence of reduced glutathione. In addition, there also exists [...] Read more.
Glyoxalase pathway is the primary route for metabolism of methylglyoxal (MG), a toxic ubiquitous metabolite that affects redox homeostasis. It neutralizes MG using Glyoxalase I and Glyoxalase II (GLYI and GLYII) enzymes in the presence of reduced glutathione. In addition, there also exists a shorter route for the MG detoxification in the form of Glyoxalase III (GLYIII) enzymes, which can convert MG into D-lactate in a single-step without involving glutathione. GLYIII proteins in different systems demonstrate diverse functional capacities and play a vital role in oxidative stress response. To gain insight into their evolutionary patterns, here we studied the evolution of GLYIII enzymes across prokaryotes and eukaryotes, with special emphasis on plants. GLYIII proteins are characterized by the presence of DJ-1_PfpI domains thereby, belonging to the DJ-1_PfpI protein superfamily. Our analysis delineated evolution of double DJ-1_PfpI domains in plant GLYIII. Based on sequence and structural characteristics, plant GLYIII enzymes could be categorized into three different clusters, which followed different evolutionary trajectories. Importantly, GLYIII proteins from monocots and dicots group separately in each cluster and the each of the two domains of these proteins also cluster differentially. Overall, our findings suggested that GLYIII proteins have undergone significant evolutionary changes in plants, which is likely to confer diversity and flexibility in their functions. Full article
(This article belongs to the Special Issue Redox Biology of Glyoxalases)
Show Figures

Graphical abstract

27 pages, 13711 KB  
Article
Physiological and Biochemical Dissection Reveals a Trade-Off between Antioxidant Capacity and Heat Tolerance in Bread Wheat (Triticum aestivum L.)
by Mohammed Mohi-Ud-Din, Nurealam Siddiqui, Motiar Rohman, S. V. Krishna Jagadish, Jalal Uddin Ahmed, Mohamed M. Hassan, Akbar Hossain and Tofazzal Islam
Antioxidants 2021, 10(3), 351; https://doi.org/10.3390/antiox10030351 - 26 Feb 2021
Cited by 30 | Viewed by 6411
Abstract
Heat stress alters photosynthetic components and the antioxidant scavenging system, negatively affecting plant growth and development. Plants overcome heat stress damage through an integrated network involving enzymatic and non-enzymatic antioxidants. This study aimed to assess physiological and biochemical responses in contrasting thermo-tolerant wheat [...] Read more.
Heat stress alters photosynthetic components and the antioxidant scavenging system, negatively affecting plant growth and development. Plants overcome heat stress damage through an integrated network involving enzymatic and non-enzymatic antioxidants. This study aimed to assess physiological and biochemical responses in contrasting thermo-tolerant wheat varieties exposed to 25 °C (control) and 35 °C (heat stress), during the seedling stage. Our results revealed a substantial decrease in the photosynthetic pigments, carotenoids, anthocyanin content, and increased membrane injury index, malondialdehyde, methylglyoxal (MG), H2O2 contents and lipoxygenase activity compared to non-stress wheat seedlings. The heat-tolerant variety BARI Gom 26 (“BG26”) maintained higher cellular homeostasis compared to the heat susceptible variety Pavon 76 (“Pavon”), perpetuated by higher accumulation of proline, glycine betaine, ascorbate-glutathione cycle associated enzymes, reduced glutathione and ascorbate concentration in plant cells. Significantly lower levels of MG detoxification and antioxidant activities and ascorbate-glutathione cycle-related enzymatic activities lead to increased susceptibility in variety “Pavon”. Hierarchical clustering and principal component analysis revealed that variety “BG26” possess a combination of biochemical responses tailoring antioxidant activities that induced a higher level of tolerance. Taken together, our results provide a pipeline for establishing a trade-off between antioxidant capacity and heat tolerance to facilitate functional genomics and translational research to unravel underlying mechanisms to better adapt wheat to heat stress. Full article
(This article belongs to the Special Issue Metabolic Networks and Signaling by ROS, RNS and RSS in Higher Plants)
Show Figures

Figure 1

Back to TopTop