Sign in to use this feature.

Years

Between: -

Subjects

remove_circle_outline
remove_circle_outline
remove_circle_outline
remove_circle_outline
remove_circle_outline
remove_circle_outline
remove_circle_outline
remove_circle_outline
remove_circle_outline

Journals

Article Types

Countries / Regions

Search Results (25)

Search Parameters:
Keywords = marine recreational fisheries

Order results
Result details
Results per page
Select all
Export citation of selected articles as:
17 pages, 11657 KB  
Article
Multi-Objective Spatial Suitability Evaluations for Marine Spatial Planning Optimization in Dalian Coast, China
by Lu Yang, Wenhai Lu, Jie Liu, Zhaoyang Liu, Angel Borja, Yijun Tao, Xiaoli Wang, Rong Zeng, Guocheng Zuo and Tao Wang
Sustainability 2025, 17(21), 9851; https://doi.org/10.3390/su17219851 - 4 Nov 2025
Viewed by 729
Abstract
Marine spatial planning (MSP) has emerged as a fundamental process for achieving the balanced development of marine ecology, economy, and society. However, increasing conflicts among multiple marine uses, particularly between port development, industrial activities, fisheries, recreation, and ecological protection, highlight the pressing demand [...] Read more.
Marine spatial planning (MSP) has emerged as a fundamental process for achieving the balanced development of marine ecology, economy, and society. However, increasing conflicts among multiple marine uses, particularly between port development, industrial activities, fisheries, recreation, and ecological protection, highlight the pressing demand for robust and science-based planning tools. In this study, we propose an integrated analytical framework for multi-objective spatial suitability evaluation to optimize MSP. Using the coastal waters of Dalian, China, as a case study, we evaluated the spatial suitability of five key marine activities (ecological protection, mariculture, port construction, wind energy farm development, and coastal tourism) and applied a multi-criteria decision-making approach to inform spatial zoning. The results emphasize the region’s ecological significance as providing critical habitats and migratory corridors for protected and threatened species as well as fishery resources, while also revealing substantial spatial overlaps between conservation priorities and human activities, particularly in nearshore zones. The optimized zoning scheme classifies 22.0% of the coastal waters as Ecological Redline Zones, 32.4% as Ecological Control Zones, and 45.6% as Marine Exploitation Zones. This science-based spatial classification effectively reconciles ecological priorities with development needs, providing a spatially explicit and policy-relevant decision support tool for MSP. Full article
Show Figures

Figure 1

25 pages, 2397 KB  
Article
Eco-Tourism and Biodiversity Conservation in Aquaculture Lagoons: The Role of Operator Philosophy and Low-Vibration Pontoon Boats
by Po-Jen Chen, Chun-Han Shih, Yu-Chi Sung and Tang-Chung Kan
Water 2025, 17(21), 3047; https://doi.org/10.3390/w17213047 - 23 Oct 2025
Viewed by 791
Abstract
Aquaculture lagoons must reconcile visitor access with biodiversity protection. This study integrates results of a large survey of the attitudes of tour operators with field observations of fish populations to test whether operator choices can align tourism and conservation. Using data from 801 [...] Read more.
Aquaculture lagoons must reconcile visitor access with biodiversity protection. This study integrates results of a large survey of the attitudes of tour operators with field observations of fish populations to test whether operator choices can align tourism and conservation. Using data from 801 guided-tour participants in Taiwan’s Cigu Lagoon, a sequential experience hierarchy was validated whereby environmental knowledge enhanced attitudes, strengthened perceived guide professionalism, induced flow, and ultimately increased conservation intention (R2 = 0.523). Experiential service quality exerted stronger effects than functional quality (β = 0.287 vs. 0.156; both p < 0.001). Parallel underwater monitoring indicated that electric, low-vibration motors were associated with richer fish assemblages and larger fish body sizes; fish abundance is 61% higher and mean body length 38% greater, with community composition differing significantly by motor type (PERMANOVA, p < 0.001). Together, these results link training and technology adoption to measurable ecological gains and pro-conservation motivation, indicating that electrified propulsion and interpretive practice are mutually reinforcing levers for biodiversity-positive tourism. The framework offers directly actionable criteria—motor choice, guide development, and safety/facility context—for transitioning small-scale fisheries and recreation toward low-impact marine experiences. Full article
(This article belongs to the Section Water, Agriculture and Aquaculture)
Show Figures

Figure 1

17 pages, 2044 KB  
Article
The Application of Multi-Criteria Analysis to Coastal Zone Management Decision-Making
by Astrid Zekić, Ana Gundić, Luka Grbić and Mate Vukić
Sustainability 2025, 17(13), 6194; https://doi.org/10.3390/su17136194 - 6 Jul 2025
Viewed by 1096
Abstract
Various activities, whether economic, social, or environmental, exert pressure on a coastal area. The extent of economic activities taking place in coastal regions is continuously increasing, particularly in tourism, maritime transport, port operations, and fisheries and aquaculture. Therefore, the decision to establish activities [...] Read more.
Various activities, whether economic, social, or environmental, exert pressure on a coastal area. The extent of economic activities taking place in coastal regions is continuously increasing, particularly in tourism, maritime transport, port operations, and fisheries and aquaculture. Therefore, the decision to establish activities in a coastal area is complex and requires careful consideration by all stakeholders who use this space, which is potentially one of the most important natural resources for the development of any coastal country. This research is focused on assessing the justification for establishing economic activities in a coastal area, taking into account the interconnection of spatial, safety, environmental, and social factors. Therefore, three possible scenarios have been proposed: the location of the communal port, the location of the nautical port-marina, and the location of the marine entertainment and recreation centre. The goal was to develop a model that would enable the objective assessment and selection of the most suitable activity that would simultaneously benefit society and have the least harmful impact on the environment. Therefore, a multi-criteria analysis was conducted using the AHP (Analytic Hierarchy Process) method. The decision-making process was based on the expert validation of criteria, sub-criteria, and alternatives. An analytical tool called Expert Choice was used to synthesise the results and select the optimal activity. The sensitivity analysis confirmed the stability and reliability of the obtained results, with the AHP method proving to be an effective tool in structuring the decision-making process regarding the establishment of activities in the coastal area. Based on the results of the multi-criteria assessment, planning the establishment of activities is an important precondition for the long-term and sustainable development of coastal activities in an area. Full article
(This article belongs to the Section Environmental Sustainability and Applications)
Show Figures

Figure 1

16 pages, 3533 KB  
Article
Fisheries’ Economic Impacts from the Rezoning of the Multi-Use Moreton Bay Marine Park
by Sean Pascoe, Louisa Coglan, Marjoleine Roos, Toni Cannard, Gabriela Scheufele, Amar Doshi and Isabel Haro
Fishes 2025, 10(5), 192; https://doi.org/10.3390/fishes10050192 - 23 Apr 2025
Cited by 1 | Viewed by 1506
Abstract
Marine protected areas (MPAs) have been implemented globally to protect marine habitats and enhance biodiversity, often displacing commercial and recreational fishing activities previously occurring in the area. While the ecological impacts of MPAs have been the subject of considerable attention, the economic impacts [...] Read more.
Marine protected areas (MPAs) have been implemented globally to protect marine habitats and enhance biodiversity, often displacing commercial and recreational fishing activities previously occurring in the area. While the ecological impacts of MPAs have been the subject of considerable attention, the economic impacts on the displaced sectors have generally received less consideration. In this study, we examine the impacts of increasing the proportion of fully protected area within a coastal MPA—the Moreton Bay Marine Park in Queensland, Australia—on the economic performance of the fisheries operating in the area. This MPA is relatively unique as it is located adjacent to a major metropolitan area and, hence, heavily used for a range of activities. Analysis of commercial catch data suggests that the commercial fishery has been less impacted than expected by the loss of available area, although this result varies by species. Comparing fishing activity in the Bay with that in adjacent regions (assumed to reflect the counterfactual), we find evidence of strong improvements in fishery performance of the prawn trawl fleet, no significant change in fish net and line fisheries, and a small but significant decline in the performance of crab fishers. The impact on recreational fishing is uncertain as other external factors obfuscate the impacts of the rezoning. Full article
(This article belongs to the Section Fishery Economics, Policy, and Management)
Show Figures

Graphical abstract

14 pages, 3321 KB  
Article
Who Pays for Conservation? Korean Anglers’ Willingness to Pay a Sustainable Recreational Fishing Environment Fund
by Dong-Hun Go, Yeon-Gyeong Kim and Sangchoul Yi
Water 2025, 17(5), 632; https://doi.org/10.3390/w17050632 - 21 Feb 2025
Cited by 1 | Viewed by 1585
Abstract
This study examined Korean anglers’ willingness to pay (WTP) for the establishment of a Recreational Fishing Environment Fund (RFEF), aimed at mitigating the environmental impacts of recreational fishing on marine resources. As recreational fishing has expanded in Korea, concerns have grown over its [...] Read more.
This study examined Korean anglers’ willingness to pay (WTP) for the establishment of a Recreational Fishing Environment Fund (RFEF), aimed at mitigating the environmental impacts of recreational fishing on marine resources. As recreational fishing has expanded in Korea, concerns have grown over its negative effects on fishery resources and coastal pollution. Addressing these issues requires sustainable policy interventions, with financial support from stakeholders. To estimate anglers’ WTP for such a fund, a vignette survey was conducted in February 2024 among 1000 South Korean adults with experience or interest in recreational fishing. Using the Double-Bounded Dichotomous Choice Contingent Valuation Method (CVM), the present study estimated an average annual WTP of USD 8.18 per person. These findings provide essential data for designing coastal and ocean environmental policies based on the beneficiary pays principle, offering a financial framework to support conservation efforts and regulatory measures. The results highlight the potential for angler-funded environmental initiatives and can inform policymakers on the feasibility of implementing a dedicated fund for sustainable recreational fishing management. Full article
Show Figures

Figure 1

15 pages, 284 KB  
Brief Report
When Mediterranean Artisanal Fishers Protect Coastal Ecosystems
by Cornelia E. Nauen
Fishes 2024, 9(12), 472; https://doi.org/10.3390/fishes9120472 - 22 Nov 2024
Cited by 2 | Viewed by 2388
Abstract
According to EuroStat data, the recorded landings of fisheries products from European waters were estimated at about 6 million tons in 2001, down to 3.2 million tons in 2022. This gradual decline slowed after the entering into force of the reform of the [...] Read more.
According to EuroStat data, the recorded landings of fisheries products from European waters were estimated at about 6 million tons in 2001, down to 3.2 million tons in 2022. This gradual decline slowed after the entering into force of the reform of the European Common Fisheries Policy (CFP) at the end of 2013, but was followed by a steeper decline after 2018. This is reflected in the last assessment of the Scientific Technical and Economic Committee for Fisheries (STEPF), noting that despite progress in the NE Atlantic management, 41% of the assessed stocks in 2022 were outside safe biological limits, down from 80% in 2003. Improvements in the Mediterranean are significantly slower. A warming ocean provokes the measurable poleward migration of species and adds stress to predator–prey relations in all European seas. Within this general picture, the broad-brush landscape is influenced by policy applications more in favour of industrial exploitation and regulatory and market environments, making it very hard for many small-scale fishers (SSFs) to remain in business, let alone attract younger successors for generational transition. In crowded marine spaces, it is a challenge to allocate access rights fairly between fisheries, exclusion zones for resource and habitat protection and much-needed ecosystem recovery, platforms for fossil exploitation, wind farms, underwater cables and recreational uses. Two examples of local initiatives with faunal recovery potential in the Mediterranean are briefly presented as a bottom-up complement to more top-down management approaches. They are spearheaded by artisanal fishers, who seek to restore spawning grounds and other coastal habitats as a way to procure enough fish and other complementary activities to secure their livelihoods in the future. They are supported by local scientists and nature conservation organisations. While promising, this is still rather the exception. Here, it is argued that trust-building between artisanal fishers, conservationists and scientists, and greater systemic support to SSFs by governments, increase chances for the urgently needed structural shifts that deliver the reversal in the ongoing decline in biodiversity and ocean productivity that all aspire to, to ensure sustained social and economic benefits. Full article
(This article belongs to the Special Issue Fisheries Policies and Management)
Show Figures

Graphical abstract

14 pages, 2767 KB  
Review
Evolution of Freshwater Runoff in the Western Adriatic Sea over the Last Century
by Teresa Sani, Mauro Marini, Alessandra Campanelli, Mariana Machado Toffolo, Stefano Goffredo and Federica Grilli
Environments 2024, 11(1), 22; https://doi.org/10.3390/environments11010022 - 20 Jan 2024
Cited by 16 | Viewed by 3963
Abstract
The evaluation of the hydrography and biogeochemistry of the Adriatic Sea over the last century was summarized in this review to point out any changes in river runoff and provide an overview of the cause and effect of these trends on marine ecosystems. [...] Read more.
The evaluation of the hydrography and biogeochemistry of the Adriatic Sea over the last century was summarized in this review to point out any changes in river runoff and provide an overview of the cause and effect of these trends on marine ecosystems. Although several rivers flow into the Adriatic, the most affected area is the northern Adriatic, where the Po River loads into the basin half of the total freshwater input, carrying river runoff and causing algal blooms and hypoxia phenomena. These fresh waters of the northern Adriatic flow predominantly along the entire western side, reaching the southernmost part of the basin up to the Mediterranean Sea. Here, and in the whole basin, variations in river runoff and nutrient concentration have been observed through the years. Starting from 1960 until the end of the century, an increase in nutrient discharge and phytoplankton activity was reported, with negative repercussions on local fisheries, species richness, and recreational activities within the basin. However, a recent decrease in river inflow has been observed along the coastal belt, which can trigger negative consequences for the food web of the marine ecosystem. These trends, more broadly, corroborate the vulnerability of the Adriatic Sea and stress the importance of implementing strategies for the defense of the relevant ecosystems within its confines. Full article
Show Figures

Figure 1

17 pages, 1823 KB  
Article
eDNA Metabarcoding Analysis as Tool to Assess the Presence of Non-Indigenous Species (NIS): A Case Study in the Bilge Water
by Teresa Maggio, Federica Cattapan, Manuela Falautano, Daniel Julian, Roberto Malinverni, Elena Poloni, Walter Sanseverino, Sara Todesco and Luca Castriota
Diversity 2023, 15(11), 1117; https://doi.org/10.3390/d15111117 - 27 Oct 2023
Cited by 7 | Viewed by 4115
Abstract
One of the most important causes of biodiversity loss are non-indigenous species (NIS), in particular invasive ones. The dispersion of NIS mainly depends on anthropogenic activities such as maritime traffic, which account for almost half of the total NIS introduction in the European [...] Read more.
One of the most important causes of biodiversity loss are non-indigenous species (NIS), in particular invasive ones. The dispersion of NIS mainly depends on anthropogenic activities such as maritime traffic, which account for almost half of the total NIS introduction in the European seas, as reported by the European Environmental Agency. For this reason, NIS management measures are mainly focused on commercial ports (i.e., ballast water management and Marine Strategy Framework Directive monitoring), underestimating the role of marinas and tourist harbors; these host small vessels (<20 m), such as recreational, fishery, and sail ones without ballast waters, but are also responsible for NIS arrival and spread through the bilge water as well as from hull fouling. With the aim of paying attention to marinas and tourist harbors and validating an innovative molecular methodology for NIS surveillance and monitoring, in the present work, eDNA metabarcoding of cytochrome oxidase subunit I (COI) was applied to both bilge waters and adjacent ones to assess species composition and particularly NIS presence. A total of 140 OTUs/species with extra-Mediterranean distribution were found in the bilge samples; several of these are most likely ascribed to food contamination (e.g., Salmo salar). Excluding food contamination species, twelve of these found in the bilge waters were already known as NIS in the Mediterranean Sea, belonging to algae, mollusks, crustaceans, annelids, echinoderms, and fishes. Nine of these species are new to Italian waters. The results obtained in the present work support the importance of NIS monitoring in marinas and small harbors, particularly in the bilge waters, through eDNA metabarcoding, having detected several potential NIS that otherwise would not have been discovered. Full article
(This article belongs to the Section Marine Diversity)
Show Figures

Figure 1

8 pages, 1597 KB  
Opinion
Mind the Gender Gap in Marine Recreational Fisheries
by Pablo Pita, Gillian Barbara Ainsworth, Bernardino Alba, Josep Alós, José Beiro, Pablo Martín-Sosa, Llibori Martínez, Begoña Marugán-Pintos, Beatriz Morales-Nin, Estanis Mugerza, Beatriz Nieto, Javier Seijo, Marta Pujol, Ana Tubío, Leonardo A. Venerus and Sebastian Villasante
Sustainability 2023, 15(14), 11292; https://doi.org/10.3390/su151411292 - 20 Jul 2023
Cited by 4 | Viewed by 3288
Abstract
One of the most relevant information gaps in worldwide fisheries is related to the origin and consequences of the gender gap. Recreational fisheries show a remarkable gender gap, which has been especially poorly addressed in the scientific literature. In 2021, the Spanish Working [...] Read more.
One of the most relevant information gaps in worldwide fisheries is related to the origin and consequences of the gender gap. Recreational fisheries show a remarkable gender gap, which has been especially poorly addressed in the scientific literature. In 2021, the Spanish Working Group on Marine Recreational Fishing (MRF) developed a broad diagnosis on the participation of women in MRF and agreed on a roadmap to address negative impacts derived from the gender gap. The network experts concluded that there is an urgent need to include the gender gap in the agendas of scientists, fishery managers, policy-makers, stakeholder organizations, and civil society. There is a need to better understand the gender-related socio-ecological impacts of MRF to improve fisheries governance and to develop policies and initiatives that facilitate the full access of women to the benefits derived from the practice of MRF. Establishing economic incentives, increasing the visibility of female success references, developing fishing-related programs specifically designed for girls, and promoting the perception of MRF as a family leisure activity in contact with nature will increase women’s engagement. Full article
(This article belongs to the Special Issue Marine Recreational Fishing: From Sea to Policy)
Show Figures

Figure 1

19 pages, 3856 KB  
Article
Dissolved Algal Toxins along the Southern Coast of British Columbia Canada
by Ryan B. Shartau, Lenora D. M. Turcotte, Julia C. Bradshaw, Andrew R. S. Ross, Blair D. Surridge, Nina Nemcek and Stewart C. Johnson
Toxins 2023, 15(6), 395; https://doi.org/10.3390/toxins15060395 - 13 Jun 2023
Cited by 11 | Viewed by 3283
Abstract
Harmful algal blooms (HABs) in coastal British Columbia (BC), Canada, negatively impact the salmon aquaculture industry. One disease of interest to salmon aquaculture is Net Pen Liver Disease (NPLD), which induces severe liver damage and is believed to be caused by the exposure [...] Read more.
Harmful algal blooms (HABs) in coastal British Columbia (BC), Canada, negatively impact the salmon aquaculture industry. One disease of interest to salmon aquaculture is Net Pen Liver Disease (NPLD), which induces severe liver damage and is believed to be caused by the exposure to microcystins (MCs). To address the lack of information about algal toxins in BC marine environments and the risk they pose, this study investigated the presence of MCs and other toxins at aquaculture sites. Sampling was carried out using discrete water samples and Solid Phase Adsorption Toxin Tracking (SPATT) samplers from 2017–2019. All 283 SPATT samples and all 81 water samples tested positive for MCs. Testing for okadaic acid (OA) and domoic acid (DA) occurred in 66 and 43 samples, respectively, and all samples were positive for the toxin tested. Testing for dinophysistoxin-1 (DTX-1) (20 samples), pectenotoxin-2 (PTX-2) (20 samples), and yessotoxin (YTX) (17 samples) revealed that all samples were positive for the tested toxins. This study revealed the presence of multiple co-occurring toxins in BC’s coastal waters and the levels detected in this study were below the regulatory limits for health and recreational use. This study expands our limited knowledge of algal toxins in coastal BC and shows that further studies are needed to understand the risks they pose to marine fisheries and ecosystems. Full article
Show Figures

Figure 1

18 pages, 1761 KB  
Article
Elasmobranch Diversity at Reunion Island (Western Indian Ocean) and Catches by Recreational Fishers and a Shark Control Program
by S. Jaquemet, N. Oury, T. Poirout, J. Gadenne, H. Magalon and A. Gauthier
Diversity 2023, 15(6), 768; https://doi.org/10.3390/d15060768 - 12 Jun 2023
Cited by 4 | Viewed by 4549
Abstract
Elasmobranchs are declining worldwide due to overfishing. In developing countries and island states in tropical regions, small-scale and recreational fisheries can significantly impact the dynamics of neritic species. We investigated elasmobranch diversity at Reunion Island, a marine biodiversity hotspot in the Western Indian [...] Read more.
Elasmobranchs are declining worldwide due to overfishing. In developing countries and island states in tropical regions, small-scale and recreational fisheries can significantly impact the dynamics of neritic species. We investigated elasmobranch diversity at Reunion Island, a marine biodiversity hotspot in the Western Indian Ocean. Combining information from the literature, catches from the local shark control program, results from a survey of local recreational fishing, and through barcoding of some specimens, we updated the list of elasmobranchs to 65 species. However, uncertainties remain about the actual presence of some species, such as the three sawfish species. Results highlight the disappearance of most coral reef-associated species, as already suspected. Results also suggest that local populations of scalloped hammerhead shark (Sphyrna lewini) and bottlenose wedgefish (Rhynchobatus australiae) seem healthy, in contrast with their decline in the region. For some species, such as bull sharks (Carcharhinus leucas) and scalloped hammerhead sharks, Reunion Island is a site of reproduction, and as such, the species are exploited at both juvenile and adult stages, which likely increases their vulnerability. In the context of global elasmobranch decline, it is urgent to clarify the conservation status and evaluate the degree of isolation of local populations to identify research and conservation priorities. Full article
Show Figures

Figure 1

18 pages, 3810 KB  
Article
Activity–Rest Circadian Rhythm of the Pearly Razorfish in Its Natural Habitat, before and during Its Mating
by Mourad Akaarir, José Manuel Pujol, Margalida Suau, Rubén V. Rial, María Cristina Nicolau, Antoni Gamundi, Martina Martorell-Barceló, Margarida Barceló-Serra, Eneko Aspillaga and Josep Alós
Biology 2023, 12(6), 810; https://doi.org/10.3390/biology12060810 - 2 Jun 2023
Cited by 1 | Viewed by 2482
Abstract
Recent technological advances in marine biotelemetry have demonstrated that marine fish species perform activity–rest rhythms that have relevant ecological and evolutionary consequences. The main objective of the present report is to study the circadian rhythm of activity–rest of the pearly razorfish, Xyrichtys novacula [...] Read more.
Recent technological advances in marine biotelemetry have demonstrated that marine fish species perform activity–rest rhythms that have relevant ecological and evolutionary consequences. The main objective of the present report is to study the circadian rhythm of activity–rest of the pearly razorfish, Xyrichtys novacula in its own habitat, before and during the reproduction season using a novel biotelemetry system. This fish species is a small-bodied marine species that inhabits most shallow soft habitats of temperate areas and has a high interest for commercial and recreational fisheries. The activity of free-living fish was monitored by means of high-resolution acoustic tracking of the motor activity of the fish in one-minute intervals. The obtained data allowed the definition of the circadian rhythm of activity–rest in terms of classical non-parametric values: interdaily stability (IS), intradaily variability (IV), relative amplitude (RA), average activity during the most-active period of consecutive 10 h (M10), and average activity during the least-active period of consecutive 5 h (L5). We observed a well-marked rhythm, with little fragmentation and good synchrony with the environmental cycle of light–darkness, regardless of sex and the period studied. However, the rhythm was found to be slightly more desynchronized and fragmented during reproduction because of variations in the photoperiod. In addition, we found that the activity of the males was much higher than that of the females (p < 0.001), probably due to the peculiar behavior of the males in defending the harems they lead. Finally, the time at which activity began in males was slightly earlier than it was in females (p < 0.001), presumably due to the same fact, as differences in activity or for the individual heterogeneity of this species in the time of awakening are considered to be an independent axis of the fish’s personality. Our work is novel, as it is one of the first studies of activity–rest rhythm using classical circadian-related descriptors in free-living marine fish using locomotory data facilitated by novel technological approaches. Full article
(This article belongs to the Special Issue Advance in Sleep and Circadian Rhythms)
Show Figures

Figure 1

12 pages, 5950 KB  
Article
Assessing the Attractive Effects of Floating Artificial Reefs and Combination Reefs on Six Local Marine Species
by Chenglong Han, Kefeng Liu, Toshihisa Kinoshita, Biao Guo, Yifan Zhao, Yuhang Ye, Yufei Liu, Osamu Yamashita, Debin Zheng, Wenhui Wang and Xueqiang Lu
Fishes 2023, 8(5), 248; https://doi.org/10.3390/fishes8050248 - 8 May 2023
Cited by 5 | Viewed by 3591
Abstract
Artificial reefs (ARs) have been advocated for and implemented as management tools for recreational fisheries, species conservation, and habitat replacement; however, the research that includes attracting marine species of floating ARs remains in its early stages. Here, two types of floating ARs were [...] Read more.
Artificial reefs (ARs) have been advocated for and implemented as management tools for recreational fisheries, species conservation, and habitat replacement; however, the research that includes attracting marine species of floating ARs remains in its early stages. Here, two types of floating ARs were designed to evaluate the attractive effects using the occurrence rate and attracting index for six commercially important species (Lateolabrax maculatus, Liza haematocheila, Sebastes schlegelii, Acanthopagrus schlegelii, Litopenaeus vannamei, and Amphioctopus fangsiao) in the Bohai Bay of China; their combined ARs were meanwhile compared with two variants of artificial seagrass beds (SA and SB) and the traditional double-frame artificial reef (TD). All of the designed ARs were effective in attracting experimental species. The ARs with higher shelter areas (SB and TD) showed a better attracting effect. The efficiency of the ARs in attracting different species depended on their life histories. The bottom-mounted ARs were more efficient in attracting demersal species, while the floating ARs attracted epipelagic fish. In addition, the combined reefs had a better attractive effect than single ARs did. Overall, floating ARs and their combined ARs show the potential to deploy especially for attracting epipelagic fishes, although further study is needed. Full article
Show Figures

Graphical abstract

20 pages, 2242 KB  
Article
Fisheries Co-Management in the “Age of the Commons”: Social Capital, Conflict, and Social Challenges in the Aegean Sea
by Loukia-Maria Fratsea and Apostolos G. Papadopoulos
Sustainability 2022, 14(21), 14578; https://doi.org/10.3390/su142114578 - 6 Nov 2022
Cited by 5 | Viewed by 4268
Abstract
Fishing activity in Greece remains important for the management of marine resources. Fishery co-management, involving various social groups and stakeholders, is considered necessary for marine ecological conservation. Environmental NGOs have acquired valuable expert and scientific knowledge on marine ecosystems which is essential for [...] Read more.
Fishing activity in Greece remains important for the management of marine resources. Fishery co-management, involving various social groups and stakeholders, is considered necessary for marine ecological conservation. Environmental NGOs have acquired valuable expert and scientific knowledge on marine ecosystems which is essential for natural resource management. However, such knowledge is often in conflict with the interests of fishers, who often have tacit/lay knowledge which is rarely considered. The aim of this paper is twofold: first, to critically discuss the perceptions of different stakeholders regarding the protection of marine commons, and second, to unveil the potential conflicts in the management of the MPA on Gyaros Island. Gyaros is a cultural heritage monument, home to a colony of Mediterranean monk seals, and a traditional fishing area for adjacent island communities. Methodologically, the paper synthesises the empirical findings of a five-year (2013–2018) research project. Survey material collected over two separate periods (2014 and 2017) from the local population and professional and recreational fishers is combined with rich qualitative material from various stakeholders and participatory research to inform the research objectives. The successful management of MPAs requires that all users contribute to, agree to, and respect the terms of the MPA. Full article
(This article belongs to the Special Issue Sustainable Blue Economy and Marine Management)
Show Figures

Figure 1

14 pages, 27310 KB  
Article
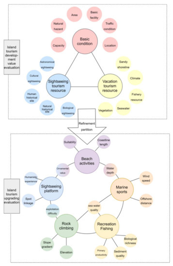
Upgrading Island Tourism Value from the Perspective of the Tourist Experience—A Case Study of Tianheng Island, China
by Wenwen Yan, Dongqi Gu, Guanxun Wang, Zhiwei Zhang, Yuke Zhou, Jing Yu, Jie Ming, Jie Hou and Jingyu Pan
Sustainability 2022, 14(16), 10354; https://doi.org/10.3390/su141610354 - 19 Aug 2022
Cited by 3 | Viewed by 3282
Abstract
Although island tourism is vital to the economy of developing countries, many islands with great potential for tourism development do not plan for it adequately. The objective of this paper is to establish an island tourism value mining and promotion model from the [...] Read more.
Although island tourism is vital to the economy of developing countries, many islands with great potential for tourism development do not plan for it adequately. The objective of this paper is to establish an island tourism value mining and promotion model from the tourist perspective by selecting the status value indicators of basic conditions, vacation tourism resources, and sightseeing tourism resources, as well as the promotion indicators of five types of recreational fisheries, including beach activities, recreational fishing, marine sports, rock climbing, and sightseeing platforms. Then, we evaluate the whole island and develop suitable areas by using an analytic hierarchy process. This study took Tianheng Island as an example and divided the study area into grids and land use types. The results indicate that the basic conditions and tourism resources of Tianheng Island are in a general level, and the vacation tourism resources are in high quality, while there is further room to improve them. We identified that the island has four areas which are suitable for scenic development, two sandy beaches, two recreation fishing areas, one marine sports area, and one island rock climbing area. Our findings are consistent with the actual situation in Tianheng Island, demonstrating that the model is practical and can provide an essential reference for the scientific protection and utilization of island tourism resources. Full article
Show Figures

Figure 1

Back to TopTop