Sign in to use this feature.

Years

Between: -

Subjects

remove_circle_outline
remove_circle_outline
remove_circle_outline
remove_circle_outline
remove_circle_outline

Journals

Article Types

Countries / Regions

Search Results (14)

Search Parameters:
Keywords = malondialdehyde-modified low-density lipoprotein (MDA-LDL)

Order results
Result details
Results per page
Select all
Export citation of selected articles as:
17 pages, 869 KB  
Article
Age-Related Effects of Olive Oil Polyphenol Ingestion on Oxidation of Low-Density Lipoprotein in Healthy Japanese Men: A Randomized Controlled Double-Blind Crossover Trial
by Shogo Tsujino, Shohei Sadamitsu, Naohisa Nosaka, Tatsuya Fushimi, Yoshimi Kishimoto and Kazuo Kondo
Nutrients 2024, 16(19), 3342; https://doi.org/10.3390/nu16193342 - 1 Oct 2024
Viewed by 4564
Abstract
Background: The function of olive oil polyphenols in suppressing the oxidation of low-density lipoprotein (LDL) is well-known in Europeans. However, it remains unclear whether olive oil polyphenols exert antioxidant effects in Japanese people. Objectives: The objective of this study was to determine whether [...] Read more.
Background: The function of olive oil polyphenols in suppressing the oxidation of low-density lipoprotein (LDL) is well-known in Europeans. However, it remains unclear whether olive oil polyphenols exert antioxidant effects in Japanese people. Objectives: The objective of this study was to determine whether the ingestion of olive oil polyphenols suppresses LDL oxidation in the Japanese population and whether this effect depends on age. Methods: This randomized controlled double-blind crossover trial with a 2-week washout enrolled 80 healthy Japanese men aged 35–64 years. Participants ingested either 14 g of extra virgin olive oil containing 5.0 mg of olive oil polyphenols (test food) or 14 g of refined olive oil containing 0.3 mg of olive oil polyphenols (control food) for 3 weeks. The primary outcome was oxidized LDL (malondialdehyde-modified LDL; MDA-LDL). Subgroup analyses based on age (35–50 and 51–64 years) were also performed. Results: In all of the participants (35–64 years), there were no significant differences in MDA-LDL between the control and test groups. However, in the 35–50 years subgroup, ingestion of olive oil polyphenols led to a significantly larger reduction in MDA-LDL as compared with the control group (p < 0.025). Conclusions: The significantly lower dietary total polyphenol intake of the 35–50 years subgroup compared to the 51–64 years subgroup suggests that the suppressive function of olive oil polyphenol intake on LDL oxidation in Japanese men is influenced by dietary habits and is more clearly demonstrated in the younger age population with a relatively low total polyphenol intake. Full article
(This article belongs to the Special Issue Health Effects of Edible Oils and Their Functional Components)
Show Figures

Figure 1

12 pages, 984 KB  
Article
Serum Malondialdehyde-Modified Low-Density Lipoprotein as a Risk Marker for Peripheral Arterial Stiffness in Maintenance Hemodialysis Patients
by Wei-Nung Liu, Yi-Chiung Hsu, Chia-Wen Lu, Ssu-Chin Lin, Tsung-Jui Wu and Gen-Min Lin
Medicina 2024, 60(5), 697; https://doi.org/10.3390/medicina60050697 - 24 Apr 2024
Cited by 6 | Viewed by 2488
Abstract
Background and Objectives: Peripheral arterial stiffness (PAS), assessed by brachial-ankle pulse wave velocity (baPWV), is an independent biomarker of cardiovascular diseases (CVD) in patients on maintenance hemodialysis (HD). Malondialdehyde-modified low-density lipoprotein (MDA-LDL), an oxidative stress marker, has been linked to atherosclerosis and [...] Read more.
Background and Objectives: Peripheral arterial stiffness (PAS), assessed by brachial-ankle pulse wave velocity (baPWV), is an independent biomarker of cardiovascular diseases (CVD) in patients on maintenance hemodialysis (HD). Malondialdehyde-modified low-density lipoprotein (MDA-LDL), an oxidative stress marker, has been linked to atherosclerosis and CVD. However, the association between serum MDA-LDL and PAS among HD patients has not been fully elucidated. This study aimed to examine the association of serum MDA-LDL with PAS in HD patients and to identify the optimal cutoff value of serum MDA-LDL for predicting PAS. Materials and Methods: A cross-sectional study was conducted in 100 HD patients. Serum MDA-LDL was quantified using an enzyme-linked immunosorbent assay (ELISA), and baPWV was measured using a volume plethysmographic device. Patients were divided into the PAS group (baPWV > 18.0 m/s) and the non-PAS group (baPWV ≤ 18.0 m/s). The associations of baPWV and other clinical and biochemical parameters with serum MDA-LDL were assessed by multivariable logistic regression analyses. A receiver operating characteristic (ROC) curve analysis was performed to determine the optimal cutoff value of serum MDA-LDL for predicting PAS. Results: In multivariable logistic regression analysis, higher serum MDA-LDL, older age, and higher serum C-reactive protein [odds ratios (ORs) and 95% confidence intervals: 1.014 (1.004–1.025), 1.044 (1.004–1.085) and 3.697 (1.149–11.893)] were significantly associated with PAS. In the ROC curve analysis, the optimal cutoff value of MDA-LDL for predicting PAS was 80.91 mg/dL, with a sensitivity of 79.25% and a specificity of 59.57%. Conclusions: Greater serum MDA-LDL levels, particularly ≥80.91 mg/dL, were independently associated with PAS in HD patients. The findings suggest that oxidative stress plays a crucial role in the pathogenesis of PAS, and targeting MDA-LDL may be a potential therapeutic strategy for reducing cardiovascular risk in HD patients. Full article
(This article belongs to the Special Issue Chronic Kidney Disease and Cardiovascular Disease)
Show Figures

Figure 1

16 pages, 885 KB  
Article
Lipid Peroxidation via Regulating the Metabolism of Docosahexaenoic Acid and Arachidonic Acid in Autistic Behavioral Symptoms
by Kunio Yui, George Imataka and Tadashi Shiohama
Curr. Issues Mol. Biol. 2023, 45(11), 9149-9164; https://doi.org/10.3390/cimb45110574 - 15 Nov 2023
Cited by 5 | Viewed by 2817
Abstract
The association between the lipid peroxidation product malondialdehyde (MDA)-modified low-density lipoprotein (MDA-LDL) and the pathophysiology of autism spectrum disorder (ASD) is unclear. This association was studied in 17 children with ASD and seven age-matched controls regarding autistic behaviors. Behavioral symptoms were assessed using [...] Read more.
The association between the lipid peroxidation product malondialdehyde (MDA)-modified low-density lipoprotein (MDA-LDL) and the pathophysiology of autism spectrum disorder (ASD) is unclear. This association was studied in 17 children with ASD and seven age-matched controls regarding autistic behaviors. Behavioral symptoms were assessed using the Aberrant Behavior Checklist (ABC). To compensate for the small sample size, adaptive Lasso was used to increase the likelihood of accurate prediction, and a coefficient of variation was calculated for suitable variable selection. Plasma MDA-LDL levels were significantly increased, and plasma SOD levels were significantly decreased in addition to significantly increased plasma docosahexaenoic acid (DHA) levels and significantly decreased plasma arachidonic acid (ARA) levels in the 17 subjects with ASD as compared with those of the seven healthy controls. The total ABC scores were significantly higher in the ASD group than in the control group. The results of multiple linear regression and adaptive Lasso analyses revealed an association between increased plasma DHA levels and decreased plasma ARA levels, which were significantly associated with total ABC score and increased plasma MDA-LDL levels. Therefore, an imbalance between plasma DHA and ARA levels induces ferroptosis via lipid peroxidation. Decreased levels of α-linolenic acid and γ-linolenic acid may be connected to the total ABC scores with regard to lipid peroxidation. Full article
(This article belongs to the Special Issue The Role of Prostaglandins in Autism)
Show Figures

Figure 1

16 pages, 1094 KB  
Article
Lipid Peroxidation of the Docosahexaenoic Acid/Arachidonic Acid Ratio Relating to the Social Behaviors of Individuals with Autism Spectrum Disorder: The Relationship with Ferroptosis
by Kunio Yui, George Imataka and Tadashi Shiohama
Int. J. Mol. Sci. 2023, 24(19), 14796; https://doi.org/10.3390/ijms241914796 - 30 Sep 2023
Cited by 9 | Viewed by 2810
Abstract
Polyunsaturated fatty acids (PUFAs) undergo lipid peroxidation and conversion into malondialdehyde (MDA). MDA reacts with acetaldehyde to form malondialdehyde-modified low-density lipoprotein (MDA-LDL). We studied unsettled issues in the association between MDA-LDL and the pathophysiology of ASD in 18 individuals with autism spectrum disorders [...] Read more.
Polyunsaturated fatty acids (PUFAs) undergo lipid peroxidation and conversion into malondialdehyde (MDA). MDA reacts with acetaldehyde to form malondialdehyde-modified low-density lipoprotein (MDA-LDL). We studied unsettled issues in the association between MDA-LDL and the pathophysiology of ASD in 18 individuals with autism spectrum disorders (ASD) and eight age-matched controls. Social behaviors were assessed using the social responsiveness scale (SRS). To overcome the problem of using small samples, adaptive Lasso was used to enhance the interpretability accuracy, and a coefficient of variation was used for variable selections. Plasma levels of the MDA-LDL levels (91.00 ± 16.70 vs. 74.50 ± 18.88) and the DHA/arachidonic acid (ARA) ratio (0.57 ± 0.16 vs. 0.37 ± 0.07) were significantly higher and the superoxide dismutase levels were significantly lower in the ASD group than those in the control group. Total SRS scores in the ASD group were significantly higher than those in the control group. The unbeneficial DHA/ARA ratio induced ferroptosis via lipid peroxidation. Multiple linear regression analysis and adaptive Lasso revealed an association of the DHA/ARA ratio with total SRS scores and increased MDA-LDL levels in plasma, resulting in neuronal deficiencies. This unbeneficial DHA/ARA-ratio-induced ferroptosis contributes to autistic social behaviors and is available for therapy. Full article
Show Figures

Figure 1

10 pages, 1712 KB  
Communication
Clearance and Utilization of Dicarbonyl-Modified LDL in Monkeys and Humans
by Vadim Z. Lankin, Galina G. Konovalova, Sergey P. Domogatsky, Alla K. Tikhaze, Igor N. Klots and Marat V. Ezhov
Int. J. Mol. Sci. 2023, 24(13), 10471; https://doi.org/10.3390/ijms241310471 - 21 Jun 2023
Cited by 5 | Viewed by 1795
Abstract
The kinetics of elimination of various dicarbonyl-modified low-density lipoproteins from the bloodstream of Macaca mulatta monkeys were investigated. The low-density lipoproteins (LDL) in the monkey blood plasma were isolated by density gradient ultracentrifugation and labeled in vitro with the fluorescent dye FITC; thereupon, [...] Read more.
The kinetics of elimination of various dicarbonyl-modified low-density lipoproteins from the bloodstream of Macaca mulatta monkeys were investigated. The low-density lipoproteins (LDL) in the monkey blood plasma were isolated by density gradient ultracentrifugation and labeled in vitro with the fluorescent dye FITC; thereupon, they were modified with different natural low molecular-weight dicarbonyls: malondialdehyde (MDA), glyoxal, or methylglyoxal. The control native FITC-labeled LDL and dicarbonyl-modified FITC-labeled LDL were injected into the monkey’s ulnar vein; thereafter, blood samples were taken at fixed time intervals during 24 h. The plasma level of FITC-labeled LDL was determined with spectrofluorimetry. The study established that glyoxal- and monkeysglyoxal-labeled LDL circulated in monkey virtually at the same time as native (non-modified) LDL. In contrast, MDA-modified LDL disappeared from the blood extremely rapidly. Administration of the PCSK9 inhibitor involocumab (which increases LDL utilization) to patients with coronary heart disease (CHD) was found to significantly reduce levels of MDA-modified LDL. Full article
Show Figures

Figure 1

12 pages, 1855 KB  
Article
Simultaneous Electrochemical Detection of LDL and MDA-LDL Using Antibody-Ferrocene or Anthraquinone Conjugates Coated Magnetic Beads
by Daria Rudewicz-Kowalczyk and Iwona Grabowska
Int. J. Mol. Sci. 2023, 24(6), 6005; https://doi.org/10.3390/ijms24066005 - 22 Mar 2023
Cited by 6 | Viewed by 3233
Abstract
The simultaneous detection of atherosclerotic cardiovascular disease (ACSVD) biomarkers was recently of great scientific interest. In this work, magnetic beads-based immunosensors for the simultaneous detection of low density lipoprotein (LDL) and malondialdehyde-modified low density lipoprotein (MDA-LDL) were presented. The approach proposed was based [...] Read more.
The simultaneous detection of atherosclerotic cardiovascular disease (ACSVD) biomarkers was recently of great scientific interest. In this work, magnetic beads-based immunosensors for the simultaneous detection of low density lipoprotein (LDL) and malondialdehyde-modified low density lipoprotein (MDA-LDL) were presented. The approach proposed was based on the formation of two types of specific immunoconjugates consisting of monoclonal antibodies: anti-LDL or anti-MDA-LDL, together with redox active molecules: ferrocene and anthraquinone, respectively, coated on magnetic beads (MBs). The decrease in redox agent current in the concentration range: 0.001–1.0 ng/mL for LDL and 0.01–10.0 ng/mL for MDA-LDL, registered by square wave voltammetry (SWV), was observed upon the creation of complex between LDL or MDA-LDL and appropriate immunoconjugates. The detection limits of 0.2 ng/mL for LDL and 0.1 ng/mL for MDA-LDL were estimated. Moreover, the results of selectivity against the possible interferents were good, as human serum albumin (HSA) and high density lipoprotein (HDL), stability and recovery studies demonstrated the potential of platform proposed for early prognosis and diagnosis of ASCVD. Full article
(This article belongs to the Special Issue Biosensors for the Early Diagnosis of High-Impact Human Diseases)
Show Figures

Figure 1

24 pages, 1189 KB  
Review
Atherogenic Lipoproteins for the Statin Residual Cardiovascular Disease Risk
by Hidekatsu Yanai, Hiroki Adachi, Mariko Hakoshima and Hisayuki Katsuyama
Int. J. Mol. Sci. 2022, 23(21), 13499; https://doi.org/10.3390/ijms232113499 - 4 Nov 2022
Cited by 25 | Viewed by 5600
Abstract
Randomized controlled trials (RCTs) show that decreases in low-density lipoprotein cholesterol (LDL-C) by the use of statins cause a significant reduction in the development of cardiovascular disease (CVD). However, one of our previous studies showed that, among eight RCTs that investigated the effect [...] Read more.
Randomized controlled trials (RCTs) show that decreases in low-density lipoprotein cholesterol (LDL-C) by the use of statins cause a significant reduction in the development of cardiovascular disease (CVD). However, one of our previous studies showed that, among eight RCTs that investigated the effect of statins vs. a placebo on CVD development, 56–79% of patients had residual CVD risk after the trials. In three RCTs that investigated the effect of a high dose vs. a usual dose of statins on CVD development, 78–87% of patients in the high-dose statin arms still had residual CVD risk. The risk of CVD development remains even when statins are used to strongly reduce LDL-C, and this type of risk is now regarded as statin residual CVD risk. Our study shows that elevated triglyceride (TG) levels, reduced high-density lipoprotein cholesterol (HDL-C), and the existence of obesity/insulin resistance and diabetes may be important metabolic factors that determine statin residual CVD risk. Here, we discuss atherogenic lipoproteins that were not investigated in such RCTs, such as lipoprotein (a) (Lp(a)), remnant lipoproteins, malondialdehyde-modified LDL (MDA-LDL), and small-dense LDL (Sd-LDL). Lp(a) is under strong genetic control by apolipoprotein (a), which is an LPA gene locus. Variations in the LPA gene account for 91% of the variability in the plasma concentration of Lp(a). A meta-analysis showed that genetic variations at the LPA locus are associated with CVD events during statin therapy, independent of the extent of LDL lowering, providing support for exploring strategies targeting circulating concentrations of Lp(a) to reduce CVD events in patients receiving statins. Remnant lipoproteins and small-dense LDL are highly associated with high TG levels, low HDL-C, and obesity/insulin resistance. MDA-LDL is a representative form of oxidized LDL and plays important roles in the formation and development of the primary lesions of atherosclerosis. MDA-LDL levels were higher in CVD patients and diabetic patients than in the control subjects. Furthermore, we demonstrated the atherogenic properties of such lipoproteins and their association with CVD as well as therapeutic approaches. Full article
Show Figures

Figure 1

12 pages, 2563 KB  
Article
Antibody–Ferrocene Conjugates as a Platform for Electro-Chemical Detection of Low-Density Lipoprotein
by Daria Rudewicz-Kowalczyk and Iwona Grabowska
Molecules 2022, 27(17), 5492; https://doi.org/10.3390/molecules27175492 - 26 Aug 2022
Cited by 17 | Viewed by 3545
Abstract
Low-density lipoprotein (LDL) is a cardiac biomarker identified in the pathology of cardiovascular disease (CVD). Typically, the level of LDL is calculated using the Friedewald relationship based on measured values of total cholesterol, high-density lipoproteins (HDL), and triglycerides. Unfortunately, this approach leads to [...] Read more.
Low-density lipoprotein (LDL) is a cardiac biomarker identified in the pathology of cardiovascular disease (CVD). Typically, the level of LDL is calculated using the Friedewald relationship based on measured values of total cholesterol, high-density lipoproteins (HDL), and triglycerides. Unfortunately, this approach leads to some errors in calculation. Therefore, direct methods that can be used for fast and accurate detection of LDL are needed. The purpose of this study was to develop an electrochemical platform for the detection of LDL based on an antibody–ferrocene conjugate. An anti-apolipoprotein B-100 antibody labeled with ferrocene was covalently immobilized on the layer of 4-aminothiophenol (4-ATP) on the surface of gold electrodes. Upon interaction between LDL and the antibody–ferrocene conjugate, a decrease in the ferrocene redox signal registered by square wave voltammetry was observed, which depends linearly on the concentration from 0.01 ng/mL to 1.0 ng/mL. The obtained limit of detection was equal to 0.53 ng/mL. Moreover, the satisfied selectivity toward human serum albumin (HSA), HDL, and malondialdehyde-modified low-density lipoprotein (MDA-LDL) was observed. In addition, the acceptable recovery rates of LDL in human serum samples indicate the possible application of immunosensors presented in clinical diagnostics. Full article
(This article belongs to the Special Issue Recent Advances in Electrochemical Biosensors: Trends and Challenges)
Show Figures

Figure 1

9 pages, 847 KB  
Article
Association of Oxidized Low-Density Lipoprotein in Nonalcoholic Fatty Liver Disease with High-Risk Plaque on Coronary Computed Tomography Angiography: A Matched Case–Control Study
by Takahiro Nishihara, Toru Miyoshi, Keishi Ichikawa, Kazuhiro Osawa, Mitsutaka Nakashima, Takashi Miki and Hiroshi Ito
J. Clin. Med. 2022, 11(10), 2838; https://doi.org/10.3390/jcm11102838 - 17 May 2022
Cited by 9 | Viewed by 3091
Abstract
Nonalcoholic fatty liver disease (NAFLD) is a risk factor for the development of atherosclerotic cardiovascular diseases (CVDs), and oxidative stress has been proposed as a shared pathophysiological condition. This study examined whether oxidized low-density lipoprotein (LDL) is involved in the underlying mechanism that [...] Read more.
Nonalcoholic fatty liver disease (NAFLD) is a risk factor for the development of atherosclerotic cardiovascular diseases (CVDs), and oxidative stress has been proposed as a shared pathophysiological condition. This study examined whether oxidized low-density lipoprotein (LDL) is involved in the underlying mechanism that links coronary atherosclerosis and NAFLD. This study included 631 patients who underwent coronary computed tomography angiography (CTA) for suspected coronary artery disease. NAFLD was defined on CT images as a liver-to-spleen attenuation ratio of <1.0. Serum-malondialdehyde-modified LDL (MDA-LDL) and coronary CTA findings were analyzed in a propensity-score-matched cohort of patients with NAFLD (n = 150) and those without NAFLD (n = 150). This study analyzed 300 patients (median age, 65 years; 64% men). Patients with NAFLD had higher MDA-LDL levels and a greater presence of CTA-verified high-risk plaques than those without NAFLD. In the multivariate linear regression analysis, MDA-LDL was independently associated with NAFLD (β = 11.337, p = 0.005) and high-risk plaques (β = 12.487, p = 0.007). Increased MDA-LDL may be a mediator between NAFLD and high-risk coronary plaque on coronary CTA. Increased oxidative stress in NAFLD, as assessed using MDA-LDL, may be involved in the development of CVDs. Full article
Show Figures

Figure 1

14 pages, 3371 KB  
Article
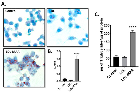
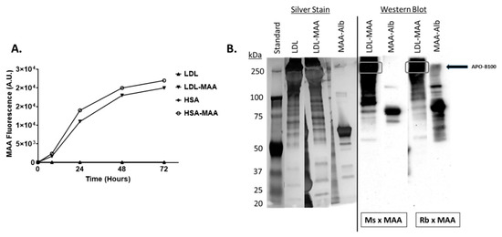
Malondialdehyde-Acetaldehyde Modified (MAA) Proteins Differentially Effect the Inflammatory Response in Macrophage, Endothelial Cells and Animal Models of Cardiovascular Disease
by Michael J. Duryee, Dahn L. Clemens, Patrick J. Opperman, Geoffrey M. Thiele, Logan M. Duryee, Robert P. Garvin and Daniel R. Anderson
Int. J. Mol. Sci. 2021, 22(23), 12948; https://doi.org/10.3390/ijms222312948 - 30 Nov 2021
Cited by 22 | Viewed by 3504
Abstract
Chronic inflammation plays a critical role in the pathogenesis of atherosclerosis. Currently, the mechanism(s) by which inflammation contributes to this disease are not entirely understood. Inflammation is known to induce oxidative stress, which can lead to lipid peroxidation. Lipid peroxidation can result in [...] Read more.
Chronic inflammation plays a critical role in the pathogenesis of atherosclerosis. Currently, the mechanism(s) by which inflammation contributes to this disease are not entirely understood. Inflammation is known to induce oxidative stress, which can lead to lipid peroxidation. Lipid peroxidation can result in the production of reactive by-products that can oxidatively modify macromolecules including DNA, proteins, and lipoproteins. A major reactive by-product of lipid peroxidation is malondialdehyde (MDA). MDA can subsequently break down to form acetaldehyde (AA). These two aldehydes can covalently interact with the epsilon (ε)-amino group of lysines within proteins and lipoproteins leading to the formation of extremely stable, highly immunogenic malondialdehyde/acetaldehyde adducts (MAA-adducts). The aim of this study was to investigate the inflammatory response to MAA-modified human serum albumin (HSA-MAA) and low-density lipoprotein (LDL-MAA). We found that animals injected with LDL-MAA generate antibodies specific to MAA-adducts. The level of anti-MAA antibodies were further increased in an animal model of atherosclerosis fed a Western diet. An animal model that combined both high fat diet and immunization of MAA-modified protein resulted in a dramatic increase in antibodies to MAA-adducts and vascular fat accumulation compared with controls. In vitro exposure of endothelial cells and macrophages to MAA-modified proteins resulted in increased fat accumulation as well as increased expression of adhesion molecules and pro-inflammatory cytokines. The expression of cytokines varied between the different cell lines and was unique to the individual modified proteins. The results of these studies demonstrate that different MAA-modified proteins elicit unique responses in different cell types. Additionally, the presence of MAA-modified proteins appears to modulate cellular metabolism leading to increased accumulation of triglycerides and further progression of the inflammatory response. Full article
(This article belongs to the Section Molecular Immunology)
Show Figures

Figure 1

14 pages, 3523 KB  
Article
Detection of Low Density Lipoprotein—Comparison of Electrochemical Immuno- and Aptasensor
by Daria Rudewicz-Kowalczyk and Iwona Grabowska
Sensors 2021, 21(22), 7733; https://doi.org/10.3390/s21227733 - 20 Nov 2021
Cited by 33 | Viewed by 4093
Abstract
An elevated level of low density lipoprotein (LDL) can lead to the cardiovascular system-related diseases, such as atherosclerosis and others. Therefore, fast, simple, and accurate methods for LDL detection are very desirable. In this work, the parameters characterizing the electrochemical immuno-and aptasensor for [...] Read more.
An elevated level of low density lipoprotein (LDL) can lead to the cardiovascular system-related diseases, such as atherosclerosis and others. Therefore, fast, simple, and accurate methods for LDL detection are very desirable. In this work, the parameters characterizing the electrochemical immuno-and aptasensor for detection of LDL have been compared for the first time. An immunosensor has been designed, for which the anti-apolipoprotein B-100 antibody was covalently attached to 4-aminothiophenol (4-ATP) on the surface of the gold electrode. In the case of an aptasensor, the gold electrode was modified in a mixture of ssDNA aptamer specific for LDL modified with –SH group and 6-mercaptohexanol. Square-wave voltammetry has been used for detection of LDL in PBS containing redox active marker, [Fe(CN)6]3−/4−. Our results show the linear dependence of [Fe(CN)6]3−/4− redox signal changes on LDL concentration for both biosensors, in the range from 0.01 ng/mL to 1.0 ng/mL. The limit of detection was 0.31 and 0.25 ng/mL, for immuno- and aptasensor, respectively. Whereas slightly better selectivity toward human serum albumin (HSA), high density lipoprotein (HDL), and malondialdehyde modified low density lipoprotein (MDA-LDL) has been observed for aptasensor. Moreover, the other components of human blood serum samples did not influence aptasensor sensitivity. Full article
(This article belongs to the Special Issue Electrochemical Aptamer-Based Biosensors)
Show Figures

Figure 1

15 pages, 3864 KB  
Article
A Novel Immunoassay for Malondialdehyde-Conjugated Low-Density Lipoprotein Measures Dynamic Changes in the Blood of Patients Undergoing Coronary Artery Bypass Graft Surgery
by Samata S. Pandey, Adam Hartley, Mikhail Caga-Anan, Tareq Ammari, Ameer Hamid Ahmed Khan, Bao Anh Vu Nguyen, Chiari Kojima, Jon Anderson, Steven Lynham, Michael Johns, Dorian O. Haskard and Ramzi Y. Khamis
Antioxidants 2021, 10(8), 1298; https://doi.org/10.3390/antiox10081298 - 17 Aug 2021
Cited by 8 | Viewed by 3866
Abstract
Oxidized low-density lipoproteins play an important role in tissue pathology. In this study, we report a sensitive novel enzyme-linked immunosorbent assay for the detection of malondialdehyde-modified low-density lipoprotein (MDA-LDL), a key component of oxidized LDL. The assay is capable of measuring a variable [...] Read more.
Oxidized low-density lipoproteins play an important role in tissue pathology. In this study, we report a sensitive novel enzyme-linked immunosorbent assay for the detection of malondialdehyde-modified low-density lipoprotein (MDA-LDL), a key component of oxidized LDL. The assay is capable of measuring a variable presence of MDA-LDL within human plasma and serum. We demonstrate the robust nature of the assay on samples stored for over 20 months, as well as high inter-operator reproducibility (r = 0.74, p < 0.0001). The assay was capable of detecting dynamic changes in patient blood samples after coronary artery bypass graft surgery, indicating synthesis or release of MDA-LDL with the oxidative stress of surgery, followed by homeostatic clearance. This robust, sensitive and specific assay for circulating MDA-LDL will serve as a valuable translational tool for the improved detection of oxidative forms of LDL in response to a range of physiological or pathological stimuli, with potential clinical applicability. Full article
(This article belongs to the Special Issue Role of Lipoprotein Oxidation in Various Diseases)
Show Figures

Figure 1

10 pages, 1154 KB  
Article
Increased Circulating Malondialdehyde-Modified Low-Density Lipoprotein Level Is Associated with High-Risk Plaque in Coronary Computed Tomography Angiography in Patients Receiving Statin Therapy
by Keishi Ichikawa, Toru Miyoshi, Kazuhiro Osawa, Takashi Miki and Hiroshi Ito
J. Clin. Med. 2021, 10(7), 1480; https://doi.org/10.3390/jcm10071480 - 2 Apr 2021
Cited by 12 | Viewed by 2967
Abstract
Objective: To evaluate the association of serum malondialdehyde low-density lipoprotein (MDA-LDL), an oxidatively modified LDL, with the prevalence of high-risk plaques (HRP) determined with coronary computed tomography angiography (CTA) in statin-treated patients. Methods: This study was a single-center retrospective cohort comprising 268 patients [...] Read more.
Objective: To evaluate the association of serum malondialdehyde low-density lipoprotein (MDA-LDL), an oxidatively modified LDL, with the prevalence of high-risk plaques (HRP) determined with coronary computed tomography angiography (CTA) in statin-treated patients. Methods: This study was a single-center retrospective cohort comprising 268 patients (mean age 67 years, 58% men) with statin therapy and who underwent coronary CTA for suspected stable coronary artery disease. Patients were classified into two groups according to median MDA-LDL level or median LDL-C level. Coronary CTA-verified HRP was defined when two or more characteristics, including positive remodeling, low-density plaques, and spotty calcification, were present. Results: Patients with HRP had higher MDA-LDL (p = 0.011), but not LDL-C (p = 0.867) than those without HRP. High MDA-LDL was independently associated with HRP (odds ratio 1.883, 95% confidential interval 1.082–3.279) after adjustment for traditional risk factors. Regarding incremental value of MDA-LDL for predicting CTA-verified HRP, addition of serum MDA-LDL levels to the baseline model significantly increased global chi-square score from 26.1 to 32.8 (p = 0.010). Conclusions: A high serum MDA-LDL level is an independent predictor of CTA-verified HRP, which can lead to cardiovascular events in statin-treated patients. Full article
(This article belongs to the Special Issue The Prevention and Treatment of Atherosclerosis)
Show Figures

Figure 1

10 pages, 381 KB  
Article
Serum Malondialdehyde-Modified Low-Density Lipoprotein Is a Risk Factor for Central Arterial Stiffness in Maintenance Hemodialysis Patients
by Jia-Sian Hou, Chih-Hsien Wang, Yu-Hsien Lai, Chiu-Huang Kuo, Yu-Li Lin, Bang-Gee Hsu and Jen-Pi Tsai
Nutrients 2020, 12(7), 2160; https://doi.org/10.3390/nu12072160 - 21 Jul 2020
Cited by 23 | Viewed by 4064
Abstract
Circulating malondialdehyde-modified low-density lipoprotein (MDA-LDL) acts as a marker of oxidative stress and is associated with atherosclerotic cardiovascular disease. The relationship between serum MDA-LDL levels and aortic stiffness (AS) in patients with hemodialysis (HD) was evaluated. There were 155 HD patients enrolled in [...] Read more.
Circulating malondialdehyde-modified low-density lipoprotein (MDA-LDL) acts as a marker of oxidative stress and is associated with atherosclerotic cardiovascular disease. The relationship between serum MDA-LDL levels and aortic stiffness (AS) in patients with hemodialysis (HD) was evaluated. There were 155 HD patients enrolled in this study. Carotid-femoral pulse wave velocity (cfPWV) was measured by a validated tonometry system. Patients with cfPWV >10 m/s were used to define the AS group, while those with values of ≤10 m/s were regarded as the control group. Serum MDA-LDL levels were measured using a commercial enzyme-linked immunosorbent assay. Sixty-eight patients (43.9%) who were defined as AS sufferers, and were older, had a higher percentage of diabetes and hypertension and higher systolic blood pressure and serum MDA-LDL level compared to subjects in the control group. After adjusting for factors significantly associated with AS by multivariable logistic regression analysis, it was revealed that serum MDA-LDL levels, diabetes, and hypertension were independent predictors of AS in HD patients. Multivariable forward stepwise linear regression analysis also showed that a logarithmically transformed MDA-LDL level was significantly correlated with cfPWV values in HD patients. In HD patients, a high serum MDA-LDL level was positively associated with cfPWV values and was a significant predictor of the development of high AS. Full article
(This article belongs to the Special Issue The Role of Cholesterol Metabolism in Cardiovascular Diseases)
Show Figures

Figure 1

Back to TopTop