Due to scheduled maintenance work on our servers, there may be short service disruptions on this website between 11:00 and 12:00 CEST on March 28th.
Sign in to use this feature.

Years

Between: -

Subjects

remove_circle_outline
remove_circle_outline
remove_circle_outline
remove_circle_outline
remove_circle_outline
remove_circle_outline

Journals

Article Types

Countries / Regions

Search Results (20)

Search Parameters:
Keywords = mRNA engineered MSCs

Order results
Result details
Results per page
Select all
Export citation of selected articles as:
24 pages, 4341 KB  
Article
EGFR mRNA-Engineered Mesenchymal Stem Cells (MSCs) Demonstrate Radioresistance to Moderate Dose of Simulated Cosmic Radiation
by Fay Ghani, Peng Huang, Cuiping Zhang and Abba C. Zubair
Cells 2025, 14(21), 1719; https://doi.org/10.3390/cells14211719 - 1 Nov 2025
Viewed by 1063
Abstract
Galactic cosmic ray (GCR) radiation is a major barrier to human space exploration beyond Earth’s magnetic field protection. Mesenchymal stem cells (MSCs) are found in all organs and play a critical role in repair and regeneration of tissue. We engineered bone marrow-derived MSCs [...] Read more.
Galactic cosmic ray (GCR) radiation is a major barrier to human space exploration beyond Earth’s magnetic field protection. Mesenchymal stem cells (MSCs) are found in all organs and play a critical role in repair and regeneration of tissue. We engineered bone marrow-derived MSCs and evaluated their response to ionizing radiation exposure. Epidermal growth factor receptor (EGFR) expression by certain types of cancers has been shown to induce radioresistance. In this study, we tested the feasibility of transfecting MSCs to overexpress EGFR (eMSC-EGFR) and their capacity to tolerate and recover from X-ray exposure. Quantitative real-time PCR (qRT-PCR) and immunoblotting results confirmed the efficient transfection of EGFR into MSCs and EGFR protein production. eMSC-EGFR maintained characteristics of human MSCs as outlined by the International Society for Cell & Gene Therapy. Then, engineered MSCs were exposed to various dose rates of X-ray (1–20 Gy) to assess the potential radioprotective role of EGFR overexpression in MSCs. Post-irradiation analysis included evaluation of morphology, cell proliferation, viability, tumorigenic potential, and DNA damage. eMSC-EGFR showed signs of radioresistance compared to naïve MSCs when assessing relative proliferation one week following exposure to 1–8 Gy X-rays, and significantly lower DNA damage content 24 h after exposure to 4 Gy. We establish for the first time the efficient generation of EGFR overexpressing MSCs as a model for enhancing the human body to tolerate and recover from moderate dose radiation injury in long-term manned space travel. Full article
Show Figures

Graphical abstract

20 pages, 4076 KB  
Article
Enhanced Osteogenesis by Combining Exogenous BMPs with Hydroxyapatite/Aragonite Bone Grafts: In Vitro and In Vivo Studies
by Hong Lu, Ines Sousa dos Santos, Emma Steijvers, Miriam Lazim, Victoria Higginbotham, Baichuan Wang, Zengwu Shao, Venkateswarlu Kanamarlapudi and Zhidao Xia
J. Funct. Biomater. 2025, 16(10), 361; https://doi.org/10.3390/jfb16100361 - 26 Sep 2025
Cited by 2 | Viewed by 1548
Abstract
Synthetic biomaterials are widely used as bone graft substitutes, but their osteogenic capacity is limited as they lack osteogenic growth factors. This study aimed to enhance the osteogenesis of a novel hydroxyapatite/aragonite (HAA) biomaterial by incorporating decellularized bone matrix and bone morphogenetic protein [...] Read more.
Synthetic biomaterials are widely used as bone graft substitutes, but their osteogenic capacity is limited as they lack osteogenic growth factors. This study aimed to enhance the osteogenesis of a novel hydroxyapatite/aragonite (HAA) biomaterial by incorporating decellularized bone matrix and bone morphogenetic protein (BMP)-2 and BMP-7 (BMP-2/7). Human umbilical mesenchymal stem cells (MSCs) were able to proliferate and differentiate on HAA. HEK-293T cells exogenously expressing BMP-2/7 successfully secreted BMP-2/7, which was assessed by enzyme-linked immunosorbent assay. By establishing a co-culture of MSCs with HEK-293T cells expressing BMP-2/7, we successfully created an artificial allograft that integrates both synthetic biomaterials and functional organic components, offering the potential to enhance osteogenesis. The decellularized (by freeze/thawing) functional HAA was implanted between the tibia and anterior tibialis muscle in murine models and assessed the induced bone formation via micro-computer tomography, histology, and osteogenic markers mRNA expression by a reverse transcription-quantitative polymerase chain reaction. A significant increase in new bone formation was seen in the functional HAA implanted group. In conclusion, this study revealed that bone formation following the HAA implantation can be enhanced by a functional decellularized matrix, comprising BMP-2/7, via in vitro tissue engineering using MSCs and HEK-293T cells expressing BMP-2/7. Full article
(This article belongs to the Section Bone Biomaterials)
Show Figures

Figure 1

24 pages, 6293 KB  
Article
Umbilical Cord Mesenchymal Stem Cell-Derived Extracellular Vesicles Enhance Chondrocyte Function by Reducing Oxidative Stress in Chondrocytes
by Che-Wei Wu, Yao-Hui Huang, Pei-Lin Shao, Ling-Hua Chang, Cheng-Chang Lu, Chung-Hwan Chen, Yin-Chih Fu, Mei-Ling Ho, Je-Ken Chang and Shun-Cheng Wu
Int. J. Mol. Sci. 2025, 26(16), 7683; https://doi.org/10.3390/ijms26167683 - 8 Aug 2025
Cited by 1 | Viewed by 2059
Abstract
Articular cartilage (AC) has a very limited capacity for self-healing once damaged. Chondrocytes maintain AC homeostasis and are key cells in AC tissue engineering (ACTE). However, chondrocytes lose their function due to oxidative stress. Umbilical cord mesenchymal stem cells (UCMSCs) are investigated as [...] Read more.
Articular cartilage (AC) has a very limited capacity for self-healing once damaged. Chondrocytes maintain AC homeostasis and are key cells in AC tissue engineering (ACTE). However, chondrocytes lose their function due to oxidative stress. Umbilical cord mesenchymal stem cells (UCMSCs) are investigated as an alternative cell source for ACTE. MSCs are known to regulate tissue regeneration through host cell modulation, largely via extracellular vesicle (EV)-mediated cell-to-cell communication. The purpose of this study was to verify whether UCMSC-derived EVs (UCMSC-EVs) enhance chondrocyte function. The mean particle sizes of the UCMSC-EVs were 79.8 ± 19.05 nm. Transmission electron microscopy (TEM) revealed that UCMSC-EVs exhibited a spherical morphology. The presence of CD9, CD63, and CD81 confirmed the identity of UCMSC-EVs, with α-tubulin undetected. UCMSC-EVs maintained chondrocyte survival, and increased chondrocyte proliferation after intake by chondrocytes. UCMSC-EVs upregulated mRNA levels of SOX-9, collagen type II (Col-II), and Aggrecan, while decreasing collagen type I (Col-I) levels. UCMSC-EVs reduced the oxidative stress of chondrocytes by reducing mitochondrial superoxide production and increasing protein levels of SOD-2 and Sirt-3 in chondrocytes. The 50 most abundant known microRNAs (miRNAs) derived from UCMSC-EVs were selected for gene ontology (GO) and Kyoto Encyclopedia of Genes and Genomes (KEGG) pathway analyses. GO analysis revealed enrichment in pathways associated with small GTPase-mediated signal transduction, GTPase regulatory activity, and mitochondrial matrix. The KEGG analysis indicated that these miRNAs may regulate chondrocyte function through the PI3K-Akt, MAPK, and cAMP signaling pathways. In summary, this study shows that UCMSC-EVs enhance chondrocyte function and may be applied to ACTE. Full article
(This article belongs to the Special Issue Stem Cells in Tissue Engineering)
Show Figures

Figure 1

14 pages, 1511 KB  
Article
The Expression of a Subset of Aging and Antiaging Markers Following the Chondrogenic and Osteogenic Differentiation of Mesenchymal Stem Cells of Placental Origin
by Mahmoud Zhra, Ahmad M. Magableh, Lara M. Samhan, Lein M. Fatani, Rani J. Qasem and Ahmad Aljada
Cells 2024, 13(12), 1022; https://doi.org/10.3390/cells13121022 - 12 Jun 2024
Cited by 3 | Viewed by 2537
Abstract
Mesenchymal stem cells (MSCs) of placental origin hold great promise in tissue engineering and regenerative medicine for diseases affecting cartilage and bone. However, their utility has been limited by their tendency to undergo premature senescence and phenotypic drift into adipocytes. This study aimed [...] Read more.
Mesenchymal stem cells (MSCs) of placental origin hold great promise in tissue engineering and regenerative medicine for diseases affecting cartilage and bone. However, their utility has been limited by their tendency to undergo premature senescence and phenotypic drift into adipocytes. This study aimed to explore the potential involvement of a specific subset of aging and antiaging genes by measuring their expression prior to and following in vitro-induced differentiation of placental MSCs into chondrocytes and osteoblasts as opposed to adipocytes. The targeted genes of interest included the various LMNA/C transcript variants (lamin A, lamin C, and lamin A∆10), sirtuin 7 (SIRT7), and SM22α, along with the classic aging markers plasminogen activator inhibitor 1 (PAI-1), p53, and p16INK4a. MSCs were isolated from the decidua basalis of human term placentas, expanded, and then analyzed for phenotypic properties by flow cytometry and evaluated for colony-forming efficiency. The cells were then induced to differentiate in vitro into chondrocytes, osteocytes, and adipocytes following established protocols. The mRNA expression of the targeted genes was measured by RT-qPCR in the undifferentiated cells and those fully differentiated into the three cellular lineages. Compared to undifferentiated cells, the differentiated chondrocytes demonstrated decreased expression of SIRT7, along with decreased PAI-1, lamin A, and SM22α expression, but the expression of p16INK4a and p53 increased, suggesting their tendency to undergo premature senescence. Interestingly, the cells maintained the expression of lamin C, which indicates that it is the primary lamin variant influencing the mechanoelastic properties of the differentiated cells. Notably, the expression of all targeted genes did not differ from the undifferentiated cells following osteogenic differentiation. On the other hand, the differentiation of the cells into adipocytes was associated with decreased expression of lamin A and PAI-1. The distinct patterns of expression of aging and antiaging genes following in vitro-induced differentiation of MSCs into chondrocytes, osteocytes, and adipocytes potentially reflect specific roles for these genes during and following differentiation in the fully functional cells. Understanding these roles and the network of signaling molecules involved can open opportunities to improve the handling and utility of MSCs as cellular precursors for the treatment of cartilage and bone diseases. Full article
(This article belongs to the Section Stem Cells)
Show Figures

Graphical abstract

20 pages, 3489 KB  
Article
Modification of Mesenchymal Stem/Stromal Cell-Derived Small Extracellular Vesicles by Calcitonin Gene Related Peptide (CGRP) Antagonist: Potential Implications for Inflammation and Pain Reversal
by Kevin Liebmann, Mario A. Castillo, Stanislava Jergova, Thomas M. Best, Jacqueline Sagen and Dimitrios Kouroupis
Cells 2024, 13(6), 484; https://doi.org/10.3390/cells13060484 - 10 Mar 2024
Cited by 20 | Viewed by 4411
Abstract
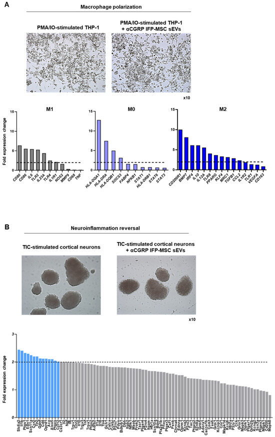
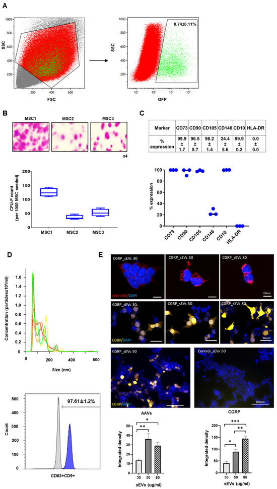
During the progression of knee osteoarthritis (OA), the synovium and infrapatellar fat pad (IFP) can serve as source for Substance P (SP) and calcitonin gene-related peptide (CGRP), two important pain-transmitting, immune, and inflammation modulating neuropeptides. Our previous studies showed that infrapatellar fat pad-derived [...] Read more.
During the progression of knee osteoarthritis (OA), the synovium and infrapatellar fat pad (IFP) can serve as source for Substance P (SP) and calcitonin gene-related peptide (CGRP), two important pain-transmitting, immune, and inflammation modulating neuropeptides. Our previous studies showed that infrapatellar fat pad-derived mesenchymal stem/stromal cells (MSC) acquire a potent immunomodulatory phenotype and actively degrade Substance P via CD10 both in vitro and in vivo. On this basis, our hypothesis is that CD10-bound IFP-MSC sEVs can be engineered to target CGRP while retaining their anti-inflammatory phenotype. Herein, human IFP-MSC cultures were transduced with an adeno-associated virus (AAV) vector carrying a GFP-labelled gene for a CGRP antagonist peptide (aCGRP). The GFP positive aCGRP IFP-MSC were isolated and their sEVs’ miRNA and protein cargos were assessed using multiplex methods. Our results showed that purified aCGRP IFP-MSC cultures yielded sEVs with cargo of 147 distinct MSC-related miRNAs. Reactome analysis of miRNAs detected in these sEVs revealed strong involvement in the regulation of target genes involved in pathways that control pain, inflammation and cartilage homeostasis. Protein array of the sEVs cargo demonstrated high presence of key immunomodulatory and reparative proteins. Stimulated macrophages exposed to aCGRP IFP-MSC sEVs demonstrated a switch towards an alternate M2 status. Also, stimulated cortical neurons exposed to aCGRP IFP-MSC sEVs modulate their molecular pain signaling profile. Collectively, our data suggest that yielded sEVs can putatively target CGRP in vivo, while containing potent anti-inflammatory and analgesic cargo, suggesting the promise for novel sEVs-based therapeutic approaches to diseases such as OA. Full article
Show Figures

Figure 1

16 pages, 3862 KB  
Article
Inhibition of GSK-3β Enhances Osteoblast Differentiation of Human Mesenchymal Stem Cells through Wnt Signalling Overexpressing Runx2
by Nihal AlMuraikhi, Sarah Binhamdan, Hanouf Alaskar, Amal Alotaibi, Sumaiya Tareen, Manikandan Muthurangan and Musaad Alfayez
Int. J. Mol. Sci. 2023, 24(8), 7164; https://doi.org/10.3390/ijms24087164 - 12 Apr 2023
Cited by 25 | Viewed by 4497
Abstract
Small-molecule-inhibitor-based bone differentiation has been recently exploited as a novel approach to regulating osteogenesis-related signaling pathways. In this study, we identified 1-Azakenpaullone, a highly selective inhibitor of glycogen synthase kinase-3β (GSK-3β), as a powerful inducer of osteoblastic differentiation and mineralization of human mesenchymal [...] Read more.
Small-molecule-inhibitor-based bone differentiation has been recently exploited as a novel approach to regulating osteogenesis-related signaling pathways. In this study, we identified 1-Azakenpaullone, a highly selective inhibitor of glycogen synthase kinase-3β (GSK-3β), as a powerful inducer of osteoblastic differentiation and mineralization of human mesenchymal stem cells (MSCs). GSK-3β is a serine-threonine protein kinase that plays a major role in different disease development. GSK-3β is a key regulator of Runx2 activity in osteoblastic formation. We evaluated alkaline phosphatase activity and staining assays to assess osteoblast differentiation and Alizarin Red staining to assess the mineralization of cultured human MSCs. Gene expression profiling was assessed using an Agilent microarray platform, and bioinformatics were performed using Ingenuity Pathway Analysis software. Human MSCs treated with 1-Azakenpaullone showed higher ALP activity, increased in vitro mineralized matrix formation, and the upregulation of osteoblast-specific marker gene expression. Global gene expression profiling of 1-Azakenpaullone-treated human MSCs identified 1750 upregulated and 2171 downregulated mRNA transcripts compared to control cells. It also suggested possible changes in various signaling pathways, including Wnt, TGFβ, and Hedgehog. Further bioinformatics analysis employing Ingenuity Pathway Analysis recognized significant enrichment in the 1-Azakenpaullone-treated cells of genetic networks involved in CAMP, PI3K (Complex), P38 MAPK, and HIF1A signaling and functional categories associated with connective tissue development. Our results suggest that 1-Azakenpaullone significantly induced the osteoblastic differentiation and mineralization of human MSCs mediated by the activation of Wnt signaling and the nuclear accumulation of β-catenin, leading to the upregulation of Runx2, a key transcription factor that ultimately promotes the expression of osteoblast-specific genes. Thus, 1-Azakenpaullone could be used as an osteo-promotor factor in bone tissue engineering. Full article
(This article belongs to the Section Molecular Endocrinology and Metabolism)
Show Figures

Figure 1

12 pages, 1759 KB  
Article
Effect of Atorvastatin on Angiogenesis-Related Genes VEGF-A, HGF and IGF-1 and the Modulation of PI3K/AKT/mTOR Transcripts in Bone-Marrow-Derived Mesenchymal Stem Cells
by Adriana Adamičková, Nikola Chomaničová, Andrea Gažová, Juraj Maďarič, Zdenko Červenák, Simona Valášková, Matúš Adamička and Jan Kyselovic
Curr. Issues Mol. Biol. 2023, 45(3), 2326-2337; https://doi.org/10.3390/cimb45030150 - 10 Mar 2023
Cited by 13 | Viewed by 3178
Abstract
Stem cell transplantation represents a unique therapeutic tool in tissue engineering and regenerative medicine. However, it was shown that the post-injection survival of stem cells is poor, warranting a more comprehensive understanding of activated regenerative pathways. Numerous studies indicate that statins improve the [...] Read more.
Stem cell transplantation represents a unique therapeutic tool in tissue engineering and regenerative medicine. However, it was shown that the post-injection survival of stem cells is poor, warranting a more comprehensive understanding of activated regenerative pathways. Numerous studies indicate that statins improve the therapeutic efficacy of stem cells in regenerative medicine. In the present study, we investigated the effect of the most widely prescribed statin, atorvastatin, on the characteristics and properties of bone-marrow-derived mesenchymal stem cells (BM-MSCs) cultured in vitro. We found that atorvastatin did not decrease the viability of BM-MSCs, nor did it change the expression of MSC cell surface markers. Atorvastatin upregulated the mRNA expression levels of VEGF-A and HGF, whereas the mRNA expression level of IGF-1 was decreased. In addition, the PI3K/AKT signaling pathway was modulated by atorvastatin as indicated by the high mRNA expression levels of PI3K and AKT. Moreover, our data revealed the upregulation of mTOR mRNA levels; however, no change was observed in the BAX and BCL-2 transcripts. We propose that atorvastatin benefits BM-MSC treatment due to its ability to upregulate angiogenesis-related genes expression and transcripts of the PI3K/AKT/mTOR pathway. Full article
Show Figures

Figure 1

17 pages, 11690 KB  
Article
Cannabidiol Rescues TNF-α-Inhibited Proliferation, Migration, and Osteogenic/Odontogenic Differentiation of Dental Pulp Stem Cells
by Lina Yu, Liting Zeng, Zeyu Zhang, Guanxiong Zhu, Zidan Xu, Junyi Xia, Jinlong Weng, Jiang Li and Janak Lal Pathak
Biomolecules 2023, 13(1), 118; https://doi.org/10.3390/biom13010118 - 6 Jan 2023
Cited by 35 | Viewed by 5010
Abstract
Strategies to promote dental pulp stem cells (DPSCs) functions including proliferation, migration, pro-angiogenic effects, and odontogenic/osteogenic differentiation are in urgent need to restore pulpitis-damaged dentin/pulp regeneration and DPSCs-based bone tissue engineering applications. Cannabidiol (CBD), an active component of Cannabis sativa has shown anti-inflammation, [...] Read more.
Strategies to promote dental pulp stem cells (DPSCs) functions including proliferation, migration, pro-angiogenic effects, and odontogenic/osteogenic differentiation are in urgent need to restore pulpitis-damaged dentin/pulp regeneration and DPSCs-based bone tissue engineering applications. Cannabidiol (CBD), an active component of Cannabis sativa has shown anti-inflammation, chemotactic, anti-microbial, and tissue regenerative potentials. Based on these facts, this study aimed to analyze the effect of CBD on DPSCs proliferation, migration, and osteogenic/odontogenic differentiation in basal and inflammatory conditions. Highly pure DPSCs with characteristics of mesenchymal stem cells (MSCs) were successfully isolated, as indicated by the results of flowcytometry and multi-lineage (osteogenic, adipogenic, and chondrogenic) differentiation potentials. Among the concentration tested (0.1–12.5 µM), CBD (2.5 μM) showed the highest anabolic effect on the proliferation and osteogenic/odontogenic differentiation of DPSCs. Pro-angiogenic growth factor VEGF mRNA expression was robustly higher in CBD-treated DPSCs. CBD also prompted the migration of DPSCs and CBD receptor CB1 and CB2 expression in DPSCs. TNF-α inhibited the viability, migration, and osteogenic/odontogenic differentiation of DPSCs and CBD reversed these effects. CBD alleviated the TNF-α-upregulated expression of pro-inflammatory cytokines TNF-α, interleukin (IL)-1β, and IL-6 in DPSCs. In conclusion, our results indicate the possible application of CBD on DPSCs-based dentin/pulp and bone regeneration. Full article
(This article belongs to the Special Issue Bone Tissue Engineering in Dentistry and the Maxillofacial Region)
Show Figures

Figure 1

17 pages, 4337 KB  
Article
Calcined Hydroxyapatite with Collagen I Foam Promotes Human MSC Osteogenic Differentiation
by Veronika Hefka Blahnová, Lucy Vojtová, Veronika Pavliňáková, Johana Muchová and Eva Filová
Int. J. Mol. Sci. 2022, 23(8), 4236; https://doi.org/10.3390/ijms23084236 - 11 Apr 2022
Cited by 8 | Viewed by 3565
Abstract
Collagen I-based foams were modified with calcined or noncalcined hydroxyapatite or calcium phosphates with various particle sizes and pores to monitor their effect on cell interactions. The resulting scaffolds thus differed in grain size, changing from nanoscale to microscopic, and possessed diverse morphological [...] Read more.
Collagen I-based foams were modified with calcined or noncalcined hydroxyapatite or calcium phosphates with various particle sizes and pores to monitor their effect on cell interactions. The resulting scaffolds thus differed in grain size, changing from nanoscale to microscopic, and possessed diverse morphological characteristics and resorbability. The materials’ biological action was shown on human bone marrow MSCs. Scaffold morphology was identified by SEM. Using viability test, qPCR, and immunohistochemical staining, we evaluated the biological activity of all of the materials. This study revealed that the most suitable scaffold composition for osteogenesis induction is collagen I foam with calcined hydroxyapatite with a pore size of 360 ± 130 µm and mean particle size of 0.130 µm. The expression of osteogenic markers RunX2 and ColI mRNA was promoted, and a strong synthesis of extracellular protein osteocalcin was observed. ColI/calcined HAP scaffold showed significant osteogenic potential, and can be easily manipulated and tailored to the defect size, which gives it great potential for bone tissue engineering applications. Full article
Show Figures

Figure 1

17 pages, 2216 KB  
Article
IL-10 mRNA Engineered MSCs Demonstrate Enhanced Anti-Inflammation in an Acute GvHD Model
by Cuiping Zhang, Mina Delawary, Peng Huang, Jennifer A. Korchak, Koji Suda and Abba C. Zubair
Cells 2021, 10(11), 3101; https://doi.org/10.3390/cells10113101 - 10 Nov 2021
Cited by 26 | Viewed by 6431
Abstract
Mesenchymal stem cells (MSCs) are used in various studies to induce immunomodulatory effects in clinical conditions associated with immune dysregulation such as graft versus host disease (GvHD). However, most of these clinical trials failed to go beyond early phase 2 studies because of [...] Read more.
Mesenchymal stem cells (MSCs) are used in various studies to induce immunomodulatory effects in clinical conditions associated with immune dysregulation such as graft versus host disease (GvHD). However, most of these clinical trials failed to go beyond early phase 2 studies because of limited efficacy. Various methods have been assessed to increase the potency of MSCs. IL-10 is an anti-inflammatory cytokine that is known to modulate immune responses in GvHD. In this study, we evaluated the feasibility of transfecting IL-10 mRNA to enhance MSC therapeutic potential. IL-10 mRNA engineered MSCs (eMSCs-IL10) maintained high levels of IL-10 expression even after freezing and thawing. IL-10 mRNA transfection did not appear to alter MSC intrinsic characteristics. eMSCs-IL10 significantly suppressed T cell proliferation relative to naïve MSCs in vitro. In a mouse model for GvHD, eMSCs-IL10 induced a decrease in plasma level of potent pro-inflammatory cytokines and inhibited CD4+ and CD8+ T cell proliferation in the spleen. In summary, our studies demonstrate the feasibility of potentiating MSCs to enhance their immunomodulatory effects by IL-10 mRNA transfection. The use of non-viral transfection may generate a safe and potent MSC product for treatment of clinical conditions associated with immune dysregulation such as GvHD. Full article
(This article belongs to the Collection Feature Papers in ‘Cellular Immunology’)
Show Figures

Graphical abstract

21 pages, 2035 KB  
Review
MicroRNAs Modulate Signaling Pathways in Osteogenic Differentiation of Mesenchymal Stem Cells
by Chiara Mazziotta, Carmen Lanzillotti, Maria Rosa Iaquinta, Francesca Taraballi, Elena Torreggiani, John Charles Rotondo, Lucia Otòn-Gonzalez, Elisa Mazzoni, Francesca Frontini, Ilaria Bononi, Monica De Mattei, Mauro Tognon and Fernanda Martini
Int. J. Mol. Sci. 2021, 22(5), 2362; https://doi.org/10.3390/ijms22052362 - 27 Feb 2021
Cited by 61 | Viewed by 8126
Abstract
Mesenchymal stem cells (MSCs) have been identified in many adult tissues and they have been closely studied in recent years, especially in view of their potential use for treating diseases and damaged tissues and organs. MSCs are capable of self-replication and differentiation into [...] Read more.
Mesenchymal stem cells (MSCs) have been identified in many adult tissues and they have been closely studied in recent years, especially in view of their potential use for treating diseases and damaged tissues and organs. MSCs are capable of self-replication and differentiation into osteoblasts and are considered an important source of cells in tissue engineering for bone regeneration. Several epigenetic factors are believed to play a role in the osteogenic differentiation of MSCs, including microRNAs (miRNAs). MiRNAs are small, single-stranded, non-coding RNAs of approximately 22 nucleotides that are able to regulate cell proliferation, differentiation and apoptosis by binding the 3′ untranslated region (3′-UTR) of target mRNAs, which can be subsequently degraded or translationally silenced. MiRNAs control gene expression in osteogenic differentiation by regulating two crucial signaling cascades in osteogenesis: the transforming growth factor-beta (TGF-β)/bone morphogenic protein (BMP) and the Wingless/Int-1(Wnt)/β-catenin signaling pathways. This review provides an overview of the miRNAs involved in osteogenic differentiation and how these miRNAs could regulate the expression of target genes. Full article
(This article belongs to the Special Issue Novel Extracellular and Intracellular Signalling Mechanisms in Bone)
Show Figures

Figure 1

25 pages, 6607 KB  
Article
A Human Osteochondral Tissue Model Mimicking Cytokine-Induced Key Features of Arthritis In Vitro
by Alexandra Damerau, Moritz Pfeiffenberger, Marie-Christin Weber, Gerd-Rüdiger Burmester, Frank Buttgereit, Timo Gaber and Annemarie Lang
Int. J. Mol. Sci. 2021, 22(1), 128; https://doi.org/10.3390/ijms22010128 - 24 Dec 2020
Cited by 15 | Viewed by 3852
Abstract
Adequate tissue engineered models are required to further understand the (patho)physiological mechanism involved in the destructive processes of cartilage and subchondral bone during rheumatoid arthritis (RA). Therefore, we developed a human in vitro 3D osteochondral tissue model (OTM), mimicking cytokine-induced cellular and matrix-related [...] Read more.
Adequate tissue engineered models are required to further understand the (patho)physiological mechanism involved in the destructive processes of cartilage and subchondral bone during rheumatoid arthritis (RA). Therefore, we developed a human in vitro 3D osteochondral tissue model (OTM), mimicking cytokine-induced cellular and matrix-related changes leading to cartilage degradation and bone destruction in order to ultimately provide a preclinical drug screening tool. To this end, the OTM was engineered by co-cultivation of mesenchymal stromal cell (MSC)-derived bone and cartilage components in a 3D environment. It was comprehensively characterized on cell, protein, and mRNA level. Stimulating the OTM with pro-inflammatory cytokines, relevant in RA (tumor necrosis factor α, interleukin-6, macrophage migration inhibitory factor), caused cell- and matrix-related changes, resulting in a significantly induced gene expression of lactate dehydrogenase A, interleukin-8 and tumor necrosis factor α in both, cartilage and bone, while the matrix metalloproteases 1 and 3 were only induced in cartilage. Finally, application of target-specific drugs prevented the induction of inflammation and matrix-degradation. Thus, we here provide evidence that our human in vitro 3D OTM mimics cytokine-induced cell- and matrix-related changes—key features of RA—and may serve as a preclinical tool for the evaluation of both new targets and potential drugs in a more translational setup. Full article
Show Figures

Figure 1

14 pages, 3610 KB  
Article
Altered Surface Hydrophilicity on Copolymer Scaffolds Stimulate the Osteogenic Differentiation of Human Mesenchymal Stem Cells
by Zhe Xing, Jiazheng Cai, Yang Sun, Mengnan Cao, Yi Li, Ying Xue, Anna Finne-Wistrand and Mustafa Kamal
Polymers 2020, 12(7), 1453; https://doi.org/10.3390/polym12071453 - 29 Jun 2020
Cited by 22 | Viewed by 3494
Abstract
Background: Recent studies have suggested that both poly(l-lactide-co-1,5-dioxepan-2-one) (or poly(LLA-co-DXO)) and poly(l-lactide-co-ε-caprolactone) (or poly(LLA-co-CL)) porous scaffolds are good candidates for use as biodegradable scaffold materials in the field of tissue engineering; [...] Read more.
Background: Recent studies have suggested that both poly(l-lactide-co-1,5-dioxepan-2-one) (or poly(LLA-co-DXO)) and poly(l-lactide-co-ε-caprolactone) (or poly(LLA-co-CL)) porous scaffolds are good candidates for use as biodegradable scaffold materials in the field of tissue engineering; meanwhile, their surface properties, such as hydrophilicity, need to be further improved. Methods: We applied several different concentrations of the surfactant Tween 80 to tune the hydrophilicity of both materials. Moreover, the modification was applied not only in the form of solid scaffold as a film but also a porous scaffold. To investigate the potential application for tissue engineering, human bone marrow mesenchymal stem cells (hMSCs) were chosen to test the effect of hydrophilicity on cell attachment, proliferation, and differentiation. First, the cellular cytotoxicity of the extracted medium from modified scaffolds was investigated on HaCaT cells. Then, hMSCs were seeded on the scaffolds or films to evaluate cell attachment, proliferation, and osteogenic differentiation. The results indicated a significant increasing of wettability with the addition of Tween 80, and the hMSCs showed delayed attachment and spreading. PCR results indicated that the differentiation of hMSCs was stimulated, and several osteogenesis related genes were up-regulated in the 3% Tween 80 group. Poly(LLA-co-CL) with 3% Tween 80 showed an increased messenger Ribonucleic acid (mRNA) level of late-stage markers such as osteocalcin (OC) and key transcription factor as runt related gene 2 (Runx2). Conclusion: A high hydrophilic scaffold may speed up the osteogenic differentiation for bone tissue engineering. Full article
Show Figures

Graphical abstract

22 pages, 1116 KB  
Review
Current Knowledge and Future Perspectives on Mesenchymal Stem Cell-Derived Exosomes as a New Therapeutic Agent
by Hyeon Su Joo, Ju Hun Suh, Hyeon Ji Lee, Eun Song Bang and Jung Min Lee
Int. J. Mol. Sci. 2020, 21(3), 727; https://doi.org/10.3390/ijms21030727 - 22 Jan 2020
Cited by 250 | Viewed by 15449
Abstract
Mesenchymal stem cells (MSCs) are on the cusp of regenerative medicine due to their differentiation capacity, favorable culture conditions, ability to be manipulated in vitro, and strong immunomodulatory activity. Recent studies indicate that the pleiotropic effects of MSCs, especially their immunomodulatory potential, can [...] Read more.
Mesenchymal stem cells (MSCs) are on the cusp of regenerative medicine due to their differentiation capacity, favorable culture conditions, ability to be manipulated in vitro, and strong immunomodulatory activity. Recent studies indicate that the pleiotropic effects of MSCs, especially their immunomodulatory potential, can be largely attributed to paracrine factors. Exosomes, vesicles that are 30-150 nanometers in diameter that function in cell-cell communication, are one of the key paracrine effectors. MSC-derived exosomes are enriched with therapeutic miRNAs, mRNAs, cytokines, lipids, and growth factors. Emerging evidences support the compelling possibility of using MSC-derived exosomes as a new form of therapy for treating several different kinds of disease such as heart, kidney, immune diseases, neural injuries, and neurodegenerative disease. This review provides a summary of current knowledge and discusses engineering of MSC-derived exosomes for their use in translational medicine. Full article
(This article belongs to the Special Issue Stem Cell-Based Therapy)
Show Figures

Figure 1

13 pages, 693 KB  
Review
Stem Cell-Derived Extracellular Vesicles and Kidney Regeneration
by Cristina Grange, Renata Skovronova, Federica Marabese and Benedetta Bussolati
Cells 2019, 8(10), 1240; https://doi.org/10.3390/cells8101240 - 11 Oct 2019
Cited by 105 | Viewed by 12188
Abstract
Extracellular vesicles (EVs) are membranous vesicles containing active proteins, lipids, and different types of genetic material such as miRNAs, mRNAs, and DNAs related to the characteristics of the originating cell. They possess a distinctive capacity to communicate over long distances. EVs have been [...] Read more.
Extracellular vesicles (EVs) are membranous vesicles containing active proteins, lipids, and different types of genetic material such as miRNAs, mRNAs, and DNAs related to the characteristics of the originating cell. They possess a distinctive capacity to communicate over long distances. EVs have been involved in the modulation of several pathophysiological conditions and, more importantly, stem cell-derived EVs appear as a new promising therapeutic option. In fact, several reports provide convincing evidence of the regenerative potential of EVs released by stem cells and, in particular, mesenchymal stromal cells (MSCs) in different kidney injury models. Described mechanisms involve the reprogramming of injured cells, cell proliferation and angiogenesis, and inhibition of cell apoptosis and inflammation. Besides, the therapeutic use of MSC-EVs in clinical trials is under investigation. This review will focus on MSC-EV applications in preclinical models of acute and chronic renal damage including recent data on their use in kidney transplant conditioning. Moreover, ongoing clinical trials are described. Finally, new strategies to broaden and enhance EV therapeutic efficacy by engineering are discussed. Full article
(This article belongs to the Special Issue Advances in Stem Cells and Regenerative Medicine)
Show Figures

Graphical abstract

Back to TopTop