A Human Osteochondral Tissue Model Mimicking Cytokine-Induced Key Features of Arthritis In Vitro
Abstract
1. Introduction
2. Results
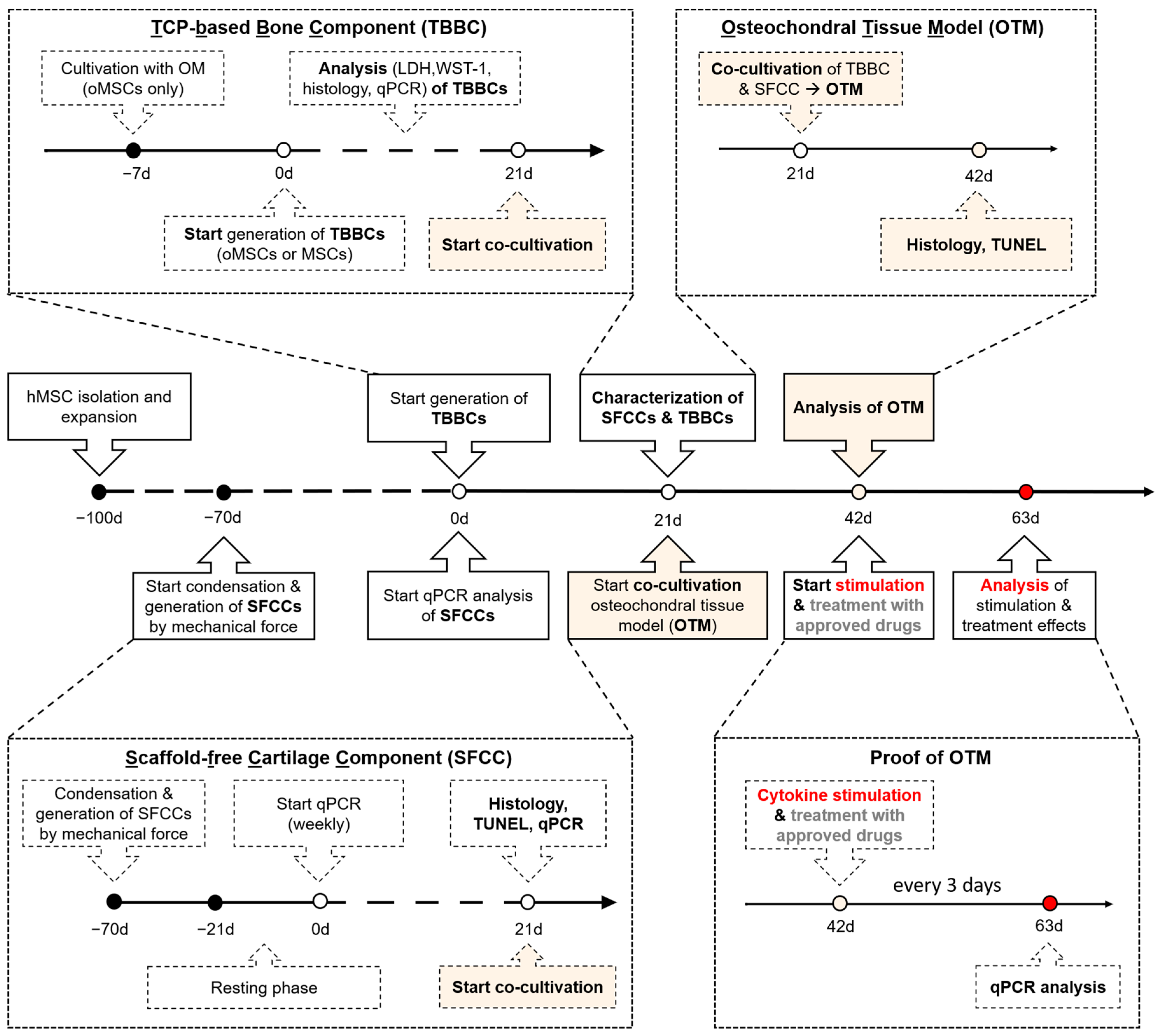
2.1. Optimization of the TCP-Based Bone Component Results in a Valid and Sustainable Osteogenic Phenotype Replicating the Subchondral Bone Compartment
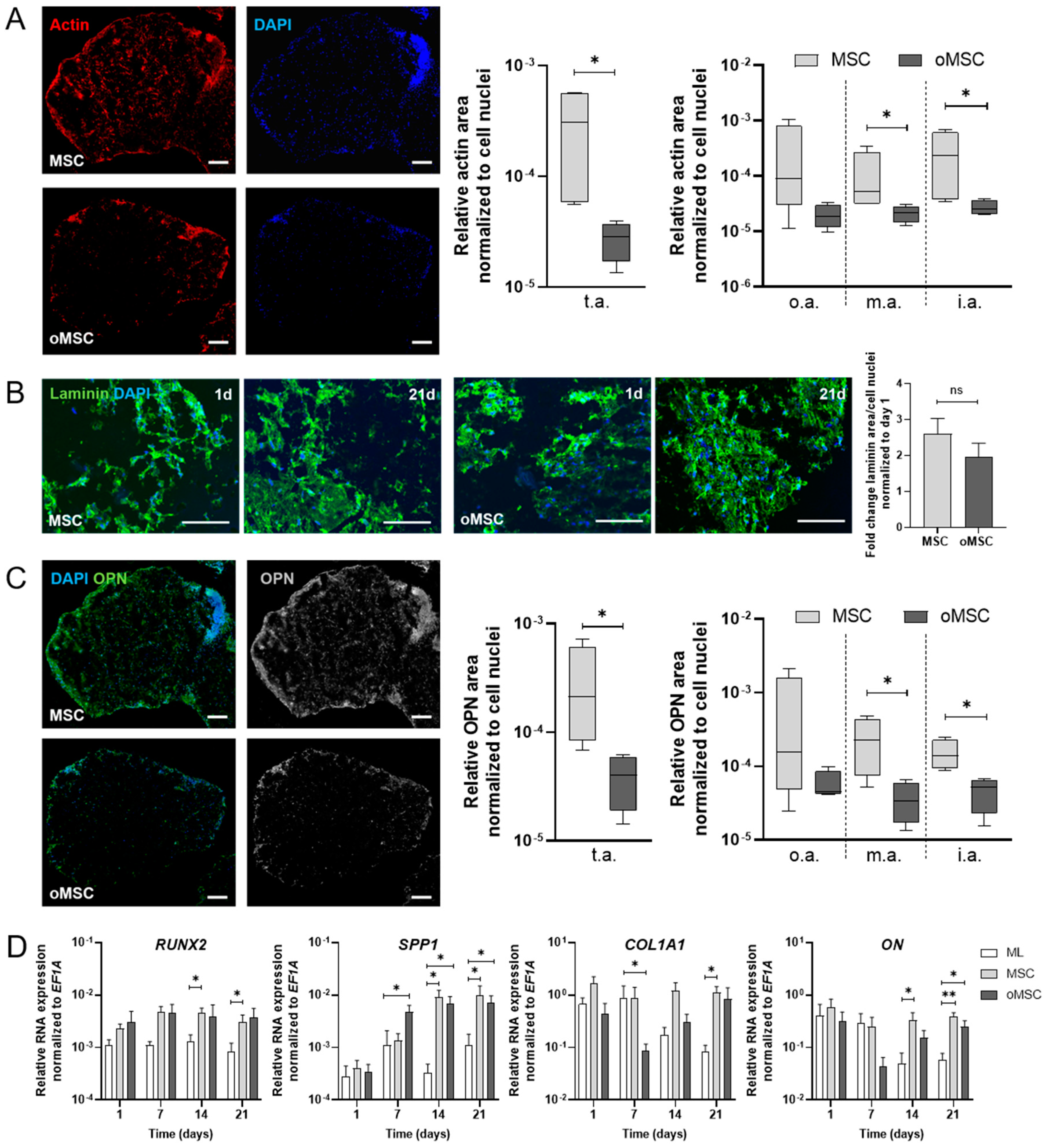
2.2. Characterization of the Scaffold-Free Cartilage Component Demonstrates a Valid Cartilage-Like Phenotype Including Zonal Organization
2.3. Co-Cultivation of Scaffold-Free Cartilage Components and In Vitro 3D Tricalcium Phosphate-Based Bone Components Lead to Formation of a Subchondral Bone-Like Zone
2.4. The Osteochondral Tissue Model Shows Cell- and Matrix-Related Changes after Cytokine Stimulation Which Were Prevented by Application of Anti-Rheumatic Drugs
3. Discussion
4. Materials and Methods
4.1. MSC Isolation, Cultivation and Characterization
4.2. Generation of the Osteogenic Component—TCP-Based Bone Component (TBBC)
4.3. Generation of the Scaffold-Free Cartilage Component (SFCC)
4.4. Generation of the Osteochondral Tissue Model and Experimental Setup
4.5. Viability and Cytotoxicity Assay
4.6. Alizarin Red Assay
4.7. Scanning Electron Microscopy
4.8. Histochemistry
4.9. Immunohistochemistry
4.10. Immunofluorescence Staining
4.11. Image Analysis with ImageJ
4.12. In Vitro µCT
4.13. RNA Isolation, cDNA Synthesis and qPCR
4.14. Statistical Analysis
5. Conclusions
Author Contributions
Funding
Institutional Review Board Statement
Informed Consent Statement
Data Availability Statement
Acknowledgments
Conflicts of Interest
Appendix A



References
- Lepage, S.I.M.; Robson, N.; Gilmore, H.; Davis, O.; Hooper, A.; St John, S.; Kamesan, V.; Gelis, P.; Carvajal, D.; Hurtig, M.; et al. Beyond Cartilage Repair: The Role of the Osteochondral Unit in Joint Health and Disease. Tissue Eng. Part. B Rev. 2019, 25, 114–125. [Google Scholar] [CrossRef]
- Burr, D.B.; Radin, E.L. Microfractures and Microcracks in Subchondral Bone: Are They Relevant to Osteoarthrosis? Rheum. Dis. Clin. N. Am. 2003, 29, 675–685. [Google Scholar] [CrossRef]
- Goldring, S.R.; Goldring, M.B. Changes in the Osteochondral Unit during Osteoarthritis: Structure, Function and Cartilage–Bone Crosstalk. Nat. Rev. Rheumatol. 2016, 12, 632–644. [Google Scholar] [CrossRef]
- Imhof, H.; Sulzbacher, I.; Grampp, S.; Czerny, C.; Youssefzadeh, S.; Kainberger, F. Subchondral Bone and Cartilage Disease: A Rediscovered Functional Unit. Investig. Radiol. 2000, 35, 581–588. [Google Scholar] [CrossRef]
- Kurz, B.; Lemke, A.K.; Fay, J.; Pufe, T.; Grodzinsky, A.J.; Schünke, M. Pathomechanisms of Cartilage Destruction by Mechanical Injury. Ann. Anat. Anat. Anz. 2005, 187, 473–485. [Google Scholar] [CrossRef]
- Martel-Pelletier, J.; Barr, A.J.; Cicuttini, F.M.; Conaghan, P.G.; Cooper, C.; Goldring, M.B.; Goldring, S.R.; Jones, G.; Teichtahl, A.J.; Pelletier, J.-P. Osteoarthritis. Nat. Rev. Dis. Primers 2016, 2, 16072. [Google Scholar] [CrossRef]
- McInnes, I.B.; Schett, G. The Pathogenesis of Rheumatoid Arthritis. N. Engl. J. Med. 2011, 365, 2205–2219. [Google Scholar] [CrossRef] [PubMed]
- Hardy, E.; Fernandez-Patron, C. Destroy to Rebuild: The Connection between Bone Tissue Remodeling and Matrix Metalloproteinases. Front. Physiol. 2020, 11, 47. [Google Scholar] [CrossRef] [PubMed]
- Otero, M.; Goldring, M.B. Cells of the Synovium in Rheumatoid Arthritis. Chondrocytes. Arthritis Res. Ther. 2007, 9, 220. [Google Scholar] [CrossRef] [PubMed]
- Buttgereit, F. Views on Glucocorticoid Therapy in Rheumatology: The Age of Convergence. Nat. Rev. Rheumatol. 2020, 16, 239–246. [Google Scholar] [CrossRef]
- Burmester, G.R.; Pope, J.E. Novel Treatment Strategies in Rheumatoid Arthritis. Lancet 2017, 389, 2338–2348. [Google Scholar] [CrossRef]
- Schinnerling, K.; Rosas, C.; Soto, L.; Thomas, R.; Aguillón, J.C. Humanized Mouse Models of Rheumatoid Arthritis for Studies on Immunopathogenesis and Preclinical Testing of Cell-Based Therapies. Front. Immunol. 2019, 10, 203. [Google Scholar] [CrossRef] [PubMed]
- Trentham, D.E.; Townes, A.S.; Kang, A.H. Autoimmunity to Type Ii Collagen an Experimental Model of Arthritis. J. Exp. Med. 1977, 146, 857–868. [Google Scholar] [CrossRef] [PubMed]
- Damerau, A.; Gaber, T. Modeling Rheumatoid Arthritis in Vitro: From Experimental Feasibility to Physiological Proximity. Int. J. Mol. Sci 2020, 21, 7916. [Google Scholar] [CrossRef] [PubMed]
- Murphy, G.; Lee, M.H. What Are the Roles of Metalloproteinases in Cartilage and Bone Damage? Ann. Rheum. Dis. 2005, 64, iv44. [Google Scholar] [CrossRef]
- Gaber, T.; Brinkman, A.C.K.; Pienczikowski, J.; Diesing, K.; Damerau, A.; Pfeiffenberger, M.; Lang, A.; Ohrndorf, S.; Burmester, G.R.; Buttgereit, F.; et al. Impact of Janus Kinase Inhibition with Tofacitinib on Fundamental Processes of Bone Healing. Int. J. Mol. Sci. 2020, 21, 865. [Google Scholar] [CrossRef]
- Donlin, L.T.; Jayatilleke, A.; Giannopoulou, E.G.; Kalliolias, G.D.; Ivashkiv, L.B. Modulation of Tnf-Induced Macrophage Polarization by Synovial Fibroblasts. J. Immunol. 2014, 193, 2373–2383. [Google Scholar] [CrossRef]
- Weber, M.C.; Fischer, L.; Damerau, A.; Ponomarev, I.; Pfeiffenberger, M.; Gaber, T.; Gotschel, S.; Lang, J.; Roblitz, S.; Buttgereit, F.; et al. Macroscale Mesenchymal Condensation to Study Cytokine-Driven Cellular and Matrix-Related Changes During Cartilage Degradation. Biofabrication 2020, 12, 045016. [Google Scholar] [CrossRef]
- Pretzel, D.; Pohlers, D.; Weinert, S.; Kinne, R.W. In Vitro Model for the Analysis of Synovial Fibroblast-Mediated Degradation of Intact Cartilage. Arthritis Res. Ther. 2009, 11, R25. [Google Scholar] [CrossRef]
- Lubke, C.; Ringe, J.; Krenn, V.; Fernahl, G.; Pelz, S.; Kreusch-Brinker, R.; Sittinger, M.; Paulitschke, M. Growth Characterization of Neo Porcine Cartilage Pellets and Their Use in an Interactive Culture Model. Osteoarthr. Cartil. 2005, 13, 478–487. [Google Scholar] [CrossRef][Green Version]
- Chabaud, M.; Miossec, P. The Combination of Tumor Necrosis Factor Α Blockade with Interleukin-1 and Interleukin-17 Blockade Is More Effective for Controlling Synovial Inflammation and Bone Resorption in an Ex Vivo Model. Arthritis Rheum. 2001, 44, 1293–1303. [Google Scholar] [CrossRef]
- Kim, T.W.; Lee, M.C.; Bae, H.C.; Han, H.S. Direct Coculture of Human Chondrocytes and Synovium-Derived Stem Cells Enhances in Vitro Chondrogenesis. Cell J. 2018, 20, 53–60. [Google Scholar] [PubMed]
- Kandel, R.A.; Grynpas, M.; Pilliar, R.; Lee, J.; Wang, J.; Waldman, S.; Zalzal, P.; Hurtig, M. Repair of Osteochondral Defects with Biphasic Cartilage-Calcium Polyphosphate Constructs in a Sheep Model. Biomaterials 2006, 27, 4120–4131. [Google Scholar] [CrossRef] [PubMed]
- Schaefer, D.; Martin, I.; Jundt, G.; Seidel, J.; Heberer, M.; Grodzinsky, A.; Bergin, I.; Vunjak-Novakovic, G.; Freed, L.E. Tissue-Engineered Composites for the Repair of Large Osteochondral Defects. Arthritis Rheum. 2002, 46, 2524–2534. [Google Scholar] [CrossRef]
- Schek, R.M.; Taboas, J.M.; Segvich, S.J.; Hollister, S.J.; Krebsbach, P.H. Engineered Osteochondral Grafts Using Biphasic Composite Solid Free-Form Fabricated Scaffolds. Tissue Eng. 2004, 10, 1376–1385. [Google Scholar] [CrossRef] [PubMed]
- Fukuda, A.; Kato, K.; Hasegawa, M.; Hirata, H.; Sudo, A.; Okazaki, K.; Tsuta, K.; Shikinami, Y.; Uchida, A. Enhanced Repair of Large Osteochondral Defects Using a Combination of Artificial Cartilage and Basic Fibroblast Growth Factor. Biomaterials 2005, 26, 4301–4308. [Google Scholar] [CrossRef]
- Gilbert, S.J.; Singhrao, S.K.; Khan, I.M.; Gonzalez, L.G.; Thomson, B.M.; Burdon, D.; Duance, V.C.; Archer, C.W. Enhanced Tissue Integration During Cartilage Repair In Vitro Can Be Achieved by Inhibiting Chondrocyte Death at the Wound Edge. Tissue Eng. Part. A 2009, 15, 1739–1749. [Google Scholar] [CrossRef]
- Darling, E.M.; Athanasiou, K.A. Rapid Phenotypic Changes in Passaged Articular Chondrocyte Subpopulations. J. Orthop. Res. 2005, 23, 425–432. [Google Scholar] [CrossRef]
- Vinken, M.; Blaauboer, B.J. In Vitro Testing of Basal Cytotoxicity: Establishment of an Adverse Outcome Pathway from Chemical Insult to Cell Death. Toxicol. Vitr. 2017, 39, 104–110. [Google Scholar] [CrossRef]
- Nguyen, D.X.; Cotton, A.; Attipoe, L.; Ciurtin, C.; Dore, C.J.; Ehrenstein, M.R. Regulatory T Cells as a Biomarker for Response to Adalimumab in Rheumatoid Arthritis. J. Allergy Clin. Immunol. 2018, 142, 978–980.e979. [Google Scholar] [CrossRef]
- Pattacini, L.; Boiardi, L.; Casali, B.; Salvarani, C. Differential Effects of Anti-Tnf-Α Drugs on Fibroblast-Like Synoviocyte Apoptosis. Rheumatology 2009, 49, 480–489. [Google Scholar] [CrossRef] [PubMed]
- Gaber, T.; Hahne, M.; Strehl, C.; Hoff, P.; Dörffel, Y.; Feist, E.; Burmester, G.-R.; Buttgereit, F. Disentangling the Effects of Tocilizumab on Neutrophil Survival and Function. Immunol. Res. 2016, 64, 665–676. [Google Scholar] [CrossRef] [PubMed]
- Shin, B.-H.; Ge, S.; Mirocha, J.; Jordan, S.C.; Toyoda, M. Tocilizumab (Anti-Il-6r) Suppressed Tnfα Production by Human Monocytes in an in Vitro Model of Anti-Hla Antibody-Induced Antibody-Dependent Cellular Cytotoxicity. Transplant. Direct 2017, 3, e139. [Google Scholar] [CrossRef] [PubMed]
- Stein, R.; Smith, M.R.; Chen, S.; Zalath, M.; Goldenberg, D.M. Combining Milatuzumab with Bortezomib, Doxorubicin, or Dexamethasone Improves Responses in Multiple Myeloma Cell Lines. Clin. Cancer Res. 2009, 15, 2808. [Google Scholar] [CrossRef] [PubMed]
- Gimble, J.M.; Guilak, F.; Nuttall, M.E.; Sathishkumar, S.; Vidal, M.; Bunnell, B.A. In Vitro Differentiation Potential of Mesenchymal Stem Cells. Transfus. Med. Hemother. 2008, 35, 228–238. [Google Scholar] [CrossRef]
- Larson, B.L.; Ylöstalo, J.; Prockop, D.J. Human Multipotent Stromal Cells Undergo Sharp Transition from Division to Development in Culture. Stem Cells 2008, 26, 193–201. [Google Scholar] [CrossRef]
- Tuli, R.; Nandi, S.; Li, W.-J.; Tuli, S.; Huang, X.; Manner, P.A.; Laquerriere, P.; Nöth, U.; Hall, D.J.; Tuan, R.S. Human Mesenchymal Progenitor Cell-Based Tissue Engineering of a Single-Unit Osteochondral Construct. Tissue Eng. 2004, 10, 1169–1179. [Google Scholar] [CrossRef]
- Boukhechba, F.; Balaguer, T.; Michiels, J.-F.; Ackermann, K.; Quincey, D.; Bouler, J.-M.; Pyerin, W.; Carle, G.F.; Rochet, N. Human Primary Osteocyte Differentiation in a 3d Culture System. J. Bone Miner. Res. 2009, 24, 1927–1935. [Google Scholar] [CrossRef]
- Gao, P.; Zhang, H.; Liu, Y.; Fan, B.; Li, X.; Xiao, X.; Lan, P.; Li, M.; Geng, L.; Liu, D.; et al. Beta-Tricalcium Phosphate Granules Improve Osteogenesis in Vitro and Establish Innovative Osteo-Regenerators for Bone Tissue Engineering in Vivo. Sci. Rep. 2016, 6, 23367. [Google Scholar] [CrossRef]
- Liu, G.; Zhao, L.; Cui, L.; Liu, W.; Cao, Y. Tissue-Engineered Bone Formation Using Human Bone Marrow Stromal Cells and Novel Β-Tricalcium Phosphate. Biomed. Mater. 2007, 2, 78–86. [Google Scholar] [CrossRef]
- Herten, M.; Rothamel, D.; Schwarz, F.; Friesen, K.; Koegler, G.; Becker, J. Surface- and Nonsurface-Dependent In Vitro Effects of Bone Substitutes on Cell Viability. Clin. Oral Investig. 2009, 13, 149–155. [Google Scholar] [CrossRef] [PubMed]
- Kulterer, B.; Friedl, G.; Jandrositz, A.; Sanchez-Cabo, F.; Prokesch, A.; Paar, C.; Scheideler, M.; Windhager, R.; Preisegger, K.-H.; Trajanoski, Z. Gene Expression Profiling of Human Mesenchymal Stem Cells Derived from Bone Marrow During Expansion and Osteoblast Differentiation. BMC Genom. 2007, 8, 70. [Google Scholar] [CrossRef] [PubMed]
- Wrobel, E.; Leszczynska, J.; Brzoska, E. The Characteristics of Human Bone-Derived Cells (Hbdcs) during Osteogenesis In Vitro. Cell. Mol. Biol. Lett. 2016, 21, 26. [Google Scholar] [CrossRef]
- DuRaine, G.D.; Brown, W.E.; Hu, J.C.; Athanasiou, K.A. Emergence of Scaffold-Free Approaches for Tissue Engineering Musculoskeletal Cartilages. Ann. Biomed. Eng. 2015, 43, 543–554. [Google Scholar] [CrossRef] [PubMed]
- Furukawa, K.S.; Suenaga, H.; Toita, K.; Numata, A.; Tanaka, J.; Ushida, T.; Sakai, Y.; Tateishi, T. Rapid and Large-Scale Formation of Chondrocyte Aggregates by Rotational Culture. Cell Transplant. 2003, 12, 475–479. [Google Scholar] [CrossRef]
- Gilpin, D.A.; Weidenbecher, M.S.; Dennis, J.E. Scaffold-Free Tissue-Engineered Cartilage Implants for Laryngotracheal Reconstruction. Laryngoscope 2010, 120, 612–617. [Google Scholar] [CrossRef]
- Park, I.-S.; Jin, R.L.; Oh, H.J.; Truong, M.-D.; Choi, B.H.; Park, S.-H.; Park, D.Y.; Min, B.-H. Sizable Scaffold-Free Tissue-Engineered Articular Cartilage Construct for Cartilage Defect Repair. Artif. Organs 2019, 43, 278–287. [Google Scholar] [CrossRef]
- Bhumiratana, S.; Eton, R.E.; Oungoulian, S.R.; Wan, L.Q.; Ateshian, G.A.; Vunjak-Novakovic, G. Large, Stratified, and Mechanically Functional Human Cartilage Grown In Vitro by Mesenchymal Condensation. Proc. Natl. Acad. Sci. USA 2014, 111, 6940–6945. [Google Scholar] [CrossRef]
- Addo, R.K.; Heinrich, F.; Heinz, G.A.; Schulz, D.; Sercan-Alp, Ö.; Lehmann, K.; Tran, C.L.; Bardua, M.; Matz, M.; Löhning, M.; et al. Single-Cell Transcriptomes of Murine Bone Marrow Stromal Cells Reveal Niche-Associated Heterogeneity. Eur J. Immunol. 2019, 49, 1372–1379. [Google Scholar] [CrossRef]
- Kim, I.G.; Ko, J.; Lee, H.R.; Do, S.H.; Park, K. Mesenchymal Cells Condensation-Inducible Mesh Scaffolds for Cartilage Tissue Engineering. Biomaterials 2016, 85, 18–29. [Google Scholar] [CrossRef]
- Xia, H.; Liang, C.; Luo, P.; Huang, J.; He, J.; Wang, Z.; Cao, X.; Peng, C.; Wu, S. Pericellular Collagen I Coating for Enhanced Homing and Chondrogenic Differentiation of Mesenchymal Stem Cells in Direct Intra-Articular Injection. Stem Cell Res. Ther. 2018, 9, 174. [Google Scholar] [CrossRef] [PubMed]
- Raghothaman, D.; Leong, M.F.; Lim, T.C.; Toh, J.K.C.; Wan, A.C.A.; Yang, Z.; Lee, E.H. Engineering Cell Matrix Interactions in Assembled Polyelectrolyte Fiber Hydrogels for Mesenchymal Stem Cell Chondrogenesis. Biomaterials 2014, 35, 2607–2616. [Google Scholar] [CrossRef] [PubMed]
- Ng, J.; Bernhard, J.; Vunjak-Novakovic, G. Mesenchymal Stem Cells for Osteochondral Tissue Engineering. Methods Mol. Biol. 2016, 1416, 35–54. [Google Scholar] [PubMed]
- Lin, Z.; Li, Z.; Li, E.N.; Li, X.; Del Duke, C.J.; Shen, H.; Hao, T.; O’Donnell, B.; Bunnell, B.A.; Goodman, S.B.; et al. Osteochondral Tissue Chip Derived from Ipscs: Modeling Oa Pathologies and Testing Drugs. Front. Bioeng. Biotechnol. 2019, 7, 411. [Google Scholar] [CrossRef]
- Choy, E.H.S.; Panayi, G.S. Cytokine Pathways and Joint Inflammation in Rheumatoid Arthritis. N. Engl. J. Med. 2001, 344, 907–916. [Google Scholar] [CrossRef]
- Hashizume, M.; Mihara, M. High Molecular Weight Hyaluronic Acid Inhibits Il-6-Induced Mmp Production from Human Chondrocytes by up-Regulating the Erk Inhibitor, Mkp-1. Biochem. Biophys. Res. Commun. 2010, 403, 184–189. [Google Scholar] [CrossRef]
- Latourte, A.; Cherifi, C.; Maillet, J.; Ea, H.-K.; Bouaziz, W.; Funck-Brentano, T.; Cohen-Solal, M.; Hay, E.; Richette, P. Systemic Inhibition of Il-6/Stat3 Signalling Protects against Experimental Osteoarthritis. Ann. Rheum. Dis. 2017, 76, 748. [Google Scholar] [CrossRef]
- Fox, D.A. Cytokine Blockade as a New Strategy to Treat Rheumatoid Arthritis: Inhibition of Tumor Necrosis Factor. Arch. Intern. Med. 2000, 160, 437–444. [Google Scholar] [CrossRef]
- Honorati, M.C.; Cattini, L.; Facchini, A. Il-17, Il-1 and Tnf Stimulate Vegf Production by Dedifferentiated Chondrocytes. Osteoarthr. Cartil. 2004, 12, 683–691. [Google Scholar] [CrossRef]
- Leech, M.; Metz, C.; Hall, P.; Hutchinson, P.; Gianis, K.; Smith, M.; Weedon, H.; Holdsworth, S.R.; Bucala, R.; Morand, E.F. Macrophage Migration Inhibitory Factor in Rheumatoid Arthritis: Evidence of Proinflammatory Function and Regulation by Glucocorticoids. Arthritis Rheum. 1999, 42, 1601–1608. [Google Scholar] [CrossRef]
- Manicourt, D.H.; Poilvache, P.; Van Egeren, A.; Devogelaer, J.P.; Lenz, M.E.; Thonar, E.J. Synovial Fluid Levels of Tumor Necrosis Factor Alpha and Oncostatin M Correlate with Levels of Markers of the Degradation of Crosslinked Collagen and Cartilage Aggrecan in Rheumatoid Arthritis but Not in Osteoarthritis. Arthritis Rheum. 2000, 43, 281–288. [Google Scholar] [CrossRef]
- Wright, H.L.; Mewar, D.; Bucknall, R.C.; Edwards, S.W.; Moots, R.J. Synovial Fluid Il-6 Concentrations Associated with Positive Response to Tocilizumab in an Ra Patient with Failed Response to Anti-Tnf and Rituximab. Rheumatology 2015, 54, 743–744. [Google Scholar] [CrossRef] [PubMed]
- Koch, A.E.; Volin, M.V.; Woods, J.M.; Kunkel, S.L.; Connors, M.A.; Harlow, L.A.; Woodruff, D.C.; Burdick, M.D.; Strieter, R.M. Regulation of Angiogenesis by the C-X-C Chemokines Interleukin-8 and Epithelial Neutrophil Activating Peptide 78 in the Rheumatoid Joint. Arthritis Rheum. 2001, 44, 31–40. [Google Scholar] [CrossRef]
- Verboogen, D.R.J.; Revelo, N.H.; ter Beest, M.; van den Bogaart, G. Interleukin-6 Secretion Is Limited by Self-Signaling in Endosomes. J. Mol. Cell Biol. 2018, 11, 144–157. [Google Scholar] [CrossRef] [PubMed]
- Yoshida, S.; Ono, M.; Shono, T.; Izumi, H.; Ishibashi, T.; Suzuki, H.; Kuwano, M. Involvement of Interleukin-8, Vascular Endothelial Growth Factor, and Basic Fibroblast Growth Factor in Tumor Necrosis Factor Alpha-Dependent Angiogenesis. Mol. Cell. Biol. 1997, 17, 4015. [Google Scholar] [CrossRef]
- Paleolog, E.M.; Hunt, M.; Elliott, M.J.; Feldmann, M.; Maini, R.N.; Woody, J.N. Deactivation of Vascular Endothelium by Monoclonal Anti-Tumor Necrosis Factor Alpha Antibody in Rheumatoid Arthritis. Arthritis Rheum. 1996, 39, 1082–1091. [Google Scholar] [CrossRef]
- Paleolog, E.M.; Young, S.; Stark, A.C.; McCloskey, R.V.; Feldmann, M.; Maini, R.N. Modulation of Angiogenic Vascular Endothelial Growth Factor by Tumor Necrosis Factor Alpha and Interleukin-1 in Rheumatoid Arthritis. Arthritis Rheum. 1998, 41, 1258–1265. [Google Scholar] [CrossRef]
- Koenders, M.I.; van den Berg, W.B. Secukinumab for Rheumatology: Development and Its Potential Place in Therapy. Drug Des. Dev. Devel Ther. 2016, 10, 2069–2080. [Google Scholar] [CrossRef]
- Genovese, M.C.; Jarosova, K.; Cieslak, D.; Alper, J.; Kivitz, A.; Hough, D.R.; Maes, P.; Pineda, L.; Chen, M.; Zaidi, F. Apremilast in Patients with Active Rheumatoid Arthritis: A Phase Ii, Multicenter, Randomized, Double-Blind, Placebo-Controlled, Parallel-Group Study. Arthritis Rheumatol. 2015, 67, 1703–1710. [Google Scholar] [CrossRef]
- Nakae, S.; Nambu, A.; Sudo, K.; Iwakura, Y. Suppression of Immune Induction of Collagen-Induced Arthritis in Il-17-Deficient Mice. J. Immunol. 2003, 171, 6173–6177. [Google Scholar] [CrossRef]
- Lubberts, E.; Koenders, M.I.; Oppers-Walgreen, B.; van den Bersselaar, L.; Coenen-de Roo, C.J.; Joosten, L.A.; van den Berg, W.B. Treatment with a Neutralizing Anti-Murine Interleukin-17 Antibody after the Onset of Collagen-Induced Arthritis Reduces Joint Inflammation, Cartilage Destruction, and Bone Erosion. Arthritis Rheum. 2004, 50, 650–659. [Google Scholar] [CrossRef] [PubMed]
- Tahir, H.; Deodhar, A.; Genovese, M.; Takeuchi, T.; Aelion, J.; Van den Bosch, F.; Haemmerle, S.; Richards, H.B. Secukinumab in Active Rheumatoid Arthritis after Anti-Tnfalpha Therapy: A Randomized, Double-Blind Placebo-Controlled Phase 3 Study. Rheumatol. Ther. 2017, 4, 475–488. [Google Scholar] [CrossRef]
- Piluso, S.; Li, Y.; Abinzano, F.; Levato, R.; Moreira Teixeira, L.; Karperien, M.; Leijten, J.; van Weeren, R.; Malda, J. Mimicking the Articular Joint with in Vitro Models. Trends Biotechnol. 2019, 37, 1063–1077. [Google Scholar] [CrossRef] [PubMed]
- Kawamoto, T.; Kawamoto, K. Preparation of Thin Frozen Sections from Nonfixed and Undecalcified Hard Tissues Using Kawamot’s Film Method (2012). Methods Mol. Biol. 2014, 1130, 149–164. [Google Scholar] [PubMed]







| Donor | Age | Sex | Type of Experiments | Used Methods |
|---|---|---|---|---|
| MSC 1 | 62 | m | Characterization of TBBCs | LDH, WST-1, gene expression analysis, histology, immunofluorescence |
| MSC 2 | 78 | m | ||
| MSC 3 | 56 | w | ||
| MSC 4 | 69 | w | ||
| MSC 5 | 57 | m | ||
| MSC 6 | 74 | w | ||
| MSC 7 | 75 | w | LDH, µCT, SEM, Alizarin Red, histology, immunofluorescence | |
| MSC 8 | 76 | w | ||
| MSC 9 | 77 | m | ||
| MSC 10 | 77 | w | ||
| MSC 11 | 66 | m | ||
| MSC 12 | 53 | m | ||
| MSC 13 | 63 | m | ||
| MSC 14 | 84 | w | Characterization of SFCCs | Gene expression analysis, histology |
| MSC 15 | 71 | w | ||
| MSC 16 | 66 | m | ||
| MSC 17 | 59 | w | ||
| MSC 18 | 79 | m | ||
| MSC 19 | 78 | m | ||
| MSC 20 | 64 | m | Co-cultivation (OTM), proof of OTM experiments | Gene expression analysis, histology |
| MSC 21 | 67 | w | ||
| MSC 22 | 72 | w | ||
| MSC 23 | 76 | w | ||
| MSC 24 | 57 | m |
| Primary Antibody | Dye | Host | ID | Concentration [mg/mL] | Company |
| Phalloidin | TRITC | - | P1951 | 1.5 | Sigma‑Aldrich |
| Laminin | - | rabbit | NB300 | 0.8 | Novus Biologicals LLC |
| Osteopontin | A488 | rabbit | ab8448 | 1 | Abcam |
| Collagen 1 | - | mouse | ab6308 | 1.5 | Abcam |
| Collagen 2 | - | mouse | CO072 | 1 | Quartett |
| Secondary Antibody | Dye | Host | ID | Concentration [mg/mL] | Company |
| Anti-mouse | Biotin | horse | BA-2000 | 1.5 | Vector Laboratories Inc. |
| Anti-rabbit | A488 | goat | A32731 | 2 | Thermo Fisher Scientific |
| Gene | Sequence of Forward Primer | Sequence of Reverse Primer | GenBank ID |
|---|---|---|---|
| EF1A | GTTGATATGGTTCCTGGCAAGC | TTGCCAGCTCCAGCAGCCT | NM_001402.5 |
| RUNX2 | TTACTTACACCCCGCCAGTC | TATGGAGTGCTGCTGGTCTG | NM_001015051.3 |
| SPP1 | GCCGAGGTGATAGTGTGGTT | TGAGGTGATGTCCTCGTCTG | NM_001251830.1 |
| COL1A1 | CAGCCGCTTCACCTACAGC | TTTTGTATTCAATCACTGTCTTGCC | NM_000088.3 |
| ON | ACCAGCACCCCATTGACG | AGGTCACAGGTCTCGAAAAAGC | NM_001309443.1 |
| SOX9 | CGCCTTGAAGATGGCGTTG | GCTCTGGAGACTTCTGAACGA | NM_000346.3 |
| PPARG2 | CAAACCCCTATTCCATGCTGTT | AATGGCATCTCTGTGTCAACC | NM_015869.4 |
| COL2A1 | GTGGGGCAAGACTGTTATCG | AGGTCAGGTCAGCCATTCAG | NM_033150.3 |
| COL10A1 | CCAGCACGCAGAATCCATCT | TATGCCTGTGGGCATTTGGT | NM_000493.4 |
| ACAN | AACGCAGACTACAGAAGCGG | GGCGGACAAATTAGATGCGG | NM_001369268.1 |
| MMP1 | CTCTGGAGTAATGTCACACCTCT | TGTTGGTCCACCTTTCATCTTC | NM_001145938.2 |
| MMP3 | ATCCTACTGTTGCTGTGCGT | CATCACCTCCAGAGTGTCGG | NM_002422.5 |
| MMP13 | TCCTGATGTGGGTGAATACAATG | GCCATCGTGAAGTCTGGTAAAAT | NM_002427.4 |
| TNF | GTCTCCTACCAGACCAAG | CAAAGTAGACCCTGCCCAGACTC | NM_000594.4 |
| IL6 | TACCCCCAGGAGAAGATTCC | TTTTCTGCCAGTGCCTCTTT | NM_001371096.1 |
| IL8 | GAATGGGTTTGCTAGAATGTGATA | CAGACTAGGGTTGCCAGATTTAAC | NM_000584.4 |
| LDHA | ACCCAGTTTCCACCATGATT | CCCAAAATGCAAGGAACACT | NM_005566.4 |
| VEGFA | AGCCTTGCCTTGCTGCTCTA | GTGCTGGCCTTGGTGAGG | NM_001025366.3 |
Publisher’s Note: MDPI stays neutral with regard to jurisdictional claims in published maps and institutional affiliations. |
© 2020 by the authors. Licensee MDPI, Basel, Switzerland. This article is an open access article distributed under the terms and conditions of the Creative Commons Attribution (CC BY) license (http://creativecommons.org/licenses/by/4.0/).
Share and Cite
Damerau, A.; Pfeiffenberger, M.; Weber, M.-C.; Burmester, G.-R.; Buttgereit, F.; Gaber, T.; Lang, A. A Human Osteochondral Tissue Model Mimicking Cytokine-Induced Key Features of Arthritis In Vitro. Int. J. Mol. Sci. 2021, 22, 128. https://doi.org/10.3390/ijms22010128
Damerau A, Pfeiffenberger M, Weber M-C, Burmester G-R, Buttgereit F, Gaber T, Lang A. A Human Osteochondral Tissue Model Mimicking Cytokine-Induced Key Features of Arthritis In Vitro. International Journal of Molecular Sciences. 2021; 22(1):128. https://doi.org/10.3390/ijms22010128
Chicago/Turabian StyleDamerau, Alexandra, Moritz Pfeiffenberger, Marie-Christin Weber, Gerd-Rüdiger Burmester, Frank Buttgereit, Timo Gaber, and Annemarie Lang. 2021. "A Human Osteochondral Tissue Model Mimicking Cytokine-Induced Key Features of Arthritis In Vitro" International Journal of Molecular Sciences 22, no. 1: 128. https://doi.org/10.3390/ijms22010128
APA StyleDamerau, A., Pfeiffenberger, M., Weber, M.-C., Burmester, G.-R., Buttgereit, F., Gaber, T., & Lang, A. (2021). A Human Osteochondral Tissue Model Mimicking Cytokine-Induced Key Features of Arthritis In Vitro. International Journal of Molecular Sciences, 22(1), 128. https://doi.org/10.3390/ijms22010128

