Sign in to use this feature.

Years

Between: -

Subjects

remove_circle_outline
remove_circle_outline
remove_circle_outline
remove_circle_outline

Journals

Article Types

Countries / Regions

Search Results (17)

Search Parameters:
Keywords = lymphatic microsurgery

Order results
Result details
Results per page
Select all
Export citation of selected articles as:
11 pages, 2450 KB  
Technical Note
High-Volume LVA—New Surgical Technique for Treatment of Lymphoceles in the Groin
by Daniel Schiltz, Mahsa Bagheri Borgolte, Stephan Schreml, Philipp Lamby, Adrian Vater, Lukas Prantl and Uwe von Fritschen
Clin. Pract. 2026, 16(4), 71; https://doi.org/10.3390/clinpract16040071 - 31 Mar 2026
Viewed by 221
Abstract
Background: Groin lymphoceles are common postoperative complications after vascular interventions that can be difficult to treat, especially in recurrent or complex cases. While lymphovenous anastomosis (LVA) is a potential, minimally invasive option, its limited flow capacity may not provide sufficient drainage in large [...] Read more.
Background: Groin lymphoceles are common postoperative complications after vascular interventions that can be difficult to treat, especially in recurrent or complex cases. While lymphovenous anastomosis (LVA) is a potential, minimally invasive option, its limited flow capacity may not provide sufficient drainage in large lymphoceles. We present a novel high-volume LVA technique that uses larger veins to directly drain the lymphocele cavity. Methods: Five patients with six groin lymphoceles, all previously treated unsuccessfully with conventional methods (mean 3.3 surgeries), underwent high-volume LVA (HV-LVA). The technique involved direct anastomosis of a large regional vein to the lymphocele cavity. Lymphatic inflow points were identified with Patent Blue or ICG when possible. Outcomes were assessed over 6–14 months. Results: In total, seven HV-LVAs were performed. Three lymphoceles (50%) were successfully treated with a single operation; three required revisions due to venous occlusion. All patients were successfully treated without recurrence. The average number of surgeries per patient was 2.2. Conclusions: High-volume LVA may be an effective option for therapy-resistant inguinal lymphoceles, providing greater drainage capacity than standard techniques. Further studies are needed to confirm its long-term efficacy and safety. Full article
Show Figures

Figure 1

12 pages, 2135 KB  
Review
Microsurgical Interventions for Cancer-Related Lymphedema
by Aurora M. Kareh, Brielle Weinstein and Nicholas J. Panetta
Lymphatics 2026, 4(2), 18; https://doi.org/10.3390/lymphatics4020018 - 30 Mar 2026
Viewed by 227
Abstract
Lymphedema is a chronic, incurable disease affecting patients who undergo high-risk cancer treatments. Advances in microsurgical techniques have paved the way for the development of techniques that can prevent or treat this unrelenting condition. In this article we discuss microsurgical interventions for the [...] Read more.
Lymphedema is a chronic, incurable disease affecting patients who undergo high-risk cancer treatments. Advances in microsurgical techniques have paved the way for the development of techniques that can prevent or treat this unrelenting condition. In this article we discuss microsurgical interventions for the prevention and treatment of lymphedema, as well as the role of robotics in lymphatic surgery. Full article
(This article belongs to the Special Issue Contemporary Multidisciplinary Management of Lymphatic Disease)
Show Figures

Figure 1

19 pages, 2995 KB  
Article
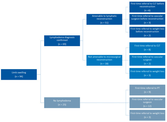
Gatekeeper or Pathfinder? The Evolving Role of Lymphedema Surgeons in the Assessment of Limb Swelling
by Judith Monzy, Yasmina Samaha, Shelby Chun Fat, Eileen Lu, Christopher Pham, Edward C. Ray and Philip S. Brazio
J. Clin. Med. 2026, 15(4), 1322; https://doi.org/10.3390/jcm15041322 - 7 Feb 2026
Viewed by 378
Abstract
Background: Lymphedema is a debilitating condition with high morbidity, yet despite advances in management, diagnostic ambiguity and fragmented referral patterns continue to delay appropriate care. We evaluated predictors of accurate diagnosis, microsurgical reconstruction candidacy, and secondary referrals generated during consultation with a lymphatic [...] Read more.
Background: Lymphedema is a debilitating condition with high morbidity, yet despite advances in management, diagnostic ambiguity and fragmented referral patterns continue to delay appropriate care. We evaluated predictors of accurate diagnosis, microsurgical reconstruction candidacy, and secondary referrals generated during consultation with a lymphatic microsurgeon to highlight the need for a coordinated model of care. Methods: A retrospective chart review was performed for all outpatient referrals for ‘lymphedema’ from September 2020 to September 2021. Patient demographics, diagnostics, referral patterns, and lymphedema-related clinical data were collected. Results: 94 patients were referred for evaluation of possible lymphedema; lymphoscintigraphy confirmed diagnosis in 69. Following consultation, 23 patients received referrals for physical therapy, 17 for vascular surgery, and 8 for bariatric surgery or medical weight loss. Patients without lymphedema were more often referred to vascular surgery than those with lymphedema. Non-surgical candidates were more frequently referred to therapy or weight loss. Conclusions: Incorporating microsurgical reconstructive expertise into the evaluation of limb swelling improves diagnostic accuracy and refers patients- regardless of lymphedema status or surgical candidacy- to appropriate specialists. We propose a pathfinder model for patient flow that streamlines triage, improves access to accurate diagnosis and treatment, and prevents overburdening microsurgical practices with non-surgical patients. Full article
(This article belongs to the Special Issue Plastic Surgery: Challenges and Future Directions)
Show Figures

Figure 1

16 pages, 254 KB  
Review
Robotic Horizons in Plastic Surgery: A Look Toward the Future
by Ali Foroutan, Diwakar Phuyal, Georgia Babb, Julia Ting, Ghazal Mashhadiagha, Niayesh Najafi, Risal Djohan, Sarah N. Bishop and Graham S. Schwarz
J. Clin. Med. 2026, 15(2), 602; https://doi.org/10.3390/jcm15020602 - 12 Jan 2026
Viewed by 918
Abstract
Background/Objectives: Robotic technology has transformed several surgical specialties, offering enhanced precision, visualization, and dexterity. In plastic and reconstructive surgery, robotic systems are increasingly utilized across a range of procedures, though their applications remain in early development. Methods: A review of the literature was [...] Read more.
Background/Objectives: Robotic technology has transformed several surgical specialties, offering enhanced precision, visualization, and dexterity. In plastic and reconstructive surgery, robotic systems are increasingly utilized across a range of procedures, though their applications remain in early development. Methods: A review of the literature was performed to identify studies reporting robot-assisted procedures in plastic and reconstructive surgery. The literature was synthesized thematically to characterize current procedural applications, emerging technologies, and areas of active clinical investigation. Results: Robotic systems have been reported in a broad range of plastic and reconstructive procedures, including flap harvest, microsurgery, breast reconstruction, craniofacial and head and neck reconstruction, esthetic surgery, and gender-affirming surgery. The existing studies primarily consist of case series and case reports with substantial variability in reported indications, techniques, and technological platforms. Comparative clinical outcomes and long-term data are limited. Conclusions: Robot-assisted reconstruction continues to expand across multiple procedural domains. However, current evidence remains largely descriptive, underscoring the need for standardized reporting and prospective studies to better define clinical value, safety, and appropriate indications. Full article
(This article belongs to the Special Issue Plastic Surgery: Challenges and Future Directions)
15 pages, 2840 KB  
Article
Microsurgical Lymphatic Vessel Transplantation for Chronic Lymphedema: Long-Term Evaluation of Volume Reduction and Lymphatic Transport Kinetics
by Wolfram Demmer, Louisa Antonie Hock, Konstantin Christoph Koban, Paul Severin Wiggenhauser, Matthias Brendel, Riccardo Giunta and Tim Nürnberger
Life 2025, 15(6), 914; https://doi.org/10.3390/life15060914 - 4 Jun 2025
Viewed by 1692
Abstract
This study investigates long-term volume reduction after microsurgical autologous lymphatic vessel transplantation (LVT) in patients with chronic lymphoedema. Lymphoedema is caused by inadequate lymphatic drainage and leads to swelling, pain, and a reduced quality of life. Conservative treatments often show only limited success, [...] Read more.
This study investigates long-term volume reduction after microsurgical autologous lymphatic vessel transplantation (LVT) in patients with chronic lymphoedema. Lymphoedema is caused by inadequate lymphatic drainage and leads to swelling, pain, and a reduced quality of life. Conservative treatments often show only limited success, which is why surgical procedures such as LVT are increasingly gaining in importance. In a retrospective long-term analysis, patients who underwent LVT between 1988 and 2010 were examined on average 21.7 years after surgery. The examination included pre- and post-operative volume measurements, which were supplemented by modern 3D body scanner analyses and lymphoscintigraphy. The results show a significant volume reduction both in the short term (p < 0.01) and at the follow-up examination (p = 0.04). There was no significant difference between manual volumetry with circumferential measurements and 3D volumetry (p = 0.775). The improvement in lymph transport capacity was considerable (p = 0.078). This study provides valuable insights for the further development of lymphatic surgery. While preferred surgical methods change over time, this study demonstrates that LVT can make a decisive contribution to improving the quality of life of lymphedema patients. Full article
Show Figures

Figure 1

14 pages, 1246 KB  
Article
Present and Future of Autologous Breast Reconstruction: Advancing Techniques to Minimize Morbidity and Complications, Enhancing Quality of Life and Patient Satisfaction
by Mario F. Scaglioni, Federica Martini and Matteo Meroni
J. Clin. Med. 2025, 14(8), 2599; https://doi.org/10.3390/jcm14082599 - 10 Apr 2025
Cited by 7 | Viewed by 3207
Abstract
Background: Autologous breast reconstruction has undergone a remarkable evolution, driven by the pursuit of addressing past concerns primarily related to donor site morbidity and complication risks. Improved techniques now prioritize minimizing invasiveness, complications, and recovery time while achieving aesthetically pleasing and durable results. [...] Read more.
Background: Autologous breast reconstruction has undergone a remarkable evolution, driven by the pursuit of addressing past concerns primarily related to donor site morbidity and complication risks. Improved techniques now prioritize minimizing invasiveness, complications, and recovery time while achieving aesthetically pleasing and durable results. Methods: Recent advancements in autologous breast reconstruction have been examined, focusing on enhancements in surgical techniques, imaging technologies, minimally invasive approaches, and postoperative care. Results: To reduce donor site morbidity, attention has recently shifted back to abdominal flaps vascularized by subcutaneous vessels. Specifically, the superficial circumflex iliac artery perforator (SCIP) flap has emerged as a promising option. Additionally, robotic-assisted flap harvest serves as another method to reduce the invasiveness. At the recipient site, rib-sparing internal mammary vessel isolation and perforator-to-perforator anastomosis have been suggested to lessen trauma and maintain thoracic integrity. The use of thorough preoperative imaging and intraoperative assessment of real-time perfusion with indocyanine green angiography (ICG) has enhanced the success of the procedure. Beyond aesthetic restoration, contemporary breast reconstructive surgeons are increasingly aware of both short-term and long-term complications, particularly lymphatic sequelae. The LYMPHA technique (lymphatic microsurgical preventive healing approach) promotes immediate restoration of the lymphatic system and has shown the potential to reduce the risk of breast cancer-related lymphedema (BCRL). Furthermore, the integration of enhanced recovery after surgery (ERAS) protocols has transformed perioperative care by optimizing pain management, minimizing hospitalization duration, and allowing a quicker return to daily activities. Conclusions: Recent advancements in autologous breast reconstruction have significantly improved patient outcomes. With innovations in flap design, technology, lymphatic preservation, and recovery protocols, it has been possible to usher in a new era of less invasive procedures and fewer complications while achieving high aesthetic results and allowing patients to return to their daily lives as quickly as possible. Full article
(This article belongs to the Special Issue Clinical Advances in Breast Reconstruction: Treatment and Management)
Show Figures

Figure 1

14 pages, 4271 KB  
Review
Advances in Modern Microsurgery
by Oliver C. Thamm, Johannes Eschborn, Ruth C. Schäfer and Jeremias Schmidt
J. Clin. Med. 2024, 13(17), 5284; https://doi.org/10.3390/jcm13175284 - 6 Sep 2024
Cited by 17 | Viewed by 5158
Abstract
Background/Objectives: Microsurgery employs techniques requiring optical magnification and specialized instruments to operate on small anatomical structures, including small vessels. These methods are integral to plastic surgery, enabling procedures such as free tissue transfer, nerve reconstruction, replantation, and lymphatic surgery. This paper explores [...] Read more.
Background/Objectives: Microsurgery employs techniques requiring optical magnification and specialized instruments to operate on small anatomical structures, including small vessels. These methods are integral to plastic surgery, enabling procedures such as free tissue transfer, nerve reconstruction, replantation, and lymphatic surgery. This paper explores the historical development, advancements, and current applications of microsurgery in plastic surgery. Methods: The databases MEDLINE (via PubMed) and Web of Science were selectively searched with the term “(((microsurgery) OR (advances)) OR (robotic)) OR (AI)) AND (((lymphatic surgery) OR (peripheral nerve surgery)) OR (allotransplantation))” and manually checked for relevance. Additionally, a supplementary search among the references of all publications included was performed. Articles were included that were published in English or German up to June 2024. Results: Modern microsurgical techniques have revolutionized plastic surgery, enabling precise tissue transfers, improved nerve reconstruction, and effective lymphedema treatments. The evolution of robotic-assisted surgery, with systems like da Vinci and MUSA, has enhanced precision and reduced operative times. Innovations in imaging, such as magnetic resonance (MR) lymphography and near-infrared fluorescence, have significantly improved surgical planning and outcomes. Conclusions: The continuous advancements in microsurgery, including supermicrosurgical techniques and robotic assistance, have significantly enhanced the capabilities and outcomes of plastic surgery. Future developments in AI and robotics promise further improvements in precision and efficiency, while new imaging modalities and surgical techniques expand the scope and success of microsurgical interventions. Full article
(This article belongs to the Special Issue Clinical Advances in Plastic Surgery)
Show Figures

Figure 1

9 pages, 3908 KB  
Article
Exoscope and Supermicrosurgery: Pros and Cons of 3D Innovation in Lymphatic Surgery
by Andrea Frosolini, Simone Benedetti, Lisa Catarzi, Olindo Massarelli, Paolo Gennaro and Guido Gabriele
J. Clin. Med. 2024, 13(17), 4974; https://doi.org/10.3390/jcm13174974 - 23 Aug 2024
Cited by 6 | Viewed by 2084
Abstract
Background: The surgical treatment of lymphedema has seen advancements in recent years, with supramicrosurgical lymphaticovenular anastomosis (sLVA) gaining global acceptance. The integration of 3D exoscopes into microsurgery offers potential ergonomic and educational benefits. However, systematic evaluation of their efficacy in sLVA remains limited. [...] Read more.
Background: The surgical treatment of lymphedema has seen advancements in recent years, with supramicrosurgical lymphaticovenular anastomosis (sLVA) gaining global acceptance. The integration of 3D exoscopes into microsurgery offers potential ergonomic and educational benefits. However, systematic evaluation of their efficacy in sLVA remains limited. Methods: A retrospective cross-sectional study was conducted comparing the use of 3D exoscopes to conventional operating microscopes (OM) in sLVA surgeries. Patient data from January 2019 to January 2024 were reviewed, with demographic, clinical, and surgical outcome variables analyzed. Ergonomic assessments were performed using Rapid Entire Body Assessment (REBA) and Rapid Upper Limb Assessment (RULA), while surgeon satisfaction was evaluated through the Microsurgical Intraoperative Satisfaction and Comfort questionnaire (MISCq). Results: An analysis of 25 patients (OM group: n = 14; exoscope group: n = 11) revealed no significant differences in age, sex, etiology, or surgical site between the two groups. Surgical time, number of incisions, and number of anastomoses showed nonsignificant variations between the OM and exoscope groups. Ergonomic assessments indicated potential benefits with exoscope use, particularly for the assistant surgeon. Survey results demonstrated comparable levels of surgeon satisfaction with both instruments, with no significant differences in image quality, contrast, illumination, magnification, visual field, ergonomic maintenance, or stereoscopic orientation. Conclusions: The study suggests that 3D exoscopes are a valuable tool for sLVA supermicrosurgery, offering comparable outcomes to traditional microscopes with potential ergonomic advantages. Their integration into microsurgical practice may contribute to improved surgical comfort and team performance. Further research is warranted to confirm these findings and explore additional factors such as cost-effectiveness and long-term patient outcomes. Full article
(This article belongs to the Section General Surgery)
Show Figures

Figure 1

13 pages, 5428 KB  
Article
Lymphatic Regeneration after Popliteal Lymph Node Excision and Implantation of Aligned Nanofibrillar Collagen Scaffolds: An Experimental Rabbit Model
by José Luis Campos, Gemma Pons, Ali M. Al-Sakkaf, Irene Laura Lusetti, Laura Pires, Francisco Javier Vela, Elena Ramos, Verónica Crisóstomo, Francisco Miguel Sánchez-Margallo, Elena Abellán and Jaume Masiá
J. Funct. Biomater. 2024, 15(8), 235; https://doi.org/10.3390/jfb15080235 - 21 Aug 2024
Cited by 4 | Viewed by 2818
Abstract
Lymphedema presents significant challenges to patients’ quality of life, prompting the exploration of innovative treatments, such as collagen scaffolds, aimed at treating and reducing the risk of lymphedema. We aimed to evaluate the preventive and therapeutic efficacy and the lymphangiogenic potential of implanted [...] Read more.
Lymphedema presents significant challenges to patients’ quality of life, prompting the exploration of innovative treatments, such as collagen scaffolds, aimed at treating and reducing the risk of lymphedema. We aimed to evaluate the preventive and therapeutic efficacy and the lymphangiogenic potential of implanted aligned nanofibrillar collagen scaffolds (BioBridgeTM) following the induction of secondary lymphedema in a rabbit model. Thirty rabbits were divided into treatment (G1), prevention (G2), and control (G3) groups. Secondary lymphedema was induced in all groups. BioBridgeTM implantation was performed in G2 and G1 on days 0 and 60, respectively. Follow-ups included hindlimb circumference measurements and indocyanine green lymphography at 0, 60, and 90 days. None of the study rabbits exhibited dermal backflow on day 0 before surgery. At 60 days, the incidence rates of dermal backflow in G1, G2, and G3 were 100%, 44.4%, and 90%, respectively. Furthermore, at 90 days, the incidence rates were 22.2%, 44.4%, and 90%, respectively. New linear lymphatic observation was seen in rabbits with resolved dermal backflow. The findings of this study demonstrated the capacity of BioBridgeTM scaffolds to induce new lymphatic vessel formation and reduce dermal backflow in secondary lymphedema in a rabbit model. Full article
(This article belongs to the Topic Advanced Functional Materials for Regenerative Medicine)
Show Figures

Figure 1

14 pages, 1699 KB  
Article
Quality of Life in Lymphedema Patients Treated by Microsurgical Lymphatic Vessel Transplantation—A Long-Term Follow-Up
by Louisa Antonie Hock, Tim Nürnberger, Konstantin Christoph Koban, Paul Severin Wiggenhauser, Riccardo Giunta and Wolfram Demmer
Life 2024, 14(8), 957; https://doi.org/10.3390/life14080957 - 30 Jul 2024
Cited by 3 | Viewed by 1984
Abstract
Introduction: Lymphedema is a chronic condition characterized by the accumulation of lymph fluid in the upper or lower extremities, leading to swelling, discomfort, and disability in everyday life. While various treatment modalities exist, microsurgical lymphatic vessel transplantation (LVT) has emerged as a promising [...] Read more.
Introduction: Lymphedema is a chronic condition characterized by the accumulation of lymph fluid in the upper or lower extremities, leading to swelling, discomfort, and disability in everyday life. While various treatment modalities exist, microsurgical lymphatic vessel transplantation (LVT) has emerged as a promising option. However, there is little to no long-term follow-up data regarding patients’ improvement in quality of life for this surgical technique. The present study conducts an investigation of the long-term health-related quality of life (HRQoL) over more than 20 years in patients with lymphedema treated with LVT and accomplishes this by utilizing an adapted SF-12 survey. Patients and methods: A retrospective analysis was conducted on patients who underwent LVT between 1 January 1983 and 1 October 2010 at LMU Clinic Munich (n = 35). Quality of life scores were assessed preoperatively and today in terms of physiological conditions, psychological conditions, and burden of therapy using a SF-12 survey adapted to the symptoms and impairments that chronic lymphedemas are known to cause. Results: Our findings demonstrate a significant improvement in HRQoL following LVT, with notable enhancements in physiological and psychological conditions such as burden of therapy. Physiological conditions showed a significant positive change of 3.2648 (p < 0.01). Psychological conditions improved significantly by a factor of 2.0882 (p < 0.01). Additionally, the burden of therapy improved significantly by 1.5883 points (p < 0.01). Conclusion: Previous studies have already shown a significant improvement of HRQoL within the first postoperative years for patients treated by LVT. This study also demonstrates significant long-term improvement after LVT, thus underlining the effectiveness of using LVT to improve the quality of live for patients with both primary and secondary lymphedema long-term. Full article
Show Figures

Figure 1

21 pages, 20030 KB  
Review
Ultrasound in Microsurgery: Current Applications and New Frontiers
by Rachel Cowan, Gursimran Mann and Ara A. Salibian
J. Clin. Med. 2024, 13(12), 3412; https://doi.org/10.3390/jcm13123412 - 11 Jun 2024
Cited by 14 | Viewed by 4124
Abstract
Ultrasound has revolutionized reconstructive microsurgery, offering real-time imaging and enhanced precision allowing for preoperative flap planning, recipient vessel identification and selection, postoperative flap monitoring, and lymphatic surgery. This narrative review of the literature provides an updated evidence-based overlook on the current applications and [...] Read more.
Ultrasound has revolutionized reconstructive microsurgery, offering real-time imaging and enhanced precision allowing for preoperative flap planning, recipient vessel identification and selection, postoperative flap monitoring, and lymphatic surgery. This narrative review of the literature provides an updated evidence-based overlook on the current applications and emerging frontiers of ultrasound in microsurgery, focusing on free tissue transfer and lymphatic surgery. Color duplex ultrasound (CDU) plays a pivotal role in preoperative flap planning and design, providing real-time imaging that enables detailed perforator mapping, perforator suitability assessment, blood flow velocity measurement, and, ultimately, flap design optimization. Ultrasound also aids in recipient vessel selection by providing assessment of caliber, patency, location, and flow velocity of recipient vessels. Postoperatively, ultrasound enables real-time monitoring of flap perfusion, providing early detection of potential flap compromise and improved flap survival rates. In lymphatic surgery, ultra-high frequency ultrasound (UHFUS) offers precise mapping and evaluation of lymphatic vessels, improving efficacy and efficiency by targeting larger dilated vessels. Integrating ultrasound into reconstructive microsurgery represents a significant advancement in the utilization of imaging in the field. With growing accessibility of devices, improved training, and technological advancements, using ultrasound as a key imaging tool offers substantial potential for the evolution of reconstructive microsurgery. Full article
(This article belongs to the Special Issue Trends in Plastic and Reconstructive Surgery)
Show Figures

Figure 1

12 pages, 1974 KB  
Article
Combination of Supramicrosurgical Lymphatico-Venular Anastomosis (sLVA) and Lymph-Sparing Liposuction in Treating Cancer-Related Lymphedema: Rationale for a Regional One-Stage Approach
by Guido Gabriele, Andrea Nigri, Glauco Chisci, Olindo Massarelli, Flavia Cascino, Ewa Komorowska-Timek, Kikuchi Kazuki, Hisako Hara, Makoto Mihara and Paolo Gennaro
J. Clin. Med. 2024, 13(10), 2872; https://doi.org/10.3390/jcm13102872 - 13 May 2024
Cited by 13 | Viewed by 2478
Abstract
Objective: Cancer-related lymphedema represents a potential complication of cancer treatment. The aim of this study is to evaluate the effectiveness of the combination of lymphatico-venular anastomosis and liposuction in the treatment of secondary lymphedema. Methods: We present a retrospective analysis of patients affected [...] Read more.
Objective: Cancer-related lymphedema represents a potential complication of cancer treatment. The aim of this study is to evaluate the effectiveness of the combination of lymphatico-venular anastomosis and liposuction in the treatment of secondary lymphedema. Methods: We present a retrospective analysis of patients affected by cancer-related unilateral limb lymphedema. Inclusion criteria included previous neoplastic pathology with the consequent development of unilateral limb lymphedema, while the exclusion criteria included the presence of comorbidities and the persistence of cancer, as well as previous lymphatic surgery. The outcomes to be included were a reduction in the limb volume and lymphangitis rate, and an improvement in the quality of life. Patients’ data were assessed before surgery and 1 year after surgery. Perioperative management included clinical and ultrasonographical evaluations. Under local anesthesia, lymphatico-venular anastomosis with the supramicrosurgical technique and the liposuction of the affected limb was performed in the same surgical session. Results: A total of 24 patients were enrolled in the study. One year after the surgery, an average volume reduction of 37.9% was registered (p = 0.0000000596). The lymphangitis rate decreased after surgery from 4.67 to 0.95 per year (p = 0.000007899). The quality-of-life score improved from 68.7 to 16 according to the LLIS scale. Conclusions: The combination of LVA and liposuction represents a valid strategy for treating cancer-related lymphedema, ensuring stable results over time. In addition, it can be performed under local anesthesia, resulting in being minimally invasive and well-tolerated by patients. This paper reports on the short-term efficacy of this combined technique. Full article
(This article belongs to the Special Issue Clinical Progress in Microsurgical Reconstruction)
Show Figures

Figure 1

11 pages, 558 KB  
Systematic Review
Prevention of Breast Cancer-Related Lymphedema: An Up-to-Date Systematic Review of Different Surgical Approaches
by Domenico Pagliara, Federica Grieco, Silvia Rampazzo, Nicola Pili, Pietro Luciano Serra, Roberto Cuomo and Corrado Rubino
J. Clin. Med. 2024, 13(2), 555; https://doi.org/10.3390/jcm13020555 - 18 Jan 2024
Cited by 10 | Viewed by 6957
Abstract
Breast cancer-related lymphedema (BCRL) affects approximately 20% of women after breast cancer therapy. Advances in treatment have increased the life expectancy; thus, the prevalence of BCRL will continue to rise with the number of cancer survivors, hence the need to develop strategies to [...] Read more.
Breast cancer-related lymphedema (BCRL) affects approximately 20% of women after breast cancer therapy. Advances in treatment have increased the life expectancy; thus, the prevalence of BCRL will continue to rise with the number of cancer survivors, hence the need to develop strategies to prevent this condition. We provide a systematic review of the literature on the primary prevention of BCRL by prophylactic lymphatic surgery (PLS). Between June and August 2022, we conducted a search of PubMed, Google Scholar and Cochrane. In the end, a total of eighteen papers were selected. The eleven studies without a control group reported only 15 of 342 patients who developed lymphedema at least six months after PLS (4.59%). The seven studies with a control group included 569 patients, 328 cases and 241 controls. Among the cases, 36 (10%) developed lymphedema. In contrast, the incidence of lymphedema in the controls was 40% (98 of 241 patients). The formulation of definite recommendations in favor of PLS is hindered by low-quality studies. There is no consensus on which technique should be preferred, nor on whether adjuvant radiotherapy might affect the efficacy of PLS. Randomized controlled trials are mandatory to conceive evidence-based recommendations. Full article
Show Figures

Figure 1

18 pages, 5137 KB  
Review
Secondary Lymphedema: Clinical Interdisciplinary Tricks to Overcome an Intriguing Disease
by Sylvain Mukenge, Daniela Negrini and Ottavio Alfieri
Biology 2023, 12(5), 646; https://doi.org/10.3390/biology12050646 - 24 Apr 2023
Cited by 5 | Viewed by 7275
Abstract
Secondary lymphedema is a complex pathology which is very impairing to the patient, consisting of fluid accumulation in the tissue, accompanied by alteration of the interstitial fibrous tissue matrix, deposition of cellular debris and local inflammation. It develops mostly in limbs and/or external [...] Read more.
Secondary lymphedema is a complex pathology which is very impairing to the patient, consisting of fluid accumulation in the tissue, accompanied by alteration of the interstitial fibrous tissue matrix, deposition of cellular debris and local inflammation. It develops mostly in limbs and/or external genitals because of demolishing oncological surgery with excision of local lymph nodes, or it may depend upon inflammatory or infective diseases, trauma, or congenital vascular malformation. Its treatment foresees various approaches, from simple postural attitude to physical therapy, to minimally invasive lymphatic microsurgery. This review focuses on the different types of evolving peripheral lymphedema and describes potential solutions to single objective symptoms. Particular attention is paid to the newest lymphatic microsurgical approaches, such as lymphatic grafting and lympho-venous shunt application, to successfully heal, in the long term, serious cases of secondary lymphedema of limbs or external genitals. The presented data also emphasize the potential role of minimally invasive microsurgery in enhancing the development of newly formed lymphatic meshes, focusing on the need for further accurate research in the development of microsurgical approaches to the lymphatic vascular system. Full article
Show Figures

Figure 1

14 pages, 2672 KB  
Article
Plasma Cytokines/Chemokines as Predictive Biomarkers for Lymphedema in Breast Cancer Patients
by Anna R. Vang, Simona F. Shaitelman, John C. Rasmussen, Wenyaw Chan, Eva M. Sevick-Muraca and Melissa B. Aldrich
Cancers 2023, 15(3), 676; https://doi.org/10.3390/cancers15030676 - 21 Jan 2023
Cited by 10 | Viewed by 4207
Abstract
Breast cancer-related lymphedema (BCRL) occurs in ~ 40% of patients after axillary lymph node dissection (ALND), radiation therapy (RT), or chemotherapy. First-line palliative treatment utilizes compression garments and specialized massage. Reparative microsurgeries have emerged as a second-line treatment, yet both compression and surgical [...] Read more.
Breast cancer-related lymphedema (BCRL) occurs in ~ 40% of patients after axillary lymph node dissection (ALND), radiation therapy (RT), or chemotherapy. First-line palliative treatment utilizes compression garments and specialized massage. Reparative microsurgeries have emerged as a second-line treatment, yet both compression and surgical therapy are most effective at early stages of LE development. Identifying patients at the highest risk for BCRL would allow earlier, more effective treatment. Perometric arm volume measurements, near-infrared fluorescent lymphatic imaging (NIRF-LI) data, and blood were collected between 2016 and 2021 for 40 study subjects undergoing treatment for breast cancer. Plasma samples were evaluated using MILLIPLEX human cytokine/chemokine panels at pre-ALND and at 12 months post-RT. A Mann–Whitney t-test showed that G-CSF, GM-CSF, IFN-2α, IL-10, IL-12p40, IL-15, IL-17A, IL-1β, IL-2, IL-3, IL-6, and MIP-1β were significantly higher at pre-ALND in those presenting with BCRL at 12 months post-RT. MIP-1β and IL-6 were significantly higher at pre-ALND in those who developed dermal backflow, but no BCRL, at 12 months post-RT. Plasma IL-15, IL-3, and MIP-1β were elevated at 12 months after RT in those with clinical BCRL. These findings establish BCRL as a perpetual inflammatory disorder, and suggest the use of plasma cytokine/chemokine levels to predict those at highest risk. Full article
Show Figures

Figure 1

Back to TopTop