Gatekeeper or Pathfinder? The Evolving Role of Lymphedema Surgeons in the Assessment of Limb Swelling
Abstract
1. Introduction
2. Materials and Methods
2.1. Study Design and Population
2.2. Diagnostic Evaluation
2.3. Diagnostic Criteria
2.4. Criteria for Microvascular Reconstruction Candidacy
- (1)
- Lymphatic dysfunction resulting in persistent symptoms despite optimization of other conditions, such as venous insufficiency, lipedema, or obesity
- (2)
- Patients with phlebolymphedema demonstrating lymphatic dysfunction and surgically correctable venous disease
- (3)
- Obese patients with anatomic lymphatic obstruction on lymphoscintigraphy (not OIL)
- (4)
- Patients with primary lymphedema
- (1)
- Nonadherence or unwillingness to trial conservative management, including consistent compression garment use, pneumatic compression therapy, and physical therapy with a certified lymphedema therapist
- (2)
- Lacking interest in surgical intervention
- (3)
- Clinical or imaging findings suggestive of a non-lymphedema etiology, including venous occlusion, reflux, or insufficiency suggestive of chronic venous insufficiency, diffuse or localized swelling with an atypical history inconsistent with the diagnosis of lymphedema
- (4)
- Substantial improvement with conservative therapy alone obviating the need for surgical intervention
- (5)
- Active medical or oncologic contraindications, such as ongoing radiation therapy or limited life expectancy
- (6)
- Surgically untreated lipolymphedema, for which liposuction was offered as the preferred intervention
- (7)
- Phlebolymphedema with deep or non-correctable venous dysfunction, as demonstrated on duplex ultrasonography and/or venography
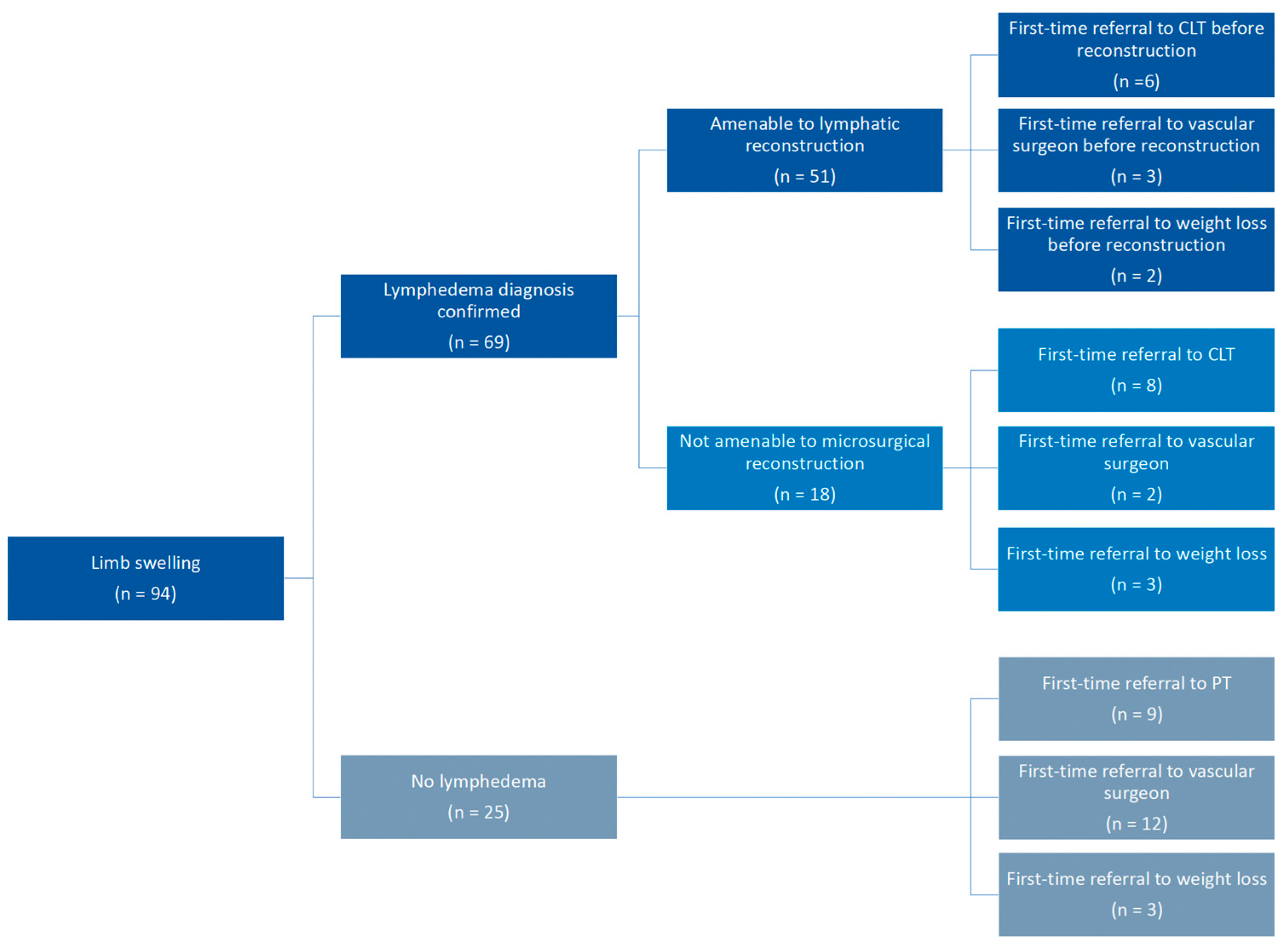
3. Results
3.1. Patient Characteristics
3.2. Referral Source and Visit Type
3.3. Patients with Lymphedema vs. Without Lymphedema
3.4. Surgical Candidates vs. Non-Surgical Candidates
4. Discussion
4.1. Themes in the Correlates of Lymphedema Diagnosis and Surgical Eligibility
4.2. Tools for Disambiguation of Limb Swelling
4.3. Patient Flow Models: Balancing Surgical Practice Resources with Patient Access to Care
4.4. Limitations
5. Conclusions
Author Contributions
Funding
Institutional Review Board Statement
Informed Consent Statement
Data Availability Statement
Conflicts of Interest
Abbreviations
| ICG | Indocyanine green |
| OIL | Obesity-induced lymphedema |
| CLT | Certified lymphedema therapist |
| PT | Physical therapy |
References
- Carroll, B.J.; Singhal, D. Advances in lymphedema: An under-recognized disease with a hopeful future for patients. Vasc. Med. 2024, 29, 70–84. [Google Scholar] [CrossRef]
- Okajima, S.; Hirota, A.; Kimura, E.; Inagaki, M.; Tamai, N.; Iizaka, S.; Nakagami, G.; Mori, T.; Sugama, J.; Sanada, H. Health-related quality of life and associated factors in patients with primary lymphedema. Jpn. J. Nurs. Sci. 2013, 10, 202–211. [Google Scholar] [CrossRef]
- Jørgensen, M.G.; Toyserkani, N.M.; Hansen, F.G.; Bygum, A.; Sørensen, J.A. The impact of lymphedema on health-related quality of life up to 10 years after breast cancer treatment. Npj Breast Cancer 2021, 7, 70. [Google Scholar] [CrossRef] [PubMed]
- Grada, A.A.; Phillips, T.J. Lymphedema. J. Am. Acad. Dermatol. 2017, 77, 1009–1020. [Google Scholar] [CrossRef] [PubMed]
- Boccardo, F.; Casabona, F.; DeCian, F.; Friedman, D.; Murelli, F.; Puglisi, M.; Campisi, C.C.; Molinari, L.; Spinaci, S.; Dessalvi, S.; et al. Lymphatic Microsurgical Preventing Healing Approach (LYMPHA) for primary surgical prevention of breast cancer-related lymphedema: Over 4 years follow-up. Microsurgery 2014, 34, 421–424. [Google Scholar] [CrossRef]
- Shaitelman, S.F.; Chiang, Y.J.; Griffin, K.D.; DeSnyder, S.M.; Smith, B.D.; Schaverien, M.V.; Woodward, W.A.; Cormier, J.N. Radiation therapy targets and the risk of breast cancer-related lymphedema: A systematic review and network meta-analysis. Breast Cancer Res. Treat. 2017, 162, 201–215. [Google Scholar] [CrossRef] [PubMed]
- Brenner, E.; Hägerling, R.; Schacht, V.; Schrader, K.; Wilting, J. Definition, Epidemiology and Pathophysiology of Lymphoedema. Cells 2025, 14, 1955. [Google Scholar] [CrossRef]
- Narushima, M.; Yamamoto, T.; Ogata, F.; Yoshimatsu, H.; Mihara, M.; Koshima, I. Indocyanine Green Lymphography Findings in Limb Lymphedema. J. Reconstr. Microsurg. 2015, 32, 72–79. [Google Scholar] [CrossRef]
- Warren, A.G.; Janz, B.A.; Slavin, S.A.; Borud, L.J. The Use of Bioimpedance Analysis to Evaluate Lymphedema. Ann. Plast. Surg. 2007, 58, 541. [Google Scholar] [CrossRef]
- Kung, T.A.; Champaneria, M.C.; Maki, J.H.; Neligan, P.C. Current Concepts in the Surgical Management of Lymphedema. Plast. Reconstr. Surg. 2017, 139, 1003e. [Google Scholar] [CrossRef]
- Kearns, M.; Kauhanen, S.; Mani, M. Modern surgical treatments for lymphedema. Scand. J. Surg. 2025, 114, 286–296. [Google Scholar] [CrossRef]
- Meuli, J.N.; Guiotto, M.; Elmers, J.; Mazzolai, L.; di Summa, P.G. Outcomes after microsurgical treatment of lymphedema: A systematic review and meta-analysis. Int. J. Surg. 2023, 109, 1360. [Google Scholar] [CrossRef]
- Schaverien, M.V.; Asaad, M.; Selber, J.C.; Liu, J.; Chen, D.N.; Hall, M.S.; Butler, C.E. Outcomes of Vascularized Lymph Node Transplantation for Treatment of Lymphedema. J. Am. Coll. Surg. 2021, 232, 982–994. [Google Scholar] [CrossRef] [PubMed]
- Scaglioni, M.F.; Fontein, D.B.Y.; Arvanitakis, M.; Giovanoli, P. Systematic review of lymphovenous anastomosis (LVA) for the treatment of lymphedema. Microsurgery 2017, 37, 947–953. [Google Scholar] [CrossRef]
- Qiu, S.S.; Pruimboom, T.; Cornelissen, A.J.M.; Schols, R.M.; van Kuijk, S.M.J.; van der Hulst, R.R.W.J. Outcomes following lymphaticovenous anastomosis (LVA) for 100 cases of lymphedema: Results over 24-months follow-up. Breast Cancer Res. Treat. 2020, 184, 173–183. [Google Scholar] [CrossRef]
- Nicholas Jungbauer, W.; Solomon, S.; Verhey, E.M.; Jeger, J.L.; Chang, Y.-H.; Rhee, D.H.; Rebecca, A.M.; Saint-Cyr, M.; Reece, E.M.; Casey, W.J. Lymphovenous Anastomosis and Vascularized Lymph Node Transfer Reduce Long-term Cellulitis Events in Patients With Secondary Lymphedema: A Systematic Review and Meta-analysis. Ann. Plast. Surg. 2025, 95, 522–530. [Google Scholar] [CrossRef]
- Chen, J.; Feng, X.; Zhou, Y.; Wang, Y.; Xiao, S.; Deng, C. Outcomes after liposuction-based treatment of lymphedema: A systematic review and meta-analysis. Front. Oncol. 2025, 15, 1651472. Available online: https://www.frontiersin.org/journals/oncology/articles/10.3389/fonc.2025.1651472/full (accessed on 19 January 2026). [CrossRef]
- Warren, A.G.; Brorson, H.; Borud, L.J.; Slavin, S.A. Lymphedema: A Comprehensive Review. Ann. Plast. Surg. 2007, 59, 464–472. [Google Scholar] [CrossRef] [PubMed]
- Yarmohammadi, H.; Rooddehghan, A.; Soltanipur, M.; Sarafraz, A.; Mahdavi Anari, S.F. Healthcare Practitioners’ Knowledge of Lymphedema. Int. J. Vasc. Med. 2021, 2021, 3806150. [Google Scholar] [CrossRef]
- Schaverien, M.V.; Baumann, D.P.; Selber, J.C.; Chang, E.I.; Hanasono, M.M.; Chu, C.; Hanson, S.E.; Butler, C.E. Building a Multidisciplinary Comprehensive Academic Lymphedema Program. Plast. Reconstr. Surg.-Glob. Open 2020, 8, e2670. [Google Scholar] [CrossRef] [PubMed]
- Lymphedema Network of Excellence [Internet]. Department of Surgery. Available online: https://uwsurgery.org/lymphedema-network-of-excellence/ (accessed on 8 November 2025).
- Greene, A.K. Diagnosis and Management of Obesity-Induced Lymphedema. Plast. Reconstr. Surg. 2016, 138, 111e. [Google Scholar] [CrossRef]
- Bowman, C.; Rockson, S.G. The lymphedema patient experience within the healthcare system: A cross-sectional epidemiologic assessment. Sci. Rep. 2024, 14, 12600. [Google Scholar] [CrossRef]
- Rockson, S.G. Lymphatic Medicine: Paradoxically and Unnecessarily Ignored. Lymphat. Res. Biol. 2017, 15, 315–316. [Google Scholar] [CrossRef] [PubMed]
- Petrek, J.A.; Pressman, P.I.; Smith, R.A. Lymphedema: Current issues in research and management. CA. Cancer J. Clin. 2000, 50, 292–307; quiz 308–311. [Google Scholar] [CrossRef]
- Primary Lymphedema-Symptoms, Causes, Treatment|NORD [Internet]. Available online: https://rarediseases.org/rare-diseases/hereditary-lymphedema/ (accessed on 14 January 2026).
- Minasian, R.A.; Samaha, Y.; Brazio, P.S. Post-traumatic lymphedema: Review of the literature and surgical treatment options. Plast. Aesthetic Res. 2022, 9, 18. [Google Scholar] [CrossRef]
- Li, X.; Wang, Z.; Jing, Z.; Niu, L.; Zhang, H.; Feng, Y.; Zhang, C.; Zhang, F.; Luo, X. The efficacy of stenting in the iliofemoral vein of patients with venous obstruction and secondary lymphedema from malignancy. J. Vasc. Surg. Venous Lymphat. Disord. 2023, 11, 626–633. [Google Scholar] [CrossRef]
- Vignes, S.; Vidal, F.; Arrault, M. Specialized consultations in a hospital-based referral center for patients suspected of having limb lymphedema: Impact on diagnosis. Vasc. Med. 2017, 22, 331–336. [Google Scholar] [CrossRef] [PubMed]
- Cigna, E.; Pierazzi, D.M.; Sereni, S.; Marcasciano, M.; Losco, L.; Bolletta, A. Lymphatico-venous anastomosis in chronic ulcer with venous insufficiency: A case report. Microsurgery 2021, 41, 574–578. [Google Scholar] [CrossRef] [PubMed]
- Yosipovitch, G.; Nedorost, S.T.; Silverberg, J.I.; Friedman, A.J.; Canosa, J.M.; Cha, A. Stasis Dermatitis: An Overview of Its Clinical Presentation, Pathogenesis, and Management. Am. J. Clin. Dermatol. 2023, 24, 275–286. [Google Scholar] [CrossRef]
- Mortada, H.; Alhithlool, A.W.; AlBattal, N.Z.; Shetty, R.K.; AL-Mekhlafi, G.A.; Hong, J.P.; Alshomer, F. Lipedema: Clinical Features, Diagnosis, and Management. Arch. Plast. Surg. 2025, 52, 185–196. [Google Scholar] [CrossRef]
- Nagy, B.I.; Mohos, B.; Tzou, C.H.J. Imaging Modalities for Evaluating Lymphedema. Medicina 2023, 59, 2016. [Google Scholar] [CrossRef] [PubMed]
- Szuba, A.; Rockson, S.G. Lymphedema: Classification, diagnosis and therapy. Vasc. Med. 1998, 3, 145–156. [Google Scholar] [CrossRef] [PubMed]
- Lentz, R.; Shin, C.; Bloom, Z.; Yamada, K.; Hong, Y.K.; Wong, A.K.; Patel, K. From Bench to Bedside: The Role of a Multidis-ciplinary Approach to Treating Patients with Lymphedema. Lymphat. Res. Biol. 2021, 19, 11–16. [Google Scholar] [CrossRef] [PubMed]
- Galiano-Castillo, N.; Ariza-García, A.; Cantarero-Villanueva, I.; Fernández-Lao, C.; Sánchez-Salado, C.; Arroyo-Morales, M. Agreement between telerehabilitation involving caregivers and face-to-face clinical assessment of lymphedema in breast cancer survivors. Support. Care Cancer 2014, 22, 253–258. [Google Scholar]
- Noble-Jones, R.; Thomas, M.J.; Lawrence, P.; Pike, C. Guidelines for managing people with lymphoedema remotely: A post-COVID-19 response document. Br. J. Nurs. 2021, 30, 218–225. [Google Scholar] [CrossRef]








| Lymphedema-Related Limb Swelling | ||||||
| Etiology | Clinical Features | Location | Imaging Findings | Ancillary Tests | ||
| Primary Lymphedema | ||||||
| Hereditary (30%) [26] Congenital/Idiopathic |
|
|
|
| ||
| Secondary Lymphedema | ||||||
| Cancer-related |
|
|
| None | ||
| Phlebolymphedema |
|
|
| None | ||
| Post-traumatic/ Iatrogenic |
|
|
|
| ||
| Obesity-Induced Lymphedema (OIL) |
|
|
| None | ||
| Lipolymphedema |
|
|
| None | ||
| Non-Lymphedema-Related Limb Swelling | ||||||
| Clinical Features | Location | Imaging Findings | Ancillary Tests | |||
| Lipedema | ||||||
|
|
|
| |||
| Chronic Venous Insufficiency | ||||||
|
|
| None | |||
| Patient Characteristics | n (%) | |
| Sex | Male | 26 (27.7%) |
| Female | 68 (72.3%) | |
| Age (years) | 61 ± 14 | |
| Body Mass Index (kg/m2) | 29.8 ± 8 | |
| Past Medical History | n (%) | |
| Deep vein thrombosis | 12 (12.7%) | |
| Venous insufficiency | 26 (27.7%) | |
| Smoking status | Former | 25 (26.6%) |
| Current | 6 (6.4%) | |
| Chief Complaint Location | n (%) | |
| Upper extremity | Left | 28 (29.8%) |
| Right | 21 (22.3%) | |
| Bilateral | 2 (2.1%) | |
| Overall | 47 (50%) | |
| Lower extremity | Left | 41 (43.6%) |
| Right | 40 (42.6%) | |
| Bilateral | 30 (31.9%) | |
| Overall | 51 (54.3%) | |
| Upper and lower extremity | 4 (4.3%) | |
| Cancer Characteristics | n (%) |
| Cancer near the affected limb | 51 (54.3%) |
| Prior radiation therapy | 42 (44.7%) |
| Prior sentinel lymph node biopsy | 26 (27.7%) |
| Prior lymph node dissection | 36 (38.3%) |
| Prior chemotherapy | 31 (32.9%) |
| Physical Therapy (PT) and Certified Lymphedema Therapist (CLT) | n (%) |
| Previous non-lymphedema related PT attended | 70 (74.5%) |
| Previously seen CLT | 73 (77.7%) |
| Currently seeing CLT | 51 (54.3%) |
| Referral Source | n (%) |
|---|---|
| Plastic and Reconstructive Surgery | 20 (21.2%) |
| Orthopedic Surgery | 13 (13.8%) |
| Self-Referred | 10 (10.6%) |
| Medical Oncology | 8 (8.5%) |
| Physical Therapy | 8 (8.5%) |
| Primary Care | 7 (7.4%) |
| Breast Surgery | 7 (7.4%) |
| Vascular Surgery | 6 (6.4%) |
| Physical Medicine and Rehabilitation | 4 (4.3%) |
| Radiology | 4 (4.3%) |
| Obstetrics & Gynecology | 2 (2.1%) |
| Nephrology | 1 (1.1%) |
| Podiatry | 1 (1.1%) |
| Otorhinolaryngology | 1 (1.1%) |
| Occupational Therapy | 1 (1.1%) |
| Surgical Oncology | 1 (1.1%) |
Disclaimer/Publisher’s Note: The statements, opinions and data contained in all publications are solely those of the individual author(s) and contributor(s) and not of MDPI and/or the editor(s). MDPI and/or the editor(s) disclaim responsibility for any injury to people or property resulting from any ideas, methods, instructions or products referred to in the content. |
© 2026 by the authors. Licensee MDPI, Basel, Switzerland. This article is an open access article distributed under the terms and conditions of the Creative Commons Attribution (CC BY) license.
Share and Cite
Monzy, J.; Samaha, Y.; Chun Fat, S.; Lu, E.; Pham, C.; Ray, E.C.; Brazio, P.S. Gatekeeper or Pathfinder? The Evolving Role of Lymphedema Surgeons in the Assessment of Limb Swelling. J. Clin. Med. 2026, 15, 1322. https://doi.org/10.3390/jcm15041322
Monzy J, Samaha Y, Chun Fat S, Lu E, Pham C, Ray EC, Brazio PS. Gatekeeper or Pathfinder? The Evolving Role of Lymphedema Surgeons in the Assessment of Limb Swelling. Journal of Clinical Medicine. 2026; 15(4):1322. https://doi.org/10.3390/jcm15041322
Chicago/Turabian StyleMonzy, Judith, Yasmina Samaha, Shelby Chun Fat, Eileen Lu, Christopher Pham, Edward C. Ray, and Philip S. Brazio. 2026. "Gatekeeper or Pathfinder? The Evolving Role of Lymphedema Surgeons in the Assessment of Limb Swelling" Journal of Clinical Medicine 15, no. 4: 1322. https://doi.org/10.3390/jcm15041322
APA StyleMonzy, J., Samaha, Y., Chun Fat, S., Lu, E., Pham, C., Ray, E. C., & Brazio, P. S. (2026). Gatekeeper or Pathfinder? The Evolving Role of Lymphedema Surgeons in the Assessment of Limb Swelling. Journal of Clinical Medicine, 15(4), 1322. https://doi.org/10.3390/jcm15041322

