Sign in to use this feature.

Years

Between: -

Subjects

remove_circle_outline
remove_circle_outline
remove_circle_outline
remove_circle_outline
remove_circle_outline
remove_circle_outline
remove_circle_outline
remove_circle_outline
remove_circle_outline

Journals

Article Types

Countries / Regions

Search Results (50)

Search Parameters:
Keywords = linguistic scale function

Order results
Result details
Results per page
Select all
Export citation of selected articles as:
30 pages, 1770 KB  
Article
A Hybrid Numerical–Semantic Clustering Algorithm Based on Scalarized Optimization
by Ana-Maria Ifrim and Ionica Oncioiu
Algorithms 2025, 18(10), 607; https://doi.org/10.3390/a18100607 - 27 Sep 2025
Abstract
This paper addresses the challenge of segmenting consumer behavior in contexts characterized by both numerical regularities and semantic variability. Traditional models, such as RFM-based segmentation, capture the transactional dimension but neglect the implicit meanings expressed through product descriptions, reviews, and linguistic diversity. To [...] Read more.
This paper addresses the challenge of segmenting consumer behavior in contexts characterized by both numerical regularities and semantic variability. Traditional models, such as RFM-based segmentation, capture the transactional dimension but neglect the implicit meanings expressed through product descriptions, reviews, and linguistic diversity. To overcome this gap, we propose a hybrid clustering algorithm that integrates numerical and semantic distances within a unified scalar framework. The central element is a scalar objective function that combines Euclidean distance in the RFM space with cosine dissimilarity in the semantic embedding space. A continuous parameter λ regulates the relative influence of each component, allowing the model to adapt granularity and balance interpretability across heterogeneous data. Optimization is performed through a dual strategy: gradient descent ensures convergence in the numerical subspace, while genetic operators enable a broader exploration of semantic structures. This combination supports both computational stability and semantic coherence. The method is validated on a large-scale multilingual dataset of transactional records, covering five culturally distinct markets. Results indicate systematic improvements over classical approaches, with higher Silhouette scores, lower Davies–Bouldin values, and stronger intra-cluster semantic consistency. Beyond numerical performance, the proposed framework produces intelligible and culturally adaptable clusters, confirming its relevance for personalized decision-making. The contribution lies in advancing a scalarized formulation and hybrid optimization strategy with wide applicability in scenarios where numerical and textual signals must be analyzed jointly. Full article
(This article belongs to the Special Issue Recent Advances in Numerical Algorithms and Their Applications)
Show Figures

Graphical abstract

16 pages, 2716 KB  
Article
Language Learning as a Non-Pharmacological Intervention in Older Adults with (Past) Depression
by Jelle Brouwer, Floor van den Berg, Remco Knooihuizen, Hanneke Loerts and Merel Keijzer
Brain Sci. 2025, 15(9), 991; https://doi.org/10.3390/brainsci15090991 - 15 Sep 2025
Viewed by 416
Abstract
Background: Language learning has been proposed as a non-pharmacological intervention to promote healthy aging. This intervention has not been studied in older adults with a history of depression, who experience high prevalence of cognitive dysfunction. This small-scale study was the first to investigate [...] Read more.
Background: Language learning has been proposed as a non-pharmacological intervention to promote healthy aging. This intervention has not been studied in older adults with a history of depression, who experience high prevalence of cognitive dysfunction. This small-scale study was the first to investigate the potential efficacy of language learning in older adults with (past) depression. Methods: Data on psychosocial well-being, cognitive functioning, and language outcomes were collected in nineteen participants with (past) depression (M = 69.7 years old, SD = 2.9; 79% women, 21% men) and a control group of fifteen older adults without depression in the past 25 years (M = 70.1 years old, SD = 3.8; 60% women, 40% men). Data were collected before, immediately after, and four months after completing a three-month language course. Results: Participants with (past) depression showed significant decreases in apathy, social loneliness, and cognitive failures, and increases in associative memory and global cognition. The control group improved on associative memory and letter-number sequencing. Both groups improved in linguistic self-confidence and lexical access to English, while the group with (past) depression also improved on listening and speaking proficiency. Conclusions: The intervention had limited benefits for cognition and psychosocial well-being, but (longer) group-based learning interventions may build up social and motivational reserves protecting against morbidity. Research with larger samples and a no-training control sample is needed to further support these findings. Full article
Show Figures

Figure 1

22 pages, 866 KB  
Article
Hybrid Interval Type-2 Fuzzy Set Methodology with Symmetric Membership Function for Application Selection in Precision Agriculture
by Radovan Dragić, Adis Puška, Branislav Dudić, Anđelka Štilić, Lazar Stošić, Miloš Josimović and Miroslav Nedeljković
Symmetry 2025, 17(9), 1504; https://doi.org/10.3390/sym17091504 - 10 Sep 2025
Viewed by 308
Abstract
The development of technology has influenced changes in agricultural production. Farmers are increasingly using modern devices and machinery that provide valuable information, and to manage this information effectively, it is necessary to use specialized applications. This research aims to evaluate various applications and [...] Read more.
The development of technology has influenced changes in agricultural production. Farmers are increasingly using modern devices and machinery that provide valuable information, and to manage this information effectively, it is necessary to use specialized applications. This research aims to evaluate various applications and determine which one is most suitable for small- and medium-sized farmers to adopt in precision agriculture. This research employed expert decision-making to determine the importance of criteria and evaluate applications using linguistic values. Due to the presence of uncertainty in decision-making, an interval type-2 fuzzy (IT2F) set was used, which addresses this problem through the support of a membership function. This approach allows for the display of uncertainty and imprecision using an interval rather than a single exact value. This enables a more flexible and realistic representation of ratings, leading to more confident decision-making. These membership functions are formed in such a way that there is symmetry around the central linguistic value. To use this approach, the SiWeC (simple weight calculation) and CORASO (compromise ranking from alternative solutions) methods were adapted. The results of the IT2F SiWeC method revealed that the most important criteria for experts are data accuracy, efficiency, and simplicity. The results of the IT2F CORASO method displayed that the A3 application delivers the best results, confirmed by additional analyses. This research has indicated that digital tools, in the form of applications, can be effectively used in small- and medium-scale precision agriculture production. Full article
Show Figures

Figure 1

36 pages, 23263 KB  
Article
RL-TweetGen: A Socio-Technical Framework for Engagement-Optimized Short Text Generation in Digital Commerce Using Large Language Models and Reinforcement Learning
by Chitrakala S and Pavithra S S
J. Theor. Appl. Electron. Commer. Res. 2025, 20(3), 218; https://doi.org/10.3390/jtaer20030218 - 26 Aug 2025
Viewed by 1008
Abstract
In the rapidly evolving landscape of digital marketing and electronic commerce, short-form content—particularly on platforms like Twitter (now X)—has become pivotal for real-time branding, community engagement, and product promotion. The rise of Non-Fungible Tokens (NFTs) and Web3 ecosystems further underscores the need for [...] Read more.
In the rapidly evolving landscape of digital marketing and electronic commerce, short-form content—particularly on platforms like Twitter (now X)—has become pivotal for real-time branding, community engagement, and product promotion. The rise of Non-Fungible Tokens (NFTs) and Web3 ecosystems further underscores the need for domain-specific, engagement-oriented social media content. However, automating the generation of such content while balancing linguistic quality, semantic relevance, and audience engagement remains a substantial challenge. To address this, we propose RL-TweetGen, a socio-technical framework that integrates instruction-tuned large language models (LLMs) with reinforcement learning (RL) to generate concise, impactful, and engagement-optimized tweets. The framework incorporates a structured pipeline comprising domain-specific data curation, semantic classification, and intent-aware prompt engineering, and leverages Parameter-Efficient Fine-Tuning (PEFT) with LoRA for scalable model adaptation. We fine-tuned and evaluated three LLMs—LLaMA-3.1-8B, Mistral-7B Instruct, and DeepSeek 7B Chat—guided by a hybrid reward function that blends XGBoost-predicted engagement scores with expert-in-the-loop feedback. To enhance lexical diversity and contextual alignment, we implemented advanced decoding strategies, including Tailored Beam Search, Enhanced Top-p Sampling, and Contextual Temperature Scaling. A case study focused on NFT-related tweet generation demonstrated the practical effectiveness of RL-TweetGen. Experimental results showed that Mistral-7B achieved the highest lexical fluency (BLEU: 0.2285), LLaMA-3.1 exhibited superior semantic precision (BERT-F1: 0.8155), while DeepSeek 7B provided balanced performance. Overall, RL-TweetGen presents a scalable and adaptive solution for marketers, content strategists, and Web3 platforms seeking to automate and optimize social media engagement. The framework advances the role of generative AI in digital commerce by aligning content generation with platform dynamics, user preferences, and marketing goals. Full article
Show Figures

Figure 1

18 pages, 3066 KB  
Article
A Tree-Based Search Algorithm with Global Pheromone and Local Signal Guidance for Scientific Chart Reasoning
by Min Zhou, Zhiheng Qi, Tianlin Zhu, Jan Vijg and Xiaoshui Huang
Mathematics 2025, 13(17), 2739; https://doi.org/10.3390/math13172739 - 26 Aug 2025
Viewed by 558
Abstract
Chart reasoning, a critical task for automating data interpretation in domains such as aiding scientific data analysis and medical diagnostics, leverages large-scale vision language models (VLMs) to interpret chart images and answer natural language questions, enabling semantic understanding that enhances knowledge accessibility and [...] Read more.
Chart reasoning, a critical task for automating data interpretation in domains such as aiding scientific data analysis and medical diagnostics, leverages large-scale vision language models (VLMs) to interpret chart images and answer natural language questions, enabling semantic understanding that enhances knowledge accessibility and supports data-driven decision making across diverse domains. In this work, we formalize chart reasoning as a sequential decision-making problem governed by a Markov Decision Process (MDP), thereby providing a mathematically grounded framework for analyzing visual question answering tasks. While recent advances such as multi-step reasoning with Monte Carlo tree search (MCTS) offer interpretable and stochastic planning capabilities, these methods often suffer from redundant path exploration and inefficient reward propagation. To address these challenges, we propose a novel algorithmic framework that integrates a pheromone-guided search strategy inspired by Ant Colony Optimization (ACO). In our approach, chart reasoning is cast as a combinatorial optimization problem over a dynamically evolving search tree, where path desirability is governed by pheromone concentration functions that capture global phenomena across search episodes and are reinforced through trajectory-level rewards. Transition probabilities are further modulated by local signals, which are evaluations derived from the immediate linguistic feedback of large language models. This enables fine grained decision making at each step while preserving long-term planning efficacy. Extensive experiments across four benchmark datasets, ChartQA, MathVista, GRAB, and ChartX, demonstrate the effectiveness of our approach, with multi-agent reasoning and pheromone guidance yielding success rate improvements of +18.4% and +7.6%, respectively. Full article
(This article belongs to the Special Issue Multimodal Deep Learning and Its Application in Healthcare)
Show Figures

Figure 1

32 pages, 2072 KB  
Article
Airline Ranking Using Social Feedback and Adapted Fuzzy Belief TOPSIS
by Ewa Roszkowska and Marzena Filipowicz-Chomko
Entropy 2025, 27(8), 879; https://doi.org/10.3390/e27080879 - 19 Aug 2025
Viewed by 827
Abstract
In the era of digital interconnectivity, user-generated reviews on platforms such as TripAdvisor have become a valuable source of social feedback, reflecting collective experiences and perceptions of airline services. However, aggregating such feedback presents several challenges: evaluations are typically expressed using linguistic ordinal [...] Read more.
In the era of digital interconnectivity, user-generated reviews on platforms such as TripAdvisor have become a valuable source of social feedback, reflecting collective experiences and perceptions of airline services. However, aggregating such feedback presents several challenges: evaluations are typically expressed using linguistic ordinal scales, are subjective, often incomplete, and influenced by opinion dynamics within social networks. To effectively deal with these complexities and extract meaningful insights, this study proposes an information-driven decision-making framework that integrates Fuzzy Belief Structures with the TOPSIS method. To handle the uncertainty and imprecision of linguistic ratings, user opinions are modeled as fuzzy belief distributions over satisfaction levels. Rankings are then derived using TOPSIS by comparing each airline’s aggregated profile to ideal satisfaction benchmarks via a belief-based distance measure. This framework presents a novel solution for measuring synthetic satisfaction in complex social feedback systems, thereby contributing to the understanding of information flow, belief aggregation, and emergent order in digital opinion networks. The methodology is demonstrated using a real-world dataset of TripAdvisor airline reviews, providing a robust and interpretable benchmark for service quality. Moreover, this study applies Shannon entropy to classify and interpret the consistency of customer satisfaction ratings among Star Alliance airlines. The results confirm the stability of the Airline Satisfaction Index (ASI), with extremely high correlations among the five rankings generated using different fuzzy utility function models. The methodology reveals that airlines such as Singapore Airlines, ANA, EVA Air, and Air New Zealand consistently achieve high satisfaction scores across all fuzzy model configurations, highlighting their strong and stable performance regardless of model variation. These airlines also show both low entropy and high average scores, confirming their consistent excellence. Full article
(This article belongs to the Special Issue Dynamics in Biological and Social Networks)
Show Figures

Figure 1

22 pages, 1224 KB  
Article
Exploring Dyslexia Risk Through Psycholinguistic and Orofacial Correlates: Neurodevelopmental Insights Toward a Personalized Medicine Approach
by Ștefan Lucian Burlea, Laura Elisabeta Checheriţă, Ovidiu Stamatin, Marius Văcaru, Ana Elena Sîrghe, Ioana Rudnic, Diana Andreea Ilinca, Violina Budu, Maria Antonela Beldiman, Vasilica Toma, Liana Aminov and Anamaria Ciubară
J. Pers. Med. 2025, 15(8), 369; https://doi.org/10.3390/jpm15080369 - 12 Aug 2025
Viewed by 490
Abstract
Background/Objectives: Dyslexia and dysgraphia are common childhood neurodevelopmental disorders characterized by persistent reading and writing difficulties, despite normal intelligence and access to education. While typically described as cognitive–linguistic deficits, emerging research suggests potential links to orofacial dysfunction and emotional regulation issues. This [...] Read more.
Background/Objectives: Dyslexia and dysgraphia are common childhood neurodevelopmental disorders characterized by persistent reading and writing difficulties, despite normal intelligence and access to education. While typically described as cognitive–linguistic deficits, emerging research suggests potential links to orofacial dysfunction and emotional regulation issues. This study examines associations between stomatognathic anomalies, emotional dysregulation, and early indicators of dyslexia-dysgraphia risk in preschool children, aiming to strengthen early screening and intervention strategies. Methods: A cross-sectional case–control study included 689 Romanian children aged 5–7 from 11 kindergartens. Screening involved the ACTIV-BURLEA psychometric battery to evaluate language, motor, and cognitive abilities. Clinical assessments targeted dental arch form, occlusal balance, and tongue and lip function. Emotional regulation was evaluated using a standardized child behavior scale. Thirty-two children were identified as at risk for dyslexia-dysgraphia and followed longitudinally, and then compared to matched controls. Statistical analysis employed chi-square tests, Pearson correlations, t-tests, and logistic regression. Results: At follow-up, 74.19% of at-risk children received confirmed diagnoses. Tongue dysfunction (TD) (OR = 4.81, p = 0.06) and emotional dysregulation (ED) (OR = 3.94, p = 0.09) emerged as key risk indicators, though not statistically significant. Tongue dysfunction (TD) correlated with school avoidance (r = 0.76, p < 0.01), while occlusal anomalies (OAs) correlated with emotional distress (ED) (r = 0.64, p < 0.05). Conclusions: The findings suggest that early dyslexia-dysgraphia risk involves orofacial and emotional components. Tongue dysfunction (TD), occlusal disturbances (OA), and emotional dysregulation (ED) may offer important clinical markers. Integrating dental and emotional assessments into preschool screening may improve early identification and enable personalized intervention. Full article
(This article belongs to the Section Personalized Therapy in Clinical Medicine)
Show Figures

Graphical abstract

22 pages, 1305 KB  
Article
Influences of Language Functions on Linguistic Features: Multi-Dimensional and Entropy Analyses of Academic and Entertainment Registers
by Changwei Hu, Yu Zhu and Liangjie Yuan
Entropy 2025, 27(8), 783; https://doi.org/10.3390/e27080783 - 24 Jul 2025
Viewed by 854
Abstract
This study examines how language functions impact linguistic features in academic and entertainment registers. Using multi-dimensional analysis (MDA) and computing entropy values, we analyze a large-scale Chinese corpus consisting of over 19 million tokens from 1000 texts, including academic journals, dissertations, entertainment magazines, [...] Read more.
This study examines how language functions impact linguistic features in academic and entertainment registers. Using multi-dimensional analysis (MDA) and computing entropy values, we analyze a large-scale Chinese corpus consisting of over 19 million tokens from 1000 texts, including academic journals, dissertations, entertainment magazines, and novellas. We identify key language functions that shape linguistic features within these registers. Our results reveal five core dimensions of linguistic functional variation, narrative versus rational discourse, modification, reference, uncertainty, and prudence, which account for over 52% of the variance in language use. Certain linguistic features systematically co-occur in each dimension, forming language functions that underpin broader social networks. Entropy values further confirm the findings of multi-dimensional analysis. This study emphasizes the associations between linguistic features and language functions, offering a theoretical perspective for understanding how language functions impact linguistic features and shape different registers. The findings suggest a language variation perspective on social networks’ communication. Full article
(This article belongs to the Special Issue Complexity of Social Networks)
Show Figures

Figure 1

32 pages, 1553 KB  
Article
A Fuzzy Logic Framework for Text-Based Incident Prioritization: Mathematical Modeling and Case Study Evaluation
by Arturo Peralta, José A. Olivas and Pedro Navarro-Illana
Mathematics 2025, 13(12), 2014; https://doi.org/10.3390/math13122014 - 18 Jun 2025
Viewed by 646
Abstract
Incident prioritization is a critical task in enterprise environments, where textual descriptions of service disruptions often contain vague or ambiguous language. Traditional machine learning models, while effective in rigid classification, struggle to interpret the linguistic uncertainty inherent in natural language reports. This paper [...] Read more.
Incident prioritization is a critical task in enterprise environments, where textual descriptions of service disruptions often contain vague or ambiguous language. Traditional machine learning models, while effective in rigid classification, struggle to interpret the linguistic uncertainty inherent in natural language reports. This paper proposes a fuzzy logic-based framework for incident categorization and prioritization, integrating natural language processing (NLP) with a formal system of fuzzy inference. The framework transforms semantic embeddings from incident reports into fuzzy sets, allowing incident severity and urgency to be represented as degrees of membership in multiple categories. A mathematical model based on Mamdani-type inference and triangular membership functions is developed to capture and process imprecise inputs. The proposed system is evaluated on a real-world dataset comprising 10,000 incident descriptions from a mid-sized technology enterprise. A comparative evaluation is conducted against two baseline models: a fine-tuned BERT classifier and a traditional support vector machine (SVM). Results show that the fuzzy logic approach achieves a 7.4% improvement in F1-score over BERT (92.1% vs. 85.7%) and a 12.5% improvement over SVM (92.1% vs. 79.6%) for medium-severity incidents, where linguistic ambiguity is most prevalent. Qualitative analysis from domain experts confirmed that the fuzzy model provided more interpretable and context-aware classifications, improving operator trust and alignment with human judgment. These findings suggest that fuzzy modeling offers a mathematically sound and operationally effective solution for managing uncertainty in text-based incident management, contributing to the broader understanding of mathematical modeling in enterprise-scale social phenomena. Full article
(This article belongs to the Special Issue Social Phenomena: Mathematical Modeling and Data Analysis)
Show Figures

Figure 1

18 pages, 2431 KB  
Article
Modeling Dual-Task Performance: Identifying Key Predictors Using Artificial Neural Networks
by Arash Mohammadzadeh Gonabadi, Farahnaz Fallahtafti, Judith Heselton, Sara A. Myers, Ka-Chun Siu and Julie Blaskewicz Boron
Biomimetics 2025, 10(6), 351; https://doi.org/10.3390/biomimetics10060351 - 29 May 2025
Cited by 1 | Viewed by 768
Abstract
Dual-task paradigms that combine cognitive and motor tasks offer a valuable lens for detecting subtle impairments in cognitive and physical functioning, especially in older adults. This study used artificial neural network (ANN) modeling to predict clinical, cognitive, and psychosocial outcomes from integrated gait, [...] Read more.
Dual-task paradigms that combine cognitive and motor tasks offer a valuable lens for detecting subtle impairments in cognitive and physical functioning, especially in older adults. This study used artificial neural network (ANN) modeling to predict clinical, cognitive, and psychosocial outcomes from integrated gait, speech-linguistic, demographic, physiological, and psychological data collected during single- and dual-task conditions. Forty healthy adults (ages 20–84) completed physical, cognitive, and psychosocial assessments and a dual-task walking task involving cell phone use. ANN models were optimized using hyperparameter tuning and k-fold cross-validation to predict outcomes such as the Montreal Cognitive Assessment (MOCA), Trail Making Tests (TMT A and B), Activities-Specific Balance Confidence (ABC) Scale, Geriatric Depression Scale (GDS), and measures of memory, affect, and social support. The models achieved high accuracy for MOCA (100%), ABC (80%), memory function (80%), and social support satisfaction (75%). Feature importance analyses revealed key predictors such as speech-linguistic markers and sensory impairments. First-person plural pronoun used and authenticity of internal thoughts during dual-task emerged as strong predictors of MOCA and memory. Models were less accurate for complex executive tasks like TMT A and B. These findings support the potential of ANN models for the early detection of cognitive and psychosocial changes. Full article
(This article belongs to the Special Issue Artificial Intelligence (AI) in Biomedical Engineering)
Show Figures

Figure 1

16 pages, 1023 KB  
Article
A Polish Version of the Boston Carpal Tunnel Questionnaire (BCTQ-PL) for Use Among Patients with Carpal Tunnel Syndrome Undergoing Physiotherapy: Translation, Cultural Adaptation, and Validation
by Sabina Mastej, Agnieszka Bejer, Anita Pacześniak-Jost, Oliver Dörner and Teresa Pop
Healthcare 2025, 13(11), 1288; https://doi.org/10.3390/healthcare13111288 - 29 May 2025
Viewed by 637
Abstract
Objectives: The cultural and linguistic adaptation of the Boston Carpal Tunnel Questionnaire (BCTQ) to Polish and the assessment of its psychometric properties among patients undergoing extracorporeal shock wave therapy (ESWT). Methods: This was a cross-sectional study with repeated measures during retest [...] Read more.
Objectives: The cultural and linguistic adaptation of the Boston Carpal Tunnel Questionnaire (BCTQ) to Polish and the assessment of its psychometric properties among patients undergoing extracorporeal shock wave therapy (ESWT). Methods: This was a cross-sectional study with repeated measures during retest examinations. Subjects from an outpatient rehabilitation center in Poland (n = 103) with mild to moderate carpal tunnel syndrome (CTS) were evaluated three times. Test 1 and test 3 (after a series of four treatments using EWST) included the following: completing the BCTQ, QuickDASH, and SF-36 questionnaires, the VAS pain scale, performing the Tinel–Hoffmann and Phalen tests, and an assessment of grip strength. Test 2 (test–retest BCTQ) was performed two to seven days after test 1. Results: The Polish version of the BCTQ demonstrated a high internal consistency, with a Cronbach’s alpha of 0.861 for the Symptom Severity Scale (SSS) and 0.924 for the Functional Status Scale (FSS). It also showed excellent test–retest reliability, with Intraclass Correlation Coefficients (ICCs) of 0.941 for the SSS and 0.925 for the FSS. The Standard Error of Measurement (SEM) was 0.16 for the SSS and 0.21 for the FSS, while the Minimal Detectable Change (MDC) was 0.43 and 0.59, respectively. It has a high construct validity as 80% of the a priori adopted hypotheses were confirmed. The mean decrease after ESWT on the SSS was 1.04 points, and on the FSS was 0.77 points. The ES value for the SSS scale was 1.62 and for FSS 0.99, and the SRM was 1.35 for the SSS, and 1.01 for the FSS, which proves a higher sensitivity to changes in the BCTQ-PL. Conclusions: The BCTQ-PL is a valid and reliable tool for assessing CTS-related symptoms and functional status in Polish-speaking patients. Full article
Show Figures

Figure 1

32 pages, 2219 KB  
Article
A New Large Language Model for Attribute Extraction in E-Commerce Product Categorization
by Mehmet Serhan Çiftlikçi, Yusuf Çakmak, Tolga Ahmet Kalaycı, Fatih Abut, Mehmet Fatih Akay and Mehmet Kızıldağ
Electronics 2025, 14(10), 1930; https://doi.org/10.3390/electronics14101930 - 9 May 2025
Viewed by 3499
Abstract
In the rapidly evolving field of e-commerce, precise and efficient attribute extraction from product descriptions is crucial for enhancing search functionality, improving customer experience, and streamlining the listing process for sellers. This study proposes a large language model (LLM)-based approach for automated attribute [...] Read more.
In the rapidly evolving field of e-commerce, precise and efficient attribute extraction from product descriptions is crucial for enhancing search functionality, improving customer experience, and streamlining the listing process for sellers. This study proposes a large language model (LLM)-based approach for automated attribute extraction on Trendyol’s e-commerce platform. For comparison purposes, a deep learning (DL) model is also developed, leveraging a transformer-based architecture to efficiently identify explicit attributes. In contrast, the LLM, built on the Mistral architecture, demonstrates superior contextual understanding, enabling the extraction of both explicit and implicit attributes from unstructured text. The models are evaluated on an extensive dataset derived from Trendyol’s Turkish-language product catalog, using performance metrics such as precision, recall, and F1-score. Results indicate that the proposed LLM outperforms the DL model across most metrics, demonstrating superiority not only in direct single-model comparisons but also in average performance across all evaluated categories. This advantage is particularly evident in handling complex linguistic structures and diverse product descriptions. The system has been integrated into Trendyol’s platform with a scalable backend infrastructure, employing Kubernetes and Nvidia Triton Inference Server for efficient bulk processing and real-time attribute suggestions during the product listing process. This study not only advances attribute extraction for Turkish-language e-commerce but also provides a scalable and efficient NLP-based solution applicable to large-scale marketplaces. The findings offer critical insights into the trade-offs between accuracy and computational efficiency in large-scale multilingual NLP applications, contributing to the broader field of automated product classification and information retrieval in e-commerce ecosystems. Full article
Show Figures

Figure 1

21 pages, 5387 KB  
Article
Language Statistics at Different Spatial, Temporal, and Grammatical Scales
by Fernanda Sánchez-Puig, Rogelio Lozano-Aranda, Dante Pérez-Méndez, Ewan Colman, Alfredo J. Morales-Guzmán, Pedro Juan Rivera Torres, Carlos Pineda and Carlos Gershenson
Entropy 2024, 26(9), 734; https://doi.org/10.3390/e26090734 - 29 Aug 2024
Cited by 1 | Viewed by 2473
Abstract
In recent decades, the field of statistical linguistics has made significant strides, which have been fueled by the availability of data. Leveraging Twitter data, this paper explores the English and Spanish languages, investigating their rank diversity across different scales: temporal intervals (ranging from [...] Read more.
In recent decades, the field of statistical linguistics has made significant strides, which have been fueled by the availability of data. Leveraging Twitter data, this paper explores the English and Spanish languages, investigating their rank diversity across different scales: temporal intervals (ranging from 3 to 96 h), spatial radii (spanning 3 km to over 3000 km), and grammatical word ngrams (ranging from 1-grams to 5-grams). The analysis focuses on word ngrams, examining a time period of 1 year (2014) and eight different countries. Our findings highlight the relevance of all three scales with the most substantial changes observed at the grammatical level. Specifically, at the monogram level, rank diversity curves exhibit remarkable similarity across languages, countries, and temporal or spatial scales. However, as the grammatical scale expands, variations in rank diversity become more pronounced and influenced by temporal, spatial, linguistic, and national factors. Additionally, we investigate the statistical characteristics of Twitter-specific tokens, including emojis, hashtags, and user mentions, revealing a sigmoid pattern in their rank diversity function. These insights contribute to quantifying universal language statistics while also identifying potential sources of variation. Full article
(This article belongs to the Special Issue Complexity Characteristics of Natural Language)
Show Figures

Figure 1

17 pages, 4183 KB  
Article
Bayesian Linguistic Conditional System as an Attention Mechanism in a Failure Mode and Effect Analysis
by Roberto Baeza-Serrato
Appl. Sci. 2024, 14(3), 1126; https://doi.org/10.3390/app14031126 - 29 Jan 2024
Cited by 1 | Viewed by 1348
Abstract
Fuzzy Inference System behavior can be described qualitatively using a natural language, which is known as the expert-driven approach to handling non-statistical uncertainty. Generally, practical applications involve conceptualizing the problem by integrating linguistic uncertainty and using data by integrating stochastic uncertainty. The proposed [...] Read more.
Fuzzy Inference System behavior can be described qualitatively using a natural language, which is known as the expert-driven approach to handling non-statistical uncertainty. Generally, practical applications involve conceptualizing the problem by integrating linguistic uncertainty and using data by integrating stochastic uncertainty. The proposed probabilistic fuzzy system uses the Gaussian Density Function (GDF) to assign a probability to input variables integrating stochastic uncertainty. In addition, a linguistic interpretation is used to project various categories of the GDF integrating linguistic uncertainty. Likewise, one of the relevant aspects of the proposal is to weigh each input variable according to the heuristic interpretation that determines the probability assigned to each of them a priori. Therefore, the main contribution of the research focuses on using the Bayesian Linguistic Conditional System (BLCS) as a mechanism of attention to relate the categories of the different input variables and find their posterior-weighted probability at a normalization stage. Finally, the knowledge base is established through linguistic rules, and the system’s output is a Bayesian classifier multiplying its normalized posterior conditional probabilities. The highest probability value of the knowledge base is identified, and the Risk Priority Number Weighted (RPNW) is determined using their respective posterior-normalized probabilities for each input variable. The results are expressed on a simple and precise scale from 1 to 10. They are compared with the Risk Priority Number (RPN), which results in a Failure Mode and Effect Analysis (FMEA). They show similar behaviors for multiple combinations in the evaluations while highlighting different scales. Full article
(This article belongs to the Special Issue Applications of Fuzzy Systems and Fuzzy Decision Making)
Show Figures

Figure 1

14 pages, 863 KB  
Article
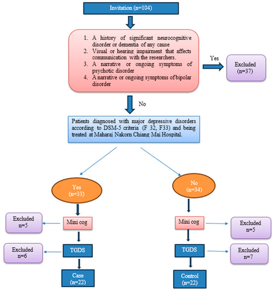
Syntactic Errors in Older Adults with Depression
by Chengjie Xu, Nahathai Wongpakaran, Tinakon Wongpakaran, Teeranoot Siriwittayakorn, Danny Wedding and Pairada Varnado
Medicina 2023, 59(12), 2133; https://doi.org/10.3390/medicina59122133 - 7 Dec 2023
Cited by 1 | Viewed by 2991
Abstract
Background and Objectives: This study investigated the differences in syntactic errors in older individuals with and without major depressive disorder and cognitive function disparities between groups. We also explored the correlation between syntax scores and depression severity. Materials and Methods: Forty-four [...] Read more.
Background and Objectives: This study investigated the differences in syntactic errors in older individuals with and without major depressive disorder and cognitive function disparities between groups. We also explored the correlation between syntax scores and depression severity. Materials and Methods: Forty-four participants, assessed for dementia with the Mini-Cog, completed the 15-item Geriatric Depression Scale (TGDS-15) and specific language tests. Following a single-anonymized procedure, clinical psychologists rated the tests and syntax scores. Results: The results showed that the depressive disorders group had lower syntax scores than the non-depressed group, primarily on specific subtests. Additionally, cognitive test scores were generally lower among the depressed group. A significant relationship between depression severity and syntax scores was observed (r = −0.426, 95% CI = −0.639, −0.143). Conclusions: In conclusion, major depressive disorder is associated with reduced syntactic abilities, particularly in specific tests. However, the relatively modest sample size limited the sensitivity of this association. This study also considered the potential influence of cultural factors. Unique linguistic characteristics in the study’s context were also addressed and considered as potential contributors to the observed findings. Full article
(This article belongs to the Section Psychiatry)
Show Figures

Graphical abstract

Back to TopTop