Sign in to use this feature.

Years

Between: -

Subjects

remove_circle_outline
remove_circle_outline
remove_circle_outline
remove_circle_outline
remove_circle_outline
remove_circle_outline

Journals

Article Types

Countries / Regions

Search Results (10)

Search Parameters:
Keywords = lightning search algorithm (LSA)

Order results
Result details
Results per page
Select all
Export citation of selected articles as:
23 pages, 9870 KB  
Article
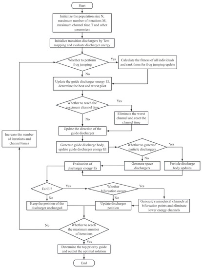
Optimization of Cascade Reservoir Operation for Power Generation, Based on an Improved Lightning Search Algorithm
by Yitao Tao, Li Mo, Yuqi Yang, Zixuan Liu, Yixuan Liu and Tong Liu
Water 2023, 15(19), 3417; https://doi.org/10.3390/w15193417 - 28 Sep 2023
Cited by 6 | Viewed by 2580
Abstract
Cascade reservoir operation can ensure the optimal use of water and hydro-energy resources and improve the overall efficiency of hydropower stations. A large number of studies have used meta-heuristic algorithms to optimize reservoir operation, but there are still problems such as the inability [...] Read more.
Cascade reservoir operation can ensure the optimal use of water and hydro-energy resources and improve the overall efficiency of hydropower stations. A large number of studies have used meta-heuristic algorithms to optimize reservoir operation, but there are still problems such as the inability to find a global optimal solution and slow convergence speed. Lightning search algorithm (LSA) is a new meta-heuristic algorithm, which has the advantages such as high convergence speed and few parameters to be adjusted. However, there is no study on the application of LSA in reservoir operation. In this paper, LSA is used to solve the problem of reservoir operation optimization to verify its feasibility. We also propose an improved LSA algorithm, the frog-leaping–particle swarm optimization–LSA (FPLSA), which was improved by using multiple strategies, and we address the shortcomings of LSA such as low solution accuracy and the tendency to fall into local optima. After preliminary verification of ten test functions, the effect is significantly enhanced. Using the lower Jinsha River–Three Gorges cascade reservoirs as an example, the calculation is carried out and compared with other algorithms. The results show that the FPLSA performed better than the other algorithms in all of the indices measured which means it has stronger optimization ability. Under the premise of satisfying the constraints of cascade reservoirs, an approximate optimal solution could be found to provide an effective output strategy for cascade reservoir scheduling. Full article
Show Figures

Figure 1

17 pages, 4665 KB  
Article
Optimization of Multilayer Absorbers Using the Bald Eagle Optimization Algorithm
by Sueda Kankılıç and Esin Karpat
Appl. Sci. 2023, 13(18), 10301; https://doi.org/10.3390/app131810301 - 14 Sep 2023
Cited by 13 | Viewed by 1937
Abstract
Electromagnetic (EM) absorbers have several uses in today’s military and civilian industries, and there is a growing demand for microwave absorbers with good absorption characteristics and thin layer structures over a broad frequency range (FR) within a specific EM spectrum band. This study [...] Read more.
Electromagnetic (EM) absorbers have several uses in today’s military and civilian industries, and there is a growing demand for microwave absorbers with good absorption characteristics and thin layer structures over a broad frequency range (FR) within a specific EM spectrum band. This study aimed to find the most suitable design using different material sets, using the recently introduced Bald Eagle Search Optimization Algorithm (BESOA) to design a multilayer EM absorber for the required FR. An FR of 1 to 20 GHz was considered, and the multilayer absorbers were designed for 2–8 GHz, 12–18 GHz, 2–18 GHz, and 1–20 GHz FRs. For various incidence angles between 30° and 75° and polarizations (TE and TM) in chosen FRs, comparisons were made with the Improved Particle Swarm Optimization (PSO), Differential Evolution (DE), Central Force Optimization (CFO), Lightning Search Algorithm (LSA), Double Stage Ant Bee Colony (DS-ABC) and other optimization algorithms found in the literature. The optimization algorithms that were used to design MMAs in the literature aim to construct the absorber with the lowest maximum reflection coefficient (RC) in the given FR and the thinnest thickness by selecting suitable material layers from a predefined database. The numerical and visual comparisons show that the obtained designs have the lowest maximum RC with the thinnest overall thickness compared to those in the literature. Numerical best results are presented for each variation obtained as a result of the optimization. Full article
(This article belongs to the Section Electrical, Electronics and Communications Engineering)
Show Figures

Figure 1

26 pages, 6630 KB  
Article
Study on Multi-UAV Cooperative Path Planning for Complex Patrol Tasks in Large Cities
by Hongyu Xiang, Yuhang Han, Nan Pan, Miaohan Zhang and Zhenwei Wang
Drones 2023, 7(6), 367; https://doi.org/10.3390/drones7060367 - 1 Jun 2023
Cited by 23 | Viewed by 3765
Abstract
Unmanned Aerial Vehicles (UAVs) are increasingly utilized for urban patrol and defense owing to their low cost, high mobility, and rapid deployment. This paper proposes a multi-UAV mission planning model that takes into account mission execution rates, flight energy consumption costs, and impact [...] Read more.
Unmanned Aerial Vehicles (UAVs) are increasingly utilized for urban patrol and defense owing to their low cost, high mobility, and rapid deployment. This paper proposes a multi-UAV mission planning model that takes into account mission execution rates, flight energy consumption costs, and impact costs. A kinematics and dynamics model of a quadcopter UAV is established, and the UAV’s flight state is analyzed. Due to the difficulties in addressing 3D UAV kinematic constraints and poor uniformity using traditional optimization algorithms, a lightning search algorithm (LSA) based on multi-layer nesting and random walk strategies (MNRW-LSA) is proposed. The convergence performance of the MNRW-LSA algorithm is demonstrated by comparing it with several other algorithms, such as the Golden Jackal Optimization (GJO), Hunter–Prey Optimization (HPO), Pelican Optimization Algorithm (POA), Reptile Search Algorithm (RSA), and the Golden Eagle Optimization (GEO) using optimization test functions, Friedman and Nemenyi tests. Additionally, a greedy strategy is added to the Rapidly-Exploring Random Tree (RRT) algorithm to initialize the trajectories for simulation experiments using a 3D city model. The results indicate that the proposed algorithm can enhance global convergence and robustness, shorten convergence time, improve UAV execution coverage, and reduce energy consumption. Compared with other algorithms, such as Particle Swarm Optimization (PSO), Simulated Annealing (SA), and LSA, the proposed method has greater advantages in addressing multi-UAV trajectory planning problems. Full article
Show Figures

Figure 1

19 pages, 3589 KB  
Article
Parameters Identification of Proton Exchange Membrane Fuel Cell Model Based on the Lightning Search Algorithm
by Banaja Mohanty, Rajvikram Madurai Elavarasan, Hany M. Hasanien, Elangovan Devaraj, Rania A. Turky and Rishi Pugazhendhi
Energies 2022, 15(21), 7893; https://doi.org/10.3390/en15217893 - 24 Oct 2022
Cited by 23 | Viewed by 3152
Abstract
The fuel cell is vital in electrical distribution networks as a distributed generation in today’s world. A precise model of a fuel cell is extensively required as it rigorously affects the simulation studies’ transient and dynamic analyses of the fuel cell. This appears [...] Read more.
The fuel cell is vital in electrical distribution networks as a distributed generation in today’s world. A precise model of a fuel cell is extensively required as it rigorously affects the simulation studies’ transient and dynamic analyses of the fuel cell. This appears in several microgrids and smart grid systems. This paper introduces a novel attempt to optimally determine all unknown factors of the polymer exchange membrane (PEM) fuel cell model using a meta-heuristic algorithm termed the Lightning search algorithm (LSA). In this model, the current–voltage relationship is heavily nonlinear, including several unknown factors because of the shortage of fuel cell data from the manufacturer’s side. This issue can be treated as an optimization problem, and LSA is applied to detect its ability to solve this problem accurately. The objective function is the sum of the squared error between the estimated output voltage and the measured output voltage of the fuel cell. The constraints of the optimization problem involve the factors range (lower and upper limit). The LSA is utilized in minimizing the objective function. The effectiveness of the LSA-PEM fuel cell model is extensively verified using the simulation results performed under different operating conditions. The simulation results of the proposed model are compared with the measured results of three commercial fuel cells, such as Ballard Mark V 5 kW, BCS 500 W and Nedstack PS6 6 kW, to obtain a realistic study. The results of the proposed algorithm are also compared with different optimized models to validate the model and, further, to determine where LSA stands in terms of precision. In this regard, the proposed model can yield a lower SSE by more than 5% in some cases and high performance of the LSA-PEMFC model. With the results obtained, it can be concluded that LSA prevails as a potential optimization algorithm to develop a precise PEM fuel cell model. Full article
Show Figures

Figure 1

12 pages, 2160 KB  
Article
Implementation of a Novel Tabu Search Optimization Algorithm to Extract Parasitic Parameters of Solar Panel
by Naveena Bhargavi Repalle, Pullacheri Sarala, Lucian Mihet-Popa, Shashidhar Reddy Kotha and Nagalingam Rajeswaran
Energies 2022, 15(13), 4515; https://doi.org/10.3390/en15134515 - 21 Jun 2022
Cited by 6 | Viewed by 2676
Abstract
The aging of PV cells reduces their electrical performance i.e., the parasitic parameters are introduced in the solar panel. The shunt resistance (RSh), series resistance (RS), photo current (IPh), diode current (Id), and diffusion constant [...] Read more.
The aging of PV cells reduces their electrical performance i.e., the parasitic parameters are introduced in the solar panel. The shunt resistance (RSh), series resistance (RS), photo current (IPh), diode current (Id), and diffusion constant (a1) are known as parasitic or extraction parameters. Cracks and hotspots reduce the performance of PV cells and result in poor V–I characteristics. Certain tests are carried out over a long period of time to determine the quality of solar cells; for example, 1000 h of testing is comparable to 20 years of operation. The extraction of solar parameters is important for PV modules. The Tabu Search Optimization (TSO) algorithm is a robust meta-heuristic algorithm that was employed in this study for the extraction of parasitic parameters. Particle Swarm Optimization (PSO) and a Genetic lgorithm (GA), as well as other well-known optimization methods, were used to test the proposed method’s correctness. The other approaches included the lightning search algorithm (LSA), gravitational search algorithm (GSA), and pattern search (PS). It can be concluded that the TSO approach extracts all six parameters in a reasonably short period of time. The work presented in this paper was developed and analyzed using a MATLAB-Simulink software environment. Full article
Show Figures

Figure 1

43 pages, 5869 KB  
Review
Artificial Neural Networks Based Optimization Techniques: A Review
by Maher G. M. Abdolrasol, S. M. Suhail Hussain, Taha Selim Ustun, Mahidur R. Sarker, Mahammad A. Hannan, Ramizi Mohamed, Jamal Abd Ali, Saad Mekhilef and Abdalrhman Milad
Electronics 2021, 10(21), 2689; https://doi.org/10.3390/electronics10212689 - 3 Nov 2021
Cited by 694 | Viewed by 62245
Abstract
In the last few years, intensive research has been done to enhance artificial intelligence (AI) using optimization techniques. In this paper, we present an extensive review of artificial neural networks (ANNs) based optimization algorithm techniques with some of the famous optimization techniques, e.g., [...] Read more.
In the last few years, intensive research has been done to enhance artificial intelligence (AI) using optimization techniques. In this paper, we present an extensive review of artificial neural networks (ANNs) based optimization algorithm techniques with some of the famous optimization techniques, e.g., genetic algorithm (GA), particle swarm optimization (PSO), artificial bee colony (ABC), and backtracking search algorithm (BSA) and some modern developed techniques, e.g., the lightning search algorithm (LSA) and whale optimization algorithm (WOA), and many more. The entire set of such techniques is classified as algorithms based on a population where the initial population is randomly created. Input parameters are initialized within the specified range, and they can provide optimal solutions. This paper emphasizes enhancing the neural network via optimization algorithms by manipulating its tuned parameters or training parameters to obtain the best structure network pattern to dissolve the problems in the best way. This paper includes some results for improving the ANN performance by PSO, GA, ABC, and BSA optimization techniques, respectively, to search for optimal parameters, e.g., the number of neurons in the hidden layers and learning rate. The obtained neural net is used for solving energy management problems in the virtual power plant system. Full article
Show Figures

Figure 1

27 pages, 5543 KB  
Article
Short Term Residential Load Forecasting: An Improved Optimal Nonlinear Auto Regressive (NARX) Method with Exponential Weight Decay Function
by Farukh Abbas, Donghan Feng, Salman Habib, Usama Rahman, Aazim Rasool and Zheng Yan
Electronics 2018, 7(12), 432; https://doi.org/10.3390/electronics7120432 - 12 Dec 2018
Cited by 28 | Viewed by 5232
Abstract
The advancement in electrical load forecasting techniques with new algorithms offers reliable solutions to operators for operational cost reduction, optimum use of available resources, effective power management, and a reliable planning process. The focus is to develop a comprehensive understanding regarding the forecast [...] Read more.
The advancement in electrical load forecasting techniques with new algorithms offers reliable solutions to operators for operational cost reduction, optimum use of available resources, effective power management, and a reliable planning process. The focus is to develop a comprehensive understanding regarding the forecast accuracy generated by employing a state of the art optimal autoregressive neural network (NARX) for multiple, nonlinear, dynamic, and exogenous time varying input vectors. Other classical computational methods such as a bagged regression tree (BRT), an autoregressive and moving average with external inputs (ARMAX), and a conventional feedforward artificial neural network are implemented for comparative error assessment. The training of the applied method is realized in a closed loop by feeding back the predicted results obtained from the open loop model, which made the implemented model more robust when compared with conventional forecasting approaches. The recurrent nature of the applied model reduces its dependency on the external data and a produced mean absolute percentage error (MAPE) below 1%. Subsequently, more precision in handling daily grid operations with an average improvement of 16%–20% in comparison with existing computational techniques is achieved. The network is further improved by proposing a lightning search algorithm (LSA) for optimized NARX network parameters and an exponential weight decay (EWD) technique to control the input error weights. Full article
(This article belongs to the Section Power Electronics)
Show Figures

Figure 1

20 pages, 10033 KB  
Article
Hybrid LSA-ANN Based Home Energy Management Scheduling Controller for Residential Demand Response Strategy
by Maytham S. Ahmed, Azah Mohamed, Raad Z. Homod and Hussain Shareef
Energies 2016, 9(9), 716; https://doi.org/10.3390/en9090716 - 6 Sep 2016
Cited by 84 | Viewed by 12426
Abstract
Demand response (DR) program can shift peak time load to off-peak time, thereby reducing greenhouse gas emissions and allowing energy conservation. In this study, the home energy management scheduling controller of the residential DR strategy is proposed using the hybrid lightning search algorithm [...] Read more.
Demand response (DR) program can shift peak time load to off-peak time, thereby reducing greenhouse gas emissions and allowing energy conservation. In this study, the home energy management scheduling controller of the residential DR strategy is proposed using the hybrid lightning search algorithm (LSA)-based artificial neural network (ANN) to predict the optimal ON/OFF status for home appliances. Consequently, the scheduled operation of several appliances is improved in terms of cost savings. In the proposed approach, a set of the most common residential appliances are modeled, and their activation is controlled by the hybrid LSA-ANN based home energy management scheduling controller. Four appliances, namely, air conditioner, water heater, refrigerator, and washing machine (WM), are developed by Matlab/Simulink according to customer preferences and priority of appliances. The ANN controller has to be tuned properly using suitable learning rate value and number of nodes in the hidden layers to schedule the appliances optimally. Given that finding proper ANN tuning parameters is difficult, the LSA optimization is hybridized with ANN to improve the ANN performances by selecting the optimum values of neurons in each hidden layer and learning rate. Therefore, the ON/OFF estimation accuracy by ANN can be improved. Results of the hybrid LSA-ANN are compared with those of hybrid particle swarm optimization (PSO) based ANN to validate the developed algorithm. Results show that the hybrid LSA-ANN outperforms the hybrid PSO based ANN. The proposed scheduling algorithm can significantly reduce the peak-hour energy consumption during the DR event by up to 9.7138% considering four appliances per 7-h period. Full article
(This article belongs to the Special Issue Smart Home Energy Management)
Show Figures

Graphical abstract

32 pages, 9360 KB  
Article
A Nature-Inspired Optimization-Based Optimum Fuzzy Logic Photovoltaic Inverter Controller Utilizing an eZdsp F28335 Board
by Ammar Hussein Mutlag, Azah Mohamed and Hussain Shareef
Energies 2016, 9(3), 120; https://doi.org/10.3390/en9030120 - 23 Feb 2016
Cited by 29 | Viewed by 7763
Abstract
Photovoltaic (PV) inverters essentially convert DC quantities, such as voltage and current, to AC quantities whose magnitude and frequency are controlled to obtain the desired output. Thus, the performance of an inverter depends on its controller. Therefore, an optimum fuzzy logic controller (FLC) [...] Read more.
Photovoltaic (PV) inverters essentially convert DC quantities, such as voltage and current, to AC quantities whose magnitude and frequency are controlled to obtain the desired output. Thus, the performance of an inverter depends on its controller. Therefore, an optimum fuzzy logic controller (FLC) design technique for PV inverters using a lightning search algorithm (LSA) is presented in this study. In a conventional FLC, the procedure for obtaining membership functions (MFs) is usually implemented using trial and error, which does not lead to satisfactory solutions in many cases. Therefore, this study presents a technique for obtaining MFs that avoids the exhaustive traditional trial-and-error procedure. This technique is implemented during the inverter design phase by generating adaptive MFs based on the evaluation results of the objective function formulated with LSA. The mean squared error (MSE) of the inverter output voltage is used as an objective function in this study. LSA optimizes the MFs such that the inverter provides the lowest MSE for the output voltage, and the performance of the PV inverter output is improved in terms of amplitude and frequency. First, the design procedure and accuracy of the optimum FLC are illustrated and investigated through simulations conducted in a MATLAB environment. The LSA-based FLC (LSA-FL) are compared with differential search algorithm (DSA)-based FLC (DSA-FL) and particle swarm optimization (PSO)-based FLC (PSO-FL). Finally, the robustness of the LSA-FL is further investigated with a hardware that is operated via an eZdsp F28335 control board. Simulation and experimental results show that the proposed controller can successfully obtain the desired output when different loads are connected to the system. The inverter also has a reasonably low steady-state error and fast response to reference variation. Full article
Show Figures

Figure 1

25 pages, 5512 KB  
Article
A Novel Quantum-Behaved Lightning Search Algorithm Approach to Improve the Fuzzy Logic Speed Controller for an Induction Motor Drive
by Jamal Abd Ali, Mahammad A Hannan and Azah Mohamed
Energies 2015, 8(11), 13112-13136; https://doi.org/10.3390/en81112358 - 18 Nov 2015
Cited by 36 | Viewed by 7934
Abstract
This paper presents a novel lightning search algorithm (LSA) using quantum mechanics theories to generate a quantum-inspired LSA (QLSA). The QLSA improves the searching of each step leader to obtain the best position for a projectile. To evaluate the reliability and efficiency of [...] Read more.
This paper presents a novel lightning search algorithm (LSA) using quantum mechanics theories to generate a quantum-inspired LSA (QLSA). The QLSA improves the searching of each step leader to obtain the best position for a projectile. To evaluate the reliability and efficiency of the proposed algorithm, the QLSA is tested using eighteen benchmark functions with various characteristics. The QLSA is applied to improve the design of the fuzzy logic controller (FLC) for controlling the speed response of the induction motor drive. The proposed algorithm avoids the exhaustive conventional trial-and-error procedure for obtaining membership functions (MFs). The generated adaptive input and output MFs are implemented in the fuzzy speed controller design to formulate the objective functions. Mean absolute error (MAE) of the rotor speed is the objective function of optimization controller. An optimal QLSA-based FLC (QLSAF) optimization controller is employed to tune and minimize the MAE, thereby improving the performance of the induction motor with the change in speed and mechanical load. To validate the performance of the developed controller, the results obtained with the QLSAF are compared to the results obtained with LSA, the backtracking search algorithm (BSA), the gravitational search algorithm (GSA), the particle swarm optimization (PSO) and the proportional integral derivative controllers (PID), respectively. Results show that the QLASF outperforms the other control methods in all of the tested cases in terms of damping capability and transient response under different mechanical loads and speeds. Full article
Show Figures

Figure 1

Back to TopTop