Abstract
Cascade reservoir operation can ensure the optimal use of water and hydro-energy resources and improve the overall efficiency of hydropower stations. A large number of studies have used meta-heuristic algorithms to optimize reservoir operation, but there are still problems such as the inability to find a global optimal solution and slow convergence speed. Lightning search algorithm (LSA) is a new meta-heuristic algorithm, which has the advantages such as high convergence speed and few parameters to be adjusted. However, there is no study on the application of LSA in reservoir operation. In this paper, LSA is used to solve the problem of reservoir operation optimization to verify its feasibility. We also propose an improved LSA algorithm, the frog-leaping–particle swarm optimization–LSA (FPLSA), which was improved by using multiple strategies, and we address the shortcomings of LSA such as low solution accuracy and the tendency to fall into local optima. After preliminary verification of ten test functions, the effect is significantly enhanced. Using the lower Jinsha River–Three Gorges cascade reservoirs as an example, the calculation is carried out and compared with other algorithms. The results show that the FPLSA performed better than the other algorithms in all of the indices measured which means it has stronger optimization ability. Under the premise of satisfying the constraints of cascade reservoirs, an approximate optimal solution could be found to provide an effective output strategy for cascade reservoir scheduling.
1. Introduction
Hydropower, a renewable energy source, has advantages including low operating costs, flexible startup and shutdown procedures, and high peak-shaving ability. Rational and scientific operation to improve water-resource utilization is an important means of improving the power-generation capacity of hydropower stations [1,2,3]. Reservoir operation can be divided into conventional and optimized operations. Using conventional operation, which uses an operation table, it is difficult to achieve a global optimum. To address this, there has been rapid development of optimized reservoir operation methods, which solve reservoir operation problems using optimization algorithms.
Reservoir operation optimization algorithms can be divided into traditional and intelligent optimization algorithms (Table 1). In the 1940s, Masse [4] first proposed a reservoir operation optimization model, setting a precedent for reservoir operation optimization. Traditional optimization algorithms, including linear programming [5], nonlinear programming [6], and dynamic programming [7], have since been applied to reservoir optimization and operation problems. Young [8] was the first to apply dynamic programming to reservoir operation. Dynamic programming successive approximation (DPSA) [9], incremental dynamic programming (IDP) [10], and mixed integer nonlinear programming (MINP) [11] and other algorithms have subsequently been studied and applied to reservoir operation.
Reservoir optimization and operation are high-dimensional optimization problems that are difficult to solve using traditional optimization algorithms [12]; such algorithms are often computationally intensive and tend to suffer from the “dimensional disaster” problem when solving high-dimensional problems [13]. Meta-heuristics algorithms provide new approaches to solving these problems and have improved efficiency, which have been widely studied in reservoir optimization operations. Meta-heuristics algorithms were partitioned into nine categories [14] including evolutionary-based, swarm-based, physics-based, human-based, bio-based, system-based, math-based, music-based, and probabilistic-based meta-heuristics algorithms.
The evolutionary-based algorithm is the initial development of the meta-heuristic algorithm, including genetic algorithm and differential evolution algorithm. Evolutionary-based algorithms update individuals through their own mutation, evolution, selection and replication, so as to obtain better solutions [15], which are characterized by strong applicability and widely used in reservoir optimal operation problems including irrigation, power generation, and water supply [16]. However, evolutionary-based algorithms have low computational efficiency and poor global search ability with high computational cost when dealing with complex high-dimensional problems. Therefore, some scholars improved the evolutionary-based algorithms and proposed sequential genetic algorithm [17] varying chromosome length GA [18], adaptive immune differential evolution algorithm [19], etc., to overcome the problem that the calculation time is long and the global optimal solution cannot be found in the reservoir optimal operation. The representative of swarm-based algorithm is particle swarm algorithm. Compared with evolutionary-based algorithms, its computational time is greatly reduced by increasing the randomness of the solution, and the convergence speed is also increased. A. Baltar [20] tested the performance of particle swarm optimization and genetic algorithm in reservoir optimization problems and the results show that the two algorithms have different characteristics. The genetic algorithm has stronger stability and particle swarm optimization has higher computational efficiency and convergence speed. The simulated annealing algorithm, as a typical physics-based algorithm, is widely used in reservoir optimization problems for its approach to global optimum, especially in irrigation problems [21]. It has been proven to minimize irrigation deficits in multiple reservoir cases [22].
There are many kinds of biological-based meta-heuristic algorithms, which can be subdivided into plant-based (invasive weed algorithm [23]), animal-based (whale algorithm [24], gray wolf algorithm [25]), insect-based (ant colony algorithm [26], bee colony algorithm [27]), microbial-based (Slime Mould algorithm [28]), and so on. These algorithms have high performance and adaptability in solving high-dimensional complex problems, so they have received much concern [29]. Mixing different algorithms could help overcome the shortcomings of a single algorithm and solve problems more efficiently [23]. The improved algorithms of these algorithms are hybrid whale optimization algorithm [30], hybrid algorithm of invasive weed optimization and cuckoo search algorithm [23], hybrid slime mold and arithmetic optimization algorithm [31], and so on. These are widely used in reservoir optimal operation problems, including short-term [32,33], medium- and long-term optimal operation [34,35,36]. In addition, teaching-learning algorithm (human-based) [37], water cycle algorithm (system-based) [38], sine cosine algorithm (math-based) [39], harmony search algorithm (music-based) [40], and cross-entropy algorithm (probabilistic based) [41] have been proven to be feasible in reservoir optimal operation. Nonetheless, there remains much room for improvement in intelligent optimization, to address problems such as sensitivity to initial values, slow convergence speed, and the tendency to fall into local optima.
Table 1.
Category of algorithms used in reservoir operation optimization.
Table 1.
Category of algorithms used in reservoir operation optimization.
| Category | Algorithms | Characteristics | ||
|---|---|---|---|---|
| Traditional optimization algorithms | Linear programming [4] | Huge computation and tend to suffer from the “dimensional disaster” problem | ||
| Non-linear programming [5] | ||||
| Dynamic programming [6] | ||||
| Integer programming [10] | ||||
| Meta-heuristics optimization algorithms | Evolutionary-based | Genetic algorithm [17] | High computational efficiency but difficult to achieve the global optimal solution | |
| Differential evolution algorithm [19] | ||||
| Swarm-based | Particle swarm algorithm [20] | |||
| Physics-based | Simulated annealing algorithm [21] | |||
| Human-based | Teaching-learning algorithm [37] | |||
| Bio-based | Plant-based | Invasive weed algorithm [23] | ||
| Animal-based | Whale algorithm [24] | |||
| Insect-based | Ant colony algorithm [26] | |||
| Microbial-based | Slime Mould algorithm [28] | |||
| System-based | Water cycle algorithm [38] | |||
| Math-based | Sine cosine algorithm [39] | |||
| Music-based | Harmony search algorithm [40] | |||
| Probabilistic-based | Cross-entropy algorithm [41] | |||
The lightning search algorithm (LSA) of Shareef et al. [42], a new heuristic optimization algorithm, uses the mechanism of lightning formation (the process whereby lightning strikes the ground from the clouds) to simulate the optimization process; in the LSA, the optimal solution is simulated assuming stepped leader propagation when simulating the first lightning strike on the ground from the clouds. The LSA has the advantages of strong search capability, high accuracy, and fewer parameters requiring adjustment [43], although it also has shortcomings such as poor stability and a tendency to fall into local optima. Methods to improve the LSA include the heuristic LSA (QLSA), based on the theory of quantum theory [43], and the dynamic adjustment coefficient-based LSA [44]. LSA and its improvements have been applied in various fields, including the design of fuzzy logic controllers [43]; stochastic operation of a power grid, including electric vehicles and renewable energy [44]; models of composite exchange membrane fuel cells [45]; and the layout of wind power plants [46]. LSA is a system-based algorithm in the classification of meta-heuristic algorithms which also includes the water cycle algorithm that has been proven to be applicable to the field of reservoir operation [38]. It shows that the system-based algorithm has certain feasibility in the field of reservoir optimal operation, but there is no research on the application of LSA in reservoir operation.
Based on the above research status, the goal of this study is to solve the following problems:
(1) The meta-heuristic algorithm still has problems such as falling into local optimum, low accuracy, and slow convergence speed when solving reservoir scheduling problems, and there is still much room for improvement.
(2) There is no research on the application of LSA in the field of reservoir operation, and its effectiveness needs to be verified.
(3) There are still some defects in the LSA algorithm, which can be further improved.
In view of the above problems, this paper applied chaotic initialization (mapping), the frog-leaping algorithm (FLA), and the PSO to improve the LSA, which is applied to the reservoir operation. In this paper, Section 2 introduces the reservoir optimization operation model, the improvement strategy of LSA, and the preliminary verification of the test functions. Section 3 introduces a case study of cascade reservoirs on the Jinsha River, China. Section 4 compares the results of FPLSA and other algorithms in the case study and Section 5 discusses the results. In the end, Section 6 summarizes the conclusions of this paper and analyzes the shortcomings of the study and the future research direction.
2. Models and Methods
2.1. Models
The objectives in optimizing cascade reservoir operation are typically to maximize the power-generation capacity or output. The timescale can be hourly, daily, monthly, or longer. We consider maximum power generation as the objective function. Operation optimization was performed as follows: based on the known initial and final water levels, inflow process, and the flow intervals of each reservoir, the water-level operating process of each reservoir is optimized to maximize total power generation given the reservoirs’ constraints in terms of water-level restriction, water-level variation, discharge flows, and discharge capacity. The objective function and constraints of the reservoir optimization model are as follows in Equations (1)–(6) [47,48,49]:
(1) Objectives:
where is the hydropower station’s output coefficient; is its power-generating flow during time period t; is its head during time period ; is the length of each time period; and is the total number of time periods.
(2) Constraints
a. Water-balance constraint
where and are the reservoir capacities at the end of the time period on days and − 1, respectively; is the average inflow of the reservoir on day ; is the average outflow of the reservoir on day ; and is the duration of a single time period.
b. Water-level constraint
where and are, respectively, the minimum and maximum water-level limits of the reservoir on day .
c. Outflow constraint
where and are, respectively, the minimum and maximum outflow limits of the reservoir on day .
d. Power-output constraint
where and are, respectively, the minimum and maximum output limits of the power station on day .
e. Water-level variation constraint
where and are the water levels at the end of the time period on days and − 1, respectively; is the maximum possible variation in water level during the adjacent period.
2.2. Methods
2.2.1. LSA
The basic LSA is based on the natural phenomenon of lightning. When lightning is formed, it forms a “discharger” body of particles in the air, which passes rapidly through the atmosphere, creating an initial particle channel and forming a stepped leader through the collisions between particles. Owing to the probabilistic and tortuous nature of lightning propagation, lightning is predictable and random in terms of where it reaches the ground. In this algorithm, it is assumed that each discharging body produces a particle channel via collisions, forming a stepped leader. The concept of “dischargers” is similar to that concept of individuals in the population in a differential evolution algorithm, and each discharger can be considered a set of candidate solutions in the optimization problem. By simulating three types of dischargers (transitional, spatial, and stepped leader dischargers), a mathematical model of the stochastic distribution function was established for solving optimization problems [42,50].
In the early stages of lightning formation, the discharge moves rapidly through air and loses energy when it collides with other molecules and atoms in the air. When dischargers follow a long path, they can no longer ionize or explore a larger space, but can only ionize particles within a small surrounding space. In the LSA, the discharger’s energy is used to control the global and local searches.
As lightning reaches the ground, the discharger bifurcates in two ways. The first type of bifurcation creates two symmetric channels, expressed as
where and are the upper and lower limits of the search space, and are the symmetric and original channels formed via bifurcation. To maintain a constant population size, the energy of the two channels is compared, and one channel is retained.
The second bifurcation type eliminates the worst channel. The algorithm iteratively increases the channel time. The worst channel is eliminated. To maintain a constant population size, the optimal channel value is assigned to the worst channel and the channel time is reset.
The LSA is calculated by simulating the discharge process of the transitional, spatial, and stepped leader dischargers, as follows:
a. Transitional discharger
The transitional discharger creates the initial population, which propagates randomly downward from the thundercloud. Thus, it obeys a uniform distribution, and its probability density function can be expressed as Equation (8):
where is a set of candidate solutions and and are the upper and lower limits of the solution space, respectively.
b. Spatial discharger
The spatial discharger attempts to reach the optimal position of the stepped leader. Its position can be modeled using an exponential distribution,
where is a set of candidate solutions and , the shape parameter, serves to control the direction of the next iteration. Thus, the spatial discharge in the next iteration can be expressed as Equation (10):
where is the random exponential number, is the distance between the stepped leader discharger and the spatial discharger . If the energy of the new spatial discharger is greater than the energy of the original spatial discharger , then is updated to position . Otherwise, remains unchanged until the next update is performed.
c. Stepped leader discharger
The stepped leader discharger can be modeled using a normal distribution, with the probability density function
where is the shape parameter and is the scale parameter, reflecting the mining capacity at the current location. In the stepped leader discharger model, decreases exponentially as the discharger approaches the ground. Therefore, the direction of the stepped leader discharger in the next iteration is
where is a random number from the generated normal distribution. If the energy of the new stepped leader discharger is greater than the energy of the original stepped leader discharger , is updated to take position . Otherwise, remains unchanged until the next update.
2.2.2. LSA Improvement Strategy
To address the shortcomings mentioned earlier, we propose improving the LSA by incorporating chaotic initialization, the FLA, and PSO.
a. Chaotic initialization-based improvement
In mathematics, “chaotic” describes irregularly distributed systems. Chaotic searching is characterized by nonlinearity, ergodicity, randomness, and initial-value sensitivity, features that improve an algorithm’s search performance [51]. Chaotic mapping methods include logistic mapping, Lozi mapping, Chebyshev mapping, tent mapping, and cubic mapping. References [52,53] have shown that using chaotic tent mapping to initialize the population can effectively improve the diversity of the population. Therefore, we use chaotic tent mapping to initialize the population in FPLSA, such that the initial solutions were distributed as uniformly as possible in the solution space. First, tent mapping is used to generate chaotic sequences, as shown in Equation (13) [53,54]:
where . Subsequently, the chaotic sequence is mapped to the decision-variable space of the problem being optimized, as follows:
(1) According to Equation (13), n m-dimensional individuals are generated, = 0.49, and the meta-individuals are , , , , and .
(2) The initial population is then obtained by mapping the meta-individuals to the decision-variable value space as shown in Equation (14):
where and are the next and previous terms in the space, respectively, is the value of the meta-individual in ith dimensional space, and is the value of the initial solution individual in the ith dimensional space.
b. FLA-based improvement
The FLA was developed to simulate the behavior of a group of frogs searching for food in a field [55]. Each frog represents a set of feasible solutions to the problem to be optimized. The algorithm flow is divided into three steps. First, a global search is conducted. The initialized frogs are first ranked according to their fitness, and globally fittest individual is selected. Second, a local search is performed. Grouping is applied to divide the population into subpopulations, and for each subpopulation, the locally fittest individual and least fit individual are selected. Finally, an update operation is performed. The worst individual in each subpopulation is updated as shown in Equation (15):
where is the position of the updated individual and is the individual jump. Step length is calculated as shown in Equation (16):
where is a (0, 1) uniformly distributed random number. Step is first updated according to Equation (16), and the updated fitness of the individual is calculated. If the new position is better than the original position, is replaced by ; otherwise, the position is updated according to Equation (17), and the individual’s fitness is updated. Again, if the position is better than the original position, is replaced by ; otherwise, a new position is randomly generated within the feasible solution range. Following the update, all individuals in all subpopulations are mixed again, and the iterations continue until the algorithm’s stop-condition is satisfied.
The FLA combines global and local searches. In each subgroup, the individual with the lowest fitness moves in the direction of the best individual, improving the algorithm’s optimization efficiency and convergence speed. Our improved LSA method has some limitations using this FLA. First, the individuals with the lowest fitness will move only toward the optimal individual, causing the convergence of all of the updated individuals. Second, owing to the limitations imposed by grouping, only a few poorly adapted individuals are updated in each iteration of the FLA, hindering the overall optimization efficiency.
To solve the convergence problem, the position is updated probabilistically when the FLA and LSA are combined. To do this, Equation (15) is modified as shown in Equation (18):
where is a (0, 1) uniformly distributed random number. Based on Equation (18), each FLA-based update has a specific probability. If an FLA-based update does not occur, an LSA-based update occurs.
To ensure that more poor-fitness individuals are updated, we modified the grouping and leaping methods. The fitness of all the individuals in the population is calculated and ranked. In the resulting population, , is the number of individuals, and the positions are updated as shown in Equation (19):
The positions of individuals are first updated according to Equation (19), and individual fitness is updated. If the revised position is better than the original position, is replaced by ; otherwise, it is updated according to Equation (20), and individual fitness is again updated. If the new position is better than the original position, is replaced by ; otherwise, a new position is generated randomly within a feasible solution range to replace the original position. After completing the update operation, all individuals in all subpopulations are mixed again for subsequent updates.
c. PSO-based improvement
When updating positions via the LSA, discharger updates can only occur if the new position provides greater fitness; this tends to lead the algorithm into local optima. Incorporating PSO into the search addresses this problem. PSO records the location of the optimal solution in the population and in its own path process, and continuously searches for updates accordingly [56], thus making it easier for the LSA to escape local optima.
PSO generates updates by sharing information within the population based on the search paths of memorized individuals and their adaptation to the environment, so that each individual moves closer to the optimal solution. In PSO, individuals are referred to as particles, and the particle’s position comprises a set of feasible solutions. Each particle’s velocity and optimal position in its own path, as well as the global optimal position in the population, determine its update direction. A particle’s velocity and position update are expressed as shown in Equations (21) and (22):
where is the velocity of particle i, is the position of particle i, k is the number of iterations, , , and are constants, and are (0, 1) uniformly distributed random numbers, is the best position in the path traveled by particle i, and is the optimal position in the population.
PSO, which introduces the concept of particle dischargers, updates particle dischargers probabilistically. In the improved LSA method, specific probabilities are associated with spatial discharger updates via Equations (21) and (22). Otherwise, the spatial dischargers are updated via Equations (9) and (10).
2.3. Optimization Procedure
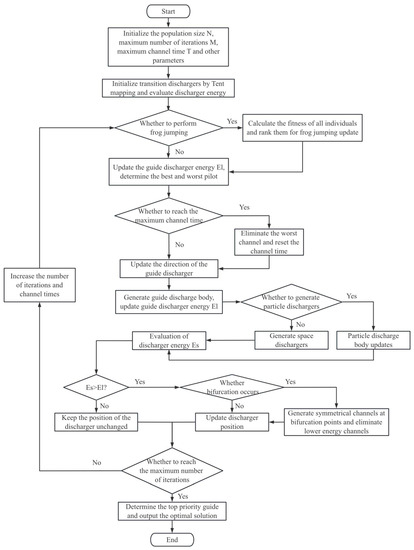
The improved FPLSA procedure (as described in Section 2.2.2) for optimizing cascade reservoir power generation has the following eight steps (Figure 1):
Figure 1.
Frog-leaping–particle swarm optimization–lightning search algorithm (FPLSA) flow chart.
Step 1: The FPLSA parameters, including the population size N, maximum number of iterations M, maximum channel time T, individual dimension D, frog-leaping probability , and particle discharger probability , are set. The cascade-reservoir data, including the normal storage level, water-level storage-capacity curve, discharge capacity curve, and daily inflow and outflow for the discharge period, are obtained. The objective function is set as the maximum power-generation capacity. The objective function returns the total power-generation capacity of the cascade reservoirs; this value reflects the extent of adaptation. The decision variable is the water level at each timepoint. The constraints of the power generation and operation models are entered.
Step 2: N transitional dischargers are generated via tent mapping initialization, producing an initial population containing N individuals, each of which represents the water-level process of a cascade reservoir. Discharger energy is evaluated by calculating individual fitness. The next step is to determine whether or not the water-level process satisfies the constraints (as described in Section 2.1). If it does, step 3 is performed; otherwise, the water-level process is corrected according to the constraints.
Step 3: This step involves determining whether to perform frog-leaping updates. If the frog-leaping update condition is satisfied, the individuals are sorted according to their fitness, and frog-leaping updates are performed using the improved frog-leaping strategy. If the frog-leaping update condition is not satisfied, step 4 is performed.
Step 4: The energy of the stepped leader discharger is determined and the pilots with the best and worst positions are identified. The next step is to determine whether the maximum channel time has been reached. If it has, the worst channel pilot is eliminated, and the channel time is reset; if not, the algorithm proceeds to step 5.
Step 5: The direction of the stepped leader discharger is then updated according to its update rules; the stepped leader discharger and its energy are then updated. If the energy of the updated stepped leader discharger exceeds that of the original stepped leader discharger , its position is updated. Otherwise, its position remains unchanged.
Step 6: The next step is to determine whether to generate a particle discharger. If the condition for generating a particle discharger is satisfied, the particle discharger is updated. If not, the spatial discharger direction is updated according to its update rules. The spatial discharger and its energy are then updated. If the energy of new spatial discharger exceeds that of the original spatial discharger , the spatial discharger position is updated. Otherwise, it retains its position.
Step 7: The next step is to determine whether the particle or spatial discharger energy exceeds that of the stepped leader discharger. If not, the discharger’s position remains unchanged. If it does, the evidence for bifurcation is examined. If bifurcation has not occurred, the stepped leader discharger and energy are updated. If bifurcation has occurred, the bifurcation point is treated as a symmetric channel, the channel with the lower energy is eliminated, and the stepped leader discharger and its energy are updated.
Step 8: Finally, the algorithm examines whether or not the maximum number of iterations has been reached. If not, the number of iterations and channel time are increased, and the algorithm returns to Step 3 for iterative calculation. If the channel time has been reached, the preferred guide is determined, and the optimal solution is output as the cascade reservoir operation scheme.
2.4. Test Functions
To verify the superiority of the FPLSA, we used 10 commonly used test functions, including six single-peaked and four multi-peaked functions, to compare the standard LSA, standard PSO, and improved PSO (DEPSO) algorithms.
The total number of iterations (M) was set to 500, population size N to 50, and variable dimensions (D) to 30. For the LSA, a maximum channel time of five was used. The PSO constants (as described in Section 2.2.2) were , , and . For DEPSO, the constants were and . The frog-leaping probability was and particle discharger probability was in FPLSA. We set the other parameters in the FPLSA with reference to those used for the LSA and PSO. References [57,58,59,60,61,62] explain the meaning of the parameters of the algorithms for comparison and how the values are selected. Table 2 is a summary of the parameters of all algorithms and Table 3 shows the running environment, including hardware and software. The optimization results and convergence curves are shown in Figure 2 and Table 4, respectively.
Table 2.
Summary of the parameters of all algorithms, including FPLSA, LSA, PSO, DEPSO.
Table 3.
Running environment, including hardware and software.

Figure 2.
Convergence curves of the ten groups of test functions using the different algorithms. FPLSA, frog-leaping (FL)–particle swarm optimization (PSO)–lightning search algorithm (LSA); DEPSO, improved PSO.
Table 4.
Calculations using ten groups of test functions for different algorithms.
Based on this comparison (Figure 2), for the 10 commonly used test functions, FPLSA achieved fast and accurate optimization, performing significantly better than the original unimproved LSA and the other algorithms alone. The improved LSA is therefore effective. To further verify the feasibility and efficiency of the improved algorithm in cascade reservoir operation optimization, we applied it to a real-world engineering problem, using a case study of cascade reservoirs on the Jinsha River, China.
3. Case Study
The Jinsha River is an important part of the upper reaches of the Yangtze River. The main stream flows through four provinces of China, the Qinghai, Tibet, Sichuan, and Yunnan provinces. The Jinsha River, which is rich in water resources, is 3500 km long and has a natural drop of ca. 5100 m; its large water volume and concentrated drop make it suitable for hydropower energy development. There are currently four hydropower stations on this river, namely (from top to bottom) WuDongDe, BaiHeTan, XiLuoDu, and XiangJiaBa; all four were scheduled to operate by December 2022. Together with the Three Gorges Hydropower Station, they form the largest group of cascade reservoirs globally, with a total installed capacity of 67.3 × 106 kW, providing the backbone of water-resource discharge management in the Yangtze River Basin (Figure 3). Because WuDongDe and BaiHeTan began full operation relatively late with insufficient data, the XiLuoDu, XiangJiaBa, and Three Gorges reservoirs were selected for analysis in this study, considering the comprehensiveness of the available data.
Figure 3.
The Yangtze River Basin, China, showing the locations of the hydropower stations on the Jinsha River.
The XiLuoDu Hydropower Station, at the junction of the Sichuan and Yunnan provinces, has a normal storage level of 600 m, a dead water level of 540 m, a regulating reservoir capacity of 6.46 × 109 m3, installed capacity of 12.6 × 106 kW, and a multi-year average power-generation capacity of ca. 64 × 109 kW·h. The XiangJiaBa Hydropower Station, at the exit of the canyon at the junction of Yibin County (Sichuan), and Shuifu County (Yunnan) and the final hydropower station on the lower reaches of the Jinsha River, has a normal storage level of 380 m, a dead water level of 370 m, a regulating reservoir capacity of 0.903 × 109 m3, an installed capacity of 6.4 × 106 kW, and an average multi-year power-generation capacity of ca. 31 × 109 kW·h. The Three Gorges Hydropower Station (Yichang City, Hubei), the largest hydropower station globally, has a total installed capacity of 22.5 × 106 kW, a normal storage level of 175 m, a dead water level of 145 m, a regulating reservoir capacity of 39.3 × 109 m3, and an average multi-year power-generation capacity of about 88 × 109 kW·h. Table 5, Table 6 and Table 7 describe these hydropower stations.
Table 5.
XiLuoDu Hydropower Station.
Table 6.
XiangJiaBa Hydropower Station.
Table 7.
Three Gorges Hydropower Station.
To ensure that our experimental results were representative, we selected three typical years, 2020, 2015, and 2016, as wet, normal, and dry years, respectively. For model optimization, we used 1–30 September each year as the operation period, with a daily time-scale, and applied the FPLSA, LSA, PSO, and DEPSO algorithms, using the parameter settings and running environment described in Section 2.3.
4. Results
To obtain more convincing results, 200 solutions were obtained using each of the four algorithms. The optimal value of each result was recorded, and the maximum, minimum, mean, and standard deviation of the 200 solution results were calculated. Table 8, Table 9 and Table 10 present the power generation capacity during September (30 days) in 2020 (wet year), 2015 (normal year), and 2016 (dry year), respectively, obtained using the four algorithms.
Table 8.
Electricity generation capacity in 2020 (wet year).
Table 9.
Electricity generation capacity in 2015 (normal year).
Table 10.
Electricity generation capacity in 2016 (dry year).
In the wet year (2020), rainfall and inflow were high; as a result, generation capacity was considerably higher than in the drier years. In the dry year (2016), rainfall and runoff were low, hence power generation was lower, while power generation in the normal year (2015) was intermediate. The FPLSA achieved the highest mean, maximum, and minimum optimal solution values than that of the other three algorithms in the wet year (2020); its mean power generation was 0.02%, 0.05%, and 0.04% higher than that of the LSA, PSO, and DEPSO algorithms, respectively. In the normal year (2015), the superiority of the FPLSA algorithm was more remarkable, with mean power generation that was 0.23%, 0.12%, and 0.13% higher than that of the LSA, PSO, and DEPSO algorithms, respectively. The FPLSA algorithm achieved the most substantial effects for the dry year (2016), with mean power-generation values 0.90%, 0.69%, and 0.13% higher than those of the LSA, PSO, and DEPSO algorithms, respectively.
Standard deviation can reflect the stability of an algorithm. For the wet year, the FPLSA achieved standard deviations that were 15.69%, 60.67%, and 18.35% lower than those of the LSA, PSO, and DEPSO algorithms, respectively (Figure 4). For the normal year, its standard deviations were 48.33%, 54.07%, and 4.20% lower than those of the LSA, PSO, and DEPSO, respectively. For the dry year, the standard deviations were 85.15%, 88.33%, and 66.13% lower than those of the LSA, PSO, and DEPSO, respectively.
Figure 4.
Standard deviation of power generation in different typical years.
Boxplots illustrate size relationships and the discreteness of the data, and intuitively reflect the advantages and disadvantages of various algorithms. The FPLSA had a narrower interquartile range of power generation than the other algorithms for each year, indicating its greater stability (Figure 5); it achieved higher average power generation than the other algorithms, indicating that it achieves optimization more effectively than the other algorithms. Moreover, the FPLSA generated fewer discrete points than the other algorithms, indicating that it was less likely to fall into local optima.

Figure 5.
Boxplots of power generation in different typical years.
Figure 6, Figure 7 and Figure 8 illustrate the optimization search processes of the algorithms. For the wet year, the FPLSA converged to the almost optimal value after 20 iterations, and escaped local optima to a better solution after ca. 170 iterations, while the LSA, PSO, and DEPSO converged to almost optimal values after 80, 40, and 50 iterations, respectively. This indicates that, in a wet year, the FPLSA convergences faster and is less likely than the other algorithms to fall into a local optimal solution. For the normal year, the FPLSA converged to the optimal value after ca. 35 iterations, while the LSA and DEPSO converged after ca. 80 and 45 iterations, respectively. Although PSO converged at 30 iterations, it continued to search for the optimal value in subsequent iterations, indicating that it had not yet converged on the optimal solution. Based on these findings, for a normal year, the FPLSA achieves better optimization than the other algorithms. For the dry year, while PSO converged to the optimal value in ca. 15 iterations, its convergence was again unsatisfactory. In contrast, the FPLSA, LSA, and DEPSO did not converge to the optimal value even in 300 iterations. However, after 70 iterations, the FPLSA achieved substantially higher optimal values than the other algorithms. Therefore, the FPLSA also optimizes better than the other algorithms in dry years.
Figure 6.
Convergence process in 2020 (Wet year).
Figure 7.
Convergence process in 2015 (Normal year).
Figure 8.
Convergence process in 2016 (Dry year).
5. Discussion
Based on the above results, the wet year required the fewest iterations for each algorithm to converge to the optimal value; the normal year required more, and the dry year the most. In wet years, with high inflow, hydropower stations operate close to full power generation. Therefore, for a wet year, if maximum power generation is the objective function, the range of available output process strategies is small, and the algorithm can easily locate the optimal solution, thus converging faster. In normal and dry years, with insufficient inflow to reach full generation, the solution space was larger, making it more difficult for the algorithms to locate the optimal solution, and thus leading to slower convergence.
Figure 9, Figure 10, Figure 11 and Figure 12 illustrate the power generation output processes for the XiLuoDu, XiangJiaBa, and Three Gorges hydropower stations, respectively. For the wet year, the algorithms generated similar power output curves. This is because the objective function, maximizing power generation, requires high power-generating flow. The wet year had the highest runoff volume, making it possible to achieve maximum power generation while meeting the constraints. For the wet year, the modeled daily output of each power station is essentially close to the maximum possible output, thereby maximizing the objective function. For the wet year, the FPLSA achieved an average optimal power output <0.1% higher than that of the other algorithms. In normal and dry years, with less rainfall and inflow, the inflow of each station was insufficient to achieve full-generation capacity, and there is more scope to choose a generation strategy. The variance in power output was lowest for the wet year, intermediate for the normal year, and highest for the dry year. FPLSA achieved higher average power generation than the other algorithms in the normal and dry years, achieving the largest difference (up to 0.9%) in the dry year. This indicates that the FPLSA optimizes power output more effectively than the other algorithms when the solution space for generation strategies is larger.
Figure 9.
Power generation output process of XiLuoDu Hydropower Station.
Figure 10.
Power generation output process of XiangJiaBa Hydropower Station.
Figure 11.
Power generation output process of Three Gorges Hydropower Station.
Figure 12.
Total power generation output process.
Figure 13, Figure 14 and Figure 15 illustrate the inflow and outflow processes of XiLuoDu, XiangJiaBa and Three Gorges hydropower stations in different typical years. The outflow of Three Gorges is basically close to the maximum outflow due to the large amount of inflow in the wet year, while the outflow process of Three Gorges Power Station has the same trend as the inflow process in other years. It shows that the algorithm chooses the strategy of generating more power during the period of high water inflow to fully utilize the water resources and ensure that the hydropower station operates at high capacity. The outflow and inflow processes of XiLuoDu and XiangJiaBa have the same pattern as that of the Three Gorges. The runoff processes of XiLuoDu and XiangJiaBa are similar in each typical year, but differ greatly from that of the Three Gorges. This is due to regional differences. XiLuoDu and XiangJiaBa are closer together and have similar hydrometeorological conditions. XiangJiaBa and the Three Gorges are farther away from each other, and the difference in hydrometeorological conditions makes the interval runoff more variable. The analysis shows that the flow and output process change under different conditions in different typical years. However, the power generation strategies are generally consistent, and the overall trend satisfies the hydropower operation rules.
Figure 13.
Inflow and outflow process in 2020 (wet year).
Figure 14.
Inflow and outflow process in 2015 (normal year).
Figure 15.
Inflow and outflow process in 2016 (dry year).
6. Conclusions and Future Research
In this paper, we proposed a new particle frog jump lightning search algorithm by combining it with chaotic initialization (mapping), the FLA, and PSO. Ten test functions are applied for preliminary validation. The optimal operation model of the maximum power generation capacity is constructed with the boundary conditions of cascade hydropower reservoirs. The results of FPLSA, LSA, PSO, and DE algorithms were compared in three typical years of different runoff scenarios. After analysis and discussion, the following conclusions are drawn.
(1) The FPLSA, improved by using multiple strategies, addresses the shortcomings of the standard LSA, including low solution accuracy and the tendency to fall into local optima. From the test results of ten test functions, FPLSA has better performance in both single-peak and multi-peak functions. Table 1 shows that FPLSA has better global search and local search capabilities in optimization and can find the optimal solution more accurately. Figure 2 shows that FPLSA converges faster than other algorithms.
(2) In the optimal operation model of cascade hydropower reservoirs, FPLSA has excellent performance. From the results of Table 5, Table 6 and Table 7 and Figure 4, Figure 5, Figure 6, Figure 7 and Figure 8, in the maximum power generation model constructed by taking XiLuoDu, XiangJiaBa, and Three Gorges cascade hydropower stations as examples, FPLSA achieved the best power output generation with higher solution accuracy, faster convergence speed, better search capability and greater stability among the results of multiple trials.
(3) FPLSA can reasonably optimize the allocation of water resources in typical years under different runoff conditions. From the output process and runoff process in Figure 9, Figure 10, Figure 11, Figure 12, Figure 13, Figure 14 and Figure 15, FPLSA makes optimal use of water resources to generate power to ensure the high-capacity operation of hydropower stations under the condition of meeting various constraints, including water-level constraint, water-level variation constraint, outflow constraint, power-output constraint, and water-balance constraint, which can provide an efficient power generation strategy for hydropower station operation decision makers.
Although the results of FPLSA in actual cascade hydropower reservoirs simulations can meet the operational needs of hydropower stations, the research in this paper has certain limitations. Future research directions can include the following aspects: (1) Taking the maximum power generation as the objective function is only considered by the power supply side which focuses on the power generation benefit. In practical engineering applications, there are many other factors involved, such as ecological goals and grid peak shaving needs. The operation effect of other objective function models using FPLSA in reservoir optimal operation needs to be verified in the future. (2) The improved FPLSA algorithm in this paper is currently only applicable to the single objective function model. However, the optimal operation of reservoirs often requires multiple objectives to be considered together, and studying the multi-objective model of FPSLA is conducive to better integration with engineering practice.
Author Contributions
Conceptualization, Y.T.; methodology, Y.T.; software, Y.T.; validation, L.M. and Z.L.; data curation, Y.Y. and L.M.; writing—original draft preparation, Y.T.; writing—review and editing, Y.L. and Z.L.; visualization, T.L. and Y.T.; supervision, L.M. and Y.Y.; funding acquisition, L.M. and Y.Y. All authors have read and agreed to the published version of the manuscript.
Funding
This work has been supported by the National Natural Science Foundation of China (No. 51979114) and the Open Research Fund of Hubei Key Laboratory of Intelligent Yangtze and Hydroelectric Science (Grant No. 242202000913) and the Fundamental Research Funds for the Central Universities (YCJJ20230570) and the National Natural Science Foundation of China (No. 52379011).
Data Availability Statement
Not applicable.
Conflicts of Interest
The authors declare no conflict of interest.
References
- Mu, J.; Ma, C.; Zhao, J.; Lian, J. Optimal operation rules of Three-gorge and Gezhouba cascade hydropower stations in flood season. Energy Convers. Manag. 2015, 96, 159–174. [Google Scholar] [CrossRef]
- Jiang, Z.; Ji, C.; Sun, P.; Wang, L.; Zhang, Y. Total output operation chart optimization of cascade reservoirs and its application. Energy Convers. Manag. 2014, 88, 296–306. [Google Scholar] [CrossRef]
- Feng, Z.-K.; Luo, T.; Niu, W.-J.; Yang, T.; Wang, W.-C. A LSTM-based approximate dynamic programming method for hydropower reservoir operation optimization. J. Hydrol. 2023, 625, 130018. [Google Scholar] [CrossRef]
- Massé, B.P. Les Réserves et la Régulation de L’Avenir dans la vie Économique; Hermann & Cie: Paris, France, 1946. [Google Scholar]
- Chen, C.; Kang, C.; Wang, J. Stochastic Linear Programming for Reservoir Operation with Constraints on Reliability and Vulnerability. Water 2018, 10, 175. [Google Scholar] [CrossRef]
- Barros, M.T.L.; Tsai, F.T.-C.; Yang, S.-L.; Lopes, J.E.G.; Yeh, W.W.-G. Optimization of Large-Scale Hydropower System Operations. J. Water Resour. Plan. Manag. 2003, 129, 178–188. [Google Scholar] [CrossRef]
- Zou, J.; Zhang, Y. Short-term optimal scheduling of cascade hydropower stations using fuzzy multi-objective dynamic programming. J. Hydraul. Eng. 2005, 36, 925–931. [Google Scholar]
- Young, G.K., Jr. Finding reservoir operating rules. J. Hydraul. Div. 1967, 93, 297–322. [Google Scholar] [CrossRef]
- Opan, M. Irrigation-energy management using a DPSA-based optimization model in the Ceyhan Basin of Turkey. J. Hydrol. 2010, 385, 353–360. [Google Scholar] [CrossRef]
- Li, F.-F.; Wei, J.-H.; Fu, X.-D.; Wan, X.-Y. An Effective Approach to Long-Term Optimal Operation of Large-Scale Reservoir Systems: Case Study of the Three Gorges System. Water Resour. Manag. 2012, 26, 4073–4090. [Google Scholar] [CrossRef]
- Catalão, J.; Pousinho, H.; Mendes, V. Scheduling of head-dependent cascaded reservoirs considering discharge ramping constraints and start/stop of units. Int. J. Electr. Power Energy Syst. 2010, 32, 904–910. [Google Scholar] [CrossRef]
- Yoosefdoost, I.; Basirifard, M.; Álvarez-García, J. Reservoir Operation Management with New Multi-Objective (MOEPO) and Metaheuristic (EPO) Algorithms. Water 2022, 14, 2329. [Google Scholar] [CrossRef]
- Wang, S.L.; Jiang, Z.Q.; Liu, Y. Dimensionality Reduction Method of Dynamic Programming under Hourly Scale and Its Application in Optimal Scheduling of Reservoir Flood Control. Energies 2022, 15, 17. [Google Scholar] [CrossRef]
- Lai, V.; Huang, Y.F.; Koo, C.H.; Ahmed, A.N.; El-Shafie, A. A Review of Reservoir Operation Optimisations: From Traditional Models to Metaheuristic Algorithms. Arch. Comput. Methods Eng. 2022, 29, 3435–3457. [Google Scholar] [CrossRef]
- Liu, X.; Lu, J.; Zou, C.; Deng, B.; Liu, L.; Yan, S. Research on Sustainable Scheduling of Cascade Reservoirs Based on Improved Crow Search Algorithm. Water 2023, 15, 578. [Google Scholar] [CrossRef]
- Chen, L. Real Coded genetic algorithm optimization of long term reservoir operation. J. Am. Water Resour. Assoc. 2003, 39, 1157–1165. [Google Scholar] [CrossRef]
- Ganji, A.; Karamouz, M.; Khalili, D. Development of stochastic dynamic Nash game model for reservoir operation II. The value of players’ information availability and cooperative behaviors. Adv. Water Resour. 2007, 30, 157–168. [Google Scholar] [CrossRef]
- Kerachian, R.; Karamouz, M. Optimal reservoir operation considering the water quality issues: A stochastic conflict resolution approach. Water Resour. Res. 2006, 42, 17. [Google Scholar] [CrossRef]
- Zou, Q.; Lu, J.; Yu, S. Reservoir Flood Control Operation Based on Adaptive Immune Differential Evolution Algorithm. In Proceedings of the 2nd Asia Conference on Power and Electrical Engineering (ACPEE), Shanghai, China, 24–26 March 2017; IOP Publishing Ltd.: Bristol, UK, 2017. [Google Scholar] [CrossRef]
- Baltar, A.; Fontane, D.G. A multiobjective particle swarm optimization model for reservoir operations and planning. In Proceedings of the International Conference on Computing and Decision Making in Civil and Building Engineering, Montreal, QC, Canada, 14–16 June 2006. [Google Scholar]
- Georgiou, P.E.; Papamichail, D.M.; Vougioukas, S.G. Optimal irrigation reservoir operation and simultaneous multi-crop cultivation area selection using simulated annealing. Irrig. Drain. 2006, 55, 129–144. [Google Scholar] [CrossRef]
- Tospornsampan, J.; Kita, I.; Ishii, M.; Kitamura, Y. Optimization of a multiple reservoir system using a simulated annealing—A case study in the Mae Klong system, Thailand. Paddy Water Environ. 2005, 3, 137–147. [Google Scholar] [CrossRef]
- Trivedi, M.; Shrivastava, R.K. Reservoir operation management using a new hybrid algorithm of Invasive Weed Optimization and Cuckoo Search Algorithm. Aqua-Water Infrastruct. Ecosyst. Soc. 2023, 72, 1607–1628. [Google Scholar] [CrossRef]
- Lai, V.; Huang, Y.F.; Koo, C.H.; Ahmed, A.N.; El-Shafie, A. Optimization of reservoir operation at Klang Gate Dam utilizing a whale optimization algorithm and a Lévy flight and distribution enhancement technique. Eng. Appl. Comput. Fluid Mech. 2021, 15, 1682–1702. [Google Scholar] [CrossRef]
- Dehghani, M.; Riahi-Madvar, H.; Hooshyaripor, F.; Mosavi, A.; Shamshirband, S.; Zavadskas, E.K.; Chau, K.-W. Prediction of Hydropower Generation Using Grey Wolf Optimization Adaptive Neuro-Fuzzy Inference System. Energies 2019, 12, 289. [Google Scholar] [CrossRef]
- Moeini, R.; Afshar, M.H. Extension of the constrained ant colony optimization algorithms for the optimal operation of multi-reservoir systems. J. Hydroinform. 2012, 15, 155–173. [Google Scholar] [CrossRef]
- Ahmad, A.; Razali, S.F.M.; Mohamed, Z.S.; El-Shafie, A. The Application of Artificial Bee Colony and Gravitational Search Algorithm in Reservoir Optimization. Water Resour. Manag. 2016, 30, 2497–2516. [Google Scholar] [CrossRef]
- Ahmadianfar, I.; Noori, R.M.; Togun, H.; Falah, M.W.; Homod, R.Z.; Fu, M.; Halder, B.; Deo, R.; Yaseen, Z.M. Multi-strategy Slime Mould Algorithm for hydropower multi-reservoir systems optimization. Knowl.-Based Syst. 2022, 250, 18. [Google Scholar] [CrossRef]
- Azad, A.S.; Rahaman, S.A.; Watada, J.; Vasant, P.; Vintaned, J.A.G. Optimization of the hydropower energy generation using Meta-Heuristic approaches: A review. Energy Rep. 2020, 6, 2230–2248. [Google Scholar] [CrossRef]
- Donyaii, A.; Sarraf, A.; Ahmadi, H. A Novel Approach to Supply the Water Reservoir Demand Based on a Hybrid Whale Optimization Algorithm. Shock. Vib. 2020, 2020, 8833866. [Google Scholar] [CrossRef]
- He, J.; Guo, X.; Chen, H.; Chai, F.; Liu, S.; Zhang, H.; Zang, W.; Wang, S. Application of HSMAAOA Algorithm in Flood Control Optimal Operation of Reservoir Groups. Sustainability 2023, 15, 933. [Google Scholar] [CrossRef]
- Mo, L.; Lu, P.; Wang, C.; Zhou, J. Short-term hydro generation scheduling of Three Gorges–Gezhouba cascaded hydropower plants using hybrid MACS-ADE approach. Energy Convers. Manag. 2013, 76, 260–273. [Google Scholar] [CrossRef]
- Tavakoli, H.B.; Mozafari, B.; Soleymani, S. Short-Term Hydrothermal Scheduling via Honey-Bee Mating Optimization Algorithm. In Proceedings of the Asia-Pacific Power and Energy Engineering Conference (APPEEC), Shanghai, China, 27–29 March 2012. [Google Scholar]
- Hammid, A.T.; Sulaiman, M.H. Optimal Long-Term Hydro Generation Scheduling of Small Hydropower Plant (SHP) using Metaheuristic Algorithm in Himreen Lake Dam. In Proceedings of the UTP-UMP Symposium on Energy Systems (SES), Kuala Lumpur, Malaysia, 28–30 November 2017; EDP Sciences: Les Ulis, France, 2017. [Google Scholar]
- Hammid, A.T.; Bin Sulaiman, M.H. Series division method based on PSO and FA to optimize Long-Term Hydro Generation Scheduling. Sustain. Energy Technol. Assess. 2018, 29, 106–118. [Google Scholar] [CrossRef]
- Wang, C.; Zhou, J.; Lu, P.; Yuan, L. Long-term scheduling of large cascade hydropower stations in Jinsha River, China. Energy Convers. Manag. 2015, 90, 476–487. [Google Scholar] [CrossRef]
- Wenxia, Y.; Tianyi, Q.; Wenwu, L.; Zhi, Z. Application of Teaching Learning Based Optimization in Long term Optimal Reservoir Operation. In Proceedings of the 10th International Conference on Modelling, Identification and Control (ICMIC), Guiyang, China, 2–4 July 2018. [Google Scholar]
- Haddad, O.B.; Moravej, M.; Loáiciga, H.A. Application of the Water Cycle Algorithm to the Optimal Operation of Reservoir Systems. J. Irrig. Drain. Eng. 2015, 141, 10. [Google Scholar] [CrossRef]
- Feng, Z.-K.; Niu, W.-J.; Liu, S.; Luo, B.; Miao, S.-M.; Liu, K. Multiple hydropower reservoirs operation optimization by adaptive mutation sine cosine algorithm based on neighborhood search and simplex search strategies. J. Hydrol. 2020, 590, 125223. [Google Scholar] [CrossRef]
- Bashiri-Atrabi, H.; Qaderi, K.; Rheinheimer, D.E.; Sharifi, E. Application of Harmony Search Algorithm to Reservoir Operation Optimization. Water Resour. Manag. 2015, 29, 5729–5748. [Google Scholar] [CrossRef]
- Perelman, L.; Ostfeld, A. An adaptive heuristic cross-entropy algorithm for optimal design of water distribution systems. Eng. Optim. 2007, 39, 413–428. [Google Scholar] [CrossRef]
- Shareef, H.; Ibrahim, A.A.; Mutlag, A.H. Lightning search algorithm. Appl. Soft Comput. 2015, 36, 315–333. [Google Scholar] [CrossRef]
- Ali, J.A.; Hannan, M.; Mohamed, A. A Novel Quantum-Behaved Lightning Search Algorithm Approach to Improve the Fuzzy Logic Speed Controller for an Induction Motor Drive. Energies 2015, 8, 13112–13136. [Google Scholar] [CrossRef]
- Zhou, J.; Zhang, Y.; Li, Z.; Zhu, R.; Zeman, A. Stochastic scheduling of a power grid in the presence of EVs, RESs, and risk index with a developed lightning search algorithm. J. Clean. Prod. 2022, 364, 132473. [Google Scholar] [CrossRef]
- Mohanty, B.; Elavarasan, R.M.; Hasanien, H.M.; Devaraj, E.; Turky, R.A.; Pugazhendhi, R. Parameters Identification of Proton Exchange Membrane Fuel Cell Model Based on the Lightning Search Algorithm. Energies 2022, 15, 7893. [Google Scholar] [CrossRef]
- Moreno, S.R.; Pierezan, J.; Coelho, L.d.S.; Mariani, V.C. Multi-objective lightning search algorithm applied to wind farm layout optimization. Energy 2021, 216, 119214. [Google Scholar] [CrossRef]
- Jiang, Z.; Qin, H.; Wu, W.; Qiao, Y. Studying Operation Rules of Cascade Reservoirs Based on Multi-Dimensional Dynamics Programming. Water 2017, 10, 20. [Google Scholar] [CrossRef]
- Chang, J.; Wang, X.; Li, Y.; Wang, Y.; Zhang, H. Hydropower plant operation rules optimization response to climate change. Energy 2018, 160, 886–897. [Google Scholar] [CrossRef]
- Suwal, N.; Huang, X.; Kuriqi, A.; Chen, Y.; Pandey, K.P.; Bhattarai, K.P. Optimisation of cascade reservoir operation considering environmental flows for different environmental management classes. Renew. Energy 2020, 158, 453–464. [Google Scholar] [CrossRef]
- Shareef, H.; Mutlag, A.H.; Mohamed, A. A novel approach for fuzzy logic PV inverter controller optimization using lightning search algorithm. Neurocomputing 2015, 168, 435–453. [Google Scholar] [CrossRef]
- Kaur, G.; Arora, S. Chaotic whale optimization algorithm. J. Comput. Des. Eng. 2018, 5, 275–284. [Google Scholar] [CrossRef]
- Huang, Y.; Zhang, J.; Wei, W.; Qin, T.; Fan, Y.; Luo, X.; Yang, J. Research on Coverage Optimization in a WSN Based on an Improved COOT Bird Algorithm. Sensors 2022, 22, 3383. [Google Scholar] [CrossRef]
- Fan, J.; Li, Y.; Wang, T. An improved African vultures optimization algorithm based on tent chaotic mapping and time-varying mechanism. PLoS ONE 2021, 16, e0260725. [Google Scholar] [CrossRef]
- Li, C.; Luo, G.; Qin, K.; Li, C. An image encryption scheme based on chaotic tent map. Nonlinear Dyn. 2016, 87, 127–133. [Google Scholar] [CrossRef]
- Kaveh, A.; Talatahari, S.; Khodadadi, N. The Hybrid Invasive Weed Optimization-Shuffled Frog-leaping Algorithm Applied to Optimal Design of Frame Structures. Period. Polytech. Civ. Eng. 2019, 63, 882–897. [Google Scholar] [CrossRef]
- Chen, G.; Liu, L.; Song, P.; Du, Y. Chaotic improved PSO-based multi-objective optimization for minimization of power losses and L index in power systems. Energy Convers. Manag. 2014, 86, 548–560. [Google Scholar] [CrossRef]
- Chen, S.; Liu, X. An Investigation of PSO Algorithm-Based Back Analysis on the Three-Dimensional Seepage Characteristics of an Earth Dam. Indian Geotech. J. 2018, 49, 232–240. [Google Scholar] [CrossRef]
- Bilal; Rani, D.; Pant, M.; Jain, S.K. Dynamic programming integrated particle swarm optimization algorithm for reservoir operation. Int. J. Syst. Assur. Eng. Manag. 2020, 11, 515–529. [Google Scholar] [CrossRef]
- Gnanambal, K.; Babulal, C. Maximum loadability limit of power system using hybrid differential evolution with particle swarm optimization. Int. J. Electr. Power Energy Syst. 2012, 43, 150–155. [Google Scholar] [CrossRef]
- Xin, B.; Chen, J.; Peng, Z.; Pan, F. An adaptive hybrid optimizer based on particle swarm and differential evolution for global optimization. Sci. China Inf. Sci. 2010, 53, 980–989. [Google Scholar] [CrossRef]
- Wang, S.; Li, Y.; Yang, H. Self-adaptive mutation differential evolution algorithm based on particle swarm optimization. Appl. Soft Comput. 2019, 81, 105496. [Google Scholar] [CrossRef]
- Seyedmahmoudian, M.; Rahmani, R.; Mekhilef, S.; Oo, A.M.T.; Stojcevski, A.; Soon, T.K.; Ghandhari, A.S. Simulation and Hardware Implementation of New Maximum Power Point Tracking Technique for Partially Shaded PV System Using Hybrid DEPSO Method. IEEE Trans. Sustain. Energy 2015, 6, 850–862. [Google Scholar] [CrossRef]
Disclaimer/Publisher’s Note: The statements, opinions and data contained in all publications are solely those of the individual author(s) and contributor(s) and not of MDPI and/or the editor(s). MDPI and/or the editor(s) disclaim responsibility for any injury to people or property resulting from any ideas, methods, instructions or products referred to in the content. |
© 2023 by the authors. Licensee MDPI, Basel, Switzerland. This article is an open access article distributed under the terms and conditions of the Creative Commons Attribution (CC BY) license (https://creativecommons.org/licenses/by/4.0/).